Beneficial effects of muscone on cardiac remodeling in a mouse model of myocardial infarction
- Authors:
- Published online on: May 2, 2014 https://doi.org/10.3892/ijmm.2014.1766
- Pages: 103-111
-
Copyright: © Wang et al. This is an open access article distributed under the terms of Creative Commons Attribution License [CC BY_NC 3.0].
Abstract
Introduction
Myocardial infarction (MI) is one of the most important health challenges worldwide (1,2). Although the mortality rate associated with MI has decreased due to early thrombolysis, percutaneous coronary intervention or coronary artery bypass grafting, patients who survive inevitably suffer from consequent cardiac remodeling and heart failure (HF) (3–8). Thus, it is urgent to explore effective therapeutic approaches in order to prevent cardiac remodeling induced by MI.
As a highly valued traditional Chinese medicine, musk is adopted extensively by clinicians for the treatment of cardio-cerebrovascular diseases, such as angina, vascular headaches and stroke (9–17). Musk is believed to have antioxidant, anti-inflammatory, vasodilator and angiogenic effects (18,19). As the most important monomer of musk, muscone has been found in in vitro studies to have multiple cardioprotective effects on injury caused by myocardial ischemia/reperfusion (20). However, it remains unclear as to whether muscone is also effective in persistent myocardial ischemia in vivo.
It has been confirmed that myocardial fibrosis, inflammation, apoptosis and endothelial dysfunction are typical characteristics of cardiac remodeling following MI (4). Pro-inflammatory mediators, such as transforming growth factor (TGF)-β1, tumor necrosis factor (TNF)-α and interleukin (IL)-1β amplify the inflammatory response and play pathogenic roles in myocardial fibrosis and remodeling (21,22). The decreased expression of Bax protein and the increased expression of Bcl-2 inhibit apoptosis, both contributing to reserve cardiac function. The activation of the phosphatidylinositol 3-kinase (PI3K) signaling pathway, including protein kinase B (Akt) and endothelial nitric oxide synthase (eNOS) phosphorylation promote the synthesis of nitric oxide (NO), which is considered to be involved in the protection of endothelial function (16,23–25).
In light of the established pharmacological effects of muscone, we hypothesized that the administration of muscone may ameliorate cardiac remodeling and improve cardiac function following MI. In the present study, we used a mouse model of persistent myocardial ischemia by permanent ligation of the left anterior descending (LAD) coronary artery (26) in order to investigate the cardioprotective effects of muscone on MI in vivo, as well as the potential mechanisms involved.
Materials and methods
Mouse model of myocardial infarction
All animal care and experimental procedures were in accordance with the Ethics Review Committee of Nanjing Medical University (Nanjing, China) for the Use and Application of Laboratory Animals (Permit No. NJMU-ERLAUA-2012-11-01-01). C57BL/6J mice (Laboratory Animal Center of Nanjing Medical University, male, aged 6–8 weeks, weighing 18–24 g) were anesthetized with sodium pentobarbital (50 mg/kg, intraperitoneally) followed by tracheal intubation with artificial ventilation. Following anesthesia, the mice were fixed on a heating pad to maintain normothermia. A thoracotomy was then performed to expose the heart. The respiratory conditions were monitored and an electrocardiogram was performed. MI was induced by the permanent ligation of the LAD coronary artery with an 8-0 polypropylene suture passing 2–3 mm from the inferior margin of left auricle. MI was confirmed by myocardial blanching and ST segment elevation of the electrocardiogram. The sham-operated group was subjected to a similar procedure without ligating the LAD coronary artery. The thorax was closed layer by layer, and penicillin was injected intramuscularly. Following recovery of spontaneous breathing, the mice were extubated and placed on an electric blanket for recovery.
Muscone treatment protocol
Muscone was purchased from the National Institute for the Control of Pharmaceutical and Biological Products (Beijing, China; purity, >98%; concentration, 1 g/ml). The mice that survived were randomly treated with muscone (2 mg/kg/day, intragastric administration, n=27), as previously described (17,27) or the vehicle (normal saline; intragastric administration, n=27) for 3 weeks. The sham-operated mice also received the vehicle (normal saline; n=9). The mice were observed every 12 h, weighed each week, and sacrificed by suffocation with carbon dioxide on the 21st day. The survival rate was measured by Kaplan-Meier survival curve analysis.
Measurement of time to exhaustion during swimming
The mice were placed in a pool (temperature, 31±1°C; depth, 20 cm; surface area, 0.25 m2) for swimming. The time to exhaustion during swimming was defined as a consecutive sinking of >3 times. The time to exhaustion during swimming for each mouse was measured and recorded.
Echocardiographic measurement
Cardiac structure and function on the 1st, 10st and 21st day following treatment were evaluated by using a high-frequency ultrasound system Vevo 2100 (VisualSonics, Inc., Toronto, ON, Canada) with a 30-MHz central frequency scan head. After the mice were anesthetized, two-dimensional echocardiographic measurements were obtained. The left ventricular end-systolic diameter (LVESd), left ventricular end-diastolic diameter (LVEDd), as well as the left ventricular ejection fraction (LVEF) and left ventricular fractional shortening (LVFS) were recorded.
Measurement of myocardial fibrosis
The hearts were harvested and weighed, washed in phosphate-buffered saline, fixed in 4% paraformaldehyde overnight and embedded in paraffin. Each paraffin-embedded heart was cut into sections (4 μm thick) through the infarct area and stained with Masson’s trichrome. Each section was imaged under a microscope (Nikon, Tokyo, Japan). Fibrosis was calculated by computerized planimetry using ImageJ software, version 1.44 (NIH, Bethesda, MD, USA).
Measurement of apoptotic cells by TUNEL staining
On the 21st day after treatment, the distribution of apoptotic cells was detected using the In Situ Cell Death Detection kit (Biunique, Nanjing, China). All the slices were stained with DAPI (1 μg/ml; Sigma, St. Louis, MO, USA) for the assessment of nuclear morphology. The FITC-labeled TUNEL-positive cells were imaged under a fluorescence microscope at a magnification of ×400 (Nikon) and 3 horizons were randomly selected in the marginal zone of infarction from each slice. The FITC-labeled TUNEL-positive cells were counted using Image-Pro Plus software (Media Cybernetics, Rockville, MD, USA) and the apoptotic index was calculated as follows: apoptotic cell number/1,000 cells ×100%.
Western blot analysis
Total protein was obtained from left ventricular myocardial tissues by sonication, centrifugation and heat denaturation. The protein lysates were electrophoresed and separated on 6–12% SDS-PAGE and transferred onto nitrocellulose membranes (Bio-Rad, Hercules, CA, USA). The membranes were blocked with 5% skim milk at room temperature for 1 h, and then incubated overnight at 4°C with primary antibodies, including rabbit anti-Akt (1:1,000; Cell Signaling Technology, Inc., Danvers, MA, USA), rabbit anti-phospho Akt (1:1,000; Cell Signaling Technology, Inc.), rabbit anti-eNOS (1:1,000; Sigma), rabbit anti-phospho-eNOS (1:200; Santa Cruz Biotechnology, Inc., Santa Cruz, CA, USA), rabbit anti-NF-κB (1:800; Cell Signaling Technology, Inc.), rabbit anti-Bcl-2 (1:800; BioWorld, Inc., Visalia, CA, USA), rabbit anti-Bax (1:800; BioWorld, Inc.), and rabbit anti-GAPDH (1:1,000; Cell Signaling Technology, Inc.). The membranes were then incubated with HRP-conjugated secondary antibodies (1:500; Santa Cruz Biotechnology, Inc.) at room temperature for 1 h. The SuperSignal ECL kit (Thermo Fisher Scientific, Rockville, MD, USA) was used to detect the antigen-antibody complexes in a western blotting detection system (Bio-Rad). The results were expressed as density values normalized to GAPDH.
ELISA measurement of TGF-β1, TNF-α and IL-1β
The levels of TGF-β1, TNF-α and IL-1β (Bio-Swamp, Shanghai, China) in the left ventricular myocardium were measured by ELISA. Myocardial samples (20 mg) were homogenized in 200 μl of 1× phosphate-buffered saline (pH 7.4), then stored overnight at −20°C. The homogenates were determined by 2 freeze-thaw cycles to break the cell membranes followed by centrifugation at 5000 × g for 10 min. The samples were then tested immediately following the procedure recommended by the manufacturer.
Statistical analysis
The GraphPad Prism 5 Demo and SPSS 13.0 software were used for statistical analyses and graphing. The Student’s t-test or one-way ANOVA were used to evaluate the mean difference (MD) ± standard error of the mean (SEM) and 95% confidence interval (CI) of the values of the parameters between the groups. Kaplan-Meier survival analysis was performed to evaluate the overall survival of the mice following the induction of MI by the log-rank test, and a two-sided value of P<0.05 was considered to indicate a statistically significant difference.
Results
Treatment with muscone improves the survival rate and time to exhaustion during swimming
Compared to the untreated mice, the muscone-treated mice showed an improved survival rate [93 vs. 74%; hazard ration (HR) 0.29; 95% CI 0.07745–1.087; P=0.066] (Fig. 1). A post-mortem examination indicated that the main cause of death was HF. The time to exhaustion during swimming was reduced in the mice with MI compared to the sham-operated mice (18.70±0.5867 min vs. 28.21±0.4911 min; MD −9.515±0.9072; P<0.0001), which was improved following treatment with muscone compared with the untreated mice with MI (20.71±0.7342 min vs. 18.70±0.5867 min; MD 2.014±0.9756; 95% CI 0.004332–4.024; P=0.0495).
Treatment with muscone improves cardiac structure and function
No significant difference in cardiac function was observed between the muscone-treated and untreated group at baseline. On the 21st day following the induction of MI, LVESd and LVEDd were higher, while LVFS and LVEF were lower in the mice with MI compared to the sham-operated group (P<0.05). Following treatment for 3 weeks, LVESd (3.025±0.1089 vs. 3.570±0.1965 mm; MD −0.5451±0.2246; 95% CI −1.011 to −0.07918; P=0.0239) and LVEDd (4.008±0.1073 vs. 4.447±0.1822 mm; MD −0.4398±0.2114; 95% CI −0.8782 to −0.001284; P=0.0494) were significantly lower compared to the untreated group, while LVEF (49.23±1.906 vs. 41.12±2.441%; MD 8.112±3.097; 95% CI 1.688–14.54; P=0.0157) and LVFS (24.65±1.159 vs. 20.10±1.347%; MD 4.551±1.777; 95% CI 0.8654–8.237; P=0.0178) were significantly higher in the muscone-treated group compared with the untreated group (Fig. 2A–E). In addition, the heart weight/body weight ratio was also higher in the mice with MI compared to the sham-operated group (P<0.01), which was reduced following treatment with muscone compared with the untreated mice (0.6120±0.01866 vs. 0.6939±0.02428; MD −0.08195±0.03062; 95% CI −0.1455 to −0.01844; P=0.0138).
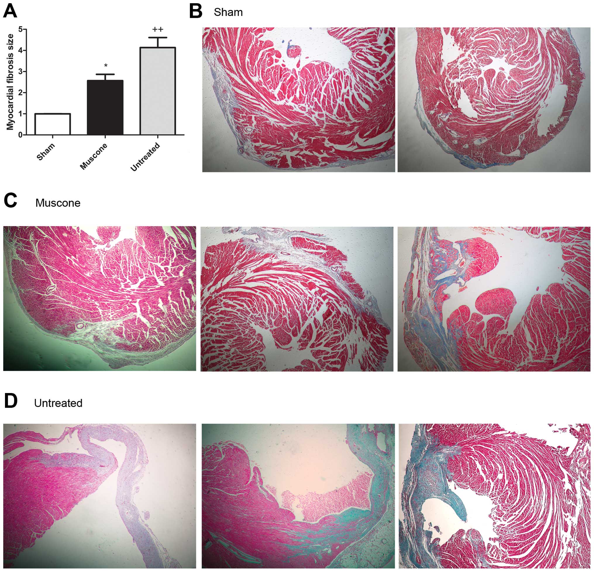
Treatment with muscone reduces myocardial fibrosis
Masson’s trichrome staining was used to detect myocardial fibrosis. The results revealed that the fibrotic area was significantly increased in the mice with MI compared to the sham-operated group (P<0.05); treatment with muscone significantly decreased myocardial fibrosis and collagen deposition compared to the untreated group (2.567±0.3032 vs. 4.136±0.4741; MD −1.568±0.5628; 95% CI −2.822 to −0.3144; P=0.0192) (Fig. 3).
Treatment with muscone suppresses the expression of inflammatory cytokines
Compared to the sham-operated mice, the expression levels of TGF-β1, TNF-α, IL-1β and NF-κB were higher in the untreated group (P<0.05), indicating that MI upregulated the levels of pro-inflammatory cytokines. The muscone-treated group showed significantly lower expression levels of TGF-β1 (72.56±3.302 vs. 109.0±12.74; MD −36.41±12.25; 95% CI −63.36 to −9.452; P=0.0127), TNF-α (41.56±3.802 vs. 59.66±6.164l MD −18.09±7.011; 95% CI −33.53 to −2.665; P=0.0255), IL-1β (5.354±0.3977 vs. 7.345±0.6096; MD −1.990±0.7075; 95% CI −3.548 to −0.4330; P=0.0169) and NF-κB (1.321±0.1247 vs. 4.817±1.185; MD −3.496±1.192; 95% CI −6.804 to −0.1870; P=0.0427) compared to the untreated group (Fig. 4).
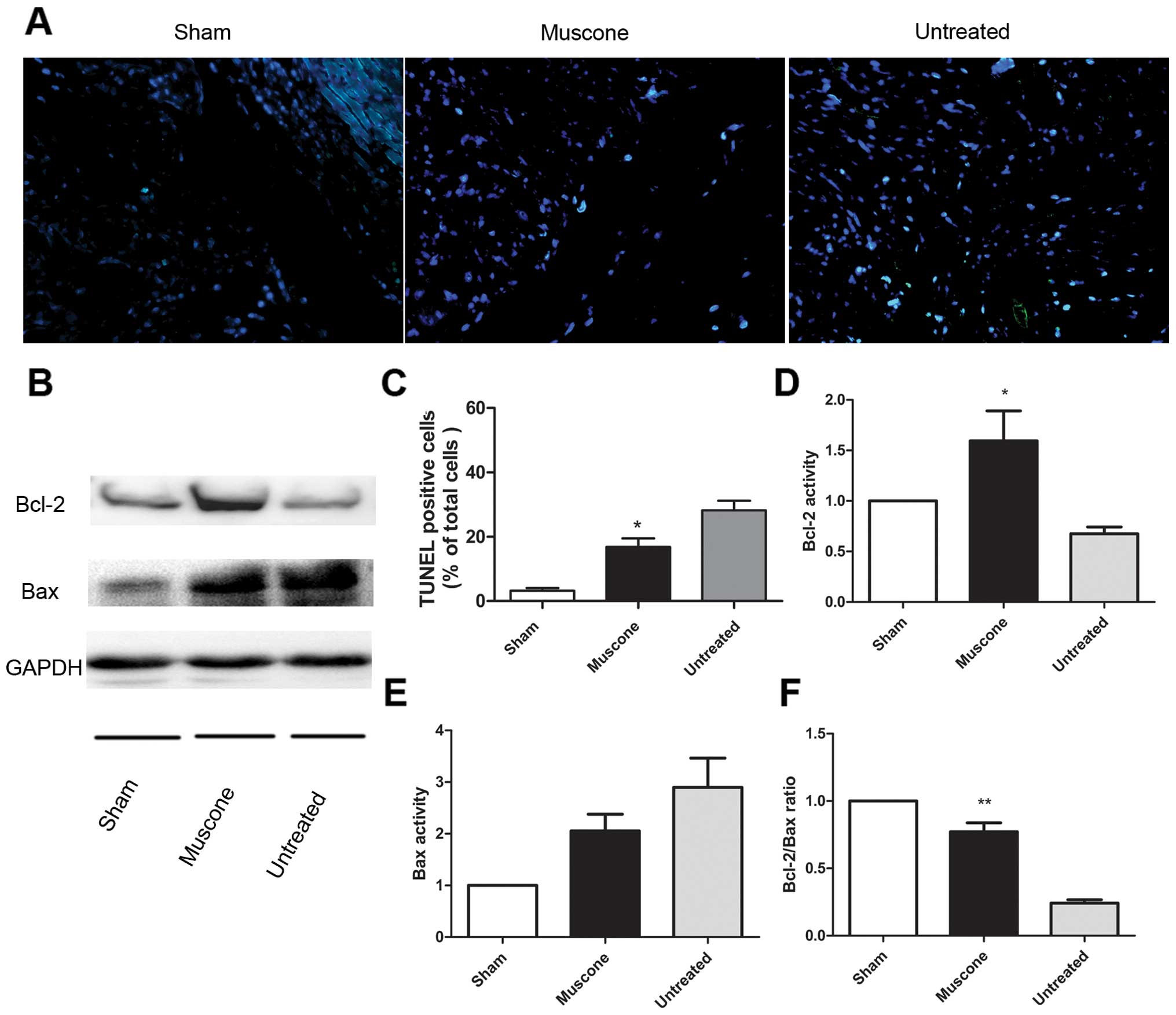
Treatment with muscone decreases myocardial apoptosis
Compared to the sham-operated group, the untreated group showed a significantly higher apoptotic index in the marginal zone of the nfarcted myocardium (P<0.05). The apoptotic index was significantly lower in the muscone treated group compared to the untreated group (16.80±2.672 vs. 28.20±2.973; MD −11.40±3.997; 95% CI −20.62 to −2.182; P=0.0214) (Fig. 5A and B). The expression level of Bcl-2 (1.594±0.2966 vs. 0.6756±0.06635; MD 0.9180±0.3039; 95% CI 0.07424–1.762; P=0.0392) and the Bcl-2/Bax ratio (0.7715±0.06642 vs. 0.2418±0.02536; MD 0.5297±0.07110; 95% CI 0.3323–0.7271; P=0.0017) were significantly increased in the treated group compared to the untreated group (Fig. 5C–F).
Treatment with muscone activates Akt-eNOS signaling
The expression of total Akt and eNOS in the ischemic myocardium was similar among the 3 groups. However, the expression levels of phosphorylated Akt and phosphorylated eNOS were significantly lower in the mice with MI compared with the sham-operated group (P<0.05); treatment with muscone increased the phosphorylation of Akt (1.968±0.2110 vs. 1.286±0.04034; MD 0.6825±0.2149; 95% CI 0.08610–1.279; P=0.0336) and phosphorylated eNOS (2.347±0.2729 vs. 1.537±0.1645; MD 0.8095±0.3186; 95% CI 0.02995–1.589; P=0.044) compared to the untreated group (Fig. 6).
Discussion
In this study, we investigated the cardioprotective effects of muscone in mice following the induction of MI. The key findings were as follows: i) muscone improved the survival rate and exercise tolerance, as well as the cardiac structure and function; ii) muscone attenuated myocardial fibrosis and inflammation following MIl iii) muscone exerted anti-apoptotic effects by increasing Bcl-2 and decreasing Bax expression; iv) muscone increased the phosphorylation of Akt-eNOS. Our results demonstrated that muscone is effective in preventing the progression of cardiac remodeling following MI.
Inflammatory cytokines, including TGF-β1, TNF-α and IL-1β, play crucial roles in myocardial fibrosis and the pathological progression of left ventricular remodeling following MI (28–30). NF-κB is a key transcription factor, which induces the expression of a number of target genes, including pro-inflammatory cytokines, endothelial adhesion molecules and oxidative-stress related enzymes (31). Activated NF-κB increases the expression of TGF-β1, TNF-α and IL-1β, which subsequently activates collagen deposition and myocardial fibrosis that lead to myocardial remodeling and HF (32,33). Morishita et al (34) reported that the inhibition of NF-κB binding decreased cardiac damage following MI. In the present study, we also observed the increased expression of TGF-β1, TNF-α, IL-1β and NF-κB following the induction of MI, and treatment with muscone significantly decreased the expression of these inflammatory markers, which indicated that the cardioprotective effects of muscone may be attributed to its anti-inflammation effects.
Apoptosis plays an important role in MI and HF. Previous studies have demonstrated that ischemia-induced apoptosis and necrosis contribute to autophagic cardiomyocyte death and cardiomyocyte loss in myocardial ischemic injury (35,36). Apoptosis is characterized by the increased expression of pro-apoptotic Bax family proteins and the decreased expression of anti-apoptotic Bcl-2 family proteins (7). Grimm et al (38) proved that Bcl-2 also inhibited the activity of NF-κB. It has also been demonstrated that the amplification of apoptosis is sufficient to increase fibrosis, indicating a critical role for cardiomyocyte apoptosis in the progression of myocardial fibrosis (39). Inflammatory cytokines, such as TNF-α and IL-1β also induce apoptosis and contribute to the process of myocardial remodeling (21,36). Consistently, we demonstrated that the apoptotic level in the marginal zone of the infarcted myocardium was decreased by treatment with muscone. Furthermore, our results also revealed the upregulated expression of Bcl-2 and the downregulated expression of Bax in the muscone-treated group. Thus, we hypothesized that treatment with muscone reduced cardiac remodeling due to its anti-apoptotic effects.
The balance of eNOS activity is the hallmark of vascular endothelial function, such as endothelium-dependent relaxation, the integrity of the vascular endothelium and angiogenesis (40,41). The activation of eNOS promotes the synthesis of NO, which then protects the ischemic heart by regulating vascular remodeling and angiogenesis (42,43). It has been shown that the activation of the PI3K-Akt-eNOS pathway alleviates cardiac ischemia-reperfusion injury (44,45), while eNOS deficiency causes myocardial apoptosis and HF (46). In our study, we observed that the administration of muscone significantly induced the phosphorylation of Akt and eNOS, indicating that treatment with muscone may exert protective effects on the ischemic myocardium by activating the PI3K-Akt-eNOS pathway.
There were some limitations of the present study. Firstly, although treatment with muscone led to a marked improvement in left ventricular morphology and function, our study investigated only some of its possible mechanisms of action. Further studies are required to reveal additional pathways. Secondly, the observation period was relatively short. Thirdly, whether muscone can function in conjunction with other medications to achieve better therapeutic effects needs to be further explored.
In conclusion, in the present study, we identified that the administration of muscone has notable benefits, preventing cardiac remodeling following MI. The potential mechanisms may be associated with the anti-fibrotic, anti-inflammatory and anti-apoptotic effects of muscone on the ischemic myocardium. Given our increased understanding of muscone and cardiovascular diseases, muscone is highly valued as a novel therapeutic application in myocardial ischemic injury following MI.
Acknowledgements
We would like to thank the Jiangsu People’s Hospital for supplying the reagents free of charge for this study and for funding.
References
|
Lin DL, Chang HC and Huang SH: Characterization of allegedly musk-containing medicinal products in Taiwan. J Forensic Sci. 49:1187–1193. 2004.PubMed/NCBI | |
|
Go AS, Mozaffarian D, Roger VL, Benjamin EJ, Berry JD, Borden WB, Bravata DM, Dai S, Ford ES, Fox CS, Franco S, Fullerton HJ, Gillespie C, Hailpern SM, Heit JA, Howard VJ, Huffman MD, Kissela BM, Kittner SJ, Lackland DT, Lichtman JH, Lisabeth LD, Magid D, Marcus GM, Marelli A, Matchar DB, McGuire DK, Mohler ER, Moy CS, Mussolino ME, Nichol G, Paynter NP, Schreiner PJ, Sorlie PD, Stein J, Turan TN, Virani SS, Wong ND, Woo D and Turner MB: Heart disease and stroke statistics--2013 update: a report from the American Heart Association. Circulation. 127:e6–e245. 2013. View Article : Google Scholar : PubMed/NCBI | |
|
Hung J, Teng TH, Finn J, Knuiman M, Briffa T, Stewart S, Sanfilippo FM, Ridout S and Hobbs M: Trends from 1996 to 2007 in incidence and mortality outcomes of heart failure after acute myocardial infarction: a population-based study of 20,812 patients with first acute myocardial infarction in Western Australia. J Am Heart Assoc. 2:e0001722013. View Article : Google Scholar : PubMed/NCBI | |
|
Sun Y, Zhang JQ, Zhang J and Lamparter S: Cardiac remodeling by fibrous tissue after infarction in rats. J Lab Clin Med. 135:316–323. 2000. View Article : Google Scholar : PubMed/NCBI | |
|
See F, Kompa A, Martin J, Lewis DA and Krum H: Fibrosis as a therapeutic target post-myocardial infarction. Curr Pharm Des. 11:477–487. 2005. View Article : Google Scholar : PubMed/NCBI | |
|
Tucci PJ: Pathophysiological characteristics of the post-myocardial infarction heart failure model in rats. Arq Bras Cardiol. 96:420–424. 2011.PubMed/NCBI | |
|
Rohde LE, Ducharme A, Arroyo LH, Aikawa M, Sukhova GH, Lopez-Anaya A, McClure KF, Mitchell PG, Libby P and Lee RT: Matrix metalloproteinase inhibition attenuates early left ventricular enlargement after experimental myocardial infarction in mice. Circulation. 99:3063–3070. 1999. View Article : Google Scholar | |
|
Lindsey ML, Mann DL, Entman ML and Spinale FG: Extracellular matrix remodeling following myocardial injury. Ann Med. 35:316–326. 2003. View Article : Google Scholar : PubMed/NCBI | |
|
Yan SK, Zhang WD, Liu RH and Zhan YC: Chemical fingerprinting of Shexiang Baoxin Pill and simultaneous determination of its major constituents by HPLC with evaporative light scattering detection and electrospray mass spectrometric detection. Chem Pharm Bull (Tokyo). 54:1058–1062. 2006. View Article : Google Scholar | |
|
Shen W, Fan WH and Shi HM: Effects of shexiang baoxin pill on angiogenesis in atherosclerosis plaque and ischemic myocardium. Zhongguo Zhong Xi Yi Jie He Za Zhi. 30:1284–1287. 2010.(In Chinese). | |
|
Fan X, Shi M, Wang Y, Liang Q and Luo G: Transcriptional profiling analysis of HMP-treated rats with experimentally induced myocardial infarction. J Ethnopharmacol. 137:199–204. 2011. View Article : Google Scholar : PubMed/NCBI | |
|
Wu DJ, Hong HS and Jiang Q: Effect of shexiang baoxin pill in alleviating myocardial fibrosis in spontaneous hypertensive rats. Zhongguo Zhong Xi Yi Jie He Za Zhi. 25:350–353. 2005.(In Chinese). | |
|
Cai YM, He Y, Qiu T, Zou J, Sun DP, Peng QH, Jia RX and Zhao HR: Research on frequency of application with modern Chinese herbal medicine. Chin J Integr Med. 17:64–70. 2011. View Article : Google Scholar : PubMed/NCBI | |
|
Wang LJ, Luo XP and Wang Y: Evaluation on tolerability and safety of long-term administration with shexiang baoxin pill in patients with coronary heart disease of stable angina pectoris. Zhongguo Zhong Xi Yi Jie He Za Zhi. 28:399–401. 2008.(In Chinese). | |
|
Wang S, Zheng Z, Weng Y, Yu Y, Zhang D, Fan W, Dai R and Hu Z: Angiogenesis and anti-angiogenesis activity of Chinese medicinal herbal extracts. Life Sci. 74:2467–2478. 2004. View Article : Google Scholar : PubMed/NCBI | |
|
Xiang L, Jiang P, Zhan C, Chen Z, Liu X, Huang X, Wang S, Hu Y, Zhang W and Liu R: The serum metabolomic study of intervention effects of the traditional Chinese medicine Shexiang Baoxin Pill and a multi-component medicine polypill in the treatment of myocardial infarction in rats. Mol Biosyst. 8:2434–2442. 2012. View Article : Google Scholar | |
|
Sun R, Zhang ZP, Huang W, Lv LP and Ren HY: Protective effects of muskone on rats with complete cerebral ischemia. Trad Chin Drug Res Clin Pharmacol. 20:197–200. 2009.(In Chinese). | |
|
Wei G, Chen DF, Lai XP, Liu DH, Deng RD, Zhou JH, Zhang SX, Li YW, Li H and Zhang QD: Muscone exerts neuroprotection in an experimental model of stroke via inhibition of the fas pathway. Nat Prod Commun. 7:1069–1074. 2012.PubMed/NCBI | |
|
Tanaka E, Funae Y, Imaoka S and Misawa S: Characterization of liver microsomal cytochrome P450 from rats treated with muscone (3-methylcyclopentadecanone). Biochem Pharmacol. 41:472–473. 1991. View Article : Google Scholar : PubMed/NCBI | |
|
Wu Q, Li H, Wu Y, Shen W, Zeng L, Cheng H and He L: Protective effects of muscone on ischemia-reperfusion injury in cardiac myocytes. J Ethnopharmacol. 138:34–39. 2011. View Article : Google Scholar : PubMed/NCBI | |
|
Hori M and Nishida K: Oxidative stress and left ventricular remodelling after myocardial infarction. Cardiovasc Res. 81:457–464. 2009. View Article : Google Scholar : PubMed/NCBI | |
|
Vilahur G, Juan-Babot O, Pena E, Onate B, Casani L and Badimon L: Molecular and cellular mechanisms involved in cardiac remodeling after acute myocardial infarction. J Mol Cell Cardiol. 50:522–533. 2011. View Article : Google Scholar : PubMed/NCBI | |
|
Yang C, Talukder MA, Varadharaj S, Velayutham M and Zweier JL: Early ischaemic preconditioning requires Akt- and PKA-mediated activation of eNOS via serine1176 phosphorylation. Cardiovasc Res. 97:33–43. 2013. View Article : Google Scholar : PubMed/NCBI | |
|
Chen LL, Zhu TB, Yin H, Huang J, Wang LS, Cao KJ and Yang ZJ: Inhibition of MAPK signaling by eNOS gene transfer improves ventricular remodeling after myocardial infarction through reduction of inflammation. Mol Biol Rep. 37:3067–3072. 2010. View Article : Google Scholar : PubMed/NCBI | |
|
Wu JX, Liang C and Ren YS: Effects of shexiang baoxin pill on function and nitric oxide secretion of endothelial progenitor cells. Zhongguo Zhong Xi Yi Jie He Za Zhi. 29:511–513. 2009.(In Chinese). | |
|
Salto-Tellez M, Yung Lim S, El-Oakley RM, Tang TP, Za AL and Lim SK: Myocardial infarction in the C57BL/6J mouse: a quantifiable and highly reproducible experimental model. Cardiovasc Pathol. 13:91–97. 2004. View Article : Google Scholar | |
|
Liang H and Luo BY: The study of muscone on attenuating excitotoxicity during acute cerebral ischemia. Zhong Yao Yao Li Yu Lin Chuang. 21:12–13. 2005.(In Chinese). | |
|
Vivar R, Humeres C, Ayala P, Olmedo I, Catalan M, Garcia L, Lavandero S and Diaz-Araya G: TGF-beta1 prevents simulated ischemia/reperfusion-induced cardiac fibroblast apoptosis by activation of both canonical and non-canonical signaling pathways. Biochim Biophys Acta. 1832.754–762. 2013.PubMed/NCBI | |
|
Gu Q, Yang XP, Bonde P, DiPaula A, Fox-Talbot K and Becker LC: Inhibition of TNF-alpha reduces myocardial injury and proinflammatory pathways following ischemia-reperfusion in the dog. J Cardiovasc Pharmacol. 48:320–328. 2006. View Article : Google Scholar : PubMed/NCBI | |
|
Siwik DA, Chang DL and Colucci WS: Interleukin-1beta and tumor necrosis factor-alpha decrease collagen synthesis and increase matrix metalloproteinase activity in cardiac fibroblasts in vitro. Circ Res. 86:1259–1265. 2000. View Article : Google Scholar | |
|
Stephenson D, Yin T, Smalstig EB, Hsu MA, Panetta J, Little S and Clemens J: Transcription factor nuclear factor-kappa B is activated in neurons after focal cerebral ischemia. J Cereb Blood Flow Metab. 20:592–603. 2000. View Article : Google Scholar : PubMed/NCBI | |
|
Ogawa K, Chen F, Kuang C and Chen Y: Suppression of matrix metalloproteinase-9 transcription by transforming growth factor-beta is mediated by a nuclear factor-kappaB site. Biochem J. 381:413–422. 2004. View Article : Google Scholar : PubMed/NCBI | |
|
Hirotani S, Otsu K, Nishida K, Higuchi Y, Morita T, Nakayama H, Yamaguchi O, Mano T, Matsumura Y, Ueno H, Tada M and Hori M: Involvement of nuclear factor-kappaB and apoptosis signal-regulating kinase 1 in G-protein-coupled receptor agonist-induced cardiomyocyte hypertrophy. Circulation. 105:509–515. 2002. View Article : Google Scholar | |
|
Morishita R, Sugimoto T, Aoki M, Kida I, Tomita N, Moriguchi A, Maeda K, Sawa Y, Kaneda Y, Higaki J and Ogihara T: In vivo transfection of cis element ‘decoy’ against nuclear factor-kappaB binding site prevents myocardial infarction. Nat Med. 3:894–899. 1997. | |
|
Elsasser A, Vogt AM, Nef H, Kostin S, Mollmann H, Skwara W, Bode C, Hamm C and Schaper J: Human hibernating myocardium is jeopardized by apoptotic and autophagic cell death. J Am Coll Cardiol. 43:2191–2199. 2004. View Article : Google Scholar : PubMed/NCBI | |
|
Crow MT, Mani K, Nam YJ and Kitsis RN: The mitochondrial death pathway and cardiac myocyte apoptosis. Circ Res. 95:957–970. 2004. View Article : Google Scholar : PubMed/NCBI | |
|
Kluck RM, Bossy-Wetzel E, Green DR and Newmeyer DD: The release of cytochrome c from mitochondria: a primary site for Bcl-2 regulation of apoptosis. Science. 275:1132–1136. 1997. View Article : Google Scholar : PubMed/NCBI | |
|
Grimm S, Bauer MK, Baeuerle PA and Schulze-Osthoff K: Bcl-2 down-regulates the activity of transcription factor NF-kappaB induced upon apoptosis. J Cell Biol. 134:13–23. 1996. View Article : Google Scholar : PubMed/NCBI | |
|
Syed FM, Hahn HS, Odley A, Guo Y, Vallejo JG, Lynch RA, Mann DL, Bolli R and Dorn GW: Proapoptotic effects of caspase-1/interleukin-converting enzyme dominate in myocardial ischemia. Circ Res. 96:1103–1109. 2005. View Article : Google Scholar : PubMed/NCBI | |
|
Sharma S, Singh M and Sharma PL: Mechanism of hyperhomocysteinemia-induced vascular endothelium dysfunction - possible dysregulation of phosphatidylinositol-3-kinase and its downstream phosphoinositide dependent kinase and protein kinase B. Eur J Pharmacol. 721:365–372. 2013. View Article : Google Scholar | |
|
Yasuda S, Kobayashi H, Iwasa M, Kawamura I, Sumi S, Narentuoya B, Yamaki T, Ushikoshi H, Nishigaki K, Nagashima K, Takemura G, Fujiwara T, Fujiwara H and Minatoguchi S: Antidiabetic drug pioglitazone protects the heart via activation of PPAR-gamma receptors, PI3-kinase, Akt, and eNOS pathway in a rabbit model of myocardial infarction. Am J Physiol Heart Circ Physiol. 296:H1558–H1565. 2009. View Article : Google Scholar : PubMed/NCBI | |
|
Fulton D, Gratton JP, McCabe TJ, Fontana J, Fujio Y, Walsh K, Franke TF, Papapetropoulos A and Sessa WC: Regulation of endothelium-derived nitric oxide production by the protein kinase Akt. Nature. 399:597–601. 1999. View Article : Google Scholar : PubMed/NCBI | |
|
Bell RM and Yellon DM: Bradykinin limits infarction when administered as an adjunct to reperfusion in mouse heart: the role of PI3K, Akt and eNOS. J Mol Cell Cardiol. 35:185–193. 2003. View Article : Google Scholar : PubMed/NCBI | |
|
Tsutsumi YM, Tsutsumi R, Mawatari K, Nakaya Y, Kinoshita M, Tanaka K and Oshita S: Compound K, a metabolite of ginsenosides, induces cardiac protection mediated nitric oxide via Akt/PI3K pathway. Life Sci. 88:725–729. 2011. View Article : Google Scholar : PubMed/NCBI | |
|
Balakumar P, Kathuria S, Taneja G, Kalra S and Mahadevan N: Is targeting eNOS a key mechanistic insight of cardiovascular defensive potentials of statins? J Mol Cell Cardiol. 52:83–92. 2012. View Article : Google Scholar : PubMed/NCBI | |
|
Zhao X, Lu X and Feng Q: Deficiency in endothelial nitric oxide synthase impairs myocardial angiogenesis. American journal of physiology Am J Physiol Heart Circ Physiol. 283:H2371–H2378. 2002.PubMed/NCBI |







