Spandidos Publications Logo
  • About
    • About Spandidos
    • Aims and Scopes
    • Abstracting and Indexing
    • Editorial Policies
    • Reprints and Permissions
    • Job Opportunities
    • Terms and Conditions
    • Contact
  • Journals
    • All Journals
    • Oncology Letters
      • Oncology Letters
      • Information for Authors
      • Editorial Policies
      • Editorial Board
      • Aims and Scope
      • Abstracting and Indexing
      • Bibliographic Information
      • Archive
    • International Journal of Oncology
      • International Journal of Oncology
      • Information for Authors
      • Editorial Policies
      • Editorial Board
      • Aims and Scope
      • Abstracting and Indexing
      • Bibliographic Information
      • Archive
    • Molecular and Clinical Oncology
      • Molecular and Clinical Oncology
      • Information for Authors
      • Editorial Policies
      • Editorial Board
      • Aims and Scope
      • Abstracting and Indexing
      • Bibliographic Information
      • Archive
    • Experimental and Therapeutic Medicine
      • Experimental and Therapeutic Medicine
      • Information for Authors
      • Editorial Policies
      • Editorial Board
      • Aims and Scope
      • Abstracting and Indexing
      • Bibliographic Information
      • Archive
    • International Journal of Molecular Medicine
      • International Journal of Molecular Medicine
      • Information for Authors
      • Editorial Policies
      • Editorial Board
      • Aims and Scope
      • Abstracting and Indexing
      • Bibliographic Information
      • Archive
    • Biomedical Reports
      • Biomedical Reports
      • Information for Authors
      • Editorial Policies
      • Editorial Board
      • Aims and Scope
      • Abstracting and Indexing
      • Bibliographic Information
      • Archive
    • Oncology Reports
      • Oncology Reports
      • Information for Authors
      • Editorial Policies
      • Editorial Board
      • Aims and Scope
      • Abstracting and Indexing
      • Bibliographic Information
      • Archive
    • Molecular Medicine Reports
      • Molecular Medicine Reports
      • Information for Authors
      • Editorial Policies
      • Editorial Board
      • Aims and Scope
      • Abstracting and Indexing
      • Bibliographic Information
      • Archive
    • World Academy of Sciences Journal
      • World Academy of Sciences Journal
      • Information for Authors
      • Editorial Policies
      • Editorial Board
      • Aims and Scope
      • Abstracting and Indexing
      • Bibliographic Information
      • Archive
    • International Journal of Functional Nutrition
      • International Journal of Functional Nutrition
      • Information for Authors
      • Editorial Policies
      • Editorial Board
      • Aims and Scope
      • Abstracting and Indexing
      • Bibliographic Information
      • Archive
    • International Journal of Epigenetics
      • International Journal of Epigenetics
      • Information for Authors
      • Editorial Policies
      • Editorial Board
      • Aims and Scope
      • Abstracting and Indexing
      • Bibliographic Information
      • Archive
    • Medicine International
      • Medicine International
      • Information for Authors
      • Editorial Policies
      • Editorial Board
      • Aims and Scope
      • Abstracting and Indexing
      • Bibliographic Information
      • Archive
  • Articles
  • Information
    • Information for Authors
    • Information for Reviewers
    • Information for Librarians
    • Information for Advertisers
    • Conferences
  • Language Editing
Spandidos Publications Logo
  • About
    • About Spandidos
    • Aims and Scopes
    • Abstracting and Indexing
    • Editorial Policies
    • Reprints and Permissions
    • Job Opportunities
    • Terms and Conditions
    • Contact
  • Journals
    • All Journals
    • Biomedical Reports
      • Information for Authors
      • Editorial Policies
      • Editorial Board
      • Aims and Scope
      • Abstracting and Indexing
      • Bibliographic Information
      • Archive
    • Experimental and Therapeutic Medicine
      • Information for Authors
      • Editorial Policies
      • Editorial Board
      • Aims and Scope
      • Abstracting and Indexing
      • Bibliographic Information
      • Archive
    • International Journal of Epigenetics
      • Information for Authors
      • Editorial Policies
      • Editorial Board
      • Aims and Scope
      • Abstracting and Indexing
      • Bibliographic Information
      • Archive
    • International Journal of Functional Nutrition
      • Information for Authors
      • Editorial Policies
      • Editorial Board
      • Aims and Scope
      • Abstracting and Indexing
      • Bibliographic Information
      • Archive
    • International Journal of Molecular Medicine
      • Information for Authors
      • Editorial Policies
      • Editorial Board
      • Aims and Scope
      • Abstracting and Indexing
      • Bibliographic Information
      • Archive
    • International Journal of Oncology
      • Information for Authors
      • Editorial Policies
      • Editorial Board
      • Aims and Scope
      • Abstracting and Indexing
      • Bibliographic Information
      • Archive
    • Medicine International
      • Information for Authors
      • Editorial Policies
      • Editorial Board
      • Aims and Scope
      • Abstracting and Indexing
      • Bibliographic Information
      • Archive
    • Molecular and Clinical Oncology
      • Information for Authors
      • Editorial Policies
      • Editorial Board
      • Aims and Scope
      • Abstracting and Indexing
      • Bibliographic Information
      • Archive
    • Molecular Medicine Reports
      • Information for Authors
      • Editorial Policies
      • Editorial Board
      • Aims and Scope
      • Abstracting and Indexing
      • Bibliographic Information
      • Archive
    • Oncology Letters
      • Information for Authors
      • Editorial Policies
      • Editorial Board
      • Aims and Scope
      • Abstracting and Indexing
      • Bibliographic Information
      • Archive
    • Oncology Reports
      • Information for Authors
      • Editorial Policies
      • Editorial Board
      • Aims and Scope
      • Abstracting and Indexing
      • Bibliographic Information
      • Archive
    • World Academy of Sciences Journal
      • Information for Authors
      • Editorial Policies
      • Editorial Board
      • Aims and Scope
      • Abstracting and Indexing
      • Bibliographic Information
      • Archive
  • Articles
  • Information
    • For Authors
    • For Reviewers
    • For Librarians
    • For Advertisers
    • Conferences
  • Language Editing
Login Register Submit
  • This site uses cookies
  • You can change your cookie settings at any time by following the instructions in our Cookie Policy. To find out more, you may read our Privacy Policy.

    I agree
Search articles by DOI, keyword, author or affiliation
Search
Advanced Search
presentation
Oncology Letters
Join Editorial Board Propose a Special Issue
Print ISSN: 1792-1074 Online ISSN: 1792-1082
Journal Cover
March-2017 Volume 13 Issue 3

Full Size Image

Sign up for eToc alerts
Recommend to Library

Journals

International Journal of Molecular Medicine

International Journal of Molecular Medicine

International Journal of Molecular Medicine is an international journal devoted to molecular mechanisms of human disease.

International Journal of Oncology

International Journal of Oncology

International Journal of Oncology is an international journal devoted to oncology research and cancer treatment.

Molecular Medicine Reports

Molecular Medicine Reports

Covers molecular medicine topics such as pharmacology, pathology, genetics, neuroscience, infectious diseases, molecular cardiology, and molecular surgery.

Oncology Reports

Oncology Reports

Oncology Reports is an international journal devoted to fundamental and applied research in Oncology.

Experimental and Therapeutic Medicine

Experimental and Therapeutic Medicine

Experimental and Therapeutic Medicine is an international journal devoted to laboratory and clinical medicine.

Oncology Letters

Oncology Letters

Oncology Letters is an international journal devoted to Experimental and Clinical Oncology.

Biomedical Reports

Biomedical Reports

Explores a wide range of biological and medical fields, including pharmacology, genetics, microbiology, neuroscience, and molecular cardiology.

Molecular and Clinical Oncology

Molecular and Clinical Oncology

International journal addressing all aspects of oncology research, from tumorigenesis and oncogenes to chemotherapy and metastasis.

World Academy of Sciences Journal

World Academy of Sciences Journal

Multidisciplinary open-access journal spanning biochemistry, genetics, neuroscience, environmental health, and synthetic biology.

International Journal of Functional Nutrition

International Journal of Functional Nutrition

Open-access journal combining biochemistry, pharmacology, immunology, and genetics to advance health through functional nutrition.

International Journal of Epigenetics

International Journal of Epigenetics

Publishes open-access research on using epigenetics to advance understanding and treatment of human disease.

Medicine International

Medicine International

An International Open Access Journal Devoted to General Medicine.

Journal Cover
March-2017 Volume 13 Issue 3

Full Size Image

Sign up for eToc alerts
Recommend to Library

  • Article
  • Citations
    • Cite This Article
    • Download Citation
    • Create Citation Alert
    • Remove Citation Alert
    • Cited By
  • Similar Articles
    • Related Articles (in Spandidos Publications)
    • Similar Articles (Google Scholar)
    • Similar Articles (PubMed)
  • Download PDF
  • Download XML
  • View XML
Article

Luteolin, a novel p90 ribosomal S6 kinase inhibitor, suppresses proliferation and migration in leukemia cells

  • Authors:
    • Lan Deng
    • Ling Jiang
    • Xianghua Lin
    • Kuo‑Fu Tseng
    • Zhigang Lu
    • Xiuju Wang
  • View Affiliations / Copyright

    Affiliations: Department of Hematology, Sun Yat‑Sen Memorial Hospital, Sun Yat‑Sen University, Guangzhou, Guangdong 510120, P.R. China, Department of Hematology, Nanfang Hospital, Southern Medical University, Guangzhou, Guangdong 510515, P.R. China, Department of Biophysics, Oregon State University, Corvallis, OR 97330, USA, Department of Hematology, Zhujiang Hospital, Southern Medical University, Guangzhou, Guangdong 501282, P.R. China
  • Pages: 1370-1378
    |
    Published online on: January 11, 2017
       https://doi.org/10.3892/ol.2017.5597
  • Expand metrics +
Metrics: Total Views: 0 (Spandidos Publications: | PMC Statistics: )
Metrics: Total PDF Downloads: 0 (Spandidos Publications: | PMC Statistics: )
Cited By (CrossRef): 0 citations Loading Articles...

This article is mentioned in:



Abstract

Ribosomal S6 kinases (RSKs) are directly regulated by extracellular signal‑regulated kinase (ERK) signaling and are implicated in cell growth, survival, motility and senescence. The present study observed that RSK1 was overexpressed in primary untreated leukemia patient bone marrow samples compared with the expression at the complete remission stage, using reverse transcription‑quantitative polymerase chain reaction (RT‑qPCR). In addition, a high RSK1 expression (relative expression ≥10) was associated with a significantly shorter overall survival (P=0.038) compared with that in patients with low RSK1 expression (relative expression <10). The current study also investigated the effect of luteolin, a novel p90 ribosomal S6 kinase (RSK) inhibitor extracted from Reseda odorata L., which shows strong biochemical functions including anti‑allergy, anti‑inflammation and anti‑cancer functions, in MOLM‑13 and Kasumi‑1 leukemic cells. The cell viability, apoptosis and migration ability analysis were assessed by performing a cell counting kit‑8 assay, Annexin V‑FITC/PI double staining and migration filter assay, respectively. The results indicated that luteolin inhibited the growth of the leukemic cell lines through induction of apoptosis, while the migration ability was also suppressed. Overexpression of RSK1 by plasmid transfection was found to decrease the luteolin‑induced apoptosis and migration capabilities. By contrast, knockdown of the RSK1 expression by small interfering RNA appeared to induce the same effect as luteolin on MOLM‑13 and Kasumi‑1 leukemic cells. In conclusion, these results suggest that luteolin inhibits leukemic cell proliferation and induces apoptosis by inhibition of the RSK1 pathways.

Introduction

Ribosomal S6 kinases (RSKs) are a family of serine/threonine protein kinases that are directly regulated by extracellular signal-regulated kinase (ERK) signaling. RSK1, a member of the RSK family, was initially identified as an X-linked gene in patients with mental retardation (1–3). Typically, RSK is expressed in the cerebellum during embryogenesis and silenced postnatally. Aberrant RSK signaling is integral for various types of cancer, including breast, colon and renal cancer, as well as melanoma. Li et al (4) observed that the p90 RSK2-cAMP response element-binding protein (CREB) pathway is commonly activated in diverse metastatic human cancer cells. Degen et al (5) also demonstrated this phenomenon, and further observed that overexpression of RSK3 and RSK1 supports cellular proliferation under the PI3K signaling pathway blockade. This occurs through the inhibition of apoptosis and regulation of cellular translation in squamous carcinoma cell through phosphorylation of RSK and eukaryotic translation initiation factor 4B. It is thus reported that RSK1 serves a role in squamous carcinoma cell growth and proliferation. In addition, Cohen et al (6) observed that RSK1 overexpression is associated with sunitinib resistance in renal cell carcinoma cell lines. Elf et al (7) also reported that, although RSK1 is dispensable for BCR-ABL-induced myeloid leukemia, it may be required for the pathogenesis and lineage determination in FLT3-ITD-induced hematopoietic transformation. However, the expression of RSK1 in leukemia remains uncertain.

In the past decades, numerous studies have attempted to identify natural compounds with potential anti-leukemic activity (8–10). Luteolin, also known as 3′,4′,5′,7′-tetrahydroxyflavone, is a flavonoid compound that has a C6-C3-C6 structure and possesses two benzene rings, an oxygen-containing ring and a 2–3 carbon double bond. This compound has been found to possess various beneficial properties, including antioxidant (11), anti-inflammatory (12), anti-bacterial (13) and anti-cancer activities (14–17). Recently, Reipas et al (18) reported that luteolin is a novel p90 RSK inhibitor that can be considered as a promising candidate agent for the treatment of liver, lung, breast, colon, prostate, gastric and ovarian cancer, as well as melanoma. In the present study, the effect of Luteolin on AML was investigated.

Materials and methods

Materials

Luteolin was purchased from Sigma-Aldrich (Oakville, ON, USA) and dissolved in dimethyl sulfoxide to stock concentration of 100 mM at −20°C. The Cell Counting kit-8 (CCK-8) and Hoechst 33258 were purchased from Beyotime Institute of Biotechnology (Beijing, China). Lipofectamine RNAiMAX, TRIzol and RT reagents were purchased from Thermo Fisher Scientific, Inc. (Waltham, MA, USA). SYBR Green Supermix was purchased from Takara Bio, Inc. (Otsu, Japan). An Annexin V-FITC/propidium iodide (PI) double staining kit was purchased from Nanjing KeyGen Biotech Co., Ltd. (Nanjing, China). Antibodies were purchased against the phosphorylated forms of RSK1 (Ser221; ab10695; Abcam, Cambridge, MA, USA), B-cell lymphoma (Bcl)-2-associated death promoter (BAD) (Ser112; 9291; Cell Signaling Technology, Inc., Danvers, MA, USA), kidney/brain protein (KIBRA) (Ser947; ab107637; Abcam) and GAPDH (ab8245; Abcam), and were diluted at 1:1,000.

Patients and specimens

A total of 30 patients with primary newly-diagnosed acute myeloid leukemia (AML) were enrolled into the present study. The patients underwent consecutive chemotherapy at the Department of Hematology of the Sun Yat-Sen Memorial Hospital (Sun Yat-Sen University, Guangzhou, China) between July 2011 and July 2014. The samples were obtained by bone marrow aspiration prior to initiation of the therapy and after finishing 6 cycles of daunorubicin and cytarabine (DA) therapy, which was defined as the first complete remission (CR) stage (CR1). Each chemotherapy cycle included standard dose cytarabine (100–200 mg/m2) as a continuous infusion for 7 days with daunorubicin hydrochloride (40–60 mg/m2) ×3 once every 28 days. Informed consent was obtained from all patients following a protocol approved by the Ethics Committee of the Sun Yat-Sen Memorial Hospital, Sun Yat-Sen University. AML was evaluated by the World Health Organization classification (19). CR was defined as a bone marrow sample with <5% blast cells and a neutrophil count of >10,000 cells.

RT-qPCR

RSK1 level was detected in MOLM-13, Kasumi-1 and primary AML cells. The primary AML cells were isolated from from 2 ml bone marrow using lymphocyte separation liquid by a density gradient centrifugation method (20). For each clinical sample, mononuclear cells were isolated from 2 ml bone marrow using lymphocyte separation liquid by a density gradient centrifugation method. In order to compare the expression of RSK1 in leukemic cell line, mononuclear cells were isolated from 2 ml peripheral blood of 3 cases using the seam method, and these samples were used as the control group. Total RNA was extracted from the samples using TRIzol reagent, according to the manufacturer's instructions. The cDNA was synthesized using the M-MLV reverse transcriptase kit (Invitrogen; Thermo Fisher Scientific, Inc.). Quantitative analysis of RSK1 mRNA expression was evaluated by qPCR using SYBR® Green One-Step qRT-PCR kit (11736059; Invitrogen; Thermo Fisher Scientific, Inc.), and β-actin was used as an endogenous control. The sequences of the qPCR primers were as follows: RSK1 forward, 5′-GGTGGTCCTATGGGGTGTTG-3′, and reverse, 5′-TCGCCTTCAGAATCAGTGTCA-3′; and β-actin forward, 5′-TGAAGTGTGACGTGGACATC-3′, and reverse, 5′-GGAGGAGCAATGATCTTGAT-3′. All the reactions were performed in a 20 µl reaction volume in triplicate. The thermal cycling conditions were as follows: A denaturation step of 31 cycles at 90°C for 20 sec, an annealing step at 52°C for 25 sec and synthesis at 72°C for 20 sec. The fold changes were calculated through relative quantification with the 2−∆∆Cq method.

Cell culture

MOLM-13 and Kasumi-1 cells (Type Culture Collection of the Chinese Academy of Sciences, Shanghai, China) were maintained in RPMI-1640 medium (Gibco; Thermo Fisher Scientific, Inc.) containing 10% heat-inactivated fetal bovine serum (10437028; Gibco; Thermo Fisher Scientific, Inc.) in a 95% humidified incubator with 5% CO2 at 37°C. The cultures were split every second day by dilution to a concentration of 2×105 cells/ml.

Construction of the RSK1 plasmid and blocking RSK1 expression with small interfering RNA (siRNA)

The full-length human RSK1 cDNA sequence was amplified from the cDNA library of MOLM-13 cells by PCR using the following two primers: Sense, 5′-AAGGTACCACCATGGAGCAGGATCCCAAGC-3′, and antisense, 5′-CTCTCGAGTCACAGGGTGGTGGATGGC-3′. Taq DNA polymerase (Thermo Fisher Scientific, Inc.) was used for amplification. The RSK1 cDNA sequencing was inserted into the pcDNA3.1 plasmid (Invitrogen; Thermo Fisher Scientific, Inc.). In order to silence RSK1 expression by siRNA, 21 nt complementary RNA with symmetrical 2 nt overhangs was obtained from Shanghai GenePharma Co., Ltd. (Shanghai, China). The DNA sequence was 5′-CCCAACATCATCACTCTGAAA-3′. The siRNA-RSK1 NC was also transferred into leukemic cells, which had the same number and type of bases as the siRNA-RSK1, but the arrangement was different. The DNA sequence was 5′-CCCAACCTAATCTACCTGAAA-3′. The plasmid and siRNA was transferred into MOLM-13 and Kasumi-1 cells, respectively.

Cell viability assay

MOLM-13 and Kasumi-1 cells were seeded into 96-well culture plates at a density of 1.5×104 cells/well in 100 µl medium and were treated with different concentrations (15–60 µM) of luteolin for 24, 48 and 72 h. The pcDNA3.1-RSK1 plasmid was initially constructed, which overexpressed RSK1. Following transfection of cells with pcDNA3.1-RSK1 or empty plasmid for 24 h, the cells were treated with 30 µM luteolin, which was the representable value near the half maximal inhibitory concentration (IC50), for 24 h. Viable cells were then evaluated with the CCK-8 assay according to the manufacturer's instructions. Briefly, CCK-8 solution (50 µl/well) was added to the cells in 24-well plates (0.6×104 cells/well), and the samples were incubated at 37°C for 4 h. Subsequently, the optical density of each well was read at 450 nm using a microplate reader (ELx800 absorbance reader; BioTek Instruments, Inc., Winooski, VT, USA). The viability was assessed with the following equation: Viability (%) = Experimental / Control × 100%.

Cell apoptosis assay

Apoptotic and dead cell counts were performed using a FITC-labeled Annexin V and PI staining by flow cytometry. The cells were collected and resuspended in binding buffer at a concentration of 3×106/ml. Next, 100 µl cell suspension was added to 5 µl Annexin V-FITC and 10 µl PI, and the sample was mixed for 15 min in the dark at room temperature. Subsequently, 400 µl phosphate-buffered saline was added to the solution. A FACScan instrument (BD Biosciences, Franklin Lakes, NJ, USA) was used to count the cells (1×103) at an excitation wavelength of 490 nm and determine the cell apoptosis. CellQuest software version 5.1 (BD Biosciences) was used for data collection and processing.

Western blot analysis

SDS Lysis Buffer (P0013G; Beyotime Institute of Biotechnology) was added to MOLM-13 and Kasumi-1 cells to isolate the proteins. Protein concentration was detected using a bicinchoninic acid kit (P0009; Beyotime Institute of Biotechnology). For each western blot sample, 20 µg protein was load onto each lane and resolved through 12% SDS-PAGE, and then electrophoretically transferred to a polyvinylidene difluoride membrane (EMD Millipore, Billerica, MA, USA). Next, the membrane was probed with primary antibodies against human RSK1 (Ser221; ab10695, Abcam), BAD (Ser112; 9291; Cell Signaling Technology, Inc.) and KIBRA (Ser947; ab107637; Abcam), with GAPDH (ab8245; Abcam) used as the internal control. The antibodies were diluted 1:1,000 and incubated at room temperature for 2 h. Next, the membrane was incubated with horseradish peroxidase-conjugated goat anti-rabbit secondary antibody (ab6721; Abcam; dilution, 1:5,000) at room temperature for 1.5 h. The membranes were visualized with SignalFire™ ECL Reagent (#6883; Cell Signaling Technology, Inc.), and the band intensity was measured by Quantity One software 3.0 (Bio-Rad Laboratories, Inc. Hercules, CA, USA).

Migration assay

The migration of MOLM-13 and Kasumi-1 cells was assayed using a Boyden chamber (Qilinbeier Bio Co., Haimen, China). Cells were treated with different concentrations of luteolin and then plated at 1×106 cells/ml in the upper chamber, with 10% RPMI-1640 medium added to the lower chamber. After incubating for 24 h, non-migration cells were removed from the top well, while the bottom cells were collected and counted by trypan blue exclusion assay in triplicate.

Statistical analysis

All computations were carried out using the SPSS v18.0 for Windows (SPSS, Inc., Chicago, IL, USA). Data were expressed as mean ± standard deviation. One-way analysis of variance was used to analyze the differences, and Kaplan-Meier survival analysis was used to analyze patient survival rate. P<0.05 was considered to indicate a statistically significant difference.

Results

High expression of RSK1 is observed in newly diagnosed AML cases

Aberrant RSK signaling is integral for several types of cancer, such as breast cancer and melanoma. In the present study, bone marrow samples from 30 AML patients (12 males and 18 females) at the newly-diagnosed and CR stages were analysed for RSK1 expression using the RT-qPCR method. The clinicopathological characteristics of the 30 AML patients are shown in Table I. The expression of RSK1 was found to be associated with the French-American-Britain (FAB) subtype and the percentage of minimal residual disease (MRD) cells. There were no statistically significant differences in other clinical features, including the patient gender and age, as well as the leukocyte, hemoglobin and platelet counts, between individuals with high and low RSK1 expression. Fig. 1A shows a markedly higher expression of RSK1 in newly diagnosed patients compared with that in patients at the CR1 stage. Furthermore, the prognostic significance of RSK1 expression was assessed in the 30 adult AML patients according to the clinical follow-up records. Kaplan-Meier survival analysis indicated that the high RSK1 expression group tended to have a shorter overall survival (OS) compared with that of the low RSK1 expression group (P=0.038; Fig. 1B).

Figure 1.

RSK1 is overexpressed in primary AML patients. (A) Reverse transcription-quantitative polymerase chain reaction analysis of the RSK1 mRNA transcript levels in bone marrow mononuclear cell samples of 30 adult AML patients prior to treatment (newly diagnosed) and at the CR stage after 6 cycles of standard chemotherapy (*P<0.005). (B) Kaplan-Meier survival analysis of 30 AML patients, comparing patients with high and low RSK1 expression (P=0.038). AML, acute myeloid leukemia; RSK1, ribosomal S6 kinase 1.

Table I.

Association of RSK1 expression with clinicopathological characteristics of 30 acute myeloid leukemia patients.

Table I.

Association of RSK1 expression with clinicopathological characteristics of 30 acute myeloid leukemia patients.

RSK1 expression (n)

Clinical variablesNumberLow (<10)High (≥10)P-value
Gender 0.559
  Male12  8  4
  Female1810  8
Age (years) 0.884
  <601710  7
  ≥6013  8  5
Leukocytes (cells/µl) 0. 146
  >10,00015  7  8
  ≤10,0001511  4
Hemoglobin (g/dl) 0.667
  >8016  9  7
  ≤8014  9  5
Platelet (cells/µl) 0.447
  >25,0002011  9
  ≤25,00010  8  2
FAB 0.227
  M1-6291811
  M7  1  0  1
MRD cells (%) 0.002
  <0.251412  2
  ≥0.2516  610

[i] RSK1, ribosomal S6 kinase 1; FAB, French-American-Britain; MRD, minimal residual disease.

Effect of luteolin on viability, chemosensitivity and apoptosis in leukemia cells

RSKs serve a role in various cellular processes, including gene expression, cell survival, apoptosis and proliferation. The present study verified that, compared with normal mononuclear cells, RSK1 overexpression was observed in the leukemic cell lines MOLM-13 and Kasumi-1 (Fig. 2A). In order to investigate whether luteolin effects leukemic cells through RSK1, the cell viability of MOLM-13 and Kasumi-1 were first investigated upon treatment with luteolin. The luteolin concentration range used in the present experiment was 15–60 nM for 24, 48 and 72 h. The IC50 for each concentration was determined and averaged for the triplicate experiments, and the final IC50 values of luteolin on MOLM-13 and Kasumi-1 cells were found to be 34.75 and 34.05 µM, respectively. Luteolin treatment resulted in a marked reduction of cell proliferation in a dose-dependent manner (Fig. 2B).

Figure 2.

Luteolin treatment regulates the cell proliferation and apoptosis in MOLM-13 and Kasumi-1 cells. (A) RSK1 was significant higher in leukemic cell lines compared with the normal controls. (B) Following exposure to various concentrations (15–60 µM) of luteolin for 24, 48 and 72 h, the viability of MOLM-13 and Kasumi-1 cells was determined using the cell counting kit-8 assay. The viability ratio decreased in a dose-dependent manner (*P<0.01 vs. untreated control). (C) Apoptosis of MOLM-13 and Kasumi-1 cells treated with 15–60 µM luteolin for 24 h was investigated by flow cytometry. Higher concentrations of luteolin treatment resulted in increased apoptosis in a dose-dependent manner. (D) Protein levels of RSK1 and phosphorylated BAD (Ser112) were decreased in a dose-dependent manner in leukemic cells treated with luteolin, as observed by western blotting. RSK1, ribosomal S6 kinase 1; BAD, Bcl-2-associated death promoter; Bcl, B-cell lymphoma; PI, propidium iodide; Con, control.

To understand the mechanism by which luteolin caused viability loss in MOLM-13 and Kasumi-1 cells, apoptosis experiments were performed (Fig. 2C). The resultant viability loss was accompanied by decreased phosphorylation of proteins targeted by RSKs, such as BAD (21,22), which is a proapoptotic protein (Fig. 2D). Collectively, the current findings indicate that luteolin was able to induce the viability loss, while apoptosis of MOLM-13 and Kasumi-1 cells was associated with RSK1-associated apoptotic injury.

Effect of luteolin on migration of leukemia cells

Leukocytes migrate into and out of blood vessels at multiple points during their development and maturation, and during immune surveillance. Migration is also an important part of leukemia progression. To determine the influence of luteolin on in vitro cell migration, the Boyden chamber assay was performed in MOLM-13 and Kasumi-1 cells. As shown in Fig. 3A, the results indicated that there was significantly less migration through the basement membrane following treatment with luteolin, in a dose-dependent manner. Cell migration of MOLM-13 and Kasumi-1 cells drove us to examine the possible biological functions of luteolin in leukemic cells, particularly the effect of this treatment on cell migration (Fig. 3B). The results demonstrated that the phosphorylated level of KIBRA also decreased in a dose-dependent manner.

Figure 3.

Luteolin treatment reduces cell migration. MOLM-13 and Kasumi-1 cells treated with 15–60 µM luteolin for 24 h were investigated by migration assay with a Boyden chamber. (A) Lower chamber cells were collected and counted by trypan blue exclusion assay, showing reduced migration upon luteolin treatment, in a dose-dependent manner. (B) Upper chamber cells were collected and analyzed for the level of phosphorylated KIBRA (Ser947), which was found to decrease in a dose-dependent manner. *P<0.05 vs. untreated control. RSK1, ribosomal S6 kinase 1; KIBRA, kidney/brain protein; Con, control.

Overexpression of RSK1 reverses the effects of luteolin treatment on leukemic cells

To examine the role of RSK1 in the generation of luteolin-induced functional responses, MOLM-13 and Kasumi-1 leukemia cells were treated in the presence of luteolin with the RSK1-overexpressing plasmid or control plasmid. The overexpression of RSK1 mRNA and protein expression levels were evaluated by RT-qPCR and western blot analysis, respectively (Fig. 4A and B). As determined by RT-qPCR, the RSK1 mRNA level was upregulated by 15-fold, and the protein level in the RSK1 overexpression group was 3-fold greater than that of the control. The cell viability was also determined by CCK-8 assays, as shown in Fig. 4C. For the luteolin with RSK1-overexpressing plasmid group, transfection with the RSK1-overexpressing plasmid significantly counteracted the effect of luteolin on cell viability when compared with the luteolin alone group (Fig. 4C). Similarly, when induction of apoptosis was assessed, the apoptotic ratio of the luteolin and RSK1-overexpressing group was found to be significantly decreased (Fig. 4D), with a similar effect observed in the migration ability of cells (Fig. 4E).

Figure 4.

Transfection with an RSK1-overexpressing plasmid for 24 h reverses the luteolin-induced apoptosis in MOLM-13 and Kausmi-1 cells. Cells were treated with luteolin alone (30 µM), or combined with a RSK1-overexpressing plasmid or empty vector for 24 h. (A) mRNA and (B) protein expression levels of RSK1 were evaluated by RT-qPCR and western blot analysis, respectively. (C) Cell viability detected by the cell counting kit-8 method indicated that RSK1 overexpression reversed the effects of luteolin on the cells, with a significantly higher viability ratio detected (*P<0.01 vs. luteolin alone). (D) Cell migration assay indicated that transfection with the RSK1-overexpressing plasmid reversed the effects of luteolin (*P<0.01 vs. untreated group; #P<0.01 vs. luteolin alone group). (E) Changes in the apoptotic ratio of MOLM-13 and Kasumi-1, as detected by flow cytometry. In the RSK1-overexpressing group, the apoptotic ratio was markedly reduced compared with the other two groups. RSK1, ribosomal S6 kinase 1; Lute, luteolin; Con, control; PI, propidium iodide; RT-qPCR, reverse transcription-quantitative polymerase chain reaction.

Knocking down of RSK1 has the same effects on leukemic cells as luteolin treatment

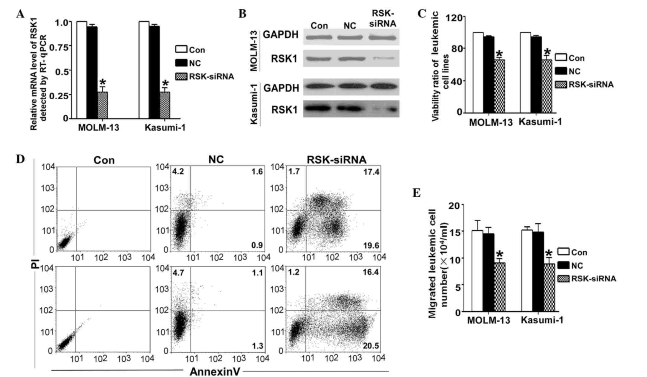
To further verify whether RSK1 serves an important role in the luteolin-induced functional responses, the expression of RSK1 was blocked by siRNA transfection in MOLM-13 and Kasumi-1 leukemia cells. The siRNA silenced the expression of RSK1 on the mRNA and protein levels, as evaluated by RT-qPCR and western blot analysis, respectively (Fig. 5A and B). Following transfection with the siRNA-RSK1 in the leukemic cell lines, the cell viability was determined by CCK-8 assay. The results demonstrated that the viability of the siRNA-RSK1 group was significantly lower compared with that of the untreated control and NC groups (Fig. 5C). Similarly, when induction of apoptosis was assessed, the results identified that the apoptotic ratio of the siRNA group was significantly increased (Fig. 5D). By contrast, the migration ability decreased markedly upon silencing of RSK1 with siRNA (Fig. 5E).

Figure 5.

Silencing of RSK1 by transfection with siRNA-RSK1 for 24 h had a similar effect to that of luteolin treatment on MOLM-13 and Kausmi-1 cells. (A) mRNA and (B) protein expression levels of RSK1 were RT-qPCR and western blot analysis, respectively. (C) Cell viability was detected by the cell counting kit-8 method following transfection with siRNA-RSK or NC for 24 h. The viability ratio was significant lower compared with that of the two control groups. (D) Changes in the apoptotic ratio of MOLM-13 and Kasumi-1 cells, as detected by flow cytometry. In the siRNA-RSK1 group, the apoptotic ratio was markedly higher compared with that of the other two groups. (E) Cell migration ability of the two cell lines, showing that the siRNA-RSK1 group presented markedly lower migration compared with the control group. *P<0.001 vs. the untreated control group. RSK1, ribosomal S6 kinase 1; Con, untreated control; NC, negative control; PI, propidium iodide; siRNA, small interfering RNA; RT-qPCR, reverse transcription-quantitative polymerase chain reaction.

Discussion

Proliferation, survival and migration of cells are regulated by different intracellular signaling pathways. Among these, the Ras/mitogen-activated protein kinase kinase (MEK)/ERK signaling pathway has been established (23). Novel treatments targeting the RSK, PI3K/Akt and MEK/ERK signaling pathways are currently under evaluation in numerous types of tumors in clinical trials (24–26).

AML is an aggressive hematological disorder characterized by an abnormal increase of immature hematopoietic progenitor cells known as ‘blasts’, which lose their ability to differentiate normally and continue to proliferate. The downstream effectors MEK and Erk1/2 are constitutively activated in the majority of AML cases. The present study focused on the members of the RSK family of Ser/Thr kinases, which are downstream effectors of the MAPK/ERK pathway, whose activities regulate cellular effectors that promote cell growth, survival and migration (27). This kinase family consists of four human isoforms (RSK1-4), which possess a 73–80% amino acid identity and have the same general structure, and two structurally associated homologues (1). RSKs function downstream of MEK, ERK and protein kinase C, and are frequently activated in various types of cancer, including leukemia, and this activation may be triggered by steroids, insulin, epidermal growth factor and estrogen. Previous studies have demonstrated that RSK1 is overexpressed in prostate (28), breast (29) and colon cancer tissues (30).

In the present study, the association between the expression of RSK1 and the outcome of 30 cases AML was analyzed. Bone marrow mononuclear cells from 30 patients with AML were isolated, and the mRNA level of RSK1 was detected by RT-qPCR. The percentage of MRD cells is the main independent prognostic factor for leukemia, and the expression of RSK1 was found to be closely associated with the MRD percentage in the present study. Regarding the FAB subtypes of patients in the current study, only one patient had an M7 subtype. Future studies should thus include a larger number of cases and samples. According to the present results, the expression of RSK1 was not associated with the clinical characteristics of the AML patients, such as hyperleukocytosis, severe anemia, thrombocytopenia and older age (>60 years). High expression of RSK1 was also observed in the newly diagnosed AML samples compared with the CR stage (Fig. 1A). Kaplan-Meier survival analysis described that a higher RSK1 level was correlated with a shorter OS of patients (Fig. 1B).

AML is an extremely heterogeneous disease with a variable long term survival rate ranging between 20 and 90%. The major interventions of conventional medicine failed to have its effects because of its side effects. An increasing number of studies have been focusing on Chinese herb extracts, with certain compounds recently reported as molecular targeted anti-cancer drugs, such as luteolin, a novel inhibitor of RSK. Luteolin has been the focus of clinical-translational interest in anticancer treatment (31–33). In the present study, the effects of pharmacological inhibition of the RSK1 inhibitor, luteolin, on leukemic cell lines were investigated. As shown in Fig. 2A, luteolin exhibited potent suppressive effects on MOLM-13 and Kasumi-1 cells in a dose-dependent manner, with IC50 values of 34.75 and 34.05 µM, respectively.

Cancer cells acquire alternations for enhanced survival and become apoptosis-resistant to anticancer therapies. Therefore, the induction of apoptosis can be an effective approach for inhibiting uncontrolled cell proliferation and survival of malignant tumor cells. Compared with the untreated control cells, luteolin treatment led to cell apoptosis in the present study (Fig. 1B). A mechanism through which RSK interacts to cause apoptosis is the alteration of BAD phosphorylation, thus triggering its proapoptotic functions. BAD is a unique BH3-only protein, since its functions are tightly regulated by serine phosphorylation (34). In the hypophosphorylated form, BAD interacts with Bcl-2 or Bcl-extra large to neutralize their anti-apoptotic functions. RSK has been shown to phosphorylate BAD on the Ser112 site. The present study observed that luteolin was able to induce BAD dephosphorylation in a dose-dependent manner. Therefore, it is likely that luteolin inhibited RSK1 with the hypophosphorylated form of BAD.

It has been reported that RSKs serve important roles in cell migration as well (35). Yang et al (36) reported that RSK1 specifically phosphorylates KIBRA, a memory performance-associated protein, and also modulates its migratory activity in MDA-MB-231 breast cancer cells. Recently, KIBRA was demonstrated to be a positive regulator of the Hippo signaling pathway activity in mammalian cells (37). The present study demonstrated that luteolin, an RSK1 inhibitor, impaired the migration of MOLM-13 and Kasumi-1 cells in a dose-dependent manner through dephosphorylation of KIBRA. Thus, there results indicate that KIBRA, the downstream factor of RSK1, serves an important role in the mobility of leukemia cells. The current study next explored whether RSK1 expression is a key factor in the effect of luteolin treatment on leukemic cell proliferation and migration. An RSK1-overexpressing plasmid was transfected in leukemic cell lines for 24 h, and cells were then treated with luteolin. The viability, apoptosis and migration analysis results supported that RSK1 serves an important role in luteolin-modulated cell proliferation and migration of AML cells.

In conclusion, the current pooled analysis demonstrated that RSK1 mRNA expression was significantly higher in primary AML samples compared with the expression at the CR stage following standard chemotherapy. In addition, a shorter survival time was correlated with high RSK1 expression. Luteolin treatment triggered RSK-dependent antileukemic responses with dephosphorylation of BAD or KIBRA. Therefore, luteolin, a novel RSK inhibitor, has significant anti-leukemia effects in vitro and may function as a possible therapeutic in the future; however, further investigation in clinical trials is first required to confirm these results.

Acknowledgements

The present study was supported by grants from the Natural Science Foundation of Guangdong Province (grant nos. S2012010008748 and S2013010014715) and the National Natural Science Foundation of China (grant no. 81400103).

References

1 

Lara R, Seckl MJ and Pardo OE: The p90 RSK family members: Common functions and isoform specificity. Cancer Res. 17:5301–5308. 2013. View Article : Google Scholar

2 

Romeo Y, Zhang X and Roux PP: Regulation and function of the RSK family of protein kinases. Biochem J. 441:553–569. 2012. View Article : Google Scholar : PubMed/NCBI

3 

Kostenko S, Shiryaev A, Dumitriu G, Gerits N and Moens U: Cross-talk between protein kinase A and the MAPK-activated protein kinases RSK1 and MK5. J Recept Signal Transduct Res. 31:1–9. 2011. View Article : Google Scholar : PubMed/NCBI

4 

Li D, Jin L, Alesi GN, Kim YM, Fan J, Seo JH, Wang D, Tucker M, Gu TL, Lee BH, et al: The prometastatic ribosomal S6 kinase 2-cAMP response element-binding protein (RSK2-CREB) signaling pathway up-regulates the actin-binding protein fascin-1 to promote tumor metastasis. J Biol Chem. 288:32528–32538. 2013. View Article : Google Scholar : PubMed/NCBI

5 

Degen M, Barron P, Natarajan E, Widlund HR and Rheinwald JG: RSK activation of translation factor eIF4B drives abnormal increases of laminin γ2 and MYC protein during neoplastic progression to squamous cell carcinoma. PLoS One. 8:e789792013. View Article : Google Scholar : PubMed/NCBI

6 

Cohen JD, Babiarz JE, Abrams RM, Guo L, Kameoka S, Chiao E, Taunton J and Kolaja KL: Use of human stem cell derived cardiomyocytes to examine sunitinib mediated cardiotoxicity and electrophysiological alterations. Toxicol Appl Pharmacol. 257:74–83. 2011. View Article : Google Scholar : PubMed/NCBI

7 

Elf S, Blevins D, Jin L, Chung TW, Williams IR, Lee BH, Lin JX, Leonard WJ, Taunton J, Khoury HJ and Kang S: p90RSK2 is essential for FLT3-ITD-but dispensable for BCR-ABL-induced myeloid leukemia. Blood. 117:6885–6894. 2011. View Article : Google Scholar : PubMed/NCBI

8 

Sak K and Everaus H: Chemomodulating effects of flavonoids in human leukemia cells. Anticancer Agents Med Chem. 15:1112–1126. 2015. View Article : Google Scholar : PubMed/NCBI

9 

Morceau F, Chateauvieux S, Orsini M, Trecul A, Dicato M and Diederich M: Natural compound and pharmaceuticals reprogram leukemia cell differentiation pathways. Biotechnol Adv. 33:(6 Pt 1). 785–797. 2015. View Article : Google Scholar : PubMed/NCBI

10 

Humisto A, Herfindal L, Jokela J, Karkman A, Bjornstad R, Choudhury RR and Sivonen K: Cyanobacteria as a source for novel anti-leukemic compound. Curr Pharm Biotechnol. 17:78–91. 2016. View Article : Google Scholar : PubMed/NCBI

11 

Xu Y, Zhang J, Liu J, Li S, Li C, Wang W, Ma R and Liu Y: Luteolin attenuate the d-galactose-induced renal damage by attenuation of oxidative stress and inflammation. Nat Prod Res. 29:1078–1082. 2015. View Article : Google Scholar : PubMed/NCBI

12 

Sung J and Lee J: Anti-inflammatory activity of butein and luteolin through suppression of NFκB activation and induction of heme oxygenase-1. J Med Food. 18:557–564. 2015. View Article : Google Scholar : PubMed/NCBI

13 

Eumkeb G, Siriwong S and Thumanu K: Synergistic activity of luteolin and amoxicillin combination against amoxicillin-resistant Escherichia coli and mode of action. J Photochem Photobiol B. 117:247–253. 2012. View Article : Google Scholar : PubMed/NCBI

14 

Kim YS, Kim SH, Shin J, Harikishore A, Lim JK, Jung Y, Lyu HN, Baek NI, Choi KY, Yoon HS and Kim KT: Luteolin suppresses cancer cell proliferation by targeting vaccinia-related kinase 1. PLoS One. 9:e1096552014. View Article : Google Scholar : PubMed/NCBI

15 

Park SH, Ham S, Kwon TH, Kim MS, Lee DH, Kang JW, Oh SR and Yoon DY: Luteolin induces cell cycle arrest and apoptosis through extrinsic and intrinsic signaling pathways in MCF-7 breast cancer cells. J Environ Pathol Toxicol Oncol. 33:219–231. 2014. View Article : Google Scholar : PubMed/NCBI

16 

Chian S, Li YY, Wang XJ and Tang XW: Luteolin sensitizes two oxaliplatin-resistant colorectal cancer cell lines to chemotherapeutic drugs via inhibition of the Nrf2 pathway. Asian Pac J Cancer Prev. 15:2911–2916. 2014. View Article : Google Scholar : PubMed/NCBI

17 

Chen KC, Chen CY, Lin CR, Yang TY, Chen TH, Wu LC and Wu CC: Luteolin attenuates TGF-β1-induced epithelial-mesenchymal transition of lung cancer cells by interfering in the PI3K/Akt-NF-κB-Snail pathway. Life Sci. 93:924–933. 2013. View Article : Google Scholar : PubMed/NCBI

18 

Reipas KM, Law JH, Couto N, Islam S, Li Y, Li H, Cherkasov A, Jung K, Cheema AS, Jones SJ, et al: Luteolin is a novel p90 ribosomal S6 kinase (RSK) inhibitor that suppresses Notch4 signaling by blocking the activation of Y-box binding protein-1 (YB-1). Oncotarget. 4:329–345. 2013. View Article : Google Scholar : PubMed/NCBI

19 

Falini B, Tiacci E, Martelli MP, Ascani S and Pileri SA: New classification of acute myeloid leukemia and precursor-related neoplasms: Changes and unsolved issues. Discov Med. 10:281–292. 2010.PubMed/NCBI

20 

Flygare J, Kiefer T, Miyake K, Utsugisawa T, Hamaguchi I, Da Costa L, Richter J, Davey EJ, Matsson H, Dahl N, et al: Deficency of ribosomal protein S19 in CD34+ cells generated by siRNA blocks erythroid development and mimics defected seen in Diamond-Blackfan anemia. Blood. 105:4627–4634. 2005. View Article : Google Scholar : PubMed/NCBI

21 

Sun D, Huang J, Zhang Z, Gao H, Li J, Shen M, Cao F and Wang H: Luteolin limits infarct size and improves cardiac function after myocardium ischemia/reperfusion injury in diabetic rats. PLoS One. 7:e334912012. View Article : Google Scholar : PubMed/NCBI

22 

Lee WR, Shen SC, Lin HY, Hou WC, Yang LL and Chen YC: Wogonin and fisetin induce apoptosis in human promyeloleukemic cells, accompanied by a decrease of reactive oxygen species, and activation of caspase 3 and Ca2+-dependent endonuclease. Biochem Pharmacol. 63:225–236. 2002. View Article : Google Scholar : PubMed/NCBI

23 

Friday BB and Adjei AA: Advances in targeting the Ras/Raf/MEK/Erk mitogen-activated protein kinase cascade with MEK inhibitors for cancer therapy. Clin Cancer Res. 14:342–346. 2008. View Article : Google Scholar : PubMed/NCBI

24 

Crudden C, Ilic M, Suleymanova N, Worrall C, Girnita A and Girnita L: The dichotomy of the Insulin-like growth factor 1 receptor: RTK and GPCR: Friend or foe for cancer treatment? Growth Horm IGF Res. 25:2–12. 2015. View Article : Google Scholar : PubMed/NCBI

25 

Sabine VS, Crozier C, Brookes CL, Drake C, Piper T, van de Velde CJ, Hasenburg A, Kieback DG, Markopoulos C, Dirix L, et al: Mutational analysis of PI3K/AKT signaling pathway in tamoxifen exemestane adjuvant multinational pathology study. J Clin Oncol. 32:2951–2958. 2014. View Article : Google Scholar : PubMed/NCBI

26 

Johnson AS, Crandall H, Dahlman K and Kelley MC: Preliminary results from a prospective trial of preoperative combined BRAF and MEK-targeted therapy in advanced BRAF mutation-positive melanoma. J Am Coll Surg. 220:581–593.e1. 2015. View Article : Google Scholar : PubMed/NCBI

27 

Dent P: Arsenic in leukemia: A RSKy business. Cancer Biol Ther. 14:871–872. 2013. View Article : Google Scholar : PubMed/NCBI

28 

Yu G, Lee YC, Cheng CJ, Wu CF, Song JH, Gallick GE, Yu-Lee LY, Kuang J and Lin SH: RSK promotes prostate cancer progression in bone through ING3, CKAP2, and PTK6-mediated cell survival. Mol Cancer Res. 13:348–357. 2015. View Article : Google Scholar : PubMed/NCBI

29 

Stratford AL, Reipas K, Hu K, Fotovati A, Brough R, Frankum J, Takhar M, Watson P, Ashworth A, Lord CJ, et al: Targeting p90 ribosomal S6 kinase eliminates tumor-initiating cells by inactivating Y-box binding protein-1 in triple-negative breast cancers. Stem Cells. 30:1338–1348. 2012. View Article : Google Scholar : PubMed/NCBI

30 

Goulet AC, Watts G, Lord JL and Nelson MA: Profiling of selenomethionine responsive genes in colon cancer by microarray analysis. Cancer Biol Ther. 6:494–503. 2007. View Article : Google Scholar : PubMed/NCBI

31 

Sato Y, Sasaki N, Saito M, Endo N, Kugawa F and Ueno A: Luteolin attenuates doxorubicin-induced cytotoxicity to mcf-7 human breast cancer cells. Biol Pharm Bull. 38:703–709. 2015. View Article : Google Scholar : PubMed/NCBI

32 

Bumke-Vogt C, Osterhoff MA, Borchert A, Guzman-Perez V, Sarem Z, Birkenfeld AL, Bähr V and Pfeiffer AF: The flavones apigenin and luteolin induce FOXO1 translocation but inhibit gluconeogenic and lipogenic gene expression in human cells. PLoS One. 9:e1043212014. View Article : Google Scholar : PubMed/NCBI

33 

Chian S, Thapa R, Chi Z, Wang XJ and Tang X: Luteolin inhibits the Nrf2 signaling pathway and tumor growth in vivo. Biochem Biophys Res Commun. 447:602–608. 2014. View Article : Google Scholar : PubMed/NCBI

34 

Thimmaiah KN, Easton JB and Houghton PJ: Protection from rapamycin-induced apoptosis by insulin-like growth factor-I is partially dependent on protein kinase C signaling. Cancer Res. 70:2000–2009. 2010. View Article : Google Scholar : PubMed/NCBI

35 

Czaplinska D, Turczyk L, Grudowska A, Mieszkowska M, Lipinska AD, Skladanowski AC, Zaczek AJ, Romanska HM and Sadej R: Phosphorylation of RSK2 at Tyr529 by FGFR2-p38 enhances human mammary epithelial cells migration. Biochim Biophys Acta. 1843:2461–2470. 2014. View Article : Google Scholar : PubMed/NCBI

36 

Yang S, Ji M, Zhang L, Chen Y, Wennmann DO, Kremerskothen J and Dong J: Phosphorylation of KIBRA by the extracellular signal-regulated kinase (ERK)-ribosomal S6 kinase (RSK) cascade modulates cell proliferation and migration. Cell Signal. 26:343–351. 2014. View Article : Google Scholar : PubMed/NCBI

37 

Xiao L, Chen Y, Ji M and Dong J: KIBRA regulates Hippo signaling activity via interactions with large tumor suppressor kinases. J Biol Chem. 286:7788–7796. 2011. View Article : Google Scholar : PubMed/NCBI

Related Articles

  • Abstract
  • View
  • Download
  • Twitter
Copy and paste a formatted citation
Spandidos Publications style
Deng L, Jiang L, Lin X, Tseng KF, Lu Z and Wang X: Luteolin, a novel p90 ribosomal S6 kinase inhibitor, suppresses proliferation and migration in leukemia cells. Oncol Lett 13: 1370-1378, 2017.
APA
Deng, L., Jiang, L., Lin, X., Tseng, K., Lu, Z., & Wang, X. (2017). Luteolin, a novel p90 ribosomal S6 kinase inhibitor, suppresses proliferation and migration in leukemia cells. Oncology Letters, 13, 1370-1378. https://doi.org/10.3892/ol.2017.5597
MLA
Deng, L., Jiang, L., Lin, X., Tseng, K., Lu, Z., Wang, X."Luteolin, a novel p90 ribosomal S6 kinase inhibitor, suppresses proliferation and migration in leukemia cells". Oncology Letters 13.3 (2017): 1370-1378.
Chicago
Deng, L., Jiang, L., Lin, X., Tseng, K., Lu, Z., Wang, X."Luteolin, a novel p90 ribosomal S6 kinase inhibitor, suppresses proliferation and migration in leukemia cells". Oncology Letters 13, no. 3 (2017): 1370-1378. https://doi.org/10.3892/ol.2017.5597
Copy and paste a formatted citation
x
Spandidos Publications style
Deng L, Jiang L, Lin X, Tseng KF, Lu Z and Wang X: Luteolin, a novel p90 ribosomal S6 kinase inhibitor, suppresses proliferation and migration in leukemia cells. Oncol Lett 13: 1370-1378, 2017.
APA
Deng, L., Jiang, L., Lin, X., Tseng, K., Lu, Z., & Wang, X. (2017). Luteolin, a novel p90 ribosomal S6 kinase inhibitor, suppresses proliferation and migration in leukemia cells. Oncology Letters, 13, 1370-1378. https://doi.org/10.3892/ol.2017.5597
MLA
Deng, L., Jiang, L., Lin, X., Tseng, K., Lu, Z., Wang, X."Luteolin, a novel p90 ribosomal S6 kinase inhibitor, suppresses proliferation and migration in leukemia cells". Oncology Letters 13.3 (2017): 1370-1378.
Chicago
Deng, L., Jiang, L., Lin, X., Tseng, K., Lu, Z., Wang, X."Luteolin, a novel p90 ribosomal S6 kinase inhibitor, suppresses proliferation and migration in leukemia cells". Oncology Letters 13, no. 3 (2017): 1370-1378. https://doi.org/10.3892/ol.2017.5597
Follow us
  • Twitter
  • LinkedIn
  • Facebook
About
  • Spandidos Publications
  • Careers
  • Cookie Policy
  • Privacy Policy
How can we help?
  • Help
  • Live Chat
  • Contact
  • Email to our Support Team