International Journal of Molecular Medicine is an international journal devoted to molecular mechanisms of human disease.
International Journal of Oncology is an international journal devoted to oncology research and cancer treatment.
Covers molecular medicine topics such as pharmacology, pathology, genetics, neuroscience, infectious diseases, molecular cardiology, and molecular surgery.
Oncology Reports is an international journal devoted to fundamental and applied research in Oncology.
Experimental and Therapeutic Medicine is an international journal devoted to laboratory and clinical medicine.
Oncology Letters is an international journal devoted to Experimental and Clinical Oncology.
Explores a wide range of biological and medical fields, including pharmacology, genetics, microbiology, neuroscience, and molecular cardiology.
International journal addressing all aspects of oncology research, from tumorigenesis and oncogenes to chemotherapy and metastasis.
Multidisciplinary open-access journal spanning biochemistry, genetics, neuroscience, environmental health, and synthetic biology.
Open-access journal combining biochemistry, pharmacology, immunology, and genetics to advance health through functional nutrition.
Publishes open-access research on using epigenetics to advance understanding and treatment of human disease.
An International Open Access Journal Devoted to General Medicine.
Vascular defects are a common occurrence in bone fractures. The application of orthopedic treatment techniques is limited owing to technical bottlenecks limiting the production/regeneration of high-quality blood vessels (1,2). Following the development of tissue engineering and regenerative medicine, macrovascular damage repair has generally been accomplished, however, microvascular damage repair remains a challenge, which is attributed to the absence of endothelium in artificial blood vessels, and slow blood flow in the microvascular predisposing to thrombus formation (3). Currently, the successful tissue engineering of microvasculature constructs and artificial vessel endothelialization is urgently required for the reconstruction of defects and necrotic lesions of the skeleton.
Human umbilical vein endothelial cells (HUVECs), as a novel cell source for vascular prostheses, have already been applied in cardiovascular and liver tissue engineering associated with tissue-engineered microvascular construction (4,5). Therefore, the preservation of autologous endothelial cells for prospective use in old age can protect against various diseases and graft rejection in tissues defects (6). Emerging evidence shows that cryopreserved/thawed and recultivated endothelial cells are suitable for endothelialization of autologous allograft veins (6). However, the use of cryopreserved HUVECs has also been associated with several problems, including freezing injury, degeneration of morphology and decreased endothelial markers (7). Previous studies have demonstrated that the cryopreservation of complete vessels results in the loss of endothelial cells (8). It is well known that endothelial cells are important in mediating normal vascular physiology, and the partial absence of endothelium leads to the extracellular matrix being in contact with the circulating blood, which generally leads to thrombosis and/or restenosis (9,10). These are the most serious complications observed following angioplasty, stent deployment and prosthetic graft implantation (9).
To further investigate the effects of cryopreservation on HUVECs, the present study compared the excretory function, cellular adhesion molecules and vessel lumen formation of HUVECs following different durations of cryopreservation.
The HUVECs were prepared from umbilical cord veins by collagenase digestion, as described previously (11). The human umbilical cords specimens (n=6) of newborns were obtained from the Taizhou Hospital of Zhejiang Province, Wenzhou Medical University, (Taizhou, Zhejiang, China) between June, 2015 and September, 2015. The HUVECs were maintained in Dulbecco's modified Eagle's medium (DMEM; Thermo Fisher Scientific, Inc., Waltham, MA, USA) and supplemented with 10% FBS (Invitrogen; Thermo Fisher Scientific, Inc.) at 37°C in a humidified incubator (Thermo Fisher Scientific, Inc.) with a 5% CO2, 95% air atmosphere. The medium was replenished every day. The HUVECs were identified as endothelial in origin by their cobblestone appearance under phase contrast microscopy. This present study adhered to the tenets of the Declaration of Helsinki and ethical approval was provided by the medical ethics committee of Wenzhou Medical University (Taizhou, China). Informed consent was obtained from patients.
The HUVECs cells were harvested by exposure to 0.25% trypsin and 0.02% EDTA (Gibco; Thermo Fisher Scientific, Inc.), and digestion was terminated with complete medium, following which the supernatants were removed by centrifugation (150 × g for 7 min at 4°C). A total of 1×107 cells were suspended in 3% w/w dimethyl sulfoxide (Me2SO; Gibco; Thermo Fisher Scientific, Inc.) on ice for 10 min, followed by an additional incubation with 10% Me2SO (final concentration) for a further 20 min on ice. The cells were then cooled at a rate of 1°C/min in a freezing container (Nalgene, Hereford, UK) to 80°C and, after 24 h, the cells were stored in liquid nitrogen (−196°C). After 0, 4, 8, 12 or 24 weeks of cryopreservation in liquid nitrogen at −196°C, the HUVECs were thawed in a 37°C water bath for 1–2 min. Oscillation of the cryopreserved tube was performed until the cell suspension had completely thawed (12).
The HUVECs were plated and treated in 96-well plates, and were centrifuged to obtain the supernatant. The levels of endothelin-1 (ET-1), prostaglandin E1 (PGE-1), von Willebrand factor (vWF) and nitric oxide (NO) were measured in the supernatant using an ELISA kit (Immutopics, Inc., San Clemente, CA, USA) at 450 nm using an ELISA reader (BioTek Instruments, Inc., Winooski, VT, USA), according to the manufacturer's protocol.
The HUVECs (5×105) were collected in cold PBS and EDTA (5 mM) followed by incubation with anti-ICAM-1 (cat. no. HA58; 1:1,000; BD Biosciences, San Jose, CA, USA) for 1 h at 37°C. The LSR II system (BD Biosciences) was used for fluorescence acquisition and data were analyzed with FACSDiva software (version 6.1.3; BD Biosciences). The samples were gated using a forward scatter and side scatter gate eliminating debris. The fluorescent parameters were set based on the unstained controls.
The HUVECs (5×105) were stained with anti-CD31 antibody (ab28364; 1:100; Abcam, Cambridge, UK), anti-CD34 antibody (ab8536; 1:100; Abcam) and anti-factor VIII antibody (sc-27,649; 1:100; Santa Cruz Biotechnology, Inc., Santa Cruz, CA, USA) at 4°C overnight, as described previously (13). The CD34-/CD31+ cells were isolated from the HUVEC suspension using a two-step sorting method with immunomagnetic beads, as described previously (14). Negative control staining was performed in parallel with the omission of primary antibodies. All images were obtained using an inverted fluorescence microscope (Leica DM5500B; Leica Microsystems, Inc., Wetzlar, Germany). The uptake of acetylated low-density lipoprotein (LDL) was visualized by immunofluorescence.
According to modified version of a previously described protocol (15), equipment for an angiogenesis assay (BD Pharmingen, Franklin Lakes, NJ, USA) was used to determine the angiogeneic capabilities of the thawed HUVECs. In addition, the angiogenic function of the thawed HUVECs stained with calcein (BD Biosciences) was recorded using a fluorescent microscope (Leica DM5500B, Leica Microsystems, Inc.), as described previously (16,17). Images from the fluorescent immunohistochemical analysis were imported into ImageJ analysis software (version 2.1; NIH, Bethesda, MD, USA; http://www.rsbweb.nih.gov/ij/).
The data from all experiments are reported as the mean ± standard deviation for each group. All statistical analyses were performed using PRISM version 4.0 (GraphPad Software, Inc., La Jolla, CA, USA). Intergroup differences were analyzed using one-way analysis of variance, and followed by Tukey's multiple comparison test as a post hoc test to compare group means if significant. P<0.05 was considered to indicate a statistically significant difference.
The high purity HUVECs were successfully harvested from fetal umbilical cords, and morphological observation of HUVECs was performed using an inverted microscope following culture for 24 h. As shown in Fig. 1A, the purified HUVECs exhibited a typical cobblestone-like endothelial morphology and had high multiplicative ability. In addition, the HUVECs were defined by the expression of CD31, CD34 and factor VIII. The pre-cryopreserved HUVECs were almost 100% positive for CD31 and factor VIII, and ~30% positive for CD34, as demonstrated by immunohistochemistry (Fig. 1B and C). The pre-cryopreserved HUVECs were also examined for endothelial cell phenotype by the uptake of acetylated LDL. As shown in Fig. 1D, immunofluorescence microscopy showed positive staining for Dil-labeled acetylated LDL in the HUVECs.
The vascular endothelium is involved in the production of several important substances, which are involved in endothelial dysfunction. ET-1 is characterized as a potent vasoconstrictor and is regulated in the endothelium. NO is the most important vascular relaxing factor, which is also regulated in the endothelium. Alterations in the endothelial production of NO and ET-1 are known to correlate with endothelial dysfunction (18). In addition, PGE-1 can effectively protect endothelial cells against oxidative stress induced by hydrogen peroxide, which may depend on the regulation of the expression of NO (19). One such substance, which is synthesized by, and stored in, endothelial cells is vWF. High vWF levels have been shown to be of prognostic value in patients with ischemic heart disease, peripheral vascular disease and inflammatory vascular disease (20). However, there is limited information regarding whether ET-1, PGE-1, vWF and NO are involved in the effects of cryopreservation on the excretory function in HUVECs. In the present study, the levels of ET-1, PGE-1, vWF and NO were measured using an ELISA assay. The results showed that the levels of ET-1, PGE-1, vWF and NO were significantly decreased in the post-cryopreserved HUVECs at 24 weeks. However, no differences were observed in these markers in the post-cryopreserved HUVECs in the first 8 weeks (Fig. 2A-D). These results suggested that prolonged cryopreservation may lead to excretory dysfunction in post-thawed HUVECs.
A previous study has demonstrated that interactions between ICAM-1 expressed on endothelial cells and circulating monocytes may be critical for the adhesion of these cells on the vascular endothelium (21). In the present study, the effect of cryopreservation on the expression of ICAM-1 was also examined. Using flow cytometry, it was demonstrated that the post-cryopreserved HUVECs exhibited marked upregulation in the expression of ICAM-1 (Fig. 3A and B). The cryopreservation-mediated induction of ICAM-1 in the HUVECs was significantly upregulated as early as 4 weeks following treatment, with no differences in the time course of ICAM-1 induction among the cryopreserved groups (Fig. 3B).
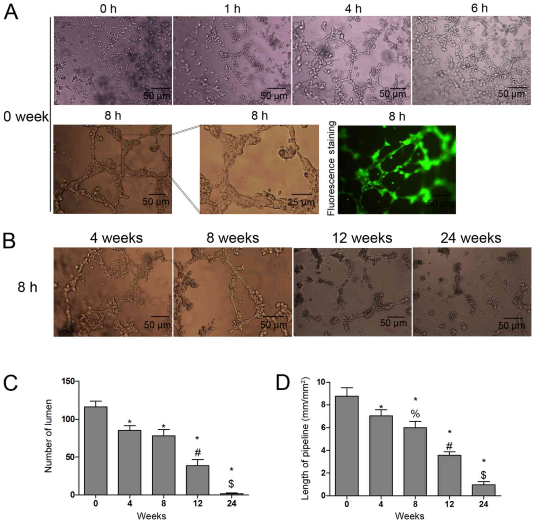
The numbers of lumen and the length of the pipeline were assessed to indicate the angiogenic function of the frozen and the fresh HUVECs in the second passage. The results showed that the tube-like structures were found in fresh HUVECs with increasing incubation duration and were fully formed at 8 h (Fig. 4A). In addition, the tube-like structure-forming potential was weakened with increasing cryopreservation duration (Fig. 4B). The numbers of lumen (Fig. 4C) and the length of the pipeline (Fig. 4D) were decreased in the thawed HUVECs in a time-dependent manner.
Cryopreservation is a valuable technique for preserving cells and tissue materials for regenerative medicine and autologous tissue regeneration, depending on improving technology (6). The present study aimed to investigate the effect of cryopreservation on excretory function, cellular adhesion molecules and vessel lumen formation in HUVECs, which were cryopreserved following a standard protocol. The results demonstrated that cryopreserved/thawed and recultivated HUVECs were unsuitable for tissue engineered microvascular construction or artificial vessel endothelialization. Specifically, the excretory function of HUVECs was significantly decreased in the post-cryopreserved HUVECs at 24 weeks. In addition, the cryopreservation-mediated induction of ICAM-1 in the HUVECs was significantly upregulated from week 4. Furthermore, the potential to form tube-like structures was weakened with increasing cryopreservation duration, and the number of lumen and pipeline length were decreased in the thawed HUVECs in a time-dependent manner.
It has been demonstrated that the cryopreservation of endothelial cells from human umbilical cord vessels offers the opportunity to provide seeding cells for tissue engineering (22). However, certain studies have suggested that the cryopreservation of human saphenous veins is accompanied by endothelial desquamation with loss of anticoagulant function and endothelial healing in vivo (8). Current cryopreservation methods universally involve the use of additives and cytoprotectants, which may trigger osmotic damage during the addition and removal of cryoprotectants (17,23,24). As the results of the present study showed, the anabiosis HUVECs lost partial function, which was consistent with previous investigations. However, there is evidence that cryopreserved/thawed and recultivated endothelial cells are suitable for the endothelialization of autologous allograft veins (6). In porcine endothelial progenitor cells, no significant differences in cell viability were found between storage durations of 1, 3, 6, 12 or 18 months following cryopreservation, and no significant differences in cell proliferation or migration were detected between fresh cells and cells cryopreserved for up to 18 months (17).
The aims of the present study were to elucidate the potential of HUVECs as a tool, in terms of the feasibility of creating stable cell lines, maintaining them over a long time period and reusing them following cryopreservation. The expression of the adhesion marker, ICAM-1, and vessel luminal formation potential in cell culture over time (continuous cultivation time of 6 months) were evaluated following cryopreservation. Prolonged cryopreservation did not create stable cell lines for tissue-engineered microvascular construction and artificial vessel endothelialization. ICAM-1 in the HUVECs was significantly upregulated following cryopreservation. ICAM-1 is known to mediate leukocyte and platelet-endothelial cell interactions in the vasculature under physiological and pathological conditions (25). In addition, ICAM-1 has been shown to be vital in the development of vascular inflammation and endothelial dysfunction, which is associated with the pathogenesis of multiple cardiovascular diseases (26,27). The results suggested that prolonged cryopreservation may lead to HUVEC dysfunction. However, the tube-like structure-forming potential was weakened with increasing cryopreservation duration. The numbers of lumen and pipeline length were decreased in the thawed HUVECs in a time-dependent manner.
In conclusion, the results of the present study revealed that prolonged cryopreservation may lead to HUVEC dysfunction and did not create stable cell lines for tissue-engineered microvascular construction. However, it has previously been documented that minimal cell damage occurs during the storage period when using optimal cryopreservation methods (28). Therefore, the establishment of an optimal condition for cryopreservation is an urgent requirement of future investigations.
|
Tabbaa SM, Horton CO, Jeray KJ and Burg KJ: Role of vascularity for successful bone formation and repair. Crit Rev Biomed Eng. 42:319–348. 2014. View Article : Google Scholar : PubMed/NCBI | |
|
Johnson EO, Troupis T and Soucacos PN: Tissue-engineered vascularized bone grafts: Basic science and clinical relevance to trauma and reconstructive microsurgery. Microsurgery. 31:176–182. 2011. View Article : Google Scholar : PubMed/NCBI | |
|
Ishii M, Shibata R, Kondo K, Kambara T, Shimizu Y, Tanigawa T, Bando YK, Nishimura M, Ouchi N and Murohara T: Vildagliptin stimulates endothelial cell network formation and ischemia-induced revascularization via an endothelial nitric-oxide synthase-dependent mechanism. J Biol Chem. 289:27235–27245. 2014. View Article : Google Scholar : PubMed/NCBI | |
|
Kadner A, Hoerstrup SP, Tracy J, Breymann C, Maurus CF, Melnitchouk S, Kadner G, Zund G and Turina M: Human umbilical cord cells: A new cell source for cardiovascular tissue engineering. Ann Thorac Surg. 74:S1422–S1428. 2002. View Article : Google Scholar : PubMed/NCBI | |
|
Risbud MV, Karamuk E, Moser R and Mayer J: Hydrogel-coated textile scaffolds as three-dimensional growth support for human umbilical vein endothelial cells (HUVECs): Possibilities as coculture system in liver tissue engineering. Cell Transplant. 11:369–377. 2002.PubMed/NCBI | |
|
Lehle K, Hoenicka M, Jacobs VR, Schmid FX and Birnbaum DE: Cryopreservation of human endothelial cells for vascular tissue engineering. Cryobiology. 50:154–161. 2005. View Article : Google Scholar : PubMed/NCBI | |
|
Bellón JM, Buján J, Honduvilla NG, Hernando A and Navlet J: Behavior of cryopreserved endothelial cells in different phases: Their application in the seeding of vascular prostheses. Ann Vasc Surg. 9:266–273. 1995. View Article : Google Scholar : PubMed/NCBI | |
|
Bambang LS, Mazzucotelli JP, Moczar M, Beaujean F and Loisance D: Effects of cryopreservation on the proliferation and anticoagulant activity of human saphenous vein endothelial cells. J Thorac Cardiovasc Surg. 110:998–1004. 1995. View Article : Google Scholar : PubMed/NCBI | |
|
Pascual G, Escudero C, Rodriguez M, Corrales C, Serrano N, Bellón JM and Buján J: Restoring the endothelium of cryopreserved arterial grafts: Co-culture of venous and arterial endothelial cells. Cryobiology. 49:272–285. 2004. View Article : Google Scholar : PubMed/NCBI | |
|
Komori K, Inoguchi H, Kume M, Shoji T and Furuyama T: Differences in endothelial function and morphologic modulation between canine autogenous venous and arterial grafts: Endothelium and intimal thickening. Surgery. 131:(1 Suppl). S249–S255. 2002. View Article : Google Scholar : PubMed/NCBI | |
|
Jaffe EA, Nachman RL, Becker CG and Minick CR: Culture of human endothelial cells derived from umbilical veins. Identification by morphologic and immunologic criteria. J Clin Invest. 52:2745–2756. 1973. View Article : Google Scholar : PubMed/NCBI | |
|
Nicoud IB, Clarke DM, Taber G, Stolowski KM, Roberge SE, Song MK, Mathew AJ and Reems JA: Cryopreservation of umbilical cord blood with a novel freezing solution that mimics intracellular ionic composition. Transfusion. 52:2055–2062. 2012. View Article : Google Scholar : PubMed/NCBI | |
|
Engler C, Kelliher C, Chang S, Meng H and Jun AS: Cryopreservation and long-term culture of transformed murine corneal endothelial cells. Graefes Arch Clin Exp Ophthalmol. 250:103–110. 2012. View Article : Google Scholar : PubMed/NCBI | |
|
Hu X, Jiang Z and Liu N: A novel approach for harvesting lymphatic endothelial cells from human foreskin dermis. Lymphat Res Biol. 4:191–198. 2006. View Article : Google Scholar : PubMed/NCBI | |
|
Wu Z, Hofman FM and Zlokovic BV: A simple method for isolation and characterization of mouse brain microvascular endothelial cells. J Neurosci Methods. 130:53–63. 2003. View Article : Google Scholar : PubMed/NCBI | |
|
Russell JS and Brown JM: Circulating mouse Flk1+/c-Kit+/CD45- cells function as endothelial progenitors cells (EPCs) and stimulate the growth of human tumor xenografts. Mol Cancer. 13:1772014. View Article : Google Scholar : PubMed/NCBI | |
|
Wu J, Lu Z, Nie M, Zhou H, Sun X, Xue X, Bi J and Fang G: Optimization of cryopreservation procedures for porcine endothelial progenitor cells. J Biosci Bioeng. 113:117–123. 2012. View Article : Google Scholar : PubMed/NCBI | |
|
Lee CC, Chen PR, Lin S, Tsai SC, Wang BW, Chen WW, Tsai CE and Shyu KG: Sesamin induces nitric oxide and decreases endothelin-1 production in HUVECs: Possible implications for its antihypertensive effect. J Hypertens. 22:2329–2338. 2004. View Article : Google Scholar : PubMed/NCBI | |
|
Fang WT, Li HJ and Zhou LS: Protective effects of prostaglandin E1 on human umbilical vein endothelial cell injury induced by hydrogen peroxide. Acta Pharmacol Sin. 31:485–492. 2010. View Article : Google Scholar : PubMed/NCBI | |
|
Lip GY and Blann A: von Willebrand factor: A marker of endothelial dysfunction in vascular disorders? Cardiovasc Res. 34:255–265. 1997. View Article : Google Scholar : PubMed/NCBI | |
|
Meerschaert J and Furie MB: The adhesion molecules used by monocytes for migration across endothelium include CD11a/CD18, CD11b/CD18, and VLA-4 on monocytes and ICAM-1, VCAM-1, and other ligands on endothelium. J Immunol. 154:4099–4112. 1995.PubMed/NCBI | |
|
Jiang Z, Hu X, Kretlow JD and Liu N: Harvesting and cryopreservation of lymphatic endothelial cells for lymphatic tissue engineering. Cryobiology. 60:177–183. 2010. View Article : Google Scholar : PubMed/NCBI | |
|
Pegg DE: Cryopreservation of vascular endothelial cells as isolated cells and as monolayers. Cryobiology. 44:46–53. 2002. View Article : Google Scholar : PubMed/NCBI | |
|
Campbell LH and Brockbank KG: Culturing with trehalose produces viable endothelial cells after cryopreservation. Cryobiology. 64:240–244. 2012. View Article : Google Scholar : PubMed/NCBI | |
|
Hope SA and Meredith IT: Cellular adhesion molecules and cardiovascular disease. Part I. Their expression and role in atherogenesis. Intern Med J. 33:380–386. 2003. View Article : Google Scholar : PubMed/NCBI | |
|
Duan M, Yao H, Hu G, Chen X, Lund AK and Buch S: HIV Tat induces expression of ICAM-1 in HUVECs: Implications for miR-221/−222 in HIV-associated cardiomyopathy. PLoS One. 8:e601702013. View Article : Google Scholar : PubMed/NCBI | |
|
Krieglstein CF and Granger DN: Adhesion molecules and their role in vascular disease. Am J Hypertens. 14:44S–54S. 2001. View Article : Google Scholar : PubMed/NCBI | |
|
Richards M, Fong CY, Tan S, Chan WK and Bongso A: An efficient and safe xeno-free cryopreservation method for the storage of human embryonic stem cells. Stem Cells. 22:779–789. 2004. View Article : Google Scholar : PubMed/NCBI |