Spandidos Publications Logo
  • About
    • About Spandidos
    • Aims and Scopes
    • Abstracting and Indexing
    • Editorial Policies
    • Reprints and Permissions
    • Job Opportunities
    • Terms and Conditions
    • Contact
  • Journals
    • All Journals
    • Oncology Letters
      • Oncology Letters
      • Information for Authors
      • Editorial Policies
      • Editorial Board
      • Aims and Scope
      • Abstracting and Indexing
      • Bibliographic Information
      • Archive
    • International Journal of Oncology
      • International Journal of Oncology
      • Information for Authors
      • Editorial Policies
      • Editorial Board
      • Aims and Scope
      • Abstracting and Indexing
      • Bibliographic Information
      • Archive
    • Molecular and Clinical Oncology
      • Molecular and Clinical Oncology
      • Information for Authors
      • Editorial Policies
      • Editorial Board
      • Aims and Scope
      • Abstracting and Indexing
      • Bibliographic Information
      • Archive
    • Experimental and Therapeutic Medicine
      • Experimental and Therapeutic Medicine
      • Information for Authors
      • Editorial Policies
      • Editorial Board
      • Aims and Scope
      • Abstracting and Indexing
      • Bibliographic Information
      • Archive
    • International Journal of Molecular Medicine
      • International Journal of Molecular Medicine
      • Information for Authors
      • Editorial Policies
      • Editorial Board
      • Aims and Scope
      • Abstracting and Indexing
      • Bibliographic Information
      • Archive
    • Biomedical Reports
      • Biomedical Reports
      • Information for Authors
      • Editorial Policies
      • Editorial Board
      • Aims and Scope
      • Abstracting and Indexing
      • Bibliographic Information
      • Archive
    • Oncology Reports
      • Oncology Reports
      • Information for Authors
      • Editorial Policies
      • Editorial Board
      • Aims and Scope
      • Abstracting and Indexing
      • Bibliographic Information
      • Archive
    • Molecular Medicine Reports
      • Molecular Medicine Reports
      • Information for Authors
      • Editorial Policies
      • Editorial Board
      • Aims and Scope
      • Abstracting and Indexing
      • Bibliographic Information
      • Archive
    • World Academy of Sciences Journal
      • World Academy of Sciences Journal
      • Information for Authors
      • Editorial Policies
      • Editorial Board
      • Aims and Scope
      • Abstracting and Indexing
      • Bibliographic Information
      • Archive
    • International Journal of Functional Nutrition
      • International Journal of Functional Nutrition
      • Information for Authors
      • Editorial Policies
      • Editorial Board
      • Aims and Scope
      • Abstracting and Indexing
      • Bibliographic Information
      • Archive
    • International Journal of Epigenetics
      • International Journal of Epigenetics
      • Information for Authors
      • Editorial Policies
      • Editorial Board
      • Aims and Scope
      • Abstracting and Indexing
      • Bibliographic Information
      • Archive
    • Medicine International
      • Medicine International
      • Information for Authors
      • Editorial Policies
      • Editorial Board
      • Aims and Scope
      • Abstracting and Indexing
      • Bibliographic Information
      • Archive
  • Articles
  • Information
    • Information for Authors
    • Information for Reviewers
    • Information for Librarians
    • Information for Advertisers
    • Conferences
  • Language Editing
Spandidos Publications Logo
  • About
    • About Spandidos
    • Aims and Scopes
    • Abstracting and Indexing
    • Editorial Policies
    • Reprints and Permissions
    • Job Opportunities
    • Terms and Conditions
    • Contact
  • Journals
    • All Journals
    • Biomedical Reports
      • Information for Authors
      • Editorial Policies
      • Editorial Board
      • Aims and Scope
      • Abstracting and Indexing
      • Bibliographic Information
      • Archive
    • Experimental and Therapeutic Medicine
      • Information for Authors
      • Editorial Policies
      • Editorial Board
      • Aims and Scope
      • Abstracting and Indexing
      • Bibliographic Information
      • Archive
    • International Journal of Epigenetics
      • Information for Authors
      • Editorial Policies
      • Editorial Board
      • Aims and Scope
      • Abstracting and Indexing
      • Bibliographic Information
      • Archive
    • International Journal of Functional Nutrition
      • Information for Authors
      • Editorial Policies
      • Editorial Board
      • Aims and Scope
      • Abstracting and Indexing
      • Bibliographic Information
      • Archive
    • International Journal of Molecular Medicine
      • Information for Authors
      • Editorial Policies
      • Editorial Board
      • Aims and Scope
      • Abstracting and Indexing
      • Bibliographic Information
      • Archive
    • International Journal of Oncology
      • Information for Authors
      • Editorial Policies
      • Editorial Board
      • Aims and Scope
      • Abstracting and Indexing
      • Bibliographic Information
      • Archive
    • Medicine International
      • Information for Authors
      • Editorial Policies
      • Editorial Board
      • Aims and Scope
      • Abstracting and Indexing
      • Bibliographic Information
      • Archive
    • Molecular and Clinical Oncology
      • Information for Authors
      • Editorial Policies
      • Editorial Board
      • Aims and Scope
      • Abstracting and Indexing
      • Bibliographic Information
      • Archive
    • Molecular Medicine Reports
      • Information for Authors
      • Editorial Policies
      • Editorial Board
      • Aims and Scope
      • Abstracting and Indexing
      • Bibliographic Information
      • Archive
    • Oncology Letters
      • Information for Authors
      • Editorial Policies
      • Editorial Board
      • Aims and Scope
      • Abstracting and Indexing
      • Bibliographic Information
      • Archive
    • Oncology Reports
      • Information for Authors
      • Editorial Policies
      • Editorial Board
      • Aims and Scope
      • Abstracting and Indexing
      • Bibliographic Information
      • Archive
    • World Academy of Sciences Journal
      • Information for Authors
      • Editorial Policies
      • Editorial Board
      • Aims and Scope
      • Abstracting and Indexing
      • Bibliographic Information
      • Archive
  • Articles
  • Information
    • For Authors
    • For Reviewers
    • For Librarians
    • For Advertisers
    • Conferences
  • Language Editing
Login Register Submit
  • This site uses cookies
  • You can change your cookie settings at any time by following the instructions in our Cookie Policy. To find out more, you may read our Privacy Policy.

    I agree
Search articles by DOI, keyword, author or affiliation
Search
Advanced Search
presentation
Oncology Reports
Join Editorial Board Propose a Special Issue
Print ISSN: 1021-335X Online ISSN: 1791-2431
Journal Cover
October 2014 Volume 32 Issue 4

Full Size Image

Sign up for eToc alerts
Recommend to Library

Journals

International Journal of Molecular Medicine

International Journal of Molecular Medicine

International Journal of Molecular Medicine is an international journal devoted to molecular mechanisms of human disease.

International Journal of Oncology

International Journal of Oncology

International Journal of Oncology is an international journal devoted to oncology research and cancer treatment.

Molecular Medicine Reports

Molecular Medicine Reports

Covers molecular medicine topics such as pharmacology, pathology, genetics, neuroscience, infectious diseases, molecular cardiology, and molecular surgery.

Oncology Reports

Oncology Reports

Oncology Reports is an international journal devoted to fundamental and applied research in Oncology.

Experimental and Therapeutic Medicine

Experimental and Therapeutic Medicine

Experimental and Therapeutic Medicine is an international journal devoted to laboratory and clinical medicine.

Oncology Letters

Oncology Letters

Oncology Letters is an international journal devoted to Experimental and Clinical Oncology.

Biomedical Reports

Biomedical Reports

Explores a wide range of biological and medical fields, including pharmacology, genetics, microbiology, neuroscience, and molecular cardiology.

Molecular and Clinical Oncology

Molecular and Clinical Oncology

International journal addressing all aspects of oncology research, from tumorigenesis and oncogenes to chemotherapy and metastasis.

World Academy of Sciences Journal

World Academy of Sciences Journal

Multidisciplinary open-access journal spanning biochemistry, genetics, neuroscience, environmental health, and synthetic biology.

International Journal of Functional Nutrition

International Journal of Functional Nutrition

Open-access journal combining biochemistry, pharmacology, immunology, and genetics to advance health through functional nutrition.

International Journal of Epigenetics

International Journal of Epigenetics

Publishes open-access research on using epigenetics to advance understanding and treatment of human disease.

Medicine International

Medicine International

An International Open Access Journal Devoted to General Medicine.

Journal Cover
October 2014 Volume 32 Issue 4

Full Size Image

Sign up for eToc alerts
Recommend to Library

  • Article
  • Citations
    • Cite This Article
    • Download Citation
    • Create Citation Alert
    • Remove Citation Alert
    • Cited By
  • Similar Articles
    • Related Articles (in Spandidos Publications)
    • Similar Articles (Google Scholar)
    • Similar Articles (PubMed)
  • Download PDF
  • Download XML
  • View XML
Article

Effects of lentivirus-mediated RNAi knockdown of NEDD9 on human lung adenocarcinoma cells in vitro and in vivo

  • Authors:
    • Jing-Xia Chang
    • Feng Gao
    • Guo-Qiang Zhao
    • Guo-Jun Zhang
  • View Affiliations / Copyright

    Affiliations: Department of Respiratory and Critical Care Medicine, The First Affiliated Hospital of Zhengzhou University, Zhengzhou, Henan 450052, P.R. China, Department of Microorganisms and Immunization, Preclinical Medicine of Zhengzhou University, Zhengzhou, Henan 450052, P.R. China
  • Pages: 1543-1549
    |
    Published online on: July 22, 2014
       https://doi.org/10.3892/or.2014.3347
  • Expand metrics +
Metrics: Total Views: 0 (Spandidos Publications: | PMC Statistics: )
Metrics: Total PDF Downloads: 0 (Spandidos Publications: | PMC Statistics: )
Cited By (CrossRef): 0 citations Loading Articles...

This article is mentioned in:


Abstract

The aim of the present study was to investigate the biological behavior of lung adenocarcinoma A549 cells following transfection with NEDD9-specific lentiviral particles in vitro and in vivo. NEDD9-specific lentiviral particles were chemically synthesized and transfected into the human lung adenocarcinoma A549 cell line. NEDD9 mRNA and protein levels were determined by fluorescence quantitative RT-PCR and western blotting. Cell proliferation was evaluated using soft agar colony formation assays and flow cytometric analysis. Migration and invasion were evaluated by wound-healing and transwell assays and xenograft animal models. Transfection was successful, and expression levels of NEDD9 mRNA and protein in the lentivirus-NEDD9-siRNA group were downregulated. As indicated by soft agar colony formation assays, the number of clones in the siRNA group were significantly lower than the number of colonies in the blank and negative control groups (P<0.01). In addition, the percentage of cells in the S phase in the siRNA group was significantly lower than the percentages in the blank and negative control groups (P<0.05). Furthermore, as detected by cell migration and invasion assays, values of wound healing were increased and the number of invading cells were decreased in the siRNA group (both P<0.05). We also showed that lentivirus-mediated NEDD9-siRNA decreased the growth potential of subcutaneous A549 xenografts in vivo. These data imply that knockdown of the NEDD9 gene results in suppression of tumor cell proliferation, migration, invasion and cell growth in vitro and in vivo. Lentivirus-mediated NEDD9-siRNA may have potential therapeutic utility for human lung adenocarcinoma.

Introduction

Lung cancer is the leading cause of cancer-related mortality-worldwide (1), and the 5-year survival rate is low. Non-small cell lung cancer (NSCLC) is subdivided into three subtypes: squamous cell carcinoma (SCC, ~28%), large-cell carcinoma (LCC, ~24%) and adenocarcinoma (~48%) (2). Most of the mortality associated with lung adenocarcinoma arises from uncontrolled metastases. Exploring the molecular mechanisms underlying lung adenocarcinoma metastasis is necessary to overcome lung adenocarcinoma metastasis and recurrence.

Scaffold protein neural precursor cell expressed, developmentally downregulated 9 (NEDD9), also known as HEF1 and Cas-L (3,4), belongs to the family of Crk-associated substrate (CAS) proteins that regulate protein complexes controlling cell attachment, migration, invasion, cell cycle, apoptosis and oncogenic signal transduction (5–7). Overexpression of the NEDD9 protein is strongly linked to poor prognosis in cancer, as well as resistance to first-line chemotherapeutics in multiple tumor types including breast cancer (8), glioblastoma (9), melanoma (10) and gastrointestinal carcinoma (11,12). High levels of NEDD9 mRNA and protein have been shown to be present in human lung carcinoma tissues, and are highly related to overall survival (OS) and to progression-free survival (PFS) (13–16).

Gene therapy for tumors has focused on gene replacement, antisense nucleic acid techniques, cytokine gene therapy and RNA interference (RNAi). RNAi is a post-transcriptional regulation method that provides a rapid means of depleting mRNA by introducing double-stranded RNA homologous to a particular message, causing its sequence-specific degradation. Using small interfering RNA (siRNA) to silence target genes is simple, specific and effective (17).

In the present study, NEDD9-specific lentiviral particles were chemically synthesized and transfected into the human lung adenocarcinoma A549 cell line. The inhibitory effect of siRNA on the expression of NEDD9 mRNA and protein was detected by RT-PCR and western blotting, and biological characteristics of A549 cells in vitro and in vivo including proliferation, cell cycle, migration and invasion were investigated.

Materials and methods

NEDD9 siRNA lentivirus

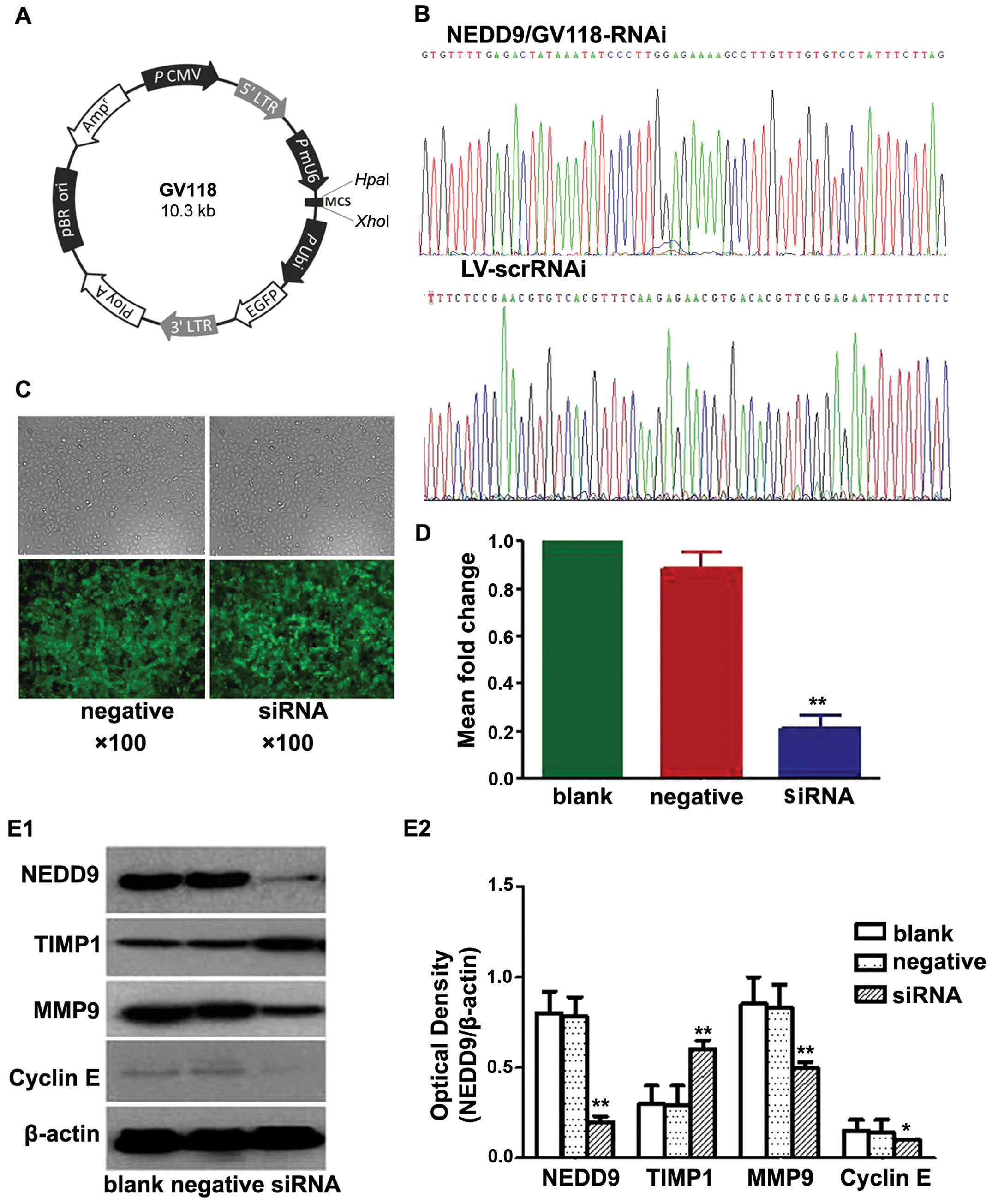
siRNA targeting NEDD9 (GenBank Accession No. NM_182966) and a non-targeting RNA were chemically synthesized by GeneChem Technology Co., Ltd. (Shanghai, China). The target sequence was GTGTCCTAT TTCTTAGTGA, as determined by our previous research (18). The vehicle was GV118 (Fig. 1A). A negative control siRNA sequence (TTCTCCGAACGTGTCACGT) was used as a control for NEDD9 siRNA.

Figure 1

Construction and identification of lentivirus-mediated RNAi knockdown of NEDD9. (A) Schematic representation of lentivirus vehicle GV118. (B) NEDD9/GV118-RNAi and LV-scrRNAi were confirmed by sequencing. (C) Micrographs of green fluorescence cells transfected with LV-scrRNAi and NEDD9/GV118-siRNA (original magnification, ×100). NEDD9-specific siRNA reduced NEDD9 mRNA levels in the A549 cells. (D) Histogram of NEDD9 mRNA levels. (E1) Western blot analysis of NEDD9, TIMP1, MMP9 and cyclin E in the three groups. (E2) Histogram of NEDD9, TIMP1, MMP9 and cyclin E protein levels. NEDD9-specific siRNA reduced NEDD9, MMP9 and cyclin E protein levels in the A549 cells, while TIMP1 protein increased. **P<0.01, *P<0.05 compared with the blank and negative control groups.

Lentiviral vector transduction

A549 cells were transduced with siRNA-expressing lentiviruses at a multiplicity of infection of 20 particles/cell in Dulbecco’s modified Eagle’s medium (DMEM) (Hyclone, Logan, UT, USA) containing 5 μg/ml polybrene and incubated at 37°C in 5% CO2 in 6-well plates. GFP expression was observed by fluorescence microscopy three days after transduction, and cells were harvested at 4 days after transduction for RT-PCR or western blot analysis.

RNA isolation and establishment of RT-PCR detection of NEDD9 mRNA

Total RNA from three groups (blank control group, negative control group and siRNA group) was purified from cells using TRIzol reagent (Invitrogen, Carlsbad, CA, USA) according to the manufacturer’s instructions. Firststrand cDNA was synthesized using 2.5 μg total RNA and AMV retroviridase (Promega). Specific primers were designed for the mRNA sequence of the NEDD9 gene, and NEDD9 and GAPDH segments were amplified. Primers were from Shanghai Bioengineering Co. (Shanghai, China). NEDD9 gene primers were upstream 5′-CGTGGGTAAAAAGGTGTT CC-3′ and downstream 5′-CAAGCCTCCAAACTCAGGAC-3′ (amplified segment 124 bp); GAPDH primers were upstream 5′-TCGTGGAAGGACTCATGACC-3′ and downstream 5′-AG GGATGATGTTCTGGAGAG-3′ (amplified segment 97 bp).

NEDD9 mRNA was quantified by FQ-PCR using an ABI PRISM 7500 Sequence Detection System (Applied Biosystems, Foster City, CA, USA). Reactions consisted of 20 μl 2x real-time PCR buffer, 0.5 μl of upstream and downstream primers for NEDD9, 2 μl reverse transcription product, 0.2 μl Taq DNA polymerase, and ddH2O to 40 μl. FQ-PCR reaction conditions consisted of 95°C for 3 min; 95°C for 15 sec, 65°C for 45 sec, for 40 cycles and 72°C for 2 min. GAPDH was simultaneously amplified as an internal reference. All reactions were performed in triplicate. Results were analyzed by calculating the Ct values for NEDD9 and GAPDH in samples, and the relative expression of NEDD9 mRNA in each group (the relative fold, RF) using the 2−ΔΔCt value was calculated (19).

Protein isolation and western blot analysis

NEDD9 protein expression was examined in A549 cells by western blot analysis. Cells were harvested in lysis buffer (2% SDS, 50 mM Tris, pH 7.4, 1 mM EDTA, protease inhibitor mixture). The supernatant was collected after centrifugation and protein concentrations were determined using a BCA protein assay kit (Pierce, Rockford, IL, USA). Equal amounts of protein (40 μg) were separated by 10% sodium dodecyl sulfate-polyacrylamide gel electrophoresis on 8% gels and transferred onto nitrocellulose membranes (Hyclone). The membranes were blocked with 5% (v/v) skimmed milk and probed with phospho-rabbit anti-human polyclonal primary antibodies for NEDD9 (93 kDa; Abcam, San Francisco, CA, USA). TIMP1 was detected using the rabbit monoclonal anti-human TIMP1 antibody (28.5 kDa; Santa Cruz Biotechnology, Santa Cruz, CA, USA). MMP9 was detected using a rabbit polyclonal antihuman MMP9 antibody (92 kDa; Santa Cruz Biotechnology) and cyclin E was detected using rabbit polyclonal anti-human cyclin E antibody (34 kDa; Santa Cruz Biotechnology). Incubations were carried out at 4°C overnight. Membranes were washed and incubated with horseradish peroxidase-conjugated goat anti-rabbit secondary antibody (Beijing Zhongshan Golden Bridge Biotechnology Co., Ltd., Beijing, China), at room temperature for 1 h. Antibodies against β-actin (43 kDa; Santa Cruz Biotechnology) were used to measure protein loading. Bound antibodies were visualized using an electrochemiluminescence system (Amersham Pharmacia Biotech, Buckinghamshire, UK).

Cell proliferation assay
Soft agar colony formation assay

Growth medium (2x DMEM) was mixed 1:1 (v/v) with 1.2% low melting agar, and 300 μl was plated in a layer in 6-well plates. Uninfected and infected cells were trypsinized, centrifuged, resuspended in 0.35% agar medium (equal volumes of 0.7% noble agar and culture medium), and plated onto the top agar at an initial concentration of 1,000 cells/well. Cells were fed every 3 days with 1.5 ml growth medium. After culturing for 14 days, adherent cells were washed twice with PBS and fixed with 4% paraformaldehyde for 30 min at room temperature. Colonies were visualized using cell staining with gentian violet (Beyotime Institute of Biotechnology Co., Ltd., Shanghai, China) and counted under a phase contrast microscopy with low magnification. All studies were performed at least three times.

Flow cytometric analysis

To determine the impact of overexpression of NEDD9 on cell cycle kinetics, A549 cells were collected at 72 h following transfection. Ribonuclease A (final concentration of 0.1 mg/ml) was added to 1×106 cells, and the cells were incubated at 37°C for 30 min, then on ice for 15 min. A549 cells were resuspended in 50 μg/ml propidium iodide and incubated for 30 min in the dark at 4°C. Cell cycle distribution and the percentage of cells with degraded DNA were determined by flow cytometric analysis (FCA) at an excitation wavelength of 488 nm using a FACSCalibur flow cytometer (Beckman Coulter, Brea, CA, USA) at the Medical and Science Research Institute of Zhengzhou University. Cell cycle histograms were obtained from three determinations, each with a total of 100,000 cells/treatment.

In vitro cell migration and invasion assays

To measure cell migration and invasion, wound-healing assays and Transwell assays were performed. For the wound-healing assays, cells (5×105 cells/well) were plated in 6 -well plates. After 12 h, the confluent monolayer was scratched manually with a plastic 200-μl pipette tip and after washing with PBS, the wounded monolayers of the cells were allowed to heal for 48 h. Each migration assay was conducted at least three times independently.

Transwell cell migration assays were performed as previously described using Transwells (8 μmol/l pore size polycarbonate membranes) (Corning, ChemiconA, USA). Cells from the various treatment groups (1×105) in 0.5 ml serum-free medium were placed in the upper chamber. Lower chambers were loaded with 0.8 ml medium containing 10% PBS. Cells that migrated into the lower chamber were counted after 24 h of incubation at 37°C in 5% CO2. Non-migratory cells were removed. Invasive cells were stained with 0.2% crystal violet in 10% ethanol. To quantify the invasive cells, three independent fields per well were photographed under phase contrast microscopy. The number of cells per field were counted and averaged.

In vivo study of lung adenocarcinoma xenograft tumor models in nude mice

Thirty 4-week-old female BALB/c nude mice (weight 15–20 g) were purchased from the Beijing Lihua Experimental Animal Center (Beijing, China). Mice were housed in a temperature-controlled, pathogen-free animal facility with 12-h light and dark cycles. All animal experiments were performed under protocols approved by the Animal Center Animal Care and Use Committee of Zhengzhou University. After two weeks, the mice were divided into 3 groups (n=6 per group): A549 control (blank), lentivirus negative-siRNA (negative) and lentivirus NEDD9-siRNA (siRNA) group. Cells (5×106 in 100 μl PBS) with lentivirus expression vectors or untransfected cells were injected subcutaneously into the right flank of mice and cancer growth was observed. Tumor mass (xenograft) volume (20), calculated as volume (mm3) = width2 (mm2) × length (mm)/2 was detected every 2–3 days using a caliper. After 5 weeks, the mice were sacrificed and the tumors were harvested and weighed.

Statistical analysis

SPSS 17.0 (SPSS, Inc., Chicago, IL, USA) for Windows statistical software package was used for analysis. One-way analysis of variance (ANOVA) was used to investigate differences between the three groups. Values are presented as mean ± standard deviation (SD). P<0.05 indicates a significant difference, and P<0.01 indicates a highly significant difference.

Results

NEDD9 siRNA synthesis

Recombinant plasmids were purified, confirmed by sequencing (Fig. 1B), packed into lentiviruses and named NEDD9/GV118-RNAi and LV-scrRNAi. Viruses were titered for use at dilutions of ~1×108 titres U/ml (data not shown).

Results of the transfection

A549 cells were transfected with lentiviruses containing siRNA directed against NEDD9 or a non-targeting negative control shRNA (Scr-siRNA). Cells showing green fluorescence were considered to be successfully transfected. As shown in Fig. 1C, the lentiviral infection rate was high.

Effects of lentivirus-mediated NEDD9 RNAi on expression of NEDD9 mRNA

Results of the RT-PCR (Fig. 1D) showed no significant difference in the levels of NEDD9 mRNA between the blank control and the negative control group (0.89±6.05-fold). The mRNA levels in the three siRNA groups (0.21±5.42-fold) were significantly lower than the mRNA levels in the blank control (P<0.05) and negative control groups (P<0.05). These data indicated that NEDD9 mRNA level in the A549 cells decreased significantly after transfection with NEDD9-siRNA. Transfection with NEDD9-specific siRNA resulted in degradation of NEDD9 mRNA to silence the NEDD9 gene.

Effects of lentivirus-mediated NEDD9 RNAi on NEDD9, TIMP1, MMP9 and cyclin E expression

Western blot analysis showed that levels of NEDD9, MMP9 and cyclin E protein in the siRNA group were significantly lower than levels in the blank and negative control groups, while the level of TIMP1 protein in the siRNA group was significantly higher than levels that in the blank and negative control groups (P<0.05; Fig. 1E). These data indicated that NEDD9-specific siRNA-silencing significantly reduced the levels of NEDD9, MMP9 and cyclin E protein and increased TIMP1 protein in the A549 cells.

Silencing of the levels of NEDD9 inhibits proliferation and alters A549 cell cycle

Soft agar colony formation assays were used to test the effects of NEDD9-siRNA on the proliferation of A549 cells in the three treatment groups. After culturing for 14 days, the NEDD9-siRNA group showed significantly fewer clones compared with the blank and negative control groups (P<0.01). No significant difference was found between the blank and negative control group (P>0.05) (Fig. 2A).

Figure 2

Knockdown of NEDD9 inhibits proliferation and suppresses cell migration and invasion in vitro. (A1) Colony formation in soft agar by A549 cells in the blank, negative control and siRNA groups. (A2) Histogram of the number of clones in the three treatment groups. (B1) DNA of A549 cells from the blank, negative control and siRNA groups by FCM. (B2) Histogram of the percentage of cells in cell cycle phases in the three treatment groups. (C1) A549 cells were scratched with a 200-μl pipette tip. Representative images of wound healing were obtained at the time of the scratch and 48 h after. (C2) Histogram of the wound healing values for the three treatment groups. (D1) Cells in the blank, negative control and siRNA groups that transversed the Transwell. (D2) Histogram of A549 cells in the invasion assays. **P<0.01, *P<0.05 compared with the blank and negative control groups.

Additionally, cell cycle analysis by FCM revealed that NEDD9-siRNA altered the cell cycle of A549 cells. The mean values are shown in Fig. 2B. No significant differences (P>0.05) were observed in the percentage of cells at each cell cycle phase between the blank and negative control group. The percentage of cells in the G0/G1 phase in the siRNA group (68.0±2.1%) was significantly different (P<0.05) than that of the blank (60.6±2.4%) and negative control groups (62.0±1.4%). Similarly, a significant difference (P<0.05) was noted in the percentage of cells in the S phase in the siRNA group (22.6±1.1%) vs. the blank (30.5±1.7%) and negative control groups (30.0±1.4%). However, no significant difference (P>0.05) in the percentage of cells in the G2/M phase was observed in the siRNA group (9.3±1.1%), relative to the blank (8.8±1.6%) and negative control groups (8.1±1.3%). Silencing of NEDD9 increased the percentage of cells at the G0/G1 phase and decreased the percentage of cells at the S phase. These results suggest that siRNA treatment arrested cells at the G1/S checkpoint and delayed S phase.

Silencing of the NEDD9 gene suppresses A549 cell migration and invasion in vitro

A549 cells were seeded in 6-well plates and wounded the next day. Images were captured at 0 h and 48 h after wounding. Fig. 2C shows that cell migration was significantly decreased in the siRNA group when compared to that in the blank and negative control groups (P<0.05). Transwell cell migration assays showed significantly fewer invading cells in the siRNA group when compared to the number of invading cells in the blank and negative control groups (Fig. 2D; P<0.01). The siRNA group had 68±10 invading cells compared with 148±23 in the blank control group and 136±20 in the negative control group. These results demonstrated that transfection with NEDD9 siRNA reduced the migration and invasion of A549 cells.

NEDD9/GV118-RNAi suppresses tumor growth in vivo

To determine whether knockdown of NEDD9 inhibits lung tumor growth in vivo, the growth of lung adenocarcinoma tumor xenografts in the three treatment groups was compared. Measurement of tumor volumes began once subcutaneous tumors became palpable and continued until tumors were excised on day 35. Then tumor tissues were harvested and weighed. The results showed that xenografts of the NEDD9- siRNA group had a lower tumor volume (100.71±42.73 mm3) on day 35 than xenografts of the negative (402.43±97.21 mm3) (P<0.01) or blank groups (340.92±66.06 mm3) (P<0.01) (Fig. 3A–C). The average weight of tumors derived from cell of the NEDD9-siRNA group (0.13±0.06 g) was significantly reduced compared to the weights of tumors derived from cells from the negative (0.35±0.10 g) (P<0.01) and blank control groups (0.37±0.13 g) (P<0.01) (Fig. 3D).

Figure 3

Lentivirus-mediated NEDD9-siRNA inhibits growth of tumor cells in vivo. (A and B) Xenograft mice and tumors at the end of the experiment on day 35. (C) Growth curves of human tumor xenografts for the three treatment groups. Data are means ± SD. **P<0.01, compared with the blank and negative control groups. (D) Weights of dissected tumors. **P<0.01, compared with the blank and negative control groups.

Discussion

Human lung adenocarcinoma, a leading cause of cancer-related mortality worldwide, exhibits features of invasiveness and undergoes early metastasis. Human lung adenocarcinoma is increasing in incidence and is a threat to human health. Understanding the pathological mechanisms of lung adenocarcinoma and identifying treatment targets are crucial.

CAS proteins mediate cell spreading (21,22) and are important in driving cell migration (23,24). NEDD9 is a member of the CAS protein family and an invasion-related and metastasis-related gene found in many tumor types (8–12). Our previous research showed that NEDD9 is overexpressed in lung adenocarcinoma tissues (13). Kondo et al (14) demonstrated that tyrosine phosphorylation of NEDD9 is reduced by inhibition of epidermal growth factor receptor protein (EGFR) in NSCLC cell lines. They suggested that NEDD9 is a promising biomarker for NSCLC prognosis, and its expression promotes NSCLC metastasis. Miao et al (16) showed that NEDD9 was overexpressed in 56.2% (59/105) of NSCLC samples compared to normal lung tissues.

Although NEDD9 lacks known enzymatic function, it contains many functional modules for protein interaction, leading to its classification as a scaffolding protein. Since NEDD9 appears to lack catalytic activity, it is not immediately promising as a target for directed drug development, unless through agents intended to disrupt protein-protein interactions, or through an siRNA-based approach to deplete NEDD9 levels globally (7). siRNA-mediated knockdown of NEDD9 was found to reduce the number of cells undergoing mitosis, and lead to cleavage furrow regression and multinucleation (24,25). In support of the development of NEDD9-directed drugs or siRNAs, genetic NEDD9 knockout animals have relatively limited defects, implying that loss of NEDD9 is well tolerated (26). RNA interference technology is an important tool for studying gene function (27), but siRNA-mediated gene silencing is maintained for only a short time (5–7 days) and usually transfection efficiency is low (28). Therefore, vector-mediated RNA interference is used. Recently, lentiviral technology has been developed, with advantages such as low immunogenicity, wide range of infection capabilities, and efficient integration into a host cell genome to express stable siRNA. Lentiviral-mediated RNA interference has become popular and can overcome the shortcomings of chemically synthesized siRNA (29).

In the present study, we hypothesized that downregulation of NEDD9 expression in the A549 cell line would affect lung adenocarcinoma tumorigenesis and tumor biological characteristics. To test this hypothesis, we used lentivirus-mediated siRNA silencing to suppress NEDD9 expression. RT-PCR and western blot analysis showed that NEDD9 mRNA and protein levels were both reduced in the cultured A549 lung adenocarcinoma cells after NEDD9 was silenced (Fig. 1C and 1D).

MMP9, cyclin E and TIMP1 are important for cell proliferation. We found that MMP9 and cyclin E were downregulated, but TIMP1 was increased in the A549 cells when NEDD9 was knocked down (Fig. 1E). This indicated that lentivirus-mediated RNAi knockdown of NEDD9 inhibited cell proliferation. Soft agar colony formation assays and FCM results showed that the colony formation number was decreased and the cell cycle was altered in the A549 cell line transfected with the lentivirus-NEDD9-siRNA (Fig. 2A and B). migration and in vitro invasion were also suppressed (Fig. 2C and D). Our findings showed that lentivirus-NEDD9-siRNA transfection of lung adenocarcinoma cells markedly suppressed proliferation and migration and invasion ability. Tumorigenicity was also inhibited by lentivirus-mediated RNAi knockdown of NEDD9 expression in the A549 cell lines in vivo. Tumor growth was greatly reduced in the lentivirus-mediated NEDD9-siRNA transfected cell tumors while negative siRNA-transfected xenografts and control grafts grew aggressively in the mice (Fig. 3).

Taken together, our findings revealed that knockdown of NEDD9 resulted in inhibition of proliferation and cell cycle changes, and led to suppressed tumor cell migration and invasion. Lentivirus-NEDD9-siRNA effectively inhibited human lung adenocarcinoma cell growth in vivo and could have therapeutic utility for human lung adenocarcinoma. However, our results were based on a single cell line, and further research is needed to determine the differential expression of NEDD9 in different types of cells in vitro and in vivo.

Acknowledgements

The authors thank Dr P.J. Wang and his colleagues at the Research Centre for Molecular Oncology of Zhengzhou University. The present study was supported by a grant from the Science and Technology Agency of Henan (grant no. 122300410363).

References

1 

Jemal A, Bray F, Center MM, et al: Global cancer statistics. CA Cancer J Clin. 61:69–90. 2011. View Article : Google Scholar

2 

Tuveson DA and Jacks T: Modeling human lung cancer in mice: similarities and shortcomings. Oncogene. 18:5318–5324. 1999. View Article : Google Scholar : PubMed/NCBI

3 

Law SF, Estojak J, Wang B, et al: Human enhancer of filamentation 1, a novel p130Cas-Like docking protein, associates with FAK, and induces pseudohyphal growth in Saccharomyces cerevisiae. Mol Cell Biol. 16:3327–3337. 1996.PubMed/NCBI

4 

Minegishi M, Tachibana K, Sato T, et al: Structure and function of Cas-L, a 105-kD Crk-associated substrate-related protein that is involved in β-1 integrin-mediated signaling in lymphocytes. J Exp Med. 184:1365–1375. 1996.PubMed/NCBI

5 

Singh M, Cowell L, Seo S, et al: Molecular basis for HEF1/NEDD9/Cas-L action as a multifunctional co-ordinator of invasion, apoptosis and cell cycle. Cell Biochem Biophys. 48:54–72. 2007. View Article : Google Scholar : PubMed/NCBI

6 

O’Neill GM, Seo S, Serebriiskii IG, et al: A new central scaffold for metastasis: parsing HEF1/Cas-L/NEDD9. Cancer Res. 67:8975–8979. 2007.PubMed/NCBI

7 

Tikhmyanova N, Little JL and Golemis EA: CAS proteins in normal and pathological cell growth control. Cell Mol Life Sci. 67:1025–1048. 2010. View Article : Google Scholar : PubMed/NCBI

8 

Minn AJ, Gupta GP, Siegel PM, et al: Genes that mediate breast cancer metastasis to lung. Nature. 436:518–524. 2005. View Article : Google Scholar : PubMed/NCBI

9 

Natarajan M, Stewart JE, Golemis EA, et al: HEF1 is a necessary and specific downstream effector of FAK that promotes the migration of glioblastoma cells. Oncogene. 25:1721–1732. 2006. View Article : Google Scholar : PubMed/NCBI

10 

Kim M, Gans JD, Nogueira C, et al: Comparative oncogenomics identifies NEDD9 as a melanoma metastasis gene. Cell. 125:1269–1281. 2006. View Article : Google Scholar : PubMed/NCBI

11 

Kim SH, Xia D, Dubois RN, et al: Human enhancer of filamentation 1 is a mediator of hypoxia-inducible factor-1α-mediated migration in colorectal carcinoma cells. Cancer Res. 70:4054–4063. 2010.PubMed/NCBI

12 

Thaole B, Vu HA, Yasuda K, et al: Cas-L was overexpressed in imatinib-resistant gastrointestinal stromal tumor cells. Cancer Biol Ther. 8:683–688. 2009. View Article : Google Scholar : PubMed/NCBI

13 

Chang JX, Zhao GQ, Zhang GJ, et al: Expression and clinical significance of NEDD9 in lung tissues. Med Oncol. 29:2654–2660. 2012. View Article : Google Scholar : PubMed/NCBI

14 

Kondo S, Iwata S, Yamada T, et al: Impact of the integrin signaling adaptor protein NEDD9 on prognosis and metastatic behavior of human lung cancer. Clin Cancer Res. 18:6326–6338. 2012. View Article : Google Scholar : PubMed/NCBI

15 

Feng Y, Wang Y, Wang Z, et al: The CRTC1-NEDD9 signaling axis mediates lung cancer progression caused by LKB1 loss. Cancer Res. 72:6502–6511. 2012. View Article : Google Scholar : PubMed/NCBI

16 

Miao Y, Li AL, Wang L, et al: Overexpression of NEDD9 is associated with altered expression of E-cadherin, β-catenin and N-cadherin and predictive of poor prognosis in non-small cell lung cancer. Pathol Oncol Res. 19:281–286. 2013.PubMed/NCBI

17 

Sen GL and Blau HM: A brief history of RNAi: the silence of the genes. FASEB J. 20:1293–1299. 2006. View Article : Google Scholar : PubMed/NCBI

18 

Chang JX, Zhao GQ, Zhang GJ, et al: Construction and characterization of a eukaryotic expression vector for small interfering RNA targeting the NEDD9 gene. Int J Mol Med. 30:1343–1348. 2012.PubMed/NCBI

19 

Tanabe H, Yagihashi A, Tsuji N, et al: Expression of survivin mRNA and livin mRNA in non-small-cell lung cancer. Lung Cancer. 46:299–304. 2004. View Article : Google Scholar : PubMed/NCBI

20 

Sun BS, Dong QZ, Ye QH, et al: Lentiviral-mediated miRNA against osteopontin suppresses tumor growth and metastasis of human hepatocellular carcinoma. Hepatology. 48:1834–1842. 2008. View Article : Google Scholar

21 

Singh MK, Dadke D, Nicolas E, et al: A novel Cas family member, HEPL, regulates FAK and cell spreading. Mol Biol Cell. 19:1627–1636. 2008. View Article : Google Scholar : PubMed/NCBI

22 

Fashena SJ, Einarson MB, Golemis EA, et al: Dissection of HEF1-dependent functions in motility and transcriptional regulation. J Cell Sci. 115:99–111. 2002.PubMed/NCBI

23 

Klemke RL, Leng J, Cheresh DA, et al: CAS/Crk coupling serves as a ‘molecular switch’ for induction of cell migration. J Cell Biol. 140:961–972. 1998.

24 

Pugacheva EN and Golemis EA: The focal adhesion scaffolding protein HEF1 regulates activation of the Aurora-A and Nek2 kinases at the centrosome. Nat Cell Biol. 7:937–946. 2005. View Article : Google Scholar : PubMed/NCBI

25 

Dadke D, Jarnik M, Pugacheva EN, et al: Deregulation of HEF1 impairs M-phase progression by disrupting the RhoA activation cycle. Mol Biol Cell. 17:1204–1217. 2006. View Article : Google Scholar : PubMed/NCBI

26 

Seo S, Asai T, Saito T, et al: Crk-associated substrate lymphocyte type is required for lymphocyte trafficking and marginal zone B cell maintenance. J Immunol. 175:3492–3501. 2005. View Article : Google Scholar : PubMed/NCBI

27 

Elbashir SM, Harborth J, Lendeckel W, et al: Duplexes of 21-nucleotide RNAs mediate RNA interference in cultured mammalian cells. Nature. 411:494–498. 2001. View Article : Google Scholar : PubMed/NCBI

28 

Echeverri CJ and Perrimon N: High-throughput RNAi screening in cultured cells: a user’s guide. Nat Rev Genet. 7:373–384. 2006.

29 

Mofat J, Grueneberg DA, Yang X, et al: A lentiviral RNAi library for human and mouse genes applied to an arrayed viral high-content screen. Cell. 124:1283–1298. 2006. View Article : Google Scholar : PubMed/NCBI

Related Articles

  • Abstract
  • View
  • Download
  • Twitter
Copy and paste a formatted citation
Spandidos Publications style
Chang J, Gao F, Zhao G and Zhang G: Effects of lentivirus-mediated RNAi knockdown of NEDD9 on human lung adenocarcinoma cells in vitro and in vivo. Oncol Rep 32: 1543-1549, 2014.
APA
Chang, J., Gao, F., Zhao, G., & Zhang, G. (2014). Effects of lentivirus-mediated RNAi knockdown of NEDD9 on human lung adenocarcinoma cells in vitro and in vivo. Oncology Reports, 32, 1543-1549. https://doi.org/10.3892/or.2014.3347
MLA
Chang, J., Gao, F., Zhao, G., Zhang, G."Effects of lentivirus-mediated RNAi knockdown of NEDD9 on human lung adenocarcinoma cells in vitro and in vivo". Oncology Reports 32.4 (2014): 1543-1549.
Chicago
Chang, J., Gao, F., Zhao, G., Zhang, G."Effects of lentivirus-mediated RNAi knockdown of NEDD9 on human lung adenocarcinoma cells in vitro and in vivo". Oncology Reports 32, no. 4 (2014): 1543-1549. https://doi.org/10.3892/or.2014.3347
Copy and paste a formatted citation
x
Spandidos Publications style
Chang J, Gao F, Zhao G and Zhang G: Effects of lentivirus-mediated RNAi knockdown of NEDD9 on human lung adenocarcinoma cells in vitro and in vivo. Oncol Rep 32: 1543-1549, 2014.
APA
Chang, J., Gao, F., Zhao, G., & Zhang, G. (2014). Effects of lentivirus-mediated RNAi knockdown of NEDD9 on human lung adenocarcinoma cells in vitro and in vivo. Oncology Reports, 32, 1543-1549. https://doi.org/10.3892/or.2014.3347
MLA
Chang, J., Gao, F., Zhao, G., Zhang, G."Effects of lentivirus-mediated RNAi knockdown of NEDD9 on human lung adenocarcinoma cells in vitro and in vivo". Oncology Reports 32.4 (2014): 1543-1549.
Chicago
Chang, J., Gao, F., Zhao, G., Zhang, G."Effects of lentivirus-mediated RNAi knockdown of NEDD9 on human lung adenocarcinoma cells in vitro and in vivo". Oncology Reports 32, no. 4 (2014): 1543-1549. https://doi.org/10.3892/or.2014.3347
Follow us
  • Twitter
  • LinkedIn
  • Facebook
About
  • Spandidos Publications
  • Careers
  • Cookie Policy
  • Privacy Policy
How can we help?
  • Help
  • Live Chat
  • Contact
  • Email to our Support Team