Spandidos Publications Logo
  • About
    • About Spandidos
    • Aims and Scopes
    • Abstracting and Indexing
    • Editorial Policies
    • Reprints and Permissions
    • Job Opportunities
    • Terms and Conditions
    • Contact
  • Journals
    • All Journals
    • Oncology Letters
      • Oncology Letters
      • Information for Authors
      • Editorial Policies
      • Editorial Board
      • Aims and Scope
      • Abstracting and Indexing
      • Bibliographic Information
      • Archive
    • International Journal of Oncology
      • International Journal of Oncology
      • Information for Authors
      • Editorial Policies
      • Editorial Board
      • Aims and Scope
      • Abstracting and Indexing
      • Bibliographic Information
      • Archive
    • Molecular and Clinical Oncology
      • Molecular and Clinical Oncology
      • Information for Authors
      • Editorial Policies
      • Editorial Board
      • Aims and Scope
      • Abstracting and Indexing
      • Bibliographic Information
      • Archive
    • Experimental and Therapeutic Medicine
      • Experimental and Therapeutic Medicine
      • Information for Authors
      • Editorial Policies
      • Editorial Board
      • Aims and Scope
      • Abstracting and Indexing
      • Bibliographic Information
      • Archive
    • International Journal of Molecular Medicine
      • International Journal of Molecular Medicine
      • Information for Authors
      • Editorial Policies
      • Editorial Board
      • Aims and Scope
      • Abstracting and Indexing
      • Bibliographic Information
      • Archive
    • Biomedical Reports
      • Biomedical Reports
      • Information for Authors
      • Editorial Policies
      • Editorial Board
      • Aims and Scope
      • Abstracting and Indexing
      • Bibliographic Information
      • Archive
    • Oncology Reports
      • Oncology Reports
      • Information for Authors
      • Editorial Policies
      • Editorial Board
      • Aims and Scope
      • Abstracting and Indexing
      • Bibliographic Information
      • Archive
    • Molecular Medicine Reports
      • Molecular Medicine Reports
      • Information for Authors
      • Editorial Policies
      • Editorial Board
      • Aims and Scope
      • Abstracting and Indexing
      • Bibliographic Information
      • Archive
    • World Academy of Sciences Journal
      • World Academy of Sciences Journal
      • Information for Authors
      • Editorial Policies
      • Editorial Board
      • Aims and Scope
      • Abstracting and Indexing
      • Bibliographic Information
      • Archive
    • International Journal of Functional Nutrition
      • International Journal of Functional Nutrition
      • Information for Authors
      • Editorial Policies
      • Editorial Board
      • Aims and Scope
      • Abstracting and Indexing
      • Bibliographic Information
      • Archive
    • International Journal of Epigenetics
      • International Journal of Epigenetics
      • Information for Authors
      • Editorial Policies
      • Editorial Board
      • Aims and Scope
      • Abstracting and Indexing
      • Bibliographic Information
      • Archive
    • Medicine International
      • Medicine International
      • Information for Authors
      • Editorial Policies
      • Editorial Board
      • Aims and Scope
      • Abstracting and Indexing
      • Bibliographic Information
      • Archive
  • Articles
  • Information
    • Information for Authors
    • Information for Reviewers
    • Information for Librarians
    • Information for Advertisers
    • Conferences
  • Language Editing
Spandidos Publications Logo
  • About
    • About Spandidos
    • Aims and Scopes
    • Abstracting and Indexing
    • Editorial Policies
    • Reprints and Permissions
    • Job Opportunities
    • Terms and Conditions
    • Contact
  • Journals
    • All Journals
    • Biomedical Reports
      • Information for Authors
      • Editorial Policies
      • Editorial Board
      • Aims and Scope
      • Abstracting and Indexing
      • Bibliographic Information
      • Archive
    • Experimental and Therapeutic Medicine
      • Information for Authors
      • Editorial Policies
      • Editorial Board
      • Aims and Scope
      • Abstracting and Indexing
      • Bibliographic Information
      • Archive
    • International Journal of Epigenetics
      • Information for Authors
      • Editorial Policies
      • Editorial Board
      • Aims and Scope
      • Abstracting and Indexing
      • Bibliographic Information
      • Archive
    • International Journal of Functional Nutrition
      • Information for Authors
      • Editorial Policies
      • Editorial Board
      • Aims and Scope
      • Abstracting and Indexing
      • Bibliographic Information
      • Archive
    • International Journal of Molecular Medicine
      • Information for Authors
      • Editorial Policies
      • Editorial Board
      • Aims and Scope
      • Abstracting and Indexing
      • Bibliographic Information
      • Archive
    • International Journal of Oncology
      • Information for Authors
      • Editorial Policies
      • Editorial Board
      • Aims and Scope
      • Abstracting and Indexing
      • Bibliographic Information
      • Archive
    • Medicine International
      • Information for Authors
      • Editorial Policies
      • Editorial Board
      • Aims and Scope
      • Abstracting and Indexing
      • Bibliographic Information
      • Archive
    • Molecular and Clinical Oncology
      • Information for Authors
      • Editorial Policies
      • Editorial Board
      • Aims and Scope
      • Abstracting and Indexing
      • Bibliographic Information
      • Archive
    • Molecular Medicine Reports
      • Information for Authors
      • Editorial Policies
      • Editorial Board
      • Aims and Scope
      • Abstracting and Indexing
      • Bibliographic Information
      • Archive
    • Oncology Letters
      • Information for Authors
      • Editorial Policies
      • Editorial Board
      • Aims and Scope
      • Abstracting and Indexing
      • Bibliographic Information
      • Archive
    • Oncology Reports
      • Information for Authors
      • Editorial Policies
      • Editorial Board
      • Aims and Scope
      • Abstracting and Indexing
      • Bibliographic Information
      • Archive
    • World Academy of Sciences Journal
      • Information for Authors
      • Editorial Policies
      • Editorial Board
      • Aims and Scope
      • Abstracting and Indexing
      • Bibliographic Information
      • Archive
  • Articles
  • Information
    • For Authors
    • For Reviewers
    • For Librarians
    • For Advertisers
    • Conferences
  • Language Editing
Login Register Submit
  • This site uses cookies
  • You can change your cookie settings at any time by following the instructions in our Cookie Policy. To find out more, you may read our Privacy Policy.

    I agree
Search articles by DOI, keyword, author or affiliation
Search
Advanced Search
presentation
Biomedical Reports
Join Editorial Board Propose a Special Issue
Print ISSN: 2049-9434 Online ISSN: 2049-9442
Journal Cover
December-2023 Volume 19 Issue 6

Full Size Image

Sign up for eToc alerts
Recommend to Library

Journals

International Journal of Molecular Medicine

International Journal of Molecular Medicine

International Journal of Molecular Medicine is an international journal devoted to molecular mechanisms of human disease.

International Journal of Oncology

International Journal of Oncology

International Journal of Oncology is an international journal devoted to oncology research and cancer treatment.

Molecular Medicine Reports

Molecular Medicine Reports

Covers molecular medicine topics such as pharmacology, pathology, genetics, neuroscience, infectious diseases, molecular cardiology, and molecular surgery.

Oncology Reports

Oncology Reports

Oncology Reports is an international journal devoted to fundamental and applied research in Oncology.

Experimental and Therapeutic Medicine

Experimental and Therapeutic Medicine

Experimental and Therapeutic Medicine is an international journal devoted to laboratory and clinical medicine.

Oncology Letters

Oncology Letters

Oncology Letters is an international journal devoted to Experimental and Clinical Oncology.

Biomedical Reports

Biomedical Reports

Explores a wide range of biological and medical fields, including pharmacology, genetics, microbiology, neuroscience, and molecular cardiology.

Molecular and Clinical Oncology

Molecular and Clinical Oncology

International journal addressing all aspects of oncology research, from tumorigenesis and oncogenes to chemotherapy and metastasis.

World Academy of Sciences Journal

World Academy of Sciences Journal

Multidisciplinary open-access journal spanning biochemistry, genetics, neuroscience, environmental health, and synthetic biology.

International Journal of Functional Nutrition

International Journal of Functional Nutrition

Open-access journal combining biochemistry, pharmacology, immunology, and genetics to advance health through functional nutrition.

International Journal of Epigenetics

International Journal of Epigenetics

Publishes open-access research on using epigenetics to advance understanding and treatment of human disease.

Medicine International

Medicine International

An International Open Access Journal Devoted to General Medicine.

Journal Cover
December-2023 Volume 19 Issue 6

Full Size Image

Sign up for eToc alerts
Recommend to Library

  • Article
  • Citations
    • Cite This Article
    • Download Citation
    • Create Citation Alert
    • Remove Citation Alert
    • Cited By
  • Similar Articles
    • Related Articles (in Spandidos Publications)
    • Similar Articles (Google Scholar)
    • Similar Articles (PubMed)
  • Download PDF
  • Download XML
  • View XML

  • Supplementary Files
    • Supplementary_Data1.pdf
    • Supplementary_Data2.pdf
Article Open Access

Inhibition of SGK1 potentiates the anticancer activity of PI3K inhibitor in NSCLC cells through modulation of mTORC1, p‑ERK and β‑catenin signaling

  • Authors:
    • Ramesh Kale
    • Charudatt Samant
    • Anand Bokare
    • Mahip Verma
    • Krishnadas Nandakumar
    • Mandar Bhonde
  • View Affiliations / Copyright

    Affiliations: Manipal Academy of Higher Education (MAHE), Manipal, Karnataka 576104, India, Department of Pharmacology, Novel Drug Discovery and Development, Lupin Limited, Pune, Maharashtra 412115, India, Department of Pharmacology, Manipal College of Pharmaceutical Sciences, Manipal Academy of Higher Education, Manipal, Karnataka 576104, India
    Copyright: © Kale et al. This is an open access article distributed under the terms of Creative Commons Attribution License.
  • Article Number: 94
    |
    Published online on: October 13, 2023
       https://doi.org/10.3892/br.2023.1676
  • Expand metrics +
Metrics: Total Views: 0 (Spandidos Publications: | PMC Statistics: )
Metrics: Total PDF Downloads: 0 (Spandidos Publications: | PMC Statistics: )
Cited By (CrossRef): 0 citations Loading Articles...

This article is mentioned in:



Abstract

Non‑small cell lung cancer (NSCLC) is one of the deadliest types of cancer with poor prognosis, accounting for 85% of all lung cancer cases. The phosphoinositide 3‑kinase (PI3K) signaling pathway is most frequently altered in NSCLC; nonetheless, targeting this pathway yields limited success primarily because of drug‑induced resistance. PI3K‑independent activation of serum and glucocorticoid‑induced kinase 1 (SGK1) is responsible for development of resistance to PI3K/AKT inhibitors in breast cancer. The present study investigated potential of inhibiting SGK1 activity for the potentiation of PI3K inhibitor activity in NSCLC cell lines using in vitro anti‑proliferation assays, protein expression profiling using western blotting and cell cycle analysis. The findings revealed that combined inhibition of PI3K/AKT and SGK1 resulted in synergistic anticancer activity, with increased apoptosis, DNA damage and cell cycle arrest in G1 phase. Furthermore, high SGK1 protein expression in NSCLC cell lines was associated with increased resistance to PI3K inhibitors. Therefore, enhanced SGK1 expression may serve as a marker to predict therapeutic response to PI3K/AKT inhibitors. Profiling of downstream signaling proteins demonstrated that, at the molecular level SGK1‑mediated sensitization of NSCLC cell lines to PI3K inhibitors was achieved via inhibition of mTORC1 signaling. Increased sensitivity of NSCLC cell lines was also mediated by other oncogenic pathways, such as Ras/MEK/ERK and Wnt/β‑catenin signaling.

Introduction

Lung cancer is the second most commonly diagnosed cancer, with an estimated 2.2 million new cases (11.4% of total newly diagnosed cancer cases) annually. This disease remains the leading cause of cancer-associated death, with an estimated 1.8 million deaths (18% of all cancer-associated deaths) per year (1). Non-small-cell lung cancer (NSCLC) accounts for 85% of all cases of lung cancer and is linked to a poor prognosis. Acquired resistance is a major obstacle in treatment (2-4). Deregulated PI3K/AKT signaling is associated with tumorigenesis, tumor progression and drug resistance in NSCLC (5,6). Based on oncogenic evidence and possible druggability of its components, PI3K/AKT/mTOR signaling has been explored for development of anticancer therapy with limited success, mainly because of intrinsic and acquired resistance and toxicity of PI3K inhibitor therapy (6,7).

Serum and glucocorticoid regulated kinase 1 (SGK1), which belongs to the family of AGC serine threonine kinases, is activated by serum, steroids and cytokines. Therefore, this enzyme serves as a critical regulator of the transmission of cell survival signals pertaining to steroids and other growth factors (8). Following phosphorylation and activation, similar to AKT, SGK1 is rapidly translocated to the nucleus, where it phosphorylates numerous transcription factors, as well as antiapoptotic and cell cycle-related proteins, thereby resulting in cell survival and proliferation of multiple cancer types including NSCLC (9-11). The catalytic domain of SGK1 is 54% homologous to AKT and both kinases share the same phosphorylation consensus motif (RXRXXS/T); hence, they phosphorylate similar downstream targets (12). However, unlike AKT, the cellular functions of SGK1 and its physiological targets are largely uncharacterized.

Studies have shown that SGK1 is activated via PI3K-independent mechanisms and sustains mTORC1 activity in the presence of phosphorylated (p-) AKT after PI3K inhibitor treatment (12,13). Thus, SGK1 could be a promising target for PI3K-resistant NSCLC tumors either as a standalone therapy or in combination with PI3K inhibitors. The present study aimed to investigate the potential role of SGK1 in PI3K inhibitor resistance in NSCLC and to elucidate molecular mechanism.

Materials and methods

Cell lines, culture conditions and reagents

A549, NCI-H460, NCI-H441 and NCI-H358 cell lines were purchased from American Type Culture Collection and grown in RPMI-1640 (cat. no. #R8758, Sigma-Aldrich; Merck KGaA) supplemented with 10% fetal bovine serum (cat. no. #13140071, Gibco; Thermo Fisher Scientific, Inc.). All cell lines were maintained at 37˚C with 5% CO2 in a cell culture incubator. PI3K inhibitor BYL719 was obtained from MedChemExpress (cat. no. HY-15244) and SGK1 inhibitor GSK650394 from Selleck Chemicals (cat. no. S7209).

Colony formation assay (CFA)

Cells were seeded in a 48-well plate at a density of 500 cells/well and allowed to adhere overnight at 37˚C. Cells were treated with BYL719 (10 µM) and GSK650394 (both 10 µM) alone or in combination at 37˚C in CO2 incubator (5% CO2). 0.1% DMSO treated cells were used as a vehicle control. Vacuole formation was observed under a light microscope with 20x magnification (EVOS XL Core system). After 7 days, cells were stained with crystal violet (0.5% crystal violet, 1% methanol and 1% formaldehyde in water) at 25˚C for 10 min. Colonies were destained at 25˚C for 30 min with 10% acetic acid. Absorbance was read at 592 nm on the Synergy Neo2™ reader (Agilent Technologies, Inc.) and inhibition of colony formation relative to the untreated control was determined.

Antiproliferation assay

All cell lines were seeded at a cell density of 250 cells/well in white 96-well plates. Cells were treated with BYL719 and/or GSK650394 for 7 days in a cell culture incubator (37˚C, 5% CO2). Cell proliferation was measured using CellTiterGlo® (Promega Corporation; cat. no. #G7570) reagent as per the manufacturer's instructions.

Cell cycle analysis

NCI-H460 cells were seeded at a cell density of 0.1x106 cells/well in six-well plates. Cells were treated with BYL719 (3 µM) and GSK650394 (1 and 3 µM) alone or in combination for 16 h in a cell culture incubator (37˚C, 5% CO2). 0.1% DMSO treated cells were used as a vehicle control. Cells were harvested via trypsinization, washed with PBS and fixed in 70% ethanol at 2-8˚C for 30 min. Cells were stained with 50 µg/ml propidium iodide solution (containing 1% Triton X-100 and 0.1 mg/ml RNAse). The stained cells were washed with PBS and analyzed using BD FACS Canto-II Flow Cytometer (BD FACSDiva™ Software v9.0, both BD Biosciences).

Western blotting

Cells were lysed in 1X cell lysis buffer (cat. no. #9803, Cell Signaling Technology, Inc.) containing 1X protease (cat. no. #P8340) and phosphatase inhibitor cocktails (cat. no. #P5726, both Sigma-Aldrich; Merck KGaA). Protein estimation was performed using BCA method. SDS-PAGE (10%) and immunoblotting (nitrocellulose membrane) were performed with 25 µg sample/lane. The membrane was blocked with blocking buffer [5% bovine serum albumin (MP Bio; cat. no. 0882045-CF) in Tris-buffered saline with 0.1% Tween-20 (TBST) for 1 h at 25˚C]. Incubation with primary (1:1,000, overnight at 2-8˚C) and secondary (1:5,000 dilution, 2 h at 25˚C) antibody solutions was performed with washing of the membrane with TBST in between. The membrane was then washed in TBST and developed with Super Signal™ West Femto (cat. no. #34094, Thermo Fisher Scientific, Inc.) substrate on Biorad Chemidoc™. For proteosomal inhibition, the cells were treated with 10 µM MG-132 (cat. no. #M7449, Sigma-Aldrich; Merck KGaA) for 4 h at 37˚C prior to harvesting. The rest of the protocol was as aforementioned. 0.1%-DMSO treated cells were used as a vehicle control. All primary and secondary antibodies are listed in Table SI. Densitometry analysis was performed with the ImageJ software (version 1.53t, National Institutes of Health). The ratio of p- to total protein or total protein to β-actin was calculated for the estimation of fold-change.

Synergy score calculation

Bliss, Loewe, ZIP (Zero interaction potency) and HSA (highest single agent) synergy scores were calculated with the Synergy Finder software v3.0 (synergyfinder.org).

Statistical analysis

Data are presented as the mean ± SEM of three independent experiments. Half-maximal inhibitory concentration (IC50) values were generated using non-linear regression analysis. Statistical analysis using one-way ANOVA followed by post hoc test (Sídak's multiple comparisons test) was performed with GraphPad Prism version 9.0 software (GraphPad Software, Inc.; Dotmatics). P<0.05 was considered to indicate a statistically significant difference.

Results

SGK1 protein is variably expressed in NSCLC cell lines

SGK1 protein expression in NSCLC cell lines was evaluated. The protein was variably expressed in the cell lines, with the highest expression in A549, NCI-H460 and NCI-H1299 cells. NCI-H441 cells showed the lowest expression (Fig. S1A). Furthermore, BYL719 (a specific inhibitor of PI3Ka) exhibited lower antiproliferation activity in cells with higher SGK1 protein expression than in those with lower expression (Fig. S1B). These results indicated that high SGK1 levels contributed to the resistance of NSCLC cell lines to PI3K inhibition.

Inhibition of SGK1 sensitizes NSCLC cell lines to PI3K inhibition

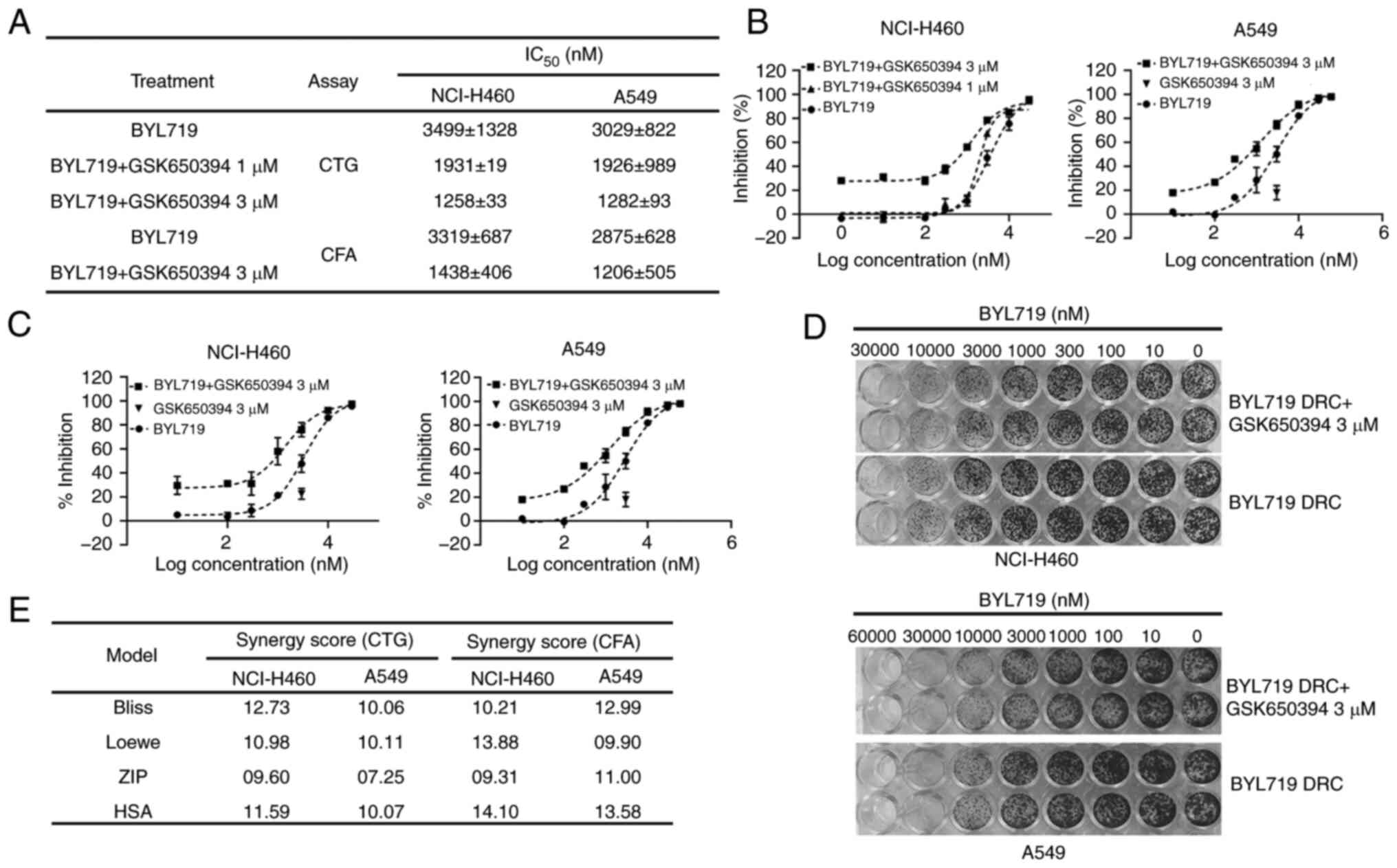
To determine the role of SGK1 in PI3K inhibitor resistance, the combined potential of SGK1 and PI3K inhibitors in NSCLC cell lines (A549 and NCI-H460) that showed high SGK1 expression was evaluated. CFA and cell proliferation assay were performed with the PI3Kα inhibitor BYL719 and/or SGK1 inhibitor GSK650394. In both cell proliferation and CFA, BYL719-alone displayed notable antitumor activity in NCI-H460 and A549 cells (Fig. 1A). Despite the minimal effect on cell proliferation when used as a single agent, treatment with 1 and 3 µM GSK650394 sensitized both BYL719-resistant NSCLC cell lines (NCI-H460 and A549) to PI3K inhibitors (Fig. 1A and B). In both cell lines, >2.5-fold decrease in IC50 of BYL719 was observed in the presence of 3 µM GSK650394 compared with BYL719 alone (Fig. 1A). Similarly, 3 µM GSK650394 was sufficient to sensitize both NSCLC cell lines to PI3K inhibitors in CFA (Fig. 1A, C and D). In both assays, slight to moderate synergy in antitumor response was noted with the combination of BYL719 and GSK650394, with a Bliss synergy score of >10 (Figs. 1E and S1C and D). Other synergy models also confirmed slight to moderate synergistic activity of combination treatment in NSCLC cell lines for both assays (Fig. 1E). Based on these findings, it was hypothesized that elevated SGK1 was responsible for resistance to PI3K inhibitors in NSCLC cell lines and that inhibiting its activity restored sensitivity to PI3K inhibition.

Figure 1

Combined inhibition of PI3K and SGK1 activity exerts a synergistic anticancer effect in non-small cell lung cancer cell lines. (A) IC50 values of BYL719 alone or in combination with GSK650394 in CFA and CTG assay. (B) Dose-response curve of BYL719 alone and in combination with GSK650394 in (B) CTG (n=2) and (C) CFA (n=3). (D) Crystal violate stained colonies of NCI-H460 and A549 cells. (E) Bliss, Loewe, ZIP and HSA synergy scores for CFA and CTG assays. Combination scores >10 suggested synergism. SGK1, Serum and Glucocorticoid Kinase 1; IC50, Inhibitory Concentration 50%; ZIP, Zero Interaction Potency; HSA, Highest Single Agent; CFA, Colony Formation Assay; CTG, Cell TiterGlo; DRC, Dose Response Curve.

Combined inhibition of PI3K and SGK1 results in inhibition of the AKT/mTOR/S6 axis

Reports suggest that inhibition of PI3K completely abolishes AKT activity but SGK1 maintains mTORC1 activity and weakens the antitumor activity of PI3K inhibitors in breast cancer (12,13). NSCLC cell lines were treated with 10 µM BYL719 and/or GSK650394 for 48 h and the effect on mTORC1/S6 pathway activation was evaluated using western blotting. N-Myc downstream-regulated gene 1 (NDRG1) is specific substrate of SGK1 and phosphorylated by SGK1 at Thr346, which primes NDRG1 for phosphorylation by Glycogen synthase kinase-3(12). Hence, p-NDRG1(Thr346) levels were evaluated as marker of SGK1 activity. SGK1 inhibitor (GSK650394) alone had no effect on phosphorylation of AKT but resulted in decreased expression of p-NDRG1, indicating GSK650394 inhibited SGK1 activity (Fig. 2A and B). In NCI-H460 cells, BYL719 treatment notably suppressed AKT phosphorylation (73%). However, only moderate inhibition of S6 phosphorylation (55%) was observed with BYL719 treatment (Fig. 2A and C). When GSK650394 was combined with BYL719, p-S6 levels were almost completely abolished (98%), with similar p-AKT inhibition as in cells treated with BYL719 alone (Fig. 2A and C). Comparable results were observed in A549 cells (Fig. 2B and D). These data suggested that in the absence of AKT phosphorylation, SGK1 maintains mTORC1 signaling and may contribute to PI3K inhibitor resistance in NSCLC cell lines.

Figure 2

Combination effect of BYL719 and GSK650394 on the p-AKT/mTORC1/S6 pathway in non-small cell lung cancer cell lines. Western blot data showed combination regimen caused more robust inhibition of p-S6 (serine 240/244) and p-NDRG1 (threonine 346) levels than single agent treatment in (A) NCI-H460 cells and (B) A549 cells. p-AKT (serine 473) levels were inhibited following BYL719, but not GSK650394, treatment in both (A) NCI-H460 cells and (B) A549 cells. Densitometry analysis of p-AKT, p-NDRG1 and p-S6 levels in (C) NCI-H460 and (D) A549 cells confirmed inhibition of p-S6 by combination treatment. p-, phosphorylated; NDRG1, N-Myc downstream regulated 1.

SGK1 inhibition in combination with BYL719 significantly enhances the expression of markers for apoptosis, DNA damage and immunogenicity of NSCLC cell lines

Levels of pro-/antiapoptotic proteins were assessed to confirm the cell death induced by combination treatment in NCI-H460 cells. The cells were treated with BYL719 and/or GSK650394 (10 µM) for 48 h and the levels of pro- and antiapoptotic proteins were estimated using western blot. BYL719 and GSK650394 alone had no effect on proapoptotic (cleaved PARP1 and caspase 3) or antiapoptotic markers in NCI-H460 cells (Fig. 3A). However, combination treatment notably enhanced the expression of cleaved PARP1 and cleaved caspase 3. In addition, the combination regimen decreased expression of the antiapoptotic marker Bcl-xl (Fig. 3A). Combination treatment also notably increased the DNA damage, as suggested by enhanced expression of p-H2A.X (Fig. 3B).

Figure 3

Combined inhibition of PI3K and SGK1 activity induces apoptosis, DNA damage and cell cycle arrest in NCI-H460 cells. (A) Western blot analysis showed enhanced proapoptotic (cleaved PARP1 and cleaved caspase 3) and decreased antiapoptotic markers (Bcl-xl). (B) Levels of the DNA damage marker (p-H2AX) increased following combination treatment. (C) Combination treatment significantly augmented BYL719-induced G0/G1 phase cell cycle arrest (**P<0.01, ***P<0.001), as observed by (D) flow cytometry analysis of PI staining. P2, G0/G1; P3, S; P4, G2/M; P5, sub-G1 phase. (E) Combination treatment modulated cyclin D1, CDK4, cyclin E1 and CDK2 levels, as determined using western blot. SGK1, Serum and Glucocorticoid kinase 1; p-, phosphorylated; H2AX, Histone 2A X; ns, non-significant.

Programmed death ligand 1 (PD-L1), also known as CD274, is predominantly expressed on antigen-presenting and tumor cells, whereas its receptor PD-1 is chiefly expressed on cytotoxic T cells (14). The binding of PD-L1 to the PD-1 receptor suppresses the immune response against tumor cells, which results in tumor immune evasion (15,16). Glucocorticoids are commonly administered to manage side effects of chemo- or immunotherapy and exert immunosuppressive and anti-inflammatory effects via upregulation of SGK1(17). On the other hand, PD-L1 expression is regulated by glucocorticoids via PI3K/signaling (18). Therefore, it was hypothesized that SGK1 could be an important player in PD-L1 mediated immunosuppression. Cells were treated with the SGK1 inhibitor alone or in combination with PI3K inhibitor and the PD-L1 expression was assessed using western blot. PD-L1 was highly expressed in the NSCLC cell line NCI-H460, and its expression was partially decreased by the treatment with BYL719 or GSK650394 alone. However, the combination of both inhibitors resulted in inhibition of PD-L1 levels in NCI-H460 cells (Fig. S2A). These data indicated possible involvement of the SGK1/PD-L1 axis in immune evasion. Cells treated with GSK650394 alone or in combination showed morphological features of cytoplasmic vacuole formation, which were not observed in BYL719- or DMSO-treated cells (Fig. S2B).

Combined inhibition of SGK1 and PI3K results in cell cycle arrest in G1/S phase

To determine how combined inhibition of SGK1 and PI3K inhibits cell viability, flow cytometry was used to examine cell cycle progression. In NCI-H460 cells, a notable dose-dependent increase in proportion of cells in G2/M phase was seen after 16 h treatment with GSK650394. In addition, there was a decrease in percentage of cells in G0/G1 phase (Figs. 3C and S2C and D). At a concentration of 1 µM, BYL719 resulted in non-significant cell cycle arrest in G0/G1 phase compared with the vehicle-treated group (Fig. 3C and D). When BYL719 (1 µM) was combined with GSK360394 (1 and 3 µM), a significant increase in the percentage of G0/G1 cells was observed compared with the BYL719-alone group (63 to 72 and 76% at 3 and 1 µM GSK650394, respectively; Fig. 3C and D). This increase in G0/G1 phase cells was in line with the decrease in G2/M phase cells in the combination group compared with the BYL719-alone group (from 25 to 17 and 11% at 3 and 1 µM GSK650394, respectively; Fig. S2C). Combining BYL719 with 1 µM GSK650394 resulted in higher G0/G1 phase arrest compared with BYL719 + 3 µM GSK950394. This may be due to significantly lower population of G0/G1 cells in the 3 µM compared with 1 µM GSK650394 group (46 vs. 53%; Figs. 3C and S2C).

Cell cycle progression is driven by heterodimeric complexes of cyclins (A, B, D and E) with cyclin-dependent kinases (CDK1, CDK2, CDK4 and CDK6). Cyclin D/CDK4 and cyclin E1/CDK2 are the two major cyclin/CDK complexes required for cell cycle entry and exit from the G1 phase (19). To confirm that combination of BYL719 and GSK650394 induced G1/G0 cell cycle arrest, modulation of cell cycle arrest markers was assessed using western blotting. Expression of cyclin D1 with its binding partner CDK4 was notably decreased in the combination treatment group compared with BYL719- and GSK650394-alone (Fig. 3E). Similarly, expression of cyclin E1 with its binding partner CDK2 was also decreased by combination treatment (Fig. 3E). Increased phosphorylation of histone H3 at the serine 10 residue and cyclin B1 levels confirmed G2/M phase arrest following GSK650394-alone (Fig. S2D). Furthermore, p-H3 (S10) and cyclin B1 levels were reduced in the combination group owing to the decreased proportion of cells in the G2/M phase compared with GSK650394-alone. These findings confirmed the G0/G1 phase arrest in the combination group (Fig. S2D). Western blot data for cell cycle marker analysis were consistent with the flow cytometry results, demonstrating cell cycle arrest in the G1/S phase following the combination treatment.

SGK1 inhibition in combination with BYL719 inhibits MEK/ERK signaling:

Both AKT and SGK1 are activated by numerous extracellular stimuli and have a range of downstream effectors. MAPK/ERK and PI3K/AKT pathways typically act together in tumorigenesis and tumor growth. Following PI3K stimulation, AKT directly phosphorylates Raf at S259 and activates the RAF/MEK/ERK cascade (20). Similarly, SGK1 phosphorylates ERK2 at the serine 29 residue, which activates MEK/ERK signaling by enhancing the interaction between MEK1/2 and ERK1/2 complexes (21). When NSCLC cell lines were treated with BYL719 or GSK650394 alone, both inhibitors showed little to no effect on the phosphorylation levels of ERK and its downstream targets p-p90RSK and p-S6 in NCI-H460 cells (Fig. 4A and C). When cells were treated with a combination of BYL719 and GSK650394, marked inhibition of pERK, as well as inhibition of pP90RSK and p-S6, was observed (Fig. 4A and C). Similarly, inhibition of pERK and its downstream targets was seen in A549 cells (Fig. 4B and D). These data confirmed the involvement of the MEK/ERK pathway in resistance to PI3K inhibition and indicated that it was overcome, at least partly, by the simultaneous inhibition of SGK1 activity.

Figure 4

Combined effect of BYL719 and GSK650394 on the p-ERK/MAPK pathway in NSCLC cell lines. Combination regimen inhibited p-ERK, p-S6 (serine 235/236) and p-p90RSK (serine 380) levels in (A) NCI-H460 and (B) A549 cell line. Densitometry analysis of p-ERK and p-S6 levels in (C) NCI-H460 and (D) A549 cells confirmed higher inhibition of p-S6 (serine 235/236) levels in combination treatment. p-, phosphorylated; RSK, 90 kDa ribosomal S6 kinase.

SGK1 inhibition abolishes β-catenin-induced resistance to PI3K inhibition

The nuclear accumulation of β-catenin following prolonged exposure to PI3K and AKT inhibitors induces resistance to FOXO3a-mediated apoptosis in cancer cells. However, this resistance is overcome by the inhibition of Wnt β-catenin signaling (22). Therefore, the effect of the combination of PI3K and SGK1 inhibitors on modulation of β-catenin signaling was evaluated. BYL719- and GSK650394-alone had minimal effect on S9 phosphorylation of GSK3β. Combination treatment resulted in inhibition of GSK3β S9 phosphorylation in both NCI-H460 and A549 cells (Fig. 5A and B). Similarly, levels of p- and total β-catenin and its downstream targets c-Jun and c-Myc were notably decreased following combination treatment in NCI-H460 (Fig. 5A and C) and A549 (Fig. 5B and D) cells. Decreased c-Myc levels occurred due to decreased p-ERK signaling following combination treatment. Unlike p-GSK3β S9 levels, GSK650394 alone showed marked inhibition of β-catenin and c-Jun, indicating involvement of the GSK3β-independent pathway (Fig. 5A and B). To establish SGK1-mediated degradation of β-catenin and its target genes c-Myc and c-Jun in the combination regimen, the proteasomal inhibitor MG-132 was added with GSK650394 alone and in combination with BYL719 in NCI-H460 cells. MG-132 treatment rescued β-catenin, c-Myc and c-Jun levels following both GSK650394-alone and combination treatment. This demonstrated that SGK1 inhibition alone and in combination with BYL719 induced proteasomal degradation of β-catenin and its target proteins (Fig. 5E). Collectively, the present data indicated that reduced β-catenin accumulation by SGK1 inhibition serves a key role in sensitizing NSCLC cell lines to PI3K inhibitor treatment.

Figure 5

Combination of BYL719 and GSK650394 induces proteosomal degradation of β-catenin and its downstream targets c-Myc and c-Jun. Combination of BYL719 and GSK650394 resulted in a greater decrease of p-β-catenin, β-catenin, c-Myc and c-Jun levels than GSK650394-alone treatment in (A) NCI-H460 and (B) A549 cells. The combination treatment, but not either inhibitor alone, inhibited p-GSK3β levels. Densitometry analysis of β-catenin, c-Myc and c-Jun levels in (C) NCI-H460 and (D) A549 cells after 72 h treatment. (E) Co-treatment with MG-132 rescued β-catenin, c-Myc and c-Jun levels, confirming the proteosomal degradation of these proteins following combination treatment. p-, phosphorylated; GSK3β, Glycogen synthase kinase-3β.

Discussion

Numerous PI3K inhibitors are currently being clinically evaluated for treating patients with NSCLC: BYL719 (Alpelisib), a selective PI3Kα inhibitor, was approved for treating advanced breast cancer in 2019 but showed no efficacy in NSCLC trials (23,24). Considering the importance of PI3K signaling in development and progression of NSCLC, PI3K inhibitors have potential for treatment via strategies such as drug combination and patient stratification. Here, SGK1 was expressed at different levels in differing NSCLC cell lines; those expressing higher SGK1 protein were more resistant to the PI3K inhibitor than those with lower expression. Subsequently, whether inhibition of elevated SGK1 activity sensitized the NSCLC cell lines to PI3K inhibition was tested. A selective and potent SGK1 inhibitor, GSK650394, with >30-fold selectivity against AKT and other related kinases and >60-fold selectivity for SGK1 over PDK1 was used (25). The combined inhibition of SGK1 and PI3K resulted in synergistic anticancer activity in BYL719-resistant NSCLC cell lines. These finding suggest that inhibition of elevated SGK1 might restore sensitivity to PI3K inhibition in NSCLC cells, however, validation studies overexpressing or downregulating SGK1 in the presence and absence of PI3K inhibitors are required. In addition, the increased anticancer activity was associated with inhibition of mTORC1/S6 signaling as well as increased apoptosis following combination treatment in NSCLC cell lines.

In breast cancer models, the combined inhibition of PI3K/AKT and SGK1 is reported to exert notable anticancer effects in vitro and in vivo; to the best of our knowledge, however, the underlying molecular mechanisms have not been investigated (12,13). Here, the combination treatment notably increased cell cycle arrest in the G1/S phase. These results were validated by decreased levels of CDK4, cyclin D1, CDK2 and cyclin E1 in the combination group. Along with mTORC1 signaling, the present study also unraveled the contributions of two crucial oncogenic pathways in SGK1-mediated PI3K inhibitor resistance in NSCLC cell lines. Extensive crosstalk occurs between Ras/ERK and PI3K/AKT pathways and they compensate each other, resulting in drug resistance. Co-inhibition of these pathways results in higher anticancer activity but causes serious adverse effects like hyperglycemia, dermatitis and pneumonitis (26). The combination of GSK650394 and BYL719 facilitated notably higher inhibition of p-ERK and its downstream targets p-P90RSK and p-S6. Similarly, elevated nuclear β-catenin levels confer resistance to PI3K/AKT inhibitor-induced apoptosis in cancer cells (22). Here, SGK1 inhibition caused a marked decrease in p-β-catenin S553 and total β-catenin levels, which were further reduced by combination treatment in both cell lines. Moreover, the combination treatment decreased levels of β-catenin target proteins c-Myc and c-Jun. SGK1 inhibition alone resulted in a moderate decrease in β-catenin, c-Myc and c-Jun, but not p-GSK3β, levels. This suggested p-GSK3β-independent modulation of β-catenin levels by SGK1. This mechanism should be further investigated to devise better therapeutic strategies. Similarly, SGK1 overexpression significantly promotes cell migration and invasion in multiple types of cancer (8,9). Further studies are needed to determine these roles of SGK1. Combination of SGK1 and PI3K inhibitor induced vacuole formation in NCI-H460 cells, which were likely autophagic vacuoles. However, these results should be confirmed by levels of autophagic markers.

In conclusion, the present data demonstrated that elevated tumor SGK1 levels may predict resistance to PI3K/AKT inhibitors in patients with NSCLC. Further investigation is required to address the limitations of the present study, such as lack of evaluation of drug combination in normal cells to test in vitro toxicity and validation using overexpression or knockdown of SGK1 in in vitro and in vivo models. Such studies may aid clinical trials evaluating the therapeutic potential of PI3K/AKT inhibitors for treating NSCLC. The present findings also demonstrated that increased anticancer activity is driven by the simultaneous inhibition of multiple signaling cascades, such as RAS/MEK/ERK and Wnt/β-catenin, in addition to mTORC1 signaling. This highlights the need for further studies to identify the specific pathways and downstream mechanisms controlled by SGK1 and their role in PI3K/AKT inhibitor resistance.

Supplementary Material

Expression of SGK1 protein in NSCLC cell lines and its impact on PI3K inhibitor sensitivity. (A) Total SGK1 expression in a panel of NSCLC cell lines. (B) Anticancer IC50 for BTL719 in NSCLC cell lines with high and low SGK1 expression. Bliss synergy score for BTL719 and GSK650394 combination in (C) antiproliferation and (D) colony formation assay. SGK1, Serum and Glucocorticoid Kinase 1; NSCLC, Non-small cell lung cancer; IC50, Inhibitory concentration 50%.
Combination treatment increases immunogenicity of non-small cell lung cancer cell lines and cell cycle arrest in G1 phase. (A) PD-L1 expression, (B) vacuole formation (arrows indicate vacuoles, 20X magnification). (C) cell cycle distribution and (D) expression of G2/M phase markers following BYL719 and/or GSK650394 treatment in NCI-H460 cells.
Antibodies for western blotting.

Acknowledgements

Not applicable.

Funding

Funding: The present study was supported by Lupin Ltd. (Reg No. 219000006).

Availability of data and materials

The datasets used and/or analyzed during the current study are available from the corresponding author on reasonable request.

Authors' contributions

RK conceived the study, performed experiments, analyzed data and wrote and reviewed the manuscript. CS conceived the study and performed experiments. AB conceived the study and reviewed the manuscript. MV conceived the study, analyzed data and reviewed the manuscript. KN and MB conceived the study, analyzed data and reviewed the manuscript. RK and CS confirm the authenticity of all the raw data. All authors have read and approved the final manuscript.

Ethics approval and consent to participate

Not applicable.

Patient consent for publication

Not applicable.

Competing interests

The authors declare that they have no competing interests.

References

1 

Sung H, Ferlay J, Siegel RL, Laversanne M, Soerjomataram I, Jemal A and Bray F: Global cancer statistics 2020: GLOBOCAN estimates of incidence and mortality worldwide for 36 cancers in 185 countries. CA Cancer J Clin. 71:209–249. 2021.PubMed/NCBI View Article : Google Scholar

2 

Meador CB and Hata AN: Acquired resistance to targeted therapies in NSCLC: Updates and evolving insights. Pharmacol Ther. 210(107522)2020.PubMed/NCBI View Article : Google Scholar

3 

Wang M, Herbst RS and Boshoff C: Toward personalized treatment approaches for non-small-cell lung cancer. Nat Med. 27:1345–1356. 2021.PubMed/NCBI View Article : Google Scholar

4 

Travis WD, Brambilla E, Burke AP, Marx A and Nicholson AG: Introduction to The 2015 World Health Organization classification of tumors of the lung, pleura, thymus, and heart. J Thorac Oncol. 10:1240–1242. 2015.PubMed/NCBI View Article : Google Scholar

5 

Scheffler M, Bos M, Gardizi M, König K, Michels S, Fassunke J, Heydt C, Künstlinger H, Ihle M, Ueckeroth F, et al: PIK3CA mutations in non-small cell lung cancer (NSCLC): Genetic heterogeneity, prognostic impact and incidence of prior malignancies. Oncotarget. 20:1315–1326. 2015.PubMed/NCBI View Article : Google Scholar

6 

Zhou X, Wang X, Zhu H, Gu G, Zhan Y, Liu C and Sun G: PI3K inhibition sensitizes EGFR wild-type NSCLC cell lines to erlotinib chemotherapy. Exp Ther Med. 21(9)2021.PubMed/NCBI View Article : Google Scholar

7 

Hanker AB, Kaklamani V and Arteaga CL: Challenges for the clinical development of PI3K inhibitors: Strategies to improve their impact in solid tumors. Cancer Discov. 9:482–491. 2019.PubMed/NCBI View Article : Google Scholar

8 

Basnet R, Gong GQ, Li C and Wang MW: Serum and glucocorticoid inducible protein kinases (SGKs): A potential target for cancer intervention. Acta Pharm Sin B. 8:767–771. 2018.PubMed/NCBI View Article : Google Scholar

9 

Talarico C, Dattilo V, D'Antona L, Menniti M, Bianco C, Ortuso F, Alcaro S, Schenone S, Perrotti N and Amato R: SGK1, the new player in the game of resistance: Chemo-radio molecular target and strategy for inhibition. Cell Physiol Biochem. 39:1863–1876. 2016.PubMed/NCBI View Article : Google Scholar

10 

Zhang Z, Xu Q, Song C, Mi B, Zhang H, Kang H, Liu H, Sun Y, Wang J, Lei Z, et al: Serum- and glucocorticoid-inducible kinase 1 is essential for osteoclastogenesis and promotes breast cancer bone metastasis. Mol Cancer Ther. 19:650–660. 2020.PubMed/NCBI View Article : Google Scholar

11 

Lee LYW, Woolley C, Starkey T, Biswas S, Mirshahi T, Bardella C, Segditsas S, Irshad S and Tomlinson I: Serum- and glucocorticoid-induced kinase Sgk1 directly promotes the differentiation of colorectal cancer cells and restrains metastasis. Clin Cancer Res. 25:629–640. 2019.PubMed/NCBI View Article : Google Scholar

12 

Toska E, Castel P, Chhangawala S, Arruabarrena-Aristorena A, Chan C, Hristidis VC, Cocco E, Sallaku M, Xu G, Park J, et al: PI3K inhibition activates SGK1 via a feedback loop to promote chromatin-based regulation of ER-dependent gene expression. Cell Rep. 27:294–306.e5. 2019.PubMed/NCBI View Article : Google Scholar

13 

Castel P, Ellis H, Bago R, Toska E, Razavi P, Carmona FJ, Kannan S, Verma CS, Dickler M, Chandarlapaty S, et al: PDK1-SGK1 signaling sustains AKT-independent mTORC1 activation and confers resistance to PI3Kα inhibition. Cancer Cell. 30:229–242. 2016.PubMed/NCBI View Article : Google Scholar

14 

Parra ER, Villalobos P, Mino B and Rodriguez-Canales J: Comparison of different antibody clones for immunohistochemistry detection of programmed cell death ligand 1 (PD-L1) on non-small cell lung carcinoma. Appl Immunohistochem Mol Morphol. 26:83–93. 2018.PubMed/NCBI View Article : Google Scholar

15 

Juneja VR, McGuire KA, Manguso RT, LaFleur MW, Collins N, Haining WN, Freeman GJ and Sharpe AH: PD-L1 on tumor cells is sufficient for immune evasion in immunogenic tumors and inhibits CD8 T cell cytotoxicity. J Exp Med. 214:895–904. 2017.PubMed/NCBI View Article : Google Scholar

16 

Dantoing E, Piton N, Salaün M, Thiberville L and Guisier F: Anti-PD1/PD-L1 immunotherapy for non-small cell lung cancer with actionable oncogenic driver mutations. Int J Mol Sci. 22(6288)2021.PubMed/NCBI View Article : Google Scholar

17 

Adorisio S, Cannarile L, Delfino DV and Ayroldi E: Glucocorticoid and PD-1 cross-talk: Does the immune system become confused? Cells. 10(2333)2021.PubMed/NCBI View Article : Google Scholar

18 

Yang L, Huang F, Mei J, Wang X, Zhang Q, Wang H, Xi M and You Z: Posttranscriptional control of PD-L1 expression by 17β-estradiol via PI3K/Akt signaling pathway in ERα-positive cancer cell lines. Int J Gynecol Cancer. 27:196–205. 2017.PubMed/NCBI View Article : Google Scholar

19 

Hydbring P, Malumbres M and Sicinski P: Non-canonical functions of cell cycle cyclins and cyclin-dependent kinases. Nat Rev Mol Cell Biol. 17:280–292. 2016.PubMed/NCBI View Article : Google Scholar

20 

McCubrey JA, Steelman LS, Franklin RA, Abrams SL, Chappell WH, Wong EWT, Lehmann BD, Terrian DM, Basecke J, Stivala F, et al: Targeting the RAF/MEK/ERK, PI3K/AKT and p53 pathways in hematopoietic drug resistance. Adv Enzyme Regul. 47:64–103. 2007.PubMed/NCBI View Article : Google Scholar

21 

Won M, Park KA, Byun HS, Kim YR, Choi BL, Hong JH, Park J, Seok JH, Lee YH, Cho CH, et al: Protein kinase SGK1 enhances MEK/ERK complex formation through the phosphorylation of ERK2: Implication for the positive regulatory role of SGK1 on the ERK function during liver regeneration. J Hepatol. 51:67–76. 2009.PubMed/NCBI View Article : Google Scholar

22 

Tenbaum SP, Ordóñez-Morán P, Puig I, Chicote I, Arqués O, Landolfi S, Fernández Y, Herance JR, Gispert JD, Mendizabal L, et al: β-catenin confers resistance to PI3K and AKT inhibitors and subverts FOXO3a to promote metastasis in colon cancer. Nat Med. 18:892–901. 2012.PubMed/NCBI View Article : Google Scholar

23 

Jiang L, Zhang J, Xu Y, Xu H and Wang M: Treating non-small cell lung cancer by targeting the PI3K signaling pathway. Chin Med J (Engl). 135:1272–1284. 2022.PubMed/NCBI View Article : Google Scholar

24 

Mishra R, Patel H, Alanazi S, Kilroy MK and Garrett JT: PI3K inhibitors in cancer: Clinical implications and adverse effects. Int J Mol Sci. 22(3464)2021.PubMed/NCBI View Article : Google Scholar

25 

Sherk AB, Frigo DE, Schnackenberg CG, Bray JD, Laping NJ, Trizna W, Hammond M, Patterson JR, Thompson SK, Kazmin D, et al: Development of a small-molecule serum- and glucocorticoid-regulated kinase-1 antagonist and its evaluation as a prostate cancer therapeutic. Cancer Res. 68:7475–7483. 2008.PubMed/NCBI View Article : Google Scholar

26 

Tolcher AW, Peng W and Calvo E: Rational approaches for combination therapy strategies targeting the MAP kinase pathway in solid tumors. Mol Cancer Ther. 17:3–16. 2018.PubMed/NCBI View Article : Google Scholar

Related Articles

  • Abstract
  • View
  • Download
  • Twitter
Copy and paste a formatted citation
Spandidos Publications style
Kale R, Samant C, Bokare A, Verma M, Nandakumar K and Bhonde M: Inhibition of SGK1 potentiates the anticancer activity of PI3K inhibitor in NSCLC cells through modulation of mTORC1, p‑ERK and β‑catenin signaling. Biomed Rep 19: 94, 2023.
APA
Kale, R., Samant, C., Bokare, A., Verma, M., Nandakumar, K., & Bhonde, M. (2023). Inhibition of SGK1 potentiates the anticancer activity of PI3K inhibitor in NSCLC cells through modulation of mTORC1, p‑ERK and β‑catenin signaling. Biomedical Reports, 19, 94. https://doi.org/10.3892/br.2023.1676
MLA
Kale, R., Samant, C., Bokare, A., Verma, M., Nandakumar, K., Bhonde, M."Inhibition of SGK1 potentiates the anticancer activity of PI3K inhibitor in NSCLC cells through modulation of mTORC1, p‑ERK and β‑catenin signaling". Biomedical Reports 19.6 (2023): 94.
Chicago
Kale, R., Samant, C., Bokare, A., Verma, M., Nandakumar, K., Bhonde, M."Inhibition of SGK1 potentiates the anticancer activity of PI3K inhibitor in NSCLC cells through modulation of mTORC1, p‑ERK and β‑catenin signaling". Biomedical Reports 19, no. 6 (2023): 94. https://doi.org/10.3892/br.2023.1676
Copy and paste a formatted citation
x
Spandidos Publications style
Kale R, Samant C, Bokare A, Verma M, Nandakumar K and Bhonde M: Inhibition of SGK1 potentiates the anticancer activity of PI3K inhibitor in NSCLC cells through modulation of mTORC1, p‑ERK and β‑catenin signaling. Biomed Rep 19: 94, 2023.
APA
Kale, R., Samant, C., Bokare, A., Verma, M., Nandakumar, K., & Bhonde, M. (2023). Inhibition of SGK1 potentiates the anticancer activity of PI3K inhibitor in NSCLC cells through modulation of mTORC1, p‑ERK and β‑catenin signaling. Biomedical Reports, 19, 94. https://doi.org/10.3892/br.2023.1676
MLA
Kale, R., Samant, C., Bokare, A., Verma, M., Nandakumar, K., Bhonde, M."Inhibition of SGK1 potentiates the anticancer activity of PI3K inhibitor in NSCLC cells through modulation of mTORC1, p‑ERK and β‑catenin signaling". Biomedical Reports 19.6 (2023): 94.
Chicago
Kale, R., Samant, C., Bokare, A., Verma, M., Nandakumar, K., Bhonde, M."Inhibition of SGK1 potentiates the anticancer activity of PI3K inhibitor in NSCLC cells through modulation of mTORC1, p‑ERK and β‑catenin signaling". Biomedical Reports 19, no. 6 (2023): 94. https://doi.org/10.3892/br.2023.1676
Follow us
  • Twitter
  • LinkedIn
  • Facebook
About
  • Spandidos Publications
  • Careers
  • Cookie Policy
  • Privacy Policy
How can we help?
  • Help
  • Live Chat
  • Contact
  • Email to our Support Team