Spandidos Publications Logo
  • About
    • About Spandidos
    • Aims and Scopes
    • Abstracting and Indexing
    • Editorial Policies
    • Reprints and Permissions
    • Job Opportunities
    • Terms and Conditions
    • Contact
  • Journals
    • All Journals
    • Oncology Letters
      • Oncology Letters
      • Information for Authors
      • Editorial Policies
      • Editorial Board
      • Aims and Scope
      • Abstracting and Indexing
      • Bibliographic Information
      • Archive
    • International Journal of Oncology
      • International Journal of Oncology
      • Information for Authors
      • Editorial Policies
      • Editorial Board
      • Aims and Scope
      • Abstracting and Indexing
      • Bibliographic Information
      • Archive
    • Molecular and Clinical Oncology
      • Molecular and Clinical Oncology
      • Information for Authors
      • Editorial Policies
      • Editorial Board
      • Aims and Scope
      • Abstracting and Indexing
      • Bibliographic Information
      • Archive
    • Experimental and Therapeutic Medicine
      • Experimental and Therapeutic Medicine
      • Information for Authors
      • Editorial Policies
      • Editorial Board
      • Aims and Scope
      • Abstracting and Indexing
      • Bibliographic Information
      • Archive
    • International Journal of Molecular Medicine
      • International Journal of Molecular Medicine
      • Information for Authors
      • Editorial Policies
      • Editorial Board
      • Aims and Scope
      • Abstracting and Indexing
      • Bibliographic Information
      • Archive
    • Biomedical Reports
      • Biomedical Reports
      • Information for Authors
      • Editorial Policies
      • Editorial Board
      • Aims and Scope
      • Abstracting and Indexing
      • Bibliographic Information
      • Archive
    • Oncology Reports
      • Oncology Reports
      • Information for Authors
      • Editorial Policies
      • Editorial Board
      • Aims and Scope
      • Abstracting and Indexing
      • Bibliographic Information
      • Archive
    • Molecular Medicine Reports
      • Molecular Medicine Reports
      • Information for Authors
      • Editorial Policies
      • Editorial Board
      • Aims and Scope
      • Abstracting and Indexing
      • Bibliographic Information
      • Archive
    • World Academy of Sciences Journal
      • World Academy of Sciences Journal
      • Information for Authors
      • Editorial Policies
      • Editorial Board
      • Aims and Scope
      • Abstracting and Indexing
      • Bibliographic Information
      • Archive
    • International Journal of Functional Nutrition
      • International Journal of Functional Nutrition
      • Information for Authors
      • Editorial Policies
      • Editorial Board
      • Aims and Scope
      • Abstracting and Indexing
      • Bibliographic Information
      • Archive
    • International Journal of Epigenetics
      • International Journal of Epigenetics
      • Information for Authors
      • Editorial Policies
      • Editorial Board
      • Aims and Scope
      • Abstracting and Indexing
      • Bibliographic Information
      • Archive
    • Medicine International
      • Medicine International
      • Information for Authors
      • Editorial Policies
      • Editorial Board
      • Aims and Scope
      • Abstracting and Indexing
      • Bibliographic Information
      • Archive
  • Articles
  • Information
    • Information for Authors
    • Information for Reviewers
    • Information for Librarians
    • Information for Advertisers
    • Conferences
  • Language Editing
Spandidos Publications Logo
  • About
    • About Spandidos
    • Aims and Scopes
    • Abstracting and Indexing
    • Editorial Policies
    • Reprints and Permissions
    • Job Opportunities
    • Terms and Conditions
    • Contact
  • Journals
    • All Journals
    • Biomedical Reports
      • Information for Authors
      • Editorial Policies
      • Editorial Board
      • Aims and Scope
      • Abstracting and Indexing
      • Bibliographic Information
      • Archive
    • Experimental and Therapeutic Medicine
      • Information for Authors
      • Editorial Policies
      • Editorial Board
      • Aims and Scope
      • Abstracting and Indexing
      • Bibliographic Information
      • Archive
    • International Journal of Epigenetics
      • Information for Authors
      • Editorial Policies
      • Editorial Board
      • Aims and Scope
      • Abstracting and Indexing
      • Bibliographic Information
      • Archive
    • International Journal of Functional Nutrition
      • Information for Authors
      • Editorial Policies
      • Editorial Board
      • Aims and Scope
      • Abstracting and Indexing
      • Bibliographic Information
      • Archive
    • International Journal of Molecular Medicine
      • Information for Authors
      • Editorial Policies
      • Editorial Board
      • Aims and Scope
      • Abstracting and Indexing
      • Bibliographic Information
      • Archive
    • International Journal of Oncology
      • Information for Authors
      • Editorial Policies
      • Editorial Board
      • Aims and Scope
      • Abstracting and Indexing
      • Bibliographic Information
      • Archive
    • Medicine International
      • Information for Authors
      • Editorial Policies
      • Editorial Board
      • Aims and Scope
      • Abstracting and Indexing
      • Bibliographic Information
      • Archive
    • Molecular and Clinical Oncology
      • Information for Authors
      • Editorial Policies
      • Editorial Board
      • Aims and Scope
      • Abstracting and Indexing
      • Bibliographic Information
      • Archive
    • Molecular Medicine Reports
      • Information for Authors
      • Editorial Policies
      • Editorial Board
      • Aims and Scope
      • Abstracting and Indexing
      • Bibliographic Information
      • Archive
    • Oncology Letters
      • Information for Authors
      • Editorial Policies
      • Editorial Board
      • Aims and Scope
      • Abstracting and Indexing
      • Bibliographic Information
      • Archive
    • Oncology Reports
      • Information for Authors
      • Editorial Policies
      • Editorial Board
      • Aims and Scope
      • Abstracting and Indexing
      • Bibliographic Information
      • Archive
    • World Academy of Sciences Journal
      • Information for Authors
      • Editorial Policies
      • Editorial Board
      • Aims and Scope
      • Abstracting and Indexing
      • Bibliographic Information
      • Archive
  • Articles
  • Information
    • For Authors
    • For Reviewers
    • For Librarians
    • For Advertisers
    • Conferences
  • Language Editing
Login Register Submit
  • This site uses cookies
  • You can change your cookie settings at any time by following the instructions in our Cookie Policy. To find out more, you may read our Privacy Policy.

    I agree
Search articles by DOI, keyword, author or affiliation
Search
Advanced Search
presentation
Biomedical Reports
Join Editorial Board Propose a Special Issue
Print ISSN: 2049-9434 Online ISSN: 2049-9442
Journal Cover
June-2017 Volume 6 Issue 6

Full Size Image

Sign up for eToc alerts
Recommend to Library

Journals

International Journal of Molecular Medicine

International Journal of Molecular Medicine

International Journal of Molecular Medicine is an international journal devoted to molecular mechanisms of human disease.

International Journal of Oncology

International Journal of Oncology

International Journal of Oncology is an international journal devoted to oncology research and cancer treatment.

Molecular Medicine Reports

Molecular Medicine Reports

Covers molecular medicine topics such as pharmacology, pathology, genetics, neuroscience, infectious diseases, molecular cardiology, and molecular surgery.

Oncology Reports

Oncology Reports

Oncology Reports is an international journal devoted to fundamental and applied research in Oncology.

Experimental and Therapeutic Medicine

Experimental and Therapeutic Medicine

Experimental and Therapeutic Medicine is an international journal devoted to laboratory and clinical medicine.

Oncology Letters

Oncology Letters

Oncology Letters is an international journal devoted to Experimental and Clinical Oncology.

Biomedical Reports

Biomedical Reports

Explores a wide range of biological and medical fields, including pharmacology, genetics, microbiology, neuroscience, and molecular cardiology.

Molecular and Clinical Oncology

Molecular and Clinical Oncology

International journal addressing all aspects of oncology research, from tumorigenesis and oncogenes to chemotherapy and metastasis.

World Academy of Sciences Journal

World Academy of Sciences Journal

Multidisciplinary open-access journal spanning biochemistry, genetics, neuroscience, environmental health, and synthetic biology.

International Journal of Functional Nutrition

International Journal of Functional Nutrition

Open-access journal combining biochemistry, pharmacology, immunology, and genetics to advance health through functional nutrition.

International Journal of Epigenetics

International Journal of Epigenetics

Publishes open-access research on using epigenetics to advance understanding and treatment of human disease.

Medicine International

Medicine International

An International Open Access Journal Devoted to General Medicine.

Journal Cover
June-2017 Volume 6 Issue 6

Full Size Image

Sign up for eToc alerts
Recommend to Library

  • Article
  • Citations
    • Cite This Article
    • Download Citation
    • Create Citation Alert
    • Remove Citation Alert
    • Cited By
  • Similar Articles
    • Related Articles (in Spandidos Publications)
    • Similar Articles (Google Scholar)
    • Similar Articles (PubMed)
  • Download PDF
  • Download XML
  • View XML
Article Open Access

Identification of global transcriptome abnormalities and potential biomarkers in eutopic endometria of women with endometriosis: A preliminary study

  • Authors:
    • Luyang Zhao
    • Chenglei Gu
    • Mingxia Ye
    • Zhe Zhang
    • Weidong Han
    • Wensheng Fan
    • Yuanguang Meng
  • View Affiliations / Copyright

    Affiliations: Department of Gynecology and Obstetrics, People's Liberation Army Medical School, Chinese People's Liberation Army General Hospital, Beijing 100853, P.R. China, Department of Molecular Biology, Institute of Basic Medicine, People's Liberation Army Medical School, Chinese People's Liberation Army General Hospital, Beijing 100853, P.R. China
    Copyright: © Zhao et al. This is an open access article distributed under the terms of Creative Commons Attribution License.
  • Pages: 654-662
    |
    Published online on: May 3, 2017
       https://doi.org/10.3892/br.2017.902
  • Expand metrics +
Metrics: Total Views: 0 (Spandidos Publications: | PMC Statistics: )
Metrics: Total PDF Downloads: 0 (Spandidos Publications: | PMC Statistics: )
Cited By (CrossRef): 0 citations Loading Articles...

This article is mentioned in:


Abstract

The etiology and pathophysiology of endometriosis remain unclear. The aim of the current study was to identify a candidate pathogenic gene, as well as potential biomarkers of endometriosis using messenger RNA (mRNA) sequencing (mRNA-seq). Twenty-three eutopic endometria from women with endometriosis and 20 endometria from control subjects were investigated. Eight eutopic endometria and five normal endometria were selected for mRNA‑seq. Differentially expressed genes (DEGs) were identified and functional analysis was conducted. Validation of certain DEGs was performed in the remaining cases and control subjects by reverse transcription‑quantitative polymerase chain reaction (RT‑qPCR). A total of 72 DEGs (66 upregulated and 6 downregulated) were identified in samples from women with endometriosis and compared with the control subjects. High DEGs included those involved in various functions, such as extracellular matrix (ECM) remodeling, angiogenesis, cell proliferation and differentiation. Enriched by these DEGs, 100 Gene Ontology terms were identified as significantly important, particularly ‘ECM’ and ‘endogenous stimulus’. Validation using RT‑qPCR indicated that matrix metallopeptidase 11, dual specificity phosphatase 1, Fos proto‑oncogeneand serpin family E member 1 were significantly upregulated and adenosine deaminase 2 was significantly downregulated in the eutopic endometrium of patients with endometriosis. The identified DEGs may be involved in the pathogenesis of endometriosis and may be potential biomarkers in the eutopic endometrium. The current study provides a comprehensive, but preliminary insight for elucidating the mechanisms of endometriosis, which require further in‑depth studies for confirmation.

Introduction

Endometriosis is characterized by the presence of endometrial tissue (glandular and stromal) abnormally outside the uterine cavity (1). According to certain statistics, there is an average of 10.4 years elapse from the first onset of symptoms to diagnosis, and 74% of patients receive at least one false diagnosis, which results in economic costs comparable with certain serious chronic diseases (2). Despite its significant impact on the quality of life and financial burden on patients, the etiology and pathophysiology of endometriosis remain unclear. Various theories have been proposed to explain the pathogenesis; however, none have interpreted it comprehensively (3). Sampson's retrograde menstruation theory is the most widely accepted, which proposes that fragments of the eutopic endometrium are implanted into the peritoneum or pelvic organs during menstruation through reflux via the fallopian tubes (4). Subsequently, extensive studies have been conducted to identify the differences between the eutopic and normal endometrium; indeed, various studies have demonstrated a distinct expression pattern in the eutopic endometrium compared with the normal endometrium, but the evidence is insufficient (5). In addition, laparoscopy remains the gold standard for the diagnosis of endometriosis and, to date, a histological examination is necessary for confirmation. However, this diagnostic method is a surgically invasive inspection requiring general anesthesia, which carries surgery-associated risks, such as hemorrhage, infection and adhesion formation, and requires an experienced surgeon (6). As a result of these drawbacks, non-invasive biomarkers using serum, urine and endometrial tissue as research samples have emerged; however, these current diagnostic tests for endometriosis lack sensitivity and specificity, and are difficult to repeat (7). Therefore, a thorough and comprehensive description of molecular differences between the eutopic endometrium in a patient with endometriosis and a control subject with a normal endometrium is essential to understand the pathogenesis of this disorder, and identify sensitivity and specificity biomarkers.

In the current study, it was hypothesized that the eutopic endometrium in endometriosis patients contains aberrant expression genes and exhibits dysregulated pathways that predispose itself to implant, invade and migrate outside the uterus. Messenger RNA (mRNA) sequencing was performed to detect the transcriptome expression profiling of eutopic endometrium in women with endometriosis compared with normal endometrium from healthy control subjects. Through global mRNA expression profiling, the aim was to identify candidate pathogenic genes and pathways that are implicated in the pathogenesis of endometriosis, as well as potential biomarkers of this common, clinically significant, but complex disorder.

Materials and methods

Ethics statement

The study protocol was approved by the Local Ethics Committee of Chinese People's Liberation Army (PLA) General Hospital (Beijing, China), and each patient was involved in the study after providing written informed consent.

Patient samples

Twenty-three eutopic endometria from patients with endometriosis were obtained from the Chinese PLA General Hospital between February and September 2016. Among them, eight eutopic endometria were randomly selected and prepared for mRNA sequencing (mRNA-seq), and the remaining 15 samples were used for validation. All patients were confirmed to have endometriosis by histological examination and diagnosed as being of moderate to severe stage (stage III–IV) according to the revised American Fertility Society (rAFS) classification (8) during laparoscopic surgery. None of the patients received hormone therapy prior to sampling. Twenty women without endometriosis, who underwent laparoscopic surgery for examination or hydrotubation, were included in the control group. Five endometria were randomly selected for sequencing analysis and 15 endometria were used for validation. Regions potentially exhibiting endometriotic lesions were confirmed as being negative by biopsy.

The eutopic and normal endometria were obtained via curettage prior to the laparoscopic procedure. Only patients in the secretory phase of the menstrual cycle, which was confirmed by the method of Noyes et al (9) were included in the study. There were no significant differences between the ages and body mass index values of the patient and control groups.

Tissue processing, RNA extraction and quality control

All tissue samples were divided into two parts: One-half was fixed and prepared for pathological examination to identify the endometrial phase of the menstrual cycle and the other half was placed in RNAlater solution (Sigma-Aldrich; Merck KGaA, Darmstadt, Germany) at 4°C for 24 h, and subsequently transferred to −80°C until use. Total RNA was extracted using the single-step acid guanidinium thiocyanate-phenol-chloroform method (10). The quality and purity of RNA were examined using a Nanodrop 8000 spectrophotometer (Thermo Fisher Scientific, Inc., Waltham, MA, USA) and Bioanalyzer 2100 (Agilent Technologies, Inc., Santa Clara, CA, USA). Samples with RNA integrity number ≥8 were included.

mRNA sequencing and data analysis

Three micrograms of RNA per sample was prepared for library construction. The Ribo-Zero Gold kit (Epicentre; Illumina, Inc., San Diego, CA, USA) and NEB Next Ultra RNA Library Prep kit (New England BioLabs, Inc., Ipswich, MA, USA) were used for rRNA removal and library construction according to the manufacturer's instructions. For high-throughput sequencing, paired-end 150-bp sequencing of the cDNAs was performed using the Illumina HiSeq4000 system (Illumina, Inc.), which was conducted by Annoroad Genomics (Beijing, China). Raw data were processed with Perl scripts to ensure the quality of data used for further analysis. Bowtie2 (v2.2.3; https://sourceforge.net/projects/bowtie-bio/files/bowtie2/) was used for building the genome index, and clean data was mapped to the human genome build (hg19) using Tophat (v2.0.12; https://tophat.cbcb.umd.edu/). Read counts of each gene were counted by HTSeq (v0.6.0; http://www-huber.embl.de/users/anders/HTSeq/doc/overview.html), and reads per kb of a gene per million reads (RPKM) were subsequently calculated to estimate the expression level of genes in each sample. DEGseq (v1.18.0; http://www.bioconductor.org/packages/release/bioc/html/DEGseq.html) was used for analyzing differentially expressed genes (DEGs) with the following parameters: False discovery rate (FDR) ≤0.05 and fold-change (FC) ≥2 or ≤0.5.

Reverse transcription-quantitative polymerase chain reaction (RT-qPCR)

Five mRNAs, including matrix metallopeptidase 11 (MMP-11; ENSG00000099953), dual specificity phosphatase 1 (DUSP1; ENSG00000120129), Fos proto-oncogene, AP-1 transcription factor subunit (FOS; ENSG00000170345), serpin family E member 1 (SERPINE1; ENSG00000106366), and adenosine deaminase 2 (ADA2; ENSG00000093072) were selected for validation analysis, and GAPDH served as an mRNA endogenous control. The primers are presented in Table I. cDNA synthesis was conducted using a RevertAid™ First Strand cDNA Synthesis kit (Thermo Fisher Scientific, Inc.). The relative mRNA expression was determined by RT-qPCR according to the THUNDERBIRD™ SYBR qPCR Mix (Toyobo, Co., Ltd., Osaka, Japan). qRT-PCR was performed on an ABI PRISM 7500 (Applied Biosystems; Thermo Fisher Scientific, Inc.). The relative gene expression was calculated using ABI PRISM 7500 version 2.0.6 software (Applied Biosystems; Thermo Fisher Scientific, Inc.) according to the 2−ΔΔCq method (11).

Table I.

Reverse transcription-quantitative polymerase chain reaction primers.

Table I.

Reverse transcription-quantitative polymerase chain reaction primers.

PrimerLength, bpSequence
Matrix metallopeptidase 11  93Forward: GCTGCCTTCCAGGATGCTGAT
Reverse: GCCTTCCAGAGCCTTCACCTT
Dual specificity phosphatase 1  85Forward: GCCACCATCTGCCTTGCTTAC
Reverse TGCTTCGCCTCTGCTTCACA
Fos proto-oncogene, AP-1 transcription factor subunit245Forward: CGAGATTGCCAACCTGCTGAAG
Reverse: CCATGCTGCTGATGCTCTTGAC
Serpin family E member 1262Forward: TTCAGGCTGACTTCACGAGT
Reverse: CCAGATGAAGGCGTCTTTCC
Adenosine deaminase 2237Forward: GGCTGTCATCGCAGAATCCATC
Reverse: AGCATCAGAGCATCCAGAATGTTC
Functional analysis

To exploit the functional roles of DEGs, DAVID (https://david.ncifcrf.gov/home.jsp) was used, which integrated the Gene Ontology (GO) and Kyoto Encyclopedia of Genes and Genomes (KEGG) databases to analyze biological function. Finally, the enrichment values of the GO terms, obtained using the hypergeometric test, were considered significantly enriched when the q-value (adjusted as a P-value) was 0.05.

Results

mRNA filtering and mapping

mRNA sequencing generated 1,396,127,582 reads, with an average of 107,204,492 reads per sample in the eutopic endometrium group and 107,698,330 reads per sample in the normal endometrium group. A fastQC quality test demonstrated that 1,374,958,606 (98.48%) reads had a Q-score ≥30, and thus were considered for further analyses. Of these reads, 93.71% were mapped to the hg19 and 98.61% were uniquely aligned. The detailed filtering and mapping data are presented in Table II.

Table II.

Summary of the mRNA sequencing data following filtering and mapping.

Table II.

Summary of the mRNA sequencing data following filtering and mapping.

SampleTotal raw readsTotal Q30 (%)Total clean readsMapped readsUnique map readsMultiMap reads
EU1108,063,44294.38106,300,690   99,490,109   98,103,4001,386,709
EU5115,796,57494.93114,245,924108,073,952106,633,1731,440,779
EU6   88,538,38494.76   87,285,608   81,742,080   80,563,0471,179,033
EU7125,048,60694.97123,155,952116,419,348114,821,4501,597,898
EU11112,650,38494.35110,637,684102,884,399101,501,8051,382,594
EU18   89,731,07494.42   88,482,524   83,389,862   82,191,0741,198,788
EU19105,616,84294.57104,296,544   97,924,454   96,502,4611,421,993
EU21112,190,62694.68110,717,296103,453,282102,134,6571,318,625
N2119,170,84694.89117,104,548109,135,053107,668,0641,466,989
N8100,224,14895.00   98,937,330   92,856,399   91,660,8131,195,586
N12   95,701,84694.50   94,451,810   88,290,492   87,035,1451,255,347
N16106,411,78894.92104,457,624   97,033,960   95,631,7621,402,198
N19116,983,02293.76114,885,072107,817,828106,214,7671,603,061
Identification of DEGs and RT-qPCR findings

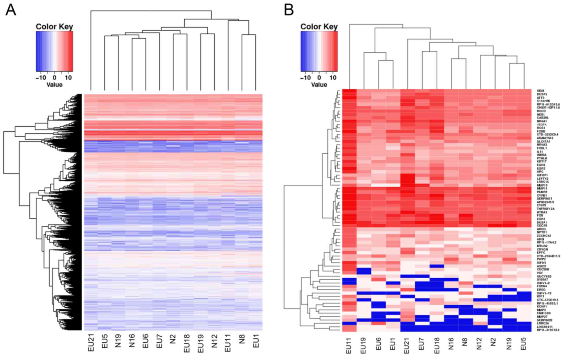
Among the 13 samples, there were 40,576 mRNAs with an RPKM value of 1 in at least one sample. The transcriptome expression profiling of eutopic endometria and normal endometria exhibited very similar expression levels in the evaluated mRNAs, which directly indicated the homology of the two sequenced groups (Fig. 1A). On the basis of the above-mentioned criteria of DEGs, 72 DEGs were identified with 66 upregulated genes and 6 downregulated genes (Table III and Fig. 1B).

Figure 1.

Hierarchical clustering analysis. (A) Unsupervised hierarchical clustering of the 40,576 expressed mRNAs and (B) supervised hierarchical clustering analysis of 72 differentially expressed genes between the eutopic endometrium samples from endometriosis patients and healthy control subjects.

Table III.

Differentially expressed genes (n=72) in eutopic endometrium samples from women with endometriosis versus healthy control subjects.

Table III.

Differentially expressed genes (n=72) in eutopic endometrium samples from women with endometriosis versus healthy control subjects.

Gene symbolEnsemble IDChangeFold-changeFalse discovery rate
RP11-319E12.2 ENSG00000251459Upregulated120.992.32E-07
IGFBP1 ENSG00000146678Upregulated115.011.79E-03
SERPINB2 ENSG00000197632Upregulated   72.951.51E-04
FOSB ENSG00000125740Upregulated   66.122.01E-19
EREG ENSG00000124882Upregulated   52.022.05E-09
MMP27 ENSG00000137675Upregulated   40.931.69E-04
MMP10 ENSG00000166670Upregulated   31.414.01E-04
LEFTY2 ENSG00000143768Upregulated   30.591.37E-08
WIF1 ENSG00000156076Upregulated   30.561.38E-04
CDC20B ENSG00000164287Upregulated   25.216.06E-09
LRRC15 ENSG00000172061Upregulated   25.203.17E-24
LINC01411 ENSG00000249306Upregulated   24.957.67E-03
RPL10P9 ENSG00000233913Upregulated   21.833.10E-02
IGKV1-12 ENSG00000243290Upregulated   21.192.04E-05
FAM159B ENSG00000145642Upregulated   20.342.34E-02
INHBA ENSG00000122641Upregulated   15.331.19E-15
FOXN4 ENSG00000139445Upregulated   14.901.71E-02
RGS1 ENSG00000090104Upregulated   14.801.19E-15
MMP3 ENSG00000149968Upregulated   14.714.40E-02
FOS ENSG00000170345Upregulated   14.542.55E-24
IGHV1-2 ENSG00000211934Upregulated   14.083.82E-04
NR4A1 ENSG00000123358Upregulated   13.808.80E-17
EGR3 ENSG00000179388Upregulated   13.241.19E-15
VGFA ENSG00000112715Upregulated   13.108.07E-17
RP11-459E5.1 ENSG00000253125Upregulated   12.778.50E-06
ARC ENSG00000198576Upregulated   12.723.82E-04
EPYC ENSG00000083782Upregulated   12.284.50E-02
KCNF1 ENSG00000162975Upregulated   10.881.33E-02
AREG ENSG00000109321Upregulated     9.496.67E-03
FOSL1 ENSG00000175592Upregulated     9.421.87E-08
VGF ENSG00000128564Upregulated     9.143.29E-02
NPTX1 ENSG00000171246Upregulated     9.112.50E-02
ATF3 ENSG00000162772Upregulated     8.993.83E-08
SERPINE1 ENSG00000106366Upregulated     8.172.00E-04
IL11 ENSG00000095752Upregulated     7.977.57E-04
IGFN1 ENSG00000163395Upregulated     7.792.78E-05
ASIC2 ENSG00000108684Upregulated     7.401.31E-02
NR4A3 ENSG00000119508Upregulated     7.304.57E-06
CRYGN ENSG00000127377Upregulated     7.259.11E-03
AP000349.2 ENSG00000280178Upregulated     7.074.06E-13
MTUS2 ENSG00000132938Upregulated     6.875.42E-03
ZCCHC12 ENSG00000174460Upregulated     6.821.05E-03
MMP11 ENSG00000099953Upregulated     6.775.21E-13
ARSI ENSG00000183876Upregulated     6.469.06E-03
LOC101929415 ENSG00000254254Upregulated     5.904.56E-02
RP11-613D13.8 ENSG00000244953Upregulated     5.722.98E-03
KRT17 ENSG00000128422Upregulated     5.569.34E-05
EGR1 ENSG00000120738Upregulated     5.471.43E-09
CYR61 ENSG00000142871Upregulated     5.382.70E-09
GEM ENSG00000164949Upregulated     4.727.61E-06
C11orf96 ENSG00000187479Upregulated     4.572.05E-04
PTHLH ENSG00000087494Upregulated     4.513.73E-02
EGR2 ENSG00000122877Upregulated     4.411.33E-02
DUSP1 ENSG00000120129Upregulated     4.352.05E-04
LOC102724428 ENSG00000275993Upregulated     4.358.21E-03
PAMR1 ENSG00000149090Upregulated     4.231.34E-03
TNFRSF12A ENSG00000006327Upregulated     3.835.70E-03
DUSP5 ENSG00000138166Upregulated     3.661.60E-03
SLC47A1 ENSG00000142494Upregulated     3.628.33E-03
ADAMTS16 ENSG00000145536Upregulated     3.391.45E-02
CAB39L ENSG00000102547Upregulated     3.381.65E-03
HES1 ENSG00000114315Upregulated     3.236.51E-03
HTRA3 ENSG00000170801Upregulated     3.171.60E-03
LTBP2 ENSG00000119681Upregulated     2.926.92E-03
LOC284454 ENSG00000267519Upregulated     2.894.88E-02
RGCC ENSG00000102760Upregulated     2.744.03E-02
LRRC26 ENSG00000184709Downregulated109.572.98E-03
S100A7 ENSG00000143556Downregulated   40.685.10E-08
PWP2 ENSG00000241945Downregulated   18.298.21E-03
GUCY1B2 ENSG00000123201Downregulated   11.646.54E-03
CTD-2384B11.2 ENSG00000225407Downregulated     7.546.54E-03
ADA2 ENSG00000093072Downregulated     3.231.30E-02

Two DEGs, ADA2 and MMP-11, were significantly different in the current study, but were not previously selected for further validation. FOS, which exhibited contradictory results in previous studies, was selected. In addition, two DEGs, SERPINE1 and DUSP1, which have been associated with endometriosis in cell lines and animal models, but have not been reported in human tissue, were simultaneously selected. Although the counts of DEGs in mRNA sequencing were relatively low in the two groups, the RT-qPCR analysis indicated easily detectable expression levels. Data analysis indicated that the results from RT-qPCR were consistent with the mRNA sequencing data (Fig. 2).

Figure 2.

The expression levels of five selected mRNAs in eutopic endometrium samples from women with endometriosis (n=15) and healthy control endometrial tissue samples (n=15) following reverse transcription-quantitative polymerase chain reaction. *P<0.01 vs. healthy endometrium.

Functional analysis

To gain an overall understanding of the functional roles in these DEGs, GO term and KEGG pathway analysis were conducted. The results revealed that significantly enriched GO terms under the cellular component (CC) category were extracellular matrix (ECM; GO:0031012), proteinaceous ECM (GO:0005578) and extracellular space (GO:0005615). The molecular function (MF) category included nine enriched terms, particularly in metalloendopeptidase activity (GO:0004222), growth factor activity (GO:0008083), and RNA polymerase II core promoter proximal region sequence-specific DNA binding transcription factor activity (GO:0000982). The biological process (BP) category contained 88 enriched terms, the top three of which were response to endogenous stimulus (GO:0009719), cellular response to endogenous stimulus (GO:0071495) and response to cyclic adenosine monophosphate (GO:0051591). In addition, certain GO terms that are commonly observed in tumor-like diseases were also significantly enriched in the current results, such as growth (GO:0040007), angiogenesis (GO:0001525) and cell migration (GO:0016477). These results are presented in Fig. 3 and Table IV. Due to the limited number of DEGs, none of the pathways were identified to be significantly enriched in the KEGG analysis with the above-mentioned thresholds.

Figure 3.

Gene Ontology annotations for the differentially expressed genes in the eutopic endometrium samples of women with endometriosis compared with the healthy control subjects. Upregulated genes are presented in red while downregulated genes are in green.

Table IV.

Top 10 enriched GO terms of DEGs in the endometrium from women with endometriosis compared with healthy control subjects.

Table IV.

Top 10 enriched GO terms of DEGs in the endometrium from women with endometriosis compared with healthy control subjects.

CategoryGO IDDescriptionQ valuenInvolved DEGs
BPGO:0009719Response to endogenous stimulus4.47E-0721CAB39L, SERPINE1, AREG, HES1, NR4A3, LTBP2, DUSP1, EGR1, INHBA, EGR2, NR4A1, EREG, FOSB, VGF, LEFTY2, IGFBP1, MMP3, HTRA3, FOSL1, EGR3, VEGFA
BPGO:0071495Cellular response to endogenous stimulus1.54E-0617CAB39L, SERPINE1, HES1, LTBP2, DUSP1, EGR1, INHBA, EGR2, NR4A1, EREG, FOSB, LEFTY2, IGFBP1, MMP3, HTRA3, EGR3, VEGFA
BPGO:0051591Response to cyclic adenosine monophosphate1.54E-068AREG, DUSP1, EGR1, EGR2, FOSB, VGF, FOSL1, EGR3
CCGO:0031012Extracellular matrix4.5E-0611EPYC, MMP11, SERPINE1, LTBP2, MMP27, CYR61, LEFTY2, ADAMTS16, MMP3, MMP10, AP000349.2
BPGO:0001525Angiogenesis1.2E-059TNFRSF12A, RGCC, SERPINE1, NR4A1, EREG, CYR61, S100A7, EGR3, VEGFA
BPGO:0046683Response to organophosphorus1.49E-058AREG, DUSP1, EGR1, EGR2, FOSB, VGF, FOSL1, EGR3
BPGO:0014074Response to purine-containing compound1.95E-058AREG, DUSP1, EGR1, EGR2, FOSB, VGF, FOSL1, EGR3
BPGO:0048646Anatomical structure formation involved in morphogenesis3.16E-0517TNFRSF12A, PTHLH, RGCC, SERPINE1, NR4A3, DUSP1, INHBA, EGR2, NR4A1, EREG, DUSP5, FOXN4, CYR61, S100A7, ADAMTS16, EGR3, VEGFA
BPGO:0010243Response to organonitrogen compound5.42E-0514CAB39L, AREG, HES1, NR4A3, DUSP1, EGR1, EGR2, EREG, FOSB, VGF, IGFBP1, MMP3, FOSL1, EGR3
BPGO:0009725Response to hormone stimulus8.50E-0514CAB39L, AREG, HES1, NR4A3, DUSP1, EGR1, INHBA, EGR2, EREG, FOSB, VGF, IGFBP1, FOSL1, EGR3

[i] GO, Gene Ontology; DEG, differentially expressed gene; BP, biological process; CC, cellular component.

Discussion

To date, the majority of studies that focused on the eutopic endometrium of women with endometriosis were hypothesis-based studies, which evaluated a limited number of previously susceptible genes (7). A recent systematic review from 1984 to 2010 summarized >200 potential endometrial biomarkers in the endometrium, but did not identify a standard biomarker in a clinical study (12). In addition, various studies using a microarray-based method have identified hundreds of potential pathogenic genes and pathways; however, these studies present few overlapping results (13–15). This inconsistency may be caused by various factors, including a small number of samples, poorly defined controls, different rAFS stages, different phases of the menstrual cycle, methodology limitations, various types of endometriosis, and interference by coexistent diseases. Therefore, future studies should continue to search for the important DEGs and focus on these confounding factors. To the best of our knowledge, the current study is the first to present the genome-wide gene expression profiling of the eutopic endometrium in women with endometriosis using a transcriptome sequencing technique. Considering that the genome profiling of normal endometria demonstrated marked molecular differences between samples obtained from the proliferative and secretory phases of the menstrual cycle, only mid- and late-secretory phase endometria were investigated in the patient and control groups, which represents most closely the reflux endometrium. To avoid other confounding factors, the endometriosis patients included were restricted to those in the moderate to severe stages (stages III–IV) and only those patients with ovarian endometriosis without combined diseases were enrolled. Finally, 72 DEGs enriched in 100 functional GO terms were identified. The top enriched terms in each category were ECM (GO:0031012) in CC, metalloendopeptidase activity (GO:0004222) in MF, and cellular response to endogenous stimulus (GO:0009719) in BP. Notably, various DEGs may be candidates for potential biomarkers in the eutopic endometrium of women with endometriosis.

It has been reported that human endometrium undergoes cyclic tissue remodeling during the menstrual period, during which several MMPs and ECM-associated proteins are activated (16). These proteins are suggested to facilitate the degradation and invasion of ECM and facilitate with the attachment of reflux endometrial tissue to the peritoneum and ovarian surface. In the current study, four MMP members, MMP-3, MMP-10, MMP-11, and MMP-27, were identified as upregulated in eutopic endometrium (17). Gilabert-Estellés et al (18) and Ramón et al (19) demonstrated that eutopic endometria from women with endometriosis have increased expression levels of MMP-3, which is consistent with the present result. Uzan et al (20) examined the immunohistochemical expression of MMP-11, although no difference was identified between the patient and control groups. Cominelli et al (21) suggested that MMP-27 is maximally expressed during the menstrual phase in the normal endometrium and no difference in ectopic versus eutopic endometria was observed; however, the authors did not compare between eutopic and normal endometria. Prior studies reported that the overexpression of SERPINE1 (also termed PAI-1) may result in the impairment of the fibrinolytic system, rendering the woman prone to endometriosis (22). Braza-Boïls et al (23) demonstrated that the protein expression levels of SERPINE1 were significantly higher in endometriotic lesions than in control endometrial tissue samples, but identified no difference between eutopic and control endometria. Unlike other members mentioned above, MMP-10, epiphycan, latent transforming growth factor β binding protein 2, cysteine rich angiogenic inducer 61, left-right determination factor 2, ADAM metallopeptidase with thrombospondin type 1 motif 16, and AP000349.2 have received little attention in endometriosis research and therefore require further confirmation.

The FOS gene family comprises four members, namely FOS, FosB proto-oncogene, AP-1 transcription factor subunit (FOSB), FOS like 1, AP-1 transcription factor subunit (FOSL1) and FOSL2. Their encoded proteins dimerize with the Jun family members to form the group of AP-1 proteins, and are involved in various physiological and pathological processes, such as cell proliferation, apoptosis, and differentiation and transformation (24). In the present study, abnormally high expression levels of FOS, FOSB, and FOSL1 were observed in eutopic endometria from patients with endometriosis, which were predominantly enriched in response to endogenous stimulus terms, nucleic acid-binding transcription factor activity terms, and response to hormone stimulus terms. FOS, as an early response gene, is critical in estrogen-mediated proliferation of endometrial cells (25). Pan et al (26) reported that FOS protein expression levels in eutopic and ectopic endometria samples from females with endometriosis were significantly higher than those in the endometria samples from healthy control subjects; however, the findings of Morsch et al (27) were not similar. Therefore, the FOS gene was selected to validate RT-qPCR in the present study, and the result was consistent with the results of Pan et al (26). To the best of our knowledge, the association between FOSB and FOSL1, and endometriosis have not yet been reported. As with FOS, the early growth response (EGR) family of transcription regulatory factors was predicted to be key in cellular growth and differentiation (28). Three members, EGR1, EGR2 and EGR3 were identified to be highly expressed by sequencing, which were also significantly enriched in response to endogenous stimulus terms, response to gonadotropin stimulus terms, and growth terms. Birt et al (29) reported the overexpression of EGR1 in endometriotic animal models and inferred that EGR1 may affect downstream protease pathways impeding ovulation in endometriosis. The roles of EGR1and EGR3 in angiogenesis has also recently been recognized and were considered to regulate certain important angiogenic factors, such as vascular endothelial growth factor A (VEGFA), fibroblast growth factor 2, and C-X-C motif chemokine ligand 1. Angiogenesis is considered to be pivotal to the implant and growth of endometriotic lesions in the pelvic microenvironment (30). The endometrium, which contains robust stem cell populations and striking regenerative ability, is a rich source of angiogenic factors (31). In the present study, enriched angiogenesis and blood vessel development terms were also observed. Aberrant upregulation of VEGFA in eutopic endometria demonstrated concordance with two earlier results: Taylor et al (32) emphasized the importance of VEGFA in the endometrium of women with endometriosis, as it may be activated by inflammatory-, oxidative-, hormonal- and endoplasmic reticulum-stress signals. Bourlev et al (33) reported a high expression level of VEGFA in the eutopic endometrium of women with endometriosis, as well as high concentrations of VEGFA in the peritoneal fluid. In addition, dysregulation of various angiogenic factors, including regulator of cell cycle, TNF receptor superfamily member 12A, nuclear receptor subfamily 4 group A member 1, epiregulin, cysteine rich angiogenic inducer 61, and S100 calcium binding protein A7, was observed in the present study in women with endometriosis when compared with those without endometriosis. Although these preliminary data require further characterization, the current findings provide novel information for future experimental studies.

In addition to gaining an improved understanding of pathogenesis, the present study attempted to identify various potential biomarkers. Although certain studies have questioned the unpleasant sensation of endometrial biopsy, the majority of participants are willing to undergo the procedure (34). In the current study, elevated expression levels of ADA2, MMP-11, FOS, SERPINE1, and DUSP1 in women with endometriosis were revealed by mRNA sequencing and RT-qPCR and, thus, these genes were considered as candidate biomarkers. Due to the limited sample size, the sensitivity, specificity, and receiver operating characteristic curve analysis were not calculated for a diagnostic test of endometriosis, which would be vital for a large sample-size study in future.

Despite the novel results, there were limitations of the current study. The primary limitation of the study is the relatively small sample size. In addition, it is difficult to evaluate whether the control endometria are from completely healthy women, as ~6% of endometriotic lesions are only visible under a microscope, and these women macroscopically presented a normal appearance (35). In addition, these preliminary results require validation by downstream experiments.

In conclusion, to the best of our knowledge, the current study presents the first genome-wide gene expression profile of eutopic endometria from women with endometriosis using a high-throughput sequencing technique. Seventy-two DEGs in eutopic endometria from women with endometriosis were compared with normal endometria from control subjects. GO analysis further revealed the important roles of these DEGs in the pathogenesis of endometriosis. Five genes, including MMP-11, DUSP1, FOS, SERPINE1, and ADA2 were further confirmed by RT-qPCR, and the results were consistent with the mRNA sequencing, indicating that these genes may present as novel biomarkers in the endometrium of women with endometriosis. The current study provides a comprehensive, but preliminary insight into elucidating the underlying mechanisms of this complex disorder, which merits further in-depth studies for confirmation.

Acknowledgements

The current study was funded by the National Natural Science Foundation of China (grant no. 81571411).

References

1 

Kennedy S, Bergqvist A, Chapron C, D'Hooghe T, Dunselman G, Greb R, Hummelshoj L, Prentice A and Saridogan E: ESHRE Special Interest Group for Endometriosis and Endometrium Guideline Development Group: ESHRE guideline for the diagnosis and treatment of endometriosis. Hum Reprod. 20:2698–2704. 2005. View Article : Google Scholar : PubMed/NCBI

2 

Hudelist G, Fritzer N, Thomas A, Niehues C, Oppelt P, Haas D, Tammaa A and Salzer H: Diagnostic delay for endometriosis in Austria and Germany: Causes and possible consequences. Hum Reprod. 27:3412–3416. 2012. View Article : Google Scholar : PubMed/NCBI

3 

Sourial S, Tempest N and Hapangama DK: Theories on the pathogenesis of endometriosis. Int J Reprod Med. 2014:1795152014. View Article : Google Scholar : PubMed/NCBI

4 

Sampson JA: Metastatic or Embolic Endometriosis, due to the Menstrual Dissemination of Endometrial Tissue into the Venous Circulation. Am J Pathol. 3:93–110.43. 1927.PubMed/NCBI

5 

Liu H and Lang JH: Is abnormal eutopic endometrium the cause of endometriosis? The role of eutopic endometrium in pathogenesis of endometriosis. Med Sci Monit. 17:RA92–RA99. 2011.PubMed/NCBI

6 

Lattarulo S, Pezzolla A, Fabiano G and Palasciano N: Intestinal endometriosis: Role of laparoscopy in diagnosis and treatment. Int Surg. 94:310–314. 2009.PubMed/NCBI

7 

Fassbender A, Vodolazkaia A, Saunders P, Lebovic D, Waelkens E, De Moor B and D'Hooghe T: Biomarkers of endometriosis. Fertil Steril. 99:1135–1145. 2013. View Article : Google Scholar : PubMed/NCBI

8 

American Society for Reproductive, . Revised American Society for Reproductive Medicine classification of endometriosis: 1996. Fertil Steril. 67:817–821. 1997. View Article : Google Scholar : PubMed/NCBI

9 

Noyes RW, Hertig AT and Rock J: Dating the endometrial biopsy. Am J Obstet Gynecol. 122:262–263. 1975. View Article : Google Scholar : PubMed/NCBI

10 

Chomczynski P and Sacchi N: The single-step method of RNA isolation by acid guanidinium thiocyanate-phenol-chloroform extraction: Twenty-something years on. Nat Protoc. 1:581–585. 2006. View Article : Google Scholar : PubMed/NCBI

11 

Livak KJ and Schmittgen TD: Analysis of relative gene expression data using real-time quantitative PCR and the 2(−Delta Delta C(T)) Method. Methods. 25:402–408. 2001. View Article : Google Scholar : PubMed/NCBI

12 

May KE, Villar J, Kirtley S, Kennedy SH and Becker CM: Endometrial alterations in endometriosis: A systematic review of putative biomarkers. Hum Reprod Update. 17:637–653. 2011. View Article : Google Scholar : PubMed/NCBI

13 

Burney RO, Talbi S, Hamilton AE, Vo KC, Nyegaard M, Nezhat CR, Lessey BA and Giudice LC: Gene expression analysis of endometrium reveals progesterone resistance and candidate susceptibility genes in women with endometriosis. Endocrinology. 148:3814–3826. 2007. View Article : Google Scholar : PubMed/NCBI

14 

Sherwin JR, Sharkey AM, Mihalyi A, Simsa P, Catalano RD and D'Hooghe TM: Global gene analysis of late secretory phase, eutopic endometrium does not provide the basis for a minimally invasive test of endometriosis. Hum Reprod. 23:1063–1068. 2008. View Article : Google Scholar : PubMed/NCBI

15 

Tamaresis JS, Irwin JC, Goldfien GA, Rabban JT, Burney RO, Nezhat C, DePaolo LV and Giudice LC: Molecular classification of endometriosis and disease stage using high-dimensional genomic data. Endocrinology. 155:4986–4999. 2014. View Article : Google Scholar : PubMed/NCBI

16 

Muramatsu T and Miyauchi T: Basigin (CD147): A multifunctional transmembrane protein involved in reproduction, neural function, inflammation and tumor invasion. Histol Histopathol. 18:981–987. 2003.PubMed/NCBI

17 

Pitsos M and Kanakas N: The role of matrix metalloproteinases in the pathogenesis of endometriosis. Reprod Sci. 16:717–726. 2009. View Article : Google Scholar : PubMed/NCBI

18 

Gilabert-Estellés J, Ramón LA, España F, Gilabert J, Vila V, Réganon E, Castelló R, Chirivella M and Estellés A: Expression of angiogenic factors in endometriosis: Relationship to fibrinolytic and metalloproteinase systems. Hum Reprod. 22:2120–2127. 2007. View Article : Google Scholar : PubMed/NCBI

19 

Ramón L, Gilabert-Estellés J, Castelló R, Gilabert J, España F, Romeu A, Chirivella M, Aznar J and Estellés A: mRNA analysis of several components of the plasminogen activator and matrix metalloproteinase systems in endometriosis using a real-time quantitative RT-PCR assay. Hum Reprod. 20:272–278. 2005. View Article : Google Scholar : PubMed/NCBI

20 

Uzan C, Cortez A, Dufournet C, Fauvet R, Siffroi JP and Daraï E: Eutopic endometrium and peritoneal, ovarian and bowel endometriotic tissues express a different profile of matrix metalloproteinases-2, −3 and −11, and of tissue inhibitor metalloproteinases-1 and −2. Virchows Arch. 445:603–609. 2004. View Article : Google Scholar : PubMed/NCBI

21 

Cominelli A, Chevronnay HP Gaide, Lemoine P, Courtoy PJ, Marbaix E and Henriet P: Matrix metalloproteinase-27 is expressed in CD163+/CD206+ M2 macrophages in the cycling human endometrium and in superficial endometriotic lesions. Mol Hum Reprod. 20:767–775. 2014. View Article : Google Scholar : PubMed/NCBI

22 

Zhao L, Gu C and Meng Y: Meta-analysis of the association between endometriosis and polymorphisms in ACE and PAI-1. Int J Clin Exp Med. 9:10602–10614. 2016.

23 

Braza-Boïls A, Marí-Alexandre J, Gilabert J, Sánchez-Izquierdo D, España F, Estellés A and Gilabert-Estellés J: MicroRNA expression profile in endometriosis: Its relation to angiogenesis and fibrinolytic factors. Hum Reprod. 29:978–988. 2014. View Article : Google Scholar : PubMed/NCBI

24 

Milde-Langosch K: The Fos family of transcription factors and their role in tumourigenesis. Eur J Cancer. 41:2449–2461. 2005. View Article : Google Scholar : PubMed/NCBI

25 

Nemos C, Delage-Mourroux R, Jouvenot M and Adami P: Onset of direct 17-beta estradiol effects on proliferation and c-fos expression during oncogenesis of endometrial glandular epithelial cells. Exp Cell Res. 296:109–122. 2004. View Article : Google Scholar : PubMed/NCBI

26 

Pan H, Sheng JZ, Tang L, Zhu R, Zhou TH and Huang HF: Increased expression of c-fos protein associated with increased matrix metalloproteinase-9 protein expression in the endometrium of endometriotic patients. Fertil Steril. 90:1000–1007. 2008. View Article : Google Scholar : PubMed/NCBI

27 

Morsch DM, Carneiro MM, Lecke SB, Araújo FC, Camargos AF, Reis FM and Spritzer PM: c-fos gene and protein expression in pelvic endometriosis: A local marker of estrogen action. J Mol Histol. 40:53–58. 2009. View Article : Google Scholar : PubMed/NCBI

28 

O'Donovan KJ, Tourtellotte WG, Millbrandt J and Baraban JM: The EGR family of transcription-regulatory factors: Progress at the interface of molecular and systems neuroscience. Trends Neurosci. 22:167–173. 1999. View Article : Google Scholar : PubMed/NCBI

29 

Birt JA, Nabli H, Stilley JA, Windham EA, Frazier SR and Sharpe-Timms KL: Elevated peritoneal fluid TNF-α incites ovarian early growth response factor 1 expression and downstream protease mediators: A correlation with ovulatory dysfunction in endometriosis. Reprod Sci. 20:514–523. 2013. View Article : Google Scholar : PubMed/NCBI

30 

Djokovic D and Calhaz-Jorge C: Angiogenesis as a therapeutic target in endometriosis. Acta Med Port. 27:489–497. 2014. View Article : Google Scholar : PubMed/NCBI

31 

Groothuis PG, Nap AW, Winterhager E and Grümmer R: Vascular development in endometriosis. Angiogenesis. 8:147–156. 2005. View Article : Google Scholar : PubMed/NCBI

32 

Taylor RN, Yu J, Torres PB, Schickedanz AC, Park JK, Mueller MD and Sidell N: Mechanistic and therapeutic implications of angiogenesis in endometriosis. Reprod Sci. 16:140–146. 2009. View Article : Google Scholar : PubMed/NCBI

33 

Bourlev V, Volkov N, Pavlovitch S, Lets N, Larsson A and Olovsson M: The relationship between microvessel density, proliferative activity and expression of vascular endothelial growth factor-A and its receptors in eutopic endometrium and endometriotic lesions. Reproduction. 132:501–509. 2006. View Article : Google Scholar : PubMed/NCBI

34 

de Iaco P, Marabini A, Stefanetti M, Del Vecchio C and Bovicelli L: Acceptability and pain of outpatient hysteroscopy. J Am Assoc Gynecol Laparosc. 7:71–75. 2000. View Article : Google Scholar : PubMed/NCBI

35 

Nisolle M, Paindaveine B, Bourdon A, Berlière M, Casanas-Roux F and Donnez J: Histologic study of peritoneal endometriosis in infertile women. Fertil Steril. 53:984–988. 1990. View Article : Google Scholar : PubMed/NCBI

Related Articles

  • Abstract
  • View
  • Download
  • Twitter
Copy and paste a formatted citation
Spandidos Publications style
Zhao L, Gu C, Ye M, Zhang Z, Han W, Fan W and Meng Y: Identification of global transcriptome abnormalities and potential biomarkers in eutopic endometria of women with endometriosis: A preliminary study. Biomed Rep 6: 654-662, 2017.
APA
Zhao, L., Gu, C., Ye, M., Zhang, Z., Han, W., Fan, W., & Meng, Y. (2017). Identification of global transcriptome abnormalities and potential biomarkers in eutopic endometria of women with endometriosis: A preliminary study. Biomedical Reports, 6, 654-662. https://doi.org/10.3892/br.2017.902
MLA
Zhao, L., Gu, C., Ye, M., Zhang, Z., Han, W., Fan, W., Meng, Y."Identification of global transcriptome abnormalities and potential biomarkers in eutopic endometria of women with endometriosis: A preliminary study". Biomedical Reports 6.6 (2017): 654-662.
Chicago
Zhao, L., Gu, C., Ye, M., Zhang, Z., Han, W., Fan, W., Meng, Y."Identification of global transcriptome abnormalities and potential biomarkers in eutopic endometria of women with endometriosis: A preliminary study". Biomedical Reports 6, no. 6 (2017): 654-662. https://doi.org/10.3892/br.2017.902
Copy and paste a formatted citation
x
Spandidos Publications style
Zhao L, Gu C, Ye M, Zhang Z, Han W, Fan W and Meng Y: Identification of global transcriptome abnormalities and potential biomarkers in eutopic endometria of women with endometriosis: A preliminary study. Biomed Rep 6: 654-662, 2017.
APA
Zhao, L., Gu, C., Ye, M., Zhang, Z., Han, W., Fan, W., & Meng, Y. (2017). Identification of global transcriptome abnormalities and potential biomarkers in eutopic endometria of women with endometriosis: A preliminary study. Biomedical Reports, 6, 654-662. https://doi.org/10.3892/br.2017.902
MLA
Zhao, L., Gu, C., Ye, M., Zhang, Z., Han, W., Fan, W., Meng, Y."Identification of global transcriptome abnormalities and potential biomarkers in eutopic endometria of women with endometriosis: A preliminary study". Biomedical Reports 6.6 (2017): 654-662.
Chicago
Zhao, L., Gu, C., Ye, M., Zhang, Z., Han, W., Fan, W., Meng, Y."Identification of global transcriptome abnormalities and potential biomarkers in eutopic endometria of women with endometriosis: A preliminary study". Biomedical Reports 6, no. 6 (2017): 654-662. https://doi.org/10.3892/br.2017.902
Follow us
  • Twitter
  • LinkedIn
  • Facebook
About
  • Spandidos Publications
  • Careers
  • Cookie Policy
  • Privacy Policy
How can we help?
  • Help
  • Live Chat
  • Contact
  • Email to our Support Team