Spandidos Publications Logo
  • About
    • About Spandidos
    • Aims and Scopes
    • Abstracting and Indexing
    • Editorial Policies
    • Reprints and Permissions
    • Job Opportunities
    • Terms and Conditions
    • Contact
  • Journals
    • All Journals
    • Oncology Letters
      • Oncology Letters
      • Information for Authors
      • Editorial Policies
      • Editorial Board
      • Aims and Scope
      • Abstracting and Indexing
      • Bibliographic Information
      • Archive
    • International Journal of Oncology
      • International Journal of Oncology
      • Information for Authors
      • Editorial Policies
      • Editorial Board
      • Aims and Scope
      • Abstracting and Indexing
      • Bibliographic Information
      • Archive
    • Molecular and Clinical Oncology
      • Molecular and Clinical Oncology
      • Information for Authors
      • Editorial Policies
      • Editorial Board
      • Aims and Scope
      • Abstracting and Indexing
      • Bibliographic Information
      • Archive
    • Experimental and Therapeutic Medicine
      • Experimental and Therapeutic Medicine
      • Information for Authors
      • Editorial Policies
      • Editorial Board
      • Aims and Scope
      • Abstracting and Indexing
      • Bibliographic Information
      • Archive
    • International Journal of Molecular Medicine
      • International Journal of Molecular Medicine
      • Information for Authors
      • Editorial Policies
      • Editorial Board
      • Aims and Scope
      • Abstracting and Indexing
      • Bibliographic Information
      • Archive
    • Biomedical Reports
      • Biomedical Reports
      • Information for Authors
      • Editorial Policies
      • Editorial Board
      • Aims and Scope
      • Abstracting and Indexing
      • Bibliographic Information
      • Archive
    • Oncology Reports
      • Oncology Reports
      • Information for Authors
      • Editorial Policies
      • Editorial Board
      • Aims and Scope
      • Abstracting and Indexing
      • Bibliographic Information
      • Archive
    • Molecular Medicine Reports
      • Molecular Medicine Reports
      • Information for Authors
      • Editorial Policies
      • Editorial Board
      • Aims and Scope
      • Abstracting and Indexing
      • Bibliographic Information
      • Archive
    • World Academy of Sciences Journal
      • World Academy of Sciences Journal
      • Information for Authors
      • Editorial Policies
      • Editorial Board
      • Aims and Scope
      • Abstracting and Indexing
      • Bibliographic Information
      • Archive
    • International Journal of Functional Nutrition
      • International Journal of Functional Nutrition
      • Information for Authors
      • Editorial Policies
      • Editorial Board
      • Aims and Scope
      • Abstracting and Indexing
      • Bibliographic Information
      • Archive
    • International Journal of Epigenetics
      • International Journal of Epigenetics
      • Information for Authors
      • Editorial Policies
      • Editorial Board
      • Aims and Scope
      • Abstracting and Indexing
      • Bibliographic Information
      • Archive
    • Medicine International
      • Medicine International
      • Information for Authors
      • Editorial Policies
      • Editorial Board
      • Aims and Scope
      • Abstracting and Indexing
      • Bibliographic Information
      • Archive
  • Articles
  • Information
    • Information for Authors
    • Information for Reviewers
    • Information for Librarians
    • Information for Advertisers
    • Conferences
  • Language Editing
Spandidos Publications Logo
  • About
    • About Spandidos
    • Aims and Scopes
    • Abstracting and Indexing
    • Editorial Policies
    • Reprints and Permissions
    • Job Opportunities
    • Terms and Conditions
    • Contact
  • Journals
    • All Journals
    • Biomedical Reports
      • Information for Authors
      • Editorial Policies
      • Editorial Board
      • Aims and Scope
      • Abstracting and Indexing
      • Bibliographic Information
      • Archive
    • Experimental and Therapeutic Medicine
      • Information for Authors
      • Editorial Policies
      • Editorial Board
      • Aims and Scope
      • Abstracting and Indexing
      • Bibliographic Information
      • Archive
    • International Journal of Epigenetics
      • Information for Authors
      • Editorial Policies
      • Editorial Board
      • Aims and Scope
      • Abstracting and Indexing
      • Bibliographic Information
      • Archive
    • International Journal of Functional Nutrition
      • Information for Authors
      • Editorial Policies
      • Editorial Board
      • Aims and Scope
      • Abstracting and Indexing
      • Bibliographic Information
      • Archive
    • International Journal of Molecular Medicine
      • Information for Authors
      • Editorial Policies
      • Editorial Board
      • Aims and Scope
      • Abstracting and Indexing
      • Bibliographic Information
      • Archive
    • International Journal of Oncology
      • Information for Authors
      • Editorial Policies
      • Editorial Board
      • Aims and Scope
      • Abstracting and Indexing
      • Bibliographic Information
      • Archive
    • Medicine International
      • Information for Authors
      • Editorial Policies
      • Editorial Board
      • Aims and Scope
      • Abstracting and Indexing
      • Bibliographic Information
      • Archive
    • Molecular and Clinical Oncology
      • Information for Authors
      • Editorial Policies
      • Editorial Board
      • Aims and Scope
      • Abstracting and Indexing
      • Bibliographic Information
      • Archive
    • Molecular Medicine Reports
      • Information for Authors
      • Editorial Policies
      • Editorial Board
      • Aims and Scope
      • Abstracting and Indexing
      • Bibliographic Information
      • Archive
    • Oncology Letters
      • Information for Authors
      • Editorial Policies
      • Editorial Board
      • Aims and Scope
      • Abstracting and Indexing
      • Bibliographic Information
      • Archive
    • Oncology Reports
      • Information for Authors
      • Editorial Policies
      • Editorial Board
      • Aims and Scope
      • Abstracting and Indexing
      • Bibliographic Information
      • Archive
    • World Academy of Sciences Journal
      • Information for Authors
      • Editorial Policies
      • Editorial Board
      • Aims and Scope
      • Abstracting and Indexing
      • Bibliographic Information
      • Archive
  • Articles
  • Information
    • For Authors
    • For Reviewers
    • For Librarians
    • For Advertisers
    • Conferences
  • Language Editing
Login Register Submit
  • This site uses cookies
  • You can change your cookie settings at any time by following the instructions in our Cookie Policy. To find out more, you may read our Privacy Policy.

    I agree
Search articles by DOI, keyword, author or affiliation
Search
Advanced Search
presentation
Biomedical Reports
Join Editorial Board Propose a Special Issue
Print ISSN: 2049-9434 Online ISSN: 2049-9442
Journal Cover
March-2022 Volume 16 Issue 3

Full Size Image

Sign up for eToc alerts
Recommend to Library

Journals

International Journal of Molecular Medicine

International Journal of Molecular Medicine

International Journal of Molecular Medicine is an international journal devoted to molecular mechanisms of human disease.

International Journal of Oncology

International Journal of Oncology

International Journal of Oncology is an international journal devoted to oncology research and cancer treatment.

Molecular Medicine Reports

Molecular Medicine Reports

Covers molecular medicine topics such as pharmacology, pathology, genetics, neuroscience, infectious diseases, molecular cardiology, and molecular surgery.

Oncology Reports

Oncology Reports

Oncology Reports is an international journal devoted to fundamental and applied research in Oncology.

Experimental and Therapeutic Medicine

Experimental and Therapeutic Medicine

Experimental and Therapeutic Medicine is an international journal devoted to laboratory and clinical medicine.

Oncology Letters

Oncology Letters

Oncology Letters is an international journal devoted to Experimental and Clinical Oncology.

Biomedical Reports

Biomedical Reports

Explores a wide range of biological and medical fields, including pharmacology, genetics, microbiology, neuroscience, and molecular cardiology.

Molecular and Clinical Oncology

Molecular and Clinical Oncology

International journal addressing all aspects of oncology research, from tumorigenesis and oncogenes to chemotherapy and metastasis.

World Academy of Sciences Journal

World Academy of Sciences Journal

Multidisciplinary open-access journal spanning biochemistry, genetics, neuroscience, environmental health, and synthetic biology.

International Journal of Functional Nutrition

International Journal of Functional Nutrition

Open-access journal combining biochemistry, pharmacology, immunology, and genetics to advance health through functional nutrition.

International Journal of Epigenetics

International Journal of Epigenetics

Publishes open-access research on using epigenetics to advance understanding and treatment of human disease.

Medicine International

Medicine International

An International Open Access Journal Devoted to General Medicine.

Journal Cover
March-2022 Volume 16 Issue 3

Full Size Image

Sign up for eToc alerts
Recommend to Library

  • Article
  • Citations
    • Cite This Article
    • Download Citation
    • Create Citation Alert
    • Remove Citation Alert
    • Cited By
  • Similar Articles
    • Related Articles (in Spandidos Publications)
    • Similar Articles (Google Scholar)
    • Similar Articles (PubMed)
  • Download PDF
  • Download XML
  • View XML

  • Supplementary Files
    • Supplementary_Data.pdf
Article Open Access

Induction of hair growth in hair follicle cells and organ cultures upon treatment with 30 kHz frequency inaudible sound via cell proliferation and antiapoptotic effects

  • Authors:
    • Hyangtae Choi
    • Yonghee Lee
    • Seung Hyun Shin
    • Jin Nam
    • Won-Seok Park
    • Byung Cheol Park
    • Beom Joon Kim
  • View Affiliations / Copyright

    Affiliations: Future Tech Laboratory, Basic Research and Innovation Division, Amorepacific R&D Center, Yongin‑si, Gyeonggi‑do 17074, Republic of Korea, Bioscience Laboratory, Basic Research and Innovation Division, Amorepacific R&D Center, Yongin‑si, Gyeonggi‑do 17074, Republic of Korea, Department of Dermatology, Dankook Medical College, Cheonan‑si, Chungcheongnam‑do 31116, Republic of Korea, Department of Dermatology, College of Medicine, Chung‑Ang University, Seoul 06973, Republic of Korea
    Copyright: © Choi et al. This is an open access article distributed under the terms of Creative Commons Attribution License.
  • Article Number: 16
    |
    Published online on: January 18, 2022
       https://doi.org/10.3892/br.2022.1499
  • Expand metrics +
Metrics: Total Views: 0 (Spandidos Publications: | PMC Statistics: )
Metrics: Total PDF Downloads: 0 (Spandidos Publications: | PMC Statistics: )
Cited By (CrossRef): 0 citations Loading Articles...

This article is mentioned in:



Abstract

Androgenic alopecia is a hair loss disease mediated by dihydrotestosterone (DHT) and is currently treated using minoxidil, finasteride, or low‑level laser therapy. However, these treatments have side‑effects, indicating the need for an alternative treatment. In the present study, it was demonstrated that inaudible sound at 30 kHz significantly induced proliferative and anti‑apoptotic effects in human dermal papilla cells (hDPCs) and outer root sheath keratinocytes. Cell viability assay, ELISA, reverse transcription quantitative PCR and TUNEL assays were performed to evaluate the effect of inaudible sound. Inaudible sound was also demonstrated to significantly inhibit the hair loss signals induced by DHT treatment in hDPCs. Furthermore, inaudible sound significantly induced hair follicle (HF) elongation and hair matrix keratinocyte proliferation in human HF organ culture. Overall, the results suggested that inaudible sound may be effective in treating hair loss and could be used to develop a new hair loss treatment approach.

Introduction

Androgenic alopecia, or male pattern hair loss, is a hair loss disease mediated by dihydrotestosterone (DHT), an active type of testosterone, which induces hair follicle (HF) shrinkage and converts terminal hair into vellus hair (1). Without treatment, patients experience gradual hair loss (2). Male-type alopecia is the most common cause of hair loss and its incidence increases with age. In the proportion of the population older than 80 years, ~73% of men and ~57% of women suffer from male-type alopecia and ~58% of men over the age of 50 years suffer from male-type alopecia (3-5). Male pattern hair loss can cause negative psychological effects, including obsessive self-doubt, aging-related anxiety and lethargy, in both men and women. Furthermore, these effects are more pronounced in women (6-8).

At present, minoxidil (MNX) and finasteride are the only Food and Drug Administration (FDA)-approved drugs for hair loss treatment that exhibit significant efficacy. However, MNX has been reported to cause pruritus and contact dermatitis (9) and finasteride has been reported to cause sexual dysfunction in a small number of patients (10). Patients are also reluctant to use finasteride because of concerns regarding systemic side effects, such as the headache, dizziness, skin rash and sexual dysfunction, from oral administration (10-13). Alternatively, low level laser therapy (LLLT) is an FDA-approved hair loss treatment with significant hair loss inhibitory efficacy (14). However, previous studies have described the limitations of this treatment, including a small number of responsive patients (15,16), short experimental periods (17) and lack of global phototrichograms (16). LLLT therefore has a lower success rate compared with orally administered hair loss drugs. Consequently, researchers are focusing on finding therapeutics that are more effective and have fewer side effects.

Ultrasound is used in various ways in both the medical and industrial fields. In medicine, ultrasounds are used as an in vivo contrast diagnosis technology as well as for increasing drug delivery efficiency (sonophoresis), fracture treatment and neoplasm treatment (18-22). In general, when ultrasounds are applied to the human body, a medium such as a gel is used to increase their transmission efficiency. However, Oohashi et al (23), demonstrated that an inaudible frequency just above the audible sound frequency, which transmits through air to subjects, may alter the brain waves and hormonal levels of subjects (23-26). Moreover, these effects occur not via the ears, but only when inaudible sound is transmitted to the skin. Furthermore, a study by Denda and Nakatani (27), indicated that wound recovery was accelerated in mice when inaudible sound directly reached the wound area. These data suggest that inaudible sound can affect the skin surface and subsequently the whole body.

Based on these observations, we hypothesized that inaudible sound could also affect the scalp. In the present study, the effect of inaudible sound on human dermal papilla cells (hDPCs) was explored and whether inaudible sound could inhibit hair loss signals derived from DHT treatment in hDPCs was investigated. The efficacy of inaudible sound in treating the human scalp was assessed by observing the changes in hair growth rate in HF organ cultures treated with inaudible sound.

Materials and methods

Inaudible sound

Electrical sine waves were generated using a function generator and amplifier set (custom made; EM-Tech Co., Ltd.; Fig. 1A). Output power and frequency were 24 Vrms and 30 kHz, respectively. Inaudible sound was produced using the Piezo speaker 300ST18M (Pro-Wave Electronics Corporation). The sound pressure level produced was 144 dB at 1 cm distance. Cells were exposed to inaudible sound at 37˚C in a humidified incubator with 95% O2 and 5% CO2 for 4 h in serum free low glucose DMEM supplemented with L-glutamine and sodium pyruvate media (cat. no. SH30021.01; HyClone). Cells were irradiated with inaudible sound from above the media.

Figure 1

Inaudible sound stimulates proliferation and expression of hair growth-related factors in human dermal papilla cells. (A) Electrical sine waves were generated using a custom made function generator and amplifier set. (B) Cells were treated with inaudible sound (30 kHz) for 4 h and the Cell Counting Kit-8 assay was performed on day 2. (C) VEGF mRNA expression levels were assessed using reverse transcription-quantitative PCR. The mRNA expression levels of VEGF were normalized against the mRNA expression levels of RPLP0, a house-keeping gene. (D) VEGF concentration was determined using ELISA. Data are presented as the mean ± SD of three independent experiments. Statistically significant differences were determined using a one-way ANOVA followed by Tukey's honestly significant difference test or a paired Student's t-test. **P<0.01 and ***P<0.001. VEGF, vascular endothelial growth factor; RPLP0, ribosomal protein lateral stalk subunit P0; NT, non-treated control.

Reagents

MNX and DMSO were purchased from Sigma-Aldrich (Merck KGaA). The human vascular endothelial growth factor (VEGF), Dickkopf-1 (DKK-1) and TGF-β1 levels were evaluated using Human VEGF Quantikine ELISA Kit (cat. no. DVE00), Human DKK-1 Quantikine ELISA kit (DKK100B) and Human TGF-β1 Quantikine ELISA Kit (cat. no. DB100B), purchased from R&D Systems, Inc.

Isolation and culture of hDPCs and human outer root sheath (ORS) keratinocytes

During the hair transplant procedure, performed between October 2020 and May 2021 at Dankook University Hospital (Cheonan, South Korea), hair biopsy specimens were obtained from the non-balding occipital scalp region of three male patients (aged 32, 34 and 37) with androgenic alopecia during a hair transplant procedure. Patients had received 1 mg/day oral finasteride treatment for at least a year before the procedure. The Medical Ethical Committee of Dankook Medical College (Cheonan, South Korea) approved all the described protocols and informed written consent was obtained from all patients (approval no. DKUH 2013-08-012-001). HFs were isolated and cultured as described previously, with minor modifications to the procedure (28-30). Briefly, a subcutaneous fat of scalp skin including lower hair follicles was dissected from the epidermis and dermis. The follicles were then separated using a binocular microscope with forceps and maintained at 6 follicle units/well in 24-well plates, and grown in Williams E medium (Sigma-Aldrich; Merck KGaA) at 37˚C in a humidified incubator with 5% CO2. Cultured hDPCs and ORS keratinocytes of, no later than passage 3, were used for the subsequent experiments and were maintained at 37˚C in a humidified incubator with 5% CO2. hDPCs were grown in low glucose DMEM supplemented with L-glutamine and sodium pyruvate, which was supplemented with 10% FBS (Gibco; thermo Fisher Scientific, Inc.). ORS keratinocytes were grown in Epilife medium with 60 µM calcium (Gibco; Thermo Fisher Scientific, Inc.) supplemented with EpiLife Defined Growth Supplement (EDGS; Gibco; Thermo Fisher Scientific, Inc.).

hDPC viability assay

Cell viability was determined using a Cell Counting Kit-8 (CCK-8) assay. Briefly, hDPCs were seeded at a density of 1.5x105 cells/well into 6-well plates and cultured for 24 h at 37˚C in a humidified incubator with 5% CO2. The cells were subsequently treated with an inaudible sound frequency of 20 and 30 kHz for 4 h in FBS-free medium at 37˚C in a humidified incubator with 5% CO2. After 48 h, cell viability was assessed using a CCK-8 assay (Dojindo Molecular Technologies, Inc.), and the absorbance at 450 nm was analyzed using a plate reader after the CCK-8 solution was added and cells were incubated at 37˚C in a humidified incubator with 5% CO2 for 2 h. The cell viability rates were determined and are represented as percentages of the control value (untreated cells).

Reverse transcription-quantitative PCR (RT-qPCR)

Total RNA was isolated using the RNeasy Mini Kit (Qiagen GmbH) and 2 µg RNA was reverse-transcribed into complementary DNA using SuperScript® III Reverse Transcriptase (Invitrogen; Thermo Fisher Scientific, Inc.) according to the manufacturer's protocol. qPCR was performed using the ABI 7500HT Fast System (Applied Biosystems; Thermo Fisher Scientific, Inc.) and the Taqman™ Universal PCR Master Mix (Applied Biosystems; Thermo Fisher Scientific, Inc.) to determine the expression of the following genes: Bcl-2 (assay ID: Hs00608023_m1), Bax (Hs00180269_m1), VEGFA (Hs00900055_m1) and ribosomal protein lateral stalk subunit P0 (RPLP0, Hs00420895_gH). The following thermocycling conditions were used: Initial denaturation at 95˚C for 5 min; followed by 40 cycles of amplification at 95˚C for 15 sec, annealing at 65˚C for 30 sec, and extension at 72˚C for 30 sec. mRNA expression levels were quantified using the 2-∆∆Cq method (31). RPLP0 was used as a housekeeping gene to normalize data.

Secretion factor analysis

VEGF, DKK-1 and TGF-β1 secretion was quantified using commercial ELISA kits, according to the manufacturer's protocol. For assessing the factors secreted by hDPCs treated with inaudible sound, hDPCs (passage 3) were plated overnight at a density of 1.5x105 cells/well into 6-well plates at 37˚C in a humidified incubator with 5% CO2. The cells were washed twice with PBS and then added to FBS-free media. For quantification of VEGF, the cells were then incubated for 48 h following treatment with inaudible sound of 30 kHz at 37˚C in a humidified incubator with 5% CO2 for 4 h. In order to quantify the involvement of DKK-1 and TGF-β1, cells were treated with 100 nM DHT following the inaudible sound treatment. The concentrations of VEGF, DKK-1 and TGF-β1 in the medium were subsequently analyzed. Briefly, a capture antibody coated 96-well microplate (included in the kit) was blocked with 1% BSA (Thermo Fisher Scientific, Inc.) in PBS and incubated at room temperature for 1 h. After washing three times with wash buffer, the conditioned media, obtained from cells treated with inaudible sound or the untreated control was added, and cells were further incubated for 2 h at room temperature. The plate was then washed three times with wash buffer and detection antibody was added and cells were incubated for 2 h at room temperature. After washing three times, streptavidin-HRP solution was added and samples were incubated for 20 min at room temperature. The plate was washed three times with wash buffer followed by the addition of substrate solution and the plate was incubated for 20 min at room temperature. Stop solution was added to stop the enzyme reaction. Optical density was assessed using the Synergy™2 ELISA reader (BioTek Instruments, Inc.) at 450 nm.

Antiapoptotic effect assay

DKK-1 and TGF-β1, known as hair loss inducers, are known to induce apoptosis in ORS keratinocytes and to suppress cell viability (32). To analyze the antiapoptotic effect of ultrasound, ORS keratinocytes were seeded at a density of 3x105 cells/well into 6-well plates and cultured at 37˚C in a humidified incubator with 5% CO2 for 24 h. Prior to treatment, the culture medium was replaced with a EDGS-free medium. After the cells were subsequently treated with inaudible sound at 37˚C in a humidified incubator with 5% CO2 for 4 h, 50 ng/ml DKK-1 and 50 ng/ml TGF-β1 were added for 48 h. The efficacy of any antiapoptotic effects was determined using the CCK-8 assay. The absorbance at 450 nm was assessed using a plate reader after treating the cells with CCK-8 solution at 37˚C in a humidified incubator with 5% CO2 for 2 h. The cell viability rates were determined using the optical density readings and are represented as percentages of the control value (untreated cells).

TUNEL assay

A TUNEL kit (In Situ Cell Death Detection Kit, Fluorescein; Roche Diagnostics GmbH) was used according to the manufacturer's protocol to evaluate apoptotic cells. Briefly, ORS keratinocytes at 2x104 cells/200 µl were seeded into 8-chamber slides (Thermo Fisher Scientific, Inc.). After adherence, the cell medium was replaced with a growth supplement-free medium. Subsequently, the cells were treated with inaudible sound at 37˚C in a humidified incubator with 5% CO2 for 4 h and treated with 50 ng/ml DKK-1 and 50 ng/ml TGF-β1 at 37˚C in a humidified incubator with 5% CO2 for 24 h. These cells were then fixed in 4% paraformaldehyde for 10 min at room temperature. After washing with PBS, the cells were incubated with 0.1% Triton X-100 in 0.1% sodium citrate for 1 h at room temperature. After washing with PBS, the cells were treated with TUNEL reagent and incubated in a humidified incubator for 1 h at 37˚C in the dark. After washing with PBS, the cells were stained with DAPI and mounted using Fluoroshield with DAPI (cat. no. F6057; Sigma-Aldrich, USA), which was applied to the solution by addition of 3-4 drops, after which, the cover glass was mounted and the samples were left at room temperature for 5 min. DAPI staining was used to visualize the nuclei. Representative images were captured using a fluorescence microscope (Olympus Corporation; magnification, x100).

HF organ culture and assessment of hair elongation

Anagen HFs were obtained from human scalp skin specimens. Six HFs per well in 24-well plates were cultured in 37˚C in a humidified incubator with 5% CO2, with 500 µl of Williams E medium supplemented with 10 µg/ml insulin (Sigma-Aldrich; Merck KGaA), 10 ng/ml hydrocortisone (Sigma-Aldrich; Merck KGaA), 2 mM L-glutamine (Sigma-Aldrich; Merck KGaA), 0.1% fungizone (Gibco; Thermo Fisher Scientific, Inc.), 10 µg/ml streptomycin and 100 U/ml penicillin (Gibco; Thermo Fisher Scientific, Inc.) according to Philpott's method (33). Each experimental group contained at least 30 anagen HFs derived from three different patients. HFs were treated with 30 kHz inaudible sound at 37˚C in a humidified incubator with 5% CO2 for 4 h, once a day. The incubation medium was renewed every two days. HF elongation was analyzed directly at 2 and 5 days of culture using a stereomicroscope (Olympus Corporation).

Ki-67 immunohistochemistry

Ki-67 staining was performed as previously described (34,35). To confirm the effect of ultrasound treatment on hair, HFs were treated with 30 kHz inaudible sound at 37˚C in a humidified incubator with 5% CO2 for 4 h, once a day for 3 days. After 3 days, HFs were embedded in optimal cutting temperature (OCT) freezing compound (Thermo Fisher Scientific, Inc.) and frozen 6-µm sections were prepared using a CM1850 cryostat (Leica Microsystems GmbH). The cryostat temperature was maintained between-15 and -23˚C. The follicles were then cryo-sectioned and fixed in 10% paraformaldehyde for 10 min at room temperature. The samples were blocked using 4% BSA in TBS with 0.1% Tween-20 (TBST) for 30 min at room temperature, followed by washing with TBST. The samples were then incubated with Ki-67 monoclonal antibody (1:50; cat. no. 14-5698-82, Invitrogen; Thermo Fisher Scientific, Inc.) at 4˚C overnight. After washing, Alexa Fluor™ 488 anti-rat secondary antibody (1:50; cat. no. A-11006, Invitrogen; Thermo Fisher Scientific, Inc.) was added and incubated for 1 h at room temperature. The samples were subsequently mounted and counterstained with DAPI as above. The samples were imaged using a fluorescence microscope (IX-73 with U-HGLGPS; Olympus Corporation; magnification, x100).

Statistical analysis

Data are presented as the mean ± SD. Comparisons among three or more groups were analyzed using a one-way ANOVA followed by the Tukey's honestly significant difference test. Comparisons between two groups were analyzed using a paired two-tailed Student's t-test. Results were processed using SPSS for Windows, version 22.0 (IBM Corp.). P<0.05 was considered to indicate a statistically significant difference.

Results

Inaudible sound stimulates cell proliferation and the expression of hair growth related factors in hDPCs

To determine the potential effect of ultrasound on the proliferation of hDPCs, the CCK-8 assay was performed 2 days after treatment with 20 and 30 kHz inaudible sound for 4 h. The results demonstrated that ultrasound significantly enhanced hDPC proliferation in a frequency-dependent manner compared with the non-treated control (NT) (Fig. 1B). A frequency 30 kHz was chosen for subsequent experiments because it elevated hDPC proliferation more than 20 kHz. To confirm the effect of inaudible sound on hDPC proliferation, RT-qPCR and ELISA were performed. VEGF is a typical growth factor that enhances hair growth and the effect of MNX on VEGF expression has previously been investigated (36). The results showed that treatment with inaudible sound significantly increased the mRNA expression levels and concentration of VEGF in hDPCs compared with the NT (Fig. 1C and D).

Inaudible sound abrogates DHT-induced secretion of catagen-related factors in hDPCs

To investigate the potential role of inaudible sound frequencies on the inhibition of catagen-related secretion factors, such as DKK-1 and TGF-β1, in hDPCs, ELISAs were performed 2 days following treatment in the presence or absence of DHT and 30 kHz inaudible sound. The results demonstrated that DHT significantly increased the concentrations of catagen-related secretion factors, DKK-1 and TGFβ1, in hDPCs, whereas inaudible sound significantly reduced the concentrations of DKK-1 and TGFβ1 compared with the NT group (Fig. 2A and B). These results suggested that the inhibition of catagen-related secretion factors may be likely mechanism responsible for increased hair loss following treatment with inaudible sound in DHT-treated hDPCs, as opposed to increased hair growth.

Figure 2

Inaudible sound abrogates DHT-induced catagen-related secretion factors in human dermal papilla cells. Cells were treated with inaudible sound at 30 kHz for 4 h and DHT for 48 h, or with both 30 kHz inaudible sound and DHT. (A) DKK-1 and (B) TGF-β1 concentrations were determined using ELISA on day 2. Data are presented as the mean ± SD of three independent experiments. Statistically significant differences were determined using a one-way ANOVA followed by the Tukey's honestly significant difference test. **P<0.01, ***P<0.001, #P<0.05 and ##P<0.01. DHT, dihydrotestosterone; DKK-1, Dickkopf-1; NT, non-treated control.

Inaudible sound inhibits apoptosis mediated by DKK-1 and TGF-β1 and regulates the expression of apoptosis-related genes in ORS keratinocytes

To investigate the potential role of inaudible sound on the inhibition of apoptosis in ORS keratinocytes, the CCK-8 assay was performed 1 day after treatment in the presence or absence of DKK-1, TGF-β1 and inaudible sound. The DKK-1 and TGF-β1 concentrations used were determined in preliminary tests (Fig. S1). Treatment with DKK-1 (50 ng/ml) and TGF-β1 (50 ng/ml) significantly inhibited the viability of ORS keratinocytes compared with the untreated NT group. The inhibitory effect of apoptosis by DKK-1 and TGFβ-1 on ORS keratinocyte viability was significantly reversed by 30 kHz inaudible sound compared with the NT and DKK1 + TGFβ-1 group (Fig. 3A).

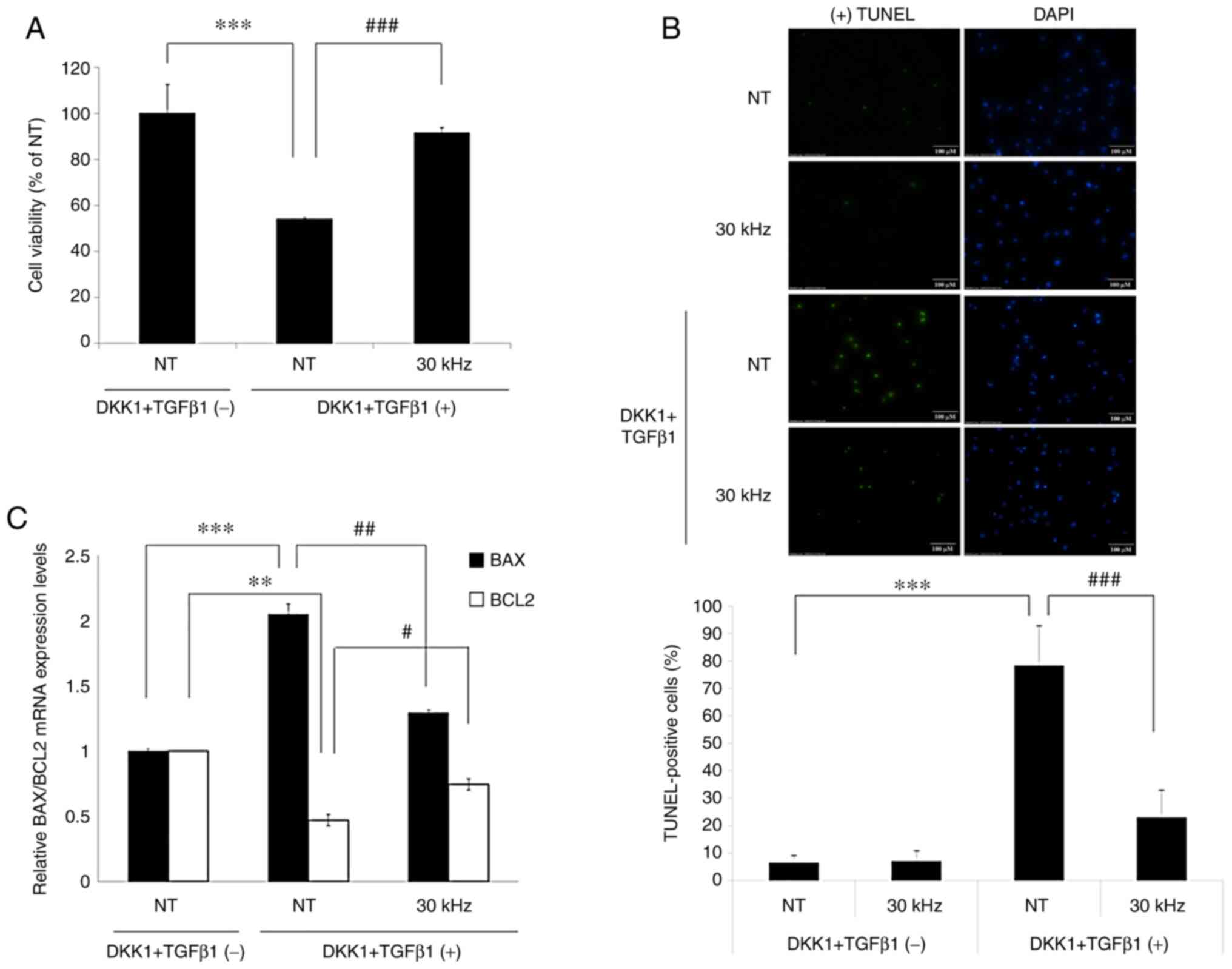
Figure 3

Inaudible sound inhibits DKK-1 and TGF-β1-mediated apoptosis and regulates the expression of apoptosis-related genes in outer root sheath keratinocytes. Cells were treated with a combination of apoptosis stimulator (DKK-1 and TGF-β1) or inaudible sound at 30 kHz or with a combination of both. The (A) Cell Counting Kit-8 and (B) TUNEL assays were subsequently performed on day 2. (C) Bax and Bcl-2 mRNA expression levels were analyzed using reverse transcription-quantitative PCR. mRNA expression levels were normalized against the mRNA expression levels of RPLP0, a housekeeping gene. Data are presented as the mean ± SD of three independent experiments. Statistically significant differences were determined using a one-way ANOVA followed by the Tukey's honestly significant difference test. **P<0.01, ***P<0.001, #P<0.05, ##P<0.01 and ###P<0.001. DKK-1, Dickkopf-1; RPLP0, ribosomal protein lateral stalk subunit P0; NT, non-treated control.

To confirm the inhibitory effect of inaudible sound on apoptosis in ORS keratinocytes, the TUNEL assay was performed. The results demonstrated that TUNEL-positive cells undergoing apoptosis were significantly increased when ORS keratinocytes were treated with DKK-1 and TGFβ-1 compared with the NT group (Fig. 3B). TUNEL-positive cells were significantly decreased by 30 kHz inaudible sound despite co-treatment with DKK-1 and TGFβ1, compared with the NT DKK1 + TGFβ-1 group.

To further investigate the antiapoptotic effects of inaudible sound on DKK-1 and TGFβ-1, changes in mRNA expression levels of apoptosis-related genes were investigated via RT-qPCR. Bcl-2 and Bax genes, which are related to DKK-1 and TGF-β1 have previously been demonstrated to induce apoptosis in numerous cell types, including HF cells (30,37,38) and were therefore used to measure apoptosis. ORS keratinocytes were treated with 30 kHz and/or a combination of DKK-1 and TGFβ-1. In ORS keratinocytes, combination treatment with DKK-1 and TGFβ-1 significantly decreased the mRNA expression levels of antiapoptotic factor, Bcl-2, compared with the NT group without treatment. Furthermore, treatment with 30 kHz significantly reversed the inhibition of Bcl-2 mRNA expression induced by DKK-1 and TGFβ-1, compared with the NT DKK1 + TGFβ-1 group. DKK-1 and TGF-β1 also significantly induced the mRNA expression of the proapoptotic factor Bax compared with the untreated NT group. Moreover, treatment with 30 kHz significantly inhibited Bax mRNA expression levels in ORS keratinocytes compared with the NT DKK1 + TGFβ-1 group (Fig. 3C), despite the presence of DKK-1 and TGFβ-1. These results therefore indicated t that inaudible sound may promote the survival of ORS keratinocytes and increase the ratio of Bcl-2/Bax to inhibit cell death.

Inaudible sound promotes HF elongation and hair matrix keratinocyte proliferation in human HF organ culture

To examine the hair growth effect of inaudible sound at the organ level, ex vivo cultures of whole human scalp HFs were investigated. MNX and vehicle served as the positive and negative controls, respectively. It was observed that HFs treated with 30 kHz inaudible sound grew significantly longer compared with the NT HFs at 5 days, which was similar to the growth of HFs treated with MNX (Fig. 4A and B).

Figure 4

Inaudible sound promotes HF elongation and hair matrix keratinocyte proliferation in human HF organ culture. In total, 180 human scalp HFs with intact dermal papillae were obtained and treated for 5 days with inaudible sound at 30 kHz or with MNX. (A) HF length was analyzed under a stereomicroscope on day 2 and 5. (B) Relative length of each hair shaft. MNX (50 µM) served as the positive control for stimulating HF growth. Red dotted line, hair starting point. (C) Immunofluorescence staining of Ki-67 (green fluorescence) was performed after treating human HFs with inaudible sound at 30 kHz for 4 h every day, for 3 days. Nuclei were counterstained with DAPI (blue fluorescence). (D) For quantitative analysis, the number of Ki-67+ cells were counted and normalized to the number of DAPI-stained cells. Data are presented as the mean ± SD of three independent experiments. Statistically significant differences were determined using a one-way ANOVA followed by Tukey's honestly significant difference test or a paired Student's t-test. *P<0.05 and **P<0.01. HF, hair follicle; MNX, minoxidil; NT, non-treated control.

To confirm the cell proliferation promoting effect of inaudible sound in HF matrix keratinocytes, immunofluorescence staining for Ki-67 was performed after human HFs were exposed to 30 kHz inaudible sound for 4 h every day, over 3 days. HF sections derived from three different individuals were analyzed for the proliferation of follicular matrix keratinocytes in the hair bulb (green fluorescence; Fig. 4C). Nuclei were counterstained with DAPI (blue fluorescence). For quantitative analyses, the number of Ki-67+ cells were counted and normalized to the number of DAPI-stained cells (Fig. 4D). The Ki-67+ signal was especially strong in the upper part of the matrix above the hDPCs. After 3 days of culture, numerous NT HFs switched to the catagen phase, thus losing proliferative follicular matrix keratinocytes in the process. However, 30 kHz inaudible sound-treated cells displayed significantly enhanced cell proliferation levels in HFs compared with the NT and maintained the anagen phase.

Discussion

In the present study, the effects of inaudible sound on hair growth in hDPCs and HFs, and whether it can inhibit hair loss induced by DHT at the cellular level, were investigated. Although the molecular pathogenic mechanism of DHT is unclear, its role in male-pattern baldness has been well-documented (1,39). Circulating androgens such as DHT enter the follicle via capillaries, bind with the androgen receptors (ARs) on hDPCs and subsequently activate target genes, including DKK-1 and TGFβ1(40). Therefore, in the present study hair loss signals were induced by treating hDPCs with DHT and it was then observed whether inaudible sound inhibited the secretion level of the hair loss-inducing factors, DKK1 and TGF-β1, which are induced by DHT. Furthermore, the results demonstrated that inaudible sound could significantly inhibit apoptosis induced by DKK1 and TGF-β1 in ORS keratinocytes, which was determined using a cell viability assay, TUNEL assay and the mRNA expression levels of apoptosis-related genes, Bcl-2 and Bax. Moreover, the results demonstrated that the direct treatment of human HFs with inaudible sound accelerated the growth rate of hair. The protein expression of Ki-67, a proliferation marker of matrix cells, was also significantly increased in the hair bulb in response to inaudible sound.

To the best of our knowledge, the present study is the first to report this phenomenon, which can be explained by two hypotheses. The first hypothesis in the present study was that promotion of hair growth occurred due to activation of the Wnt/β-catenin signaling pathway caused by inaudible sound vibrations. Our lab observed that inaudible sound altered Wnt related genes expression in hDPCs (data not shown). Canonical Wnt signaling is transmitted via allosteric modulation induced by a structural change in the Wnt receptor when it binds to Wnt ligands (41). Weak vibrations such as inaudible sound, may lead to structural changes in membrane receptors (42). Structural changes caused by inaudible sound in the Wnt receptor may mimic the structural change caused by Wnt ligand binding, resulting in allosteric modulation. The present study provides the first report of hair growth promotion by inaudible sound; however, it is well known that signal changes caused by vibrations exert effects such as stem cell activity, wound healing and bone fracture healing in a number of cell types (27,43,44). Therefore`, in future studies it will be necessary to verify if inaudible sound exhibits hair growth effects via allosteric modulation of the Wnt receptor.

The second hypothesis is that promotion of hair growth occurs as a result of mechanotransduction from the cell membrane of HF cells, which is modified by inaudible sound. Organs and cells routinely face mechanical stress such as muscle contraction, blood flow, or stretching. Within the cell, forces such as those generated by the actin-myosin cytoskeleton or surface tension generated by the membrane are present. These forces themselves act as signals to cells and are known to affect cell fate or organ formation (45-47). Recently, Thompson et al (48) reported the activation of mesenchymal stem cells (MSC) by low-intensity vibration (LIV). LIV is a micro-vibration that occurs upon light exercise or blood flow. This study reported that when LIV is applied to bone marrow, Yes-associated protein (YAP), a mechanotransducer, is translocated into the nucleus from the cytosol of MSCs. YAP enters the MSC nucleus where it acts as a transcriptional co-activator and transcribes various genes associated with bone production. It has been hypothesized that this is the mechanism by which bone stiffness increases upon exercise (48). In the present study, inaudible sound was used as a scalp stimulator, which was transmitted to the scalp via the air. Moreover, the inaudible sound transmitted to the scalp may transmit LIV to the HF. Transferred LIV has been reported to affect HF stem cells (HFSC) of the HF bulge, which may promote the expression of various genes to promote hair growth by translocating YAP from the HFSC cytosol into the nucleus. In the present study it has been demonstrated that inaudible sound may inhibit hair loss by blocking DHT-induced apoptotic signaling and promoting follicle cell proliferation; however, further studies are needed to verify the aforementioned hypotheses for determining the mechanisms underlying this phenomenon.

In conclusion, the present study demonstrated that inaudible sound promoted the proliferation of HF cells and that this effect inhibited hair loss signals induced by DHT (Fig. 5). Although the mechanism of action remains to be elucidated, the present study has provided the basis for a new therapeutic approach that can replace or complement existing hair loss treatments.

Figure 5

Potential mechanism for the stimulation of hair growth by inaudible sound. A schematic summarizing the proposed mechanism of action of inaudible sound. The present study demonstrated that inaudible sound potentially induced cell proliferation and the release of VEGF, a hair growth-related growth factor and abrogated DHT-induced catagen-related secretion factors, such as DKK-1 and TGF-β1 in human dermal papilla cells. Furthermore, inaudible sound was demonstrated to prevent apoptosis induced in HFs by catagen-related secretion factors and induced the proliferation of HF keratinocytes. VEGF, vascular endothelial growth factor; DHT, dihydrotestosterone; DKK-1, Dickkopf-1; HF, hair follicle.

Supplementary Material

Combination of DKK-1 and TGF-β1 inhibited cell viability by stimulating apoptosis in the outer root sheath of keratinocytes. Cells were treated with 50 ng/ml DKK-1, 50 ng/ml TGF-β1, or a combination of DKK-1 and TGF-β1 for 48 h. A CCK-8 assay was subsequently performed on day 2. Data are presented as the mean ± SD of three independent experiments. Statistically significant differences were determined using a one-way ANOVA followed by a Tukey's honestly significant difference test. ***P<0.001. DKK-1, Dickkopf-1; NT, non-treated control.

Acknowledgements

Not applicable.

Funding

Funding: No funding was received.

Availability of data and materials

The datasets used and/or analyzed during the current study are available from the corresponding author on reasonable request.

Authors' contributions

HC and BJK were responsible for the conceptualization of the present study. HC, YL and SHS designed the methodology and HC, JN, WSP and BJK validated the data. Data was collected by HC, YL and SHS and the investigation and interpretation of the data was performed by HC, YL, SHS, BCP and BJK. Statistical analysis was performed by HC. HC prepared the original draft manuscript and HC, YL and BJK edited and wrote the manuscript. HC, WSP and BJK supervised the project. HC, JN, WSP and BJK edited the manuscript. WSP and BJK confirmed the authenticity of all the raw data. All authors have read and approved the final manuscript.

Ethics approval and consent to participate

The Medical Ethical Committee of Dankook Medical College (Cheonan, South Korea) approved all the described protocols and informed written consent was obtained from all patients (IRB approval no. DKUH 2020-11-004).

Patient consent for publication

Not applicable.

Competing interests

The authors declare that they have no competing interests.

References

1 

Imperato-McGinley J, Guerrero L, Gautier T and Peterson RE: Steroid 5alpha-reductase deficiency in man: An inherited form of male pseudohermaphroditism. Science. 186:1213–1215. 1974.PubMed/NCBI View Article : Google Scholar

2 

Kaufman KD, Girman CJ, Round EM, Johnson-Levonas AO, Shah AK and Rotonda J: Progression of hair loss in men with androgenetic alopecia (male pattern hair loss): Long-term (5-year) controlled observational data in placebo-treated patients. Eur J Dermatol. 18:407–411. 2008.PubMed/NCBI View Article : Google Scholar

3 

Hamilton JB: Patterned loss of hair in man: Types and incidence. Ann NY Acad Sci. 53:708–728. 1951.PubMed/NCBI View Article : Google Scholar

4 

Gan DC and Sinclair RD: Prevalence of male and female pattern hair loss in Maryborough. J Investig Dermatol Symp Proc. 10:184–189. 2005.PubMed/NCBI View Article : Google Scholar

5 

Shankar DK, Chakravarthi M and Shilpakar R: Male androgenetic alopecia: Population-based study in 1,005 subjects. Int J Trichology. 1:131–133. 2009.PubMed/NCBI View Article : Google Scholar

6 

Cash TF: The psychological effects of androgenetic alopecia in men. J Am Acad Dermatol. 26:926–931. 1992.PubMed/NCBI View Article : Google Scholar

7 

Cash TF, Price VH and Savin RC: Psychological effects of androgenetic alopecia on women: Comparisons with balding men and with female control subjects. J Am Acad Dermatol. 29:568–575. 1993.PubMed/NCBI View Article : Google Scholar

8 

Ludwig E: Classification of the types of androgenetic alopecia (common baldness) occurring in the female sex. Br J Dermatol. 97:247–254. 1977.PubMed/NCBI View Article : Google Scholar

9 

Friedman ES, Friedman PM, Cohen DE and Washenik K: Allergic contact dermatitis to topical minoxidil solution: Etiology and treatment. J Am Acad Dermatol. 46:309–312. 2002.PubMed/NCBI View Article : Google Scholar

10 

Irwig MS and Kolukula S: Persistent sexual side effects of finasteride for male pattern hair loss. J Sex Med. 8:1747–1753. 2011.PubMed/NCBI View Article : Google Scholar

11 

Samplaski MK, Lo K, Grober E and Jarvi K: Finasteride use in the male infertility population: Effects on semen and hormone parameters. Fertil Steril. 100:1542–1546. 2013.PubMed/NCBI View Article : Google Scholar

12 

Amory JK, Wang C, Swerdloff RS, Anawalt BD, Matsumoto AM, Bremner WJ, Walker SE, Haberer LJ and Clark RV: The effect of 5alpha-reductase inhibition with dutasteride and finasteride on semen parameters and serum hormones in healthy men. J Clin Endocrinol Metab. 92:1659–1665. 2007.PubMed/NCBI View Article : Google Scholar

13 

Anita KG, Neetu S and Prashant S: Atypical post-finasteride syndrome: A pharmacological riddle. Indian J Pharmacol. 48:316–317. 2016.PubMed/NCBI View Article : Google Scholar

14 

Egger A, Resnik S, Aickara D, Maranda E, Kaiser M, Wikramanayake TC and Jimenez JJ: Examining the safety and efficacy of low-level laser therapy for male and female pattern hair loss: A review of the literature. Skin Appendage Disord. 6:259–267. 2020.PubMed/NCBI View Article : Google Scholar

15 

Kim H, Choi JW, Kim JY, Shin JW, Lee SJ and Huh CH: Low-level light therapy for androgenetic alopecia: A 24-week, randomized, double-blind, sham device-controlled multicenter trial. Dermatol Surg. 39:1177–1183. 2013.PubMed/NCBI View Article : Google Scholar

16 

Jimenez JJ, Wikramanayake TC, Bergfeld W, Hordinsky M, Hickman JG, Hamblin MR and Schachner LA: Efficacy and safety of a low-level laser device in the treatment of male and female pattern hair loss: A multicenter, randomized, sham device-controlled, double-blind study. Am J Clin Derm. 15:115–127. 2014.PubMed/NCBI View Article : Google Scholar

17 

Lanzafame RJ, Blanche RR, Bodian AB, Chiacchierini RP, Fernandez-Obregon A and Kazmirek ER: The growth of human scalp hair mediated by visible red light laser and LED sources in males. Lasers Surg Med. 45:487–495. 2013.PubMed/NCBI View Article : Google Scholar

18 

Woodcock JP: Doppler ultrasound in clinical diagnosis. Br Med Bull. 36:243–248. 1980.PubMed/NCBI View Article : Google Scholar

19 

Vranić E: Sonophoresis-mechanisms and application. Bosn J Basic Med Sci. 4:25–32. 2004.PubMed/NCBI View Article : Google Scholar

20 

Boucaud A: Trends in the use of ultrasound-mediated transdermal drug delivery. Drug Discov Today. 9:827–828. 2004.PubMed/NCBI View Article : Google Scholar

21 

Gebauer D, Mayr E, Orthner E and Ryaby JP: Low-intensity pulsed ultrasound: Effects on nonunions. Ultrasound Med Biol. 31:1391–1402. 2005.PubMed/NCBI View Article : Google Scholar

22 

Kremkau FW: Cancer therapy with ultrasound: A historical review. J Clin Ultrasound. 7:287–300. 1979.PubMed/NCBI View Article : Google Scholar

23 

Oohashi T, Nishina E, Honda M, Yonekura Y, Fuwamoto Y, Kawai N, Maekawa T, Nakamura S, Fukuyama H and Shibasaki H: Inaudible high-frequency sounds affect brain activity: Hypersonic effect. J Neurophysiol. 83:3548–3558. 2000.PubMed/NCBI View Article : Google Scholar

24 

Oohashi T, Kawai N, Nishina E, Honda M, Yagi R, Nakamura S, Morimoto M, Maekawa T, Yonekura Y and Shibasaki H: The role of biological system other than auditory air-conduction in the emergence of the hypersonic effect. Brain Res. 1073-1074:339–347. 2006.PubMed/NCBI View Article : Google Scholar

25 

Kawai N, Honda M, Nakamura S, Samatra P, Sukardika K, Nakatani Y, Shimojo N and Oohashi T: Catecholamines and opioid peptides increase in plasma in humans during possession trances. Neuroreport. 12:3419–3423. 2001.PubMed/NCBI View Article : Google Scholar

26 

Yagi R, Nishina E, Honda M and Oohashi T: Modulatory effect of inaudible high-frequency sounds on human acoustic perception. Neurosci Lett. 351:191–195. 2003.PubMed/NCBI View Article : Google Scholar

27 

Denda M and Nakatani M: Acceleration of permeability barrier recovery by exposure of skin to 10-30 kHz sound. Br J Dermatol. 162:503–507. 2010.PubMed/NCBI View Article : Google Scholar

28 

Magerl M, Kauser S, Paus R and Tobin DJ: Simple and rapid method to isolate and culture follicular papillae from human scalp hair follicles. Exp Dermatol. 11:381–385. 2002.PubMed/NCBI View Article : Google Scholar

29 

Messenger AG: The culture of dermal papilla cells from human hair follicles. Br J Dermatol. 110:685–689. 1984.PubMed/NCBI View Article : Google Scholar

30 

Philpott MP, Sanders DA and Kealey T: Effects of insulin and insulin-like growth factors on cultured human hair follicles: IGF-I at physiologic concentrations is an important regulator of hair follicle growth in vitro. J Invest Dermatol. 102:857–861. 1994.PubMed/NCBI View Article : Google Scholar

31 

Livak KJ and Schmittgen TD: Analysis of relative gene expression data using real-time quantitative PCR and the 2(-Delta Delta C(T)) method. Methods. 25:402–408. 2001.PubMed/NCBI View Article : Google Scholar

32 

Kwack MH, Sung YK, Chung EJ, Im SU, Ahn JS, Kim MK and Kim JC: Dihydrotestosterone-inducible dickkopf 1 from balding dermal papilla cells causes apoptosis in follicular keratinocytes. J Invest Dermatol. 128:262–269. 2008.PubMed/NCBI View Article : Google Scholar

33 

Philpott MP, Green MR and Kealey T: Human hair growth in vitro. J Cell Sci. 97:463–471. 1990.PubMed/NCBI

34 

Miyauchi S, Hashimoto K and Miki Y: The innermost cell layer of the outer root sheath is positive with Ki-67. J Invest Dermatol. 95(393)1990.PubMed/NCBI View Article : Google Scholar

35 

Commo S and Bernard BA: Immunohistochemical analysis of tissue remodelling during the Anagen-catagen transition of the human hair follicle. Br J Dermatol. 137:131–38. 1997.PubMed/NCBI

36 

Messenger AG and Rundegren J: Minoxidil: Mechanisms of action on hair growth. Br J Dermatol. 150:186–194. 2004.PubMed/NCBI View Article : Google Scholar

37 

Kwack MH, Kim MK, Kim JC and Sung YK: Dickkopf 1 promotes regression of hair follicles. J Invest Dermatol. 132:1554–1560. 2012.PubMed/NCBI View Article : Google Scholar

38 

Foitzik K, Lindner G, Mueller-Roever S, Maurer M, Botchkareva N, Botchkarev V, Handjiski B, Metz M, Hibino T, Soma T, et al: Control of murine hair follicle regression (catagen) by TGF-beta1 in vivo. FASEB J. 14:752–760. 2000.PubMed/NCBI View Article : Google Scholar

39 

Kuttenn F, Mowszowicz I, Wright F, Baudot N, Jaffiol C, Robin M and Mauvais-Jarvis P: Male pseudohermaphroditism: A comparative study of one patient with 5 alpha-reductase deficiency and three patients with the complete form of testicular feminization. J Clin Endocrinol Metab. 49:861–865. 1979.PubMed/NCBI View Article : Google Scholar

40 

Randall VA, Thornton MJ, Hamada K and Messenger AG: Androgen action in cultured dermal papilla cells from human hair follicles. Skin Pharmacol. 7:20–26. 1994.PubMed/NCBI View Article : Google Scholar

41 

Riccio G, Bottone S, La Regina G, Badolati N, Passacantilli S, Rossi GB, Accardo A, Dentice M, Silvestri R, Novellino E and Stornaiuolo M: A negative allosteric modulator of WNT receptor Frizzled 4 switches into an allosteric agonist. Biochemistry. 57:839–851. 2018.PubMed/NCBI View Article : Google Scholar

42 

Abramavičius S, Volkevičiūtė A, Tunaitytė A, Venslauskas M, Bubulis A, Bajoriūnas V and Stankevičius E: Low-Frequency (20 kHz) ultrasonic modulation of drug action. Ultrasound Med Biol. 46:3017–3031. 2020.PubMed/NCBI View Article : Google Scholar

43 

Zhao Q, Lu Y, Gan X and Yu H: Low magnitude high frequency vibration promotes adipogenic differentiation of bone marrow stem cells via P38 MAPK signal. PLoS One. 12(e0172954)2017.PubMed/NCBI View Article : Google Scholar

44 

Nikukar H, Reid S, Tsimbouri PM, Riehle MO, Curtis AS and Dalby MJ: Osteogenesis of mesenchymal stem cells by nanoscale mechanotransduction. ACS Nano. 7:2758–2767. 2013.PubMed/NCBI View Article : Google Scholar

45 

Mammoto A, Mammoto T and Ingber DE: Mechanosensitive mechanisms in transcriptional regulation. J Cell Sci. 125:3061–3073. 2012.PubMed/NCBI View Article : Google Scholar

46 

Ricca BL, Venugopalan G and Fletcher DA: To pull or be pulled: Parsing the multiple modes of mechanotransduction. Curr Opin Cell Biol. 25:558–564. 2013.PubMed/NCBI View Article : Google Scholar

47 

Engler AJ, Sen S, Sweeney HL and Discher DE: Matrix elasticity directs stem cell lineage specification. Cell. 126:677–689. 2006.PubMed/NCBI View Article : Google Scholar

48 

Thompson M, Woods K, Newberg J, Oxford JT and Uzer G: Low-intensity vibration restores nuclear YAP levels and acute YAP nuclear shuttling in mesenchymal stem cells subjected to simulated microgravity. NPJ Microgravity. 6(35)2020.PubMed/NCBI View Article : Google Scholar

Related Articles

  • Abstract
  • View
  • Download
  • Twitter
Copy and paste a formatted citation
Spandidos Publications style
Choi H, Lee Y, Shin SH, Nam J, Park W, Park BC and Kim BJ: Induction of hair growth in hair follicle cells and organ cultures upon treatment with 30 kHz frequency inaudible sound via cell proliferation and antiapoptotic effects. Biomed Rep 16: 16, 2022.
APA
Choi, H., Lee, Y., Shin, S.H., Nam, J., Park, W., Park, B.C., & Kim, B.J. (2022). Induction of hair growth in hair follicle cells and organ cultures upon treatment with 30 kHz frequency inaudible sound via cell proliferation and antiapoptotic effects. Biomedical Reports, 16, 16. https://doi.org/10.3892/br.2022.1499
MLA
Choi, H., Lee, Y., Shin, S. H., Nam, J., Park, W., Park, B. C., Kim, B. J."Induction of hair growth in hair follicle cells and organ cultures upon treatment with 30 kHz frequency inaudible sound via cell proliferation and antiapoptotic effects". Biomedical Reports 16.3 (2022): 16.
Chicago
Choi, H., Lee, Y., Shin, S. H., Nam, J., Park, W., Park, B. C., Kim, B. J."Induction of hair growth in hair follicle cells and organ cultures upon treatment with 30 kHz frequency inaudible sound via cell proliferation and antiapoptotic effects". Biomedical Reports 16, no. 3 (2022): 16. https://doi.org/10.3892/br.2022.1499
Copy and paste a formatted citation
x
Spandidos Publications style
Choi H, Lee Y, Shin SH, Nam J, Park W, Park BC and Kim BJ: Induction of hair growth in hair follicle cells and organ cultures upon treatment with 30 kHz frequency inaudible sound via cell proliferation and antiapoptotic effects. Biomed Rep 16: 16, 2022.
APA
Choi, H., Lee, Y., Shin, S.H., Nam, J., Park, W., Park, B.C., & Kim, B.J. (2022). Induction of hair growth in hair follicle cells and organ cultures upon treatment with 30 kHz frequency inaudible sound via cell proliferation and antiapoptotic effects. Biomedical Reports, 16, 16. https://doi.org/10.3892/br.2022.1499
MLA
Choi, H., Lee, Y., Shin, S. H., Nam, J., Park, W., Park, B. C., Kim, B. J."Induction of hair growth in hair follicle cells and organ cultures upon treatment with 30 kHz frequency inaudible sound via cell proliferation and antiapoptotic effects". Biomedical Reports 16.3 (2022): 16.
Chicago
Choi, H., Lee, Y., Shin, S. H., Nam, J., Park, W., Park, B. C., Kim, B. J."Induction of hair growth in hair follicle cells and organ cultures upon treatment with 30 kHz frequency inaudible sound via cell proliferation and antiapoptotic effects". Biomedical Reports 16, no. 3 (2022): 16. https://doi.org/10.3892/br.2022.1499
Follow us
  • Twitter
  • LinkedIn
  • Facebook
About
  • Spandidos Publications
  • Careers
  • Cookie Policy
  • Privacy Policy
How can we help?
  • Help
  • Live Chat
  • Contact
  • Email to our Support Team