Spandidos Publications Logo
  • About
    • About Spandidos
    • Aims and Scopes
    • Abstracting and Indexing
    • Editorial Policies
    • Reprints and Permissions
    • Job Opportunities
    • Terms and Conditions
    • Contact
  • Journals
    • All Journals
    • Oncology Letters
      • Oncology Letters
      • Information for Authors
      • Editorial Policies
      • Editorial Board
      • Aims and Scope
      • Abstracting and Indexing
      • Bibliographic Information
      • Archive
    • International Journal of Oncology
      • International Journal of Oncology
      • Information for Authors
      • Editorial Policies
      • Editorial Board
      • Aims and Scope
      • Abstracting and Indexing
      • Bibliographic Information
      • Archive
    • Molecular and Clinical Oncology
      • Molecular and Clinical Oncology
      • Information for Authors
      • Editorial Policies
      • Editorial Board
      • Aims and Scope
      • Abstracting and Indexing
      • Bibliographic Information
      • Archive
    • Experimental and Therapeutic Medicine
      • Experimental and Therapeutic Medicine
      • Information for Authors
      • Editorial Policies
      • Editorial Board
      • Aims and Scope
      • Abstracting and Indexing
      • Bibliographic Information
      • Archive
    • International Journal of Molecular Medicine
      • International Journal of Molecular Medicine
      • Information for Authors
      • Editorial Policies
      • Editorial Board
      • Aims and Scope
      • Abstracting and Indexing
      • Bibliographic Information
      • Archive
    • Biomedical Reports
      • Biomedical Reports
      • Information for Authors
      • Editorial Policies
      • Editorial Board
      • Aims and Scope
      • Abstracting and Indexing
      • Bibliographic Information
      • Archive
    • Oncology Reports
      • Oncology Reports
      • Information for Authors
      • Editorial Policies
      • Editorial Board
      • Aims and Scope
      • Abstracting and Indexing
      • Bibliographic Information
      • Archive
    • Molecular Medicine Reports
      • Molecular Medicine Reports
      • Information for Authors
      • Editorial Policies
      • Editorial Board
      • Aims and Scope
      • Abstracting and Indexing
      • Bibliographic Information
      • Archive
    • World Academy of Sciences Journal
      • World Academy of Sciences Journal
      • Information for Authors
      • Editorial Policies
      • Editorial Board
      • Aims and Scope
      • Abstracting and Indexing
      • Bibliographic Information
      • Archive
    • International Journal of Functional Nutrition
      • International Journal of Functional Nutrition
      • Information for Authors
      • Editorial Policies
      • Editorial Board
      • Aims and Scope
      • Abstracting and Indexing
      • Bibliographic Information
      • Archive
    • International Journal of Epigenetics
      • International Journal of Epigenetics
      • Information for Authors
      • Editorial Policies
      • Editorial Board
      • Aims and Scope
      • Abstracting and Indexing
      • Bibliographic Information
      • Archive
    • Medicine International
      • Medicine International
      • Information for Authors
      • Editorial Policies
      • Editorial Board
      • Aims and Scope
      • Abstracting and Indexing
      • Bibliographic Information
      • Archive
  • Articles
  • Information
    • Information for Authors
    • Information for Reviewers
    • Information for Librarians
    • Information for Advertisers
    • Conferences
  • Language Editing
Spandidos Publications Logo
  • About
    • About Spandidos
    • Aims and Scopes
    • Abstracting and Indexing
    • Editorial Policies
    • Reprints and Permissions
    • Job Opportunities
    • Terms and Conditions
    • Contact
  • Journals
    • All Journals
    • Biomedical Reports
      • Information for Authors
      • Editorial Policies
      • Editorial Board
      • Aims and Scope
      • Abstracting and Indexing
      • Bibliographic Information
      • Archive
    • Experimental and Therapeutic Medicine
      • Information for Authors
      • Editorial Policies
      • Editorial Board
      • Aims and Scope
      • Abstracting and Indexing
      • Bibliographic Information
      • Archive
    • International Journal of Epigenetics
      • Information for Authors
      • Editorial Policies
      • Editorial Board
      • Aims and Scope
      • Abstracting and Indexing
      • Bibliographic Information
      • Archive
    • International Journal of Functional Nutrition
      • Information for Authors
      • Editorial Policies
      • Editorial Board
      • Aims and Scope
      • Abstracting and Indexing
      • Bibliographic Information
      • Archive
    • International Journal of Molecular Medicine
      • Information for Authors
      • Editorial Policies
      • Editorial Board
      • Aims and Scope
      • Abstracting and Indexing
      • Bibliographic Information
      • Archive
    • International Journal of Oncology
      • Information for Authors
      • Editorial Policies
      • Editorial Board
      • Aims and Scope
      • Abstracting and Indexing
      • Bibliographic Information
      • Archive
    • Medicine International
      • Information for Authors
      • Editorial Policies
      • Editorial Board
      • Aims and Scope
      • Abstracting and Indexing
      • Bibliographic Information
      • Archive
    • Molecular and Clinical Oncology
      • Information for Authors
      • Editorial Policies
      • Editorial Board
      • Aims and Scope
      • Abstracting and Indexing
      • Bibliographic Information
      • Archive
    • Molecular Medicine Reports
      • Information for Authors
      • Editorial Policies
      • Editorial Board
      • Aims and Scope
      • Abstracting and Indexing
      • Bibliographic Information
      • Archive
    • Oncology Letters
      • Information for Authors
      • Editorial Policies
      • Editorial Board
      • Aims and Scope
      • Abstracting and Indexing
      • Bibliographic Information
      • Archive
    • Oncology Reports
      • Information for Authors
      • Editorial Policies
      • Editorial Board
      • Aims and Scope
      • Abstracting and Indexing
      • Bibliographic Information
      • Archive
    • World Academy of Sciences Journal
      • Information for Authors
      • Editorial Policies
      • Editorial Board
      • Aims and Scope
      • Abstracting and Indexing
      • Bibliographic Information
      • Archive
  • Articles
  • Information
    • For Authors
    • For Reviewers
    • For Librarians
    • For Advertisers
    • Conferences
  • Language Editing
Login Register Submit
  • This site uses cookies
  • You can change your cookie settings at any time by following the instructions in our Cookie Policy. To find out more, you may read our Privacy Policy.

    I agree
Search articles by DOI, keyword, author or affiliation
Search
Advanced Search
presentation
Biomedical Reports
Join Editorial Board Propose a Special Issue
Print ISSN: 2049-9434 Online ISSN: 2049-9442
Journal Cover
October-2023 Volume 19 Issue 4

Full Size Image

Sign up for eToc alerts
Recommend to Library

Journals

International Journal of Molecular Medicine

International Journal of Molecular Medicine

International Journal of Molecular Medicine is an international journal devoted to molecular mechanisms of human disease.

International Journal of Oncology

International Journal of Oncology

International Journal of Oncology is an international journal devoted to oncology research and cancer treatment.

Molecular Medicine Reports

Molecular Medicine Reports

Covers molecular medicine topics such as pharmacology, pathology, genetics, neuroscience, infectious diseases, molecular cardiology, and molecular surgery.

Oncology Reports

Oncology Reports

Oncology Reports is an international journal devoted to fundamental and applied research in Oncology.

Experimental and Therapeutic Medicine

Experimental and Therapeutic Medicine

Experimental and Therapeutic Medicine is an international journal devoted to laboratory and clinical medicine.

Oncology Letters

Oncology Letters

Oncology Letters is an international journal devoted to Experimental and Clinical Oncology.

Biomedical Reports

Biomedical Reports

Explores a wide range of biological and medical fields, including pharmacology, genetics, microbiology, neuroscience, and molecular cardiology.

Molecular and Clinical Oncology

Molecular and Clinical Oncology

International journal addressing all aspects of oncology research, from tumorigenesis and oncogenes to chemotherapy and metastasis.

World Academy of Sciences Journal

World Academy of Sciences Journal

Multidisciplinary open-access journal spanning biochemistry, genetics, neuroscience, environmental health, and synthetic biology.

International Journal of Functional Nutrition

International Journal of Functional Nutrition

Open-access journal combining biochemistry, pharmacology, immunology, and genetics to advance health through functional nutrition.

International Journal of Epigenetics

International Journal of Epigenetics

Publishes open-access research on using epigenetics to advance understanding and treatment of human disease.

Medicine International

Medicine International

An International Open Access Journal Devoted to General Medicine.

Journal Cover
October-2023 Volume 19 Issue 4

Full Size Image

Sign up for eToc alerts
Recommend to Library

  • Article
  • Citations
    • Cite This Article
    • Download Citation
    • Create Citation Alert
    • Remove Citation Alert
    • Cited By
  • Similar Articles
    • Related Articles (in Spandidos Publications)
    • Similar Articles (Google Scholar)
    • Similar Articles (PubMed)
  • Download PDF
  • Download XML
  • View XML
Article Open Access

Knockdown of ABHD11‑AS1 prevents the procession of TNBC by upregulating miR‑199a‑5p

  • Authors:
    • Ying Dong
    • Ting Zhang
    • Shengwen Shao
    • Xining Li
    • Peiyu Jiang
    • Yue Guo
    • Donghua Gu
  • View Affiliations / Copyright

    Affiliations: Schools of Medicine and Nursing Sciences, Huzhou University, Huzhou, Zhejiang 313000, P.R. China, Department of Pathology, Suzhou Science and Technology Town Hospital, Suzhou, Jiangsu 215153, P.R. China
    Copyright: © Dong et al. This is an open access article distributed under the terms of Creative Commons Attribution License.
  • Article Number: 69
    |
    Published online on: August 23, 2023
       https://doi.org/10.3892/br.2023.1651
  • Expand metrics +
Metrics: Total Views: 0 (Spandidos Publications: | PMC Statistics: )
Metrics: Total PDF Downloads: 0 (Spandidos Publications: | PMC Statistics: )
Cited By (CrossRef): 0 citations Loading Articles...

This article is mentioned in:



Abstract

Breast cancer (BC) has become a threat to women's health. In addition, patients with triple‑negative BC (TNBC) have the worst prognosis among all patients with BC. Furthermore, long non‑coding RNA ABHD11‑AS1 is aberrantly highly expressed in TNBC, suggesting that RNA ABHD11‑AS1 may serve as an important role in the progression of TNBC. However, the detailed function of ABHD11‑AS1 in TNBC remains largely unknown. The levels of ABHD11‑AS1 in MDA‑MB‑231 cells were assessed by reverse transcription‑quantitative PCR. To investigate the effect of ABHD11‑AS1 on the progression of TNBC, a xenograft animal model was established. Knockdown of ABHD11‑AS1 inhibited the epithelial‑mesenchymal transition and migration of TNBC cells. In addition, ABHD11‑AS1 promoted the viability and migration of TNBC cells by upregulating microRNA (miR)‑199a‑5p. Furthermore, knockdown of ABHD11‑AS1 suppressed TNBC tumor growth in vivo by upregulating miR‑199a‑5p. In conclusion, knockdown of ABHD11‑AS1 suppressed the progression of TNBC via upregulation of miR‑199a‑5p. The data of the present study may provide novel directions and a theoretical basis for TNBC treatment.

Introduction

Breast cancer (BC) is one of the most common malignant tumors in women (1). Triple-negative BC (TNBC) is a subtype of BC (2,3). In TNBC, the results of immunohistochemical staining of BC tissues have revealed that these are negative for estrogen receptors, progesterone receptors and HER2 (4,5). In addition, TNBC is usually highly malignant, aggressive and prone to recurrence and metastasis (6). Due to the estrogen and progesterone receptors being negative, the patient cannot receive endocrine therapy (7). Additionally, since the HER2 gene is negative, the patient cannot receive anti-HER2 targeted therapy (4,8). At present, there is no adequate treatment for TNBC. Therefore, it is important to explore novel treatments for patients with TNBC.

Long non-coding RNAs (lncRNAs) are non-coding RNAs (9,10). It has been reported that abnormal expression or function of lncRNAs is important in BC (11-13). For example, low lncRNA HOTAIR expression can induce the apoptosis of BC cells (11). Overexpression of LINC02273 promotes the migration and metabolism of BC cells (12). Furthermore, Wang et al (13) reported that lncRNA-ABHD11-AS1 was aberrantly highly expressed in BC. The present study demonstrated that ABHD11-AS1 may serve as an important role in the progression of BC. However, the detailed roles of ABHD11-AS1 in BC are unknown.

MicroRNAs (miRNAs/miRs) are non-coding RNAs with a size of 20-25 nucleotides (14,15). Previous studies have demonstrated that lncRNAs can interact with miRNAs as competing endogenous RNAs (16,17). For instance, knockdown of lncRNA BCRT1 could inhibit the progression of BC via upregulation of miR-1303(16). Moreover, miR-199a-5p was considered as a vital mediator in tumor progression. For instance, miR-199a-5p could promote the tumorigenesis of oral squamous cell carcinoma through regulating SMARCA4(18); Xu et al (19) suggested lnc CDKN2B-AS1 was implicated in the development and progression of liver cancer by suppressing cell autophagy through targeting miR-199a-5p. Meanwhile, miR-199a-5p was involved in lncRNA TINCR-mediated progression of BC (20). However, the detailed relation between ABHD11-AS1 and miR-199a-5p in TNBC remains unclear.

Based on the aforementioned previous studies, the detailed functions of ABHD11-AS1 in TNBC was explored. The present study aimed to confirm the mechanism underlying the function of ABHD11-AS1 in TNBC. This research could potentially lead to discovering new strategies against TNBC.

Materials and methods

Cell culture

TNBC cells (MDA-MB-231) were provided by Shanghai Zhongqiao Xinzhou Biotechnology Co., Ltd. (cat. no. ZQ0118). MDA-MB-231 cells were maintained in 89% L15 medium (Invitrogen; Thermo Fisher Scientific, Inc.). The medium contained 10% FBS (Gibco; Thermo Fisher Scientific, Inc.), and 1% penicillin and 1% streptomycin, and cells were cultured at 37˚C with 5% CO2.

293T cells were obtained from American Type Culture Collection. Cells were cultured in RPMI-1640 medium (Invitrogen; Thermo Fisher Scientific, Inc.) supplemented with 10% FBS (Invitrogen; Thermo Fisher Scientific, Inc.) and 2 mM glutamine (Sigma-Aldrich; Merck KGaA) and placed at 37˚C in a humidified incubator containing 5% CO2.

Cell transfection

First, MDA-MB-231 cells were maintained in 89% L15 medium at 37˚C with 5% CO2 for 24 h. Subsequently, cells were transfected with miR-199a-5p mimic (50 nM; Shanghai GenePharma Co., Ltd.; 5'-CCCAGUGUUAGACUACCUGUUC-3'), miR-199a-5p inhibitor (100 nM, Genepharma, 5'-GAACAGGUAGUCUGAACACUGGG-3') or negative control (100 nM, Genepharma, 5'-CAGUACUUUUGUGUAGUACAA-3') by using Lipofectamine® 2000 (Invitrogen; Thermo Fisher Scientific, Inc.) for 6 h at 37˚C according to the manufacturer's instruction. Next, the culture was replaced with fresh L15 medium at 37˚C with 5% CO2 for 48 h, and then reverse transcription-quantitative PCR (RT-qPCR) analysis was performed to verify the transfection efficiency of miR-199a-5p mimic or inhibitor.

RT-qPCR

TRIzol® reagent (Invitrogen; Thermo Fisher Scientific, Inc.) was used to extract RNA from cells and tumor samples. Cells were treated with 200 µl chloroform (Shanghai Richjoint Chemical Reagents Co., Ltd.) for 10 min. Next, isopropyl alcohol (Shanghai Richjoint Chemical Reagents Co., Ltd.) was added to the supernatant for 10 min. The supernatant was removed by centrifugation at 20 x g at 4˚C for 10 min. The precipitate was washed twice with 1 ml 75% ethanol. Subsequently, miScript Reverse Transcriptase Mix (Qiagen China Co., Ltd.) was used to generate cDNA according to the manufacturer's protocol. Afterwards, 2X QuantiTect SYBR Green PCR Master Mix (Qiagen China Co., Ltd.) was used for qPCR (conditions for amplification: 95˚C for 30 sec, 40 cycles of 95˚C for 10 sec, 58˚C for 30 sec and 72˚C for 30 sec). The expression levels were normalized to those of β-actin using the 2-ΔΔCq method (21). The primers used were as follows: miR-199a-5p forward, 5'-CGCGCCCAGTGTTCAGACTAC-3' and reverse, 5'-AGTGCAGGGTCCGAGGTATT-3'; ABHD11-AS1 forward, 5'-TCCAGACAAGACTTGGTCGC-3' and reverse, 5'-CAGCTGGTTGTGTGGCTTTC-3'; β-actin forward, 5'-CTGGAACGGTGAAGGTGACA-3' and reverse, 5'-CGGCCACATTGTGAACTTTG-3'; and U6 forward, 5'-CTCGCTTCGGCAGCACAT-3' and reverse, 5'-AACGCTTCACGAATTTGCGT-3'.

Western blotting

Total protein was extracted using the RIPA buffer (Beyotime Institute of Biotechnology) from MDA-MB-231 cells by two rounds of centrifugation at 20 x g for 10 min. Subsequently, the protein concentration was assessed using a bicinchoninic acid (BCA) kit (Beyotime Institute of Biotechnology). Total protein (40 µg/lane) was electrophoresed by 10% SDS-PAGE and transferred onto nitrocellulose membranes. The membranes were blocked with 5 ml confining liquid (5% skim milk in TBS-0.1% Tween 20) for 1 h at room temperature and then incubated with anti-N-Cadherin (1:1,000; cat. no. ab76011; Abcam), anti-Snail (1:1,000; cat. no. ab216347; Abcam) and anti-E-Cadherin (1:5,000; 20874-1-AP; Proteintech Group, Inc.) overnight at 4˚C. Subsequently, the membranes were washed with TBS-0.1% Tween 20 buffer, and then incubated with a secondary antibody (HRP-conjugated anti-rabbit IgG; 1:5,000; cat. no. ab288151; Abcam) at room temperature for 2 h. Finally, protein was visualized using an enhanced chemiluminescence kit. β-actin (1:1,000; cat. no. ab8226; Abcam) was used as the internal standard. The protein expressions were evaluated using a densitometric semiquantitative analysis with the Image-Pro Plus 6.0 (Media Cybernetics, Inc.) software.

Transwell assay

Cells (105 cells) were seeded into the upper chamber. The lower chamber contained 700 µl L15 medium supplemented with 10% FBS. After 24 h of incubation at 37˚C, the migratory cells were stained with 1% crystal violet solution for 10 min at room temperature. Finally, images were captured, and migratory cells were counted in 3 random fields under a light microscope.

Cell viability assay

MDA-MB-231 cells (5x103 cells) were seeded in 96-well plates. Subsequently, cells were treated with ABHD11-AS1 short hairpin RNA (shRNA)1, miR-199a-5p mimic, miR-199a-5p inhibitor and ABHD11-AS1 shRNA1 + miR-199a-5p inhibitor. Next, cells were treated with 10 µl of Cell Counting Kit-8 reagent (Beyotime Institute of Biotechnology) at 37˚C. Finally, absorbance at 450 nm was determined using a microplate reader.

Lentiviral infection

The lentiviral vector LV3 (H1/GFP&Puro) and shRNAs were provided by Shanghai GenePharma Co., Ltd. The sequence of ABHD11-AS1 shRNAs was as follows: ABHD11-AS1 shRNA1, ACCGGTcacctgacagcaacatcaaTTCAAGAGATTGATGTTGCTGTCAGGTGTTTTTTGAATTC; ABHD11-AS1 shRNA2, ACCGGTggaccaagtcctccaggaaTTCAAGAGATTCCTGGAGGACTTGGTCCTTTTTTGAATTC; and ABHD11-AS1 shRNA3, ACCGGTggagctgcagagatgcaaaTTCAAGAGATTTGCATCTCTGCAGCTCCTTTTTTGAATTC. The 293T cells were maintained in serum-free L15 medium containing ABHD11-AS1 shRNA1, ABHD11-AS1 shRNA2 or ABHD11-AS1 shRNA3, plasmid (1 µg/µl), and packaging plasmid (pAX2, 1 µg/µl), envelope plasmid (pMD2.G, 1 µg/µl; 2nd-generation lentiviral packaging system) and the transfection reagent polyethylenimine (Polysciences, Inc.) for 6 h at 37˚C. Next, the culture was replaced with fresh L15 medium containing 10% FBS and cells were then incubated for 72 h at 37˚C. After that, the virus-containing supernatant was collected by centrifugation at 1,500 x g at 4˚C for 30 min. Subsequently, MDA-MB-231 cells were incubated with the concentrated virus at multiplicity of infection (MOI)=40 and polybrene (5 µg/ml; Shanghai Yeasen Biotechnology Co., Ltd.) for 24 h. After transduction, these MDA-MB-231 cells in the second passage were incubated with puromycin (2 µg/ml, Gibco; Thermo Fisher Scientific, Inc.) for 72 h.

Xenograft tumor model

To investigate the effect of ABHD11-AS1 on the progression and development of TNBC, a xenograft animal model was established. BALB/c female nude mice (n=8; weight, 18-22 g; 6-8 weeks-old) were provided by Beijing Vital River Laboratory Animal Technology Co., Ltd. All animal experiments were approved (approval no. 20200527-SJ01) by the Ethics Committee of Huzhou University. The temperature was maintained at 18-22˚C, the humidity was 50-60% and a 12-h light/dark cycle. Drinking water and a food supplement were provided 3-4 times a week. The behavior and food intake of the mice were monitored every day to maintain their health. MDA-MB-231 cells (5x106 cells/mouse in 100 µl PBS) were subcutaneously injected into the right flanks of mice. When the tumor volumes reached 150 mm3, a total of 8 mice were randomly divided into two groups: ABHD11-AS1 shRNA1-control and ABHD11-AS1 shRNA1. Each group contained 4 mice. The mice were weighed, and tumor size was calculated weekly for 5 weeks. Additionally, mice were intraperitoneally injected with 50 mg/kg pentobarbital sodium for 10 min. Subsequently, the mice in the ABHD11-AS1 shRNA1 group were intratumorally injected with ABHD11-AS1 shRNA1 twice a week. After 5 weeks of treatment, all mice were euthanized using CO2 at a displacement rate of 40% of the chamber volume/min (CO2 flow rate, 2.5 l/min), and animal death was confirmed by cessation of heartbeat. The tumor was separated and weighed. The humane endpoints were judged by a 15% reduction of body weight, no mice were sacrificed due to meeting the endpoint.

Immunohistochemical staining

Tumor tissues were fixed in 4% paraformaldehyde for 24 h at 4˚C, embedded in paraffin and then cut into 4-µm sections. Next, the sections were heated at 60˚C, dewaxed using the xylene reagent and rehydrated (100, 100, 95, 90, 80 and 70% alcohol for 5 min, respectively). Next, 3% H2O2 solution was dropped onto the slices for 10 min. Subsequently, the tissues were blocked in 5% BSA (Roche Diagnostics) for 20 min at room temperature, and then incubated with primary antibodies, including anti-N-Cadherin (1:100), anti-Snail (1:100; cat. no. ab224731; Abcam) and anti-E-Cadherin (1:100; cat. no. ab40772; Abcam) at 4˚C overnight. Next, the tissues were incubated with secondary antibody (HRP-conjugated anti-rabbit IgG; 1:500;) at 37˚C for 50 min. Immunostaining was detected by adding 3,3'-diaminobenzidine for 30 sec. Images were observed using a light microscope.

Statistical analysis

The statistically significant differences among multiple groups were analyzed by one-way ANOVA followed by Tukey's post hoc tests. GraphPad Prism software (version 7.0; Dotmatics) was used to analyze data. The data are presented as the mean ± standard deviation. P<0.05 was considered to indicate a statistically significant difference.

Results

Knockdown of ABHD11-AS1 inhibits the epithelial-mesenchymal transition (EMT) process and migration of TNBC cells

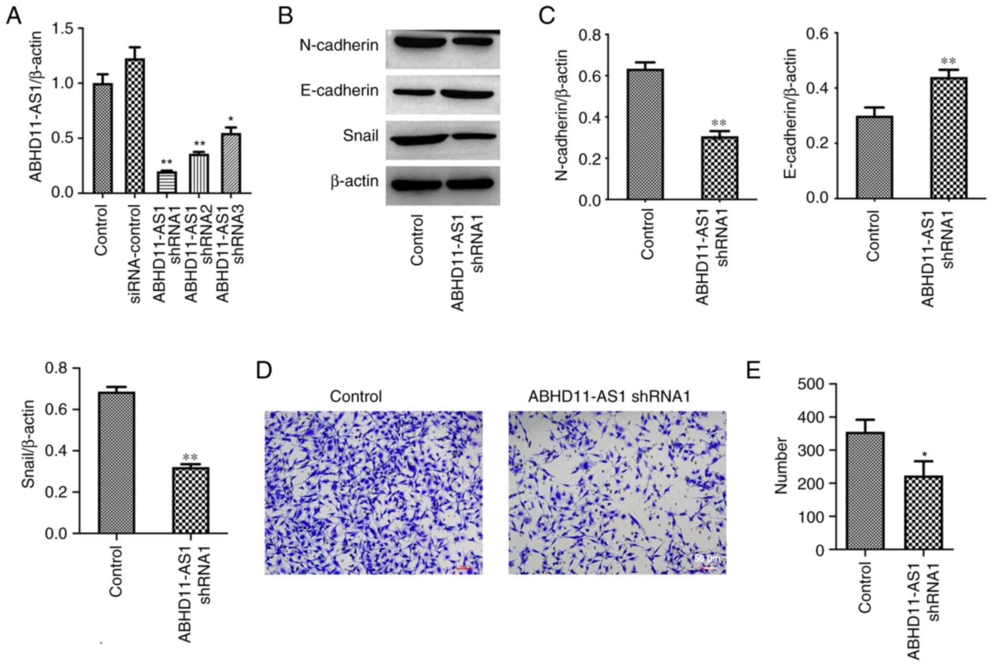
ABHD11-AS1 is aberrantly highly expressed in BC (13). In order to explore the role of ABHD11-AS1 in BC, ABHD11-AS1 expression in MDA-MB-231 cells was first knocked down. The results of RT-qPCR indicated that ABHD11-AS1 shRNAs significantly inhibited ABHD11-AS1 expression in MDA-MB-231 cells (Fig. 1A). Since ABHD11-AS1 shRNA1 exhibited the largest effect, ABHD11-AS1 shRNA1 was used in the subsequent experiments (Fig. 1A). In addition, ABHD11-AS1 shRNA1 downregulated the expression levels of N-Cadherin and Snail, and upregulated the expression levels of E-Cadherin in MDA-MB-231 cells (Fig. 1B and C). Furthermore, ABHD11-AS1 shRNA1 significantly suppressed the migration of MDA-MB-231 cells (Fig. 1D and E). Overall, knockdown of ABHD11-AS1 could inhibit the EMT process and migration of BC cells.

Figure 1

Knockdown of ABHD11-AS1 inhibits the epithelial-mesenchymal transition process and migration of triple-negative breast cancer cells. (A) The expression level of ABHD11-AS1 in MDA-MB-231 cells was assessed by reverse-transcription quantitative PCR. (B and C) The protein expression of N-Cadherin, Snail and E-Cadherin in MDA-MB-231 cells was assessed by western blotting. (D and E) The migration of MDA-MB-231 cells was measured by Transwell assay. *P<0.01 and **P<0.01 compared with control group; n=3. shRNA, short hairpin RNA.

miR-199a-5p mimics inhibit the EMT process of TNBC cells

Previous evidence has indicated that ABHD11-AS1 could regulate the levels of miR-199a-5p (22). miR-199a-5p mimics increased the expression levels of miR-199a-5p in MDA-MB-231 cells, while miR-199a-5p inhibitor exerted the opposite effect (Fig. 2A). Additionally, neither miR-199a-5p mimics nor miR-199a-5p inhibitor affected the expression levels of ABHD11-AS1 (Fig. 2B). By contrast, ABHD11-AS1 shRNA1 upregulated the levels of miR-199a-5p in cells (Fig. 2C). Furthermore, miR-199a-5p mimics decreased the expression levels of N-Cadherin and Snail, and increased the expression levels of E-Cadherin (Fig. 2D and E). Compared with miR-199a-5p mimics, miR-199a-5p inhibitor exerted the opposite effects on these proteins (Fig. 2D and E).

Figure 2

miR-199a-5p mimics inhibit the epithelial-mesenchymal transition process of triple-negative breast cancer cells. (A-C) The expression level of miR-199a-5p and ABHD11-AS1 in MDA-MB-231 cells was assessed by reverse-transcription quantitative PCR. (D and E) The protein expression of N-Cadherin, Snail and E-Cadherin in MDA-MB-231 cells was assessed by western blotting. **P<0.01 compared with control group. miR, microRNA.

Knockdown of ABHD11-AS1 inhibits the viability and migration of TNBC cells by upregulating miR-199a-5p

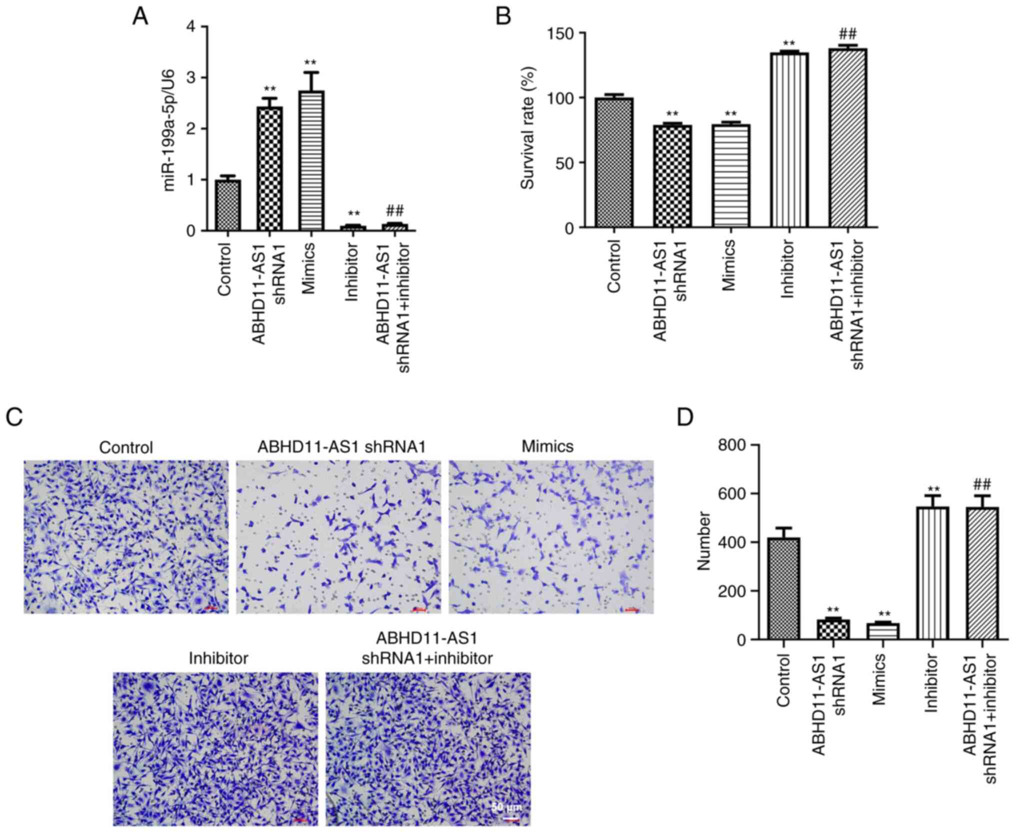
To further investigate the relationship between ABHD11-AS1 and miR-199a-5p in BC cells, RT-qPCR was conducted. As indicated in Fig. 3A, ABHD11-AS1 shRNA1 or miR-199a-5p mimics significantly upregulated the expression levels of miR-199a-5p in MDA-MB-231 cells, while miR-199a-5p inhibitor suppressed the expression levels of miR-199a-5p. Additionally, the effect of ABHD11-AS1 shRNA1 on miR-199a-5p levels was completely reversed by miR-199a-5p inhibitor (Fig. 3A). ABHD11-AS1 shRNA1 or miR-199a-5p mimics inhibited the viability and migration of MDA-MB-231 cells; however, miR-199a-5p inhibitor and miR-199a-5p inhibitor + ABHD11-AS1 shRNA1 promoted the viability and migration of MDA-MB-231 cells (Fig. 3B-D).

Figure 3

Knockdown of ABHD11-AS1 inhibits the viability and migration of triple-negative breast cancer cells by upregulating miR-199a-5p. (A) The expression level of miR-199a-5p was detected by reverse-transcription quantitative PCR. (B) The viability of MDA-MB-231 cells was assessed by Cell Counting Kit-8. (C and D) The migration was measured by Transwell assay. **P<0.01 compared with control group and ##P<0.01 compared with ABHD11-AS1 shRNA1. shRNA, short hairpin RNA.

Knockdown of ABHD11-AS1 inhibits the EMT process of TNBC cells by upregulating miR-199a-5p

As demonstrated in Fig. 4A and B, ABHD11-AS1 shRNA1 or miR-199a-5p mimics significantly decreased the expression levels of N-Cadherin and Snail, and increased the expression levels of E-Cadherin. Notably, miR-199a-5p inhibitor exerted the opposite effects on these proteins, even in the presence of ABHD11-AS1 shRNA1. Therefore, it was deduced that knockdown of ABHD11-AS1 inhibited the EMT process of BC cells by upregulating miR-199a-5p.

Figure 4

Knockdown of ABHD11-AS1 inhibits the epithelial-mesenchymal transition process of triple-negative breast cancer cells by upregulating microRNA-199a-5p. (A and B) The expression of N-Cadherin, Snail and E-Cadherin was assessed by western blotting. **P<0.01 compared with control group and ##P<0.01 compared with ABHD11-AS1 shRNA1. shRNA, short hairpin RNA.

Knockdown of ABHD11-AS1 suppresses TNBC tumor growth by upregulating miR-199a-5p

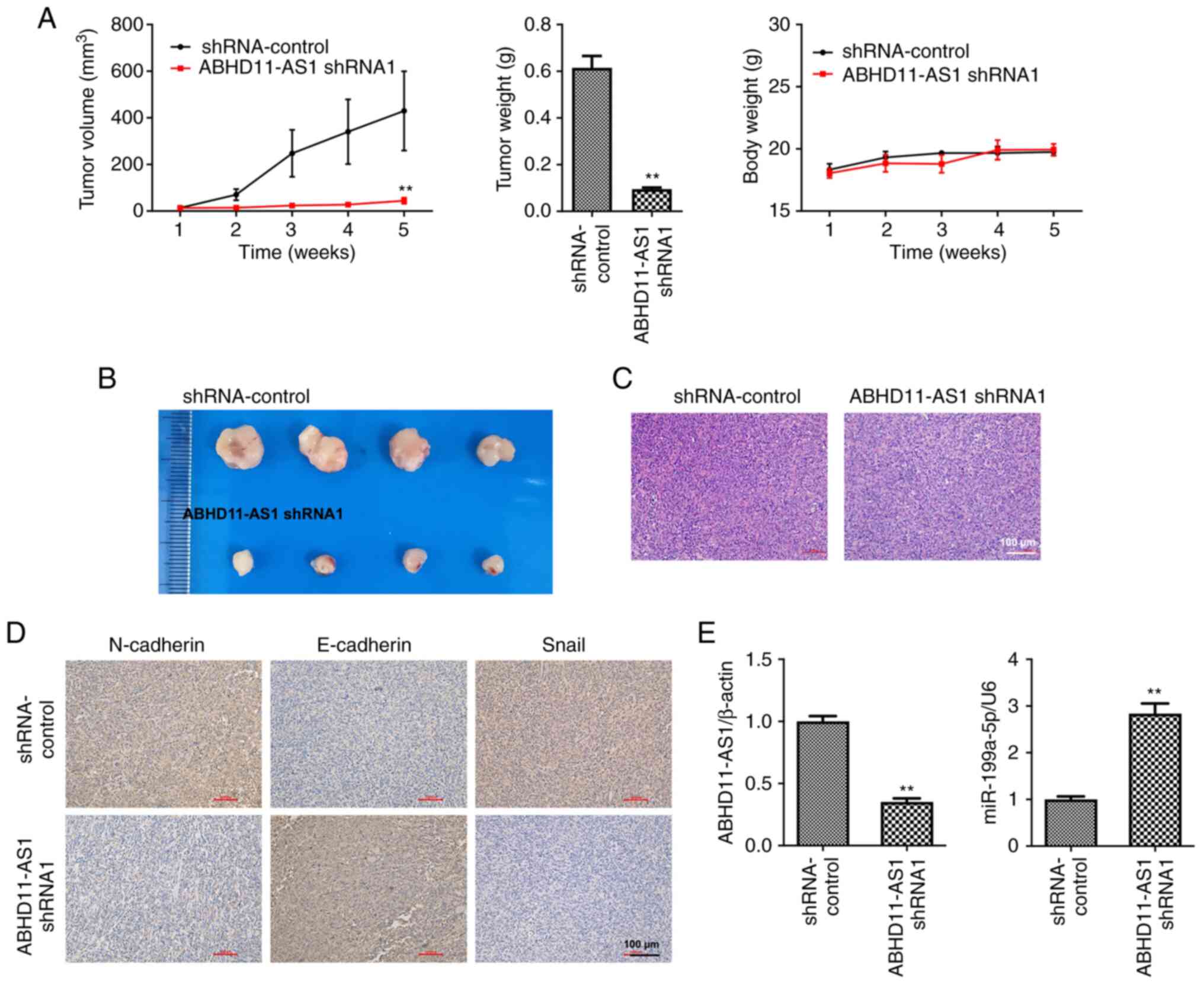
To further investigate the effect of ABHD11-AS1 on the progression and development of TNBC, an in vivo animal model was established. The results of the animal experiment revealed that ABHD11-AS1 shRNA1 significantly inhibited TNBC tumor growth (Fig. 5A and B). ABHD11-AS1 shRNA1 had no significant effect on the body weight of mice (Fig. 5C). In addition, ABHD11-AS1 shRNA1 inhibited N-Cadherin and Snail expression and promoted E-Cadherin expression in tumor tissues (Fig. 5D). Furthermore, ABHD11-AS1 shRNA1 significantly downregulated ABHD11-AS1 expression and upregulated the miR-199a-5p levels in tumors (Fig. 5E). These data suggested that knockdown of ABHD11-AS1 could suppress TNBC tumor growth by upregulating miR-199a-5p.

Figure 5

Knockdown of ABHD11-AS1 suppresses tumor growth of triple-negative breast cancer by upregulating miR-199a-5p. (A and B) The tumor volume and weight were measured. (C) The body volume and weight were monitored weekly. (D) The levels of N-Cadherin, Snail and E-Cadherin were assessed by immunohistochemistry. (E) The expression level of ABHD11-AS1 and miR-199a-5p was assessed by reverse-transcription quantitative PCR. **P<0.01 compared with control group. miR, microRNA; shRNA, short hairpin RNA.

Discussion

BC has the highest occurrence (29%) among all cancer types in women, and uterine cancer (8%) has the second highest incidence (23-25). TNBC is a highly malignant and aggressive subtype of BC (6,26,27). In addition, EMT is closely related to tumor invasion and metastasis (28-31). The EMT of TNBC could be inhibited by lovastatin (28). Lovastatin, a lipid-lowering drug, could suppress the development of TNBC (28). In addition, the progression of TNBC could be impaired by Dihydrotanshinone-I via obstruction of the EMT (32). DHTS is a lipophilic compound of Salvia miltiorrhiza Bunge (Danshen), which is a traditional Chinese medicine (32). The present study revealed that knockdown of ABHD11-AS1 markedly suppressed the progression of BC by inhibiting the EMT process. These data confirmed that BC can be suppressed by inhibiting the EMT process.

lncRNA NR2F1-AS1 could promote the proliferation and angiogenesis of TNBC cells (33). Additionally, lncRNA GATA3-AS1 could increase the immune escape in TNBC (34). Furthermore, ABHD11-AS1 is expressed in BC, indicating that ABHD11-AS1 may serve an important role in BC (13). Therefore, the expression levels of ABHD11-AS1 in MDA-MB-231 cells were knocked down. knockdown of ABHD11-AS1 inhibited the EMT process, viability and migration of TNBC cells by upregulating miR-199a-5p. All these confirmed that lncRNAs could serve important roles in the treatment of BC.

A previous study has indicated that ABHD11-AS1 could promote the proliferation of papillary thyroid cancer cells by negatively regulating the expression levels of miR-199a-5p (22). In order to explore the mechanism by which ABHD11-AS1 regulates the genesis and development of BC, miR-199a-5p was meticulously examined and revealed that its upregulation was successful by knockdown of ABHD11-AS1 thus leading to the suppression of BC cells progression. These results revealed that miR-199a-5p could be negatively regulated by ABHD11-AS1 in different cancer types.

The true aim of this research was as follows: i) To identify the relation between ABHD11-AS1 and miR-199a-5p in TNBC; ii) the detailed function of ABHD11-AS1 in TNBC was confirmed.

There are certain limitations to the present study. For instance, whether ABHD11-AS1 can modulate other targets was not well studied. In addition, the downstream proteins of miR-199a-5p remain under investigation. Therefore, further investigations should be conducted in the future.

In the present study, knockdown of ABHD11-AS1 suppressed the progression of BC cells by upregulating miR-199a-5p. These data may provide novel directions and a theoretical basis for the treatment of BC.

Acknowledgements

Not applicable.

Funding

Funding: The present study was supported by Huzhou Science and Τechnology program (grant no. 2020GZ32) and Suzhou municipal key clinical disciplines cultivate program (grant no. SZFCXK202142).

Availability of data and materials

The datasets used and analyzed during the current study are available from the corresponding author on reasonable request.

Authors' contributions

DG made substantial contributions to the conception of the study. DG and YD designed the study. YD, TZ, SS, XL, PJ and YG performed the experiments. YD drafted the manuscript. DG supervised the study and revised the manuscript. All authors read and approved the final manuscript. All authors confirm the authenticity of all the raw data.

Ethics approval and consent to participate

All animal experiments were approved (approval no. 20200527-SJ01) by the Ethics Committee of Huzhou University. The National Institute of Health Guide for the Care and Use of Laboratory Animals was followed.

Patient consent for publication

Not applicable.

Competing interests

The authors declare that they have no competing interests.

References

1 

Fan L, Strasser-Weippl K, Li JJ, St Louis J, Finkelstein DM, Yu KD, Chen WQ, Shao ZM and Goss PE: Breast cancer in China. Lancet Oncol. 15:e279–e289. 2014.PubMed/NCBI View Article : Google Scholar

2 

Yin L, Duan JJ, Bian XW and Yu SC: Triple-negative breast cancer molecular subtyping and treatment progress. Breast Cancer Res. 22(61)2020.PubMed/NCBI View Article : Google Scholar

3 

Lyons TG: Targeted therapies for triple-negative breast cancer. Curr Treat Options Oncol. 20(82)2019.PubMed/NCBI View Article : Google Scholar

4 

Kwapisz D: Pembrolizumab and atezolizumab in triple-negative breast cancer. Cancer Immunol Immunother. 70:607–617. 2021.PubMed/NCBI View Article : Google Scholar

5 

Borri F and Granaglia A: Pathology of triple negative breast cancer. Semin Cancer Biol. 72:136–145. 2021.PubMed/NCBI View Article : Google Scholar

6 

Garrido-Castro AC, Lin NU and Polyak K: Insights into molecular classifications of triple-negative breast cancer: Improving patient selection for treatment. Cancer Discov. 9:176–198. 2019.PubMed/NCBI View Article : Google Scholar

7 

Nagini S: Breast Cancer: Current molecular therapeutic targets and new players. Anticancer Agents Med Chem. 17:152–163. 2017.PubMed/NCBI View Article : Google Scholar

8 

Li J, Ma M, Yang X, Zhang M, Luo J, Zhou H, Huang N, Xiao F, Lai B, Lv W and Zhang N: Circular HER2 RNA positive triple negative breast cancer is sensitive to Pertuzumab. Mol Cancer. 19(142)2020.PubMed/NCBI View Article : Google Scholar

9 

Bridges MC, Daulagala AC and Kourtidis A: LNCcation: lncRNA localization and function. J Cell Biol. 220(e202009045)2021.PubMed/NCBI View Article : Google Scholar

10 

Kong S, Tao M, Shen X and Ju S: Translatable circRNAs and lncRNAs: Driving mechanisms and functions of their translation products. Cancer Lett. 483:59–65. 2020.PubMed/NCBI View Article : Google Scholar

11 

Zhao W, Geng D, Li S, Chen Z and Sun M: LncRNA HOTAIR influences cell growth, migration, invasion, and apoptosis via the miR-20a-5p/HMGA2 axis in breast cancer. Cancer Med. 7:842–855. 2018.PubMed/NCBI View Article : Google Scholar

12 

Xiu B, Chi Y, Liu L, Chi W, Zhang Q, Chen J, Guo R, Si J, Li L, Xue J, et al: LINC02273 drives breast cancer metastasis by epigenetically increasing AGR2 transcription. Mol Cancer. 18(187)2019.PubMed/NCBI View Article : Google Scholar

13 

Wang X, Zhao Z, Han X, Zhang Y, Zhang Y, Li F and Li H: Single-Nucleotide polymorphisms promote dysregulation activation by essential gene mediated bio-molecular interaction in breast cancer. Front Oncol. 11(791943)2021.PubMed/NCBI View Article : Google Scholar

14 

Sabit H, Cevik E, Tombuloglu H, Abdel-Ghany S, Tombuloglu G and Esteller M: Triple negative breast cancer in the era of miRNA. Crit Rev Oncol Hematol. 157(103196)2021.PubMed/NCBI View Article : Google Scholar

15 

Bernardo BC, Ooi JY, Lin RC and McMullen JR: miRNA therapeutics: A new class of drugs with potential therapeutic applications in the heart. Future Med Chem. 7:1771–1792. 2015.PubMed/NCBI View Article : Google Scholar

16 

Liang Y, Song X, Li Y, Chen B, Zhao W, Wang L, Zhang H, Liu Y, Han D, Zhang N, et al: LncRNA BCRT1 promotes breast cancer progression by targeting miR-1303/PTBP3 axis. Mol Cancer. 19(85)2020.PubMed/NCBI View Article : Google Scholar

17 

Fan CN, Ma L and Liu N: Systematic analysis of lncRNA-miRNA-mRNA competing endogenous RNA network identifies four-lncRNA signature as a prognostic biomarker for breast cancer. J Transl Med. 16(264)2018.PubMed/NCBI View Article : Google Scholar

18 

Xu M, Zhang J, Lu X, Liu F, Shi S and Deng X: MiR-199a-5p-Regulated SMARCA4 promotes oral squamous cell carcinoma tumorigenesis. Int J Mol Sci. 24(4756)2023.PubMed/NCBI View Article : Google Scholar

19 

Xu L, Wu H, Pan J, Chen Z and Du L: Significance of lncRNA CDKN2B-AS1 in Interventional therapy of liver cancer and the mechanism under its participation in tumour cell growth via miR-199a-5p. J Oncol. 2022(2313416)2022.PubMed/NCBI View Article : Google Scholar

20 

Wang Q, Li G, Ma X, Liu L, Liu J, Yin Y, Li H, Chen Y, Zhang X, Zhang L, et al: LncRNA TINCR impairs the efficacy of immunotherapy against breast cancer by recruiting DNMT1 and downregulating MiR-199a-5p via the STAT1-TINCR-USP20-PD-L1 axis. Cell Death Dis. 14(76)2023.PubMed/NCBI View Article : Google Scholar

21 

Livak KJ and Schmittgen TD: Analysis of relative gene expression data using real-time quantitative PCR and the 2(-Delta Delta C(T)) Method. Methods. 25:402–408. 2001.PubMed/NCBI View Article : Google Scholar

22 

Zhuang X, Tong H, Ding Y, Wu L, Cai J, Si Y, Zhang H and Shen M: Long noncoding RNA ABHD11-AS1 functions as a competing endogenous RNA to regulate papillary thyroid cancer progression by miR-199a-5p/SLC1A5 axis. Cell Death Dis. 10(620)2019.PubMed/NCBI View Article : Google Scholar

23 

S P: Thermal imaging techniques for breast screening-a survey. Curr Med Imaging. 16:855–862. 2020.PubMed/NCBI View Article : Google Scholar

24 

Lu G, Li Y, Ma Y, Lu J, Chen Y, Jiang Q, Qin Q, Zhao L, Huang Q, Luo Z, et al: Long noncoding RNA LINC00511 contributes to breast cancer tumourigenesis and stemness by inducing the miR-185-3p/E2F1/Nanog axis. J Exp Clin Cancer Res. 37(289)2018.PubMed/NCBI View Article : Google Scholar

25 

Cedro-Tanda A, Ríos-Romero M, Romero-Córdoba S, Cisneros-Villanueva M, Rebollar-Vega RG, Alfaro-Ruiz LA, Jiménez-Morales S, Domínguez-Reyes C, Villegas-Carlos F, Tenorio-Torres A, et al: A lncRNA landscape in breast cancer reveals a potential role for AC009283.1 in proliferation and apoptosis in HER2-enriched subtype. Sci Rep. 10(13146)2020.PubMed/NCBI View Article : Google Scholar

26 

Lin X, Dinglin X, Cao S, Zheng S, Wu C, Chen W, Li Q, Hu Q, Zheng F, Wu Z, et al: Enhancer-Driven lncRNA BDNF-AS induces endocrine resistance and malignant progression of breast cancer through the RNH1/TRIM21/mTOR Cascade. Cell Rep. 31(107753)2020.PubMed/NCBI View Article : Google Scholar

27 

Zheng S, Yang L, Zou Y, Liang JY, Liu P, Gao G, Yang A, Tang H and Xie X: Long non-coding RNA HUMT hypomethylation promotes lymphangiogenesis and metastasis via activating FOXK1 transcription in triple-negative breast cancer. J Hematol Oncol. 13(17)2020.PubMed/NCBI View Article : Google Scholar

28 

Zheng C, Yan S, Lu L, Yao H, He G, Chen S, Li Y, Peng X, Cheng Z, Wu M, et al: Lovastatin Inhibits EMT and metastasis of triple-negative breast cancer stem cells through dysregulation of cytoskeleton-associated proteins. Front Oncol. 11(656687)2021.PubMed/NCBI View Article : Google Scholar

29 

Luo J, Yao JF, Deng XF, Zheng XD, Jia M, Wang YQ, Huang Y and Zhu JH: 14, 15-EET induces breast cancer cell EMT and cisplatin resistance by up-regulating integrin αvβ3 and activating FAK/PI3K/AKT signaling. J Exp Clin Cancer Res. 37(23)2018.PubMed/NCBI View Article : Google Scholar

30 

Leng X, Huang G, Li S, Yao M, Ding J and Ma F: Correlation of breast cancer microcirculation construction with tumor stem cells (CSCs) and epithelial-mesenchymal transition (EMT) based on contrast-enhanced ultrasound (CEUS). PLoS One. 16(e0261138)2021.PubMed/NCBI View Article : Google Scholar

31 

Kumar D, Patel SA, Hassan MK, Mohapatra N, Pattanaik N and Dixit M: Reduced IQGAP2 expression promotes EMT and inhibits apoptosis by modulating the MEK-ERK and p38 signaling in breast cancer irrespective of ER status. Cell Death Dis. 12(389)2021.PubMed/NCBI View Article : Google Scholar

32 

Kashyap A, Umar SM, Dev JR and Prasad CP: Dihydrotanshinone-I modulates epithelial mesenchymal transition (EMT) thereby impairing migration and clonogenicity of triple negative breast cancer cells. Asian Pac J Cancer Prev. 22:2177–2184. 2021.PubMed/NCBI View Article : Google Scholar

33 

Zhang Q, Li T, Wang Z, Kuang X, Shao N and Lin Y: lncRNA NR2F1-AS1 promotes breast cancer angiogenesis through activating IGF-1/IGF-1R/ERK pathway. J Cell Mol Med. 24:8236–8247. 2020.PubMed/NCBI View Article : Google Scholar

34 

Zhang M, Wang N, Song P, Fu Y, Ren Y, Li Z and Wang J: LncRNA GATA3-AS1 facilitates tumour progression and immune escape in triple-negative breast cancer through destabilization of GATA3 but stabilization of PD-L1. Cell Prolif. 53(e12855)2020.PubMed/NCBI View Article : Google Scholar

Related Articles

  • Abstract
  • View
  • Download
  • Twitter
Copy and paste a formatted citation
Spandidos Publications style
Dong Y, Zhang T, Shao S, Li X, Jiang P, Guo Y and Gu D: Knockdown of ABHD11‑AS1 prevents the procession of TNBC by upregulating miR‑199a‑5p. Biomed Rep 19: 69, 2023.
APA
Dong, Y., Zhang, T., Shao, S., Li, X., Jiang, P., Guo, Y., & Gu, D. (2023). Knockdown of ABHD11‑AS1 prevents the procession of TNBC by upregulating miR‑199a‑5p. Biomedical Reports, 19, 69. https://doi.org/10.3892/br.2023.1651
MLA
Dong, Y., Zhang, T., Shao, S., Li, X., Jiang, P., Guo, Y., Gu, D."Knockdown of ABHD11‑AS1 prevents the procession of TNBC by upregulating miR‑199a‑5p". Biomedical Reports 19.4 (2023): 69.
Chicago
Dong, Y., Zhang, T., Shao, S., Li, X., Jiang, P., Guo, Y., Gu, D."Knockdown of ABHD11‑AS1 prevents the procession of TNBC by upregulating miR‑199a‑5p". Biomedical Reports 19, no. 4 (2023): 69. https://doi.org/10.3892/br.2023.1651
Copy and paste a formatted citation
x
Spandidos Publications style
Dong Y, Zhang T, Shao S, Li X, Jiang P, Guo Y and Gu D: Knockdown of ABHD11‑AS1 prevents the procession of TNBC by upregulating miR‑199a‑5p. Biomed Rep 19: 69, 2023.
APA
Dong, Y., Zhang, T., Shao, S., Li, X., Jiang, P., Guo, Y., & Gu, D. (2023). Knockdown of ABHD11‑AS1 prevents the procession of TNBC by upregulating miR‑199a‑5p. Biomedical Reports, 19, 69. https://doi.org/10.3892/br.2023.1651
MLA
Dong, Y., Zhang, T., Shao, S., Li, X., Jiang, P., Guo, Y., Gu, D."Knockdown of ABHD11‑AS1 prevents the procession of TNBC by upregulating miR‑199a‑5p". Biomedical Reports 19.4 (2023): 69.
Chicago
Dong, Y., Zhang, T., Shao, S., Li, X., Jiang, P., Guo, Y., Gu, D."Knockdown of ABHD11‑AS1 prevents the procession of TNBC by upregulating miR‑199a‑5p". Biomedical Reports 19, no. 4 (2023): 69. https://doi.org/10.3892/br.2023.1651
Follow us
  • Twitter
  • LinkedIn
  • Facebook
About
  • Spandidos Publications
  • Careers
  • Cookie Policy
  • Privacy Policy
How can we help?
  • Help
  • Live Chat
  • Contact
  • Email to our Support Team