Spandidos Publications Logo
  • About
    • About Spandidos
    • Aims and Scopes
    • Abstracting and Indexing
    • Editorial Policies
    • Reprints and Permissions
    • Job Opportunities
    • Terms and Conditions
    • Contact
  • Journals
    • All Journals
    • Oncology Letters
      • Oncology Letters
      • Information for Authors
      • Editorial Policies
      • Editorial Board
      • Aims and Scope
      • Abstracting and Indexing
      • Bibliographic Information
      • Archive
    • International Journal of Oncology
      • International Journal of Oncology
      • Information for Authors
      • Editorial Policies
      • Editorial Board
      • Aims and Scope
      • Abstracting and Indexing
      • Bibliographic Information
      • Archive
    • Molecular and Clinical Oncology
      • Molecular and Clinical Oncology
      • Information for Authors
      • Editorial Policies
      • Editorial Board
      • Aims and Scope
      • Abstracting and Indexing
      • Bibliographic Information
      • Archive
    • Experimental and Therapeutic Medicine
      • Experimental and Therapeutic Medicine
      • Information for Authors
      • Editorial Policies
      • Editorial Board
      • Aims and Scope
      • Abstracting and Indexing
      • Bibliographic Information
      • Archive
    • International Journal of Molecular Medicine
      • International Journal of Molecular Medicine
      • Information for Authors
      • Editorial Policies
      • Editorial Board
      • Aims and Scope
      • Abstracting and Indexing
      • Bibliographic Information
      • Archive
    • Biomedical Reports
      • Biomedical Reports
      • Information for Authors
      • Editorial Policies
      • Editorial Board
      • Aims and Scope
      • Abstracting and Indexing
      • Bibliographic Information
      • Archive
    • Oncology Reports
      • Oncology Reports
      • Information for Authors
      • Editorial Policies
      • Editorial Board
      • Aims and Scope
      • Abstracting and Indexing
      • Bibliographic Information
      • Archive
    • Molecular Medicine Reports
      • Molecular Medicine Reports
      • Information for Authors
      • Editorial Policies
      • Editorial Board
      • Aims and Scope
      • Abstracting and Indexing
      • Bibliographic Information
      • Archive
    • World Academy of Sciences Journal
      • World Academy of Sciences Journal
      • Information for Authors
      • Editorial Policies
      • Editorial Board
      • Aims and Scope
      • Abstracting and Indexing
      • Bibliographic Information
      • Archive
    • International Journal of Functional Nutrition
      • International Journal of Functional Nutrition
      • Information for Authors
      • Editorial Policies
      • Editorial Board
      • Aims and Scope
      • Abstracting and Indexing
      • Bibliographic Information
      • Archive
    • International Journal of Epigenetics
      • International Journal of Epigenetics
      • Information for Authors
      • Editorial Policies
      • Editorial Board
      • Aims and Scope
      • Abstracting and Indexing
      • Bibliographic Information
      • Archive
    • Medicine International
      • Medicine International
      • Information for Authors
      • Editorial Policies
      • Editorial Board
      • Aims and Scope
      • Abstracting and Indexing
      • Bibliographic Information
      • Archive
  • Articles
  • Information
    • Information for Authors
    • Information for Reviewers
    • Information for Librarians
    • Information for Advertisers
    • Conferences
  • Language Editing
Spandidos Publications Logo
  • About
    • About Spandidos
    • Aims and Scopes
    • Abstracting and Indexing
    • Editorial Policies
    • Reprints and Permissions
    • Job Opportunities
    • Terms and Conditions
    • Contact
  • Journals
    • All Journals
    • Biomedical Reports
      • Information for Authors
      • Editorial Policies
      • Editorial Board
      • Aims and Scope
      • Abstracting and Indexing
      • Bibliographic Information
      • Archive
    • Experimental and Therapeutic Medicine
      • Information for Authors
      • Editorial Policies
      • Editorial Board
      • Aims and Scope
      • Abstracting and Indexing
      • Bibliographic Information
      • Archive
    • International Journal of Epigenetics
      • Information for Authors
      • Editorial Policies
      • Editorial Board
      • Aims and Scope
      • Abstracting and Indexing
      • Bibliographic Information
      • Archive
    • International Journal of Functional Nutrition
      • Information for Authors
      • Editorial Policies
      • Editorial Board
      • Aims and Scope
      • Abstracting and Indexing
      • Bibliographic Information
      • Archive
    • International Journal of Molecular Medicine
      • Information for Authors
      • Editorial Policies
      • Editorial Board
      • Aims and Scope
      • Abstracting and Indexing
      • Bibliographic Information
      • Archive
    • International Journal of Oncology
      • Information for Authors
      • Editorial Policies
      • Editorial Board
      • Aims and Scope
      • Abstracting and Indexing
      • Bibliographic Information
      • Archive
    • Medicine International
      • Information for Authors
      • Editorial Policies
      • Editorial Board
      • Aims and Scope
      • Abstracting and Indexing
      • Bibliographic Information
      • Archive
    • Molecular and Clinical Oncology
      • Information for Authors
      • Editorial Policies
      • Editorial Board
      • Aims and Scope
      • Abstracting and Indexing
      • Bibliographic Information
      • Archive
    • Molecular Medicine Reports
      • Information for Authors
      • Editorial Policies
      • Editorial Board
      • Aims and Scope
      • Abstracting and Indexing
      • Bibliographic Information
      • Archive
    • Oncology Letters
      • Information for Authors
      • Editorial Policies
      • Editorial Board
      • Aims and Scope
      • Abstracting and Indexing
      • Bibliographic Information
      • Archive
    • Oncology Reports
      • Information for Authors
      • Editorial Policies
      • Editorial Board
      • Aims and Scope
      • Abstracting and Indexing
      • Bibliographic Information
      • Archive
    • World Academy of Sciences Journal
      • Information for Authors
      • Editorial Policies
      • Editorial Board
      • Aims and Scope
      • Abstracting and Indexing
      • Bibliographic Information
      • Archive
  • Articles
  • Information
    • For Authors
    • For Reviewers
    • For Librarians
    • For Advertisers
    • Conferences
  • Language Editing
Login Register Submit
  • This site uses cookies
  • You can change your cookie settings at any time by following the instructions in our Cookie Policy. To find out more, you may read our Privacy Policy.

    I agree
Search articles by DOI, keyword, author or affiliation
Search
Advanced Search
presentation
Biomedical Reports
Join Editorial Board Propose a Special Issue
Print ISSN: 2049-9434 Online ISSN: 2049-9442
Journal Cover
June-2024 Volume 20 Issue 6

Full Size Image

Sign up for eToc alerts
Recommend to Library

Journals

International Journal of Molecular Medicine

International Journal of Molecular Medicine

International Journal of Molecular Medicine is an international journal devoted to molecular mechanisms of human disease.

International Journal of Oncology

International Journal of Oncology

International Journal of Oncology is an international journal devoted to oncology research and cancer treatment.

Molecular Medicine Reports

Molecular Medicine Reports

Covers molecular medicine topics such as pharmacology, pathology, genetics, neuroscience, infectious diseases, molecular cardiology, and molecular surgery.

Oncology Reports

Oncology Reports

Oncology Reports is an international journal devoted to fundamental and applied research in Oncology.

Experimental and Therapeutic Medicine

Experimental and Therapeutic Medicine

Experimental and Therapeutic Medicine is an international journal devoted to laboratory and clinical medicine.

Oncology Letters

Oncology Letters

Oncology Letters is an international journal devoted to Experimental and Clinical Oncology.

Biomedical Reports

Biomedical Reports

Explores a wide range of biological and medical fields, including pharmacology, genetics, microbiology, neuroscience, and molecular cardiology.

Molecular and Clinical Oncology

Molecular and Clinical Oncology

International journal addressing all aspects of oncology research, from tumorigenesis and oncogenes to chemotherapy and metastasis.

World Academy of Sciences Journal

World Academy of Sciences Journal

Multidisciplinary open-access journal spanning biochemistry, genetics, neuroscience, environmental health, and synthetic biology.

International Journal of Functional Nutrition

International Journal of Functional Nutrition

Open-access journal combining biochemistry, pharmacology, immunology, and genetics to advance health through functional nutrition.

International Journal of Epigenetics

International Journal of Epigenetics

Publishes open-access research on using epigenetics to advance understanding and treatment of human disease.

Medicine International

Medicine International

An International Open Access Journal Devoted to General Medicine.

Journal Cover
June-2024 Volume 20 Issue 6

Full Size Image

Sign up for eToc alerts
Recommend to Library

  • Article
  • Citations
    • Cite This Article
    • Download Citation
    • Create Citation Alert
    • Remove Citation Alert
    • Cited By
  • Similar Articles
    • Related Articles (in Spandidos Publications)
    • Similar Articles (Google Scholar)
    • Similar Articles (PubMed)
  • Download PDF
  • Download XML
  • View XML

  • Supplementary Files
    • Supplementary_Data1.pdf
    • Supplementary_Data2.pdf
Article Open Access

miRNA‑mRNA network contributes to HBV‑related hepatocellular carcinoma via immune infiltration induced by GRB2

  • Authors:
    • Chuqian Zheng
    • Hongmeng Su
    • Min Liu
    • Yanyan Qian
    • Hong Fan
  • View Affiliations / Copyright

    Affiliations: Department of Medical Genetics and Developmental Biology, School of Medicine, The Key Laboratory of Developmental Genes and Human Diseases, Ministry of Education, Southeast University, Nanjing, Jiangsu 210009, P.R. China, School of Life Science and Technology, Southeast University, Nanjing, Jiangsu 210009, P.R. China
    Copyright: © Zheng et al. This is an open access article distributed under the terms of Creative Commons Attribution License.
  • Article Number: 90
    |
    Published online on: April 11, 2024
       https://doi.org/10.3892/br.2024.1777
  • Expand metrics +
Metrics: Total Views: 0 (Spandidos Publications: | PMC Statistics: )
Metrics: Total PDF Downloads: 0 (Spandidos Publications: | PMC Statistics: )
Cited By (CrossRef): 0 citations Loading Articles...

This article is mentioned in:



Abstract

Chronic hepatitis B virus (HBV) infection is a critical causative factor in the tumorigenesis and progression of hepatocellular carcinoma (HCC). MicroRNAs (miRNAs) serve a critical role in the process of viral infection. However, there has been insufficient evaluation of HBV‑associated miRNA‑mRNA regulatory networks in HCC. The differential expression levels of miRNAs were compared in HBV‑associated HCC tumor and normal tissues using the Gene Expression Omnibus database. The present study evaluated potential target genes of differentially expressed miRNAs using protein‑protein interaction network, hub gene, Gene Ontology, Kyoto Encyclopedia of Genes and Genomes, gene set enrichment and immune infiltration analysis. A total of five miRNAs and seven target genes were identified in the HBV‑associated miRNA‑mRNA network. miRNA‑93 could positively regulate the growth factor receptor bound protein 2 (GRB2) gene, while there was a positive correlation between GRB2 and cancer immune infiltrate function in Tumor Immune Estimation Resource. Collectively, the present study investigated the miRNA‑mRNA regulatory network in HCC with HBV infection and showed that miRNA‑93 positively regulated immune infiltration‑related GRB2. Restoring GRB2 may be a candidate strategy for the treatment of HBV‑related HCC.

Introduction

Hepatocellular carcinoma (HCC) is the sixth most common type of malignant tumor and the fourth leading cause of cancer death worldwide. In 2018, global incidence of liver cancer was 4.7% and the mortality rate was 8.2% (1). Incidence of HCC has been increasing and the mortality rate has been growing faster than that of any other malignant tumor (2). Especially in developing countries, the prevalence of hepatitis B virus (HBV)-associated HCC remains high and is associated with local HBV epidemics (3).

HBV is a hepatotropic DNA virus infecting ~240 million people worldwide (4). HBV DNA is detected in serum and tissue samples from patients with HBV-related HCC (5). The mechanism by which HBV promotes HCC is unclear, but it is hypothesized that the pathogenesis of HCC is caused by chronic HB triggering cirrhosis (6). The mortality related to HBV-associated diseases, which account for ~600,000 deaths each year, is mainly caused by decompensated cirrhosis and HCC (7). HBV mediates cell proliferation and DNA damage by increasing oxidative stress and inflammation, which are key links in the pathological changes of HCC (8). A study also revealed that the high expression of the HBV X gene leads to HCC in transgenic mice (9). Therefore, it is necessary to study the uncovered mechanism of HBV in pathological changes in the liver.

MicroRNAs (miRNAs or miRs) have begun to receive widespread attention in the field of virology (10-12). miRNAs are non-coding RNAs with a length of ~22 nt that primarily control gene expression via post-transcriptional regulation patterns (13). Abnormally expressed miRNAs are often detected in patients with HCC and HBV infection and may be considered biomarkers for diagnosis and prognosis assessment, such as miR-375, miR-92a, miR-25 and let-7f (14,15). miRNAs serve a number of functions in vivo to regulate cell invasion, migration, proliferation, apoptosis and metabolism (16-19). Additionally, miRNAs serve a critical role in the process of oxidative stress, inflammation and autophagy (20,21). HBV can influence the expression of miRNAs at multiple stages following infection (22). However, expression patterns of numerous miRNAs, such as miR-125b and miR-210, remain controversial in patients with HBV-associated HCC: Some researchers believe that miR-125b and miR-210 are highly expressed in HCC, while others believe that the expression of the two miRNAs is low in HCC (23-27).

Researchers have reported that miR-125b and miR-210 can be up- or downregulated in patients with HBV-associated HCC (23-25). Certain miRNAs have only been evaluated in a few studies of HBV-related HCC, and their biological changes and mechanisms need to be further elucidated, such as miR-374b (28,29). Therefore, the regulatory mechanism of miRNAs in HCC needs to be further studied.

Proteins serve a vital role in the occurrence and development of tumors (30). Previous studies have demonstrated that miRNAs in the cytoplasm inhibit gene expression by binding to the 3' untranslated region (UTR) of the gene to inhibit translation or direct degradation of mRNAs (31,32). However, unlike the role of cytoplasmic miRNA, miRNAs in the nucleus are primarily involved in regulating transcription (33). miRNAs, such as miR-373, miR-744 and miR-1186, are located in the nucleus and can combine with promoter or enhancer regions to activate gene expression (33). The present study aimed to use bioinformatics methods using the Gene Expression Omnibus (GEO) database and R programming language to identify the HBV-associated miRNA-mRNA regulatory network.

Materials and methods

Analysis with R programming language

The ‘limma’ package was obtained from Bioconductor (bioconductor.org/biocLite) and was employed to analyze the data via R software (version 4.0.0). RNA sequencing (-seq) data was imported into the R environment and converted into a data structure supported by ‘DESeq2’ package (bioconductor.org/biocLite). Original data was preprocessed by standardizing the data, removing low-expression genes and batch effects. R language ‘limma’, ‘dplyr’ and ‘tidyr’ packages (bioconductor.org/biocLite) were used for differential expression gene analysis. R package ‘ggplot2’ was applied to visualize the results. Heatmap results of the miRNAs and differential gene expression were produced with TBtools (version 1.09876) (34).

Non-coding RNA profiling by array

The miRNA expression database was established by searching GEO Data Sets (ncbi.nlm.nih.gov). The inclusion criteria were samples must be pathologically confirmed as HCC patients and miRNA expression profiles are detected in tumor and adjacent normal tissues. Through screening, two datasets containing samples from tissues of patients with HCC were included: GSE67882 and GSE69580. A total of 13 HCC and nine non-tumor tissues were included in the present study. These patients with HCC had diagnosis confirmed through pathological examination. The ‘limma’ R package was applied to compare expression levels of miRNAs between HBV-related HCC and the corresponding non-tumor tissues from the two series of matrix files. After data normalization, expression levels of the miRNAs in the two datasets were analyzed.

Analysis of prognostic value of differentially expressed miRNAs (DE-miRNAs)

The prognostic values of DE-miRNAs in HCC were analyzed using the Kaplan-Meier Plotter database (kmplot.com/analysis/index.php?p=service&cancer=liver_mirna). Through comparing the relationship between miRNA expression levels and the survival rate of HCC patients, the DE-miRNAs with an impact on the prognosis of patients with HBV-related HCC were selected for further analysis.

DE-miRNA target gene prediction

miRNet (mirnet.ca/miRNet/home.xhtml), an easy-to-use analysis tool based on an online network, was used to predict the miRNA target genes (35). miRNet integrates data from 11 high-quality miRNA-target interaction databases and displays the results through a network visualization system. Gephi software (version 0.9.2, gephi.org/users/), a network visualization software based on the JAVA working environment, displayed the regulatory association between miRNAs and their target genes.

miRNA-hub gene prediction

Cytoscape software (version 3.7.1, https://github.com/cytoscape/cytoscape) was used to evaluate the miRNA hub genes. For all DE-miRNA target genes, Molecular Complex Detection plug-in (version 3.3.10, http://apps.cytoscape.org/) was used for scoring according to the interaction between the genes. The higher the score, the more key the role the hub genes play in the entire gene network.

Functional annotation and signal pathway enrichment analysis

Database for Annotation, Visualization and Integrated Discovery (DAVID; david.ncifcrf.gov/home.jsp) was applied for Gene Ontology (GO) and Kyoto Encyclopedia of Genes and Genomes (KEGG) analysis of DE-miRNA target genes. For GSE101728 data, containing the expression profiling of lncRNA and mRNA in HCC (36), the enrichment of KEGG pathway according to the top 25% of the highest and lowest GRB2 expression patients' genes expression profiling was assessed.

HBV-associated HCC target gene prediction

HBV-associated experimental data were screened through the GEO database. In the GSE100400 dataset, the researchers combined circularized chromosome conformation capture (4C) with RNA-seq and chromatin immunoprecipitation (ChIP)-seq to illuminate the nuclear landscape associated with HBV episomes and HBx (37). To the best of our knowledge, the aforementioned study is the first to use 4C to identify regional virus-host genome interactions. By using R programming language tool, expression matrix of RNA-seq data in GSE100400 was obtained and the difference in gene expression was calculated.

The Cancer Genome Atlas (TCGA) database analysis

UALCAN database (ualcan.path.uab.edu/) is an easy-to-use interactive web portal that for in-depth analysis of TCGA gene expression data. UALCAN includes TCGA RNA-seq and clinical data from 31 types of cancer (38). This was used to select genes with significant differences in expression and prognosis between tumors and corresponding adjacent tissues.

Immune infiltrate analysis

The Tumor Immune Estimation Resource (TIMER) database (cistrome.shinyapps.io/timer/) is designed to investigate the molecular characteristics of tumor-immune interactions and analyze the correlation between gene expression and the abundance of immune infiltrates (39). This was used to screen genes related to immune infiltration.

Cell culture and transfection

Human hepatoblastoma cell lines (HepG2 and HepG2.2.15) were purchased from Guangzhou Cellcook Biotech Co., Ltd. and were authenticated via STR profiling. The hepatoblastoma cells were grown in Minimal Essential Medium supplemented with non-essential amino acids and 10% fetal bovine serum (all WISENT, Inc.). Cells were placed in a cell incubator (Thermo Fisher Scientific, Inc.) at 37˚C with 5% carbon dioxide. miRNA-93 mimics and inhibitors and negative controls (Guangzhou RiboBio Co., Ltd.) were prepared for cell transfection. The confluence of the cells was maintained at ~60% before transfection. Cells were starved in serum-free Minimal Essential Medium (WISENT, Inc.) at 37˚C with 5% carbon dioxide for 2 h and transfected with 1 µg miRNA-93 mimics and inhibitors and their respective blank vectors using Lipofectamine 2000 reagent (Invitrogen; Thermo Fisher Scientific, Inc.) for 36 h at 37˚C. Subsequent experiment was conducted within 72 h. The sequences of the miRNA-93 mimics/inhibitors are displayed in Table SI. The sequence of mature miRNA-93 was 5'-CAAAGUGCUGUUCGUGCAGGUAG-3'. The sequence of mimics negative control was 5'-UUGUACUACACAAAAGUACUG-3' and inhibitor negative control was 5'-CAGUACUUUUGUGUAGUACAA-3'.

RNA extraction and reverse transcription-quantitative PCR (RT-qPCR)

Total RNA of the cells was extracted using TRIzol (Invitrogen; Thermo Fisher Scientific, Inc.). RT was performed using a PrimeScript™ RT reagent Kit (Takara Bio, Inc., No RR047A) according to the manufacturer's instructions. A SYBR Premix Ex Taq II kit (Takara Bio, Inc.) was used for RT-qPCR with thermocycling conditions as follows: initial denaturation 95˚C, 30 sec; 40 cycles of denaturation 95˚C, 30 sec, annealing at 60˚C 30 sec and extension 72˚C, 30 sec. StepOne Plus system (Applied Biosystems; Thermo Fisher Scientific, Inc.) was employed. Target gene expression was normalized using the 2-ΔΔCq method (40). The sequences of mature miRNAs are presented in Table SII; RT-qPCR primers (Shanghai GenePharma Co., Ltd.) are displayed in Table SIII.

Statistical analysis

All experimental data with at least 3 times are presented as the mean ± standard deviation using GraphPad Prism (version 5.0; Dotmatics) and the statistical analysis was performed using SPSS 20.0 (IBM Corp.). Differences between the two groups was analyzed using paired t tests. For >2 groups in TCGA database, One-way ANOVA was used followed by Fisher's least significant difference post hoc test. The correlation analysis between two genes was evaluated using the Spearman rank correlation coefficient. All plots were drawn with GraphPad Prism software. For the results of miRNA microarray, P<0.05 and |log2fold-change (FC)|> 1 were considered to define the DE-miRNAs. The association between expression of DE-miRNAs and the prognostic value was analyzed using log-rank test. P<0.05 was considered to indicate a statistically significant difference.

Results

Screening of potential DE-miRNAs in HBV-associated HCC

The original data of miRNA arrays GSE67882 and GSE69580 were obtained and normalized (Fig. S1). A total of 13 HCC and nine non-tumor tissues were included for further analysis. The ‘limma’ R package was used to generate volcano plots of miRNA expression (Fig. S2). The top 10 up- and downregulated genes are displayed as heatmaps (Fig. 1A and B). Intersection analysis showed that there were 63 up- and 22 downregulated genes (Fig. 1C and D). The candidate DE-miRNAs were defined according to two indicators |log2FC|>1 and P<0.05. Following screening, nine up- and one downregulated DE-miRNA were obtained (Table I).

Figure 1

Candidate DE-miRNAs identified by GSE67882 in hepatitis B virus-related HCC. Top 20 up- and downregulated miRNAs in (A) GSE67882 and (B) GSE69580 data. (C) Intersection analysis of miRNAs (C) up and (D) downregulated in both datasets. DE-miRNA, differentially expressed microRNA; HCC, hepatocellular carcinoma.

Table I

DE-miRNAs in hepatitis B virus-associated hepatocellular carcinoma.

Table I

DE-miRNAs in hepatitis B virus-associated hepatocellular carcinoma.

A, Upregulated
 GSE67882GSE69580
DE-miRNAP-value log2FCP-value log2FC
hsa-miR-15a0.0078083451.6111849560.0193206841.29726588
hsa-miR-29b 1.82x10-63.6592649240.0272305322.09606417
hsa-miR-930.0309024391.227695980.0058431961.842708148
hsa-miR-106b0.0025371742.1561669890.0005668462.676683779
hsa-miR-146b0.0031974862.0589178090.0048083752.831128268
hsa-miR-2100.0002617032.4862646640.0036231823.288727003
hsa-miR-374b0.0218959781.8633055030.0453272233.113135194
hsa-miR-6600.0173086661.210520140.0297143385.260854
hsa-miR-8860.0327218091.5473029910.0133912021.871457118
B, Downregulated
 GSE67882GSE69580
DE-miRNAP-value log2FCP-value log2FC
hsa-miR-125b0.03390546-1.0983885120.012086138-4.843165124

[i] DE-miRNA, differentially expressed microRNA.

Prognostic value of DE-miRNAs

To evaluate candidate DE-miRNAs, their prognostic value was analyzed. Kaplan-Meier Plotter database showed that among nine upregulated miRNAs, only four miRNAs, namely miRNA-93, miRNA-106b, miRNA-210 and miRNA-374b, had a significant effect on prognosis of patients with HCC (Fig. 2A-D). The prognostic analysis of miRNA-125b showed that the lower the expression of miRNA-125b, the worse the prognosis (Fig. 2E). Finally, five miRNAs whose expression levels and prognosis were significantly different between HCC and normal tissue were identified as candidate DE-miRNAs for further study.

Figure 2

Association between expression of candidate DE-miRNAs and prognostic value in HCC. (A) Expression levels of miRNA-93, (B) miRNA-106, (C) miRNA-210, (D) miRNA-374 and (E) miRNA-125 and prognosis of patients with HCC. DE-miRNA, differentially expressed microRNA; HCC, hepatocellular carcinoma.

Prediction of DE-miRNAs target and hub genes

The target genes of DE-miRNAs were predicted in miRNet database. miRNA-93 had 1,220, miRNA-106b had 1,091, miRNA-210 had 124, miRNA-374b had 234 and miRNA-125b had 432 potential target genes (Fig. S3A and B; Table II). Protein-protein interaction network analysis was performed on predicted target genes of DE-miRNA using the STRING database and Cytoscape software (version 3.7.1; Fig. 3A and B). The top 20 resulting hub genes are displayed, as well as their scores (Table SIV).

Figure 3

Top 20 hub genes in protein-protein interaction network belong to the target genes of microRNAs. Hub genes in (A) up- and (B) downregulated target genes. According to Cytoscape score, redder color represents higher score.

Table II

Target genes of DE-miRNAs in hepatocellular carcinoma.

Table II

Target genes of DE-miRNAs in hepatocellular carcinoma.

A, Upregulated
DE-miRNANumber of genes
hsa-miRNA-931,220
hsa-miRNA-106b1,091
hsa-miRNA-210124
hsa-miRNA-374b234
B, Downregulated
DE-miRNANumber of genes
hsa-miRNA-125b432

[i] DE-miRNA, differentially expressed microRNA.

Functional annotation and pathway enrichment analysis

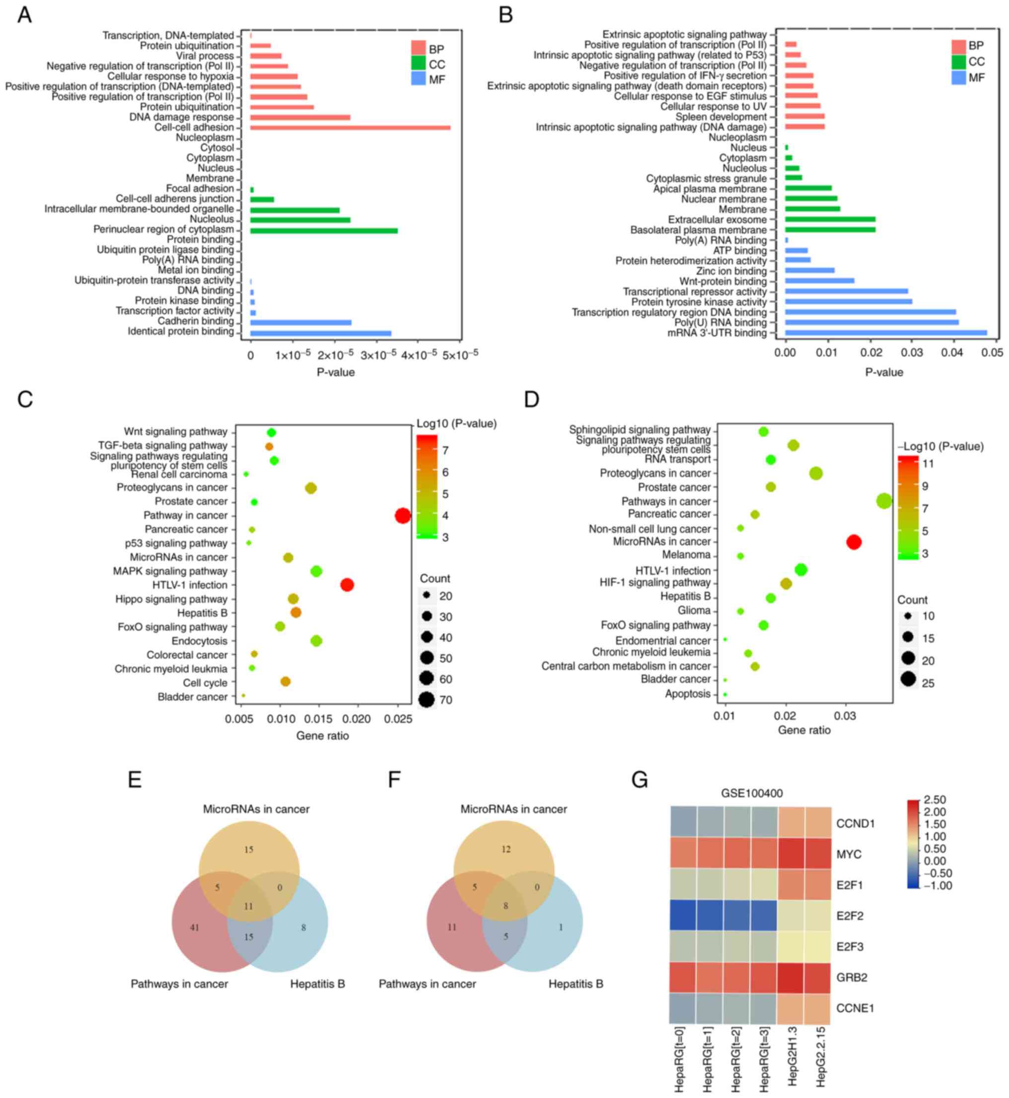
The present study evaluated the terms involved in these target genes through GO analysis. DAVID (version 6.8) database was used to perform GO enrichment analysis of 2,669 predicted target genes of up- and 432 predicted target genes of downregulated DE-miRNAs. The results were divided into three categories: Biological process, cellular component and molecular function. The top ten terms are listed according to P-value (Fig. 4A and B). KEGG pathway enrichment analysis of target genes was performed using the DAVID database to evaluate the signaling pathways. The top 20 terms are displayed according to P-value (Fig. 4C and D). Notably, three signal pathways (‘pathway in cancer’, ‘hepatitis B’ and ‘microRNAs in cancer’) were co-enriched, which were associated with HBV-related HCC. To identify potential target genes regulated by HBV, these signaling pathways were selected for intersection analysis, resulting in 11 and 8 sets of intersecting genes for up- and downregulated genes, respectively (Fig. 4E and F). For these predicted target genes, experimental data from GEO database were further investigated. In GSE100400 dataset, RNA-seq, ChIP-seq and 4C methods were combined to identify target genes regulated by HBV (37). Since this dataset provided a reliable and well-analyzed differential gene expression profile, it was cross-analyzed with the present findings to predict the potential miRNA-mRNA regulatory relationship network in HBV-related HCC. An intersection analysis of 11 up- and 8 downregulated target genes with the results of GSE100400 was conducted. A total of seven HBV-associated intersecting genes was obtained: CCND1, MYC, E2F1, E2F2, E2F3, GRB2 and CCNE1. The sequencing expression profiles of these genes in the GSE100400 dataset is shown in Fig. 4G. The expression levels of the DE-miRNA target genes were analyzed via UALCAN cancer database (Fig. S4). The present study summarized the potential miRNA-mRNA regulatory association network model in HBV-associated HCC (Fig. 5).

Figure 4

GO and KEGG analysis of function and pathway of potential target genes od DE-miRNAs. GO analysis was performed on the target genes of (A) up- and (B) downregulated miRNAs. KEGG analysis was performed on the target genes of (C) up- and (D) downregulated miRNAs. Intersection analysis of functional terms associated with (E) up- and (F) downregulated miRNAs. (G) Seven genes regulated by HBV were intersected by KEGG analysis and GSE100400 data and the sequencing expression profiles were shown. GO, Gene Ontology; KEGG, Kyoto Encyclopedia of Genes and Genomes; miRNA, microRNA; HBV, hepatitis B virus; BP, biological process; CC, cellular component; MF, molecular function; CCND1, cyclin D1); E2F2 (E2F Transcription Factor 2); GRB2 (Growth factor Receptor Bound Protein 2); CCNE1 (Cyclin E1).

Figure 5

HBV mediates target genes through miRs in HBV-related HCC. HBV, hepatitis B virus; HCC, hepatocellular carcinoma; miR, microRNA; CCND1, cyclin D1); E2F2 (E2F Transcription Factor 2); GRB2 (Growth Factor Receptor Bound Protein 2); CCNE1 (Cyclin E1).

Verification of candidate miRNAs and potential target genes and exploration of the regulatory association

To validate the results of the bioinformatics analysis, the expression levels of DE-miRNAs and target genes in HepG2 and HepG2.2.1.5 (a cell line that stably expresses HBV) (41) cells were detected. Compared with those in HepG2 cells, miRNA-93, miRNA-106b, miRNA-210 and miRNA-374b showed significantly higher expression levels in HepG2.2.1.5 cells, while miRNA-125b showed significantly lower expression (Fig. 6A and B). Similarly, compared with HepG2 cells, expression levels of E1F1, E2F3, GRB2, CCND1 and CCNE1 were higher than those in HepG2.2.15 cells, while expression levels of E2F2 and MYC were not significantly different (Fig. 6C).

Figure 6

Reverse transcription-quantitative PCR explored the relationship between hepatitis B virus and its target genes. Expression levels of potential (A) up- and (B) downregulated miRs and (C) target genes in HepG2 and HepG2.2.15 cells. *P<0.05, **P<0.01, ***P<0.001 vs. HepG2. (D) Predicted binding site of miR-93 and GRB2 gene. (E) Expression levels of GRB2 following transfection. *P<0.05, **P<0.01, ***P<0.001 vs. mimics NC or inhibitor NC group. miR, microRNA; GRB2, growth Factor Receptor-bound Protein 2; ns, not significant; UTR, untranslated region; NC, negative control.

Base pairing analysis demonstrated that miRNA-93 had binding sites not only in the 3' but also the 5' UTR of GRB2. A total of nine potential binding sites was predicted between miRNA-93 and 5' UTR of GRB2 (Fig. 6D). As aforementioned, in HepG2.2.15 cells with HBV overexpression, the expression levels of miRNA-93 and GRB2 were upregulated. According to the predicted binding site, miRNA-93 has a regulatory effect of activation by targeting the GRB2 5' UTR. Therefore, more attention was paid to the active regulation between miRNA-93 and GRB2.

Transfection was performed to detect the effect of miRNA-93 on GRB2 expression levels in vitro. Mimics of miRNA-93 were transfected into HepG2 cells and changes in GRB2 were detected. With the increase in miRNA-93, the expression of GRB2 also increased (Fig. 6E). In addition, transfection of miRNA-93 inhibitors in HepG2.2.15 cells confirmed that the expression of GRB2 decreased with the knockdown of miRNA-93 (Fig. 6E). Thus, GRB2 was a target gene of miRNA-93 and was positively regulated by miRNA-93.

Prediction of the mechanism of GRB2 promotion of HCC

TCGA database demonstrated that expression levels of GRB2 in HCC were significantly higher than those in non-tumor tissues (Fig. 7A). Expression of GRB2 was associated with lymph node metastasis in patients with HCC (Fig. 7B). The higher the GRB2 expression, the lower the overall survival rate of patients with HCC (Fig. 7C).

Figure 7

Expression levels and prognosis value of GRB2 were assessed in TCGA database and biological function of GRB2 was predicted. (A) Compared with normal tissues, the expression of GRB2 in primary tumor tissues increased significantly. (B) GRB2 expression levels are positively correlated with lymph node metastasis. (C) High GRB2 expression is associated with worse overall survival rate in patients with HCC. GSEA of (D) primary immunodeficiency, (E) cytosolic DNA sensing, (F) Wnt signaling, (G) glycosylphosphatidylinositol GPI anchor biosynthesis, (H) amino sugar and nucleotide sugar metabolism and (I) other glycan degradation pathway associated with GRB2 expression. (J) Correlation analysis between the expression levels of GRB2 and immune cells. *P<0.05, ****P<0.0001 vs. normal. GRB2 (Growth Factor Receptor Bound Protein 2); TCGA, The Cancer Genome Atlas.

The present study analyzed the role of GRB2 in occurrence and development of HCC. After GSE101728 data normalization, the present study assessed enrichment of the KEGG pathway between the top 25% of the highest and lowest GRB2 expression (Fig. 7D-I). Primary immunodeficiency signaling pathway had the smallest P-value in the low GRB2 expression group.

The association between GRB2 expression and immune infiltration levels in HCC were assessed using the TIMER database. Spearman's correlation was assessed based on microarray expression levels. High GRB2 expression had positive correlations with the infiltration levels of B (R=0.324) and CD4+ T cells (R=0.415), macrophages (R=0.483), neutrophils (R=0.429) and dendritic cells (R=0.386) in HCC (Fig. 7J). GRB2 expression had a weakly positive correlation with the infiltration of CD8+ T cells (R=0.222) and no significant correlation with tumor purity (R=0.026). These findings suggest that GRB2 may serve a specific role in immune infiltration in HCC, especially for CD4+ T cells, macrophages and neutrophils.

Discussion

Although HBV-related miRNA-mRNA regulatory networks have been considered in previous studies (42,43), the miRNA-mRNA network regulated by HBV needs to be further explored due to continuous updating of databases with different patient samples and technologies. Advanced studies have implied that these factors can predict bioinformatic data more accurately (44,45).

HBV is widely integrated into the host genome and has four open reading frames, primarily encoding four viral proteins: Polymerase, HBx, envelope and core protein. HBx) serves a key role in regulating the replication of HBV and is involved in carcinogenesis associated with HBV (46). HBx can be detected in the nucleus, cytoplasm and plasma (47,48). In the nucleus, HBx directly regulates downstream target genes through gene transcription, while in the cytoplasm, HBx regulates downstream target genes via multiple signaling pathways (49). Similarly, miRNAs are widely distributed in human cells and can be detected in the cytoplasm and nucleus (33). HBx and miRNAs are colocalized in the nucleus, which suggests that HBx is a key molecule that participates in HBV regulation of miRNAs (50,51).

miRNAs are important gene expression regulators that can bind to complementary target mRNAs and inhibit their expression (52,53). They mainly play a role in translation inhibition by targeting the 3' UTR of mRNA and causing its cleavage and degradation (54). Analysis of the interaction sites between miRNAs and target genes demonstrated that most miRNAs have binding sites in the 3' UTR of the gene and a small number of predicted binding sites are located in the coding sequence region of the gene (54). However, the present study demonstrated that miRNA-93 upregulates the expression of GRB2, while most miRNAs inhibit gene expression (55). A previous study showed that miRNAs located in the nucleus change the chromatin state by binding to enhancers to activate gene transcription (56). Subsequent research confirmed the phenomenon of miRNA activation (57). miRNAs can suppress gene expression in the cytoplasm and activate gene transcription in the nucleus. In breast cancer, miRNA-93 is localized in the nucleus (58). The present study did not clarify the miRNA-93 localization or chromatin state of the GRB2 enhancer region. This would provide understanding of how miRNA-93 is involved in transcriptional regulation in the nucleus.

GRB2, an oncogenic functional gene in HCC, mainly regulates cell proliferation and invasion via the ERK1/2/AKT axis (59). A previous article identified that GRB2-associated binding proteins serve important roles in the regulation of immune response and cancer cell signaling (60). In addition, miRNA-93 regulates FAT atypical cadherin 4 expression, which is associated with prognosis and immune cell infiltration in HCC (61). The aforementioned report suggested that miRNA-93 was indirectly involved in tumor immune regulation. Several studies have reported that tumor-infiltrating lymphocytes are an independent predictor of lymph node status and survival in cancer (62,63). The present bioinformatics analysis indicated that GRB2 expression can be treated as a biomarker to evaluate the prognosis of HCC patients and regulate the tumor immune microenvironment. There was moderate correlation between GRB2 and immune cells, such as CD4+ T cells, macrophages and neutrophils. The high expression of GRB2 in HCC is accompanied by aggregation of these immune cells. GRB2 may lead to progression of HCC by affecting the tumor immune microenvironment (64). HBV-positive patients have long-term chronic viral infection (65). Liver macrophages are stimulated by HBV-associated inflammatory cytokines and chemokines and can adjust their phenotype based on different signals from the liver microenvironment, such as danger signals, fatty acids, and phagocytosis of cell debris, thereby affecting tumor progression (66). In previous studies, macrophages were not considered to have antigen-specific immune memory (67,68). However, macrophages, as a class of immune cells, can also form antigen-specific immune memory (69). When macrophages encounter a specific antigen again, they stimulate a stronger immune response. This indicates a function of macrophages in HBV-related HCC.

Collectively, the present study summarized a potential miRNA-mRNA regulatory network in HBV-associated HCC and demonstrated miRNA-93 positively regulated immune infiltration-related GRB2 gene expression through the 5'UTR region. This study reports for the first time the correlation between GRB2 expression and immune cell infiltration. Restoring GRB2 levels may be a novel treatment strategy for HCC in future.

Supplementary Material

Normalized data of GSE67882 and GSE69580. GSE67882 data (A) before and (B) following normalization. GSE69580 data (C) before and (D) following normalization.
Volcano plots of GSE67882 and GSE69580 data. Volcano plot of (A) GSE67882 and (B) GSE69580 data. The candidate differentially expressed microRNAs were defined as fold-change >2 and P<0.05.
miRNet prediction of potential target genes of DE-miRNAs in HBV-related HCC. (A) Four up- and (B) one downregulated DE-miRNAs and corresponding predicted target genes. Certain genes were simultaneously regulated by several miRNAs.
Expression levels of seven differentially expressed microRNA target genes were dysregulated in UALCAN database. Differential expression levels of (A) Cyclin D1), (B) MYC, (C) E2F1 (E2F Transcription Factor 1), (D) E2F2 (E2F Transcription Factor 2), (E) E2F3 (E2F Transcription Factor 3), (F) GRB2 (Growth Factor Receptor Bound Protein 2) and (G) CCNE1 (Cyclin E1) in tumor and normal tissue according to ethnicity. ns, not significant.
Sequences of the miRNA-93 mimics/inhibitors used for transfection.
Sequence of mature miRs.
Reverse transcription-quantitative PCR primers.
Hub genes identified in the cytoHubba network.

Acknowledgements

Not applicable.

Funding

Funding: The present study was supported by the National Natural Science Foundation of China (grant no. 81972664).

Availability of data and materials

The data generated in the present study may be requested from the corresponding author.

Authors' contributions

CZ and HF conceived the study. CZ, HS, ML and YQ designed the methodology, performed experiments and analyzed data. CZ wrote the manuscript. CZ, HS, ML and HF edited the manuscript. HF supervised the study. CZ and HS confirm the authenticity of all the raw data. All authors have read and approved the final manuscript.

Ethics approval and consent to participate

Not applicable.

Patient consent for publication

Not applicable.

Competing interests

The authors declare that they have no competing interests.

References

1 

Bray F, Ferlay J, Soerjomataram I, Siegel RL, Torre LA and Jemal A: Global cancer statistics 2018: GLOBOCAN estimates of incidence and mortality worldwide for 36 cancers in 185 countries. CA Cancer J Clin. 68:394–424. 2018.PubMed/NCBI View Article : Google Scholar

2 

Younes R and Bugianesi E: Should we undertake surveillance for HCC in patients with NAFLD? J Hepatol. 68:326–334. 2018.PubMed/NCBI View Article : Google Scholar

3 

Sartorius K, Makarova J, Sartorius B, An P, Winkler C, Chuturgoon A and Kramvis A: The regulatory role of MicroRNA in hepatitis-B virus-associated hepatocellular carcinoma (HBV-HCC) pathogenesis. Cells. 8(1504)2019.PubMed/NCBI View Article : Google Scholar

4 

El-Serag HB: Epidemiology of viral hepatitis and hepatocellular carcinoma. Gastroenterology. 142:1264–1273.e1. 2012.PubMed/NCBI View Article : Google Scholar

5 

Sagnelli C, Macera M, Pisaturo M, Zampino R, Coppola M and Sagnelli E: Occult HBV infection in the oncohematological setting. Infection. 44:575–582. 2016.PubMed/NCBI View Article : Google Scholar

6 

Ringelhan M, O'Connor T, Protzer U and Heikenwalder M: The direct and indirect roles of HBV in liver cancer: Prospective markers for HCC screening and potential therapeutic targets. J Pathol. 235:355–367. 2015.PubMed/NCBI View Article : Google Scholar

7 

Szpakowski JL and Tucker LY: Causes of death in patients with hepatitis B: A natural history cohort study in the United States. Hepatology. 58:21–30. 2013.PubMed/NCBI View Article : Google Scholar

8 

Choi YM, Lee SY and Kim BJ: Naturally occurring hepatitis B virus mutations leading to endoplasmic reticulum stress and their contribution to the progression of hepatocellular carcinoma. Int J Mol Sci. 20(597)2019.PubMed/NCBI View Article : Google Scholar

9 

Kim CM, Koike K, Saito I, Miyamura T and Jay G: HBx gene of hepatitis B virus induces liver cancer in transgenic mice. Nature. 351:317–320. 1991.PubMed/NCBI View Article : Google Scholar

10 

Sadri Nahand J, Bokharaei-Salim F, Karimzadeh M, Moghoofei M, Karampoor S, Mirzaei HR, Tabibzadeh A, Jafari A, Ghaderi A, Asemi Z, et al: MicroRNAs and exosomes: Key players in HIV pathogenesis. HIV Med. 21:246–278. 2020.PubMed/NCBI View Article : Google Scholar

11 

Petrini E, Caviglia GP, Abate ML, Fagoonee S, Smedile A and Pellicano R: MicroRNAs in HBV-related hepatocellular carcinoma: Functions and potential clinical applications. Panminerva Med. 57:201–209. 2015.PubMed/NCBI

12 

Pu C, Wang J, Wei Q and Han P: Commentary on ‘Asymptomatic prostatic inflammation in men with clinical BPH and erectile dysfunction affects the positive predictive value of prostate-specific antigen’. Agnihotri S, Mittal RD, Kapoor R, Mandhani A, Department of Urology & Renal Transplantation, Sanjay Gandhi Post Graduate Institute of Medical Sciences, Lucknow, India: Urol Oncol 2014; [Epub ahead of print]. doi: 10.1016/j.urolonc.2014.03.004. Urol Oncol. 33:103–104. 2015.PubMed/NCBI View Article : Google Scholar

13 

Kelly EJ and Russell SJ: MicroRNAs and the regulation of vector tropism. Mol Ther. 17:409–416. 2009.PubMed/NCBI View Article : Google Scholar

14 

Li LM, Hu ZB, Zhou ZX, Chen X, Liu FY, Zhang JF, Shen HB, Zhang CY and Zen K: Serum microRNA profiles serve as novel biomarkers for HBV infection and diagnosis of HBV-positive hepatocarcinoma. Cancer Res. 70:9798–9807. 2010.PubMed/NCBI View Article : Google Scholar

15 

Bertoli G, Cava C and Castiglioni I: MicroRNAs: New biomarkers for diagnosis, prognosis, therapy prediction and therapeutic tools for breast cancer. Theranostics. 5:1122–1143. 2015.PubMed/NCBI View Article : Google Scholar

16 

Ma X, Feng J, Lu M, Tang W, Han J, Luo X, Zhao Q and Yang L: microRNA-501-5p promotes cell proliferation and migration in gastric cancer by downregulating LPAR1. J Cell Biochem. 121:1911–1922. 2020.PubMed/NCBI View Article : Google Scholar

17 

Vautrot V, Chanteloup G, Elmallah M, Cordonnier M, Aubin F, Garrido C and Gobbo J: Exosomal miRNA: Small molecules, big impact in colorectal cancer. J Oncol. 2019(8585276)2019.PubMed/NCBI View Article : Google Scholar

18 

Sur S, Steele R, Shi X and Ray RB: miRNA-29b inhibits prostate tumor growth and induces apoptosis by increasing bim expression. Cells. 8(1455)2019.PubMed/NCBI View Article : Google Scholar

19 

Vienberg S, Geiger J, Madsen S and Dalgaard LT: MicroRNAs in metabolism. Acta Physiol (Oxf). 219:346–361. 2017.PubMed/NCBI View Article : Google Scholar

20 

Portal-Núñez S, Esbrit P, Alcaraz MJ and Largo R: Oxidative stress, autophagy, epigenetic changes and regulation by miRNAs as potential therapeutic targets in osteoarthritis. Biochem Pharmacol. 108:1–10. 2016.PubMed/NCBI View Article : Google Scholar

21 

Guo D, Liu J, Wang W, Hao F, Sun X, Wu X, Bu P, Zhang Y, Liu Y, Liu F, et al: Alteration in abundance and compartmentalization of inflammation-related miRNAs in plasma after intracerebral hemorrhage. Stroke. 44:1739–1742. 2013.PubMed/NCBI View Article : Google Scholar

22 

Ura S, Honda M, Yamashita T, Ueda T, Takatori H, Nishino R, Sunakozaka H, Sakai Y, Horimoto K and Kaneko S: Differential microRNA expression between hepatitis B and hepatitis C leading disease progression to hepatocellular carcinoma. Hepatology. 49:1098–1112. 2009.PubMed/NCBI View Article : Google Scholar

23 

Giray BG, Emekdas G, Tezcan S, Ulger M, Serin MS, Sezgin O, Altintas E and Tiftik EN: Profiles of serum microRNAs; miR-125b-5p and miR223-3p serve as novel biomarkers for HBV-positive hepatocellular carcinoma. Mol Biol Rep. 41:4513–4519. 2014.PubMed/NCBI View Article : Google Scholar

24 

Ninomiya M, Kondo Y, Kimura O, Funayama R, Nagashima T, Kogure T, Morosawa T, Tanaka Y, Nakayama K and Shimosegawa T: The expression of miR-125b-5p is increased in the serum of patients with chronic hepatitis B infection and inhibits the detection of hepatitis B virus surface antigen. J Viral Hepat. 23:330–339. 2016.PubMed/NCBI View Article : Google Scholar

25 

Xu J, An P, Winkler CA and Yu Y: Dysregulated microRNAs in hepatitis B virus-related hepatocellular carcinoma: Potential as biomarkers and therapeutic targets. Front Oncol. 10(1271)2020.PubMed/NCBI View Article : Google Scholar

26 

Morishita A, Fujita K, Iwama H, Chiyo T, Fujihara S, Oura K, Tadokoro T, Mimura S, Nomura T, Tani J, et al: Role of microRNA-210-3p in hepatitis B virus-related hepatocellular carcinoma. Am J Physiol Gastrointest Liver Physiol. 318:G401–G409. 2020.PubMed/NCBI View Article : Google Scholar

27 

Meng FL, Wang W and Jia WD: Diagnostic and prognostic significance of serum miR-24-3p in HBV-related hepatocellular carcinoma. Med Oncol. 31(177)2014.PubMed/NCBI View Article : Google Scholar

28 

Xie KL, Zhang YG, Liu J, Zeng Y and Wu H: MicroRNAs associated with HBV infection and HBV-related HCC. Theranostics. 4:1176–1192. 2014.PubMed/NCBI View Article : Google Scholar

29 

Wang C, Su K, Lin H, Cen B, Zheng S and Xu X: Identification and verification of a novel MAGI2-AS3/miRNA-374-5p/FOXO1 network associated with HBV-related HCC. Cells. 11(3466)2022.PubMed/NCBI View Article : Google Scholar

30 

Ranjpour M, Katare DP, Wajid S and Jain SK: HCC specific protein network involving interactions of EGFR with A-Raf and transthyretin: experimental analysis and computational biology correlates. Anticancer Agents Med Chem. 18:1163–1176. 2018.PubMed/NCBI View Article : Google Scholar

31 

Liu H, Lei C, He Q, Pan Z, Xiao D and Tao Y: Nuclear functions of mammalian MicroRNAs in gene regulation, immunity and cancer. Mol Cancer. 17(64)2018.PubMed/NCBI View Article : Google Scholar

32 

Bartel DP: MicroRNAs: Target recognition and regulatory functions. Cell. 136:215–233. 2009.PubMed/NCBI View Article : Google Scholar

33 

Huang V and Li LC: miRNA goes nuclear. RNA Biol. 9:269–273. 2012.PubMed/NCBI View Article : Google Scholar

34 

Chen C, Chen H, Zhang Y, Thomas HR, Frank MH, He Y and Xia R: TBtools: An integrative toolkit developed for interactive analyses of big biological data. Mol Plant. 13:1194–1202. 2020.PubMed/NCBI View Article : Google Scholar

35 

Fan Y, Siklenka K, Arora SK, Ribeiro P, Kimmins S and Xia J: miRNet-dissecting miRNA-target interactions and functional associations through network-based visual analysis. Nucleic Acids Res. 44 (W1):W135–W141. 2016.PubMed/NCBI View Article : Google Scholar

36 

Zhu HR, Yu XN, Zhang GC, Shi X, Bilegsaikhan E, Guo HY, Liu LL, Cai Y, Song GQ, Liu TT, et al: Comprehensive analysis of long non-coding RNA-messenger RNA-microRNA co-expression network identifies cell cycle-related lncRNA in hepatocellular carcinoma. Int J Mol Med. 44:1844–1854. 2019.PubMed/NCBI View Article : Google Scholar

37 

Hensel KO, Cantner F, Bangert F, Wirth S and Postberg J: Episomal HBV persistence within transcribed host nuclear chromatin compartments involves HBx. Epigenetics Chromatin. 11(34)2018.PubMed/NCBI View Article : Google Scholar

38 

Chandrashekar DS, Bashel B, Balasubramanya SAH, Creighton CJ, Ponce-Rodriguez I, Chakravarthi BVSK and Varambally S: UALCAN: A portal for facilitating tumor subgroup gene expression and survival analyses. Neoplasia. 19:649–658. 2017.PubMed/NCBI View Article : Google Scholar

39 

Li T, Fan J, Wang B, Traugh N, Chen Q, Liu JS, Li B and Liu XS: TIMER: A web server for comprehensive analysis of tumor-infiltrating immune cells. Cancer Res. 77:e108–e110. 2017.PubMed/NCBI View Article : Google Scholar

40 

Livak KJ and Schmittgen TD: Analysis of relative gene expression data using real-time quantitative PCR and the 2(-Delta Delta C(T)) method. Methods. 25:402–408. 2001.PubMed/NCBI View Article : Google Scholar

41 

Wang X, Hu H, Hu B, Xia H, Cheng X, Zheng J, Zhang Z and Liu H: Dihydromyricetin inhibits Hepatitis B virus replication by activating NF-κB, MAPKs, and autophagy in HepG2.2.15 cells. Mol Biol Rep. 50:1403–1414. 2023.PubMed/NCBI View Article : Google Scholar

42 

Lou W, Liu J, Ding B, Chen D, Xu L, Ding J, Jiang D, Zhou L, Zheng S and Fan W: Identification of potential miRNA-mRNA regulatory network contributing to pathogenesis of HBV-related HCC. J Transl Med. 17(7)2019.PubMed/NCBI View Article : Google Scholar

43 

Ren M, Qin D, Li K, Qu J, Wang L, Wang Z, Huang A and Tang H: Correlation between hepatitis B virus protein and microRNA processor Drosha in cells expressing HBV. Antiviral Res. 94:225–231. 2012.PubMed/NCBI View Article : Google Scholar

44 

Zhang M, Bai X, Zeng X, Liu J, Liu F and Zhang Z: circRNA-miRNA-mRNA in breast cancer. Clin Chim Acta. 523:120–130. 2021.PubMed/NCBI View Article : Google Scholar

45 

Ma J, Wang P, Huang L, Qiao J and Li J: Bioinformatic analysis reveals an exosomal miRNA-mRNA network in colorectal cancer. BMC Med Genomics. 14(60)2021.PubMed/NCBI View Article : Google Scholar

46 

Guerrieri F, Belloni L, D'Andrea D, Pediconi N, Le Pera L, Testoni B, Scisciani C, Floriot O, Zoulim F, Tramontano A and Levrero M: Genome-wide identification of direct HBx genomic targets. BMC Genomics. 18(184)2017.PubMed/NCBI View Article : Google Scholar

47 

Su Q, Schröder CH, Hofmann WJ, Otto G, Pichlmayr R and Bannasch P: Expression of hepatitis B virus X protein in HBV-infected human livers and hepatocellular carcinomas. Hepatology. 27:1109–1120. 1998.PubMed/NCBI View Article : Google Scholar

48 

Liang XH, Stemler M, Will H, Braun R, Tang ZY and Schröder CH: Low incidence and high titers of antibodies to hepatitis B virus X-protein in sera of Chinese patients with hepatocellular carcinoma. J Med Virol. 25:329–337. 1988.PubMed/NCBI View Article : Google Scholar

49 

Levrero M and Zucman-Rossi J: Mechanisms of HBV-induced hepatocellular carcinoma. J Hepatol. 64 (Suppl 1):S84–S101. 2016.PubMed/NCBI View Article : Google Scholar

50 

Peng F, Xiao X, Jiang Y, Luo K, Tian Y, Peng M, Zhang M, Xu Y and Gong G: HBx down-regulated Gld2 plays a critical role in HBV-related dysregulation of miR-122. PLoS One. 9(e92998)2014.PubMed/NCBI View Article : Google Scholar

51 

Zhou SJ, Deng YL, Liang HF, Jaoude JC and Liu FY: Hepatitis B virus X protein promotes CREB-mediated activation of miR-3188 and Notch signaling in hepatocellular carcinoma. Cell Death Differ. 24:1577–1587. 2017.PubMed/NCBI View Article : Google Scholar

52 

Michlewski G and Cáceres JF: Post-transcriptional control of miRNA biogenesis. RNA. 25:1–16. 2019.PubMed/NCBI View Article : Google Scholar

53 

Bernardo BC, Ooi JYY, Lin RCY and McMullen JR: miRNA therapeutics: A new class of drugs with potential therapeutic applications in the heart. Future Med Chem. 7:1771–1792. 2015.PubMed/NCBI View Article : Google Scholar

54 

lyu Z, Mao Z, Wang H, Fang Y, Chen T, Wan Q, Wang M, Wang N, Xiao J, Wei H, et al: MiR-181b targets Six2 and inhibits the proliferation of metanephric mesenchymal cells in vitro. Biochem Biophys Res Commun. 440:495–501. 2013.PubMed/NCBI View Article : Google Scholar

55 

Schmiedel JM, Klemm SL, Zheng Y, Sahay A, Blüthgen N, Marks DS and van Oudenaarden A: Gene expression. MicroRNA control of protein expression noise. Science. 348:128–132. 2015.PubMed/NCBI View Article : Google Scholar

56 

Xiao M, Li J, Li W, Wang Y, Wu F, Xi Y, Zhang L, Ding C, Luo H, Li Y, et al: MicroRNAs activate gene transcription epigenetically as an enhancer trigger. RNA Biol. 14:1326–1334. 2017.PubMed/NCBI View Article : Google Scholar

57 

Suzuki HI, Young RA and Sharp PA: Super-enhancer-mediated RNA processing revealed by integrative MicroRNA network analysis. Cell. 168:1000–1014.e15. 2017.PubMed/NCBI View Article : Google Scholar

58 

Li N, Miao Y, Shan Y, Liu B, Li Y, Zhao L and Jia L: MiR-106b and miR-93 regulate cell progression by suppression of PTEN via PI3K/Akt pathway in breast cancer. Cell Death Dis. 8(e2796)2017.PubMed/NCBI View Article : Google Scholar

59 

Liang C, Xu Y, Ge H, Xing B, Li G, Li G and Wu J: miR-564 inhibits hepatocellular carcinoma cell proliferation and invasion by targeting the GRB2-ERK1/2-AKT axis. Oncotarget. 8:107543–107557. 2017.PubMed/NCBI View Article : Google Scholar

60 

Vaughan TY, Verma S and Bunting KD: Grb2-associated binding (Gab) proteins in hematopoietic and immune cell biology. Am J Blood Res. 1:130–134. 2011.PubMed/NCBI

61 

Li J, Lv M, Huang Q, Hu R, Zhong X, Sun X, Feng W, Han Z, Ma M, Zhang W and Zhou X: FAT4 expression in peripheral blood mononuclear cells is associated with prognosis and immune cell infiltration in hepatocellular carcinoma. Sci Rep. 13(15735)2023.PubMed/NCBI View Article : Google Scholar

62 

Dunn GP, Dunn IF and Curry WT: Focus on TILs: Prognostic significance of tumor infiltrating lymphocytes in human glioma. Cancer Immun. 7(12)2007.PubMed/NCBI

63 

Azimi F, Scolyer RA, Rumcheva P, Moncrieff M, Murali R, McCarthy SW, Saw RP and Thompson JF: Tumor-infiltrating lymphocyte grade is an independent predictor of sentinel lymph node status and survival in patients with cutaneous melanoma. J Clin Oncol. 30:2678–2683. 2012.PubMed/NCBI View Article : Google Scholar

64 

Zhang X and Zhang J, Gao F, Fan S, Dai L and Zhang J: KPNA2-associated immune analyses highlight the dysregulation and prognostic effects of GRB2, NRAS, and their RNA-binding proteins in hepatocellular carcinoma. Front Genet. 11(593273)2020.PubMed/NCBI View Article : Google Scholar

65 

Lee CC, Li IJ, Chen YC, Cheng JW, Wu HH, Weng CH, Fang JT and Tian YC: Comparable ten-year outcome in hemodialysis patients with hepatitis C virus and hepatitis B virus coinfection and single hepatitis B virus infection. Blood Purif. 32:89–95. 2011.PubMed/NCBI View Article : Google Scholar

66 

Tacke F: Targeting hepatic macrophages to treat liver diseases. J Hepatol. 66:1300–1312. 2017.PubMed/NCBI View Article : Google Scholar

67 

Maheshwari A: Innate immune memory in macrophages. Newborn (Clarksville). 2:60–79. 2023.PubMed/NCBI View Article : Google Scholar

68 

Kawasaki T, Ikegawa M, Yunoki K, Otani H, Ori D, Ishii KJ, Kuroda E, Takamura S, Kitabatake M, Ito T, et al: Alveolar macrophages instruct CD8+ T cell expansion by antigen cross-presentation in lung. Cell Rep. 41(111828)2022.PubMed/NCBI View Article : Google Scholar

69 

Dai H, Lan P, Zhao D, Abou-Daya K, Liu W, Chen W, Friday AJ, Williams AL, Sun T, Chen J, et al: PIRs mediate innate myeloid cell memory to nonself MHC molecules. Science. 368:1122–1127. 2020.PubMed/NCBI View Article : Google Scholar

Related Articles

  • Abstract
  • View
  • Download
  • Twitter
Copy and paste a formatted citation
Spandidos Publications style
Zheng C, Su H, Liu M, Qian Y and Fan H: miRNA‑mRNA network contributes to HBV‑related hepatocellular carcinoma via immune infiltration induced by GRB2. Biomed Rep 20: 90, 2024.
APA
Zheng, C., Su, H., Liu, M., Qian, Y., & Fan, H. (2024). miRNA‑mRNA network contributes to HBV‑related hepatocellular carcinoma via immune infiltration induced by GRB2. Biomedical Reports, 20, 90. https://doi.org/10.3892/br.2024.1777
MLA
Zheng, C., Su, H., Liu, M., Qian, Y., Fan, H."miRNA‑mRNA network contributes to HBV‑related hepatocellular carcinoma via immune infiltration induced by GRB2". Biomedical Reports 20.6 (2024): 90.
Chicago
Zheng, C., Su, H., Liu, M., Qian, Y., Fan, H."miRNA‑mRNA network contributes to HBV‑related hepatocellular carcinoma via immune infiltration induced by GRB2". Biomedical Reports 20, no. 6 (2024): 90. https://doi.org/10.3892/br.2024.1777
Copy and paste a formatted citation
x
Spandidos Publications style
Zheng C, Su H, Liu M, Qian Y and Fan H: miRNA‑mRNA network contributes to HBV‑related hepatocellular carcinoma via immune infiltration induced by GRB2. Biomed Rep 20: 90, 2024.
APA
Zheng, C., Su, H., Liu, M., Qian, Y., & Fan, H. (2024). miRNA‑mRNA network contributes to HBV‑related hepatocellular carcinoma via immune infiltration induced by GRB2. Biomedical Reports, 20, 90. https://doi.org/10.3892/br.2024.1777
MLA
Zheng, C., Su, H., Liu, M., Qian, Y., Fan, H."miRNA‑mRNA network contributes to HBV‑related hepatocellular carcinoma via immune infiltration induced by GRB2". Biomedical Reports 20.6 (2024): 90.
Chicago
Zheng, C., Su, H., Liu, M., Qian, Y., Fan, H."miRNA‑mRNA network contributes to HBV‑related hepatocellular carcinoma via immune infiltration induced by GRB2". Biomedical Reports 20, no. 6 (2024): 90. https://doi.org/10.3892/br.2024.1777
Follow us
  • Twitter
  • LinkedIn
  • Facebook
About
  • Spandidos Publications
  • Careers
  • Cookie Policy
  • Privacy Policy
How can we help?
  • Help
  • Live Chat
  • Contact
  • Email to our Support Team