Spandidos Publications Logo
  • About
    • About Spandidos
    • Aims and Scopes
    • Abstracting and Indexing
    • Editorial Policies
    • Reprints and Permissions
    • Job Opportunities
    • Terms and Conditions
    • Contact
  • Journals
    • All Journals
    • Oncology Letters
      • Oncology Letters
      • Information for Authors
      • Editorial Policies
      • Editorial Board
      • Aims and Scope
      • Abstracting and Indexing
      • Bibliographic Information
      • Archive
    • International Journal of Oncology
      • International Journal of Oncology
      • Information for Authors
      • Editorial Policies
      • Editorial Board
      • Aims and Scope
      • Abstracting and Indexing
      • Bibliographic Information
      • Archive
    • Molecular and Clinical Oncology
      • Molecular and Clinical Oncology
      • Information for Authors
      • Editorial Policies
      • Editorial Board
      • Aims and Scope
      • Abstracting and Indexing
      • Bibliographic Information
      • Archive
    • Experimental and Therapeutic Medicine
      • Experimental and Therapeutic Medicine
      • Information for Authors
      • Editorial Policies
      • Editorial Board
      • Aims and Scope
      • Abstracting and Indexing
      • Bibliographic Information
      • Archive
    • International Journal of Molecular Medicine
      • International Journal of Molecular Medicine
      • Information for Authors
      • Editorial Policies
      • Editorial Board
      • Aims and Scope
      • Abstracting and Indexing
      • Bibliographic Information
      • Archive
    • Biomedical Reports
      • Biomedical Reports
      • Information for Authors
      • Editorial Policies
      • Editorial Board
      • Aims and Scope
      • Abstracting and Indexing
      • Bibliographic Information
      • Archive
    • Oncology Reports
      • Oncology Reports
      • Information for Authors
      • Editorial Policies
      • Editorial Board
      • Aims and Scope
      • Abstracting and Indexing
      • Bibliographic Information
      • Archive
    • Molecular Medicine Reports
      • Molecular Medicine Reports
      • Information for Authors
      • Editorial Policies
      • Editorial Board
      • Aims and Scope
      • Abstracting and Indexing
      • Bibliographic Information
      • Archive
    • World Academy of Sciences Journal
      • World Academy of Sciences Journal
      • Information for Authors
      • Editorial Policies
      • Editorial Board
      • Aims and Scope
      • Abstracting and Indexing
      • Bibliographic Information
      • Archive
    • International Journal of Functional Nutrition
      • International Journal of Functional Nutrition
      • Information for Authors
      • Editorial Policies
      • Editorial Board
      • Aims and Scope
      • Abstracting and Indexing
      • Bibliographic Information
      • Archive
    • International Journal of Epigenetics
      • International Journal of Epigenetics
      • Information for Authors
      • Editorial Policies
      • Editorial Board
      • Aims and Scope
      • Abstracting and Indexing
      • Bibliographic Information
      • Archive
    • Medicine International
      • Medicine International
      • Information for Authors
      • Editorial Policies
      • Editorial Board
      • Aims and Scope
      • Abstracting and Indexing
      • Bibliographic Information
      • Archive
  • Articles
  • Information
    • Information for Authors
    • Information for Reviewers
    • Information for Librarians
    • Information for Advertisers
    • Conferences
  • Language Editing
Spandidos Publications Logo
  • About
    • About Spandidos
    • Aims and Scopes
    • Abstracting and Indexing
    • Editorial Policies
    • Reprints and Permissions
    • Job Opportunities
    • Terms and Conditions
    • Contact
  • Journals
    • All Journals
    • Biomedical Reports
      • Information for Authors
      • Editorial Policies
      • Editorial Board
      • Aims and Scope
      • Abstracting and Indexing
      • Bibliographic Information
      • Archive
    • Experimental and Therapeutic Medicine
      • Information for Authors
      • Editorial Policies
      • Editorial Board
      • Aims and Scope
      • Abstracting and Indexing
      • Bibliographic Information
      • Archive
    • International Journal of Epigenetics
      • Information for Authors
      • Editorial Policies
      • Editorial Board
      • Aims and Scope
      • Abstracting and Indexing
      • Bibliographic Information
      • Archive
    • International Journal of Functional Nutrition
      • Information for Authors
      • Editorial Policies
      • Editorial Board
      • Aims and Scope
      • Abstracting and Indexing
      • Bibliographic Information
      • Archive
    • International Journal of Molecular Medicine
      • Information for Authors
      • Editorial Policies
      • Editorial Board
      • Aims and Scope
      • Abstracting and Indexing
      • Bibliographic Information
      • Archive
    • International Journal of Oncology
      • Information for Authors
      • Editorial Policies
      • Editorial Board
      • Aims and Scope
      • Abstracting and Indexing
      • Bibliographic Information
      • Archive
    • Medicine International
      • Information for Authors
      • Editorial Policies
      • Editorial Board
      • Aims and Scope
      • Abstracting and Indexing
      • Bibliographic Information
      • Archive
    • Molecular and Clinical Oncology
      • Information for Authors
      • Editorial Policies
      • Editorial Board
      • Aims and Scope
      • Abstracting and Indexing
      • Bibliographic Information
      • Archive
    • Molecular Medicine Reports
      • Information for Authors
      • Editorial Policies
      • Editorial Board
      • Aims and Scope
      • Abstracting and Indexing
      • Bibliographic Information
      • Archive
    • Oncology Letters
      • Information for Authors
      • Editorial Policies
      • Editorial Board
      • Aims and Scope
      • Abstracting and Indexing
      • Bibliographic Information
      • Archive
    • Oncology Reports
      • Information for Authors
      • Editorial Policies
      • Editorial Board
      • Aims and Scope
      • Abstracting and Indexing
      • Bibliographic Information
      • Archive
    • World Academy of Sciences Journal
      • Information for Authors
      • Editorial Policies
      • Editorial Board
      • Aims and Scope
      • Abstracting and Indexing
      • Bibliographic Information
      • Archive
  • Articles
  • Information
    • For Authors
    • For Reviewers
    • For Librarians
    • For Advertisers
    • Conferences
  • Language Editing
Login Register Submit
  • This site uses cookies
  • You can change your cookie settings at any time by following the instructions in our Cookie Policy. To find out more, you may read our Privacy Policy.

    I agree
Search articles by DOI, keyword, author or affiliation
Search
Advanced Search
presentation
Biomedical Reports
Join Editorial Board Propose a Special Issue
Print ISSN: 2049-9434 Online ISSN: 2049-9442
Journal Cover
December-2024 Volume 21 Issue 6

Full Size Image

Sign up for eToc alerts
Recommend to Library

Journals

International Journal of Molecular Medicine

International Journal of Molecular Medicine

International Journal of Molecular Medicine is an international journal devoted to molecular mechanisms of human disease.

International Journal of Oncology

International Journal of Oncology

International Journal of Oncology is an international journal devoted to oncology research and cancer treatment.

Molecular Medicine Reports

Molecular Medicine Reports

Covers molecular medicine topics such as pharmacology, pathology, genetics, neuroscience, infectious diseases, molecular cardiology, and molecular surgery.

Oncology Reports

Oncology Reports

Oncology Reports is an international journal devoted to fundamental and applied research in Oncology.

Experimental and Therapeutic Medicine

Experimental and Therapeutic Medicine

Experimental and Therapeutic Medicine is an international journal devoted to laboratory and clinical medicine.

Oncology Letters

Oncology Letters

Oncology Letters is an international journal devoted to Experimental and Clinical Oncology.

Biomedical Reports

Biomedical Reports

Explores a wide range of biological and medical fields, including pharmacology, genetics, microbiology, neuroscience, and molecular cardiology.

Molecular and Clinical Oncology

Molecular and Clinical Oncology

International journal addressing all aspects of oncology research, from tumorigenesis and oncogenes to chemotherapy and metastasis.

World Academy of Sciences Journal

World Academy of Sciences Journal

Multidisciplinary open-access journal spanning biochemistry, genetics, neuroscience, environmental health, and synthetic biology.

International Journal of Functional Nutrition

International Journal of Functional Nutrition

Open-access journal combining biochemistry, pharmacology, immunology, and genetics to advance health through functional nutrition.

International Journal of Epigenetics

International Journal of Epigenetics

Publishes open-access research on using epigenetics to advance understanding and treatment of human disease.

Medicine International

Medicine International

An International Open Access Journal Devoted to General Medicine.

Journal Cover
December-2024 Volume 21 Issue 6

Full Size Image

Sign up for eToc alerts
Recommend to Library

  • Article
  • Citations
    • Cite This Article
    • Download Citation
    • Create Citation Alert
    • Remove Citation Alert
    • Cited By
  • Similar Articles
    • Related Articles (in Spandidos Publications)
    • Similar Articles (Google Scholar)
    • Similar Articles (PubMed)
  • Download PDF
  • Download XML
  • View XML

  • Supplementary Files
    • Supplementary_Data.pdf
Article Open Access

Salidroside rescues hypoxic cardiomyocytes by regulating the EGLN1/HIF‑1α pathway

  • Authors:
    • Wenmao Zhang
    • Ziling Liao
    • Chengfeng Xu
    • Xinping Lin
  • View Affiliations / Copyright

    Affiliations: Department of Scientific Research, Yueyang Maternal and Child Health‑Care Hospital, Yueyang, Hunan 414000, P.R. China, Department of Research and Development, Beijing Zhongwei Research Center of Biological and Translational Medicine, Beijing 100000, P.R. China
    Copyright: © Zhang et al. This is an open access article distributed under the terms of Creative Commons Attribution License.
  • Article Number: 180
    |
    Published online on: October 2, 2024
       https://doi.org/10.3892/br.2024.1868
  • Expand metrics +
Metrics: Total Views: 0 (Spandidos Publications: | PMC Statistics: )
Metrics: Total PDF Downloads: 0 (Spandidos Publications: | PMC Statistics: )
Cited By (CrossRef): 0 citations Loading Articles...

This article is mentioned in:



Abstract

Myocardial infarction is characterized by oxygen deficiency caused by arterial flow restriction. Salidroside (SAL) protects against myocardial damage via antioxidant production and inhibition of apoptosis. The present study aimed to investigate potential rescue mechanism of SAL on hypoxic cardiomyocytes. H9C2 cardiomyocytes were divided into normoxia, hypoxia and hypoxia + SAL groups. The inhibitory rate of hypoxia and the optimal concentration and rescue effect of SAL were determined using Cell Counting Kit‑8 assay and flow cytometry. Ca2+ concentration following hypoxia treatment and SAL intervention were detected by Fluo‑4/acetoxymethyl. Tandem mass tag (TMT) proteomics was used to analyze the differential expression of hypoxia‑associated proteins among the three groups. SAL exerted a protective effect on hypoxia‑injured cardiomyocytes by enhancing aerobic metabolism during hypoxia and rescuing cardiomyocytes from hypoxic damage. SAL promoted cell proliferation, decreased apoptosis and increased Ca2+ levels in cell membranes of hypoxic cardiomyocytes. TMT proteomics results showed that the expression levels of intracellular hypoxia inducible factor‑1 (HIF)‑1α and Egl‑9 family HIF 1 (EGLN1) in H9C2 cells were elevated under hypoxic conditions. However, SAL significantly decreased expression levels of HIF‑1α and EGLN1. SAL inhibited mitochondrial calcium overload in hypoxic cardiomyocytes and attenuated expression of hypoxia‑associated factors. SAL exerted its rescue effect on hypoxic cardiomyocytes through the EGLN1/HIF‑1α pathway, thereby suppressing cardiomyocyte apoptosis, improving mitochondrial energy metabolism efficiency and rescuing cardiomyocytes from hypoxic injury.

Introduction

Myocardial infarction is a condition characterised by inadequate blood supply due to blockage of coronary arteries, leading to increased oxygen demand of tissues because of oxygen deficiency caused by arterial flow restriction (1). Oxygen is an essential factor that affects cell activity and the ultimate electron acceptor in the electron transport chain (ETC), making it key for cell survival. A hypoxic environment damages the ETC, limiting oxygen for mitochondrial consumption to produce ATP via oxidative phosphorylation (2,3). Hypoxia increases pulmonary arterial pressure, resulting in acute pulmonary vasoconstriction (4). Hypoxia is the primary cause of myocardial cell injury. It inhibits proliferation of myocardial cells, induces apoptosis and decreases the viability of myocardial cells (5-7).

Rhodiola rosea L., a perennial herb with various biological effects, was first used in Tibetan medicine to treat hypoxia, decrease altitude illness, lower blood pressure and improve oxygen utilisation and tolerance to hypoxia (8-10). R. rosea L. improves aerobic metabolic processes during hypoxia and exerts a protective effect on cardiomyocytes damaged by hypoxia. Salidroside (SAL), a phenolic glycoside compound isolated from R. rosea L., exhibits various pharmacological properties, including antioxidative, anti-apoptotic, anti-inflammatory and cardioprotective effects (6,11). SAL plays an important role in protecting against myocardial damage and has significant inhibitory and protective effects on damaged myocardial tissue via antioxidant production and inhibition of myocardial apoptosis (12,13). In cardiovascular disease, SAL has been reported to enhance and protect cardiac function by inhibiting cardiomyocyte degeneration, necrosis and apoptosis (14). SAL can also stimulate the accumulation of hypoxia inducible factor (HIF)-1α under hypoxia conditions, decrease hypoxia-induced injury of cells and protect cardiomyocytes from hypoxia/reoxygenation injury, indicating the potential of SAL in combating hypoxia injury (6,15,16). Furthermore, SAL alleviates cardiovascular emergency contraction caused by hypoxia, induces and improves activity of key enzymes for free radical scavenging in the body, promotes balance between free radical generation and scavenging and inhibits lipid peroxidation in the cell membrane (17-19). SAL can help resist hypoxic injury, participate in signalling pathways that antagonise hypoxic cytotoxicity and resist hypoxia-induced apoptosis by reducing the expression of associated proteins such as PI3K and AMPK, which effectively protects against ischaemic anoxic cardiovascular disease (12,13,20,21).

HIF-1 is an oxygen-regulated transcription activator that is activated because of the growth restriction of cells in hypoxia owing to blockage of oxidative phosphorylation in normal cells, consequently making glycolysis the primary energy supply mode (22). HIF-1 consists of α- and β-subunits, which are key gene regulators involved in cellular hypoxia response, erythropoiesis regulation, angiogenesis, anaerobic metabolism and glycolysis pathways (23,24). HIF-1α is a key factor that influences hypoxic response in tumour cells and is expressed cumulatively under hypoxia conditions; however, its expression levels are low under normoxic conditions (24). In addition, HIF-1α regulates cell response to hypoxia and tumour biological behaviour by influencing cell apoptosis/proliferation and energy metabolism (25).

Egl-9 family HIF 1 (EGLN1) is the primary oxygen receptor in the human body (26). Under normoxic conditions, EGLN1 uses O2 as a cofactor to hydroxylate HIF-1α. HIF-1α is recognised by the E3 ubiquitin ligase complex formed by the von Hippel-Lindau protein, resulting in its rapid degradation by proteasomes (27). However, under hypoxic conditions, activity of the proline hydroxylase EGLN1 is inhibited, which inhibits the hydroxylation and ubiquitination-based degradation of HIF-1α. This causes HIF-1α to accumulate and enter the nucleus to form a complex with HIF-1β (28). This complex regulates expression of genes downstream of hypoxia and hypoxic stress response in the body (29).

Since hypoxia-induced apoptosis of cardiomyocytes is a notable risk factor for cardiovascular disease (30,31), preventing cardiomyocyte apoptosis under hypoxic conditions is key. SAL alleviates cardiomyocyte apoptosis and enhances cell viability; however, the underlying mechanisms remain unclear. Studies on SAL have mainly focused on its ability to resist hypoxia and the mechanism underlying its anti-hypoxic effects (6,12,13); however, whether SAL mitigates existing hypoxic conditions remains to be determined. Furthermore, whether there is a regulatory interaction between EGLN1 and HIF-1α that affects apoptosis of cardiomyocytes is unknown. Therefore, the rescue ability of SAL in hypoxic H9C2 cells was studied using hypoxic culture conditions in.

Materials and methods

Materials

SAL, DMSO, trypsin, 1.5 M Tris-HCl (pH=8.8), 1.0 M Tris-HCl (pH=6.8) and penicillin-streptomycin solution were purchased from Beijing Solarbio Science & Technology Co., Ltd. Serum-free DMEM and FBS were purchased from Thermo Fisher Scientific, Inc. PBS was purchased from Lanzhou Bailing Biotech Co., Ltd. RNApure Tissue & Cell (DNase I), UltraSYBR One Step RT-qPCR, HiFiScript cDNA Synthesis and Cell Counting Kit-8 (CCK-8) were purchased from Beijing ComWin Biotech Co., Ltd. SDS-PAGE Sample Loading Buffer (5X), fluo-4/acetoxymethyl ester (Fluo-4/AM) (2 mM) and Annexin V-FITC Apoptosis Detection kit were purchased from Beyotime Institute of Biotechnology. BCA protein assay kit and 5% bovine serum albumin (BSA) were purchased from Beijing Labgic Co., Ltd. L-glutamine was purchased from Suzhou Haixing Biological Technology Co., Ltd.; 30% acrylamide (29:1) was purchased from Sinopharm Chemical Reagent Co., Ltd. PVDF membranes was purchased from MilliporeSigma. Tween-20 was purchased from Amresco Co., Ltd. Anti-EGLN1 (cat. no. #4835s) was purchased from Cell Signaling Technology, Inc. Anti-HIF-1α (cat. no. NB100-105) was purchased from Novus Biologicals, LLC. Anti-GAPDH (cat. no. 60004-1-Ig) was purchased from Proteintech Group, Inc. Horseradish peroxidase-conjugated AffiniPure Goat Anti-Rabbit IgG (cat. no. ZB2301) was purchased from OriGene Technologies, Inc. 10% SDS was purchased from China Sinopharm International (Shanghai) Co., Ltd. Enhanced chemiluminescence (cat. no. ECL-0011) was purchased from Ding Guo Prosperous Co., Ltd. Primers for HIF-1α (forward, 5'-CCGCCACCACCACTGATGAATC-3' and reverse, 5'-GTGAGTACCACTGTATGCvTGATGCC-3') and GAPDH (forward, 5'-GAAGGTCGGTGTGAACGGAT-3' and reverse, 5'-CCCATTTGATGTTAGCGGGAT-3') were purchased from Beijing Tsingke Biotech Co., Ltd. EGLN1 primers (forward, 5'-AGCTGGTCAGCCAGAAGAGT-3' and reverse, 5'-GCCCTCGATCCAGGTGATCT-3') were purchased from Sangon Biotech Co., Ltd. All other solvents and chemicals were of analytical grade. Pure water was produced using a Milli-Q purification system (MilliporeSigma).

Cell culture

H9C2 cell line was purchased from Suzhou Haixing Biological Technology Co., Ltd. The cells in the normoxia group were cultured in DMEM containing 10 FBS and 1% penicillin-streptomycin and incubated at 37˚C in a 5% CO2 incubator. For the hypoxia group, cells were cultured at 37˚C with 5 CO2 and 2% O2.

In vitro cell CCK-8 assay

The biocompatibility of SAL in H9C2 cells was assessed using CCK-8 assay. H9C2 cells were seeded into 96-well plates at a density of 1x105 cells/well and incubated overnight at 37˚C, following which 200 µl SAL (10, 100, 250, 500, 750 and 1,000 nM) or DMEM (blank control) was added for an additional 24 h at 37 ˚C. After removing the DMEM, 110 µl fresh medium (containing 10 µl CCK-8) was added and incubated for 1.5 h. Finally, viability was determined by measuring the absorbance of each well at 450 nm using Spectrophotometer Multiskan (Thermo Fisher Scientific, Inc.).

The ability of SAL to rescue hypoxia-treated H9C2 cells was also confirmed using the CCK-8 method. H9C2 cells were cultured in 96-well plates at a density of 1x105 cells/well and incubated overnight at 37˚C. H9C2 cells were transferred to a hypoxic incubator and cultured under hypoxic conditions for 48 h at 37˚C. Medium was removed and 200 µl SAL (10, 100, 250, 500, 750 and 1,000 nM) or an equal volume of fresh DMEM was added for 24 h in the hypoxic incubator at 37˚C. After removing DMEM, the cells were incubated with CCK-8 solution for 1.5 h. Finally, viability was calculated by measuring the absorbance of each well at 450 nm using Spectrophotometer Multiskan (Thermo Fisher Scientific, Inc.).

Early and late apoptosis analysis

The rescue effect of SAL on hypoxic cells was quantitatively analysed using flow cytometry. H9C2 cells were co-inoculated into 3-cm dishes at a density of 2.5x105 cells/ml. A total of three groups was used: Normoxia, hypoxia and hypoxia + SAL. Cells in the normoxia group were cultured under normoxic conditions for 48 h and incubated in fresh DMEM for an additional 24 h at 37˚C. Cells in the hypoxia group were incubated under hypoxic conditions for 48 h at 37˚C, followed by incubation in DMEM for an additional 24 h. In the hypoxia + SAL group, cells were incubated under hypoxic conditions for 48 h at 37˚C, followed by incubation with 200 µl SAL (100 nM) for an additional 24 h at 37˚C. Cells were collected via centrifugation (500 x g for 5 min at 4˚C) and washed twice with PBS. Cells were suspended in 100 µl binding buffer mixed with 5 µl Annexin-V/FITC and incubated for 5 min in the dark at room temperature. The cells were mixed with 10 PI stain and 400 µl PBS. The stained cells were analyzed by flow cytometry (BD Biosciences) and analysed using WinCyte software (CompuCyte).

Intercellular Ca2+ concentration analysis

The ability of SAL to maintain intracellular calcium homeostasis was evaluated using Fluo-4/AM. H9C2 cells were cultured in 12-well plates with cell slides at a density of 1.5x105 cells/well. Normoxia group was cultured at 37˚C with 5% CO2 and 2% O2. Hypoxia group was cultured at 37˚C with 5% CO2. The culture medium was removed following incubation, the cells were washed with PBS twice and 200 µl Fluo-4/AM (2.5 µM) was added. The cells were then incubated at 37˚C for 15 min in the dark. The stained H9C2 cells were washed with PBS three times, 300 µl 4% paraformaldehyde was added to fix the cells for 30 min at 37˚C, and cells were observed under a fluorescence microscope at 100x magnification (Leica GmbH).

Tandem mass tag (TMT) proteomics analysis

A total of 1x107 cells/tube (three tubes from each group) were subjected to TMT proteomic analysis to screen differentially expressed proteins, which were analysed at the functional level as reported (32). Gene Ontology (GO; david.ncifcrf.gov/tools.jsp) and Kyoto Encyclopaedia of Genes and Genomes (KEGG) enrichment (http://www.kegg.jp) analyses were performed to determine whether differentially expressed proteins were significantly enriched in hypoxia-related pathways. For each protein, the fold-change (FC) was calculated as the ratio of mean values of all biological measurements in each two groups.

Reverse transcription-quantitative (RT-q)PCR

RNA was extracted from cells using an RNApure Tissue and Cell kit (DNase I) according to the manufacturer's protocol. cDNA was synthesised using HiFiScript cDNA Synthesis kit according to the manufacturer's protocol. UltraSYBR One Step RT-qPCR Kit was used to detect the expression of HIF-1α and EGLN1. Thermocycling conditions were as follows: Initial denaturation at 95˚C for 30 sec, followed by 45 cycles of 95˚C for 5 sec and 60˚C for 30 sec. The relative expression levels of HIF-1α and EGLN1 were evaluated by the 2-∆∆Cq method (33).

Western blotting

Cell lysate was extracted using RIPA assay buffer and protein lysates were obtained following centrifugation (12,000 x g for 10 min at 4˚C). Proteins were quantified using a BCA assay kit. The protein extracts were isolated and transferred onto a PVDF membrane, which was blocked with 5% BSA at 37˚C for 2 h. Subsequently, the membrane was incubated overnight with primary antibody at 4˚C, followed by incubation with secondary antibody at 37˚C for 1 h. Chemiluminescent imaging system (Clinx Science) was used to detect the signals. The bands were quantified using Image J software 6.3 (imagej.net/software/).

Statistical analysis

All data were analysed by SPSS 16.0 software (SPSS, Inc.). Continuous variables are expressed as the mean ± standard deviation of three independent replicate experiments. One-way analysis of variance followed by Tukey multiple comparisons test were employed to determine significance between different groups. Fisher's exact test was used to find enriched GO and KEGG terms. The corresponding P-value was calculated as the significance index. Benjamini-Hochberg False Discovery Rate was used to correct the P-value. P<0.05 was considered to indicate a statistically significant difference.

Results

Hypoxia modelling and optimal concentration screening of SAL

Hypoxic incubator models create a hypoxic environment and induce cell apoptosis (34,35). Morphology of the adherent H9C2 cells was fusiform; however, following hypoxic culture, the cell morphology became round and some cells fell off the bottom of the culture dish (Fig. 1A). These morphological changes were not apparent in SAL treatment group. Compared with the hypoxia group, cells of the hypoxia + SAL group adhered to culture dishes and exhibited spindle-shaped shape, which was notably improved.

Figure 1

SAL increase the survival rates of H9C2 cells under hypoxic condition. (A) Cell morphology changes (scale bar, 100 µm). Viability of H9C2 cells following incubation with different concentrations of SAL for different time under (B) normoxic or (C) hypoxic conditions. *P<0.05, **P<0.01 vs. CTR. SAL, Salidroside; CTR, Control.

CCK-8 assay was used to evaluate the effect of SAL on viability of H9C2 cells under a normoxic environment (Fig. 1B). Cell viability was >90%, which confirmed good biocompatibility of SAL. The different incubation times had no significant effect on proliferation of H9C2 cells under normoxic conditions; therefore, 24 h was selected as the incubation time for SAL in subsequent experiments.

A hypoxia model was created to explore the ability of SAL to rescue H9C2 cells following hypoxia. With higher SAL concentrations, the survival rates of hypoxic cells were significantly higher than those of the control group (Fig. 1C). SAL concentrations of 100, 250, 500, 750 and 1,000 nM showed good rescue ability; therefore, 100 nM was selected for subsequent experiments.

Ca2+ detection and apoptosis

To investigate changes of intracellular Ca2+ in the three groups, the cells were stained with Fluo-4/AM and observed using a fluorescence microscope. Compared with the control group, H9C2 cells in the hypoxia group showed brighter green fluorescence, indicating that the hypoxia induced intracellular calcium overload (Fig. 2A). Following SAL treatment in hypoxic cells, green fluorescence intensity of Ca2+ was notably weakened compared with the hypoxia group. These results indicated that SAL treatment reduced intracellular calcium overload in hypoxic cells, thereby inhibiting cell apoptosis.

Figure 2

SAL relieved Ca2+ overload and reduced apoptosis of H9C2 cell. (A) Fluorescence microscope images of Ca2+ detection. (B) Flow cytometry analysis of H9C2 cells. SAL, Salidroside; Fluo-4/AM, fluo-4/acetoxymethyl ester.

Flow cytometric analysis of cells stained with Annexin V-FITC/PI was used to assess the degree of apoptosis. Survival rates of H9C2 cells in the normoxia and normoxia + SAL groups were >90%, which was consistent with the cell viability results obtained by CCK-8 assay (Fig. 2B). These results further confirmed that SAL has good biocompatibility. After H9C2 cells were cultured under hypoxic conditions, ~18.45% cells were apoptotic and the apoptosis rate increased by 13.5% compared with the normoxia group, indicating that apoptosis was induced via hypoxia-related pathways following hypoxia. In hypoxic cells treated with SAL, the apoptosis rate was 8.76% (early and late apoptosis, 3.24 and 5.52%, respectively), which was 9.69% lower than that in the hypoxia group. Flow cytometry showed that SAL effectively improved survival rate of hypoxic cells and attenuated the effects of hypoxia.

Differential protein screening

According to proteomic analysis, 63 proteins were up- and 42 were downregulated in the normoxia group compared with the hypoxia group. The expression of 78 proteins was up-while that of 48 proteins was downregulated in the normoxia group compared with the hypoxia + SAL group. The expression of four proteins was up- and that of 12 was downregulated in the hypoxia group compared with the hypoxia + SAL group (Fig. S1). Subsequently, differentially expressed proteins were screened for those associated with the hypoxia pathway.

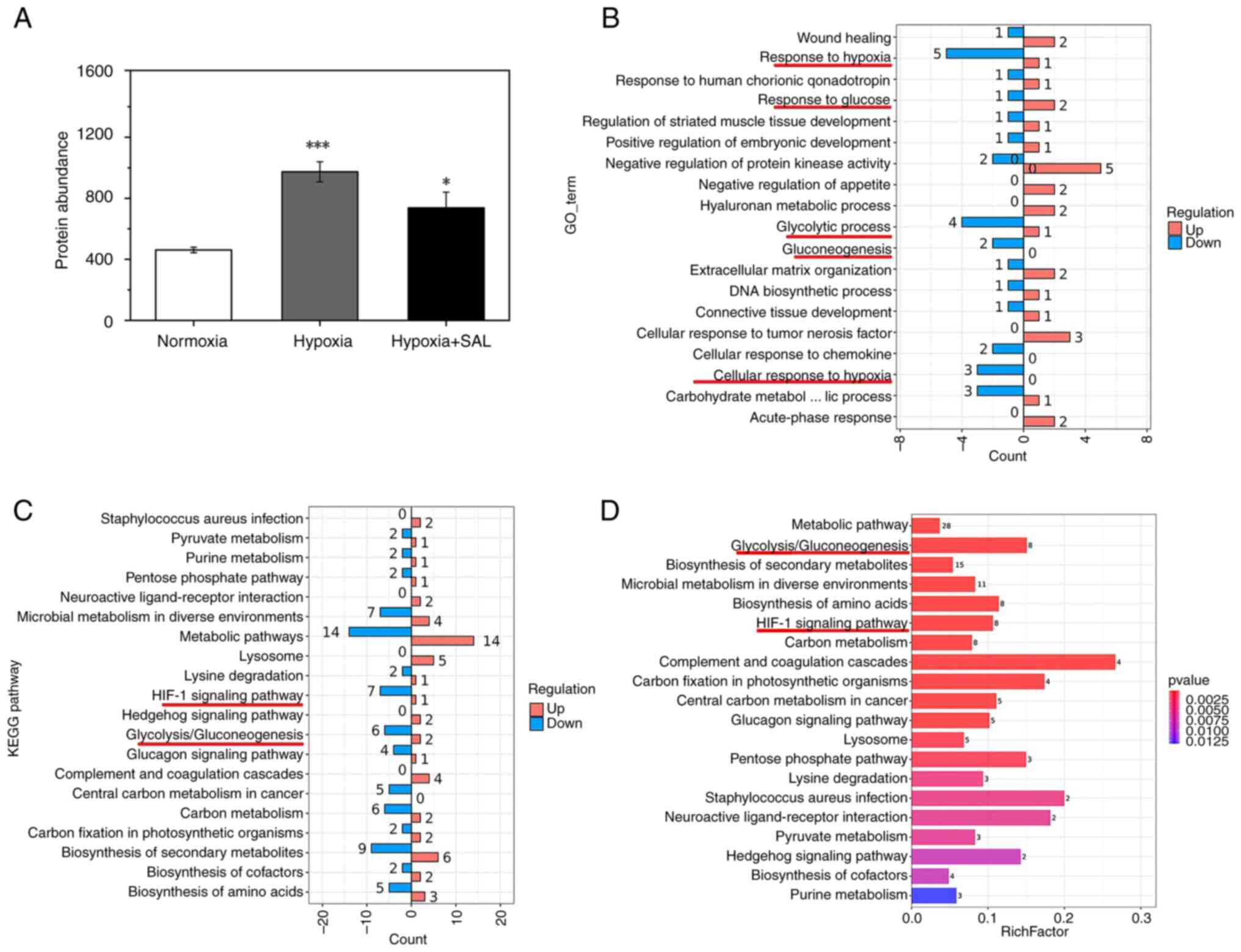
Relative protein abundance of EGLN1(974) in the hypoxia group was significantly higher than that in the control group (461) following hypoxia treatment; however, the protein abundance decreased to 737 following treatment with SAL (P<0.05; Fig. 3A). EGLN1 expression was negatively associated with oxygen concentration under hypoxic conditions.

Figure 3

GO enrichment analysis and KEGG enrichment analysis. (A) Protein abundance of Egl-9 family hypoxia-inducible factor 1. (B) Enrichment in biological processes. (C) KEGG enrichment analysis and (D) pathway enrichment. *P<0.05, ***P<0.001 vs. normoxia. SAL, Salidroside; KEGG, Kyoto Encyclopaedia of Genes and Genomes; GO, Gene Ontology. Red lines indicated the term or pathway is glucose metabolism- or hypoxia-related.

GO and KEGG enrichment analysis

GO enriched terms were ‘response to glucose’, ‘response to hypoxia’ ‘glycolysis/gluconeogenesis’ (Fig. 3B). Therefore, cells responded to hypoxia by expressing hypoxia-related proteins; hypoxia treatment affected cellular glucose metabolism pathways. KEGG enrichment analysis showed that HIF-1 signalling pathway was enriched in the hypoxia vs. hypoxia + SAL group; seven proteins were down- and one was upregulated (Fig. 4A and B). Hypoxia affected the glycolysis/gluconeogenesis pathway, a central pathway in energy metabolism (Fig. 3C and D).

Figure 4

Change in expression of EGLN1 and HIF-1α pathway. EGLN1 in (A) pathway enrichment pathway and (B) pathway enrichment and differential protein network. EGLN1, Egl-9 family hypoxia-inducible factor.

Expression of HIF-1α and EGLN1

Expression of HIF-1α and EGLN1 in the hypoxia group was significantly higher than those in the normoxia group (Fig. 5A). For HIF-1α, mRNA expression under hypoxia was 4.98-fold that of the control group, whereas treatment with SAL decreased its expression. The mRNA expression levels of EGLN1 showed a similar trend. mRNA expression of EGLN1 under hypoxia was 2.40-fold higher than that in the normoxia group and the expression of EGLN1 was reduced following co-incubation with SAL. Non-hydroxylated HIF-1α is more stable than hydroxylated HIF-1α, resulting in increased mRNA expression. EGLN1 mRNA expression increased under hypoxia.

Figure 5

Expression of EGLN1 and HIF-1α. (A) mRNA expression of HIF-1α and EGLN1. (B) SAL reduced the expression of (C) HIF-1α and EGLN1 under hypoxic conditions. **P<0.01 vs. normoxia; ##P<0.01 vs. hypoxia. HIF, hypoxia-inducing factor; EGLN1, Egl-9 family hypoxia-inducible factor; SAL, Salidroside.

Compared to the normoxia group, expression of HIF-1α protein significantly increased following hypoxia treatment, which was consistent with mRNA levels (Fig. 5B and C). EGLN1 protein expression increased following hypoxia treatment. However, following treatment with SAL for 24 h, expression of HIF-1α and EGLN1 protein decreased.

Discussion

Under hypoxic conditions, the ETC in the mitochondria of cardiomyocytes is blocked due to insufficient oxygen supply (36). Electrons leak out of the respiratory chain and combine with O2 to produce reactive oxygen species (ROS), causing lipid peroxidation of mitochondrial and cell membranes and ultimately apoptosis (36,37). Therefore, it is key to prevent hypoxia-induced loss of cardiomyocytes. Studies have shown that SAL exerts anti-hypoxic and protective effects on cardiac function (12,13,38). Following hypoxic stimulation in vitro, SAL treatment improves cardiomyocyte activity, protects cardiomyocytes from hypoxia-induced injury and decreases apoptosis (39). The present study further demonstrated that SAL could rescue cardiomyocytes under hypoxia, decrease apoptosis and regulate the hypoxia-associated EGLN1/HIF-1α pathway.

Cobalt chloride (CoCl2) is used to mimic hypoxic conditions because it promotes apoptosis and increases ROS production, leading to mitochondrial abnormality (40). However, CoCl2 mimics hypoxia by stabilising HIF-1α expression (41). Therefore, the present study used true hypoxia (2% O2). The present study showed that SAL could effectively relieve Ca2+ overload in hypoxic cells. Hypoxia changes cell membrane potential, leading Ca2+ to enter the cells, thereby causing calcium overload. Calcium ions play an important role in several physiological processes, such as energy production and apoptosis (42,43). Mitochondrial calcium overload induces mitochondrial swelling, mitochondrial membrane potential disorder and the release of apoptotic factors into cytoplasm, which in turn leads to apoptosis (44,45). In cardiomyocytes, mitochondria contain large calcium pools; when mitochondrial Ca2+ levels exceed their capacity, mitochondrial permeability transition pores are irreversibly opened, lowering mitochondrial membrane potential and ultimately causing apoptosis. Decreasing mitochondrial Ca2+ overload can therefore prevent cardiac injury (46). Here, SAL decreased Ca2+ concentration in cardio myocytes under hypoxic condition, which may also play a protective role.

TMT proteomics identified differentially expressed proteins associated with glucose metabolism and the hypoxia response pathway, among which EGLN1 plays an important role in hypoxia (26,27). Hypoxia inhibits activation of EGLN1, which in turn inhibits hydroxylation of the two proline residues of HIF-1α, causing HIF-1α to accumulate in the cell and promoting apoptosis. The addition of SAL alleviates effects of hypoxia environment, EGLN1 protein is activated and hydroxylates the oxygen-dependent degradation domain of HIF-1α, causing its degradation (27). SAL treatment downregulated HIF-1α and EGLN1 expression, which was increased under hypoxia. GO and KEGG analysis showed that EGLN1 protein expression was related to HIF-1α hypoxia pathway. As the upstream gene of HIF-1α, EGLN1 expression and activity directly affect the expression of HIF-1α, thus affecting apoptosis. However, SAL decreased expression of HIF-1α and EGLN1 and increased the vitality of cells.

This HIF-1α pathway is key for cellular adaptation and survival in hypoxic environments. When cells are exposed to hypoxia, HIF-1α is stabilised and dimerises with HIF-1β, which regulates the expression of genes involved in metabolism, cell proliferation and apoptosis. Several other differentially expressed proteins involved in the HIF-1 signalling pathway have been identified by TMT proteomics, including downstream metabolic regulators of HIF-1α, such as pyruvate dehydrogenase kinase (PDK1) and lactate dehydrogenase (LDHA) (47). Under hypoxic conditions, HIF-1-mediated PDK1 expression shunts glucose away from mitochondria, attenuating mitochondrial respiration and preventing toxic ROS production (48). LDHA is a key enzyme that converts pyruvate into lactic acid during glycolysis. Hypoxia-induced LDHA is reported to promote inflammation (47,49). SAL alleviates hypoxia-induced upregulation of PDK1 and LDHA, suggesting that SAL may alleviate physiological stress caused by hypoxia (47,49). The expression of HIF-1α and EGLN1 increased under hypoxia treatment; the expression of HIF-1α decreased following treatment with SAL, demonstrating that SAL decreased expression of hypoxia factors. Similarly, EGLN1 showed a consistent trend with HIF-1α. These results showed that SAL inhibited expression of hypoxia-related factors, inhibiting their effects in the signalling pathway and achieving cell rescue. SAL could effectively regulate the expression of HIF-1α and EGLN1 by regulating the EGLN1/HIF-1α hypoxia signalling pathway and inhibit apoptosis.

The GO and KEGG enrichment analysis also showed hypoxia affected the glycolysis/gluconeogenesis pathway, a central pathway in energy metabolism Gluconeogenesis refers to the process by which non-sugar substances are converted into glycogen or glucose by enzymes in organs such as the liver and kidney (50,51). HIF-1 activation by hypoxia induces glycolysis, the anaerobic oxidation of glucose, resulting in conversion of normoxic aerobic respiratory metabolic pathway to a different energy production pathway with lower oxygen consumption (50).

The rescue effect and underlying mechanism of action of SAL on cardiomyocytes remain to be confirmed in cell lines other than H9C2 cells. The concentrations required to achieve potential effects of SAL may vary in different cells; therefore, further investigation is warranted to optimize the concentration of SAL for hypoxia treatment.

In conclusion, SAL enhanced the viability of cardiomyocytes, inhibited intracellular mitochondrial calcium overload, decreased the expression of hypoxia-associated factors HIF-1α and EGLN1 and inhibited cell apoptosis through the EGLN1/HIF-1α pathway, suggesting that SAL effectively rescued the damage of cardiomyocytes caused by hypoxia (Fig. 6).

Figure 6

SAL rescues cardiomyocytes under hypoxia. SAL exert its rescue effect on hypoxic cardiomyocytes through the EGLN1/HIF-1α pathway; SAL suppress cardiomyocyte apoptosis, improve mitochondrial energy metabolism efficiency, and rescue cardiomyocytes from hypoxic injury. SAL, Salidroside; VHL, von Hippel-Lindau; HIF, hypoxia-inducing factor; EGLN, Egl-9 family hypoxia-inducible factor; ROS, reactive oxygen species.

Supplementary Material

Proteomic analysis result. (A) 63 proteins were up- and 42 were downregulated in the normoxia group compared with the hypoxia group. (B) The expression of 78 proteins was up-while that of 48 proteins was downregulated in the normoxia group compared with the hypoxia + SAL group. (C) The expression of four proteins was up- and that of 12 was downregulated in the hypoxia group compared with the hypoxia + SAL group.

Acknowledgements

Not applicable.

Funding

Funding: The present study was supported by the Natural Science Foundation of Hunan Province (grant no. 2023JJ50289) and Scientific Research Project of Hunan Provincial Health Commission (grant no. 202103011065).

Availability of data and materials

The data generated in the present study may be requested from the corresponding author.

Authors' contributions

WZ wrote and reviewed the manuscript and conceived and designed the study. ZL performed experiments and analyzed data. CX performed experiments. XL conceived and designed the study and edited the manuscript. WZ and XL confirm the authenticity of all the raw data. All authors have read and approved the final manuscript.

Ethics approval and consent to participate

Not applicable.

Patient consent for publication

Not applicable.

Competing interests

The authors declare that they have no competing interests.

References

1 

Veldhuizen J, Chavan R, Moghadas B, Park JG, Kodibagkar VD, Migrino RQ and Nikkhah M: Cardiac ischemia on-a-chip to investigate cellular and molecular response of myocardial tissue under hypoxia. Biomaterials. 281(121336)2022.PubMed/NCBI View Article : Google Scholar

2 

Ichiki T and Sunagawa K: Novel roles of hypoxia response system in glucose metabolism and obesity. Trends Cardiovasc Med. 24:197–201. 2014.PubMed/NCBI View Article : Google Scholar

3 

Kishimoto I, Tokudome T, Hosoda H, Miyazato M and Kangawa K: Ghrelin and cardiovascular diseases. J Cardiol. 59:8–13. 2012.PubMed/NCBI View Article : Google Scholar

4 

Wilkins MR, Ghofrani HA, Weissmann N, Aldashev A and Zhao L: Pathophysiology and treatment of high-altitude pulmonary vascular disease. Circulation. 131:582–590. 2015.PubMed/NCBI View Article : Google Scholar

5 

Guo J, Zhu K, Li Z and Xiao C: Adiponectin protects hypoxia/reoxygenation-induced cardiomyocyte injury by suppressing autophagy. J Immunol Res. 2022(8433464)2022.PubMed/NCBI View Article : Google Scholar

6 

Liu B, Wei H, Lan M, Jia N, Liu J and Zhang M: MicroRNA-21 mediates the protective effects of salidroside against hypoxia/reoxygenation-induced myocardial oxidative stress and inflammatory response. Exp Ther Med. 19:1655–1664. 2020.PubMed/NCBI View Article : Google Scholar

7 

Rabinovich-Nikitin I, Blant A, Dhingra R, Kirshenbaum LA and Czubryt MP: NF-κB p65 attenuates cardiomyocyte PGC-1α expression in hypoxia. Cells. 11(2193)2022.PubMed/NCBI View Article : Google Scholar

8 

Chen Y, Tang M, Yuan S, Fu S, Li Y, Li Y, Wang Q, Cao Y, Liu L and Zhang Q: Rhodiola rosea: A therapeutic candidate on cardiovascular diseases. Oxid Med Cell Longev. 2022(1348795)2022.PubMed/NCBI View Article : Google Scholar

9 

Li Y, Zhao Y, Li X, Liu T, Jiang X and Han F: Characterization of global metabolic profile of Rhodiola crenulata after oral administration in rat plasma, urine, bile and feces based on UHPLC-FT-ICR MS. J Pharm Biomed Anal. 149:318–328. 2018.PubMed/NCBI View Article : Google Scholar

10 

Xie N, Fan F, Jiang S, Hou Y, Zhang Y, Cairang N, Wang X and Meng X: Rhodiola crenulate alleviates hypobaric hypoxia-induced brain injury via adjusting NF-κB/NLRP3-mediated inflammation. Phytomedicine. 103(154240)2022.PubMed/NCBI View Article : Google Scholar

11 

Bai XL, Deng XL, Wu GJ, Li WJ and Jin S: Rhodiola and salidroside in the treatment of metabolic disorders. Mini Rev Med Chem. 19:1611–1626. 2019.PubMed/NCBI View Article : Google Scholar

12 

Chen L, Liu P, Feng X and Ma C: Salidroside suppressing LPS-induced myocardial injury by inhibiting ROS-mediated PI3K/Akt/mTOR pathway in vitro and in vivo. J Cell Mol Med. 21:3178–3189. 2017.PubMed/NCBI View Article : Google Scholar

13 

Tian X, Huang Y, Zhang X, Fang R, Feng Y, Zhang W, Li L and Li T: Salidroside attenuates myocardial ischemia/reperfusion injury via AMPK-induced suppression of endoplasmic reticulum stress and mitochondrial fission. Toxicol Appl Pharmacol. 448(116093)2022.PubMed/NCBI View Article : Google Scholar

14 

Yan W, Li K, Buhe A, Li T, Tian P and Hong J: Salidroside inhibits the proliferation and migration of gastric carcinoma cells and tumor growth via the activation of ERS-dependent autophagy and apoptosis. RSC Adv. 9:25655–25666. 2019.PubMed/NCBI View Article : Google Scholar

15 

Chen X, Kou Y, Lu Y and Pu Y: Salidroside ameliorated hypoxia-induced tumorigenesis of BxPC-3 cells via downregulating hypoxia-inducible factor (HIF)-1α and LOXL2. J Cell Biochem. 121:165–173. 2020.PubMed/NCBI View Article : Google Scholar

16 

Tang Y, Hou Y, Zeng Y, Hu Y, Zhang Y, Wang X and Meng X: Salidroside attenuates CoCl2-simulated hypoxia injury in PC12 cells partly by mitochondrial protection. Eur J Pharmacol. 912(174617)2021.PubMed/NCBI View Article : Google Scholar

17 

Hou Y, Zhang Y, Jiang S, Xie N, Zhang Y, Meng X and Wang X: Salidroside intensifies mitochondrial function of CoCl2-damaged HT22 cells by stimulating PI3K-AKT-MAPK signaling pathway. Phytomedicine. 109(154568)2023.PubMed/NCBI View Article : Google Scholar

18 

Wang YF, Chang YY, Zhang XM, Gao MT, Zhang QL, Li X, Zhang L and Yao WF: Salidroside protects against osteoporosis in ovariectomized rats by inhibiting oxidative stress and promoting osteogenesis via Nrf2 activation. Phytomedicine. 99(154020)2022.PubMed/NCBI View Article : Google Scholar

19 

Xing Y, Peng HY, Li X, Zhang MX, Gao LL and Yang XE: Extraction and isolation of the salidroside-type metabolite from zinc (Zn) and cadmium (Cd) hyperaccumulator Sedum alfredii Hance. J Zhejiang Univ Sci B. 13:839–845. 2012.PubMed/NCBI View Article : Google Scholar

20 

Xu MC, Shi HM, Gao XF and Wang H: Salidroside attenuates myocardial ischemia-reperfusion injury via PI3K/Akt signaling pathway. J Asian Nat Prod Res. 15:244–252. 2013.PubMed/NCBI View Article : Google Scholar

21 

Zhu Y, Shi YP, Wu D, Ji YJ, Wang X, Chen HL, Wu SS, Huang DJ and Jiang W: Salidroside protects against hydrogen peroxide-induced injury in cardiac H9c2 cells via PI3K-Akt dependent pathway. DNA Cell Biol. 30:809–819. 2011.PubMed/NCBI View Article : Google Scholar

22 

Godet I, Shin YJ, Ju JA, Ye IC, Wang G and Gilkes DM: Fate-mapping post-hypoxic tumor cells reveals a ROS-resistant phenotype that promotes metastasis. Nat Commun. 10(4862)2019.PubMed/NCBI View Article : Google Scholar

23 

Infantino V, Santarsiero A, Convertini P, Todisco S and Iacobazzi V: Cancer cell metabolism in hypoxia: Role of HIF-1 as key regulator and therapeutic target. Int J Mol Sci. 22(5703)2021.PubMed/NCBI View Article : Google Scholar

24 

Janbandhu V, Tallapragada V, Patrick R, Li Y, Abeygunawardena D, Humphreys DT, Martin EMMA, Ward AO, Contreras O, Farbehi N, et al: Hif-1a suppresses ROS-induced proliferation of cardiac fibroblasts following myocardial infarction. Cell Stem Cell. 29:281–297.e12. 2022.PubMed/NCBI View Article : Google Scholar

25 

Qin Y, Liu HJ, Li M, Zhai DH, Tang YH, Yang L, Qiao KL, Yang JH, Zhong WL, Zhang Q, et al: Salidroside improves the hypoxic tumor microenvironment and reverses the drug resistance of platinum drugs via HIF-1α signaling pathway. EBioMedicine. 38:25–36. 2018.PubMed/NCBI View Article : Google Scholar

26 

Sun L, Wu C, Ming J, Guo E, Zhang W, Li L and Hu G: EGLN1 induces tumorigenesis and radioresistance in nasopharyngeal carcinoma by promoting ubiquitination of p53 in a hydroxylase-dependent manner. J Cancer. 13:2061–2073. 2022.PubMed/NCBI View Article : Google Scholar

27 

Tang J, Deng H, Wang Z, Zha H, Liao Q, Zhu C, Chen X, Sun X, Jia S, Ouyang G, et al: EGLN1 prolyl hydroxylation of hypoxia-induced transcription factor HIF1α is repressed by SET7-catalyzed lysine methylation. J Biol Chem. 298(101961)2022.PubMed/NCBI View Article : Google Scholar

28 

Zhou Y, Ouyang N, Liu L, Tian J, Huang X and Lu T: An EGLN1 mutation may regulate hypoxic response in cyanotic congenital heart disease through the PHD2/HIF-1A pathway. Genes Dis. 6:35–42. 2019.PubMed/NCBI View Article : Google Scholar

29 

Liu G, Zhao W, Zhang H, Wang T, Han Z and Ji X: rs1769793 variant reduces EGLN1 expression in skeletal muscle and hippocampus and contributes to high aerobic capacity in hypoxia. Proc Natl Acad Sci USA. 117:29283–29285. 2020.PubMed/NCBI View Article : Google Scholar

30 

Zhang G, Zhang D, Zhang X, Yu K and Jiang A: Saprirearine protects H9c2 cardiomyocytes against hypoxia/reoxygenation-induced apoptosis by activating Nrf2. Acta Biochim Pol. 69:429–436. 2022.PubMed/NCBI View Article : Google Scholar

31 

Su Y, Tian H, Wei L, Fu G and Sun T: Integrin β3 inhibits hypoxia-induced apoptosis in cardiomyocytes. Acta Biochim Biophys Sin (Shanghai). 50:658–665. 2018.PubMed/NCBI View Article : Google Scholar

32 

Wang W, Li Q, Huang G, Lin BY, Lin D, Ma Y, Zhang Z, Chen T and Zhou J: Tandem mass tag-based proteomic analysis of potential biomarkers for hepatocellular carcinoma differentiation. Onco Targets Ther. 14:1007–1020. 2021.PubMed/NCBI View Article : Google Scholar

33 

Livak KJ and Schmittgen TD: Analysis of relative gene expression data using real-time quantitative PCR and the 2(-Delta Delta C(T)) method. Methods. 25:402–408. 2001.PubMed/NCBI View Article : Google Scholar

34 

Liang RP, Jia JJ, Li JH, He N, Zhou YF, Jiang L, Bai T, Xie HY, Zhou L and Sun YL: Mitofusin-2 mediated mitochondrial Ca2+ uptake 1/2 induced liver injury in rat remote ischemic perconditioning liver transplantation and alpha mouse liver-12 hypoxia cell line models. World J Gastroenterol. 23:6995–7008. 2017.PubMed/NCBI View Article : Google Scholar

35 

Salyha N and Oliynyk I: Hypoxia modeling techniques: A review. Heliyon. 9(e13238)2023.PubMed/NCBI View Article : Google Scholar

36 

Zhou W, Yang W, Fan K, Hua W and Gou S: A hypoxia-activated NO donor for the treatment of myocardial hypoxia injury. Chem Sci. 13:3549–3555. 2022.PubMed/NCBI View Article : Google Scholar

37 

Wen SY, Tamilselvi S, Shen CY, Day CH, Chun LC, Cheng LY, Ou HC, Chen RJ, Viswanadha VP, Kuo WW and Huang CY: Protective effect of HDL on NADPH oxidase-derived super oxide anion mediates hypoxia-induced cardiomyocyte apoptosis. PLoS One. 12(e0179492)2017.PubMed/NCBI View Article : Google Scholar

38 

Sun S, Tuo Q, Li D, Wang X, Li X, Zhang Y, Zhao G and Lin F: Antioxidant effects of salidroside in the cardiovascular system. Evid Based Complement Alternat Med. 2020(9568647)2020.PubMed/NCBI View Article : Google Scholar

39 

Ni J, Li Y, Xu Y and Guo R: Salidroside protects against cardiomyocyte apoptosis and ventricular remodeling by AKT/HO-1 signaling pathways in a diabetic cardiomyopathy mouse model. Phytomedicine. 82(153406)2021.PubMed/NCBI View Article : Google Scholar

40 

Li M, Li K and Ren Y: Nesfatin-1 protects H9c2 cardiomyocytes against cobalt chloride-induced hypoxic injury by modulating the MAPK and Notch1 signaling pathways. J Biol Res (Thessalon). 28(21)2021.PubMed/NCBI View Article : Google Scholar

41 

Lee HR, Leslie F and Azarin SM: A facile in vitro platform to study cancer cell dormancy under hypoxic microenvironments using CoCl2. J Biol Eng. 12(12)2018.PubMed/NCBI View Article : Google Scholar

42 

Xu Z, Zhang D, He X, Huang Y and Shao H: Transport of calcium ions into mitochondria. Curr Genomics. 17:215–219. 2016.PubMed/NCBI View Article : Google Scholar

43 

Zhang Y, Li L, Yue J, Cao L, Liu P, Dong WF and Liu G: Yttrium-mediated red fluorescent carbon dots for sensitive and selective detection of calcium ions. Luminescence. 36:1969–1976. 2021.PubMed/NCBI View Article : Google Scholar

44 

Bao W, Liu M, Meng J, Liu S, Wang S, Jia R, Wang Y, Ma G, Wei W and Tian Z: MOFs-based nanoagent enables dual mitochondrial damage in synergistic antitumor therapy via oxidative stress and calcium overload. Nat Commun. 12(6399)2021.PubMed/NCBI View Article : Google Scholar

45 

Zheng P, Ding B, Jiang Z, Xu W, Li G, Ding J and Chen X: Ultrasound-augmented mitochondrial calcium ion overload by calcium nanomodulator to induce immunogenic cell death. Nano Lett. 21:2088–2093. 2021.PubMed/NCBI View Article : Google Scholar

46 

Zhou Q, Xie M, Zhu J, Yi Q, Tan B, Li Y, Ye L, Zhang X, Zhang Y, Tian J and Xu H: PINK1 contained in huMSC-derived exosomes prevents cardiomyocyte mitochondrial calcium overload in sepsis via recovery of mitochondrial Ca2+ efflux. Stem Cell Res Ther. 12(269)2021.PubMed/NCBI View Article : Google Scholar

47 

Chen SF, Pan MX, Tang JC, Cheng J, Zhao D, Zhang Y, Liao HB, Liu R, Zhuang Y, Zhang ZF, et al: Arginine is neuroprotective through suppressing HIF-1α/LDHA-mediated inflammatory response after cerebral ischemia/reperfusion injury. Mol Brain. 13(63)2020.PubMed/NCBI View Article : Google Scholar

48 

Kim JW, Tchernyshyov I, Semenza GL and Dang CV: HIF-1-mediated expression of pyruvate dehydrogenase kinase: A metabolic switch required for cellular adaptation to hypoxia. Cell Metab. 3:177–185. 2006.PubMed/NCBI View Article : Google Scholar

49 

Wu D, Wang S, Wang F, Zhang Q, Zhang Z and Li X: Lactate dehydrogenase A (LDHA)-mediated lactate generation promotes pulmonary vascular remodeling in pulmonary hypertension. J Transl Med. 22(738)2024.PubMed/NCBI View Article : Google Scholar

50 

Meng F, Zhang W and Wang Y: RASAL1 inhibits HepG2 cell growth via HIF-2α mediated gluconeogenesis. Oncol Lett. 14:7344–7352. 2017.PubMed/NCBI View Article : Google Scholar

51 

Wu X and Chen S: Advances in natural small molecules on pretranslational regulation of gluconeogenesis. Drug Dev Res. 84:613–628. 2023.PubMed/NCBI View Article : Google Scholar

Related Articles

  • Abstract
  • View
  • Download
  • Twitter
Copy and paste a formatted citation
Spandidos Publications style
Zhang W, Liao Z, Xu C and Lin X: Salidroside rescues hypoxic cardiomyocytes by regulating the EGLN1/HIF‑1&alpha; pathway. Biomed Rep 21: 180, 2024.
APA
Zhang, W., Liao, Z., Xu, C., & Lin, X. (2024). Salidroside rescues hypoxic cardiomyocytes by regulating the EGLN1/HIF‑1&alpha; pathway. Biomedical Reports, 21, 180. https://doi.org/10.3892/br.2024.1868
MLA
Zhang, W., Liao, Z., Xu, C., Lin, X."Salidroside rescues hypoxic cardiomyocytes by regulating the EGLN1/HIF‑1&alpha; pathway". Biomedical Reports 21.6 (2024): 180.
Chicago
Zhang, W., Liao, Z., Xu, C., Lin, X."Salidroside rescues hypoxic cardiomyocytes by regulating the EGLN1/HIF‑1&alpha; pathway". Biomedical Reports 21, no. 6 (2024): 180. https://doi.org/10.3892/br.2024.1868
Copy and paste a formatted citation
x
Spandidos Publications style
Zhang W, Liao Z, Xu C and Lin X: Salidroside rescues hypoxic cardiomyocytes by regulating the EGLN1/HIF‑1&alpha; pathway. Biomed Rep 21: 180, 2024.
APA
Zhang, W., Liao, Z., Xu, C., & Lin, X. (2024). Salidroside rescues hypoxic cardiomyocytes by regulating the EGLN1/HIF‑1&alpha; pathway. Biomedical Reports, 21, 180. https://doi.org/10.3892/br.2024.1868
MLA
Zhang, W., Liao, Z., Xu, C., Lin, X."Salidroside rescues hypoxic cardiomyocytes by regulating the EGLN1/HIF‑1&alpha; pathway". Biomedical Reports 21.6 (2024): 180.
Chicago
Zhang, W., Liao, Z., Xu, C., Lin, X."Salidroside rescues hypoxic cardiomyocytes by regulating the EGLN1/HIF‑1&alpha; pathway". Biomedical Reports 21, no. 6 (2024): 180. https://doi.org/10.3892/br.2024.1868
Follow us
  • Twitter
  • LinkedIn
  • Facebook
About
  • Spandidos Publications
  • Careers
  • Cookie Policy
  • Privacy Policy
How can we help?
  • Help
  • Live Chat
  • Contact
  • Email to our Support Team