Spandidos Publications Logo
  • About
    • About Spandidos
    • Aims and Scopes
    • Abstracting and Indexing
    • Editorial Policies
    • Reprints and Permissions
    • Job Opportunities
    • Terms and Conditions
    • Contact
  • Journals
    • All Journals
    • Oncology Letters
      • Oncology Letters
      • Information for Authors
      • Editorial Policies
      • Editorial Board
      • Aims and Scope
      • Abstracting and Indexing
      • Bibliographic Information
      • Archive
    • International Journal of Oncology
      • International Journal of Oncology
      • Information for Authors
      • Editorial Policies
      • Editorial Board
      • Aims and Scope
      • Abstracting and Indexing
      • Bibliographic Information
      • Archive
    • Molecular and Clinical Oncology
      • Molecular and Clinical Oncology
      • Information for Authors
      • Editorial Policies
      • Editorial Board
      • Aims and Scope
      • Abstracting and Indexing
      • Bibliographic Information
      • Archive
    • Experimental and Therapeutic Medicine
      • Experimental and Therapeutic Medicine
      • Information for Authors
      • Editorial Policies
      • Editorial Board
      • Aims and Scope
      • Abstracting and Indexing
      • Bibliographic Information
      • Archive
    • International Journal of Molecular Medicine
      • International Journal of Molecular Medicine
      • Information for Authors
      • Editorial Policies
      • Editorial Board
      • Aims and Scope
      • Abstracting and Indexing
      • Bibliographic Information
      • Archive
    • Biomedical Reports
      • Biomedical Reports
      • Information for Authors
      • Editorial Policies
      • Editorial Board
      • Aims and Scope
      • Abstracting and Indexing
      • Bibliographic Information
      • Archive
    • Oncology Reports
      • Oncology Reports
      • Information for Authors
      • Editorial Policies
      • Editorial Board
      • Aims and Scope
      • Abstracting and Indexing
      • Bibliographic Information
      • Archive
    • Molecular Medicine Reports
      • Molecular Medicine Reports
      • Information for Authors
      • Editorial Policies
      • Editorial Board
      • Aims and Scope
      • Abstracting and Indexing
      • Bibliographic Information
      • Archive
    • World Academy of Sciences Journal
      • World Academy of Sciences Journal
      • Information for Authors
      • Editorial Policies
      • Editorial Board
      • Aims and Scope
      • Abstracting and Indexing
      • Bibliographic Information
      • Archive
    • International Journal of Functional Nutrition
      • International Journal of Functional Nutrition
      • Information for Authors
      • Editorial Policies
      • Editorial Board
      • Aims and Scope
      • Abstracting and Indexing
      • Bibliographic Information
      • Archive
    • International Journal of Epigenetics
      • International Journal of Epigenetics
      • Information for Authors
      • Editorial Policies
      • Editorial Board
      • Aims and Scope
      • Abstracting and Indexing
      • Bibliographic Information
      • Archive
    • Medicine International
      • Medicine International
      • Information for Authors
      • Editorial Policies
      • Editorial Board
      • Aims and Scope
      • Abstracting and Indexing
      • Bibliographic Information
      • Archive
  • Articles
  • Information
    • Information for Authors
    • Information for Reviewers
    • Information for Librarians
    • Information for Advertisers
    • Conferences
  • Language Editing
Spandidos Publications Logo
  • About
    • About Spandidos
    • Aims and Scopes
    • Abstracting and Indexing
    • Editorial Policies
    • Reprints and Permissions
    • Job Opportunities
    • Terms and Conditions
    • Contact
  • Journals
    • All Journals
    • Biomedical Reports
      • Information for Authors
      • Editorial Policies
      • Editorial Board
      • Aims and Scope
      • Abstracting and Indexing
      • Bibliographic Information
      • Archive
    • Experimental and Therapeutic Medicine
      • Information for Authors
      • Editorial Policies
      • Editorial Board
      • Aims and Scope
      • Abstracting and Indexing
      • Bibliographic Information
      • Archive
    • International Journal of Epigenetics
      • Information for Authors
      • Editorial Policies
      • Editorial Board
      • Aims and Scope
      • Abstracting and Indexing
      • Bibliographic Information
      • Archive
    • International Journal of Functional Nutrition
      • Information for Authors
      • Editorial Policies
      • Editorial Board
      • Aims and Scope
      • Abstracting and Indexing
      • Bibliographic Information
      • Archive
    • International Journal of Molecular Medicine
      • Information for Authors
      • Editorial Policies
      • Editorial Board
      • Aims and Scope
      • Abstracting and Indexing
      • Bibliographic Information
      • Archive
    • International Journal of Oncology
      • Information for Authors
      • Editorial Policies
      • Editorial Board
      • Aims and Scope
      • Abstracting and Indexing
      • Bibliographic Information
      • Archive
    • Medicine International
      • Information for Authors
      • Editorial Policies
      • Editorial Board
      • Aims and Scope
      • Abstracting and Indexing
      • Bibliographic Information
      • Archive
    • Molecular and Clinical Oncology
      • Information for Authors
      • Editorial Policies
      • Editorial Board
      • Aims and Scope
      • Abstracting and Indexing
      • Bibliographic Information
      • Archive
    • Molecular Medicine Reports
      • Information for Authors
      • Editorial Policies
      • Editorial Board
      • Aims and Scope
      • Abstracting and Indexing
      • Bibliographic Information
      • Archive
    • Oncology Letters
      • Information for Authors
      • Editorial Policies
      • Editorial Board
      • Aims and Scope
      • Abstracting and Indexing
      • Bibliographic Information
      • Archive
    • Oncology Reports
      • Information for Authors
      • Editorial Policies
      • Editorial Board
      • Aims and Scope
      • Abstracting and Indexing
      • Bibliographic Information
      • Archive
    • World Academy of Sciences Journal
      • Information for Authors
      • Editorial Policies
      • Editorial Board
      • Aims and Scope
      • Abstracting and Indexing
      • Bibliographic Information
      • Archive
  • Articles
  • Information
    • For Authors
    • For Reviewers
    • For Librarians
    • For Advertisers
    • Conferences
  • Language Editing
Login Register Submit
  • This site uses cookies
  • You can change your cookie settings at any time by following the instructions in our Cookie Policy. To find out more, you may read our Privacy Policy.

    I agree
Search articles by DOI, keyword, author or affiliation
Search
Advanced Search
presentation
Experimental and Therapeutic Medicine
Join Editorial Board Propose a Special Issue
Print ISSN: 1792-0981 Online ISSN: 1792-1015
Journal Cover
January-2018 Volume 15 Issue 1

Full Size Image

Sign up for eToc alerts
Recommend to Library

Journals

International Journal of Molecular Medicine

International Journal of Molecular Medicine

International Journal of Molecular Medicine is an international journal devoted to molecular mechanisms of human disease.

International Journal of Oncology

International Journal of Oncology

International Journal of Oncology is an international journal devoted to oncology research and cancer treatment.

Molecular Medicine Reports

Molecular Medicine Reports

Covers molecular medicine topics such as pharmacology, pathology, genetics, neuroscience, infectious diseases, molecular cardiology, and molecular surgery.

Oncology Reports

Oncology Reports

Oncology Reports is an international journal devoted to fundamental and applied research in Oncology.

Experimental and Therapeutic Medicine

Experimental and Therapeutic Medicine

Experimental and Therapeutic Medicine is an international journal devoted to laboratory and clinical medicine.

Oncology Letters

Oncology Letters

Oncology Letters is an international journal devoted to Experimental and Clinical Oncology.

Biomedical Reports

Biomedical Reports

Explores a wide range of biological and medical fields, including pharmacology, genetics, microbiology, neuroscience, and molecular cardiology.

Molecular and Clinical Oncology

Molecular and Clinical Oncology

International journal addressing all aspects of oncology research, from tumorigenesis and oncogenes to chemotherapy and metastasis.

World Academy of Sciences Journal

World Academy of Sciences Journal

Multidisciplinary open-access journal spanning biochemistry, genetics, neuroscience, environmental health, and synthetic biology.

International Journal of Functional Nutrition

International Journal of Functional Nutrition

Open-access journal combining biochemistry, pharmacology, immunology, and genetics to advance health through functional nutrition.

International Journal of Epigenetics

International Journal of Epigenetics

Publishes open-access research on using epigenetics to advance understanding and treatment of human disease.

Medicine International

Medicine International

An International Open Access Journal Devoted to General Medicine.

Journal Cover
January-2018 Volume 15 Issue 1

Full Size Image

Sign up for eToc alerts
Recommend to Library

  • Article
  • Citations
    • Cite This Article
    • Download Citation
    • Create Citation Alert
    • Remove Citation Alert
    • Cited By
  • Similar Articles
    • Related Articles (in Spandidos Publications)
    • Similar Articles (Google Scholar)
    • Similar Articles (PubMed)
  • Download PDF
  • Download XML
  • View XML
Article Open Access

MicroRNA-29b alleviates oxygen and glucose deprivation/reperfusion-induced injury via inhibition of the p53‑dependent apoptosis pathway in N2a neuroblastoma cells

  • Authors:
    • Lei Cao
    • Yu Zhang
    • Shuai Zhang
    • Tian‑Peng Jiang
    • Li Chen
    • Jing Liu
    • Shi Zhou
  • View Affiliations / Copyright

    Affiliations: Department of Interventional Radiology, Guizhou Medical University, Guiyang, Guizhou 550004, P.R. China, Department of Interventional Radiology, Tumor Hospital Affiliated with Guizhou Medical University, Guiyang, Guizhou 550000, P.R. China, Department of Interventional Radiology, The Affiliated Hospital of Guizhou Medical University, Guiyang, Guizhou 550004, P.R. China
    Copyright: © Cao et al. This is an open access article distributed under the terms of Creative Commons Attribution License.
  • Pages: 67-74
    |
    Published online on: October 31, 2017
       https://doi.org/10.3892/etm.2017.5410
  • Expand metrics +
Metrics: Total Views: 0 (Spandidos Publications: | PMC Statistics: )
Metrics: Total PDF Downloads: 0 (Spandidos Publications: | PMC Statistics: )
Cited By (CrossRef): 0 citations Loading Articles...

This article is mentioned in:



Abstract

Cerebral ischemic injury causes severe brain damage and remains one of the leading causes of morbidity and mortality worldwide. Members of the microRNA‑29 (miR‑29) family are involved in regulating the process of ischemia and may be developed as biomarkers to diagnose and treat cerebral ischemia. The role of miR‑29b in cerebral ischemia injury remains poorly understood. The purpose of the present study was to investigate whether miR‑29b overexpression suppressed cerebral ischemic injury and to explore its underlying mechanism of action. The results demonstrated that levels of miR‑29b in N2a neuroblastoma cells decreased following oxygen and glucose deprivation/reperfusion (OGD/R) treatment. Transfection with miR‑29b mimics significantly increased cell viability, decreased lactate dehydrogenase (LDH) leakage, inhibited apoptosis by decreasing morphological changes occurring in the nuclei and reduced caspase‑3 activity in OGD/R‑treated N2a cells. Conversely, miR‑29b inhibitors enhanced OGD/R‑induced cytotoxicity and apoptosis. In addition, the miR‑29b mimics blocked the increase in Bax and p53 expression and decreased Bcl‑2 expression in OGD/R‑treated N2a cells, whereas miR‑29b inhibitors exacerbated the changes in the expression of these apoptosis‑associated proteins caused by OGD/R. p53 knockdown using p53 small interfering RNA decreased cell viability and increased LDH leakage, reversing the improvements that the miR‑29b mimics induced in damaged cells. Taken together, the results of the present study demonstrated that miR‑29b attenuates ischemic injury by negatively regulating the p53‑dependent apoptosis pathway and may therefore be a novel potential therapeutic target for treating ischemic stroke.

Introduction

Ischemic stroke is one of the leading causes of mortality and morbidity worldwide, accounting for ~87% of all stroke cases (1). Although several clinical trials have investigated the effects of different drugs on ischemic stroke, only intravenous recombinant tissue plasminogen activator has clinically exhibited protective efficacy (2). Previous studies have demonstrated that stroke triggers complex cellular molecular events and leads to neuronal cell necrosis, apoptosis, oxidative stress and inflammation in the ischemic brain (3–5). However, the exact mechanisms underlying stroke-induced cell death and neurological dysfunction remain unclear. It has been demonstrated that cellular tumor antigen p53 (p53), a tumor suppressor protein and transcription factor, mediates a number of intrinsic or extrinsic challenges to cells, serving a pivotal role in cell cycle arrest and apoptosis (6). Induction of p53 by oxidative stress and hypoxia results in apoptosis mediated by the mitochondrial pathway (7). p53 can stimulate the expression of several Bcl-2 family genes, including Bax and multiple BH3-only proteins (8). Glucose deprivation (GD) and combined oxygen-glucose deprivation (OGD) are common in vitro models of brain ischemia (9–11). Thus, elucidating the underlying cellular and molecular mechanisms of OGD/reperfusion (OGD/R)-induced neural death may contribute to the development of neuroprotective drugs to treat patients with cerebral ischemia.

MicroRNAs (miRNAs/miRs) are noncoding RNAs that are 19- to 22-nucleotides long and are important post-transcriptional regulators, which interact with multiple target mRNAs to regulate their target genes (12). Several studies have identified that miRNAs serve significant roles in a wide variety of biological processes, including cell proliferation, differentiation, apoptosis and signal transduction (13–15). It has been demonstrated that miRNAs serve an important role in responding to cerebral ischemia (16). Changes in miRNA expression were identified in the brains of patients with forebrain ischemia (17), focal cerebral ischemia (18) and stroke (19). Furthermore, it has been reported that the miR-29 family serves an important role in ischemic brain damage (20,21). However, it remains unclear whether the miR-29 family comprises pro-survival or pro-apoptotic effects (22). Studies have demonstrated miR-29 family members induce anti-apoptotic and pro-apoptotic effects, potentially as a result of binding to different targets in different cells or being under different pathological or physiological conditions (21,23,24). One study demonstrated that loss of miR-29b at the infarct site is a pivotal contributor to stroke lesions and indicated that treatment with miR-29b mimic decreased stroke-induced neural cell death and the infarct size (20). Although there are already a number of studies demonstrating the protective roles of miR-29 family members in cerebral ischemia, the mechanism of miR-29b in cerebral ischemia remains unknown.

In the present study, the role of miR-29b in the development of cerebral ischemia was explored. The expression of miR-29b decreased following OGD/R treatment. Furthermore p53-mediated apoptosis caused OGD/R-induced injury in N2a cells, which was reversed by overexpression of miR-29b. The results of the present study suggest that miR-29b may be developed as a novel therapeutic strategy to treat cerebral ischemia injury and may be important in the treatment of neural cell injury and stroke.

Materials and methods

Reagents

The miR-29b mimic, inhibitor and negative control miRNA sequences were synthesized by Shanghai GenePharma Co., Ltd. (Shanghai, China). The p53 small interfering (si)RNA sequence and scrambled siRNA were synthesized by GE Healthcare Dharmacon, Inc. (Lafayette, CO, USA). The MTT assay kit and Hoechst 33258 were obtained from Sigma-Aldrich; Merck KGaA (Darmstadt, Germany). The lactate dehydrogenase (LDH) cytotoxicity assay kit (cat. no. C0016) and caspase-3 activity kit (cat. no. C1116) were purchased from Beyotime Institute of Biotechnology (Haimen, China). Rabbit anti-apoptosis regulator BAX (Bax, cat. no. 14796), rabbit anti-apoptosis regulator Bcl-2 (Bcl-2) polyclonal antibodies (cat. no. 3498), p53 (cat. no. 2524), GAPDH (cat. no. 2118) and goat anti-rabbit horseradish peroxidase (HRP)-conjugated secondary antibodies (cat. no. 7075) were purchased from Cell Signaling Technology, Inc. (Danvers, MA, USA). All reagents in this study were of analytical grade.

Mouse N2a neuroblastoma cell culture

Mouse N2a neuroblastoma cells were supplied by the American Type Culture Collection (Manassas, VA, USA), maintained in Dulbecco's modified Eagle's medium (DMEM, Gibco; Thermo Fisher Scientific, Inc., Waltham, MA, USA) supplemented with 10% fetal bovine serum (FBS, Gibco; Thermo Fisher Scientific, Inc.), 100 U/ml penicillin and 100 µg/ml streptomycin at 37°C in a humidified atmosphere under normal culture conditions (5% CO2 and 95% O2). The culture medium was replenished every 1–2 days.

Establishment of the OGD/R model and transfection of miR-29b mimic, miR-29b inhibitors or p53 siRNA

To simulate an in vitro ischemic-like condition, N2a neuroblastoma cells were exposed to OGD. The culture medium was replaced with deoxygenated glucose-free DMEM and cells were incubated in a hypoxic chamber containing 5% CO2, 1% O2 and 94% N2 for 4 h. Subsequently, N2a neuroblastoma cells were returned to glucose-containing DMEM under normal culture conditions for 0, 3, 6, 12 or 24 h for reperfusion. The overall protocol is known as OGD/R treatment. To investigate the role of miR-29b and p53 in OGD/R-treated N2a cells, the miR-29b mimics, inhibitors, negative-control miRNA, p53 siRNA or scrambled siRNA, or two treatments were transfected into cells at working concentrations [1:1 (v/v)] using Lipofectamine™ 3000 Transfection reagent (Invitrogen; Thermo Fisher Scientific, Inc.) according to the manufacturer's protocol. Following 6 h transfection, N2a cells underwent OGD/R treatment (4 h OGD and 24 h reperfusion). The transfection efficiencies of the miRNA in N2a cells were confirmed by reverse transcription-quantitative polymerase chain reaction (RT-qPCR) to measure miR-29b expression. The transfection efficiencies of p53 siRNA were confirmed by western blot analysis. The sense and antisense sequences of the miRNAs used were as follows: hsa-miR-29b mimics, sense, 5-′UAGCACCAUUUGAAAUCAGUGUU-3′ and antisense, 5′-AACACUGAUUUCAAAUGGUGCUA-3; negative-control miRNA, sense, 5′-UUCUCCGAACGUGUCACGUTT-3 and antisense, 5′-ACGUGACACGUUCGGAGAATT-3′; hsa-miR-29b inhibitor, sense, 5′-AGAUGUGGAUUUUGAUAGAGT-3 and antisense, 5′-UCUACACCUAAAACUAUCUCT-3′; p53 siRNA, sense, 5′-GAGAUGUUCCGAGAGCUGA-3′ and antisense, 5′-UCAGCUCUCGGAACAUCUC-3′; and p53 scrambled siRNA, sense, 5′-GGGGAUAGGUUACAUGCAC-3′; and antisense, 5′-GUGCAUGUAACCUAUCCCC-3.

MTT assay

N2a neuroblastoma cells were seeded into 96-well plates at a density of 5×104 cells/ml. Following OGD/R treatment and transfection, 20 µl MTT (5 mg/ml) was added to each well and co-incubated for 3–4 h at 37°C. Subsequently, 150 µl dimethyl sulfoxide was added to dissolve the dark blue crystals. Absorbance at 490 nm was measured using a microplate reader (Multiskan MK3; Thermo Fisher Scientific, Inc.). Cell viability was expressed as 100% in the control group (without any treatment) and cell viability in other groups were normalized to this value.

LDH assay

The death of N2a neuroblastoma cells was evaluated using the Lactate Dehydrogenase Cytotoxicity assay kit according to the manufacturer's protocol. Briefly, N2a cells were cultured in 96-well plates. Following OGD/R treatment and transfection, LDH levels in the culture supernatant were analyzed by measuring absorbance at 490 nm using a microplate reader. LDH levels in the control group were expressed as 100% and the levels in other groups were normalized to this value.

Hoechst 33258 staining

The morphological characteristics of N2a neuroblastoma cells during apoptosis were observed using Hoechst 33258 according to the manufacturer's protocol. N2a cells were seeded onto 24-well plates at a density of 1×105 cells/ml, OGD/R treated and the agents were transfected. N2a cells were then rinsed twice with ice-cold PBS and fixed with 4% paraformaldehyde for 15 min at room temperature. Subsequently, N2a cells were stained with 5 µg/ml Hoechst 33258 at 4°C for 10 min in the dark. Cells were washed three times with PBS and fluorescence images of the cells were obtained using a fluorescence microscope (Olympus IX71; Olympus Corporation, Tokyo, Japan). Cells with nuclei exhibiting bright fluorescence, shrinkage or pyknosis morphology and typical phenomena of nuclear condensation, were considered to be apoptotic. Cells diffusely fluorescent throughout the cytoplasm were determined to be alive and viable.

Caspase-3 activity assay

Based on the ability of caspase-3 to convert acetyl-Asp-Glu-Val-Asp p-nitroanilide (Ac-DEVD-pNA) into the yellow formazan product pNA, caspase-3 activity in N2a cells was measured to determine apoptosis. In brief, N2a cells were seeded in 6-well plates at a density of 1×106 cells/ml. Following OGD/R treatment and transfection, cells were collected and protein was extracted using the radioimmunoprecipitation assay lysis buffer system (Beyotime Institute of Biotechnology) subsequent to centrifugation at 12,887 × g for 10 min at 4°C. Protein concentration was then measured using a Bio-Rad Protein assay kit (Bio-Rad Laboratories, Inc., Hercules, CA, USA). Equal amounts of protein extracts (30 µg) were added to 96-well microtiter plates and incubated with the caspase-3 substrate (Ac-DEVD-pNA, 100 µM) or a caspase-3 inhibitor (Ac-DEVD-CHO, 100 µM) for 4 h at 37°C. Absorbance was measured at 405 nm using a microplate reader. The assay was also performed with non-induced N2a cells for a comparative analysis.

RNA isolation and RT-qPCR

Total RNA from cultured N2a neuroblastoma cells was isolated using TRIzol™ (Invitrogen; Thermo Fisher Scientific, Inc.) following the manufacturer's protocol. For miRNA-expression analysis, first-strand cDNA was synthesized from total RNA (1 µg) using a TaqMan™ MicroRNA Reverse Transcription kit (Thermo Fisher Scientific, Inc.) with an miRNA-specific primer, according to the manufacturer's protocol. Following the reverse transcription reaction, qPCR analysis to measure the level of miR-29b was performed using the All-in-One™ qPCR mix (GeneCopoeia, Inc., Rockville, MD, USA) on the ABI Prism® 7900HT Sequence Detection system (Thermo Fisher Scientific, Inc.) according to the manufacturer's protocol. The qPCR conditions were as follows: 94°C for 5 min, 40 cycles of denaturation at 94°C for 60 sec, 40 cycles of annealing at 60°C for 30 sec and extension at 72°C for 60 sec, and a final extension step of 72°C for 10 min. U6 was used as an internal control. The primer sequences used for miRNA amplification were as follows: miR-29b, forward, 5′-GGGTAGCACCATTTGAAATC-3 and reverse, 5′-TTTGGCACTAGCAC-ATT-3; U6, forward, 5′-CTCGCTTCGGCAGCACA-3 and reverse, 5′-AACGCTTCACGAATTTGCGT-3. All experiments were repeated three times and results were normalized to that of the internal control. Data were analyzed using the comparison Cq (2−ΔΔCq) method to obtain the lg2 (microarray normalized signal) (25).

Western blot analysis

Following protein extraction using the radioimmunoprecipitation assay lysis buffer system (Beyotime Institute of Biotechnology) for 30 min on ice, protein concentration was measured using a bicinchoninic acid assay. Equal amounts of protein samples (30–50 µg protein/lane) were separated using 12% SDS-PAGE (Sigma-Aldrich; Merck KGaA) and transferred to nitrocellulose membranes (Pall Life Sciences, Port Washington, NY, USA). Membranes were blocked with 5% with skimmed milk for 2 h at room temperature, and then incubated overnight at 4°C with the primary antibodies against Bax, (1:1,000), Bcl-2 (1:500), p53 (1:2,000) and GAPDH (1:2,000). Membranes were washed with Tris-buffered saline containing 0.1% Tween-20 three times and incubated for 1 h at room temperature with HRP-conjugated goat anti-rabbit (1:5,000). Labeled protein bands were detected using the Pierce™ ECL Western Blotting Substrate (Thermo Fisher Scientific, Inc). Images were assayed using Quantity One 1-D analysis software (Bio-Rad Laboratories, Inc.). Western blot analyses were performed in triplicate.

Statistical analysis

SPSS software (version 16.0; SPSS, Inc., Chicago, IL, USA) was used for statistical analysis. All values are expressed as means ± standard deviation of three independent experiments. Differences among the groups were compared using one-way analysis of variance analysis followed by a least significant difference test. P<0.05 was considered to indicate a statistically significant difference.

Results

OGD/R treatment decreases miR-29b expression and induces cytotoxicity in N2a cells

In order to investigate the effect of OGD/R treatment on miR-29b in N2a cells, miR-29b expression in N2a cells was measured immediately following 4 h OGD and during different reperfusion time periods by RT-qPCR. miR-29b levels were significantly downregulated compared with the normoxic control group (P<0.05); miR-29b expression was lowest at the 12 h time point (Fig. 1A). OGD/R treatment (OGD for 4 h and reperfusion for 12 h) significantly decreased the viability of N2a cells (P<0.01; Fig. 1B) and increased the release of LDH (P<0.01; Fig. 1C) compared with the normoxic control group. These results suggest that the downregulation of miR-29b contributes to cerebral ischemia injury.

Figure 1.

OGD/R treatment decreases miR-29b expression and cell viability, and increases LDH leakage in N2a cells. (A) miR-29b levels were measured using RT-qPCR. (B) Cell viability and (C) LDH leakage were measured using MTT and LDH assays, respectively. Control groups were not treated and were expressed as 100%; miR-29b expression in the other groups was normalized to this value. *P<0.05, **P<0.01 vs. the normoxic control group. OGD/R, oxygen and glucose deprivation and reperfusion; miR-29b, microRNA-29b; LDH, lactate dehydrogenase.

miR-29b mimics suppress and miR-29b inhibitors enhance cytotoxicity in OGD/R-treated N2a cells

To determine the role of miR-29b in OGD/R-induced injury in N2a cells, miR-29b mimics or inhibitors were used to alter the expression of miR-29b. Transfection with miR-29b mimics significantly increased miR-29b levels (P<0.01), whereas transfection with miR-29b inhibitors significantly decreased miR-29b levels (P<0.05) in normoxic and OGD/R-treated cells compared with their respective controls (Fig. 2A). This demonstrates that the miR-29b mimics and inhibitors successfully increased and decreased, respectively, miR-29b levels in cultured N2a cells. The effects of the miR-29b mimics or inhibitors on OGD/R-induced cell viability and cytotoxicity were evaluated using MTT and LDH assays, respectively. ODG (4 h)/reperfusion (12 h) significantly reduced the viability of N2a cells compared with the normoxic control group (P<0.01), this effect was significantly reversed by transfection with miR-29b mimics (P<0.01). By contrast, this effect was enhanced by transfection with miR-29b inhibitors compared with the non-transfected ODG/R-treated group (P<0.05; Fig. 2B). miR-29b mimics significantly suppressed LDH leakage (P<0.01) and miR-29b inhibitors significantly enhanced the LDH leakage induced by ODG/R treatment compared with the non-transfected ODG/R-treated group (P<0.05; Fig. 2C). The miR-29b mimics or inhibitors alone had no effect on cell viability and LDH leakage. These results suggest that OGD/R induces N2a cell injury by suppressing miR-29b expression.

Figure 2.

miR-29b mimics increase cell viability and decrease LDH leakage in OGD/R-treated N2a cells. (A) miR-29b expression was detected by reverse transcription-quantitative polymerase chain reaction. (B) Cell viability and (C) LDH leakage were measured using MTT and LDH assays, respectively. The control groups were transfected with negative-control miRNA and were expressed as 100%; the results from other groups were normalized to this value. **P<0.01 vs. normoxic non-transfected groups, #P<0.05, ##P<0.01 vs. OGD/R-treated non-transfected groups. OGD/R, oxygen and glucose deprivation and reperfusion; miR-29b, microRNA-29b; LDH, lactate dehydrogenase; Non-trans, negative-control miRNA -transfected cells.

In N2a cells, miR-29b mimics suppress and miR-29b inhibitors enhance apoptosis induced by OGD/R

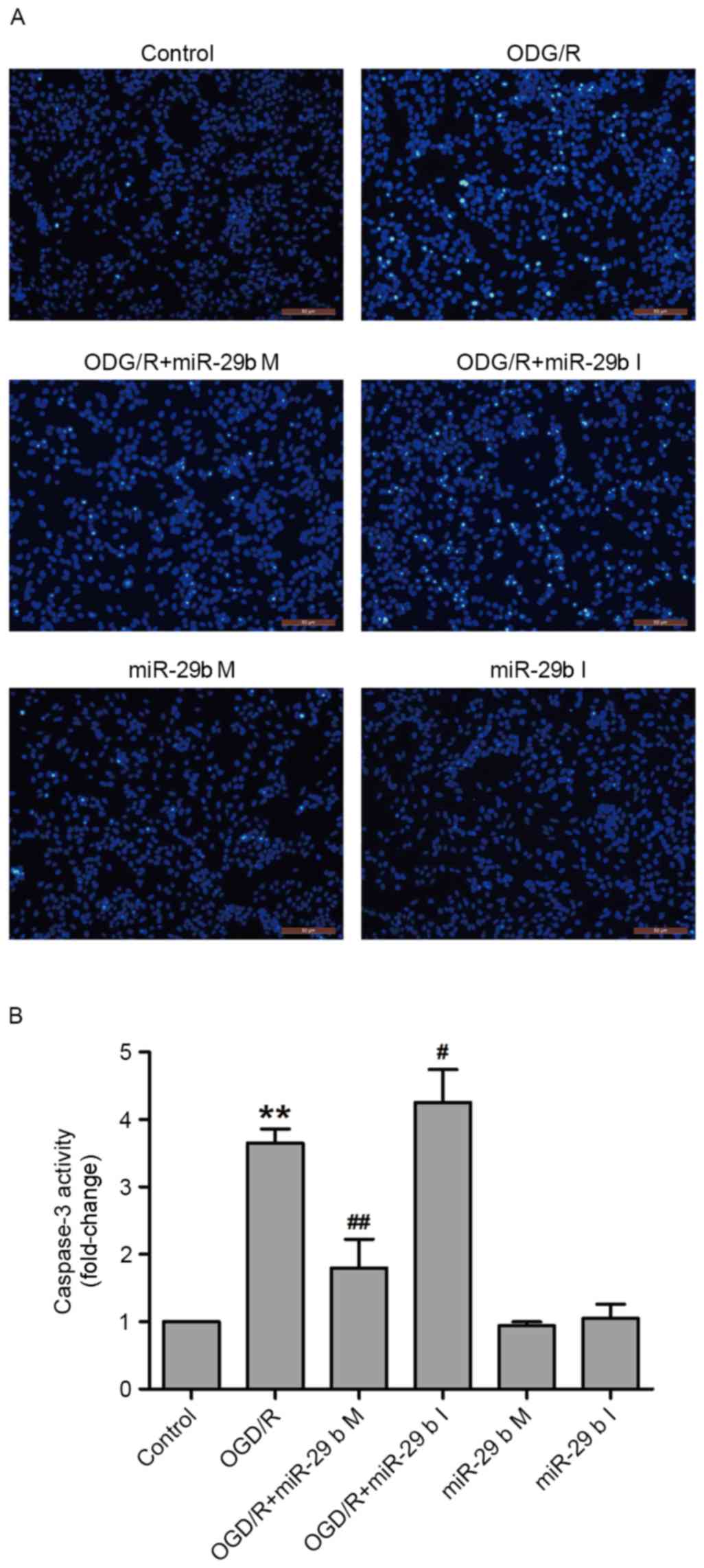
To confirm whether miR-29b affected OGD/R-induced apoptosis in N2a cells, Hoechst 33258 staining and a commercial caspase-3 kit were used to detect the nuclear morphological characteristics of apoptotic cells and caspase-3 activity, respectively. OGD/R treatment increased the phenomenon of nuclear fragmentation and the number of bright blue nuclei; typical manifestations of apoptotic cells. These effects were inhibited by transfection with miR-29b mimics and enhanced by transfection with miR-29b inhibitors in N2a cells (Fig. 3A). In addition, transfection of miR-29b mimics significantly attenuated OGD/R treatment-induced caspase-3 activity (P<0.01), whereas miR-29b inhibitors significantly enhanced OGD/R-induced caspase-3 activity compared with the non-transfected ODG/R-treated group (P<0.05; Fig. 3B). Cells transfected with miR-29b mimics or inhibitors that did not undergo ODG/R did not undergo apoptosis. These results indicate that the inhibition of miR-29b contributes to OGD/R-induced apoptosis.

Figure 3.

miR-29b mimics increase apoptosis induced by OGD/R treatment in N2a cells. (A) The nuclei of apoptotic cells were detected by Hoechst 33258 staining. Magnification, ×200. (B) Caspase-3 activity was measured using a commercial kit. **P<0.01 vs. the normoxic non-transfected group, #P<0.05, ##P<0.01 vs. the OGD/R-treated non-transfected group. OGD/R, oxygen and glucose deprivation and reperfusion; miR-29b, microRNA-29b; M, mimics; I, inhibitors.

In OGD/R-treated N2a cells, miR-29b mimics and inhibitors alter the p53-mediated apoptosis signaling pathway

The effects of miR-29b on the apoptosis-associated signaling pathway in OGD/R-treated N2a cells were investigated. The expression of p53 (a tumor suppressor protein), Bax (a pro-apoptotic protein) and Bcl-2 (an anti-apoptotic protein) were measured by western blotting (Fig. 4A). Quantification of these results demonstrated that OGD/R treatment significantly increased the expression of Bax (P<0.05; Fig. 4B) and reduced the expression of Bcl-2 (P<0.05; Fig. 4C), compared with the normoxic control group. These effects were significantly inhibited (P<0.05) and enhanced (P<0.05) by transfection of N2a cells with the miR-29b mimics and miR-29b inhibitors, respectively. p53 is a tumor suppressor protein that inhibits cellular proliferation by inducing cell cycle arrest and apoptosis in response to cellular stress, including DNA damage, growth factor deprivation and hypoxia (26,27). Transfection with miR-29b mimics and inhibitors significantly downregulated (P<0.05) and upregulated (P<0.01) p53 protein expression, respectively, in N2a cells compared with the non-transfected ODG/R-treated group (Fig. 4D). Transfection with miR-29b mimics or inhibitors in cells that did not undergo ODG/R produced no effect on Bax, Bcl-2 or p53 expression. These results indicate that the protective effect of miR-29b against OGD/R-induced N2a cells injury may be due to the activation of the p53 signaling pathway and the subsequent alterations of Bax and Bcl-2 expression.

Figure 4.

miR-29b mimics and inhibitors alter the expression of apoptosis-associated proteins in OGD/R-treated N2a cells. (A) The apoptosis-associated proteins were measured by western blotting and quantitative analyses of (B) Bax, (C) Bcl-2 and (D) p53 expression. *P<0.05 vs. the normoxic non-transfected group, #P<0.05, ##P<0.01 vs. the OGD/R-treated non-transfected group. OGD/R, oxygen and glucose deprivation and reperfusion; miR-29b, microRNA-29b; M, mimics; I, inhibitors; Bax, apoptosis regulator BAX; Bcl-2, apoptosis regulator Bcl-2; p53, cellular tumor antigen p53.

Overexpression of p53 reverses the protective effect of miR-29b against OGD/R-induced N2a cell injury

To further assess the role of p53 in the protection effects of miR-29b against OGD/R-induced N2a cell injury, the effect of p53 overexpression was examined using a specific plasmid DNA encoding for wild-type p53 (wt-p53) in OGD/R-treated N2a cells. To verify this hypothesis, N2a cells were transfected with siRNA against p53 or scramble siRNA, treated with miR-29b mimics and then subjected to OGD/R treatment. Western blotting demonstrated that wt-p53 markedly increased p53 levels in normoxic control N2a cells (Fig. 5A and B). The results of MTT indicated that wt-p53 treatment significantly decreased the viability of N2a cells compared with N2a cells transfected with miR-29b mimics that underwent OGD/R treatment (P<0.05; Fig. 5C). In addition, transfection with miR-29b mimics significantly reduced LDH leakage (P<0.05), which was reversed by wt-p53 transfection in OGD/R-treated N2a cells (P<0.05; Fig. 5D). These results suggest that p53 mediates OGD/R-induced N2a cell injury.

Figure 5.

Cell viability decreases and LDH leakage increases in OGD/R-treated N2a cells transfected with the miR-29b mimics and a wt-p53-encoding plasmid. The expression of p53 was detected by (A) western blotting and (B) quantified by a western blot analysis. (C) Cell viability and (D) LDH leakage were measured using MTT and LDH assays, respectively. **P<0.01 vs. the normoxic non-transfected groups, #P<0.05, ##P<0.01 vs. the OGD/R-treated non-transfected groups, $P<0.05 vs. the miR-29b mimic and OGD/R co-treatment group. OGD/R, oxygen and glucose deprivation and reperfusion; miR-29b M, microRNA-29b mimic; p53, cellular tumor antigen p53; wt, wild-type.

Discussion

A complex interplay of various pathways, including excitotoxicity, mitochondrial dysfunction, oxidative stress and inflammation, are involved in the molecular mechanism of cerebral ischemic injury (28). However, the currently approved therapies, therapeutic targets and biomarkers for cerebral ischemic injury are not ideal due to not being fully effective in all cases (28). In the present study, miR-29b expression was downregulated in OGD/R-treated N2a cells following reperfusion. Importantly, it was determined that miR-29b overexpression induced neuroprotection by negatively regulating p53-associated apoptosis.

Over the past decade, it has been confirmed by a number of studies that miRs serve an important role in the cellular response to ischemic injury (11,29). A recent study investigating the role of miRs in cerebral ischemia injury established that the miR-29 family is an important mediator in the assessment of brain injury and determining the prognosis of patients following stroke (30). Khanna et al (20) demonstrated that ischemic stroke induced by middle-cerebral artery occlusion caused a decrease in the expression of miR-29b in infarcted tissue. GD and OGD are common in vitro models of brain ischemia. Consistent with the results of the aforementioned study, the results of the current study demonstrated that OGD/R treatment significantly decreased miR-29b levels in N2a cells. Studies investigating miR-29 have generally focused on its role in regulating apoptotic signaling pathways and it remains unknown whether miR-29b is pro-apoptotic or pro-survival (21). A decrease in miR-29b expression also occurs following cerebral ischemia. It has been demonstrated that the downregulation of miR-29 contributed to neuronal cell death in focal ischemia by enhancing the expression of Bcl-2-like protein 2, an anti-apoptotic member of the BCL-2 protein family (31). By contrast, upregulation of miR-29 protected neurons from apoptosis during neuronal maturation (32), a well as during forebrain (24) and focal ischemia (26). Therefore, the expression and function of miR-29b in cerebral ischemia injury remains unknown.

In the present study, it was demonstrated that the upregulation of miR-29b by miR-29b mimics significantly increased cell viability and decreased LDH leakage in OGD/R-treated N2a cells, indicating that miR-29 upregulation protects neuronal cells against OGD/R-induced cytotoxicity. The BCL-2 protein family includes Bcl-2 and Bax, and regulates apoptosis by modulating mitochondrial membrane integrity, function and apoptotic signaling (33). Several in vivo and in vitro studies have reported that the overexpression of pro-survival BCL-2 protein family members protects against cerebral ischemia injury (34,35). In the current study, OGD/R treatment significantly increased caspase-3 activity and Bax expression, and significantly reduced Bcl-2 expression, while the miR-29b mimics and inhibitors inhibited and enhanced these effects, respectively. These results indicate that miR-29b may protect against cerebral ischemia injury by regulating expression of BCL-2 family proteins.

p53 is a major orchestrator of the cellular response to different types of stress by regulating cell cycle arrest, apoptosis, DNA repair and genetic stability (36). Previous studies have demonstrated that p53 is involved in the neuronal death that occurs following stroke and neurodegeneration (37,38). It has been reported that the expression of p53 is elevated in injured neurons in acute injury models, including ischemia and epilepsy, and in brain tissue samples extracted from patients with chronic neurodegenerative diseases (39). The results of the current study demonstrated that OGD/R treatment markedly increased the expression of p53 in N2a cells, which was consistent with the results of the aforementioned study.

A novel transcription-independent pro-apoptotic function mediated by p53 was identified in a previous study (40). Additionally, it has been demonstrated that p53 is involved in the intrinsic apoptosis signaling pathway by interacting with the multi-domain members of the BCL-2 protein family to maintain mitochondrial function (41). Previous studies indicated that certain forms of neuronal injury invoke a common signaling pathway involving signal transduction via p53, Bax, cytochrome c release, mitochondrial dysfunction and caspase-3 activation (42–44). Furthermore, the results of various studies support the theory that the activation of p53 signaling, which precedes the release of pro-apoptotic proteins from mitochondria, may induce apoptosis in ischemic neurons (27,37). However, the upstream events that contribute to p53 signaling and neuronal death remain unclear. The current study demonstrated that upregulation of p53 expression in N2a cells following OGD/R was accompanied by an upregulation of Bax expression and downregulation of Bcl-2 expression. In addition, the transfection of a plasmid DNA encoding wt-p53 to increase p53 expression decreased the viability of N2a cells and increased leakage of LDH in co-treated N2a cells compared with cells that underwent OGD/R and transfection with miR-29b mimics. Taken together, these results indicate that p53-mediated apoptosis contributes to OGR/D-induced injury in N2a cells.

In conclusion, the present study demonstrated that miR-29b expression was downregulated following OGD/R. The miR-29b mimics alleviated OGD/R-induced cytotoxicity and apoptosis, whereas miR-29b inhibitors enhanced OGD/R-induced cytotoxicity, indicating that miR-29b protects N2a cells against OGD/R injury. In addition, OGD/R increased the expression of p53 protein and the upregulation of p53 inhibited the beneficial effects of miR-29b on OGD/R injury, suggesting that p53 mediates the protective effect of miR-29b against OGD/R-induced injury in N2a cells. The results of the present study demonstrate that miR-29b protects against OGD/R insult and that its mechanism of action is dependent on p53-mediated apoptosis. The results of the current study may pave the way for the potential clinical application of miR-29b.

Acknowledgements

The present study was supported by the National Natural Science Foundation of China (grant no. 81460276).

References

1 

Jeon JH, Jung HW, Jang HM, Moon JH, Park KT, Lee HC, Lim HY, Sur JH, Kang BT, Ha J and Jung DI: Canine model of ischemic stroke with permanent middle cerebral artery occlusion: Clinical features, magnetic resonance imaging, histopathology, and immunohistochemistry. J Vet Sci. 16:75–85. 2015. View Article : Google Scholar : PubMed/NCBI

2 

Shope SR and Schiemann DA: Passive secretory immunity against Salmonella typhimurium demonstrated with foster mouse pups. J Med Microbiol. 35:53–59. 1991. View Article : Google Scholar : PubMed/NCBI

3 

Anrather J and Iadecola C: Inflammation and stroke: An overview. Neurotherapeutics. 13:661–670. 2016. View Article : Google Scholar : PubMed/NCBI

4 

Zhang R, Xu M, Wang Y, Xie F, Zhang G and Qin X: Nrf2-a promising therapeutic target for defensing against oxidative stress in stroke. Mol Neurobiol. Sep 30–2016.(Epub ahead of print).

5 

Rami A and Kögel D: Apoptosis meets autophagy-like cell death in the ischemic penumbra: Two sides of the same coin? Autophagy. 4:422–426. 2008. View Article : Google Scholar : PubMed/NCBI

6 

Vousden KH and Lane DP: p53 in health and disease. Nat Rev Mol Cell Biol. 8:275–283. 2007. View Article : Google Scholar : PubMed/NCBI

7 

Miller FD, Pozniak CD and Walsh GS: Neuronal life and death: An essential role for the p53 family. Cell Death Differ. 7:880–888. 2000. View Article : Google Scholar : PubMed/NCBI

8 

Sax JK and El-Deiry WS: p53 downstream targets and chemosensitivity. Cell Death Differ. 10:413–417. 2003. View Article : Google Scholar : PubMed/NCBI

9 

Andrabi SA, Kang HC, Haince JF, Lee YI, Zhang J, Chi Z, West AB, Koehler RC, Poirier GG, Dawson TM and Dawson VL: Iduna protects the brain from glutamate excitotoxicity and stroke by interfering with poly(ADP-ribose) polymer-induced cell death. Nat Med. 17:692–699. 2011. View Article : Google Scholar : PubMed/NCBI

10 

Tu W, Xu X, Peng L, Zhong X, Zhang W, Soundarapandian MM, Balel C, Wang M, Jia N, Zhang W, et al: DAPK1 interaction with NMDA receptor NR2B subunits mediates brain damage in stroke. Cell. 140:222–234. 2010. View Article : Google Scholar : PubMed/NCBI

11 

Culmsee C, Zhu C, Landshamer S, Becattini B, Wagner E, Pellecchia M, Blomgren K and Plesnila N: Apoptosis-inducing factor triggered by poly(ADP-ribose) polymerase and Bid mediates neuronal cell death after oxygen-glucose deprivation and focal cerebral ischemia. J Neurosci. 25:10262–10272. 2005. View Article : Google Scholar : PubMed/NCBI

12 

Ouyang YB, Stary CM, Yang GY and Giffard R: microRNAs: Innovative targets for cerebral ischemia and stroke. Curr Drug Targets. 14:90–101. 2013. View Article : Google Scholar : PubMed/NCBI

13 

Guo Y, Luo F, Liu Q and Xu D: Regulatory non-coding RNAs in acute myocardial infarction. J Cell Mol Med. 21:1013–1023. 2017. View Article : Google Scholar : PubMed/NCBI

14 

Fujii S, Sugiura T, Dohi Y and Ohte N: MicroRNA in atherothromobosis: Is it useful as a disease marker? Thromb J. 14 Suppl 1:S212016. View Article : Google Scholar

15 

Zhu K, Liu D, Lai H, Li J and Wang C: Developing miRNA therapeutics for cardiac repair in ischemic heart disease. J Thorac Dis. 8:E918–E927. 2016. View Article : Google Scholar : PubMed/NCBI

16 

Ouyang YB and Giffard RG: MicroRNAs regulate the chaperone network in cerebral ischemia. Transl Stroke Res. 4:693–703. 2013. View Article : Google Scholar : PubMed/NCBI

17 

Yin KJ, Deng Z, Huang H, Hamblin M, Xie C, Zhang J and Chen YE: miR-497 regulates neuronal death in mouse brain after transient focal cerebral ischemia. Neurobiol Dis. 38:17–26. 2010. View Article : Google Scholar : PubMed/NCBI

18 

Liu DZ, Tian Y, Ander BP, Xu H, Stamova BS, Zhan X, Turner RJ, Jickling G and Sharp FR: Brain and blood microRNA expression profiling of ischemic stroke, intracerebral hemorrhage, and kainate seizures. J Cereb Blood Flow Metab. 30:92–101. 2010. View Article : Google Scholar : PubMed/NCBI

19 

Tan KS, Armugam A, Sepramaniam S, Lim KY, Setyowati KD, Wang CW and Jeyaseelan K: Expression profile of microRNAs in young stroke patients. PLoS One. 4:e76892009. View Article : Google Scholar : PubMed/NCBI

20 

Khanna S, Rink C, Ghoorkhanian R, Gnyawali S, Heigel M, Wijesinghe DS, Chalfant CE, Chan YC, Banerjee J, Huang Y, et al: Loss of miR-29b following acute ischemic stroke contributes to neural cell death and infarct size. J Cereb Blood Flow Metab. 33:1197–1206. 2013. View Article : Google Scholar : PubMed/NCBI

21 

Ouyang YB, Xu L, Lu Y, Sun X, Yue S, Xiong XX and Giffard RG: Astrocyte-enriched miR-29a targets PUMA and reduces neuronal vulnerability to forebrain ischemia. Glia. 61:1784–1794. 2013. View Article : Google Scholar : PubMed/NCBI

22 

Pekarsky Y and Croce CM: Is miR-29 an oncogene or tumor suppressor in CLL? Oncotarget. 1:224–227. 2010. View Article : Google Scholar : PubMed/NCBI

23 

Kole AJ, Swahari V, Hammond SM and Deshmukh M: miR-29b is activated during neuronal maturation and targets BH3-only genes to restrict apoptosis. Genes Dev. 25:125–130. 2011. View Article : Google Scholar : PubMed/NCBI

24 

Ye Y, Perez-Polo JR, Qian J and Birnbaum Y: The role of microRNA in modulating myocardial ischemia-reperfusion injury. Physiol Genomics. 43:534–542. 2011. View Article : Google Scholar : PubMed/NCBI

25 

Yang X, Zhang X, Li Y, Han S, Howells DW, Li S and Li J: Conventional protein kinase Cβ-mediated phosphorylation inhibits collapsin response-mediated protein 2 proteolysis and alleviates ischemic injury in cultured cortical neurons and ischemic stroke-induced mice. J Neurochem. 137:446–459. 2016. View Article : Google Scholar : PubMed/NCBI

26 

Schuler M and Green DR: Mechanisms of p53-dependent apoptosis. Biochem Soc Trans. 29:684–688. 2001. View Article : Google Scholar : PubMed/NCBI

27 

Shen Y and White E: p53-dependent apoptosis pathways. Adv Cancer Res. 82:55–84. 2001. View Article : Google Scholar : PubMed/NCBI

28 

Bano S, Chaudhary V and Garga UC: Neonatal hypoxic-ischemic encephalopathy: A radiological review. J Pediatr Neurosci. 12:1–6. 2017. View Article : Google Scholar : PubMed/NCBI

29 

Li L and Stary CM: Targeting glial mitochondrial function for protection from cerebral ischemia: Relevance, mechanisms, and the role of MicroRNAs. Oxid Med Cell Longev. 2016:60323062016. View Article : Google Scholar : PubMed/NCBI

30 

Ouyang YB, Xu L, Yue S, Liu S and Giffard RG: Neuroprotection by astrocytes in brain ischemia: Importance of microRNAs. Neurosci Lett. 565:53–58. 2014. View Article : Google Scholar : PubMed/NCBI

31 

Shi G, Liu Y, Liu T, Yan W, Liu X, Wang Y, Shi J and Jia L: Upregulated miR-29b promotes neuronal cell death by inhibiting Bcl2L2 after ischemic brain injury. Exp Brain Res. 216:225–230. 2012. View Article : Google Scholar : PubMed/NCBI

32 

Annis RP, Swahari V, Nakamura A, Xie AX, Hammond SM and Deshmukh M: Mature neurons dynamically restrict apoptosis via redundant premitochondrial brakes. FEBS J. 283:4569–4582. 2016. View Article : Google Scholar : PubMed/NCBI

33 

Adams JM and Cory S: Bcl-2-regulated apoptosis: Mechanism and therapeutic potential. Curr Opin Immunol. 19:488–496. 2007. View Article : Google Scholar : PubMed/NCBI

34 

Zhao H, Yenari MA, Cheng D, Sapolsky RM and Steinberg GK: Bcl-2 overexpression protects against neuron loss within the ischemic margin following experimental stroke and inhibits cytochrome c translocation and caspase-3 activity. J Neurochem. 85:1026–1036. 2003. View Article : Google Scholar : PubMed/NCBI

35 

Xu L, Lee JE and Giffard RG: Overexpression of bcl-2, bcl-XL or hsp70 in murine cortical astrocytes reduces injury of co-cultured neurons. Neurosci Lett. 277:193–197. 1999. View Article : Google Scholar : PubMed/NCBI

36 

Laptenko O and Prives C: Transcriptional regulation by p53: One protein, many possibilities. Cell Death Differ. 13:951–961. 2006. View Article : Google Scholar : PubMed/NCBI

37 

Endo H, Kamada H, Nito C, Nishi T and Chan PH: Mitochondrial translocation of p53 mediates release of cytochrome c and hippocampal CA1 neuronal death after transient global cerebral ischemia in rats. J Neurosci. 26:7974–7983. 2006. View Article : Google Scholar : PubMed/NCBI

38 

Saito A, Hayashi T, Okuno S, Nishi T and Chan PH: Modulation of p53 degradation via MDM2-mediated ubiquitylation and the ubiquitin-proteasome system during reperfusion after stroke: Role of oxidative stress. J Cereb Blood Flow Metab. 25:267–280. 2005. View Article : Google Scholar : PubMed/NCBI

39 

Morrison RS and Kinoshita Y: The role of p53 in neuronal cell death. Cell Death Differ. 7:868–879. 2000. View Article : Google Scholar : PubMed/NCBI

40 

Vaseva AV and Moll UM: The mitochondrial p53 pathway. Biochim Biophys Acta. 1787:414–420. 2009. View Article : Google Scholar : PubMed/NCBI

41 

Kroemer G, Galluzzi L and Brenner C: Mitochondrial membrane permeabilization in cell death. Physiol Rev. 87:99–163. 2007. View Article : Google Scholar : PubMed/NCBI

42 

Chong MJ, Murray MR, Gosink EC, Russell HR, Srinivasan A, Kapsetaki M, Korsmeyer SJ and McKinnon PJ: Atm and Bax cooperate in ionizing radiation-induced apoptosis in the central nervous system. Proc Natl Acad Sci USA. 97:pp. 889–894. 2000; View Article : Google Scholar : PubMed/NCBI

43 

Cregan SP, MacLaurin JG, Craig CG, Robertson GS, Nicholson DW, Park DS and Slack RS: Bax-dependent caspase-3 activation is a key determinant in p53-induced apoptosis in neurons. J Neurosci. 19:7860–7869. 1999.PubMed/NCBI

44 

Xiang H, Kinoshita Y, Knudson CM, Korsmeyer SJ, Schwartzkroin PA and Morrison RS: Bax involvement in p53-mediated neuronal cell death. J Neurosci. 18:1363–1373. 1998.PubMed/NCBI

Related Articles

  • Abstract
  • View
  • Download
  • Twitter
Copy and paste a formatted citation
Spandidos Publications style
Cao L, Zhang Y, Zhang S, Jiang TP, Chen L, Liu J and Zhou S: MicroRNA-29b alleviates oxygen and glucose deprivation/reperfusion-induced injury via inhibition of the p53‑dependent apoptosis pathway in N2a neuroblastoma cells. Exp Ther Med 15: 67-74, 2018.
APA
Cao, L., Zhang, Y., Zhang, S., Jiang, T., Chen, L., Liu, J., & Zhou, S. (2018). MicroRNA-29b alleviates oxygen and glucose deprivation/reperfusion-induced injury via inhibition of the p53‑dependent apoptosis pathway in N2a neuroblastoma cells. Experimental and Therapeutic Medicine, 15, 67-74. https://doi.org/10.3892/etm.2017.5410
MLA
Cao, L., Zhang, Y., Zhang, S., Jiang, T., Chen, L., Liu, J., Zhou, S."MicroRNA-29b alleviates oxygen and glucose deprivation/reperfusion-induced injury via inhibition of the p53‑dependent apoptosis pathway in N2a neuroblastoma cells". Experimental and Therapeutic Medicine 15.1 (2018): 67-74.
Chicago
Cao, L., Zhang, Y., Zhang, S., Jiang, T., Chen, L., Liu, J., Zhou, S."MicroRNA-29b alleviates oxygen and glucose deprivation/reperfusion-induced injury via inhibition of the p53‑dependent apoptosis pathway in N2a neuroblastoma cells". Experimental and Therapeutic Medicine 15, no. 1 (2018): 67-74. https://doi.org/10.3892/etm.2017.5410
Copy and paste a formatted citation
x
Spandidos Publications style
Cao L, Zhang Y, Zhang S, Jiang TP, Chen L, Liu J and Zhou S: MicroRNA-29b alleviates oxygen and glucose deprivation/reperfusion-induced injury via inhibition of the p53‑dependent apoptosis pathway in N2a neuroblastoma cells. Exp Ther Med 15: 67-74, 2018.
APA
Cao, L., Zhang, Y., Zhang, S., Jiang, T., Chen, L., Liu, J., & Zhou, S. (2018). MicroRNA-29b alleviates oxygen and glucose deprivation/reperfusion-induced injury via inhibition of the p53‑dependent apoptosis pathway in N2a neuroblastoma cells. Experimental and Therapeutic Medicine, 15, 67-74. https://doi.org/10.3892/etm.2017.5410
MLA
Cao, L., Zhang, Y., Zhang, S., Jiang, T., Chen, L., Liu, J., Zhou, S."MicroRNA-29b alleviates oxygen and glucose deprivation/reperfusion-induced injury via inhibition of the p53‑dependent apoptosis pathway in N2a neuroblastoma cells". Experimental and Therapeutic Medicine 15.1 (2018): 67-74.
Chicago
Cao, L., Zhang, Y., Zhang, S., Jiang, T., Chen, L., Liu, J., Zhou, S."MicroRNA-29b alleviates oxygen and glucose deprivation/reperfusion-induced injury via inhibition of the p53‑dependent apoptosis pathway in N2a neuroblastoma cells". Experimental and Therapeutic Medicine 15, no. 1 (2018): 67-74. https://doi.org/10.3892/etm.2017.5410
Follow us
  • Twitter
  • LinkedIn
  • Facebook
About
  • Spandidos Publications
  • Careers
  • Cookie Policy
  • Privacy Policy
How can we help?
  • Help
  • Live Chat
  • Contact
  • Email to our Support Team