Spandidos Publications Logo
  • About
    • About Spandidos
    • Aims and Scopes
    • Abstracting and Indexing
    • Editorial Policies
    • Reprints and Permissions
    • Job Opportunities
    • Terms and Conditions
    • Contact
  • Journals
    • All Journals
    • Oncology Letters
      • Oncology Letters
      • Information for Authors
      • Editorial Policies
      • Editorial Board
      • Aims and Scope
      • Abstracting and Indexing
      • Bibliographic Information
      • Archive
    • International Journal of Oncology
      • International Journal of Oncology
      • Information for Authors
      • Editorial Policies
      • Editorial Board
      • Aims and Scope
      • Abstracting and Indexing
      • Bibliographic Information
      • Archive
    • Molecular and Clinical Oncology
      • Molecular and Clinical Oncology
      • Information for Authors
      • Editorial Policies
      • Editorial Board
      • Aims and Scope
      • Abstracting and Indexing
      • Bibliographic Information
      • Archive
    • Experimental and Therapeutic Medicine
      • Experimental and Therapeutic Medicine
      • Information for Authors
      • Editorial Policies
      • Editorial Board
      • Aims and Scope
      • Abstracting and Indexing
      • Bibliographic Information
      • Archive
    • International Journal of Molecular Medicine
      • International Journal of Molecular Medicine
      • Information for Authors
      • Editorial Policies
      • Editorial Board
      • Aims and Scope
      • Abstracting and Indexing
      • Bibliographic Information
      • Archive
    • Biomedical Reports
      • Biomedical Reports
      • Information for Authors
      • Editorial Policies
      • Editorial Board
      • Aims and Scope
      • Abstracting and Indexing
      • Bibliographic Information
      • Archive
    • Oncology Reports
      • Oncology Reports
      • Information for Authors
      • Editorial Policies
      • Editorial Board
      • Aims and Scope
      • Abstracting and Indexing
      • Bibliographic Information
      • Archive
    • Molecular Medicine Reports
      • Molecular Medicine Reports
      • Information for Authors
      • Editorial Policies
      • Editorial Board
      • Aims and Scope
      • Abstracting and Indexing
      • Bibliographic Information
      • Archive
    • World Academy of Sciences Journal
      • World Academy of Sciences Journal
      • Information for Authors
      • Editorial Policies
      • Editorial Board
      • Aims and Scope
      • Abstracting and Indexing
      • Bibliographic Information
      • Archive
    • International Journal of Functional Nutrition
      • International Journal of Functional Nutrition
      • Information for Authors
      • Editorial Policies
      • Editorial Board
      • Aims and Scope
      • Abstracting and Indexing
      • Bibliographic Information
      • Archive
    • International Journal of Epigenetics
      • International Journal of Epigenetics
      • Information for Authors
      • Editorial Policies
      • Editorial Board
      • Aims and Scope
      • Abstracting and Indexing
      • Bibliographic Information
      • Archive
    • Medicine International
      • Medicine International
      • Information for Authors
      • Editorial Policies
      • Editorial Board
      • Aims and Scope
      • Abstracting and Indexing
      • Bibliographic Information
      • Archive
  • Articles
  • Information
    • Information for Authors
    • Information for Reviewers
    • Information for Librarians
    • Information for Advertisers
    • Conferences
  • Language Editing
Spandidos Publications Logo
  • About
    • About Spandidos
    • Aims and Scopes
    • Abstracting and Indexing
    • Editorial Policies
    • Reprints and Permissions
    • Job Opportunities
    • Terms and Conditions
    • Contact
  • Journals
    • All Journals
    • Biomedical Reports
      • Information for Authors
      • Editorial Policies
      • Editorial Board
      • Aims and Scope
      • Abstracting and Indexing
      • Bibliographic Information
      • Archive
    • Experimental and Therapeutic Medicine
      • Information for Authors
      • Editorial Policies
      • Editorial Board
      • Aims and Scope
      • Abstracting and Indexing
      • Bibliographic Information
      • Archive
    • International Journal of Epigenetics
      • Information for Authors
      • Editorial Policies
      • Editorial Board
      • Aims and Scope
      • Abstracting and Indexing
      • Bibliographic Information
      • Archive
    • International Journal of Functional Nutrition
      • Information for Authors
      • Editorial Policies
      • Editorial Board
      • Aims and Scope
      • Abstracting and Indexing
      • Bibliographic Information
      • Archive
    • International Journal of Molecular Medicine
      • Information for Authors
      • Editorial Policies
      • Editorial Board
      • Aims and Scope
      • Abstracting and Indexing
      • Bibliographic Information
      • Archive
    • International Journal of Oncology
      • Information for Authors
      • Editorial Policies
      • Editorial Board
      • Aims and Scope
      • Abstracting and Indexing
      • Bibliographic Information
      • Archive
    • Medicine International
      • Information for Authors
      • Editorial Policies
      • Editorial Board
      • Aims and Scope
      • Abstracting and Indexing
      • Bibliographic Information
      • Archive
    • Molecular and Clinical Oncology
      • Information for Authors
      • Editorial Policies
      • Editorial Board
      • Aims and Scope
      • Abstracting and Indexing
      • Bibliographic Information
      • Archive
    • Molecular Medicine Reports
      • Information for Authors
      • Editorial Policies
      • Editorial Board
      • Aims and Scope
      • Abstracting and Indexing
      • Bibliographic Information
      • Archive
    • Oncology Letters
      • Information for Authors
      • Editorial Policies
      • Editorial Board
      • Aims and Scope
      • Abstracting and Indexing
      • Bibliographic Information
      • Archive
    • Oncology Reports
      • Information for Authors
      • Editorial Policies
      • Editorial Board
      • Aims and Scope
      • Abstracting and Indexing
      • Bibliographic Information
      • Archive
    • World Academy of Sciences Journal
      • Information for Authors
      • Editorial Policies
      • Editorial Board
      • Aims and Scope
      • Abstracting and Indexing
      • Bibliographic Information
      • Archive
  • Articles
  • Information
    • For Authors
    • For Reviewers
    • For Librarians
    • For Advertisers
    • Conferences
  • Language Editing
Login Register Submit
  • This site uses cookies
  • You can change your cookie settings at any time by following the instructions in our Cookie Policy. To find out more, you may read our Privacy Policy.

    I agree
Search articles by DOI, keyword, author or affiliation
Search
Advanced Search
presentation
Experimental and Therapeutic Medicine
Join Editorial Board Propose a Special Issue
Print ISSN: 1792-0981 Online ISSN: 1792-1015
Journal Cover
July-2018 Volume 16 Issue 1

Full Size Image

Sign up for eToc alerts
Recommend to Library

Journals

International Journal of Molecular Medicine

International Journal of Molecular Medicine

International Journal of Molecular Medicine is an international journal devoted to molecular mechanisms of human disease.

International Journal of Oncology

International Journal of Oncology

International Journal of Oncology is an international journal devoted to oncology research and cancer treatment.

Molecular Medicine Reports

Molecular Medicine Reports

Covers molecular medicine topics such as pharmacology, pathology, genetics, neuroscience, infectious diseases, molecular cardiology, and molecular surgery.

Oncology Reports

Oncology Reports

Oncology Reports is an international journal devoted to fundamental and applied research in Oncology.

Experimental and Therapeutic Medicine

Experimental and Therapeutic Medicine

Experimental and Therapeutic Medicine is an international journal devoted to laboratory and clinical medicine.

Oncology Letters

Oncology Letters

Oncology Letters is an international journal devoted to Experimental and Clinical Oncology.

Biomedical Reports

Biomedical Reports

Explores a wide range of biological and medical fields, including pharmacology, genetics, microbiology, neuroscience, and molecular cardiology.

Molecular and Clinical Oncology

Molecular and Clinical Oncology

International journal addressing all aspects of oncology research, from tumorigenesis and oncogenes to chemotherapy and metastasis.

World Academy of Sciences Journal

World Academy of Sciences Journal

Multidisciplinary open-access journal spanning biochemistry, genetics, neuroscience, environmental health, and synthetic biology.

International Journal of Functional Nutrition

International Journal of Functional Nutrition

Open-access journal combining biochemistry, pharmacology, immunology, and genetics to advance health through functional nutrition.

International Journal of Epigenetics

International Journal of Epigenetics

Publishes open-access research on using epigenetics to advance understanding and treatment of human disease.

Medicine International

Medicine International

An International Open Access Journal Devoted to General Medicine.

Journal Cover
July-2018 Volume 16 Issue 1

Full Size Image

Sign up for eToc alerts
Recommend to Library

  • Article
  • Citations
    • Cite This Article
    • Download Citation
    • Create Citation Alert
    • Remove Citation Alert
    • Cited By
  • Similar Articles
    • Related Articles (in Spandidos Publications)
    • Similar Articles (Google Scholar)
    • Similar Articles (PubMed)
  • Download PDF
  • Download XML
  • View XML
Article Open Access

Overexpression of indoleamine 2, 3‑dioxygenase contributes to the repair of human airway epithelial cells inhibited by dexamethasone via affecting the MAPK/ERK signaling pathway

Retraction in: /10.3892/etm.2024.12432
  • Authors:
    • Shanshan Jia
    • Pin Guo
    • Xiangjin Ge
    • Huanhuan Wu
    • Junhua Lu
    • Xiaofang Fan
  • View Affiliations / Copyright

    Affiliations: Department of Respiration, Hengdian Wenrong's Hospital, Dongyang, Zhejiang 322118, P.R. China, Department of Urology, Dong Yang Red Cross Hospital, Jinhua, Zhejiang 322100, P.R. China, Department of Respiration, Dongyang People's Hospital, Jinhua, Zhejiang 322100, P.R. China, Cor Pulmonale Research Laboratory, Wenzhou Medical University, Wenzhou, Zhejiang 325035, P.R. China
    Copyright: © Jia et al. This is an open access article distributed under the terms of Creative Commons Attribution License.
  • Pages: 282-290
    |
    Published online on: May 14, 2018
       https://doi.org/10.3892/etm.2018.6163
  • Expand metrics +
Metrics: Total Views: 0 (Spandidos Publications: | PMC Statistics: )
Metrics: Total PDF Downloads: 0 (Spandidos Publications: | PMC Statistics: )
Cited By (CrossRef): 0 citations Loading Articles...

This article is mentioned in:



Abstract

Indoleamine 2, 3‑dioxygenase (IDO) catalyzes the degradation of trytophan, which serves a key role in immune suppression via regulating the production of several metabolites. The present study aimed to explore the effects and mechanisms of IDO in the repair of human airway epithelium suppressed by dexamethasone (DEX). Cell viability, proliferation and migration were evaluated using a Cell Counting Kit‑8 (CCK‑8), 5(6)‑carboxyfluorescein diacetate succinimidyl ester (CFSE) labeling, and wound‑healing assay, respectively. Reverse transcription‑quantitative polymerase chain reaction (RT‑qPCR), western blot analysis and ELISA were performed to assess the levels of IDO, the mitogen‑activated protein kinase (MAPK)/extracellular regulated kinase (ERK) pathway‑related factors and epidermal growth factor (EGF) expression, respectively. The results revealed that overexpression of IDO enhanced the cell viability, and promoted the proliferation and migration of 16HBE cells which repair was inhibited by DEX. Furthermore, it was indicated that overexpression of IDO affected the MAPK/ERK pathway. In conclusion, overexpression of IDO promoted the human airway epithelium repair inhibited by DEX through affecting MAPK/ERK pathway. The present study implied that IDO may be a potential genetic therapeutic agent and supported the utilization of IDO in asthma.

Introduction

Asthma is one of the most common chronic inflammatory airway diseases along with airway epithelial cells injury, which seriously threat to the health of human worldwide (1,2). It is surveyed by World Health Organization (WHO) that there are approximately 235,000,000 people suffering from this disease and causes about 255,000 deaths worldwide annually (3). The airway epithelium contacts physical stimuli, inhaled allergens, pollution, bacteria, viruses, and respiratory drugs firstly, and plays the part of an obstruction between the interior of living bodies and exterior environment (4). Previous studies have demonstrated that the repair process of airway epithelium in asthma was defective fundamentally, and abnormal airway epithelial shedding was observed in asthmatic patients (5–7). The proposed therapeutic approach of asthma was the combination of glucocorticoids (GCs) and β2 receptor agonist. However, the treatment was unable to prevent the recurrence of asthma and the rising of incidence year by year. Hence, to investigate new exact mechanisms and molecular pathways activated in asthma is necessary in developing novel treatment measures and therapeutic drugs in asthma.

Dexamethasone (DEX) represents one of the common GCs drugs, which have been widely used in the treatment of asthma, chronic obstructive pulmonary disease, and rheumatoid arthritis (8,9). GCs play a role in regulating the target gene transcription of glucocorticoid receptors (GR) (10). In the meantime, GCs also possess anti-inflammatory effect through inhibiting the transcription of inflammatory transcription factors, including nuclear factor-kappa B (NF-κB) and activator protein 1 (AP-1) (11). It has been reported that GCs could significantly reduce the proliferation of airway epithelial cells in asthmatic patients and inhibit the airway epithelium repair through restraining the early proliferation and migration of airway epithelial cells (12,13). Nevertheless, the accurate mechanism in the process of airway epithelium repair inhibited by GCs is not clear.

The repair of airway epithelium is achieved primarily through the interaction of epidermal growth factor (EGF) with its epidermal growth factor receptor (EGFR) to activate the mitogen-activated protein kinase (MAPK)/extracellular regulated kinase (ERK) signaling pathway. MAPK/ERK pathway plays a critical role in the process of cell survival, proliferation, migration and differentiation (14). Increasing evidences have shown that the activation of MAPK/ERK pathway promoted the proliferation, migration and differentiation of peripheral cells around the damage (15,16). Recent studies also have revealed that mitogen-activated protein kinase (Mek1/2) and Erk1/2 specific inhibitors in the MAPK/ERK pathway markedly inhibited the repair of airway epithelium injury (13,17). Furthermore, GCs significantly inhibited the phosphorylation of v-raf-1 murine leukemia viral oncogene homolog 1 (Raf-1) and activation of downstream MAPK/ERK pathway activated by growth factors (18,19). However, Raf-1 phosphorylation is widely considered to be the up-stream signal molecule that plays a key role in the activation of MAPK/ERK pathway. Therefore, we conjectured that GCs inhibited human airway epithelial cells repair might through inhibiting the phosphorylation of Raf-1 and the activation of MAPK/ERK pathway.

Indoleamine 2, 3-dioxygenase (IDO) is a rate-limiting enzyme, which has the function of catalyzing the oxidative decomposition of pyrrole ring in tryptophan molecule (20). IDO widely distributed in the tissues of humans and other mammals (21), including lung, neuroglia, endothelial cells, and visceral epithelial cells (22–25). And the secretion of IDO is impacted by lipopolysaccharide, cytokines, tumor necrosis factor-α (TNF-α), and interferon γ (IFN-γ) (26). It has been demonstrated that the IDO transcriptional induction is the mechanism of neuroendocrine disorders triggered by chronic inflammation (27). Studies also have found that IDO played an essential role in depressive disorder and Alzheimer's disease (28,29). Nevertheless, as far as we known, the effects and mechanisms of IDO in human airway epithelial cells repair inhibited by DEX have not been reported yet.

Collectively, in this study, we explored the biological roles of IDO on the repair of human airway epithelium inhibited by DEX. Furthermore, mechanisms analysis indicated that IDO positively regulated the expression levels of Raf-1, Mek1/2, and Erk1/2. Together, our study elucidated that IDO promoted the repair of human airway epithelial cells inhibited by DEX through affecting the MAPK/ERK pathway.

Materials and methods

Reagents

All of the products utilized in cell-culture were obtained from Gibco; Thermo Fisher Scientific, Inc., (Waltham, MA, USA). Antibodies were obtained from Abcam (Cambridge, UK). The inhibitor of ERK (PD98059; Item: ML4829; CAS: 167869-21-8) was gained from YuduoBio (Shanghai, China). And the inhibitor of HMGB1 (R, S-Sulforaphane; Item: S6317; CAS: 142825-10-3) was gained from HengfeiBio (Shanghai, China).

Cell culture

The human lung bronchial epithelial cell line (16HBE) was obtained from AATCC (American Type Culture Collection, Manassas, VA, USA). Cells were cultured in Dulbecco's modified Eagle's medium (DMEM) mixed with 10% fetal bovine serum (FBS) in a 5% CO2 atmosphere at 37°C. Afterwards, cells were observed under an inverted microscope for the growth status.

IDO gene recombinant adenovirus transfection

Cultured 16HBE cells were transfected with objective gene adenovirus (CMV-IDO1-EGFP; FUBIO, Shanghai, China) and sowed into 12-well plates at a density of 1×105 cells per well. After the cells were complete adherence, transfection could be carried out. Before transfection, 500 µl fresh 16HBE cells medium were added to each well to replace the quondam cells. 15 µl adenovirus was added to the wells, and then cells were cultured in the incubator after shaking (37°C, 5% CO2, 95% relative humidity). 8 h later, the medium with adenovirus was removed and cells were washed by PBS twice. Fresh medium were added to the cells and cells were then cultured in the incubator (37°C, 5% CO2, 95% relative humidity). After 30 h, 16HBE cells transfected with IDO gene were harvested.

Western blot analysis

Proteins from 16HBE cells were obtained and bicinchoninic acid assay was performed to detect the protein concentration. After that, equal quantity of proteins (50 µg) were solubilized in 5× sodium dodecyl sulfate (SDS)-sample buffer and separated on the SDS polyacrylamide gels (Thermo Fisher Scientific, Inc.). Separated proteins were then transferred onto a polyvinylidene fluoride membrane (EMD Millipore, Billerica, MA, USA). After blocking, the membranes were incubated with anti-IDO (dilution, 1:500; ab55305); anti-p-Raf-1 (dilution, 1:500; ab208449); anti-Raf-1 (dilution, 1:1,000; ab50858); anti-p-Mek1/2 (dilution, 1:1,000; ab194754); anti-Mek1/2 (dilution, 1:1,000; ab215263); anti-p-Erk1/2 (dilution, 1:1,000; ab201015); anti-Erk1/2 (dilution, 1:1,000; ab17942); anti-GAPDH (dilution, 1:1,000, ab8245; all from Abcam) antibodies overnight at 4°C. After that, horseradish peroxidase-conjugated secondary antibodies (bs-0293M; BIOSS, Beijing, China) were added and incubated at room temperature for 1 h. The results of all the assessments were evaluated by enhanced chemiluminescent reagents (EMD Millipore).

Reverse transcription-quantitative polymerase chain reaction (RT-qPCR) analysis

About 5×105/well 16HBE cells were cultured in 6-well plates and treated with control, NC [Adenovirus empty vector; FUBIO, Shanghai, China], DEX (D1756; Sigma-Aldrich; Merck KGaA, Darmstadt, Germany), or IDO. And then the total RNA was extracted from 16HBE cells by TRIzol (DP405-02; Tiangen Biotech Co., Ltd., Beijing, China) as suggested by the manufacturers. Afterwards, two microliters of RNA was used for cDNA synthesis with a first strand cDNA kit (Sigma-Aldrich; Merck KGaA) following the specification. RT-qPCR was performed on the SYBR Green Premix Reagent (Takara Bio, Inc., Otsu, Japan) by ABI 7500 Thermocycler (Applied Biosystems; Thermo Fisher Scientific, Inc.). The PCR cycles were under the following conditions: 10 min pretreatment at 94°C, 95°C for 5 sec, 65°C for 30 sec (35 cycles), 95°C for 15 sec, 60°C for 1 min, 95°C for 15 sec, a final extension at 72°C for 10 min and held at 4°C. The primers were designed by Shanghai Sangong Pharmaceutical Co., Ltd., (Shanghai, China) and were as followed: IDO, forward: 5′-ATGCAGACTGTGTCTTGGCA-3′ and reverse: 5′-GCGCCTTTAGCAAAGTGTCC-3′ (product: 222 bp); Ki67, forward: 5′-CGTCCCAGTGGAAGAGTTGT-3′ and reverse: 5′-GCCATTACGTCCAGCATGTT-3′ (product: 673 bp); HMGB1, forward: 5′-CGGAGGGATTACGCTGACGA-3′ and reverse: 5′-CTTTGGGAGAGCGGACTACG-3′ (product: 212 bp); glyceraldehyde 3-phosphate dehydrogenase (GAPDH), forward: 5′-AATGGGCAGCCGTTAGGAAA-3′ and reverse: 5′-GCGCCCAATACGACCAAATC-3′ (product: 168 bp). And GAPDH was used as the control for the input RNA level.

Cell viability analysis

Cell Counting Kit-8 (CCK-8; Beyotime Institute of Biotechnology, Shanghai, China) assay was performed to evaluate the cell viability. About 6×104 cells/ml of 16HBE cells in the logarithmic phase were sowed into the wells of 96-well plates and cultured in the incubator (37°C, 5% CO2) for 12 h. Cells were treated with control, NC, DEX, or IDO, respectively. Cells were then maintained in the incubator (37°C, 5% CO2) for 12 h. The absorbance at 450 nm was read by enzyme labeling instrument. Cell viability was evaluated by the percentage of cell survival compared with control.

ELISA

Cultured 16HBE cells were treated with control, NC, DEX, or IDO, respectively. Then wells were sealed up by adhesive tape, and incubated for 90 min at 37°C. 100 µl biotinylated antibody fluids were added to each well, except for the blank wells. Then wells were sealed up by adhesive tape and maintained at 37°C for 60 min. Enzyme solution was prepared in advance for 30 min, and placed away from the light at room temperature. After washing, 100 µl enzyme solutions were added to each well. Wells were sealed with adhesive tape and maintained at 37°C for 30 min. After washing, chromogenic substrate was added to each well, except for the blank wells. Then plates were incubated in the dark at 37°C for 10–15 min. The stop solution was added to each well, and mixed in 10 min immediately. Finally, the OD450 value was measured.

5(6)-carboxyfluorescein diacetate succinimidyl ester (CFSE) labeling

Cultured 16HBE cells were suspended in PBS at a final concentration of 1×106 cells/ml. After that, 5 µM CFSE (Thermo Fisher Scientific, Inc.) was added into the cells. After maintaining at 37°C for 10 min, cells were treated with 10 volumes of ice-cold culture medium (10% FBS). Then cells were maintained on ice for 5 min. After centrifugation, cells were washed by medium twice and subsequently seeded in 24-well plates (about 1×105 cells per well). Afterwards, flow cytometry was performed to evaluate the CFSE fluorescence intensity.

Wound-healing assay

Cultured 16HBE cells were seeded in 24-well plates (about 1×105 cells per well) and treated with control, NC, DEX, or IDO, respectively. Cells were incubated for 15 days until the fusion rate to 100%. Horizontal lines were drawn by a 10 µl pipette tip at the bottom of the 24-well plates through the culture hole. Cells were washed by Hanks liquor three times to remove the crossed cells. The serum-free medium (1% B27, 2 mmol/l glutamine, and 10 µl/ml penicillin-streptonmycin) was added to cells. Cells were maintained in the incubator (37°C, 5% CO2) and pictures were taken using a fluorescence microscope after culturing for 24 or 0 h and 24 h, respectively.

Statistical analysis

Our data were expressed as mean ± SEM of at least three independent experiments. Statistical analysis was performed using IBM SPSS statistical software (v19; IBM Corp., Armonk, NY, USA). The differences in characteristics among the experimental groups in western blot analysis, RT-qPCR analysis, cell viability analysis, ELISA, CFSE labeling, and wound-healing assay were examined by one-way ANOVA and Tukey's test. P<0.05 was considered to indicate a statistically significant difference.

Results

Expression of IDO mRNA and IDO protein in 16HBE cells

We detected the effect of IDO on the expression of IDO mRNA and IDO protein in 16HBE cells. We found that IDO significantly enhanced mRNA levels of IDO after treatment compared with the untreated control cells and treated with NC cells (P<0.05; Fig. 1A). According to the western blot results (Fig. 1B), the protein levels of IDO in 16HBE cells treated with IDO were markedly higher than control group and NC group (P<0.05). Thus, it was confirmed that the expression levels of IDO were enhanced by IDO gene in airway epithelial cells in vitro.

Figure 1.

Overexpression of IDO enhanced cell viability of 16HBE cells. (A) RT-qPCR and (B) western blot assays were performed to assess the IDO expression levels in 16HBE cells treated with control, NC, and IDO. 16HBE cells were treated with control, NC, DEX (10 µM), NC+DEX, and IDO+DEX. (C) CCK-8 was carried out to evaluate the cell viability of 16HBE cells. *P<0.05, **P<0.01, ***P<0.001 vs. control, ^P<0.05, ^^P<0.01, ^^^P<0.001 vs. NC. IDO, indoleamine 2, 3-dioxygenase; RT-qPCR, reverse transcription-quantitative polymerase chain reaction; CCK-8, Cell Counting Kit-8; NC, negative control; DEX, dexamethasone.

Overexpression of IDO enhanced the cell viability of 16HBE cells inhibited by DEX

The results of CCK-8 assays showed that the cell viability of 16HBE cells treated with DEX and NC+DEX were significantly lower than untreated control cells, while a sharp increase was observed in 16HBE cells treated with IDO+DEX (P<0.05; Fig. 1C). According to the processing time, we found that the trends of cell viability with 48 h treatment were more obvious than those with 12 and 24 h. These results indicated that overexpression of IDO enhanced the cell viability of 16HBE cells inhibited by DEX.

Overexpression of IDO promoted proliferation and migration of 16HBE cells inhibited by DEX

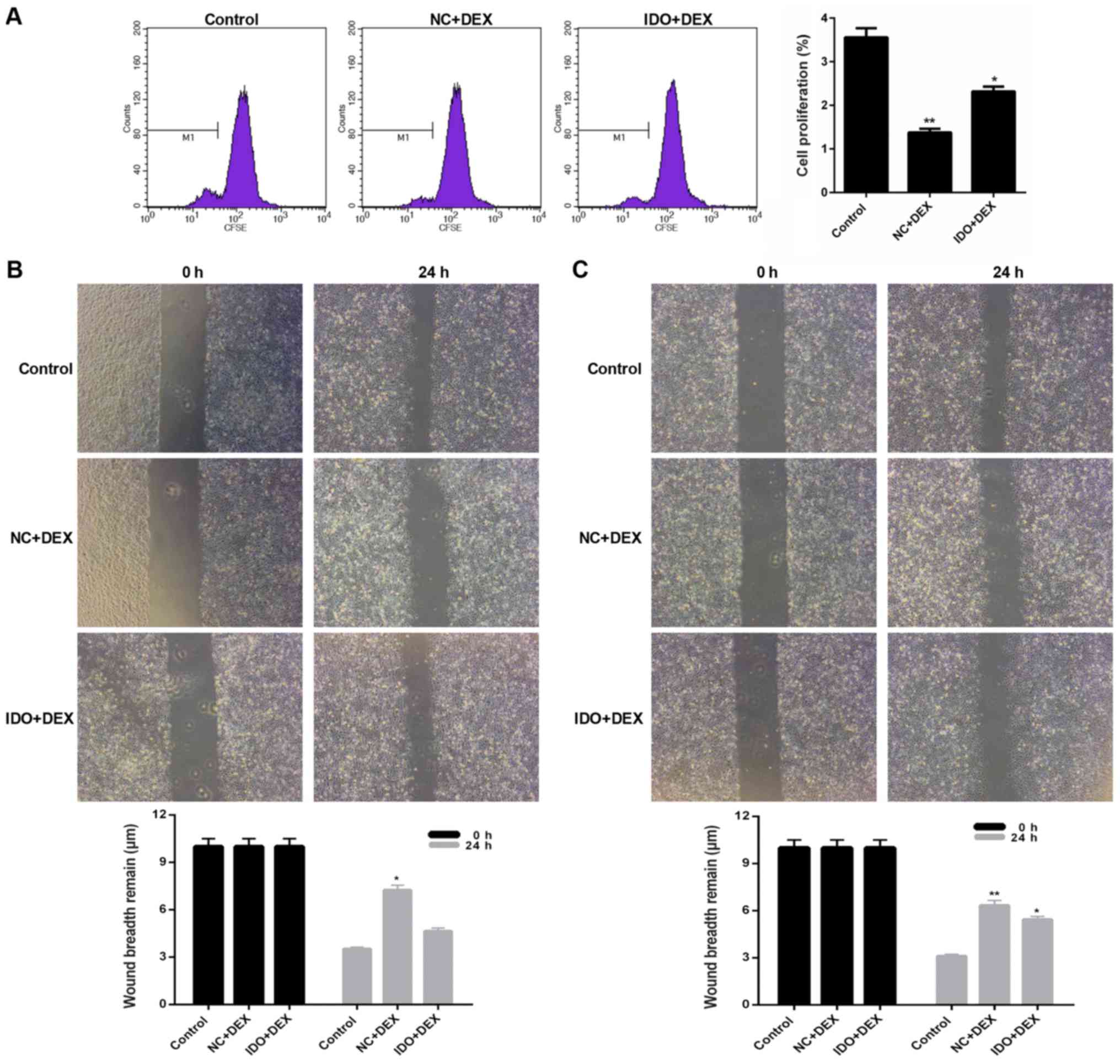
As CFSE labeling results shown in Fig. 2, the cell proliferation rates of 16HBE cells treated with DEX were markedly lower than control (P<0.05). However, after treating with IDO, the cell proliferation rate was distinctly increased (P<0.05; Fig. 2), which indicated that overexpression of IDO enhanced the cell proliferation capacity of 16HBE cells inhibited by DEX. Moreover, we found that DEX obviously restrained the 16HBE cells migration, while IDO evidently remitted the suppression and promoted the cell migration, as assessed by wound-healing assay (P<0.05; Fig. 3). Furthermore, we also evaluated the expression levels of related proliferation- and migration-associated factors in 16 HBE cells in each group. We found that the EGF expression in five treatment groups had no significant differences, which indicated that DEX and overexpression of IDO had little effect on the EGF expression (Fig. 4A). The mRNA expression levels of Ki67 and high-mobility group box 1 protein (HMGB1) were significantly reduced by treating with DEX, while sharp increases were observed in IDO+DEX groups (P<0.05; Fig. 4B). These results revealed that DEX significantly down-regulated the expression levels of Ki67 and HMGB1, while IDO markedly up-regulated the Ki67 and HMGB1 expression. Therefore, we could draw the conclusion that overexpression of IDO promoted the proliferation and migration abilities of 16HBE cells inhibited by DEX through regulating the expression levels of Ki67 and HMGB1, respectively.

Figure 2.

Overexpression of IDO strengthened cell proliferation of 16HBE cells. CFSE labeling was performed to assess the cell proliferation of 16HBE cells treated with control, NC, DEX, NC+DEX, and IDO+DEX. *P<0.05, **P<0.01 vs. control, ^^P<0.01 vs. NC. IDO, indoleamine 2, 3-dioxygenase; CFSE, 5(6)-carboxyfluorescein diacetate succinimidyl ester; NC, negative control; DEX, dexamethasone.

Figure 3.

Overexpression of IDO promoted the cell migration of 16HBE cells. Wound-healing assay was carried out to evaluate th cell migration of 16HBE cells treated with control, NC, DEX, NC+DEX, and IDO+DEX. *P<0.05 vs. control, ^P<0.05 vs. NC. IDO, indoleamine 2, 3-dioxygenase; 16HBE, human lung bronchial epithelial cell line; NC, negative control; DEX, dexamethasone.

Figure 4.

Overexpression of IDO regulated the expression of related factors. 16HBE cells were treated with control, NC, DEX (10 µM), NC+DEX, and IDO+DEX. (A) ELISA was performed on the EGF expression in the supernatant of 16HBE cells. (B) RT-qPCR assay was performed to distinct the mRNA expression levels of Ki67 and HMGB1 in 16HBE cells. *P<0.05, **P<0.01, ***P<0.001 vs. control, ^P<0.05, ^^P<0.01, ^^^P<0.001 vs. NC. IDO, indoleamine 2, 3-dioxygenase; 16HBE, human lung bronchial epithelial cell line; NC, negative control; DEX, dexamethasone; EGF, epidermal growth factor; HMGB1, high-mobility group box 1 protein.

Overexpression of IDO affected the MAPK/ERK pathway

Furthermore, we detected the expression levels of p-Raf-1, Raf-1, p-Mek1/2, Mek1/2, p-Erk1/2, and Erk1/2 in 16 HBE cells from each group. Western blot results indicated that the expression levels of p-Raf-1 in 16HBE cells treated with DEX were significantly lower than control; in the meantime, distinct increases of p-Raf-1 levels were observed in the 16HBE cells treated with IDO (P<0.05; Fig. 5A). However, the expression levels of Raf-1 in five groups had no significant difference (Fig. 5A). The expression levels of p-Mek1/2 in DEX groups were markedly lower than control, while the p-Mek1/2 levels were evidently increased by treating with IDO (P<0.05; Fig. 5B). Nevertheless, the expression levels of Mek1/2 in five groups had no significant difference (Fig. 5B). And compared with control group, the expression levels of p-Erk1/2 were markedly reduced by DEX, while the p-Erk1/2 expression in 16HBE cells treated with IDO was significantly enhanced (P<0.05; Fig. 5C). Besides, the expression levels of Erk1/2 in all of the groups had no significant difference (Fig. 5C). Therefore, it was affirmed that overexpression of IDO affected the MAPK/ERK pathway in the repair of human airway epithelial cells inhibited by DEX.

Figure 5.

Overexpression of IDO affected the MAPK/ERK pathway. Western blot assay was performed on the protein expression levels of (A) p-Raf-1, Raf-1, p-Mek1/2 Mek1/2 (B) p-Erk1/2 and (C) Erk1/2 in 16HBE cells treated with control, NC, DEX, NC+DEX, and IDO+DEX. *P<0.05, **P<0.01 vs. control, ^P<0.05, ^^P<0.01 vs. NC. IDO, indoleamine 2, 3-dioxygenase; MAPK, mitogen-activated protein kinase; ERK, extracellular regulated kinase; p-Raf-1, phosphorylated-v-raf-1 murine leukemia viral oncogene homolog 1; p-Mek1/2, phosphorylated-mitogen-activated protein kinase; NC, negative control; DEX, dexamethasone.

In order to further verify the impact of ERK and HMGB1 on the cell proliferation and migration modulated by overexpression of IDO, the ERK inhibitor (PD98059) and HMGB1 inhibitor (R, S-Sulforaphane) were used in our current study. According to the CFSE labeling results, we found that after inhibiting the expression of ERK, the cell proliferation of 16HBE cells from each treatment group was evidently reduced (P<0.05; Fig. 6A). The wound-healing assay data also indicated that inhibition of ERK obviously lessened the migration ability of 16HBE cells (P<0.05; Fig. 6B). Moreover, it was proved that the migration ability of 16HBE cells was distinctly decreased by treating with HMGB1 inhibitor (P<0.05; Fig. 6C). Hence, we could testify the conclusion above that overexpression of IDO modulated the cell proliferation and migration of 16HBE cells through regulating the expression levels of ERK and HMGB1.

Figure 6.

Inhibition of ERK or HMGB1 suppressed the cell proliferation and migration of 16HBE cells. 16HBE cells were treated with ERK inhibitor (PD98059) in advance, and then treated with control, NC+DEX, and IDO+DEX. (A) CFSE labeling was carried out to evaluate the cell proliferation of 16 HBE cells. (B) Wounding-healing assay was performed on the cell migration of 16HBE cells. 16HBE cells were treated with HMGB1 inhibitor (R, S-Sulforaphane) in advance, and then treated with control, NC+DEX, and IDO+DEX. (C) Wounding-healing assay was performed to measure the cell migration of 16HBE cells. *P<0.05, **P<0.01 vs. control. ERK, extracellular regulated kinase; 16HBE, human lung bronchial epithelial cell line; NC, negative control; DEX, dexamethasone; IDO, indoleamine 2, 3-dioxygenase.

Discussion

Asthma is mainly characterized by chronic airway inflammation, and airway epithelial injury represents a critical pathological basic of asthma. The dysfunctional epithelium in asthmatic patients reveals abnormal structures, biochemical and immune functions, which together lead to barriers of the airway epithelium defence. It has been proved that the desquamation parts of airway epithelium had significant structural changes (30). Ovalbumin (OVA) sensitization is a common method used for establishing asthma models, which was typical of airway epithelium abscission together with cell apoptosis and could not been inhibited by regular hormone therapy (6). Studies have demonstrated that the related proteins maintaining integrity of airway epithelial cells in asthmatic patients were changed, including tight junction protein, adhesion junction protein, E-cadherin, basal cell marker, and cytokeratin-5 (31–33). In the meantime, abnormal release of growth factors and production of extracelluar matrix from airway epithelial cells in asthmatic patients were observed (34,35). These reasons above are important factors that affect the repair of airway epithelial cells.

IDO is known as an immunosuppressive enzyme, which plays an important role in inducing autoimmune diseases, maternal fetal immune tolerance, tumor escape, and transplantation immune tolerance (36). Previous studies have proved that IDO was expressed by many tumors as well as by infiltrating leucocytes presented within the tumor microenvironment (37–39). It has been demonstrated recently that airway epithelial cells produced IDO, and IDO contributed to the epithelial cells-mediated inhibition of T cell activation (40). Therefore, in the present study, we investigated the mRNA and protein expression levels of IDO in human airway epithelial cells treated with IDO. It was suggested that compared with NC, IDO significantly up-regulated the expression of IDO in 16HBE cells. There is evidence that long-term inhalation of GCs might give rise to lung damage in asthmatic patients (41), and DEX has been proved that inhibited the repair of airway epithelium (42). However, the effects of IDO on the cell viability and proliferation capacity of airway epithelial cells are not clear. In our study, we found that the 16HBE cell proliferation capacity suppressed by DEX was obviously enhanced by overexpression of IDO. Hence, to the best of our knowledge, we confirmed that IDO expression affected the 16HBE cells growth and proliferation. Furthermore, we evaluated the expression levels of EGF and Ki67 in 16HBE cells treated with IDO. EGF and Ki67 act as growth factors, and play a critical role in the airway epithelial cell growth and proliferation. According to the previous studies, the expression levels of EGF in human airway epithelial cells could be regulated by retinol and all transretinoic acid (43,44). However, our results revealed that the EGF expression in 16HBE cells was not affected by IDO. Additionally, overexpression of IDO markedly enhanced the expression level of Ki67 in 16 HBE cells. All together, it was demonstrated that overexpression of IDO strengthened the cell proliferation capacity of airway epithelial cells suppressed by DEX through regulating the expression level of Ki67. Besides, we also found that overexpression of IDO significantly enhanced the migration ability of 16HBE cells inhibited by DEX. The abilities of migration and wound repair of airway epithelial cells were demonstrated that could be strengthened by ATP-mediated activation of dual oxidase 1 (45). Nevertheless, the effective role of IDO played in promoting airway epithelial cell migration was first studied in our research. We also investigated the exact mechanisms of IDO affecting the airway epithelial cell migration. On the basis of reported literature (46), we chose HMGB1 as the object of study. It was indicated that overexpression of IDO significantly enhanced the mRNA expression level of HMGB1 in 16HBE cells suppressed by DEX. These results suggested that overexpression of IDO enhanced the migration ability of 16HBE cells inhibited by DEX via up-regulating the expression level of HMGB1. It has been demonstrated that the expression of MAPK/ERK pathway in human airway epithelial cells could be impacted by 15-Lipoxygenase 1 interacts with phosphatidylethanolamine-binding protein. Nevertheless, the relationship between IDO and the regulation of MAPK/ERK pathway in human airway epithelial cells is not clear. Therefore, we assessed the expression levels of phosphorylated Raf-1, Mek1/2, and Erk1/2 in 16HBE cells treated with DEX and IDO. The results showed that overexpression of IDO enhanced the phosphorylation of Raf-1, Mek1/2, and Erk1/2 in 16HBE cells suppressed by DEX. These consequences indicated that overexpression of IDO might be an important regulator in the control of MAPK/ERK pathway in human airway epithelium.

In our study, we proved that overexpression of IDO contributed to the repair of 16HBE human airway epithelial cells inhibited by DEX via affecting the MAPK/ERK pathway. However, there also had some limitations in our works. We have only assessed one human lung bronchial epithelial cell line in our investigation, which might have limitations about the current conclusion. Hence, in the future, the in vivo DEX-induced rat models will be further used to investigate the roles and mechanisms of IDO in the therapy of asthma. Moreover, we noted that Akt/mTOR signaling pathway might be involved in mediating the effects of IDO treatment on cell migration and proliferation, which will also be considered in our subsequent research.

In the current study, it is suggested that the overexpression of IDO is conducive to the repair of human airway epithelial cells inhibited by DEX. According to the previous article, functional IDO expression is high in the lung (47). It has been proved that immature dendritic cells expressing IDO inhibit OVA-induced allergic airway inflammation in vivo (48). In addition, another study has confirmed that knocking down IDO activity markedly decreased the ability of human airway epithelial cells (40). However, the IDO-only treated control group has not been designed in this study. Of course, the addition of the IDO-only treated control group will make the experiment more convincing.

Studies have reported that the asthmatic airway epithelium revealed injury and shedding after GCs treatment. Our results found that overexpression of IDO enhanced the proliferation and migration of 16HBE cells inhibited by DEX. Besides, IDO overexpressing up-regulated MAPK/ERK pathway in 16HBE cells treated with DEX. Altogether, our findings first suggested that overexpression of IDO contributed to the repair of human airway epithelium suppressed by DEX through up-regulating MAPK/ERK pathway. Our work provided an understanding that IDO might be a potential genetic therapeutic agent and supported the utilization of IDO in asthma.

In conclusion, the inhibition of epithelial injury repair by DEX was ameliorated in part by the overexpression of IDO, which enhanced airway epithelial cell viability, proliferation, and migration through up-regulating the MAPK/ERK pathway.

Acknowledgements

Not applicable.

Funding

No funding was received.

Availability of data and materials

All data generated or analyzed during this study are included in this published article.

Authors' contributions

SJ wrote the article. SJ, PG and XG performed the experiments. SJ and PG designed the study. SJ, HW, JL and XF performed data analysis. HW, JL and XF contributed to manuscript revisions and all authors reviewed the manuscript.

Ethics approval and consent to participate

Not applicable.

Consent for publication

Not applicable.

Competing interests

The authors declare that they have no competing interests.

References

1 

Nakawah MO, Hawkins C and Barbandi F: Asthma, chronic obstructive pulmonary disease (COPD), and the overlap syndrome. J Am Board Fam Med. 26:470–477. 2013. View Article : Google Scholar : PubMed/NCBI

2 

Papaiwannou A, Zarogoulidis P, Porpodis K, Spyratos D, Kioumis I, Pitsiou G, Pataka A, Tsakiridis K, Arikas S, Mpakas A, et al: Asthma-chronic obstructive pulmonary disease overlap syndrome (ACOS): Current literature review. J Thorac Dis. 6 Suppl 1:S146–S151. 2014.PubMed/NCBI

3 

Zalewska M, Furmańczyk K, Jaworski S, Niemiro W and Samoliński B: The prevalence of asthma and declared asthma in Poland on the basis of ECAP survey using correspondence analysis. Comput Math Methods Med. 2013:5978452013. View Article : Google Scholar : PubMed/NCBI

4 

Tam A, Wadsworth S, Dorscheid D, Man SF and Sin DD: The airway epithelium: More than just a structural barrier. Ther Adv Respir Dis. 5:255–273. 2011. View Article : Google Scholar : PubMed/NCBI

5 

Barbato A, Turato G, Baraldo S, Bazzan E, Calabrese F, Panizzolo C, Zanin ME, Zuin R, Maestrelli P, Fabbri LM and Saetta M: Epithelial damage and angiogenesis in the airways of children with asthma. Am J Respir Crit Care Med. 174:975–981. 2006. View Article : Google Scholar : PubMed/NCBI

6 

Dorscheid DR, Wojcik KR, Sun S, Marroquin B and White SR: Apoptosis of airway epithelial cells induced by corticosteroids. Am J Respir Crit Care Med. 164:1939–1947. 2001. View Article : Google Scholar : PubMed/NCBI

7 

Holgate ST: The airway epithelium is central to the pathogenesis of asthma. Allergol Int. 57:1–10. 2008. View Article : Google Scholar : PubMed/NCBI

8 

Kardos Z: Treatment of chronic obstructive pulmonary disease with inhaled pharmacotherapy: Role of corticosteroids. Acta Pharm Hung. 82:33–41. 2012.(In Hungarian). PubMed/NCBI

9 

Spangler DL: The role of inhaled corticosteroids in asthma treatment: A health economic perspective. Am J Manag Care. 18 2 Suppl:S35–S39. 2012.PubMed/NCBI

10 

De Bosscher K, Vanden Berghe W and Haegeman G: Mechanisms of anti-inflammatory action and of immunosuppression by glucocorticoids: Negative interference of activated glucocorticoid receptor with transcription factors. J Neuroimmunol. 109:16–22. 2000. View Article : Google Scholar : PubMed/NCBI

11 

Davies L, Karthikeyan N, Lynch JT, Sial EA, Gkourtsa A, Demonacos C and Krstic-Demonacos M: Cross talk of signaling pathways in the regulation of the glucocorticoid receptor function. Mol Endocrinol. 22:1331–1344. 2008. View Article : Google Scholar : PubMed/NCBI

12 

Benayoun L, Letuve S, Druilhe A, Boczkowski J, Dombret MC, Mechighel P, Megret J, Leseche G, Aubier M and Pretolani M: Regulation of peroxisome proliferator-activated receptor gamma expression in human asthmatic airways: Relationship with proliferation, apoptosis, and airway remodeling. Am J Respir Crit Care Med. 164:1487–1494. 2001. View Article : Google Scholar : PubMed/NCBI

13 

Wadsworth SJ, Nijmeh HS and Hall IP: Glucocorticoids increase repair potential in a novel in vitro human airway epithelial wounding model. J Clin Immunol. 26:376–387. 2006. View Article : Google Scholar : PubMed/NCBI

14 

Pearson G, Robinson F, Gibson Beers T, Xu BE, Karandikar M, Berman K and Cobb MH: Mitogen-activated protein (MAP) kinase pathways: Regulation and physiological functions. Endocr Rev. 22:153–183. 2001. View Article : Google Scholar : PubMed/NCBI

15 

Montiel M, Quesada J and Jiménez E: Activation of calcium-dependent kinases and epidermal growth factor receptor regulate muscarinic acetylcholine receptor-mediated MAPK/ERK activation in thyroid epithelial cells. Cell Signal. 19:2138–2146. 2007. View Article : Google Scholar : PubMed/NCBI

16 

Roberts PJ and Der CJ: Targeting the Raf-MEK-ERK mitogen-activated protein kinase cascade for the treatment of cancer. Oncogene. 26:3291–3310. 2007. View Article : Google Scholar : PubMed/NCBI

17 

Lind CR, Gray CW, Pearson AG, Cameron RE, O'Carroll SJ, Narayan PJ, Lim J and Dragunow M: The mitogen-activated/extracellular signal-regulated kinase kinase 1/2 inhibitor U0126 induces glial fibrillary acidic protein expression and reduces the proliferation and migration of C6 glioma cells. Neuroscience. 141:1925–1933. 2006. View Article : Google Scholar : PubMed/NCBI

18 

Ayroldi E, Zollo O, Macchiarulo A, Di Marco B, Marchetti C and Riccardi C: Glucocorticoid-induced leucine zipper inhibits the Raf-extracellular signal-regulated kinase pathway by binding to Raf-1. Mol Cell Biol. 22:7929–7941. 2002. View Article : Google Scholar : PubMed/NCBI

19 

Rhen T and Cidlowski JA: Antiinflammatory action of glucocorticoids-new mechanisms for old drugs. N Engl J Med. 353:1711–1723. 2005. View Article : Google Scholar : PubMed/NCBI

20 

Dolušić E and Frédérick R: Indoleamine 2,3-dioxygenase inhibitors: A patent review (2008–2012). Expert Opin Ther Pat. 23:1367–1381. 2013. View Article : Google Scholar : PubMed/NCBI

21 

Liu X, Newton RC, Friedman SM and Scherle PA: Indoleamine 2,3-dioxygenase, an emerging target for anti-cancer therapy. Curr Cancer Drug Targets. 9:938–952. 2009. View Article : Google Scholar : PubMed/NCBI

22 

Herbert A, Ng H, Jessup W, Kockx M, Cartland S, Thomas SR, Hogg PJ and Wargon O: Hypoxia regulates the production and activity of glucose transporter-1 and indoleamine 2,3-dioxygenase in monocyte-derived endothelial-like cells: possible relevance to infantile haemangioma pathogenesis. Br J Dermatol. 164:308–315. 2011. View Article : Google Scholar : PubMed/NCBI

23 

Jasperson LK, Bucher C, Panoskaltsis-Mortari A, Taylor PA, Mellor AL, Munn DH and Blazar BR: Indoleamine 2,3-dioxygenase is a critical regulator of acute graft-versus-host disease lethality. Blood. 111:3257–3265. 2008. View Article : Google Scholar : PubMed/NCBI

24 

Johnson TS, Munn DH and Maria BL: Modulation of tumor tolerance in primary central nervous system malignancies. Clin Dev Immunol. 2012:9372532012. View Article : Google Scholar : PubMed/NCBI

25 

Romani L, Fallarino F, De Luca A, Montagnoli C, D'Angelo C, Zelante T, Vacca C, Bistoni F, Fioretti MC, Grohmann U, et al: Defective tryptophan catabolism underlies inflammation in mouse chronic granulomatous disease. Nature. 451:211–215. 2008. View Article : Google Scholar : PubMed/NCBI

26 

Watcharanurak K, Zang L, Nishikawa M, Yoshinaga K, Yamamoto Y, Takahashi Y, Ando M, Saito K, Watanabe Y and Takakura Y: Effects of upregulated indoleamine 2, 3-dioxygenase 1 by interferon γ gene transfer on interferon γ-mediated antitumor activity. Gene Ther. 21:794–801. 2014. View Article : Google Scholar : PubMed/NCBI

27 

Oxenkrug GF: Metabolic syndrome, age-associated neuroendocrine disorders, and dysregulation of tryptophan-kynurenine metabolism. Ann N Y Acad Sci. 1199:1–14. 2010. View Article : Google Scholar : PubMed/NCBI

28 

Myint AM and Kim YK: Network beyond IDO in psychiatric disorders: Revisiting neurodegeneration hypothesis. Prog Neuropsychopharmacol Biol Psychiatry. 48:304–313. 2014. View Article : Google Scholar : PubMed/NCBI

29 

Zoga M, Oulis P, Chatzipanagiotou S, Masdrakis VG, Pliatsika P, Boufidou F, Foteli S, Soldatos CR, Nikolaou C and Papageorgiou C: Indoleamine 2,3-dioxygenase and immune changes under antidepressive treatment in major depression in females. In Vivo. 28:633–638. 2014.PubMed/NCBI

30 

Dunnill MS, Massarella GR and Anderson JA: A comparison of the quantitative anatomy of the bronchi in normal subjects, in status asthmaticus, in chronic bronchitis, and in emphysema. Thorax. 24:176–179. 1969. View Article : Google Scholar : PubMed/NCBI

31 

de Boer WI, Sharma HS, Baelemans SM, Hoogsteden HC, Lambrecht BN and Braunstahl GJ: Altered expression of epithelial junctional proteins in atopic asthma: Possible role in inflammation. Can J Physiol Pharmacol. 86:105–112. 2008. View Article : Google Scholar : PubMed/NCBI

32 

Kicic A, Sutanto EN, Stevens PT, Knight DA and Stick SM: Intrinsic biochemical and functional differences in bronchial epithelial cells of children with asthma. Am J Respir Crit Care Med. 174:1110–1118. 2006. View Article : Google Scholar : PubMed/NCBI

33 

Trautmann A, Kruger K, Akdis M, Muller-Wening D, Akkaya A, Brocker EB, Blaser K and Akdis CA: Apoptosis and loss of adhesion of bronchial epithelial cells in asthma. Int Arch Allergy Immunol. 138:142–150. 2005. View Article : Google Scholar : PubMed/NCBI

34 

Hackett TL, Warner SM, Stefanowicz D, Shaheen F, Pechkovsky DV, Murray LA, Argentieri R, Kicic A, Stick SM, Bai TR and Knight DA: Induction of epithelial-mesenchymal transition in primary airway epithelial cells from patients with asthma by transforming growth factor-beta1. Am J Respir Crit Care Med. 180:122–133. 2009. View Article : Google Scholar : PubMed/NCBI

35 

Stevens PT, Kicic A, Sutanto EN, Knight DA and Stick SM: Dysregulated repair in asthmatic paediatric airway epithelial cells: The role of plasminogen activator inhibitor-1. Clin Exp Allergy. 38:1901–1910. 2008. View Article : Google Scholar : PubMed/NCBI

36 

MacKenzie CR, Heseler K, Müller A and Däubener W: Role of indoleamine 2,3-dioxygenase in antimicrobial defence and immuno-regulation: Tryptophan depletion versus production of toxic kynurenines. Curr Drug Metab. 8:237–244. 2007. View Article : Google Scholar : PubMed/NCBI

37 

Litzenburger UM, Opitz CA, Sahm F, Rauschenbach KJ, Trump S, Winter M, Ott M, Ochs K, Lutz C, Liu X, et al: Constitutive IDO expression in human cancer is sustained by an autocrine signaling loop involving IL-6, STAT3 and the AHR. Oncotarget. 5:1038–1051. 2014. View Article : Google Scholar : PubMed/NCBI

38 

Munn DH, Sharma MD, Hou D, Baban B, Lee JR, Antonia SJ, Messina JL, Chandler P, Koni PA and Mellor AL: Expression of indoleamine 2,3-dioxygenase by plasmacytoid dendritic cells in tumor-draining lymph nodes. J Clin Invest. 114:280–290. 2004. View Article : Google Scholar : PubMed/NCBI

39 

Yeung AW, Terentis AC, King NJ and Thomas SR: Role of indoleamine 2,3-dioxygenase in health and disease. Clin Sci (Lond). 129:601–672. 2015. View Article : Google Scholar : PubMed/NCBI

40 

Aldajani WA, Salazar F, Sewell HF, Knox A and Ghaemmaghami AM: Expression and regulation of immune-modulatory enzyme indoleamine 2,3-dioxygenase (IDO) by human airway epithelial cells and its effect on T cell activation. Oncotarget. 7:57606–57617. 2016. View Article : Google Scholar : PubMed/NCBI

41 

Guilbert TW, Morgan WJ, Zeiger RS, Mauger DT, Boehmer SJ, Szefler SJ, Bacharier LB, Lemanske RF Jr, Strunk RC, Allen DB, et al: Long-term inhaled corticosteroids in preschool children at high risk for asthma. N Engl J Med. 354:1985–1997. 2006. View Article : Google Scholar : PubMed/NCBI

42 

Liu J, Zhang M, Niu C, Luo Z, Dai J, Wang L, Liu E and Fu Z: Dexamethasone inhibits repair of human airway epithelial cells mediated by glucocorticoid-induced leucine zipper (GILZ). PLoS One. 8:e607052013. View Article : Google Scholar : PubMed/NCBI

43 

Baybutt RC, Smith BW, Donskaya EV, Hu L, Li T and Wang W: The proliferative effects of retinoic acid on primary cultures of adult rat type II pneumocytes depend upon cell density. In Vitro Cell Dev Biol Anim. 46:20–27. 2010. View Article : Google Scholar : PubMed/NCBI

44 

Miller LA, Cheng LZ and Wu R: Inhibition of epidermal growth factor-like growth factor secretion in tracheobronchial epithelial cells by vitamin A. Cancer Res. 53:2527–2533. 1993.PubMed/NCBI

45 

Wesley UV, Bove PF, Hristova M, McCarthy S and van der Vliet A: Airway epithelial cell migration and wound repair by ATP-mediated activation of dual oxidase 1. J Biol Chem. 282:3213–3220. 2007. View Article : Google Scholar : PubMed/NCBI

46 

Shim EJ, Chun E, Lee HS, Bang BR, Kim TW, Cho SH, Min KU and Park HW: The role of high-mobility group box-1 (HMGB1) in the pathogenesis of asthma. Clin Exp Allergy. 42:958–965. 2012. View Article : Google Scholar : PubMed/NCBI

47 

Takikawa O, Yoshida R, Kido R and Hayaishi O: Tryptophan degradation in mice initiated by indoleamine 2,3-dioxygenase. J Biol Chem. 261:3648–3653. 1986.PubMed/NCBI

48 

An XJ, Bai CX, Xia JB, Dang T, Qian P, Qian GS and Liao W: Immature dendritic cells expressing indoleamine 2,3-dioxygenase suppress ovalbumin-induced allergic airway inflammation in mice. J Investig Allergol Clin Immunol. 21:185–192. 2011.PubMed/NCBI

Related Articles

  • Abstract
  • View
  • Download
  • Twitter
Copy and paste a formatted citation
Spandidos Publications style
Jia S, Guo P, Ge X, Wu H, Lu J and Fan X: Overexpression of indoleamine 2, 3‑dioxygenase contributes to the repair of human airway epithelial cells inhibited by dexamethasone via affecting the MAPK/ERK signaling pathway Retraction in /10.3892/etm.2024.12432. Exp Ther Med 16: 282-290, 2018.
APA
Jia, S., Guo, P., Ge, X., Wu, H., Lu, J., & Fan, X. (2018). Overexpression of indoleamine 2, 3‑dioxygenase contributes to the repair of human airway epithelial cells inhibited by dexamethasone via affecting the MAPK/ERK signaling pathway Retraction in /10.3892/etm.2024.12432. Experimental and Therapeutic Medicine, 16, 282-290. https://doi.org/10.3892/etm.2018.6163
MLA
Jia, S., Guo, P., Ge, X., Wu, H., Lu, J., Fan, X."Overexpression of indoleamine 2, 3‑dioxygenase contributes to the repair of human airway epithelial cells inhibited by dexamethasone via affecting the MAPK/ERK signaling pathway Retraction in /10.3892/etm.2024.12432". Experimental and Therapeutic Medicine 16.1 (2018): 282-290.
Chicago
Jia, S., Guo, P., Ge, X., Wu, H., Lu, J., Fan, X."Overexpression of indoleamine 2, 3‑dioxygenase contributes to the repair of human airway epithelial cells inhibited by dexamethasone via affecting the MAPK/ERK signaling pathway Retraction in /10.3892/etm.2024.12432". Experimental and Therapeutic Medicine 16, no. 1 (2018): 282-290. https://doi.org/10.3892/etm.2018.6163
Copy and paste a formatted citation
x
Spandidos Publications style
Jia S, Guo P, Ge X, Wu H, Lu J and Fan X: Overexpression of indoleamine 2, 3‑dioxygenase contributes to the repair of human airway epithelial cells inhibited by dexamethasone via affecting the MAPK/ERK signaling pathway Retraction in /10.3892/etm.2024.12432. Exp Ther Med 16: 282-290, 2018.
APA
Jia, S., Guo, P., Ge, X., Wu, H., Lu, J., & Fan, X. (2018). Overexpression of indoleamine 2, 3‑dioxygenase contributes to the repair of human airway epithelial cells inhibited by dexamethasone via affecting the MAPK/ERK signaling pathway Retraction in /10.3892/etm.2024.12432. Experimental and Therapeutic Medicine, 16, 282-290. https://doi.org/10.3892/etm.2018.6163
MLA
Jia, S., Guo, P., Ge, X., Wu, H., Lu, J., Fan, X."Overexpression of indoleamine 2, 3‑dioxygenase contributes to the repair of human airway epithelial cells inhibited by dexamethasone via affecting the MAPK/ERK signaling pathway Retraction in /10.3892/etm.2024.12432". Experimental and Therapeutic Medicine 16.1 (2018): 282-290.
Chicago
Jia, S., Guo, P., Ge, X., Wu, H., Lu, J., Fan, X."Overexpression of indoleamine 2, 3‑dioxygenase contributes to the repair of human airway epithelial cells inhibited by dexamethasone via affecting the MAPK/ERK signaling pathway Retraction in /10.3892/etm.2024.12432". Experimental and Therapeutic Medicine 16, no. 1 (2018): 282-290. https://doi.org/10.3892/etm.2018.6163
Follow us
  • Twitter
  • LinkedIn
  • Facebook
About
  • Spandidos Publications
  • Careers
  • Cookie Policy
  • Privacy Policy
How can we help?
  • Help
  • Live Chat
  • Contact
  • Email to our Support Team