Spandidos Publications Logo
  • About
    • About Spandidos
    • Aims and Scopes
    • Abstracting and Indexing
    • Editorial Policies
    • Reprints and Permissions
    • Job Opportunities
    • Terms and Conditions
    • Contact
  • Journals
    • All Journals
    • Oncology Letters
      • Oncology Letters
      • Information for Authors
      • Editorial Policies
      • Editorial Board
      • Aims and Scope
      • Abstracting and Indexing
      • Bibliographic Information
      • Archive
    • International Journal of Oncology
      • International Journal of Oncology
      • Information for Authors
      • Editorial Policies
      • Editorial Board
      • Aims and Scope
      • Abstracting and Indexing
      • Bibliographic Information
      • Archive
    • Molecular and Clinical Oncology
      • Molecular and Clinical Oncology
      • Information for Authors
      • Editorial Policies
      • Editorial Board
      • Aims and Scope
      • Abstracting and Indexing
      • Bibliographic Information
      • Archive
    • Experimental and Therapeutic Medicine
      • Experimental and Therapeutic Medicine
      • Information for Authors
      • Editorial Policies
      • Editorial Board
      • Aims and Scope
      • Abstracting and Indexing
      • Bibliographic Information
      • Archive
    • International Journal of Molecular Medicine
      • International Journal of Molecular Medicine
      • Information for Authors
      • Editorial Policies
      • Editorial Board
      • Aims and Scope
      • Abstracting and Indexing
      • Bibliographic Information
      • Archive
    • Biomedical Reports
      • Biomedical Reports
      • Information for Authors
      • Editorial Policies
      • Editorial Board
      • Aims and Scope
      • Abstracting and Indexing
      • Bibliographic Information
      • Archive
    • Oncology Reports
      • Oncology Reports
      • Information for Authors
      • Editorial Policies
      • Editorial Board
      • Aims and Scope
      • Abstracting and Indexing
      • Bibliographic Information
      • Archive
    • Molecular Medicine Reports
      • Molecular Medicine Reports
      • Information for Authors
      • Editorial Policies
      • Editorial Board
      • Aims and Scope
      • Abstracting and Indexing
      • Bibliographic Information
      • Archive
    • World Academy of Sciences Journal
      • World Academy of Sciences Journal
      • Information for Authors
      • Editorial Policies
      • Editorial Board
      • Aims and Scope
      • Abstracting and Indexing
      • Bibliographic Information
      • Archive
    • International Journal of Functional Nutrition
      • International Journal of Functional Nutrition
      • Information for Authors
      • Editorial Policies
      • Editorial Board
      • Aims and Scope
      • Abstracting and Indexing
      • Bibliographic Information
      • Archive
    • International Journal of Epigenetics
      • International Journal of Epigenetics
      • Information for Authors
      • Editorial Policies
      • Editorial Board
      • Aims and Scope
      • Abstracting and Indexing
      • Bibliographic Information
      • Archive
    • Medicine International
      • Medicine International
      • Information for Authors
      • Editorial Policies
      • Editorial Board
      • Aims and Scope
      • Abstracting and Indexing
      • Bibliographic Information
      • Archive
  • Articles
  • Information
    • Information for Authors
    • Information for Reviewers
    • Information for Librarians
    • Information for Advertisers
    • Conferences
  • Language Editing
Spandidos Publications Logo
  • About
    • About Spandidos
    • Aims and Scopes
    • Abstracting and Indexing
    • Editorial Policies
    • Reprints and Permissions
    • Job Opportunities
    • Terms and Conditions
    • Contact
  • Journals
    • All Journals
    • Biomedical Reports
      • Information for Authors
      • Editorial Policies
      • Editorial Board
      • Aims and Scope
      • Abstracting and Indexing
      • Bibliographic Information
      • Archive
    • Experimental and Therapeutic Medicine
      • Information for Authors
      • Editorial Policies
      • Editorial Board
      • Aims and Scope
      • Abstracting and Indexing
      • Bibliographic Information
      • Archive
    • International Journal of Epigenetics
      • Information for Authors
      • Editorial Policies
      • Editorial Board
      • Aims and Scope
      • Abstracting and Indexing
      • Bibliographic Information
      • Archive
    • International Journal of Functional Nutrition
      • Information for Authors
      • Editorial Policies
      • Editorial Board
      • Aims and Scope
      • Abstracting and Indexing
      • Bibliographic Information
      • Archive
    • International Journal of Molecular Medicine
      • Information for Authors
      • Editorial Policies
      • Editorial Board
      • Aims and Scope
      • Abstracting and Indexing
      • Bibliographic Information
      • Archive
    • International Journal of Oncology
      • Information for Authors
      • Editorial Policies
      • Editorial Board
      • Aims and Scope
      • Abstracting and Indexing
      • Bibliographic Information
      • Archive
    • Medicine International
      • Information for Authors
      • Editorial Policies
      • Editorial Board
      • Aims and Scope
      • Abstracting and Indexing
      • Bibliographic Information
      • Archive
    • Molecular and Clinical Oncology
      • Information for Authors
      • Editorial Policies
      • Editorial Board
      • Aims and Scope
      • Abstracting and Indexing
      • Bibliographic Information
      • Archive
    • Molecular Medicine Reports
      • Information for Authors
      • Editorial Policies
      • Editorial Board
      • Aims and Scope
      • Abstracting and Indexing
      • Bibliographic Information
      • Archive
    • Oncology Letters
      • Information for Authors
      • Editorial Policies
      • Editorial Board
      • Aims and Scope
      • Abstracting and Indexing
      • Bibliographic Information
      • Archive
    • Oncology Reports
      • Information for Authors
      • Editorial Policies
      • Editorial Board
      • Aims and Scope
      • Abstracting and Indexing
      • Bibliographic Information
      • Archive
    • World Academy of Sciences Journal
      • Information for Authors
      • Editorial Policies
      • Editorial Board
      • Aims and Scope
      • Abstracting and Indexing
      • Bibliographic Information
      • Archive
  • Articles
  • Information
    • For Authors
    • For Reviewers
    • For Librarians
    • For Advertisers
    • Conferences
  • Language Editing
Login Register Submit
  • This site uses cookies
  • You can change your cookie settings at any time by following the instructions in our Cookie Policy. To find out more, you may read our Privacy Policy.

    I agree
Search articles by DOI, keyword, author or affiliation
Search
Advanced Search
presentation
Experimental and Therapeutic Medicine
Join Editorial Board Propose a Special Issue
Print ISSN: 1792-0981 Online ISSN: 1792-1015
Journal Cover
July-2023 Volume 26 Issue 1

Full Size Image

Sign up for eToc alerts
Recommend to Library

Journals

International Journal of Molecular Medicine

International Journal of Molecular Medicine

International Journal of Molecular Medicine is an international journal devoted to molecular mechanisms of human disease.

International Journal of Oncology

International Journal of Oncology

International Journal of Oncology is an international journal devoted to oncology research and cancer treatment.

Molecular Medicine Reports

Molecular Medicine Reports

Covers molecular medicine topics such as pharmacology, pathology, genetics, neuroscience, infectious diseases, molecular cardiology, and molecular surgery.

Oncology Reports

Oncology Reports

Oncology Reports is an international journal devoted to fundamental and applied research in Oncology.

Experimental and Therapeutic Medicine

Experimental and Therapeutic Medicine

Experimental and Therapeutic Medicine is an international journal devoted to laboratory and clinical medicine.

Oncology Letters

Oncology Letters

Oncology Letters is an international journal devoted to Experimental and Clinical Oncology.

Biomedical Reports

Biomedical Reports

Explores a wide range of biological and medical fields, including pharmacology, genetics, microbiology, neuroscience, and molecular cardiology.

Molecular and Clinical Oncology

Molecular and Clinical Oncology

International journal addressing all aspects of oncology research, from tumorigenesis and oncogenes to chemotherapy and metastasis.

World Academy of Sciences Journal

World Academy of Sciences Journal

Multidisciplinary open-access journal spanning biochemistry, genetics, neuroscience, environmental health, and synthetic biology.

International Journal of Functional Nutrition

International Journal of Functional Nutrition

Open-access journal combining biochemistry, pharmacology, immunology, and genetics to advance health through functional nutrition.

International Journal of Epigenetics

International Journal of Epigenetics

Publishes open-access research on using epigenetics to advance understanding and treatment of human disease.

Medicine International

Medicine International

An International Open Access Journal Devoted to General Medicine.

Journal Cover
July-2023 Volume 26 Issue 1

Full Size Image

Sign up for eToc alerts
Recommend to Library

  • Article
  • Citations
    • Cite This Article
    • Download Citation
    • Create Citation Alert
    • Remove Citation Alert
    • Cited By
  • Similar Articles
    • Related Articles (in Spandidos Publications)
    • Similar Articles (Google Scholar)
    • Similar Articles (PubMed)
  • Download PDF
  • Download XML
  • View XML
Article Open Access

Selective nuclear export inhibitor KPT‑330 enhances the radiosensitivity of esophageal carcinoma cells

  • Authors:
    • Jing Xu
    • Shan Wu
    • Guang Li
  • View Affiliations / Copyright

    Affiliations: Department of Radiation Oncology, The First Affiliated Hospital of China Medical University, Shenyang, Liaoning 110001, P.R. China
    Copyright: © Xu et al. This is an open access article distributed under the terms of Creative Commons Attribution License.
  • Article Number: 326
    |
    Published online on: May 16, 2023
       https://doi.org/10.3892/etm.2023.12025
  • Expand metrics +
Metrics: Total Views: 0 (Spandidos Publications: | PMC Statistics: )
Metrics: Total PDF Downloads: 0 (Spandidos Publications: | PMC Statistics: )
Cited By (CrossRef): 0 citations Loading Articles...

This article is mentioned in:



Abstract

Although the concurrent application of definitive chemoradiation has improved the prognosis of patients with esophageal cancer, resistance to therapy poses a major threat to treatment. The present study aimed to investigate whether the use of KPT‑330, a selective inhibitor of nuclear export (SINE), enhances the radiosensitivity of esophageal cancer cells. Immunohistochemical staining assays were employed to evaluate the expression and prognostic significance of chromosome maintenance protein‑1 (CRM1) in 111 esophageal carcinoma (ESCA) tissues collected from patients with esophageal squamous cell carcinoma. The data showed that the expression of CRM1 in the ESCA tissues was significantly upregulated compared with that in the normal adjacent tissues. Furthermore, patients with higher CRM1 expression had significantly decreased overall survival compared with those with lower CRM1 expression. The effects of KPT‑330 and/or radiation on ECA109 human ESCA cells were also evaluated. KPT‑330 suppressed the viability of the ECA109 cells. A colony formation assay demonstrated that a combination of KPT‑330 and radiation significantly decreased ECA109 cell proliferation. Flow cytometric analysis showed that KPT‑330 increased the arrest of the ECA109 cells at the G2/M phase and induced apoptosis. In addition, western blotting revealed that the inhibitory effect of KPT‑330 on cell viability was associated with the increased expression of p53 and promotion of the nuclear accumulation of the p53 protein. In conclusion, the present study demonstrated that CRM1 expression is associated with the prognosis of patients with ESCA following radiotherapy. The inhibition of CRM1 expression by the SINE inhibitor KPT‑330 increases radiosensitivity and is potentially useful in a combination treatment strategy for esophageal cancers.

Introduction

Esophageal carcinoma (ESCA) is the eighth most frequently occurring cancer and the sixth most common cause of cancer-associated mortality worldwide (1,2). Definitive chemo-radiation therapy has become the standard therapeutic scheme for advanced ESCA (3-5), which has been demonstrated to result in a median survival time of 14 months and 5-year survival rate of 27% (6). However, radio-resistance threatens treatment efficacy and leads to a poor prognosis. The most lethal radiation-induced lesions are DNA double-strand breaks, which can induce cellular DNA damage responses, some of which help cells recover from radiation injury. These responses include cell cycle arrest, DNA repair and the activation of DNA damage sensing and early transduction pathways, and it is considered that these protective DNA damage responses induce tumor-associated radio-resistance (7). It is urgently necessary to identify novel sensitizers that are able to improve the radiosensitivity of the cells.

The appropriate subcellular location of proteins in normal cells defines the physiology and homeostasis of the cells. Chromosome maintenance protein-1 (CRM1) is a nuclear export protein, which has >200 cargo proteins. Most nuclear export molecules act solely as tumor suppressors (8-10). CRM1 in the nucleus binds with RAs-related nuclear protein (Ran)-GTP and cargo proteins to form a triplet-complex that undergoes shuttling via the nuclear pore complex to the cytoplasm (11,12). Ran-GTP is hydrolyzed into Ran-GDP by Ran-GTPase in the cytoplasm, which releases CRM1 and cargo proteins, after which CRM1 returns to the nucleus. It has been shown that CRM1 is often upregulated in hematologic carcinomas and numerous solid tumors (13-15). The increased expression or activation of CRM1 can cause tumor suppressor protein (TSP) dysfunction. The excessive transportation of TSP protein to the cytoplasm triggers its degradation (14,16). p53 is a multifunctional TSP, and its mutations constitute the most common genetic alterations in human tumors. Studies have demonstrated that the p53 protein mainly plays a role in the nucleus and participates in a variety of antitumor processes, including apoptosis, cell cycle arrest and DNA damage repair (17,18). It has been identified that CRM1 is dysregulated in esophageal squamous cell carcinoma, and the inhibition of CRM1 can disturb the expression of TSPs and inhibit NF-κB activity in esophageal squamous cell carcinoma cell lines (19). Therefore, the proper sub-localization of p53 protein in the cells is important for its efficient antitumor functions. p53 is a nuclear transport cargo protein of CRM1, and its ability to execute tumor suppressor functions normally is closely associated with its nuclear transport (20,21).

The use of a selective inhibitor of nuclear export (SINE) is a novel strategy in the treatment of numerous tumors. KPT-330, also known as selinexor, is a SINE that inhibits CRM1 with high affinity and low toxicity. A previous study reported that KPT-330 inhibits CRM1 and promotes the accumulation of p53 protein in the nucleus of colorectal cancer cells (22). As a result, it has a synergistic therapeutic effect with inhibitors of protein kinases such as BRAF (23). Furthermore, studies have demonstrated that the inhibition of CRM1 by KPT-330 increases the radiosensitivity of rectal cancer and non-small cell lung cancer cells (24,25). The potential mechanism may be associated with the role of KPT-330 as an inhibitor of the accumulation of DNA repair proteins (26). Phase I/II clinical trials of KPT-330 have been carried out in non-Hodgkin's lymphoma (NHL) (27) and other hematological tumors (28). KPT-330 is approved by the FDA and EMA in combination with dexamethasone for the treatment of patients with relapsed and refractory multiple myeloma (29).

Genomic studies on esophageal cancer have demonstrated mutations and the abnormal upregulation of CRM1(30). The postoperative immunohistochemical staining of pathological sections of esophageal cancer tissue has demonstrated that CRM1 expression is associated with the poor prognosis of esophageal cancer (19,31). However, data on the relationship between CRM1 and the prognosis of patients with esophageal cancer undergoing radical radiotherapy remains scarce. Therefore, the present study investigated the association between CRM1 inhibition and radiosensitivity in esophageal cancer. Furthermore, the study assessed the ability of KPT-330 to increase the radiosensitivity of esophageal cancer cells and explored its sensitization mechanisms.

Materials and methods

Clinical data and patient samples. The data and tissues of 111 patients with esophageal squamous cell carcinoma were collected from the First Affiliated Hospital of China Medical University (Shenyang, China) from January 2009 to December 2012. As the present research was a retrospective study, approval was obtained from the ethics committee of the First Affiliated Hospital of China Medical University (approval no. AF-SOP-07-1.1-01) and the requirement for informed consent from all patients was waived. The enrolled patients were diagnosed with primary esophageal squamous cell carcinoma by pathological examination. The patients had not received any other treatments prior to undergoing definitive radiotherapy or concurrent radio-chemotherapy. Due to the challenges of total surgical excision, samples were collected by endoscopy. In addition, 10 pairs of tumor tissues and adjacent normal tissues (located <5 cm from the cancer tissues and without neoplasm invasiveness) were collected to evaluate the CRM1 expression cut-off point for high and low expression. The clinical and pathological characteristics of these patients were analyzed (Table I).

Table I

Association of the relative expression of CRM1 expression with clinical parameters.

Table I

Association of the relative expression of CRM1 expression with clinical parameters.

CharacteristicLow CRM1High CRM1P-value
Number4962 
Sex, n (%)  0.395
     Female5 (4.5)11 (9.9) 
     Male44 (39.6)51 (45.9) 
Age, years, n (%)  1.000
     ≤6525 (22.5)32 (28.8) 
     >6524 (21.6)30 (27.0) 
Tumor site, n (%)  0.269
     Cervical esophagus and proximal third of the esophagus15 (13.5)15 (13.5) 
     Distal third of esophagus and EGJ13 (11.7)11 (9.9) 
     Middle third of the esophagus21 (18.9)36 (32.4) 
Tumor diameter, cm, n (%)  0.192
     >5 to ≤78 (7.2)19 (17.1) 
     >715 (13.5)18 (16.2) 
     ≤526 (23.4)25 (22.5) 
Radiation dose, Gy, n (%)  0.468
     6021 (18.9)32 (28.8) 
     6628 (25.2)30 (27.0) 
Therapeutic method, n (%)  0.283
     Concurrent chemoradiation therapy19 (17.1)24 (21.6) 
     Radiation therapy alone28 (25.2)30 (27.0) 
     Sequential chemoradiation therapy2 (1.8)8 (7.2) 
T stage, n (%)  0.891
     T11 (0.9)2 (1.8) 
     T25 (4.5)8 (7.2) 
     T310 (9.0)9 (8.1) 
     T433 (29.7)43 (38.7) 
N stage, n (%)  0.450
     N019 (17.1)19 (17.1) 
     N129 (26.1)39 (35.1) 
     N21 (0.9)4 (3.6) 
Pathologic stage, n (%)  0.876
     Stage I4 (3.6)4 (3.6) 
     Stage II8 (7.2)12 (10.8) 
     Stage III37 (33.3)46 (41.4) 
Survival status, n (%)  0.560
     Dead39 (35.1)52 (46.8) 
     Alive10 (9.0)10 (9.0) 

[i] Indices in the low and high CRM1 expression groups were analyzed by Chi-square test, with the exception of T stage, N stage and pathologic stage which have >20% of expected counts <5 and were analyzed using Fisher's exact test. CRM1, chromosome maintenance protein-1; EGJ, esophagogastric junction.

Bioinformatics analysis

The GEPIA database (http://gepia.cancer-pku.cn/index.html) was used to profile CRM1 expression in 33 malignancies and compare it with that in matched normal tissues in The Cancer Genome Atlas (TCGA) datasets. The transcriptome data of different tumor tissues and matched normal tissues were downloaded from TCGA database (https://cancergenome.nih.gov). The Gene Expression Omnibus (GEO) database (https://www.ncbi.nlm.nih.gov/gds/) was utilized to find gene expression datasets for patients with esophageal squamous cell carcinoma (GSE20347, https://www.ncbi.nlm.nih.gov/geo/query/acc.cgi?acc=GSE20347; GSE23400, https://www.ncbi.nlm.nih.gov/geo/query/acc.cgi?acc=GSE23400) (32,33). The CRM1 expression levels between esophageal squamous cell carcinoma and adjacent normal tissues were compared.

Immunohistochemical assays

The tissues collected from the patients were stained using the streptavidin-peroxidase method using a commercially available SP-kit (SP-9001, OriGene Technologies, Inc.). Paraffin-embedded tissues were dewaxed at 65˚C for 4 h and hydrated by passing the tissues through a series of solutions: Xylene I for 20 min, Xylene II for 10 min, 100% ethanol for 10 min, 95% ethanol for 5 min, 80% ethanol for 5 min and 75% ethanol for 5 min at room temperature. Tissues were incubated in 3% hydrogen peroxide at room temperature for 10 min and then incubated with 5% sheep serum (reagent A in the SP-kit) at room temperature for 10 min. The slides were incubated with polyclonal rabbit anti-human CRM1 antibody (1:180; cat. no. ab24189; Abcam) overnight at 4˚C. According to SP kit instructions, the tissues were incubated with biotin-labeled goat anti-rabbit IgG secondary antibody (reagent B in the SP-kit) at 37˚C for 15 min and streptavidin/peroxide complex (reagent C in the SP-kit) at 37˚C for 15 min. Then, immunostaining was developed using a DAB kit (PV-8000, OriGene Technologies, Inc.). An Eclipse Ni microscope (Nikon Corporation) with a CCD camera (Ds-Qi1Mc, Nikon Corporation) was used for imaging.

The percentage of positive cells was evaluated and graded as the % stained cells among the total cells in cancer nests as follows: 0, <1% stained cells; 1, 2-25% stained cells; 2, 26-50% stained cells; 3, 51-75% stained cells; and 4, >75% stained cells. In addition, staining intensity was graded as follows: 0+, no color; 1+, light yellow; 2+, light brown; and 3+, brown. The expression of CRM1 was defined as the arithmetic product of the positive percentage score and intensity grade. A receiver operating characteristic (ROC) curve was built to obtain the cut-off value for the high and low CRM1 expression groups.

Cell lines

The human ESCA cell line ECA109 was obtained from the pathology laboratory of China Medical University. The ECA109 cells were cultured in RPMI-1640 (Hyclone; Cytiva) with 10% fetal bovine serum (Clark Bioscience) in a humidified atmosphere with 5% CO2 at 37˚C.

Reagents

KPT-330 was purchased from Selleck Chemicals, dissolved in dimethylsulfoxide (DMSO) to a concentration of 1 mmol/l and stored at -80˚C. The working solution was diluted in RPMI-1640.

Western blot analysis

The cells were treated with specific concentrations (0.1 and 0.3 µmol/l) of KPT-330 for 12 h at 37˚C and then subjected to a 0- or 4-Gy dose of radiation at a rate of 300 cGy/min using a Siemens Accelerator (Siemens AG). After 24 h, the cells were harvested and washed twice in phosphate-buffered saline. The cells were then lysed in RIPA lysis buffer (Beyotime Institue of Biotechnology) for 30 min on ice and centrifuged at 13,618 x g for 15 min at 4˚C to collect the total protein extract. Nuclear and cytoplasmic proteins were separated using a Nuclear and Cytoplasm Protein Extraction Kit (cat. no. P0028; Beyotime Institute of Biotechnology) according to the manufacturer's instructions. The proteins from each sample were quantified and normalized using a bicinchoninic acid protein assay.

The proteins (10 µg/lane) were separated by 6-12% SDS-PAGE gel and blotted onto a PVDF membrane. Each membrane was then blocked with 5% non-fat milk at room temperature for 1 h and incubated with primary antibodies targeting CRM1 (dilution 1:180; ab24189; Abcam), lamin a/c (dilution 1:10,000; ab133256; Abcam), β-actin (dilution 1:1,000; 3700; Cell Signaling Technology, Inc.), p53 (dilution 1:1,000; sc-126; Santa Cruz Biotechnology, Inc.) and GAPDH (dilution 1:1,000; sc-47724; Santa Cruz Biotechnology, Inc.) overnight at 4˚C. Thereafter, the blots were washed three times with Tris-buffered saline with 0.5% Tween-20, peroxidase conjugated goat or rabbit IgG antibody (1:5,000, cat. nos. ab6721 and ab6728, Abcam) were used as secondary antibodies and incubated at room temperature for 1 h. Finally, chemiluminescent working solution (cat. no. P0018A, Beyotime Institute of Biotechnology) was introduced to the membrane, the membrane was exposed using Tanon-5200 ECL film for 1-30 min.

3-(4,5-Dimethylthiazol-2-yl)-2,5-diphenyltetrazolium bromide (MTT) cell viability assay

Cells were seeded into 96-well plates at a density of 4x103 cells/well and incubated overnight until attachment occurred. The cells were then treated with increasing concentrations of KPT-330 (0.01-50 µmol/l) or with the DMSO vehicle as the control. After incubation for 72 h at 37˚C, 20 µl 1 µg/ml MTT was added to each well and the plate was incubated for another 4 h at 37˚C. Thereafter, all the solution was aspirated and 150 µl DMSO was added for 15 min to dissolve the purple formazan crystals. The optical density (OD) at 570 nm was detected using a microplate reader (Bio-Rad Laboratories, Inc.). Cell viability was calculated using the following formula: Cell viability (%)=OD (experimental group)/OD (control group) x100. The half-maximal inhibitory concentration (IC50) values of KPT-330 were obtained using GraphPad Prism 5.0 (GraphPad Software; Dotmatics).

Colony formation assay

The cell survival fraction (SF) was calculated and cell survival curves were delineated for cells treated with KPT-330 and/or radiation. Cells (4x103 per well) were seeded in 6-well plates and incubated until cell attachment occurred. The cells were pretreated with KPT-330 (0.1 µmol/l) for 12 h at 37˚C followed by irradiation with different doses of radiation (0, 2, 4, 6 and 8 Gy) according to the aforementioned method for 24 h. Cells without KPT-330 treatment and subjected to these radiation doses served as controls. The incubation of the cells was continued for 10-14 days until colonies formed. Thereafter, the cell colonies were stained with 0.1% crystal violet. The plating efficiency (PE) was calculated as follows: PE (%)=(number of colonies/number of plated cells) x100. The SF was calculated as follows: SF=experimental group colonies ratio/PE. Survival curves were plotted using the equation: SF=1-[1-e(-k*D)]N (34). For each experiment, K was the slope of the straight part of cell survival curve, the lethal dose D0 was the inverse of K (D0=1/K), N was the section of the cell survival curve after the extension of the straight line intersected the ordinate. Radiation sensitivity enhancement ratio (SER) is the ratio of D0(radiation group)/D0(KPT-330+radiation) and SF at 2 Gy (SF2) were calculated.

Apoptosis assay

Cells were pretreated with 0.1 or 0.3 µmol/l KPT-330 for 12 h at 37˚C and then treated with 0 or 4 Gy radiotherapy. After 48 h, the cells were harvested, 5 µl Annexin V and 5 µl propidium iodide (PI) from a cell apoptosis detection kit (cat. no. KGA107, Nanjing KeyGen Biotech Co., Ltd.) were added, and the cells were incubated for 15 min at room temperature in darkness. The proportion of apoptotic cells was then analyzed using a FACSAria flow cytometer (BD Biosciences) and FlowJo (version, 7.6; FlowJo, LLC.).

Cell cycle assay

To determine whether KPT-330 alone or in combination with radiation therapy influenced the cell cycle distribution of the cells, the ECA109 cells were treated with KPT-330 (0.1 or 0.3 µmol/l) for 12 h at 37˚C prior to irradiation with 4 Gy. Cells were also treated with KPT-330 alone, without irradiation. After 24 h, the cell cycle was assessed by flow cytometry (according to the aforementioned method) using a cell cycle analysis kit (cat. no. DKW41-CCK-010, Dakewe Biotech Co., Ltd.).

Statistical analysis

Continuous variables are presented as the mean ± standard deviation (SD). Paired t-tests were used to identify differences in matched tumor/normal sample expression. Survival analysis was performed using Kaplan-Meier survival curves. The significance of the survival differences between high- and low-CRM1 expression groups was assessed with the log-rank test. Univariate and multivariate analyses of the risk factors for OS were performed using the log-rank test and Cox proportional hazards model, respectively. Multiple groups were analyzed using two-way ANOVA followed by Bonferroni's post-hoc test using GraphPad Prism software. P<0.05 was considered to indicate a statistically significant result. The experiments were performed in triplicates.

Results

CRM1 is universally upregulated in human cancers

To characterize the expression of CRM1 in tumor tissues, GEPIA was used to compare CRM1 expression in 33 malignancies with that in matched normal tissues in datasets from TCGA. Results from the GEPIA analysis showed the upregulation of CRM1 protein in six cancer types, including cholangiocarcinoma, ESCA, pancreatic adenocarcinoma, sarcoma, stomach adenocarcinoma and thymoma (P<0.05; Fig. 1).

Figure 1

CRM1 is upregulated at the transcriptional level in various cancers according to the GEPIA database. GEPIA analysis showed that CRM1 was significantly elevated in six types of cancer as compared with the respective normal tissue. *P<0.05. CRM1, chromosome maintenance protein-1; ACC, adrenocortical carcinoma; BLCA, bladder urothelial carcinoma; BRCA, breast invasive carcinoma; CESC, cervical squamous cell carcinoma; CHOL, cholangiocarcinoma; COAD, colon adenocarcinoma; DLBC, lymphoid neoplasm diffuse large B-cell lymphoma; ESCA, esophageal carcinoma; GBM, glioblastoma multiforme; HNSC, head and neck squamous cell carcinoma; KICH, kidney chromophobe; KIRC, kidney renal clear cell carcinoma; KIRP, kidney renal papillary cell carcinoma; LAML, acute myeloid leukemia; LGG, brain lower grade glioma; LIHC, liver hepatocellular carcinoma; LUAD, lung adenocarcinoma; LUSC, lung squamous cell carcinoma; OV, ovarian serous cystadenocarcinoma; PAAD, pancreatic adenocarcinoma; PCPG, pheochromocytoma and paraganglioma; PRAD, prostate adenocarcinoma; READ, rectum adenocarcinoma; SARC, sarcoma; SKCM, skin cutaneous melanoma; STAD, stomach adenocarcinoma; TGCT, testicular germ cell tumors; THCA, thyroid carcinoma; THYM, thymoma; UCEC, uterine corpus endometrial carcinoma; UCS, uterine carcinosarcoma; T, tumor; N, normal; TPM, transcripts per million.

Upregulation of CRM1 is associated with poor patient survival in esophageal squamous cell carcinoma

Differential CRM1 expression in esophageal squamous cell carcinoma was validated in two GEO datasets. The analysis demonstrated significant upregulation of CRM1 in the tumor tissues compared with the adjacent normal tissues in the GSE20347 (P=1.53x10-5) and GSE23400 (P=1.23x10-13) datasets (Fig. 2A and B). To explore the expression of CRM1 protein, immunohistochemical analysis was performed in 10 pairs of esophageal squamous cell carcinoma and matched adjacent tissues. CRM1 expression was detected in the tumor and normal tissues. However, in the normal tissues, CRM1 protein was localized in the nucleus (Fig. 2C), while in the tumor tissues, it was distributed in the nucleus and cytoplasm (Fig. 2D).

Figure 2

Comparison of CRM1 expression in esophageal squamous cell carcinoma and normal tissue. CRM1 was upregulated at the transcriptional level in the Gene Expression Omnibus cohorts (A) GSE20347 and (B) GSE23400. ***P<0.001. Representative images of the immunohistochemical staining of CRM1 in (C) normal tissue adjacent to esophageal squamous cell carcinoma tissue and (D) esophageal squamous cell carcinoma tissue. Scale bar, 200 µm. CRM1, chromosome maintenance protein-1.

Based on CRM1 staining in the 10 pairs of esophageal squamous cell carcinoma and adjacent tissues, a ROC curve was constructed to determine the cut-off point for the immunohistochemical staining score (Fig. 3A). A cut-off point of 4.5 provided the maximum Youden index, with a specificity and sensitivity of 100 and 80%, respectively (area under the ROC curve, 0.965; P<0.05). Therefore, a cut-off point of 4.5 was defined as the threshold for distinguishing between the high- and low-expression states of CRM1. High expression of CRM1 was detected in 62/111 (55.86%) of the esophageal squamous cell carcinoma specimens. The basic clinicopathological characteristics of the 111 patients are presented in Table I. The analysis demonstrated that the CRM1 expression was not associated with sex, age, clinical stage, the diameter of the tumor or the tumor site (P>0.05).

Figure 3

Effect of CRM1 expression on the prognosis of patients with esophageal squamous cell carcinoma. (A) Receiver operating characteristic curve for CRM1 expression in 10 pairs of esophageal squamous cell carcinoma and adjacent tissues. (B) Kaplan-Meier survival analysis of the effect of CRM1 expression on the overall survival of the patients. CRM1, chromosome maintenance protein-1; high, high CRM1 expression; low, low CRM1 expression; AUC, area under the curve; TPR, true positive rate; FPR, false positive rate.

In addition, Kaplan-Meier analysis revealed that the high expression of CRM1 was significantly associated with poor OS (P=0.016; Fig. 3B). The results of univariate analyses indicated that the OS of the patients was significantly influenced by sex, therapeutic method, radiation dose and CRM1 expression (P<0.05; Table II). In addition, multivariate analyses showed that the OS was significantly associated with gender, CRM1 expression, clinical stage and therapeutic method (P<0.05; Table II). Patients with high CRM1 expression had a 2.38-fold increased risk of death compared with those with low CRM1 expression.

Table II

Univariate and multivariate analysis of the risk factors for overall survival in patients with esophageal squamous cell carcinoma.

Table II

Univariate and multivariate analysis of the risk factors for overall survival in patients with esophageal squamous cell carcinoma.

 Univariate analysisMultivariate analysis
VariableHRP-valueHRP-value
Age, years    
     ≤65Reference   
     >650.96 (0.63, 1.46)0.85  
Sex    
     FemaleReference Reference 
     Male2.22 (1.14, 4.31)0.023.10 (1.39, 6.95)0.01
Tumor site    
     UpperReference   
     Middle1.30 (0.77, 2.17)0.33  
     Distal1.03 (0.55, 1.94)0.92  
Diameter of the tumor, cm    
     >5 to ≤7Reference   
     >70.87 (0.50, 1.54)0.64  
     ≤50.66 (0.39, 1.09)0.11  
T stage    
     T1Reference   
     T21.27 (0.27, 5.98)0.76  
     T31.44 (0.33, 6.36)0.63  
     T42.58 (0.63, 10.57)0.19  
N stage    
     N0Reference   
     N11.58 (1.00, 2.49)0.05  
     N20.44 (0.10, 1.85)0.26  
Stage    
     Stage IReference Reference 
     Stage II2.10 (0.69, 6.40)0.191.62 (0.53, 4.99)0.40
     Stage III3.23 (1.18, 8.88)0.022.88 (1.04, 8.01)0.04
Therapeutic method    
     Concurrent chemoradiation therapyReference Reference 
     Radiation therapy alone1.78 (1.14, 2.80)0.012.15 (1.34, 3.43)<0.01
     Sequential chemoradiation therapy1.49 (0.68, 3.25)0.312.09 (0.83, 5.28)0.12
Radiation dose, Gy    
     54-60Reference Reference 
     >601.66 (1.09, 2.54)0.02NANA
CRM1 expression    
     HighReference Reference 
     Low0.59 (0.39, 0.91)0.020.42 (0.26, 0.67)<0.01

[i] Univariate analysis and multivariate analysis were applied to the risk factors for overall survival using the log-rank and Cox proportional hazards models. CRM1, chromosome maintenance protein-1.

KPT-330 inhibits cell viability

The aforementioned results demonstrate that the CRM1 protein is upregulated in ESCA. To evaluate whether KPT-330 inhibits cell viability, ECA109 cancer cells were incubated with various concentrations of KPT-330 in RPMI-1640 for 72 h. The inhibitory effect of the treatment on cell viability was then assessed using an MTT assay. The data showed a reduction in cell viability as the concentration of KPT-330 increased. The IC50 of KPT-330 in the ECA109 cell line was 0.9 µmol/l (Fig. 4A).

Figure 4

Effect of the CRM1 inhibitor KPT-330 on the viability of ECA109 esophageal carcinoma cells. (A) KPT-330 decreased cell viability and its inhibitory effect increased as its concentration increased. (B) Representative images from a colony formation assay in which the ECA109 cell line was pretreated with KPT-330 (0.1 µmol/l) prior to the application of radiation (0, 2, 4, 6 and 8 Gy) or treatment with radiation alone for 24 h. (C) Survival curves for IR with and without KPT-330. KPT-330 decreased proliferation and increased radiosensitivity. CRM1, chromosome maintenance protein-1; IR, irradiation.

Combination of KPT-330 and radiation suppresses cell proliferation and decreases the colony formation ability of ECA109 cells

To evaluate our hypothesis that the CRM1 inhibitor is able to suppress cell proliferation and increase their radiation sensitivity, 0.1 µmol/l KPT-330 was used in combination with radiation to treat the ECA109 cells in a colony formation assay. Cells treated with radiation alone served as controls. Images of the plates were captured and cell SF curves were constructed (Fig. 4B and C). Radiobiological parameters (Table III) were also obtained. The mean D0 was 3.36 Gy for the irradiation group and 1.65 Gy for the combined KPT-330 and irradiation group, while the SF2 values were 56.71 and 44.89%, respectively. The SER was 2.04. Due to the insensitivity of the ECA109 cell line to radiotherapy, relatively small doses of radiotherapy including 2, 4 and 6 Gy were not able reach a favorable treatment outcome. However, following the application of KPT-330, the number of colonies formed by the ECA109 cells was markedly reduced, which may indicate an increase in the sensitivity of the ECA109 cell line to radiotherapy. Thus, the data demonstrated an improved inhibitory effect on proliferation and lower SF in the cells treated with a combination of KPT-330 and irradiation compared with those treated with radiation alone.

Table III

Radiobiological parameters of ECA109 cells in the IR and IR + KPT-330 treatment groups.

Table III

Radiobiological parameters of ECA109 cells in the IR and IR + KPT-330 treatment groups.

 K valueN valueD0 (Gy)SERSF2 (%)
IR0.29771.1693.36-56.71
IR + KPT-3300.60631.7051.652.0444.89

[i] IR, irradiation; K value, the slope of the straight part of cell survival curve; N value, the section of the cell survival curve after the extension of the straight line intersects the ordinate. D0, lethal dose; SER, radiation sensitivity enhancement ratio; SF2, survival fraction at 2 Gy.

KPT-330 in combination with radiation therapy induces apoptosis in ESCA cells

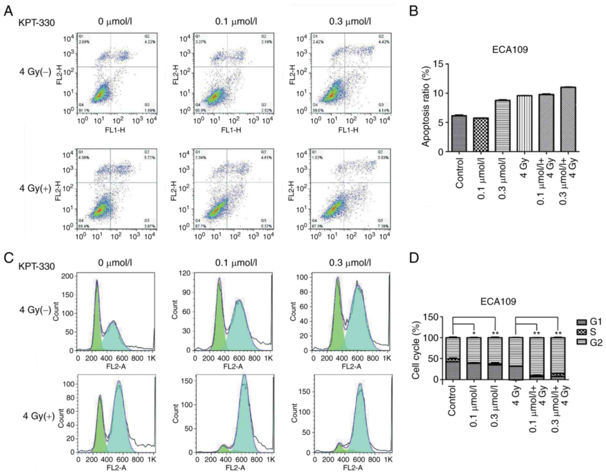
To assess the combined effect of KPT-330 and radiation in the induction of apoptosis, ECA109 cells were pretreated with KPT-330 for 12 h prior to being subjected to irradiation. After 48 h the ECA109 cells were stained with Annexin-Ⅴ and PI, and apoptosis was analyzed using flow cytometry. The results illustrated that the ECA109 cells were sensitive to the pro-apoptosis effect of KPT-330 to a certain extent, especially when used in combination with radiation therapy (Fig. 5A and B); however, the effect of KPT-330 was not statistically significant.

Figure 5

KPT-330 increased the apoptosis of ECA109 cells and arrested the cell cycle at the G2/M phase. (A) Flow cytometry plots showing the apoptosis level in six treatment groups 48 h after treatment: KPT-330 (0, 0.1 and 0.3 µmol/l) with or without radiation treatment. (B) Quantitative analysis showing the apoptosis level in the six groups. Images are representative of three independent experiments. (C) Flow cytometry plots showing the cell cycle distribution of the six groups 24 h after treatment. (D) Quantitative analysis showing the cell cycle data. Images are representative of three independent experiments. *P<0.05; **P<0.01. Control, untreated cells.

KPT-330 arrests the cell cycle in the G2/M phase

To determine the mechanisms by which the inhibition of cell growth occurred, changes in the cell cycle after treatment with KPT-330 alone or in combination with irradiation were evaluated in the ECA109 ESCA cells. The cell cycle was evaluated using flow cytometry. KPT-330 induced cell cycle arrest and increased the proportion of cells in the G2/M phase in the ECA109 cell line (P<0.05; Fig. 5C and D), The cell cycle distribution of cells treated with a combination of radiation and KPT-330 was significantly different from that of cells treated with radiation alone (P<0.01).

KPT-330 decreases CRM1 expression and increases p53 expression

To elucidate the mechanism of apoptosis and cell cycle arrest in the ECA109 cell line, western blot assays were used to evaluate the CRM1-p53 signaling pathway in the whole cell extracts. The results showed that CRM1 was highly expressed in the ESCA cells and was downregulated following treatment with KPT-330, while p53 was upregulated, particularly in the 0.3 µmol/l KPT-330 group (P<0.01). Upregulation of p53 expression was also observed in the radiation plus KPT-330 combination group compared with radiation alone (P<0.05), but the upregulation was not significantly different from that achieved using KPT-330 alone (Fig. 6).

Figure 6

Expression of CRM1 and p53 in ECA109 cells after exposure to various treatments. (A) Representative western blots for cells treated with KPT-330 (0, 0.1 and 0.3 µmol/l) with or without radiation. (B) Comparison of CRM1 and p53 expression among the six groups. All experiments were conducted three times independently. *P<0.05; **P<0.01. CRM1, chromosome maintenance protein-1; control, untreated cells.

KPT-330 plus radiation induces p53 nuclear accumulation

Since CRM1 is a nuclear export protein, the nuclear and cytoplasmic distribution of the known CRM1 cargo protein p53 was evaluated. KPT-330 significantly induced the nuclear accumulation of p53 (P<0.05) as the concentration of KPT-330 increased, especially in the combination group. This effect was more obvious when ECA109 cells were treated with radiation and KPT-330 (Fig. 7). Although cytoplasm p53 was also increased, p53 high-expression and its nuclear location could perform its function. Nuclear p53 plays a tumor suppressor role and participates in apoptosis and cell cycle control (17,20,35).

Figure 7

Nuclear and cytoplasmic expression of p53 in ECA109 cells. (A) ECA109 cells were treated with radiation and/or KPT-330, after which nuclear and cytoplasmic proteins were isolated and analyzed by western blotting. Representative western blots showing CRM1 expression in six groups: KPT-330 (0, 0.1 and 0.3 µmol/l) with or without radiation. (B) Comparison of p53 expression among the six groups. *P<0.05; **P<0.01. Nu, nucleus; Cy, cytoplasm; CRM1, chromosome maintenance protein-1; control, untreated cells.

Discussion

CRM1 is a member of the surface factor β family of nuclear transport receptor karyopherins and the only nuclear export protein of most TSPs (36-38). CRM1 causes a variety of TSPs such as p53, p21 and FOXO1 to be transported to the cytoplasm in excessive quantities, resulting in the degradation of the TSPs. In the present study, the upregulation of CRM1 in ESCA tissues was identified, and high expression levels of CRM1 were found to be associated with decreased OS. In addition, the study demonstrated that the application of the CRM1 inhibitor KPT-330 increased the radiosensitivity of ECA109 cells, indicating that this may be regarded as an alternative treatment approach for patients with esophageal cancers.

The upregulation of CRM1 has been reported in several types of solid tumor. For example, it was reported that the high expression of CRM1 has a positive correlation with serum CEA and CA19-9, and CRM1 protein expression is an independent prognostic factor for OS and progression-free survival in patients with pancreatic cancer (39). In addition, Liu et al demonstrated that the expression of CRM1 was significantly increased in glioma tissues and associated with the poor prognosis of glioma (40). Furthermore, a previous study reported that patients with gastric cancer and high CRM1 expression have poor postoperative prognoses (41). The results of the present study demonstrated that the upregulation of CRM1 expression is associated with poor survival in patients with esophageal squamous cell carcinoma. In line with the present study, a study by Yang et al (19) demonstrated that increased expression of CRM1 in esophageal cancer is associated with a poor postoperative prognosis. This previous study also found that deletion of the CRM1 gene in ECA109 cells increased 5-fluorouracil-induced cell apoptosis, while also increasing the expression levels of c-poly(ADP-ribose) polymerase and caspase-3. Collectively, these findings indicate that CRM1 may play a key role in the resistance of tumors, and result in a poor prognosis.

KPT-330 is the most studied and widely-applied CRM1 inhibitor. Compared with leptomycin B, the first CRM1 inhibitor, KPT-330 has been shown to be less toxic and have improved tolerability (42). However, whether KPT-330 synergizes with radiation and its underlying mechanisms are yet to be studied. Radiation resistance is a major problem in advanced ESCA, which is mainly mediated by mechanisms associated with apoptosis, the cell cycle and DNA damage repair. In the present study, the in vitro results showed that KPT-330 decreased the viability of ECA109 cells and increased their radiosensitivity, and suggested that the elevated radiosensitivity may be associated with the elevated level of apoptosis and cell cycle arrest at the G2/M phase detected in the cells. Consistent with this, other studies have demonstrated that the inhibition of CRM1 can increase the apoptosis of malignant melanoma cells, induce the cell cycle arrest of liver cancer and renal cell carcinoma cells, and reduce DNA damage repair (43-45). In addition, Arango et al (46) showed that KPT-330 used alone or in combination with chemotherapeutics such as paclitaxel or carboplatin was able to increase the apoptosis of triple-negative breast cancer cells and reduce cell colony formation. Furthermore, Ranganathan et al (47) showed that a combination of KPT-330 and topoisomerase II (topo II) inhibitors increased the nuclear accumulation of topo IIα and suppressed DNA damage repair, thereby reducing the chemotherapy resistance of acute myeloid leukemia. Currently, KPT-330 is in phase I/II clinical trials for the treatment of hematological and some solid tumors, including NHL (27) and metastatic triple-negative breast cancer (48). Recently, KPT-330 has been approved by the FDA as a novel therapy for treatment in multiple myeloma and diffuse large B-cell lymphoma (29,49). However, the large-scale application of KPT-330 in patients with esophageal cancer has not yet been reported. Such application appears to be worthy, based on the findings of the present study. KPT-330 has the potential to be evaluated as a novel type of radiosensitizer in the treatment of esophageal cancer.

The underlying mechanism of the enhanced radiosensitivity of ECA109 cells induced by KPT-330 was explored in the present study. The results demonstrated that KPT-330 induced G2/M phase arrest in the ECA109 cells, particularly when used in combination with radiation. Previous studies have indicated that the G2/M phase is the most sensitive to radiotherapy, followed by the G1 phase, while the S phase is the most resistant (50,51). The present findings suggest that KPT-330 increases the G2/M phase arrest and radiosensitivity of esophageal cancer cells. KPT-330 has been shown to change the cell cycle distribution, reduce DNA damage repair protein and sensitize cells to radiotherapy in non-small cell lung cancer cells (24). Inoue et al (52) demonstrated that KPT-185, another CRM1 inhibitor, increased the G2/M phase arrest of von Hippel-Landau (VHL)-wild-type renal cell carcinoma cell lines, but increased G1 phase block in the VHL-negative cell line 786-O. A previous study reported that the treatment of p53-deficient H1299 cells with KPT-330 and irradiation increased G1 phase arrest, while p53 wild-type A549 cells underwent G2 phase arrest following the same treatment (24). Thus, both cell type and p53 gene serve an important role in the cell cycle.

p53 is a typical TSP, which participates in a variety of important biological processes, including apoptosis, the cell cycle and DNA damage repair (21,53). A previous study has shown that p53 inhibits CRM1 promoter activity, and CRM1 inhibits the expression of p53(54). The present study showed that following the treatment of ECA109 ESCA cells with KPT-330 alone, CRM1 expression was suppressed and the expression of the p53 protein in the nucleus was upregulated. Furthermore, compared with the cells that were only irradiated, the cells treated with a combination of KPT-330 and radiation exhibited significantly suppressed CRM1 protein expression, upregulated expression of p53 protein, and increased expression of p53 protein in the nucleus. These results demonstrate that KPT-330 promoted nuclear accumulation of the p53 protein.

The intracellular sub-localization of p53 plays an important role in the regulation of tumorigenesis and development. A previous study showed that KPT-330 combined with bortezomib, a protein kinase inhibitor, altered the localization of the p53 protein in p53 wild-type colorectal cancer cells and increased the expression of p53 in the nucleus (22). It has also been reported that in p53 mutant colorectal cancer cell lines, transfection with a plasmid expressing the wild-type p53 gene reduced the expression of cyclin B mRNA, thereby increasing G2/M phase arrest; this effect was not observed in cells transfected with a plasmid expressing p53 mutations in the cyclin B DNA junction site (55). Intriguingly, different levels of p53 protein may display different functions (56-58). For instance, low levels of p53 expression have been shown to cause cell cycle arrest, while high levels of p53 expression lead to cell apoptosis.

In the present study, the CRM1 inhibitor KPT-330 was shown to increase the rate of radiotherapy-mediated apoptosis and induce G2/M cell cycle arrest through the signal transduction pathway protein p53. Since CRM1 is involved in the nuclear export of a variety of proteins, it might also affect other molecular pathways in CRM1 transportation. Kazim et al (59) showed that KPT-330 plus gemcitabine increased the apoptosis of pancreatic cancer cells by inducing the expression of p27 and reducing the expression of the anti-apoptotic protein survivin at the transcriptional level. In a study of mantle cell lymphoma cells (60), the inhibition of CRM1 increased the nuclear expression of cyclin D1 protein and reduced the level of cyclin D1 in the cytoplasm. The study also showed that the upregulation of cyclin D1 in the cytoplasm promoted the invasion and metastasis of the cells. Therefore, the inhibition of CRM1 expression may slow the development of tumors and change the radiosensitivity of tumor cells through multiple signal transduction pathways.

In summary, in the current study it was identified that KPT-330 inhibited CRM1 expression and increases p53 expression in ESCA cells, which impacted the cell cycle distribution and apoptosis, thereby improving radiosensitivity. However, due to the large number of CRM1 cargo proteins, it is necessary to perform additional experiments to explore the involvement of other proteins in the mechanism of KPT-330 radio-sensitization. Furthermore, only a single cell line and squamous cell carcinoma were explored in the present study; further verification of the findings in other esophageal squamous cell carcinoma cell lines such as TE1, KYSE-30, EC-9706 and KYSE-70 and in other differentiated types of ESCA is required.

Acknowledgements

The authors acknowledge the Laboratory Center of the First Affiliated Hospital of China Medicine University (Shenyang, China) for providing equipment used to perform experiments.

Funding

Funding: All reagents and consumables of the experiments were provided through the postgraduate research budget of China Medical University. No funding was received.

Availability of data and materials

The datasets used and/or analyzed during the current study are available from the corresponding author on reasonable request.

Authors' contributions

JX, SW and GL contributed to conception and design, the collection and assembly of data, data analysis and interpretation, and writing the manuscript. GL provided administrative support, funded the project and provided study materials and patients. All authors read and approved the final manuscript. JX and SW confirm the authenticity of all the raw data.

Ethics approval and consent to participate

The study was conducted in accordance with the Declaration of Helsinki as revised in 2013. The study was approved by the ethics committee of the First Affiliated Hospital of China Medical University (approval no. AF-SOP-07-1.1-01) and the requirement for individual patient consent for this retrospective analysis was waived.

Patient consent for publication

Not applicable.

Competing interests

The authors declare that they have no competing interests.

References

1 

Pennathur A, Gibson MK, Jobe BA and Luketich JD: Oesophageal carcinoma. Lancet. 381:400–412. 2013.PubMed/NCBI View Article : Google Scholar

2 

Smyth EC, Lagergren J, Fitzgerald RC, Lordick F, Shah MA, Lagergren P and Cunningham D: Oesophageal cancer. Nat Rev Dis Primers. 3(17048)2017.PubMed/NCBI View Article : Google Scholar

3 

Chen W, Zheng R, Baade PD, Zhang S, Zeng H, Bray F, Jemal A, Yu XQ and He J: Cancer statistics in China, 2015. CA Cancer J Clin. 66:115–132. 2016.PubMed/NCBI View Article : Google Scholar

4 

Torre LA, Bray F, Siegel RL, Ferlay J, Lortet-Tieulent J and Jemal A: Global cancer statistics, 2012. CA Cancer J Clin. 65:87–108. 2015.PubMed/NCBI View Article : Google Scholar

5 

Arnold M, Soerjomataram I, Ferlay J and Forman D: Global incidence of oesophageal cancer by histological subtype in 2012. Gut. 64:381–387. 2015.PubMed/NCBI View Article : Google Scholar

6 

Rustgi A and El-Serag HB: Esophageal carcinoma. N Engl J Med. 372:1472–1473. 2015.PubMed/NCBI View Article : Google Scholar

7 

Huang RX and Zhou PK: DNA damage response signaling pathways and targets for radiotherapy sensitization in cancer. Signal Transduct Target Ther. 5:1–27. 2020.PubMed/NCBI View Article : Google Scholar

8 

Conforti F, Zhang X, Rao G, Pas TD, Yonemori Y, Rodriguez JA, McCutcheon JN, Rahhal R, Alberobello AT, Wang Y, et al: Therapeutic effects of XPO1 inhibition in thymic epithelial tumors. Cancer Res. 77:5614–5627. 2017.PubMed/NCBI View Article : Google Scholar

9 

Karki R, Sundaram B, Sharma BR, Lee S, Malireddi RKS, Nguyen LN, Christgen S, Zheng M, Wang Y, Samir P, et al: ADAR1 restricts ZBP1-mediated immune response and PANoptosis to promote tumorigenesis. Cell Rep. 37(109858)2021.PubMed/NCBI View Article : Google Scholar

10 

Lv S, Song Q, Chen G, Cheng E, Chen W, Cole R, Wu Z, Pascal LE, Wang K, Wipf P, et al: Regulation and targeting of androgen receptor nuclear localization in castration-resistant prostate cancer. J Clin Invest. 131(e141335)2021.PubMed/NCBI View Article : Google Scholar

11 

Hamed M, Caspar B, Port SA and Kehlenbach RH: A nuclear export sequence promotes CRM1-dependent targeting of the nucleoporin Nup214 to the nuclear pore complex. J Cell Sci. 134(jcs258095)2021.PubMed/NCBI View Article : Google Scholar

12 

Ferreira BI, Cautain B, Grenho I and Link W: Small molecule inhibitors of CRM1. Front Pharmacol. 11(625)2020.PubMed/NCBI View Article : Google Scholar

13 

Landes JR, Moore SA, Bartley BR, Doan HQ, Rady PL and Tyring SK: The efficacy of selinexor (KPT-330), an XPO1 inhibitor, on non-hematologic cancers: A comprehensive review. J Cancer Res Clin Oncol. 149:2139–2155. 2022.PubMed/NCBI View Article : Google Scholar

14 

Gravina GL, Senapedis W, McCauley D, Baloglu E, Shacham S and Festuccia C: Nucleo-cytoplasmic transport as a therapeutic target of cancer. J Hematol Oncol. 7(85)2014.PubMed/NCBI View Article : Google Scholar

15 

Azizian NG and Li Y: XPO1-dependent nuclear export as a target for cancer therapy. J Hematol Oncol. 13(61)2020.PubMed/NCBI View Article : Google Scholar

16 

Turner JG and Sullivan DM: CRM1-mediated nuclear export of proteins and drug resistance in cancer. Curr Med Chem. 15:2648–2655. 2008.PubMed/NCBI View Article : Google Scholar

17 

Bykov VJN, Eriksson SE, Bianchi J and Wiman KG: Targeting mutant p53 for efficient cancer therapy. Nat Rev Cancer. 18:89–102. 2018.PubMed/NCBI View Article : Google Scholar

18 

Borrero LJ and El-Deiry WS: Tumor suppressor p53: Biology, signaling pathways, and therapeutic targeting. Biochim Biophys Acta Rev Cancer. 1876(188556)2021.PubMed/NCBI View Article : Google Scholar

19 

Yang X, Cheng L, Yao L, Ren H, Zhang S, Min X, Chen X, Zhang J and Li M: Involvement of chromosome region maintenance 1 (CRM1) in the formation and progression of esophageal squamous cell carcinoma. Med Oncol. 31(155)2014.PubMed/NCBI View Article : Google Scholar

20 

Fabbro M and Henderson BR: Regulation of tumor suppressors by nuclear-cytoplasmic shuttling. Exp Cell Res. 282:59–69. 2003.PubMed/NCBI View Article : Google Scholar

21 

Kastan MB: Wild-type p53: Tumors can’t stand it. Cell. 128:837–840. 2007.PubMed/NCBI View Article : Google Scholar

22 

Wu T, Chen W, Zhong Y, Hou X, Fang S, Liu CY, Wang G, Yu T, Huang YY, Ouyang X, et al: Nuclear export of ubiquitinated proteins determines the sensitivity of colorectal cancer to proteasome inhibitor. Mol Cancer Ther. 16:717–728. 2017.PubMed/NCBI View Article : Google Scholar

23 

Fragomeni RA, Chung HW, Landesman Y, Senapedis W, Saint-Martin JR, Tsao H, Flaherty KT, Shacham S, Kauffman M and Cusack JC: CRM1 and BRAF inhibition synergize and induce tumor regression in BRAF-mutant melanoma. Mol Cancer Ther. 12:1171–1179. 2013.PubMed/NCBI View Article : Google Scholar

24 

Rashal T, Elloul S, Crochiere M, Kashyap T, Senapedis W, George R, Friedlander S, Ilouze M, Landesman Y, Carlson R, et al: Selinexor (KPT-330) radio-sensitizes non-small cell lung cancer cells in vitro and in vivo. Cancer Res. 75 (15 Suppl)(4490)2015.

25 

Ferreiro-Neira I, Torres NE, Liesenfeld LF, Chan CHF, Penson T, Landesman Y, Senapedis W, Shacham S, Hong TS and Cusack JC: XPO1 inhibition enhances radiation response in preclinical models of rectal cancer. Clin Cancer Res. 22:1663–1673. 2016.PubMed/NCBI View Article : Google Scholar

26 

Kazim S, Malafa MP, Coppola D, Husain K, Zibadi S, Kashyap T, Crochiere M, Landesman Y, Rashal T, Sullivan DM and Mahipal A: Selective nuclear export inhibitor KPT-330 enhances the antitumor activity of gemcitabine in human pancreatic cancer. Mol Cancer Ther. 14:1570–1581. 2015.PubMed/NCBI View Article : Google Scholar

27 

Kuruvilla J, Savona M, Baz R, Mau-Sorensen PM, Gabrail N, Garzon R, Stone R, Wang M, Savoie L, Martin P, et al: Selective inhibition of nuclear export with selinexor in patients with non-Hodgkin lymphoma. Blood. 129:3175–3183. 2017.PubMed/NCBI View Article : Google Scholar

28 

Conforti F, Wang Y, Rodriguez JA, Alberobello AT, Zhang YW and Giaccone G: Molecular pathways: Anticancer activity by inhibition of nucleocytoplasmic shuttling. Clin Cancer Res. 21:4508–4513. 2015.PubMed/NCBI View Article : Google Scholar

29 

Dimopoulos MA, Richardson P and Lonial S: Treatment options for patients with heavily pretreated relapsed and refractory multiple myeloma. Clin Lymphoma Myeloma Leuk. 22:460–473. 2022.PubMed/NCBI View Article : Google Scholar

30 

Lin D, Hao J, Nagata Y, Xu L, Shang L, Meng X, Sato Y, Okuno Y, Varela AM, Ding LW, et al: Genomic and molecular characterization of esophageal squamous cell carcinoma. Nat Genet. 46:467–473. 2014.PubMed/NCBI View Article : Google Scholar

31 

Van der Watt PJ, Zemanay W, Govender D, Hendricks DT, Parker MI and Leaner VD: Elevated expression of the nuclear export protein, Crm1 (exportin 1), associates with human oesophageal squamous cell carcinoma. Oncol Rep. 32:730–738. 2014.PubMed/NCBI View Article : Google Scholar

32 

Hu N, Clifford RJ, Yang HH, Wang C, Goldstein AM, Ding T, Taylor PR and Lee MP: Genome wide analysis of DNA copy number neutral loss of heterozygosity (CNNLOH) and its relation to gene expression in esophageal squamous cell carcinoma. BMC Genomics. 11(576)2010.PubMed/NCBI View Article : Google Scholar

33 

Su H, Hu N, Yang HH, Wang C, Takikita M, Wang QH, Giffen C, Clifford R, Hewitt SM, Shou JZ, et al: Global gene expression profiling and validation in esophageal squamous cell carcinoma and its association with clinical phenotypes. Clin Cancer Res. 17:2955–2966. 2011.PubMed/NCBI View Article : Google Scholar

34 

Stephens TC, Peacock JH, Shipley WU and Steel GG: Response to continuous irradiation (CI) in relation to the initial slope of the cell survival curve for tumours and bone marrow. Br J Cancer Suppl. 6:271–274. 1984.PubMed/NCBI

35 

Ortega JF, de Conti A, Tryndyak V, Furtado KS, Heidor R, Horst MA, Fernandes LHG, Tavares PELM, Pogribna M, Shpyleva S, et al: Suppressing activity of tributyrin on hepatocarcinogenesis is associated with inhibiting the p53-CRM1 interaction and changing the cellular compartmentalization of p53 protein. Oncotarget. 7:24339–24347. 2016.PubMed/NCBI View Article : Google Scholar

36 

Azmi AS, Muqbil I, Wu J, Aboukameel A, Senapedis W, Baloglu E, Bollig-Fischer A, Dyson G, Kauffman M, Landesman Y, et al: Targeting the nuclear export protein XPO1/CRM1 reverses epithelial to mesenchymal transition. Sci Rep. 5:1–13. 2015.PubMed/NCBI View Article : Google Scholar

37 

Sun H, Hattori N, Chien W, Sun Q, Sudo M, E-Ling GL, Ding L, Lim SL, Shacham S, Kauffman M, et al: KPT-330 has antitumour activity against non-small cell lung cancer. Brit J Cancer. 111:281–291. 2014.PubMed/NCBI View Article : Google Scholar

38 

Azmi AS, Aboukameel A, Bao B, Sarkar FH, Philip PA, Kauffman M, Shacham S and Mohammad RM: Selective inhibitors of nuclear export block pancreatic cancer cell proliferation and reduce tumor growth in mice. Gastroenterology. 144:447–456. 2013.PubMed/NCBI View Article : Google Scholar

39 

Huang W, Yue L, Qiu WS, Wang LW, Zhou XH and Sun YJ: Prognostic value of CRM1in pancreas cancer. Clin Invest Med. 32(E315)2009.PubMed/NCBI

40 

Liu X, Chong Y, Tu Y, Liu N, Yue C, Qi Z, Liu H, Yao Y, Liu H, Gao S, et al: CRM1/XPO1 is associated with clinical outcome in glioma and represents a therapeutic target by perturbing multiple core pathways. J Hematol Oncol. 9:1–14. 2016.PubMed/NCBI View Article : Google Scholar

41 

Zhou F, Qiu W, Yao R, Xiang J, Sun X, Liu S, Lv J and Yue L: CRM1 is a novel independent prognostic factor for the poor prognosis of gastric carcinomas. Med Oncol. 30(726)2013.PubMed/NCBI View Article : Google Scholar

42 

Chen Y, Camacho SC, Silvers TR, Razak ARA, Gabrail NY, Gerecitano JF, Kalir E, Pereira E, Evans BR, Ramus SJ, et al: Inhibition of the nuclear export receptor XPO1 as a therapeutic target for platinum-resistant ovarian cancer. Clin Cancer Res. 23:1552–1563. 2017.PubMed/NCBI View Article : Google Scholar

43 

Marcus JM, Burke RT, DeSisto JA, Landesman Y and Orth JD: Longitudinal tracking of single live cancer cells to understand cell cycle effects of the nuclear export inhibitor, selinexor. Sci Rep. 5(14391)2015.PubMed/NCBI View Article : Google Scholar

44 

Wettersten HI, Landesman Y, Friedlander S, Shacham S, Kauffman M and Weiss RH: Specific inhibition of the nuclear exporter exportin-1 attenuates kidney cancer growth. PLoS One. 9(e113867)2014.PubMed/NCBI View Article : Google Scholar

45 

Yang J, Bill MA, Young GS, La Perle K, Landesman Y, Shacham S, Kauffman M, Senapedis W, Kashyap T, Saint-Martin JR, et al: Novel small molecule XPO1/CRM1 inhibitors induce nuclear accumulation of TP53, phosphorylated MAPK and apoptosis in human melanoma cells. PLoS One. 9(e102983)2014.PubMed/NCBI View Article : Google Scholar

46 

Arango NP, Yuca E, Zhao M, Evans KW, Scott S, Kim C, Gonzalez-Angulo AM, Janku F, Ueno NT, Tripathy D, et al: Selinexor (KPT-330) demonstrates anti-tumor efficacy in preclinical models of triple-negative breast cancer. Breast Cancer Res. 19:1–10. 2017.PubMed/NCBI View Article : Google Scholar

47 

Ranganathan P, Kashyap T, Yu X, Meng X, Lai TH, McNeil B, Bhatnagar B, Shacham S, Kauffman M, Dorrance AM, et al: XPO1 inhibition using selinexor synergizes with chemotherapy in acute myeloid leukemia by targeting DNA repair and restoring topoisomerase IIα to the nucleus. Clin Cancer Res. 22:6142–6152. 2016.PubMed/NCBI View Article : Google Scholar

48 

Shafique M, Ismail-Khan R, Extermann M, Sullivan D, Goodridge D, Boulware D, Hogue D, Soliman H, Khong H and Han HS: A phase II trial of selinexor (KPT-330) for metastatic triple-negative breast cancer. Oncologist. 24:887–e416. 2019.PubMed/NCBI View Article : Google Scholar

49 

Cheson BD, Nowakowski G and Salles G: Diffuse large B-cell lymphoma: New targets and novel therapies. Blood Cancer J. 11(68)2021.PubMed/NCBI View Article : Google Scholar

50 

Wang D, Veo B, Pierce A, Fosmire S, Madhavan K, Balakrishnan I, Donson A, Alimova I, Sullivan KD, Joshi M, et al: A novel PLK1 inhibitor onvansertib effectively sensitizes MYC-driven medulloblastoma to radiotherapy. Neuro Oncol. 24:414–426. 2022.PubMed/NCBI View Article : Google Scholar

51 

Pawlik TM and Keyomarsi K: Role of cell cycle in mediating sensitivity to radiotherapy. Int J Radiat Oncol Biol Phys. 59:928–942. 2004.PubMed/NCBI View Article : Google Scholar

52 

Inoue H, Kauffman M, Shacham S, Landesman Y, Yang J, Evans CP and Weiss RH: CRM1 blockade by selective inhibitors of nuclear export attenuates kidney cancer growth. J Urol. 189:2317–2326. 2013.PubMed/NCBI View Article : Google Scholar

53 

Stein Y, Rotter V and Aloni-Grinstein R: Gain-of-function mutant p53: All the roads lead to tumorigenesis. Int J Mol Sci. 20(6197)2019.PubMed/NCBI View Article : Google Scholar

54 

van der Watt PJ and Leaner VD: The nuclear exporter, Crm1, is regulated by NFY and Sp1 in cancer cells and repressed by p53 in response to DNA damage. Biochim Biophys Acta. 1809:316–326. 2011.PubMed/NCBI View Article : Google Scholar

55 

Krause K, Wasner M, Reinhard W, Haugwitz U, Dohna CL, Mössner J and Engeland K: The tumour suppressor protein p53 can repress transcription of cyclin B. Nucleic Acids Res. 28:4410–4418. 2000.PubMed/NCBI View Article : Google Scholar

56 

Tang X, Milyavsky M, Shats I, Erez N, Goldfinger N and Rotter V: Activated p53 suppresses the histone methyltransferase EZH2 gene. Oncogene. 23:5759–5769. 2004.PubMed/NCBI View Article : Google Scholar

57 

Schmidt AK, Pudelko K, Boekenkamp JE, Berger K, Kschischo M and Bastians H: The p53/p73-p21(CIP1) tumor suppressor axis guards against chromosomal instability by restraining CDK1 in human cancer cells. Oncogene. 40:436–451. 2021.PubMed/NCBI View Article : Google Scholar

58 

Li C, Qin T, Liu Y, Wen H, Zhao J, Luo Z, Peng W, Lu H, Duan C, Cao Y and Hu J: Microglia-derived exosomal microRNA-151-3p enhances functional healing after spinal cord injury by attenuating neuronal apoptosis via regulating the p53/p21/CDK1 signaling pathway. Front Cell Dev Biol. 9(783017)2021.PubMed/NCBI View Article : Google Scholar

59 

Kazim S, Malafa MP, Coppola D, Husain K, Zibadi S, Kashyap T, Crochiere M, Landesman Y, Rashal T, Sullivan DM and Mahipal A: Selective nuclear export inhibitor KPT-330 enhances the antitumor activity of gemcitabine in human pancreatic cancer. Mol Cancer Ther. 14:1570–1581. 2015.PubMed/NCBI View Article : Google Scholar

60 

Body S, Esteve-Arenys A, Miloudi H, Recasens-Zorzo C, Tchakarska G, Moros A, Bustany S, Vidal-Crespo A, Rodriguez V, Lavigne R, et al: Cytoplasmic cyclin D1 controls the migration and invasiveness of mantle lymphoma cells. Sci Rep. 7:1–12. 2017.PubMed/NCBI View Article : Google Scholar

Related Articles

  • Abstract
  • View
  • Download
  • Twitter
Copy and paste a formatted citation
Spandidos Publications style
Xu J, Wu S and Li G: Selective nuclear export inhibitor KPT‑330 enhances the radiosensitivity of esophageal carcinoma cells. Exp Ther Med 26: 326, 2023.
APA
Xu, J., Wu, S., & Li, G. (2023). Selective nuclear export inhibitor KPT‑330 enhances the radiosensitivity of esophageal carcinoma cells. Experimental and Therapeutic Medicine, 26, 326. https://doi.org/10.3892/etm.2023.12025
MLA
Xu, J., Wu, S., Li, G."Selective nuclear export inhibitor KPT‑330 enhances the radiosensitivity of esophageal carcinoma cells". Experimental and Therapeutic Medicine 26.1 (2023): 326.
Chicago
Xu, J., Wu, S., Li, G."Selective nuclear export inhibitor KPT‑330 enhances the radiosensitivity of esophageal carcinoma cells". Experimental and Therapeutic Medicine 26, no. 1 (2023): 326. https://doi.org/10.3892/etm.2023.12025
Copy and paste a formatted citation
x
Spandidos Publications style
Xu J, Wu S and Li G: Selective nuclear export inhibitor KPT‑330 enhances the radiosensitivity of esophageal carcinoma cells. Exp Ther Med 26: 326, 2023.
APA
Xu, J., Wu, S., & Li, G. (2023). Selective nuclear export inhibitor KPT‑330 enhances the radiosensitivity of esophageal carcinoma cells. Experimental and Therapeutic Medicine, 26, 326. https://doi.org/10.3892/etm.2023.12025
MLA
Xu, J., Wu, S., Li, G."Selective nuclear export inhibitor KPT‑330 enhances the radiosensitivity of esophageal carcinoma cells". Experimental and Therapeutic Medicine 26.1 (2023): 326.
Chicago
Xu, J., Wu, S., Li, G."Selective nuclear export inhibitor KPT‑330 enhances the radiosensitivity of esophageal carcinoma cells". Experimental and Therapeutic Medicine 26, no. 1 (2023): 326. https://doi.org/10.3892/etm.2023.12025
Follow us
  • Twitter
  • LinkedIn
  • Facebook
About
  • Spandidos Publications
  • Careers
  • Cookie Policy
  • Privacy Policy
How can we help?
  • Help
  • Live Chat
  • Contact
  • Email to our Support Team