Spandidos Publications Logo
  • About
    • About Spandidos
    • Aims and Scopes
    • Abstracting and Indexing
    • Editorial Policies
    • Reprints and Permissions
    • Job Opportunities
    • Terms and Conditions
    • Contact
  • Journals
    • All Journals
    • Oncology Letters
      • Oncology Letters
      • Information for Authors
      • Editorial Policies
      • Editorial Board
      • Aims and Scope
      • Abstracting and Indexing
      • Bibliographic Information
      • Archive
    • International Journal of Oncology
      • International Journal of Oncology
      • Information for Authors
      • Editorial Policies
      • Editorial Board
      • Aims and Scope
      • Abstracting and Indexing
      • Bibliographic Information
      • Archive
    • Molecular and Clinical Oncology
      • Molecular and Clinical Oncology
      • Information for Authors
      • Editorial Policies
      • Editorial Board
      • Aims and Scope
      • Abstracting and Indexing
      • Bibliographic Information
      • Archive
    • Experimental and Therapeutic Medicine
      • Experimental and Therapeutic Medicine
      • Information for Authors
      • Editorial Policies
      • Editorial Board
      • Aims and Scope
      • Abstracting and Indexing
      • Bibliographic Information
      • Archive
    • International Journal of Molecular Medicine
      • International Journal of Molecular Medicine
      • Information for Authors
      • Editorial Policies
      • Editorial Board
      • Aims and Scope
      • Abstracting and Indexing
      • Bibliographic Information
      • Archive
    • Biomedical Reports
      • Biomedical Reports
      • Information for Authors
      • Editorial Policies
      • Editorial Board
      • Aims and Scope
      • Abstracting and Indexing
      • Bibliographic Information
      • Archive
    • Oncology Reports
      • Oncology Reports
      • Information for Authors
      • Editorial Policies
      • Editorial Board
      • Aims and Scope
      • Abstracting and Indexing
      • Bibliographic Information
      • Archive
    • Molecular Medicine Reports
      • Molecular Medicine Reports
      • Information for Authors
      • Editorial Policies
      • Editorial Board
      • Aims and Scope
      • Abstracting and Indexing
      • Bibliographic Information
      • Archive
    • World Academy of Sciences Journal
      • World Academy of Sciences Journal
      • Information for Authors
      • Editorial Policies
      • Editorial Board
      • Aims and Scope
      • Abstracting and Indexing
      • Bibliographic Information
      • Archive
    • International Journal of Functional Nutrition
      • International Journal of Functional Nutrition
      • Information for Authors
      • Editorial Policies
      • Editorial Board
      • Aims and Scope
      • Abstracting and Indexing
      • Bibliographic Information
      • Archive
    • International Journal of Epigenetics
      • International Journal of Epigenetics
      • Information for Authors
      • Editorial Policies
      • Editorial Board
      • Aims and Scope
      • Abstracting and Indexing
      • Bibliographic Information
      • Archive
    • Medicine International
      • Medicine International
      • Information for Authors
      • Editorial Policies
      • Editorial Board
      • Aims and Scope
      • Abstracting and Indexing
      • Bibliographic Information
      • Archive
  • Articles
  • Information
    • Information for Authors
    • Information for Reviewers
    • Information for Librarians
    • Information for Advertisers
    • Conferences
  • Language Editing
Spandidos Publications Logo
  • About
    • About Spandidos
    • Aims and Scopes
    • Abstracting and Indexing
    • Editorial Policies
    • Reprints and Permissions
    • Job Opportunities
    • Terms and Conditions
    • Contact
  • Journals
    • All Journals
    • Biomedical Reports
      • Information for Authors
      • Editorial Policies
      • Editorial Board
      • Aims and Scope
      • Abstracting and Indexing
      • Bibliographic Information
      • Archive
    • Experimental and Therapeutic Medicine
      • Information for Authors
      • Editorial Policies
      • Editorial Board
      • Aims and Scope
      • Abstracting and Indexing
      • Bibliographic Information
      • Archive
    • International Journal of Epigenetics
      • Information for Authors
      • Editorial Policies
      • Editorial Board
      • Aims and Scope
      • Abstracting and Indexing
      • Bibliographic Information
      • Archive
    • International Journal of Functional Nutrition
      • Information for Authors
      • Editorial Policies
      • Editorial Board
      • Aims and Scope
      • Abstracting and Indexing
      • Bibliographic Information
      • Archive
    • International Journal of Molecular Medicine
      • Information for Authors
      • Editorial Policies
      • Editorial Board
      • Aims and Scope
      • Abstracting and Indexing
      • Bibliographic Information
      • Archive
    • International Journal of Oncology
      • Information for Authors
      • Editorial Policies
      • Editorial Board
      • Aims and Scope
      • Abstracting and Indexing
      • Bibliographic Information
      • Archive
    • Medicine International
      • Information for Authors
      • Editorial Policies
      • Editorial Board
      • Aims and Scope
      • Abstracting and Indexing
      • Bibliographic Information
      • Archive
    • Molecular and Clinical Oncology
      • Information for Authors
      • Editorial Policies
      • Editorial Board
      • Aims and Scope
      • Abstracting and Indexing
      • Bibliographic Information
      • Archive
    • Molecular Medicine Reports
      • Information for Authors
      • Editorial Policies
      • Editorial Board
      • Aims and Scope
      • Abstracting and Indexing
      • Bibliographic Information
      • Archive
    • Oncology Letters
      • Information for Authors
      • Editorial Policies
      • Editorial Board
      • Aims and Scope
      • Abstracting and Indexing
      • Bibliographic Information
      • Archive
    • Oncology Reports
      • Information for Authors
      • Editorial Policies
      • Editorial Board
      • Aims and Scope
      • Abstracting and Indexing
      • Bibliographic Information
      • Archive
    • World Academy of Sciences Journal
      • Information for Authors
      • Editorial Policies
      • Editorial Board
      • Aims and Scope
      • Abstracting and Indexing
      • Bibliographic Information
      • Archive
  • Articles
  • Information
    • For Authors
    • For Reviewers
    • For Librarians
    • For Advertisers
    • Conferences
  • Language Editing
Login Register Submit
  • This site uses cookies
  • You can change your cookie settings at any time by following the instructions in our Cookie Policy. To find out more, you may read our Privacy Policy.

    I agree
Search articles by DOI, keyword, author or affiliation
Search
Advanced Search
presentation
Experimental and Therapeutic Medicine
Join Editorial Board Propose a Special Issue
Print ISSN: 1792-0981 Online ISSN: 1792-1015
Journal Cover
November-2023 Volume 26 Issue 5

Full Size Image

Sign up for eToc alerts
Recommend to Library

Journals

International Journal of Molecular Medicine

International Journal of Molecular Medicine

International Journal of Molecular Medicine is an international journal devoted to molecular mechanisms of human disease.

International Journal of Oncology

International Journal of Oncology

International Journal of Oncology is an international journal devoted to oncology research and cancer treatment.

Molecular Medicine Reports

Molecular Medicine Reports

Covers molecular medicine topics such as pharmacology, pathology, genetics, neuroscience, infectious diseases, molecular cardiology, and molecular surgery.

Oncology Reports

Oncology Reports

Oncology Reports is an international journal devoted to fundamental and applied research in Oncology.

Experimental and Therapeutic Medicine

Experimental and Therapeutic Medicine

Experimental and Therapeutic Medicine is an international journal devoted to laboratory and clinical medicine.

Oncology Letters

Oncology Letters

Oncology Letters is an international journal devoted to Experimental and Clinical Oncology.

Biomedical Reports

Biomedical Reports

Explores a wide range of biological and medical fields, including pharmacology, genetics, microbiology, neuroscience, and molecular cardiology.

Molecular and Clinical Oncology

Molecular and Clinical Oncology

International journal addressing all aspects of oncology research, from tumorigenesis and oncogenes to chemotherapy and metastasis.

World Academy of Sciences Journal

World Academy of Sciences Journal

Multidisciplinary open-access journal spanning biochemistry, genetics, neuroscience, environmental health, and synthetic biology.

International Journal of Functional Nutrition

International Journal of Functional Nutrition

Open-access journal combining biochemistry, pharmacology, immunology, and genetics to advance health through functional nutrition.

International Journal of Epigenetics

International Journal of Epigenetics

Publishes open-access research on using epigenetics to advance understanding and treatment of human disease.

Medicine International

Medicine International

An International Open Access Journal Devoted to General Medicine.

Journal Cover
November-2023 Volume 26 Issue 5

Full Size Image

Sign up for eToc alerts
Recommend to Library

  • Article
  • Citations
    • Cite This Article
    • Download Citation
    • Create Citation Alert
    • Remove Citation Alert
    • Cited By
  • Similar Articles
    • Related Articles (in Spandidos Publications)
    • Similar Articles (Google Scholar)
    • Similar Articles (PubMed)
  • Download PDF
  • Download XML
  • View XML
Article Open Access

Endometrial cell‑derived exosomes facilitate the development of adenomyosis via the IL‑6/JAK2/STAT3 pathway

  • Authors:
    • Xinchan Jiang
    • Xiaobo Chen
  • View Affiliations / Copyright

    Affiliations: School of Chinese Medicine, Guangdong Pharmaceutical University, Guangzhou, Guangdong 510006, P.R. China, Department of Integrated Traditional Chinese and Western Medicine in Metabolic Disease, The First Affiliated Hospital of Guangdong Pharmaceutical University, Guangzhou, Guangdong 510699, P.R. China
    Copyright: © Jiang et al. This is an open access article distributed under the terms of Creative Commons Attribution License.
  • Article Number: 526
    |
    Published online on: September 26, 2023
       https://doi.org/10.3892/etm.2023.12225
  • Expand metrics +
Metrics: Total Views: 0 (Spandidos Publications: | PMC Statistics: )
Metrics: Total PDF Downloads: 0 (Spandidos Publications: | PMC Statistics: )
Cited By (CrossRef): 0 citations Loading Articles...

This article is mentioned in:



Abstract

Interleukin (IL)‑6 upregulation is involved in the pathogenesis of adenomyosis, but the underlying mechanism remains to be elucidated. Exosomes mediate intercellular communication, therefore the present study investigated whether endometrial cell‑derived exosomes mediated the crosstalk between the endometrium and the myometrium via IL‑6 signaling. Primary adenomyotic myometrial (AM) cells and eutopic endometrial cells were isolated from patients with adenomyosis. Exosomes were obtained from endometrial cells and incubated with AM cells in the presence or absence of tocilizumab (an IL‑6 inhibitor). MTT, flow cytometry and wound‑healing assays were performed to examine AM cell proliferation, apoptosis, cell cycle distribution and migration. Western blotting and reverse transcription‑quantitative PCR were conducted to determine the expression of the IL‑6/Janus kinase 2 (JAK2)/STAT3 pathway proteins. Incubation with endometrial cell exosomes suppressed cell apoptosis of AM cells compared with controls, accompanied by increases in IL‑6 production and JAK2/STAT3 phosphorylation. Endometrial cell exosomes promoted cell proliferation, increased the percentage of S‑phase cells and enhanced the migration of AM cells. These effects were completely reversed by tocilizumab, along with substantial decreases in IL‑6 production and JAK2/STAT3 phosphorylation. Endometrial cell‑derived exosomes promote cell proliferation, migration and cell cycle transition of AM cells through IL‑6/JAK2/STAT3 activation, facilitating the development of adenomyosis by mediating the crosstalk between the endometrium and the myometrium, and IL‑6 targeted therapy could be a complementary approach against adenomyosis.

Introduction

Adenomyosis is a benign gynecological disorder defined by the ectopic presence of endometrial tissue in the myometrium. It is clinically characterized by diffuse enlargement of the uterus, secondary dysmenorrhea and irregular vaginal bleeding (1). The prevalence of adenomyosis worldwide ranges widely from 8.8-61.5%, and the gold standard for diagnosis is the histopathologic examination of the uterus after hysterectomy (2). In recent years, patients with adenomyosis tend to be younger and the incidence of the disease has increased annually (3). Thus, it is of great importance to unveil the etiology and pathogenesis of adenomyosis. It is commonly accepted that adenomyosis results from the increased invasive properties of endometrial cells, including increased proliferation and migration and decreased apoptosis. These changes facilitate the migration of endometrial cells across the boundary between the endometrium and the myometrium, along with an excessive proliferation of ectopic endometrial cells in the myometrium (4,5). Therefore, targeting the proliferation, migration and apoptosis of endometrial cells might be a promising therapeutic strategy in adenomyosis treatment (6,7).

The proinflammatory cytokine interleukin (IL)-6 is elevated in eutopic and ectopic endometrium in women with adenomyosis compared with control endometrium, probably playing an important role in the formation of ectopic endometrial implants in adenomyosis (8-10). IL-6 acts as a growth regulator of human endometrial stromal cells through its receptor IL-6R (11). Once bound to IL-6R, IL-6 can activate Janus kinase 2 (JAK2) and trigger the phosphorylation and nuclear localization of signal transducer and STAT3 (12-14). The IL-6/JAK2/STAT3 pathway plays a key role in the growth and development of human types of cancer, including endometrial carcinoma (15,16). The IL-6/JAK2/STAT3 signaling pathway is hyperactivated in human endometrial cells cocultured with macrophages and promotes epithelial-mesenchymal transition in adenomyosis (10). Thus, IL-6/JAK2/STAT3 may promote the invasive behavior of endometrial cells in adenomyosis, but the mechanism underlying the activation of IL-6/JAK2/STAT3 in adenomyosis remains to be elucidated.

Exosomes are a subtype of extracellular vesicles characterized by a diameter of 30-150 nm and the presence of marker proteins such as CD63 and CD9. Exosomes can transfer molecular cargoes, such as DNA, RNA, proteins and lipids, from the parental cells to the recipient cells, playing an important role in intercellular communication (17-19). Endometrial cell-derived exosomes contain important cargoes that are involved in the pathogenesis of endometriosis (20). Proinflammatory cytokines are increased in endothelial cells treated with exosomes from patient-derived endometriotic epithelial cells (21). Hence, these studies suggest that exosomes from endometrial cells play a role in cell behavior and immune modulation of the recipient cells. Thus, it was hypothesized that endometrial cell exosomes might mediate the communication between the endometrium and the myometrium through IL-6 signaling, contributing to the development of adenomyosis.

The present study isolated primary adenomyotic myometrial (AM) cells and eutopic endometrial cells from patients with adenomyosis and examined the effects and the underlying mechanism of endometrial cell-derived exosomes on AM cell proliferation, apoptosis, cell cycle distribution and migration. The findings suggested that endometrial cell exosomes promote the invasive properties of AM cells by activating IL-6/JAK2/STAT3 signaling, providing new information about the etiology of adenomyosis.

Materials and methods

Sample selection

A total of 10 women (mean age, 46 years old) with adenomyosis were recruited from the First Affiliated Hospital of Guangdong Pharmaceutical University (Guangdong, China) between March 2020 and May 2021. None of the patients had received hormones or similar drug therapy within 6 months prior to the study. Biopsy specimens of endometrial and adenomyotic tissue were collected during surgery. Adenomyosis was confirmed by pathological examination. Endometrial tissue samples were collected from the endometrium without visible infection. The study was approved by the Research Ethics Committee of The First Affiliated Hospital of Guangdong Pharmaceutical University [approval no. 2021-(31)]. All participants provided informed consent before the study.

Isolation and characterization of primary AM cells and eutopic endometrial cells

The adenomyotic and endometrial tissue specimens were digested with collagenase type 1 (MilliporeSigma) to obtain primary AM cells and endometrial cells. Cells were cultured in high-glucose DMEM (Gibco; Thermo Fisher Scientific, Inc.) containing 1% penicillin/streptomycin and 10% fetal bovine serum (Gibco; Thermo Fisher Scientific, Inc.). The cells were passaged every 5-7 days and only the cells in passages 3-6 were used for the present study. In order to characterize the primary AM and endometrial cells, immunocytochemistry was performed to detect the expression of surface markers in the cells of passage 1. Briefly, cells were blocked with normal goat serum (OriGene Technologies, Inc.) at room temperature for 60 min and incubated with the primary antibody against keratin (cat. no. ZM-0060; OriGene Technologies, Inc.), vimentin (cat. no. ZM-0260; OriGene Technologies, Inc.), or actin (cat. no. ZM-0003; OriGene Technologies, Inc.; all diluted 1:200) overnight at 4˚C. The cells were incubated with a secondary antibody (cat. no. TA130040; OriGene Technologies, Inc.) for 30 min at 37˚C and visualized with an Olympus PM-20 optical microscope (Olympus Corporation).

Isolation and characterization of exosomes from endometrial cells

The endometrial cells were cultured in serum-free high-glucose DMEM for 24 h. The supernatant was collected for exosome isolation using a MagCapture exosome extraction kit (FUJIFILM Wako Pure Chemical Corporation) following the manufacturer's instructions. Briefly, the extraction reagent was mixed with the cell supernatant at 1:5. After centrifugation (10,000 x g, 30 min, 4˚C) overnight at 4˚C the supernatant was discarded. The exosome pellet was resuspended in phosphate-buffered saline solution and identified by transmission electron microscopy (TEM), nanoparticle tracking analysis and western blot analysis.

TEM examination

TEM was used to examine the morphology of the exosomes. The samples were prepared as previously described (22). The sample was fixed with 2.5% glutaraldehyde at 4˚C for 20 min and washed with PBS 3 times for 2 min each time. Then, 10 µl exosome resuspension was added to the copper mesh and adsorbed at room temperature for 10 min. And 10 µl of 2% phosphotungstic acid (pH 6.8) was added to the copper mesh to stain the sample at room temperature for 5 min. The exosomes were observed under a JEM-1200EX microscope (JEOL, Japan) at a magnification of x6,000.

Cell proliferation assay

AM cells were seeded in a 96-well plate at a density of 1x105 cells per well and cultured overnight. After starvation for 24 h, the cells were incubated with 1x104 endometrial cell-derived exosomes for 24 h. Untreated cells were used as a negative control. Then, the cells were incubated with MTT solution (Hangzhou Haotian Biotechnology, Co., Ltd.) for 4 h at 37˚C. The absorbance was measured at 490 nm using a microplate reader. Cell viability was calculated as

Cell migration assay

Cell migration was investigated using a wound-healing assay. AM cells were seeded in a 12-well plate and grown overnight. A scratch was made using a sterile pipette tip. The cells were incubated with exosomes in the presence or absence of 20 µM tocilizumab (Roche Diagnostics) in a serum-free medium. Untreated cells were used as a negative control. Images were acquired at 0 and 24 h after incubation using a PM-20 optical microscope (Olympus Corporation). The wound area was measured using ImageJ software (version 1.53c; National Institutes of Health). The percentage of wound closure was calculated as

Flow cytometry assay

Cell apoptosis and cell cycle were examined using flow cytometry. For the apoptosis assay, AM cells were seeded in a 96-well plate at a density of 1x105 cells per well and cultured overnight. After starvation for 24 h, the cells were treated with 1x104 endometrial cell-derived exosomes. Untreated cells were used as a negative control. The cells were added with 5 µl Annexin V-FITC and stained with 5 µl propidium iodide (PI), avoiding light at 4˚C for 15 min by using a FITC Annexin V apoptosis detection kit (BD Biosciences) following the manufacturer's instructions.

For the cell cycle analysis, AM cells were seeded in a 24-well plate at a density of 5x104 cells per well and cultured for 24 h. The cells were treated with exosomes in the presence or absence of tocilizumab for 48 h. Untreated cells were used as a negative control. The cells were harvested and fixed in pure ethanol at 4˚C overnight. The cells were resuspended in DNA staining solution and incubated in the dark for 30 min at room temperature. Flow cytometry analysis was performed using an ALTRA flow cytometer (Beckman Coulter). Data were analyzed using the EXPO32 software (version 1.1.2; Applied Cytometry). The percentage of apoptotic rate was calculated as the percentage of early apoptotic cells + the percentage of late apoptotic cells.

Western blot analysis

AM cells were cultured in a six-well plate and treated with exosomes in the presence or absence of 10 ng/ml tocilizumab for 48 h at 37˚C in a serum-free medium. Untreated cells were used as a negative control. Cells were lysed with 200 µl RIPA lysis buffer (Thermo Fisher Scientific, Inc.) and protease inhibitors were added to each plate and placed on ice for 5 min, and 5x loading buffer was added and mixed well, then the samples were denatured in a boiling water bath for 10 min. Total protein was detected by using the BCA protein quantification kit (cat. no. 23250; Thermo Fisher Scientific, Inc. USA) and subjected to 8-12% SDS-polyacrylamide gel electrophoresis and transferred to nitrocellulose membranes. The membranes were washed, blocked at room temperature for 1 h with a 5% skim milk powder solution and incubated with antibodies to detect the expression of IL-6 (cat. no. ab214429; 1:1,000; Abcam), JAK2 (cat. no. ab32101; 1:1,000; Abcam), phosphorylated (p-)JAK2 (cat. no. ab195055; 1:2,000; Abcam), STAT3 (cat. no. ab68153; 1:2,000; Abcam), p-STAT3 (cat. no. ab76315; 1:1,000; Abcam), CD63 (cat. no. ab134045; 1:1,000; Abcam), CD9 (cat. no. ab236630; 1:1,000; Abcam) and GAPDH (cat. no. ab9485; 1:2,500; Abcam), followed by incubation with HRP-linked secondary antibody (cat. no. HS201-01; Boster Biological Technology; 1:5,000) for 1 h at room temperature. Then the protein bands were visualized using an ECL kit (cat. no. 34075; Thermo Fisher Scientific, Inc.). And the grey values of the protein bands were quantified with Quantity One 4.1 software (Bio-Rad Laboratories, Inc.) and the results were the average of three independent experiments.

Reverse transcription-quantitative (RT-q) PCR

The cells (1x106) in each group were treated with TRIzol® (Thermo Fisher Scientific, Inc.) and chloroform was added at a ratio of 200 µl of chloroform to 1 ml of TRIzol. The aqueous phase of the upper layer was extracted after centrifugation (12,000 x g, 5 min, 4˚C). Isopropanol was added in a ratio of 0.5 ml of isopropanol to 1 ml of TRIzol and then mixed and the supernatant was discarded after centrifugation (12,000 x g, 10 min, 4˚C). Ethanol was added in a ratio of 1 ml of 75% ethanol to 1 ml of TRIzol and the supernatant was discarded after centrifugation (7,500 x g, 5 min, 4˚C). The bottom layer was allowed to air-dry at room temperature for 5-10 min and mixed with 20 µl of DEPCI. After 10 min, 20 µl DEPC water was added to dissolve the precipitate. Total RNA was extracted according to manufacturer's instructions and the absorbance was measured at 260 and 280 nm for quality control and quantification. The RNA was reverse transcribed into cDNA according to the manufacturer's instruction of the TaKaRa Reverse Transcription Kit (Takara Bio, Inc.) and then diluted 10-fold, using a 10 µl system: 2 µl template cDNA, 0.4 µl each of the upper and lower primers and 5 µl amplification probe II and then make up the total amount to 10 µl with sterilized double-distilled water and then placed into a fluorescent quantitative PCR instrument for the reaction using a Super SYBR Green kit (Transgene SA). Gene amplification was carried out according to the manufacturer's instructions: 95˚C for 10 min; and 40 cycles of 95˚C for 10 s and 60˚C for 34 sec. All reactions were run in triplicate and the gene expression was quantified using the -2ΔΔCq method (23), with GAPDH as the internal reference. The primer sequences were GAPDH (internal reference) F 5'-GAAGGTGAAGGTCGGGAGTC-3' and R 5'-GAAGATGGTGATGGGATTTC-3'; IL-6 F 5'-ACTCACCTCTTCAGAACGAATTG-3' and R 5'-CCATCTTTGGAAGGTTCAGGTTG-3'; JAK2 F 5'-GTTTGGAGCTTTGGAGTGGTT-3' and R 5'-AATCATACGCATAAATTCCGC-3'; STAT3 F 5'-CACCACCAAGCGAGGACT-3' and R 5'-CAGCCAGACCCAGAAGGA-3'.

Statistical analysis

Data were expressed as the mean ± standard deviation and analyzed using SPSS 19.0 (IBM Corp.). Statistical analysis was conducted using one-way ANOVA. The differences between groups were analyzed using the Bonferroni method when homogeneity of variance was observed and Tamhane's T2 test when heterogeneity of variance was observed. P<0.05 was considered to indicate a statistically significant difference.

Results

Characterization of primary cells and exosomes

AM and endometrial cells from patients were characterized by surface markers. Immunocytochemical staining showed that AM cells expressed keratin, vimentin and actin (Fig. 1Aa-c), whereas endometrial cells expressed keratin and vimentin (Fig. 1Ad-e). Under TEM, endometrial cell-derived exosomes appeared as spheres with clear and holonomic membranes. Western blot analysis showed that the exosomes expressed the typical exosomal markers CD63 and CD9 but not the endoplasmic reticulum protein calnexin. The diameters of the exosomes ranged from 45 to 120 nm, peaking at 73 nm (Fig. 1B). These results suggest that the primary AM and endometrial cells and endometrial cell exosomes were successfully obtained.

Figure 1

Identification of primary AM cells and endometrial cells and endometrial cell-derived exosomes. (A) Immunocytochemistry was performed to identify AM and endometrial cells. AM cells were positive for keratin (a), vimentin (b) and actin (c) expression. Endometrial cells were positive for keratin (d) and vimentin (e) expression. Magnification x100, scale bar=100 µm. (B) Endometrial cell exosomes were observed under transmission electron microscopy. Nanoparticle tracking analysis was performed to measure the exosome sizes (scale bar=200 nm). Western blot analysis was conducted to determine the expression of surface markers CD63 and CD9. AM, adenomyotic myometrial.

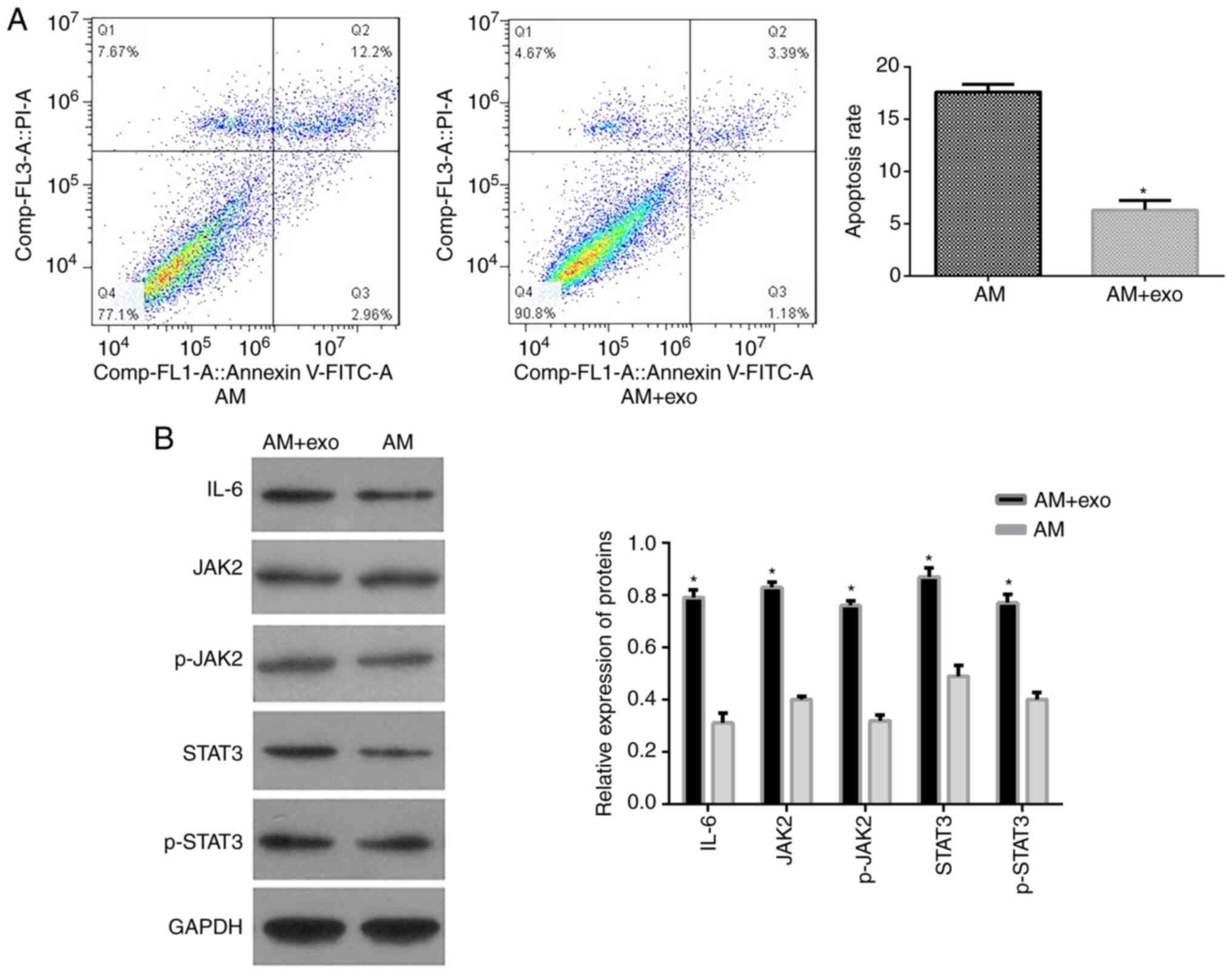
Endometrial cell exosomes inhibit apoptosis of AM cells

AM cells were treated with endometrial cell exosomes to examine cell apoptosis. As shown in Fig. 2A, exosome treatment significantly reduced the apoptotic rate of AM cells compared with the control (5.28±1.87% vs. 18.64±3.97%, P<0.05), suggesting that endometrial cell exosomes inhibit apoptosis of adenomyotic cells.

Figure 2

Endometrial cell exosomes suppressed apoptosis while enhancing IL-6 production and JAK2/STAT3 activation of AM cells. AM cells were incubated with endometrial cell exosomes for 24 h. (A) Flow cytometry analysis was performed to examine cell apoptosis. (B) Western blot analysis was conducted to measure the protein expression of IL-6, JAK2, p-JAK2, STAT3 and p-STAT3. GAPDH was used as an internal reference. Data are expressed as the mean ± standard deviation. *P<0.05 vs. AM group; n=3. AM, adenomyotic myometrial cells; exo, exosomes; p-, phosphorylated; JAK2, Janus kinase 2.

Endometrial cell exosomes enhance IL-6 expression and JAK2/STAT3 activation of AM cells

IL-6 upregulation is closely involved in the pathogenesis of adenomyosis (9). Thus, IL-6 expression and JAK2 and STAT3 phosphorylation were detected in AM cells exposed to exosomes. Western blotting revealed that endometrial cell exosomes significantly enhanced IL-6, JAK2, p-JAK2, STAT3 and p-STAT3 protein expression (Fig. 2B), suggesting that the activation of IL6/JAK2/STAT3 signaling contributes to the effect of endometrial cell exosomes on AM cells.

IL-6 inhibition abolishes endometrial cell exosome-induced proliferation, cell cycle progression and migration of AM cells

In order to investigate whether IL-6 mediates the effects of endometrial cell exosomes on AM cells, AM cells were treated with exosomes in the presence or absence of IL-6 inhibitor tocilizumab. As shown in Fig. 3A, AM cells exposed to exosomes and tocilizumab exhibited apoptotic features, including decreases in size, cytoplasmic and nuclear condensation, massive accumulation of vacuoles in mitochondria, massive aggregation and chromatin fragmentation. These phenomena were not observed in untreated cells or cells exposed to exosomes alone. Furthermore, the MTT assay showed that the cell viability of exosome-treated cells was markedly increased in the absence of tocilizumab compared with untreated cells (P<0.05) but substantially decreased in the presence of tocilizumab (P<0.05; Fig. 3B). In addition, the percentage of exosome-treated cells in S-phase was significantly decreased in the presence of tocilizumab compared with untreated cells (17.67±1.37% vs. 28.17±2.76%, P<0.05). The presence of tocilizumab blocked the cells in the G1/S phase (78.57±3.92% vs. 51.59±4.85%, P<0.05; Fig. 3C). Moreover, the wound-healing assay showed that endometrial cell exosomes promoted the migration of AM cells compared with untreated cells and it was abolished by tocilizumab (Fig. 3D). Western blot analysis demonstrated that tocilizumab reversed the activation of IL-6/JAK2/STAT3 signaling in AM cells induced by endometrial cell exosomes (Fig. 3E). As shown in Fig. 3F, IL-6, JAK2 and STAT3 mRNA expression was higher in the exosome group than in the blank group. The expression of the IL-6, JAK2 and STAT3 mRNA was significantly reduced by the addition of the IL-6 inhibitor and the difference was statistically significant compared with the exosome group (P<0.05). Taken together, these data suggested that endometrial cell exosomes promoted cell proliferation, cell cycle progression and migration of AM cells and that IL-6 signaling was involved.

Figure 3

IL-6 inhibition reversed the effects of endometrial cell exosomes on apoptosis, cell cycle progression and migration of AM cells. AM cells were incubated with endometrial cell exosomes in the absence or presence of IL-6 inhibitor Tocilizumab (20 µM) for 24 h. (A) The ultrastructure of AM cells was observed under transmission electron microscopy. Images were acquired at a magnification x 6,000. Scale bar, 1 µm. (B) MTT assay was conducted to measure cell viability. (C) Flow cytometry analysis was performed to examine cell cycle distribution. (D) A wound-healing assay was performed to examine cell migration (scale bar, 4 mm). (E) Western blot analysis was performed to determine the protein expression of IL-6/JAK2/STAT3 signaling. (F) Reverse transcription-quantitative PCR analysis was performed to determine the mRNA expression of IL-6/JAK2/STAT3 signaling. Data are expressed as the mean ± standard deviation. *P<0.05 vs. exo group. AM, adenomyotic myometrial cells; exo, exosome; T0, 0 h; T24, 24 h.

Discussion

The etiology of adenomyosis remains elusive and the IL-6/JAK2/STAT3 pathway is involved in the pathogenesis of adenomyosis (10). The present study investigated whether endometrial cell exosomes contributed to the invasive behavior of AM cells through the IL-6/JAK2/STAT3 pathway. It was demonstrated that incubation with endometrial cell exosomes significantly promoted cell proliferation, migration and cell cycle progression of AM cells while suppressing AM cell apoptosis, along with enhancement in IL-6 production and JAK2/STAT3 phosphorylation. The IL-6 inhibitor tocilizumab effectively reversed the effects of endometrial cell exosomes on AM cell proliferation and migration and blocked the cells in the G1/S phase, accompanied by a substantial attenuation of IL-6/JAK2/STAT3 signaling. Thus, endometrial cell exosomes may contribute to the development of adenomyosis by promoting cell proliferation, migration and cell cycle progression of AM cells through the IL-6/JAK2/STAT3 pathway.

Exosomes produced by pathological tissues have detrimental effects on the surrounding tissues and contribute to the development and progression of several diseases (24-27). Exosomes from pathological lesions can also exert toxic effects on nearby cells (24,25,28). Endometrial cell-derived exosomes and their cargoes contribute to the pathophysiology of endometriosis through multiple signaling pathways involved in cell proliferation, migration, apoptosis, inflammation and angiogenesis (20,29). Exosomes are also involved in developing endometrial lesions and types of cancer (30). However, few studies have assessed the role of endometrial cell exosomes in adenomyosis. Adenomyosis is closely related to endometriosis and occasionally coexists with endometriosis (31). Adenomyosis and endometriosis have been considered different phenotypes of a single disease (32). Thus, endometrial cell exosomes may also contribute to the etiology of adenomyosis. As expected, the results of the present study showed that endometrial cell exosomes significantly inhibited apoptosis of AM cells compared with control cells. Inhibition of apoptosis plays an important role in the pathogenesis of endometriosis and adenomyosis. Therapeutic agents that accelerate apoptosis have shown efficacy against adenomyosis (33,34). Therefore, endometrial cell exosomes may exacerbate adenomyosis by suppressing the apoptosis of AM cells.

IL-6 plays a central role in the growth of endometrial cells. Dysregulation of IL-6 signaling may cause disorders of the endometrium, such as endometriosis and endometrial cancer (35,36). In women with adenomyosis, IL-6 upregulation has been frequently seen in endometrial stromal cells, macrophages, endometrial biopsies, adenomyosis-derived mesenchymal stem cells and the peritoneal fluid (37-41). Incubation with exosomes from different sources can induce IL-6 production by endometrial cells (42,43). It was therefore hypothesized that IL-6 was involved in the effect of endometrial cell exosomes on the growth of AM cells. The results showed that AM cells incubated with endometrial cell exosomes had markedly enhanced IL-6 expression compared with untreated cells, consistent with the original hypothesis.

Although adenomyosis is a benign condition, AM cells share some characteristics with cancer cells. Women with adenomyosis are at a higher risk of endometrial cancer and adenomyosis is considered a precursor of endometrial cancer (44,45). Since the IL-6/JAK/STAT3 pathway is hyperactivated in endometrial cancer (16,46,47), AM cells were treated with exosomes in the presence or absence of an IL-6 inhibitor to investigate whether IL-6 is required for the effects of endometrial cell exosomes on AM cell behavior. The results revealed that IL-6 inhibition completely reversed endometrial cell exosome-induced proliferation, cell cycle progression and migration of AM cells, suggesting that endometrial cell exosomes promote the invasive properties of AM cells through the activation of IL-6 signaling.

Age is probably a major contributor in the development of adenomyosis since most patients are diagnosed in their 40s and 50s when symptoms appear (48,49), but the true incidence is unknown (48) and it is possible that younger women can have asymptomatic adenomyosis. Of note, the reported prevalence varies widely from 1-70% (48-50). Whether symptomatic adenomyosis results from slowly progressing lesions that take years to develop symptoms or whether aging plays a role in the development of adenomyosis remains unknown and the present study was not designed to answer that question. Nevertheless, inflammation and aging are two sides of the same medal (51-54). Since the present study reported a strong role of IL-6, a proinflammatory cytokine (12-14), in the development of adenomyosis and since aging is associated with a low-grade basal inflammatory state (51-54), it is possible that aging contributes to the development of adenomyosis. That hypothesis will have to be tested in future studies.

The present study has some limitations that need to be addressed in the future. First, the exosomal cargo that promotes IL-6 production by AM cells remains unknown. Second, the application of a JAK2/STAT3 inhibitor is required to verify whether JAK2/STAT3 is essential to mediate the effects of endometrial cell exosomes on AM cell growth. Third, the tissue samples were not subjected to immunohistochemistry and had to be used to isolate AMs. Indeed, the sample was limited to ~1 cm3 to not interfere with the postoperative pathological examination and the study of adenomyosis tissues will be further supplemented and improved in future animal experiments. Fourth, a key limitation is the lack of the immune system context. Indeed, tocilizumab has direct effects on IL-6 but also has effects on immune cells (55). The immune context will have to be examined in vivo.

In conclusion, endometrial cell-derived exosomes promoted cell proliferation, migration and cell cycle progression of AM cells through IL-6/JAK2/STAT3 activation, suggesting that endometrial cells exosomes mediated the crosstalk between the endometrium and the myometrium via IL-6 signaling and thus facilitated the development of adenomyosis.

Acknowledgements

Not applicable.

Funding

Funding: The present study was supported by the Basic and Applied Basic Research Fund of Guangdong Province (grant no. 2019A1515111175), the Characteristic Innovation Project of Guangdong Universities (Natural Science; grant no. 2021KTSCX054), the Key Discipline Construction Project of TCM of Guangdong Pharmaceutical University (grant no. ZY2021M05) and the Project of Guangdong Provincial Administration of Traditional Chinese Medicine (grant no. 20241169).

Availability of data and materials

The datasets used and/or analyzed during the current study are available from the corresponding author upon reasonable request.

Authors' contributions

XJ and XC performed the experiments, participated in collecting data and drafted the manuscript. XJ and XC performed the statistical analysis and participated in its design. XJ participated in acquiring, analyzing, or interpreting data and drafted the manuscript. Both authors read and approved the final manuscript. XJ and XC confirm the authenticity of all the raw data.

Ethics approval and consent to participate

The present study was approved by the Research Ethics Committee of The First Affiliated Hospital of Guangdong Pharmaceutical University [approval no. 2021-(31)]. All participants provided informed consent before the study.

Patient consent for publication

Not applicable.

Competing interests

The authors declare that they have no competing interests.

References

1 

Nirgianakis K, Kalaitzopoulos DR, Schwartz ASK, Spaanderman M, Kramer BW, Mueller MD and Mueller M: Fertility, pregnancy and neonatal outcomes of patients with adenomyosis: A systematic review and meta-analysis. Reprod Biomed Online. 42:185–206. 2021.PubMed/NCBI View Article : Google Scholar

2 

Upson K and Missmer SA: Epidemiology of Adenomyosis. Semin Reprod Med. 38:89–107. 2020.PubMed/NCBI View Article : Google Scholar

3 

Lacheta J: Uterine adenomyosis: Pathogenesis, diagnostics, symptomatology and treatment. Ceska Gynekol. 84:240–246. 2019.PubMed/NCBI

4 

Che X, Wang J, He J, Yu Q, Sun W, Chen S, Zou G, Li T, Guo X and Zhang X: A new trick for an old dog: The application of mifepristone in the treatment of adenomyosis. J Cell Mol Med. 24:1724–1737. 2020.PubMed/NCBI View Article : Google Scholar

5 

Gunther R and Walker C: Adenomyosis. StatPearls, Treasure Island, FL, 2022.

6 

Li J, Yanyan M, Mu L, Chen X and Zheng W: The expression of Bcl-2 in adenomyosis and its effect on proliferation, migration, and apoptosis of endometrial stromal cells. Pathol Res Pract. 215(152477)2019.PubMed/NCBI View Article : Google Scholar

7 

Xu W, Song Y, Li K, Zhang B and Zhu X: Quercetin inhibits adenomyosis by attenuating cell proliferation, migration and invasion of ectopic endometrial stromal cells. Drug Des Devel Ther. 14:3815–3826. 2020.PubMed/NCBI View Article : Google Scholar

8 

Harmsen MJ, Wong CFC, Mijatovic V, Griffioen AW, Groenman F, Hehenkamp WJK and Huirne JAF: Role of angiogenesis in adenomyosis-associated abnormal uterine bleeding and subfertility: A systematic review. Hum Reprod Update. 25:647–671. 2019.PubMed/NCBI View Article : Google Scholar

9 

Bourdon M, Santulli P, Jeljeli M, Vannuccini S, Marcellin L, Doridot L, Petraglia F, Batteux F and Chapron C: Immunological changes associated with adenomyosis: A systematic review. Hum Reprod Update. 27:108–129. 2021.PubMed/NCBI View Article : Google Scholar

10 

An M, Li D, Yuan M, Li Q, Zhang L and Wang G: Interaction of macrophages and endometrial cells induces epithelial-mesenchymal transition-like processes in adenomyosis. Biol Reprod. 96:46–57. 2017.PubMed/NCBI View Article : Google Scholar

11 

Rier SE, Zarmakoupis PN, Hu X and Becker JL: Dysregulation of interleukin-6 responses in ectopic endometrial stromal cells: Correlation with decreased soluble receptor levels in peritoneal fluid of women with endometriosis. J Clin Endocrinol Metab. 80:1431–1437. 1995.PubMed/NCBI View Article : Google Scholar

12 

Candido S, Tomasello BMR, Lavoro A, Falzone L and Gattuso Gand Libra M: Novel insights into epigenetic regulation of IL6 pathway: In silico perspective on inflammation and cancer relationship. Int J Mol Sci. 22(10172)2021.PubMed/NCBI View Article : Google Scholar

13 

Baran P, Hansen S, Waetzig GH, Akbarzadeh M, Lamertz L, Huber HJ, Ahmadian MR, Moll JM and Scheller J: The balance of interleukin (IL)-6, IL-6.soluble IL-6 receptor (sIL-6R), and IL-6.sIL-6R.sgp130 complexes allows simultaneous classic and trans-signaling. J Biol Chem. 293:6762–6775. 2018.PubMed/NCBI View Article : Google Scholar

14 

Mihara M, Hashizume M, Yoshida H, Suzuki M and Shiina M: IL-6/IL-6 receptor system and its role in physiological and pathological conditions. Clin Sci (Lond). 122:143–159. 2012.PubMed/NCBI View Article : Google Scholar

15 

Johnson DE, O'Keefe RA and Grandis JR: Targeting the IL-6/JAK/STAT3 signalling axis in cancer. Nat Rev Clin Oncol. 15:234–248. 2018.PubMed/NCBI View Article : Google Scholar

16 

Che Q, Xiao X, Liu M, Lu Y, Dong X and Liu S: IL-6 promotes endometrial cancer cells invasion and migration through signal transducers and activators of transcription 3 signaling pathway. Pathol Res Pract. 215(152392)2019.PubMed/NCBI View Article : Google Scholar

17 

Doyle LM and Wang MZ: Overview of extracellular vesicles, their origin, composition, purpose, and methods for exosome isolation and analysis. Cells. 8(727)2019.PubMed/NCBI View Article : Google Scholar

18 

Li P, Kaslan M, Lee SH, Yao J and Gao Z: Progress in exosome isolation techniques. Theranostics. 7:789–804. 2017.PubMed/NCBI View Article : Google Scholar

19 

Andreu Z and Yanez-Mo M: Tetraspanins in extracellular vesicle formation and function. Front Immunol. 5(442)2014.PubMed/NCBI View Article : Google Scholar

20 

Freger S, Leonardi M and Foster WG: Exosomes and their cargo are important regulators of cell function in endometriosis. Reprod Biomed Online. 43:370–378. 2021.PubMed/NCBI View Article : Google Scholar

21 

Khalaj K, Miller JE, Lingegowda H, Fazleabas AT, Young SL, Lessey BA, Koti M and Tayade C: Extracellular vesicles from endometriosis patients are characterized by a unique miRNA-lncRNA signature. JCI Insight. 4(e128846)2019.PubMed/NCBI View Article : Google Scholar

22 

Jung MK and Mun JY: Sample preparation and imaging of exosomes by transmission electron microscopy. J Vis Exp. 56482:2018.PubMed/NCBI View Article : Google Scholar

23 

Livak KJ and Schmittgen TD: Analysis of relative gene expression data using real-time quantitative PCR and the the 2(-Delta Delta C(T)) method. Methods. 25:402–408. 2001.PubMed/NCBI View Article : Google Scholar

24 

Othman N, Jamal R and Abu N: Cancer-Derived exosomes as effectors of key inflammation-related players. Front Immunol. 10(2103)2019.PubMed/NCBI View Article : Google Scholar

25 

Li KL, Huang HY, Ren H and Yang XL: Role of exosomes in the pathogenesis of inflammation in Parkinson's disease. Neural Regen Res. 17:1898–1906. 2022.PubMed/NCBI View Article : Google Scholar

26 

Isola AL and Chen S: Exosomes: The messengers of health and disease. Curr Neuropharmacol. 15:157–165. 2017.PubMed/NCBI View Article : Google Scholar

27 

Fan Y, Chen Z and Zhang M: Role of exosomes in the pathogenesis, diagnosis, and treatment of central nervous system diseases. J Transl Med. 20(291)2022.PubMed/NCBI View Article : Google Scholar

28 

Genc S, Pennisi M, Yeni Y, Yildirim S, Gattuso G, Altinoz MA, Taghizadehghalehjoughi A, Bolat I, Tsatsakis A, Hacımüftüoğlu A and Falzone L: Potential neurotoxic effects of glioblastoma-derived exosomes in primary cultures of cerebellar neurons via oxidant stress and glutathione depletion. Antioxidants (Basel). 11(1225)2022.PubMed/NCBI View Article : Google Scholar

29 

Zhang M, Wang X, Xia X, Fang X, Zhang T and Huang F: Endometrial epithelial cells-derived exosomes deliver microRNA-30c to block the BCL9/Wnt/CD44 signaling and inhibit cell invasion and migration in ovarian endometriosis. Cell Death Discov. 8(151)2022.PubMed/NCBI View Article : Google Scholar

30 

Soroczynska K, Zareba L, Dlugolecka M and Czystowska-Kuzmicz M: Immunosuppressive extracellular vesicles as a linking factor in the development of tumor and endometriotic lesions in the gynecologic tract. Cells. 11(1483)2022.PubMed/NCBI View Article : Google Scholar

31 

Bordonne C, Puntonet J, Maitrot-Mantelet L, Bourdon M, Marcellin L, Dion E, Plu-Bureau G, Santulli P and Chapron C: Imaging for evaluation of endometriosis and adenomyosis. Minerva Obstet Gynecol. 73:290–303. 2021.PubMed/NCBI View Article : Google Scholar

32 

Maruyama S, Imanaka S, Nagayasu M, Kimura M and Kobayashi H: Relationship between adenomyosis and endometriosis; Different phenotypes of a single disease? Eur J Obstet Gynecol Reprod Biol. 253:191–197. 2020.PubMed/NCBI View Article : Google Scholar

33 

Bilgic E, Guzel E, Kose S, Aydin MC, Karaismailoglu E, Akar I, Usubutun A and Korkusuz P: Endocannabinoids modulate apoptosis in endometriosis and adenomyosis. Acta Histochem. 119:523–532. 2017.PubMed/NCBI View Article : Google Scholar

34 

Huang JH, Duan H, Wang S, Wang YY and Lv CX: Upregulated microRNA let-7a accelerates apoptosis and inhibits proliferation in uterine junctional zone smooth muscle cells in adenomyosis under conditions of a normal activated hippo-YAP1 axis. Reprod Biol Endocrinol. 19(81)2021.PubMed/NCBI View Article : Google Scholar

35 

Zarmakoupis PN, Rier SE, Maroulis GB and Becker JL: Inhibition of human endometrial stromal cell proliferation by interleukin 6. Hum Reprod. 10:2395–2399. 1995.PubMed/NCBI View Article : Google Scholar

36 

Yoshioka H, Harada T, Iwabe T, Nagano Y, Taniguchi F, Tanikawa M and Terakawa N: Menstrual cycle-specific inhibition of the proliferation of endometrial stromal cells by interleukin 6 and its soluble receptor. Am J Obstet Gynecol. 180:1088–1094. 1999.PubMed/NCBI View Article : Google Scholar

37 

Yang JH, Chen MJ, Wu MY, Chen YC, Yang YS and Ho HN: Decreased suppression of interleukin-6 after treatment with medroxyprogesterone acetate and danazol in endometrial stromal cells of women with adenomyosis. Fertil Steril. 86:1459–1465. 2006.PubMed/NCBI View Article : Google Scholar

38 

Yang JH, Wu MY, Chang DY, Chang CH, Yang YS and Ho HN: Increased interleukin-6 messenger RNA expression in macrophage-cocultured endometrial stromal cells in adenomyosis. Am J Reprod Immunol. 55:181–187. 2006.PubMed/NCBI View Article : Google Scholar

39 

Zhihong N, Yun F, Pinggui Z, Sulian Z and Zhang A: Cytokine profiling in the eutopic endometrium of adenomyosis during the implantation window after ovarian stimulation. Reprod Sci. 23:124–133. 2016.PubMed/NCBI View Article : Google Scholar

40 

Chen YJ, Li HY, Chang YL, Yuan CC, Tai LK, Lu KH, Chang CM and Chiou SH: Suppression of migratory/invasive ability and induction of apoptosis in adenomyosis-derived mesenchymal stem cells by cyclooxygenase-2 inhibitors. Fertil Steril. 94:1972–1979, 1979 e1-4. 2010.PubMed/NCBI View Article : Google Scholar

41 

Ozcelik K, Capar M, Gazi Ucar M, Cakiotar T, Ozcelik F and Tuyan Ilhan T: Are cytokine levels in serum, endometrial tissue, and peritoneal fluid a promising predictor to diagnosis of endometriosis-adenomyosis? Clin Exp Obstet Gynecol. 43:569–572. 2016.PubMed/NCBI

42 

Paktinat S, Hashemi SM, Ghaffari Novin M, Mohammadi-Yeganeh S, Salehpour S, Karamian A and Nazarian H: Seminal exosomes induce interleukin-6 and interleukin-8 secretion by human endometrial stromal cells. Eur J Obstet Gynecol Reprod Biol. 235:71–76. 2019.PubMed/NCBI View Article : Google Scholar

43 

Shi S, Tan Q, Liang J, Cao D, Wang S, Liang J, Chen K and Wang Z: Placental trophoblast cell-derived exosomal microRNA-1290 promotes the interaction between endometrium and embryo by targeting LHX6. Mol Ther Nucleic Acids. 26:760–772. 2021.PubMed/NCBI View Article : Google Scholar

44 

Zouzoulas OD, Tsolakidis D, Efstratiou I, Pervana S, Pazarli E and Grimbizis G: Correlation between adenomyosis and endometrial cancer: 6-year experience of a single center. Facts Views Vis Obgyn. 10:147–152. 2018.PubMed/NCBI

45 

Yeh CC, Su FH, Tzeng CR, Muo CH and Wang WC: Women with adenomyosis are at higher risks of endometrial and thyroid cancers: A population-based historical cohort study. PLoS One. 13(e0194011)2018.PubMed/NCBI View Article : Google Scholar

46 

Subramaniam KS, Omar IS, Kwong SC, Mohamed Z, Woo YL, Mat Adenan NA and Chung I: Cancer-associated fibroblasts promote endometrial cancer growth via activation of interleukin-6/STAT-3/c-Myc pathway. Am J Cancer Res. 6:200–213. 2016.PubMed/NCBI

47 

van der Zee M, Sacchetti A, Cansoy M, Joosten R, Teeuwssen M, Heijmans-Antonissen C, Ewing-Graham PC, Burger CW, Blok LJ and Fodde R: IL6/JAK1/STAT3 signaling blockade in endometrial cancer affects the ALDHhi/CD126+ stem-like component and reduces tumor Burden. Cancer Res. 75:3608–3622. 2015.PubMed/NCBI View Article : Google Scholar

48 

Struble J, Reid S and Bedaiwy MA: Adenomyosis: A clinical review of a challenging gynecologic condition. J Minim Invasive Gynecol. 23:164–185. 2016.PubMed/NCBI View Article : Google Scholar

49 

Senturk LM and Imamoglu M: Adenomyosis: What is new? Womens Health (Lond). 11:717–724. 2015.PubMed/NCBI View Article : Google Scholar

50 

Abbott JA: Adenomyosis and abnormal uterine bleeding (AUB-A)-Pathogenesis, diagnosis, and management. Best Pract Res Clin Obstet Gynaecol. 40:68–81. 2017.PubMed/NCBI View Article : Google Scholar

51 

Falzone L, Candido S, Docea AO and Calina D: Editorial: Inflammation and aging in chronic and degenerative diseases: Current and future therapeutic strategies. Front Pharmacol. 13(1122786)2023.PubMed/NCBI View Article : Google Scholar

52 

Machlin JH, Barishansky SJ, Kelsh J, Larmore MJ, Johnson BW, Pritchard MT, Pavone ME and Duncan FE: Fibroinflammatory signatures increase with age in the human ovary and follicular fluid. Int J Mol Sci. 22(4902)2021.PubMed/NCBI View Article : Google Scholar

53 

Protopapas A, Grimbizis G, Athanasiou S and Loutradis D: Adenomyosis: Disease, uterine aging process leading to symptoms, or both? Facts Views Vis Obgyn. 12:91–104. 2020.PubMed/NCBI

54 

Sanchez-Prieto M, Sanchez-Borrego R, Lubian-Lopez DM and Perez-Lopez FR: Etiopathogenesis of ovarian cancer. An inflamm-aging entity? Gynecol Oncol Rep. 42(101018)2022.PubMed/NCBI View Article : Google Scholar

55 

Liu Y, Zhang H, Zhang TX, Yuan M, Du C, Zeng P, Huang Z, Jia D, Yang G, Shi FD and Zhang C: Effects of tocilizumab therapy on circulating B cells and T helper cells in patients with neuromyelitis optica spectrum disorder. Front Immunol. 12(703931)2021.PubMed/NCBI View Article : Google Scholar

Related Articles

  • Abstract
  • View
  • Download
  • Twitter
Copy and paste a formatted citation
Spandidos Publications style
Jiang X and Chen X: Endometrial cell‑derived exosomes facilitate the development of adenomyosis via the IL‑6/JAK2/STAT3 pathway. Exp Ther Med 26: 526, 2023.
APA
Jiang, X., & Chen, X. (2023). Endometrial cell‑derived exosomes facilitate the development of adenomyosis via the IL‑6/JAK2/STAT3 pathway. Experimental and Therapeutic Medicine, 26, 526. https://doi.org/10.3892/etm.2023.12225
MLA
Jiang, X., Chen, X."Endometrial cell‑derived exosomes facilitate the development of adenomyosis via the IL‑6/JAK2/STAT3 pathway". Experimental and Therapeutic Medicine 26.5 (2023): 526.
Chicago
Jiang, X., Chen, X."Endometrial cell‑derived exosomes facilitate the development of adenomyosis via the IL‑6/JAK2/STAT3 pathway". Experimental and Therapeutic Medicine 26, no. 5 (2023): 526. https://doi.org/10.3892/etm.2023.12225
Copy and paste a formatted citation
x
Spandidos Publications style
Jiang X and Chen X: Endometrial cell‑derived exosomes facilitate the development of adenomyosis via the IL‑6/JAK2/STAT3 pathway. Exp Ther Med 26: 526, 2023.
APA
Jiang, X., & Chen, X. (2023). Endometrial cell‑derived exosomes facilitate the development of adenomyosis via the IL‑6/JAK2/STAT3 pathway. Experimental and Therapeutic Medicine, 26, 526. https://doi.org/10.3892/etm.2023.12225
MLA
Jiang, X., Chen, X."Endometrial cell‑derived exosomes facilitate the development of adenomyosis via the IL‑6/JAK2/STAT3 pathway". Experimental and Therapeutic Medicine 26.5 (2023): 526.
Chicago
Jiang, X., Chen, X."Endometrial cell‑derived exosomes facilitate the development of adenomyosis via the IL‑6/JAK2/STAT3 pathway". Experimental and Therapeutic Medicine 26, no. 5 (2023): 526. https://doi.org/10.3892/etm.2023.12225
Follow us
  • Twitter
  • LinkedIn
  • Facebook
About
  • Spandidos Publications
  • Careers
  • Cookie Policy
  • Privacy Policy
How can we help?
  • Help
  • Live Chat
  • Contact
  • Email to our Support Team