Spandidos Publications Logo
  • About
    • About Spandidos
    • Aims and Scopes
    • Abstracting and Indexing
    • Editorial Policies
    • Reprints and Permissions
    • Job Opportunities
    • Terms and Conditions
    • Contact
  • Journals
    • All Journals
    • Oncology Letters
      • Oncology Letters
      • Information for Authors
      • Editorial Policies
      • Editorial Board
      • Aims and Scope
      • Abstracting and Indexing
      • Bibliographic Information
      • Archive
    • International Journal of Oncology
      • International Journal of Oncology
      • Information for Authors
      • Editorial Policies
      • Editorial Board
      • Aims and Scope
      • Abstracting and Indexing
      • Bibliographic Information
      • Archive
    • Molecular and Clinical Oncology
      • Molecular and Clinical Oncology
      • Information for Authors
      • Editorial Policies
      • Editorial Board
      • Aims and Scope
      • Abstracting and Indexing
      • Bibliographic Information
      • Archive
    • Experimental and Therapeutic Medicine
      • Experimental and Therapeutic Medicine
      • Information for Authors
      • Editorial Policies
      • Editorial Board
      • Aims and Scope
      • Abstracting and Indexing
      • Bibliographic Information
      • Archive
    • International Journal of Molecular Medicine
      • International Journal of Molecular Medicine
      • Information for Authors
      • Editorial Policies
      • Editorial Board
      • Aims and Scope
      • Abstracting and Indexing
      • Bibliographic Information
      • Archive
    • Biomedical Reports
      • Biomedical Reports
      • Information for Authors
      • Editorial Policies
      • Editorial Board
      • Aims and Scope
      • Abstracting and Indexing
      • Bibliographic Information
      • Archive
    • Oncology Reports
      • Oncology Reports
      • Information for Authors
      • Editorial Policies
      • Editorial Board
      • Aims and Scope
      • Abstracting and Indexing
      • Bibliographic Information
      • Archive
    • Molecular Medicine Reports
      • Molecular Medicine Reports
      • Information for Authors
      • Editorial Policies
      • Editorial Board
      • Aims and Scope
      • Abstracting and Indexing
      • Bibliographic Information
      • Archive
    • World Academy of Sciences Journal
      • World Academy of Sciences Journal
      • Information for Authors
      • Editorial Policies
      • Editorial Board
      • Aims and Scope
      • Abstracting and Indexing
      • Bibliographic Information
      • Archive
    • International Journal of Functional Nutrition
      • International Journal of Functional Nutrition
      • Information for Authors
      • Editorial Policies
      • Editorial Board
      • Aims and Scope
      • Abstracting and Indexing
      • Bibliographic Information
      • Archive
    • International Journal of Epigenetics
      • International Journal of Epigenetics
      • Information for Authors
      • Editorial Policies
      • Editorial Board
      • Aims and Scope
      • Abstracting and Indexing
      • Bibliographic Information
      • Archive
    • Medicine International
      • Medicine International
      • Information for Authors
      • Editorial Policies
      • Editorial Board
      • Aims and Scope
      • Abstracting and Indexing
      • Bibliographic Information
      • Archive
  • Articles
  • Information
    • Information for Authors
    • Information for Reviewers
    • Information for Librarians
    • Information for Advertisers
    • Conferences
  • Language Editing
Spandidos Publications Logo
  • About
    • About Spandidos
    • Aims and Scopes
    • Abstracting and Indexing
    • Editorial Policies
    • Reprints and Permissions
    • Job Opportunities
    • Terms and Conditions
    • Contact
  • Journals
    • All Journals
    • Biomedical Reports
      • Information for Authors
      • Editorial Policies
      • Editorial Board
      • Aims and Scope
      • Abstracting and Indexing
      • Bibliographic Information
      • Archive
    • Experimental and Therapeutic Medicine
      • Information for Authors
      • Editorial Policies
      • Editorial Board
      • Aims and Scope
      • Abstracting and Indexing
      • Bibliographic Information
      • Archive
    • International Journal of Epigenetics
      • Information for Authors
      • Editorial Policies
      • Editorial Board
      • Aims and Scope
      • Abstracting and Indexing
      • Bibliographic Information
      • Archive
    • International Journal of Functional Nutrition
      • Information for Authors
      • Editorial Policies
      • Editorial Board
      • Aims and Scope
      • Abstracting and Indexing
      • Bibliographic Information
      • Archive
    • International Journal of Molecular Medicine
      • Information for Authors
      • Editorial Policies
      • Editorial Board
      • Aims and Scope
      • Abstracting and Indexing
      • Bibliographic Information
      • Archive
    • International Journal of Oncology
      • Information for Authors
      • Editorial Policies
      • Editorial Board
      • Aims and Scope
      • Abstracting and Indexing
      • Bibliographic Information
      • Archive
    • Medicine International
      • Information for Authors
      • Editorial Policies
      • Editorial Board
      • Aims and Scope
      • Abstracting and Indexing
      • Bibliographic Information
      • Archive
    • Molecular and Clinical Oncology
      • Information for Authors
      • Editorial Policies
      • Editorial Board
      • Aims and Scope
      • Abstracting and Indexing
      • Bibliographic Information
      • Archive
    • Molecular Medicine Reports
      • Information for Authors
      • Editorial Policies
      • Editorial Board
      • Aims and Scope
      • Abstracting and Indexing
      • Bibliographic Information
      • Archive
    • Oncology Letters
      • Information for Authors
      • Editorial Policies
      • Editorial Board
      • Aims and Scope
      • Abstracting and Indexing
      • Bibliographic Information
      • Archive
    • Oncology Reports
      • Information for Authors
      • Editorial Policies
      • Editorial Board
      • Aims and Scope
      • Abstracting and Indexing
      • Bibliographic Information
      • Archive
    • World Academy of Sciences Journal
      • Information for Authors
      • Editorial Policies
      • Editorial Board
      • Aims and Scope
      • Abstracting and Indexing
      • Bibliographic Information
      • Archive
  • Articles
  • Information
    • For Authors
    • For Reviewers
    • For Librarians
    • For Advertisers
    • Conferences
  • Language Editing
Login Register Submit
  • This site uses cookies
  • You can change your cookie settings at any time by following the instructions in our Cookie Policy. To find out more, you may read our Privacy Policy.

    I agree
Search articles by DOI, keyword, author or affiliation
Search
Advanced Search
presentation
Experimental and Therapeutic Medicine
Join Editorial Board Propose a Special Issue
Print ISSN: 1792-0981 Online ISSN: 1792-1015
Journal Cover
September-2024 Volume 28 Issue 3

Full Size Image

Sign up for eToc alerts
Recommend to Library

Journals

International Journal of Molecular Medicine

International Journal of Molecular Medicine

International Journal of Molecular Medicine is an international journal devoted to molecular mechanisms of human disease.

International Journal of Oncology

International Journal of Oncology

International Journal of Oncology is an international journal devoted to oncology research and cancer treatment.

Molecular Medicine Reports

Molecular Medicine Reports

Covers molecular medicine topics such as pharmacology, pathology, genetics, neuroscience, infectious diseases, molecular cardiology, and molecular surgery.

Oncology Reports

Oncology Reports

Oncology Reports is an international journal devoted to fundamental and applied research in Oncology.

Experimental and Therapeutic Medicine

Experimental and Therapeutic Medicine

Experimental and Therapeutic Medicine is an international journal devoted to laboratory and clinical medicine.

Oncology Letters

Oncology Letters

Oncology Letters is an international journal devoted to Experimental and Clinical Oncology.

Biomedical Reports

Biomedical Reports

Explores a wide range of biological and medical fields, including pharmacology, genetics, microbiology, neuroscience, and molecular cardiology.

Molecular and Clinical Oncology

Molecular and Clinical Oncology

International journal addressing all aspects of oncology research, from tumorigenesis and oncogenes to chemotherapy and metastasis.

World Academy of Sciences Journal

World Academy of Sciences Journal

Multidisciplinary open-access journal spanning biochemistry, genetics, neuroscience, environmental health, and synthetic biology.

International Journal of Functional Nutrition

International Journal of Functional Nutrition

Open-access journal combining biochemistry, pharmacology, immunology, and genetics to advance health through functional nutrition.

International Journal of Epigenetics

International Journal of Epigenetics

Publishes open-access research on using epigenetics to advance understanding and treatment of human disease.

Medicine International

Medicine International

An International Open Access Journal Devoted to General Medicine.

Journal Cover
September-2024 Volume 28 Issue 3

Full Size Image

Sign up for eToc alerts
Recommend to Library

  • Article
  • Citations
    • Cite This Article
    • Download Citation
    • Create Citation Alert
    • Remove Citation Alert
    • Cited By
  • Similar Articles
    • Related Articles (in Spandidos Publications)
    • Similar Articles (Google Scholar)
    • Similar Articles (PubMed)
  • Download PDF
  • Download XML
  • View XML
Article Open Access

Netrin‑4 promotes VE‑cadherin expression in endothelial cells through the NF‑κB signaling pathway

  • Authors:
    • Datong Zhang
    • Zhiying Zhu
    • Keting Wen
    • Shijie Zhang
    • Ju Liu
  • View Affiliations / Copyright

    Affiliations: Department of Orthodontics, School of Dentistry, Shandong University, Jinan, Shandong 250100, P.R. China, Institute of Microvascular Medicine, Medical Research Center, Shandong Provincial Qianfoshan Hospital, Shandong University, Jinan, Shandong 250014, P.R. China
    Copyright: © Zhang et al. This is an open access article distributed under the terms of Creative Commons Attribution License.
  • Article Number: 351
    |
    Published online on: July 4, 2024
       https://doi.org/10.3892/etm.2024.12640
  • Expand metrics +
Metrics: Total Views: 0 (Spandidos Publications: | PMC Statistics: )
Metrics: Total PDF Downloads: 0 (Spandidos Publications: | PMC Statistics: )
Cited By (CrossRef): 0 citations Loading Articles...

This article is mentioned in:



Abstract

Netrin‑4 (NTN4), a secreted protein from the Netrin family, has been recognized for its role in vascular development, endothelial homeostasis and angiogenesis. Vascular endothelial (VE)‑cadherin is a specialized adhesion protein located at the intercellular junctions of endothelial cells (ECs), and regulates migration, proliferation and permeability. To date, the relationship between NTN4 and VE‑cadherin in ECs remains unclear. In the present study, human umbilical vein ECs (HUVECs) were transfected with NTN4 overexpression plasmid, resulting in NTN4 overexpression. Reverse transcription‑quantitative PCR and western blotting were used to determine gene and protein expression. CCK8, wound healing, and Transwell assays were performed to evaluate cell proliferation, migration and permeability. NTN4 overexpression decreased HUVEC viability and migration. In addition, NTN4 overexpression increased the expression of VE‑cadherin and decreased the permeability of HUVECs. Subsequent studies showed that NTN4 overexpression increased the NF‑κB protein level and decreased IκB‑α protein expression in HUVECs. In HUVECs treated with NF‑κB inhibitor pyrrolidine dithiocarbamate, the expression of VE‑cadherin failed to increase with NTN4 overexpression. Taken together, the results indicated that NTN4 overexpression increased VE‑cadherin expression through the activation of the NF‑κB signaling pathway in HUVECs. The present findings revealed a novel regulatory mechanism for VE‑cadherin expression and suggested a novel avenue for future research on the role of NTN4 in endothelial barrier‑related diseases.

Introduction

A member of the Netrin family, Netrin-4 (NTN4), is an essential secreted protein present in the vascular endothelium, and is involved in tumor metastasis and brain development (1). NTN4 is present in neural stem cells and contributes to neurite growth in olfactory bulb explants (2). NTN4 mRNA levels in invasive carcinoma of the breast are lower compared with those in surrounding tissues (3). Conversely, increased levels of NTN4 in melanoma are linked to metastasis (4). High NTN4 expression in endothelial cells (ECs) participates in inhibiting endothelial cell migration, promoting EC survival and vascular system formation and is essential for vascular health and stability (5). NTN4 impedes the motility and organization of human microvascular ECs in a controlled laboratory environment (6). NTN4 also fosters blood vessel formation in zebrafish models, with its knockdown leading to notable vascular system defects (7). In addition, exogenous NTN4 stimulates vascular smooth muscle cell adhesion and migration, and exhibits a pro-survival effect (8).

Vascular endothelial (VE)-cadherin, a specialized adhesion protein, resides specifically at the intercellular junctions of ECs (9). VE-cadherin is essential to maintaining vascular integrity, mediating cell-cell adhesion and facilitating signal transduction for angiogenesis and inflammatory responses (10). VE-cadherin maintains endothelial cell morphology and junctions, preserving vascular barrier function through its interaction with β/α-catenin proteins (11). Previous studies have reported the abnormal expression of VE-cadherin in certain aggressive tumors, such as invasive glioma, melanoma and breast cancer (12-14). In addition, suppressing VE-cadherin function inhibits tubule formation in ECs (15). Mice lacking VE-cadherin die mid-gestation due to serious vascular defects (16). As aforementioned, NTN4 also inhibits cell migration, promotes vascular system development and enhances cell survival in ECs. Nevertheless, the regulatory pathway between VE-cadherin and NTN4 has not been investigated.

Several signaling pathways control the expression of VE-cadherin, one of which is the NF-κB pathway (17). NF-κB is a vital transcription factor that plays a key role in cellular processes, inflammation and immune responses (18). IκB-α is a protein that inhibits NF-κB and keeps NF-κB inactive in the cytoplasm (19). Upon receiving activation signals, such as lipopolysaccharide, cytokines, viral protein and oxygen free radicals, IκB-α is degraded, allowing NF-κB to translocate into the cell nucleus and regulate gene transcription (20). NF-κB is involved in the expression of adhesion molecules (such as vascular cell adhesion molecule-1), chemotactic factors and pro-inflammatory cytokines (such as IL-6 and IL-8) in vascular ECs (21). NF-κB binding sites are located in the promoter regions of a number of transcriptional regulatory genes that are expressed in response to inflammatory mediators, such as lipopolysaccharides, IL-1 or TNF-α (22). ECs with suppressed NF-κB activity exhibit reduced VE-cadherin expression and suffer from compromised endothelial barriers (23). This indicates that NF-κB has a multifaceted function in ECs, primarily through regulating VE-cadherin expression.

The present study aimed to investigate whether NTN4 overexpression in ECs could influence cell function and VE-cadherin expression, and whether the NF-κB signaling pathway is involved in this process.

Materials and methods

Cell culture and treatment

HUVECs (CRL-1730) were purchased from the American Type Culture Collection and cultured in DMEM (Gibco; Thermo Fisher Scientific, Inc.), supplemented with 10% FBS (Gibco; Thermo Fisher Scientific, Inc.) and 1% penicillin/streptomycin. The cells were kept at a temperature of 37˚C in a humid environment containing 5% CO2. PDTC powder (Beyotime Institute of Biotechnology) was dissolved in dimethyl sulfoxide (DMSO; Beijing Solarbio Science & Technology Co., Ltd.) at a concentration of 10 mM. For inhibitory experiments, HUVECs were treated with PDTC at a final concentration of 10 µM for 2 h at 37˚C. The control groups were treated with an equal amount of DMSO solution.

Cell transfection

The full length coding sequence of human NTN4 (NM_021229) was synthesized and cloned into GV657 expression vector by GeneChem, Inc. The corresponding empty GV657 plasmid was used as negative control. HUVECs were seeded in 6-well plates and allowed to grow to 50-60% confluency. For each well, 2.5 µg plasmid DNA was incubated at room temperature for 15 min and transfected using Lipofectamine™ 3000 reagent (cat. no. L3000015; Thermo Fisher Scientific, Inc.) according to the manufacturer's instructions. Following 6 h incubation at 37˚C, the culture medium was replaced with fresh media. The cells were harvested for experiments 24 h after transfection.

Cell Counting Kit-8 (CCK-8) assay

Cell viability was measured using the CCK-8 assay kit (cat. no. CA1210; Beijing Solarbio Science & Technology Co., Ltd.), according to the manufacturer's instructions. In brief, cells were seeded in a 96-well plate at a density of 5x10³ per well. On the second day, 10 µl CCK-8 solution was added to each well. After 4 h of incubation, the absorbance was measured on a Multiskan GO spectrophotometer (Thermo Fisher Scientific, Inc.) at 450 nm.

Wound healing assay

HUVECs were seeded in 6-well plates and allowed to grow to 100% confluency. Cells were serum starved for 2 h at 37˚C with 2% FBS medium. The cell monolayer was scratched using a sterile pipette nozzle and washed with PBS to remove debris. Images of six arbitrary fields were captured during the scratch assay at 0 and 24 h in order to measure the scratch area and determine the migration area under a light microscope (Olympus Corporation). Wound healing was analyzed by ImageJ software 1.4.3 (National Institutes of Health). The migration rate was calculated as follows: Migration rate (%)=[(scratch width at 0 h-scratch width at 24 h)/scratch width at 0 h] x100% .

Transwell migration assay

The experiment was carried out using an 8-µm pore Transwell chamber system (Corning, Inc.) in a 24-well plate. HUVECs (5x103 cells/well) were seeded in the upper inserts in 200 µl serum-free DMEM. The lower chamber was filled with 600 µl DMEM containing 5% FBS as a chemoattract to direct cell migration. After 24 h of incubation at 37˚C, the cell inserts were washed with PBS and fixed with 4% formaldehyde solution (1 ml per well) for 30 min at 37˚C. The cells were then stained with 0.1% crystal violet (1 ml per well) at 37˚C for 30 min. The upper chamber was wiped using swabs to remove non-migrated cells and washed with PBS three times. Ultimately, images were captured using an inverted microscope (DMi8; Leica Microsystems, Inc.) at a magnification of x400, and migrated HUVECs were counted manually.

FITC-dextran Transwell assay

The experiment was carried out using a 0.4-µm pore Transwell chamber system (Corning, Inc.) in a 24-well plate. HUVECs (2x104 cells/well) were seeded in the upper inserts in 200 µl DMEM . The lower chamber was filled with 600 µl DMEM supplemented with 10% FBS. When cells grew to 100% confluence, the upper chamber was supplemented with 3 µl 70 kDa FITC-dextran (20 mg/ml; cat. no. FD250S; Sigma-Aldrich; Merck KGaA). After 4 h of incubation at 37˚C, the medium from the lower chamber was transferred into a 96-well plate and measured using a fluorometer (Multiskan GO), at an emission wavelength of 520 nm and an excitation wavelength 485 nm.

Western blotting

HUVECs were rinsed three times with ice-cold PBS and then lysed in RIPA lysis buffer containing 1% protease inhibitor (Beyotime Institute of Biotechnology) for 30 min on ice. The lysates were centrifuged at 15,000 x g at 4˚C for 15 min and the supernatants were collected and used for quantification of total proteins by a BCA protein assay kit (Thermo Fisher Scientific, Inc.). Following heat denaturation at 95˚C for 15 min, the protein samples (15 µg) were separated by SDS-PAGE on 10% polyacrylamide gels and then transferred onto PVDF membranes. Next, 5% non-fat milk was used to block the membrane (Santa Cruz Biotechnology, Inc.) for 2 h at room temperature. Antibodies were diluted in primary antibody dilution buffer (Beyotime Institute of Biotechnology) and incubated overnight at 4˚C. The following primary antibodies were used: Rabbit anti-NF-κB p65 (1:1,000, cat. no. 8242; Cell Signaling Technology, Inc.), mouse anti-NTN4 (1:1,000, cat. no. MAB1254; R&D Systems, Inc.), rabbit anti-VE-cadherin (1:1,000, cat. no. ab33168; Abcam) and mouse anti-IκB-α (1:1,000, cat. no. 4814; Cell Signaling Technology, Inc.). β-actin (1:10,000, 20536-1-AP, Proteintech Group, Inc.) was used as the loading control. The membranes were incubated with HRP-conjugated secondary antibodies: Goat Anti-Rabbit IgG (111-035-003, Jackson ImmunoResearch Laboratories, Inc) and Goat anti-Mouse IgG (both 1:10,000, 115-035-003, Jackson ImmunoResearch Laboratories, Inc) at room temperature for 2 h. Immunoblots were visualized using Immobilon Western Chemiluminescent HRP substrate (MilliporeSigma) on a Bio-Rad imaging system (Bio-Rad Laboratories, Inc.). Densitometry was performed using ImageJ version 1.8.

Reverse transcription-quantitative PCR (RT-qPCR)

RNA was isolated from HUVECs using TRIzol® reagent from Invitrogen (Thermo Fisher Scientific, Inc.). Subsequently, cDNA synthesis and amplification were performed using the HiScript® III RT Super Mix (cat. no. R323-01; Vazyme Biotech, Co., Ltd.). The RT procedure was: 2 min at 42˚C, 15 min at 37˚C, 5 sec at 85˚C and the 30 min at 4˚C. For RT-qPCR analysis, ChamQ Universal SYBR qPCR Master Mix (cat. no. Q711-02; Vazyme Biotech, Co., Ltd.) was used. The thermocycling conditions were as follows: 95˚C for 30 sec, 40 cycles at 95˚C for 10 sec and 60˚C for 30 sec. The internal reference gene used was GAPDH. The relative expression levels of the target genes were measured using the 2-ΔΔCq method (24). The following primer sequences (5'-3') were used: GAPDH forward, GGAGCGAGATCCCTCCAAAAT and reverse, GGCTGTTGTCATACTTCGCATGG; NTN4 forward, ACACTCAGGTAAATGCGAATGT and reverse, ACCTTTTTAATCTTCACATTGACCT; VE-cadherin forward, GCGACTACCAGGACGCTTTCA and reverse, CATGTATCGGAGGTCGATGGTG.

Statistical analysis

GraphPad Prism 5.0 (GraphPad; Dotmatics) was used for statistical analysis. All data are presented as the mean ± SD, unless otherwise stated. Each experiment was performed at least three times independently, and statistical significance was calculated using an unpaired Student's t-test. P<0.05 was considered to indicate a statistically significant difference.

Results

NTN4 overexpression reduces HUVEC viability

HUVECs were transfected with control and NTN4-overexpressing plasmid. NTN4 expression was validated using western blotting and RT-qPCR. NTN4 mRNA expression was significantly increased in NTN4-overexpressing HUVECs (Fig. 1A). NTN4 protein levels were also markedly higher in NTN4-overexpressing HUVECs (Fig. 1B). In addition, densitometry of protein bands showed a significant increase in NTN4 expression in NTN4-overexpressing HUVECs compared with the control group (Fig. 1C). To test the role of NTN4 in HUVEC viability, cells were subjected to a CCK-8 assay following transfection with control or NTN4-overexpressing plasmids. The findings showed that cell viability was significantly lower in NTN4-overexpressing HUVECs compared with that in the control group (Fig. 1D). Therefore, NTN4 overexpression was shown to inhibit HUVEC cell viability.

Figure 1

NTN4 overexpression reduces HUVEC viability. (A) Analysis of mRNA levels of NTN4 by reverse transcription-quantitative PCR (n=4). (B) Analysis of protein levels of NTN4 by western blotting. (C) Relative protein expression of NTN4 by western blotting. β-actin was used as the loading control. (D) CCK-8 assay used to detect the cell viability of HUVECs (n=4). **P<0.01; ***P<0.001. Con, control; HUVEC, human umbilical vein endothelial cell; NTN4, Netrin-4; CCK-8, Cell Counting Kit-8.

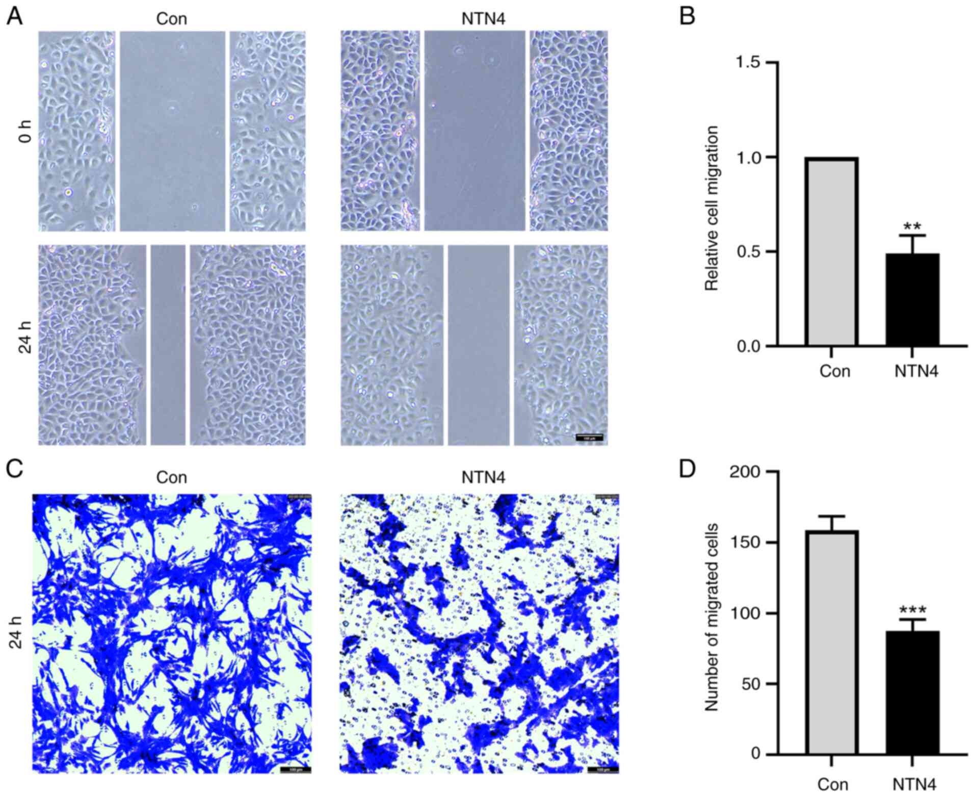
NTN4 overexpression reduces HUVEC migration

To assess the effect of NTN4 overexpression on HUVEC migration, wound healing and Transwell assays were performed. Relative cell migration of NTN4-overexpressing cells was significantly reduced at ~50% of that in the control group (Fig. 2A and B). In the Transwell assay, the number of HUVECs that migrated from the top to the lower chamber was significantly lower in the NTN4-overexpressing group compared with that in the control group (Fig. 2C and D). Overall, NTN4 overexpression in HUVECs resulted in impaired migration in both wound healing experiments and Transwell assays.

Figure 2

NTN4 overexpression reduces HUVEC migration. (A) Wound healing assay (magnification, x500) of HUVECs with NTN4 overexpression. (B) Analysis of cell migration areas of HUVECs in the wound healing assay (n=4). (C) Transwell migration assay (magnification, x400) of HUVECs with NTN4 overexpression. Scale bar, 100 µm. (D) The number of HUVECs that migrated to the lower chamber in the Transwell migration assay was analyzed (n=4). **P<0.01; ***P<0.001. Con, control; HUVEC, human umbilical vein endothelial cell; NTN4, Netrin-4.

NTN4 overexpression increases the expression of VE-cadherin in HUVECs and reduces the permeability of HUVECs

HUVECs were transfected with control and NTN4-overexpressing plasmids to assess the impact of NTN4 overexpression on VE-cadherin expression level and permeability. RT-qPCR results demonstrated a significant increase in VE-cadherin mRNA levels in HUVECs transfected with the NTN4-overexpressing plasmid compared with that in the control group (Fig. 3A). The western blotting results revealed an increase in the VE-cadherin protein expression level in HUVECs after NTN4 overexpression (Fig. 3B). In addition, densitometry of protein bands revealed a significant difference in VE-cadherin expression between the two groups (Fig. 3C). VE-cadherin controls the adhesion of vascular ECs, which helps to preserve the integrity and permeability of the vascular endothelial layer (25). Therefore, the present study measured the permeability of cell monolayers using a FITC-dextran Transwell assay. The FITC-dextran migration was significantly reduced in cells with NTN4 overexpression compared with the control (Fig. 3D). As a result, overall, NTN4 overexpression increased VE-cadherin expression levels and decreased HUVEC permeability.

Figure 3

NTN4 overexpression increases the expression of VE-cadherin and reduces the permeability of HUVECs. (A) Analysis of mRNA levels of VE-cadherin in HUVECs after NTN4 overexpression by reverse transcription-quantitative PCR (n=4). (B) Analysis of protein levels of VE-cadherin in HUVECs with NTN4 overexpression by western blotting. (C) Relative protein expression of VE-cadherin in HUVECs with NTN4 overexpression. β-actin was used as the loading control (n=4). (D) Relative FITC-dextran migration of HUVECs with NTN4 overexpression to detect cell permeability changes (n=4). **P<0.01; ***P<0.001. Con, control; VE, vascular endothelial; HUVEC, human umbilical vein endothelial cell; NTN4, Netrin-4.

NTN4 overexpression increases NF-κB and decreases IκB-α protein expression in HUVECs

HUVECs were transfected with control and NTN4-overexpressing plasmids, and the protein expression of NF-κB and IκB-α was assessed using western blotting. The findings indicated a reduction in IκB-α protein expression and an increase in NF-κB protein expression in the NTN4-overepxression group (Fig. 4A). Densitometry of protein bands showed significant difference in both NF-κB and IκB-α expression between the two groups (Fig. 4B and C). Thus, in HUVECs, NTN4 overexpression caused a decrease in IκB-α protein expression and an increase in NF-κB protein expression.

Figure 4

NTN4 overexpression increases NF-κB protein level and decreases IκB-α protein level in HUVECs. (A) Analysis of protein levels of NF-κB and IκB-α in HUVECs with NTN4 overexpression by western blotting. (B) Relative protein levels of NF-κB in HUVECs with NTN4 overexpression. β-actin was used as the loading control (n=4). (C) Relative protein levels of IκB-α in HUVECs with NTN4 overexpression. β-actin was used as the loading control (n=4). ***P<0.001. Con, control; NTN4, Netrin-4; HUVEC, human umbilical vein endothelial cell.

In HUVECs treated with NF-κB inhibitor PDTC, NTN4 overexpression does not alter VE-cadherin expression

The protein expression of VE-cadherin, NTN4 and NF-κB was determined in HUVECs treated with PDTC using western blotting. PDTC significantly suppressed NF-κB (Fig. 5A and B) and VE-cadherin expression (Fig. 5A and C) in normal HUVECs at a dose of 10 µM compared with the DMSO-treated control. The intensity of protein bands was evaluated by normalizing them to β-actin (Fig. 5B and C). However, when NTN4 was significantly overexpressed in HUVECs treated with the NF-κB inhibitor PDTC (Fig. 5D and E), VE-cadherin protein expression was not significantly different compared with the control group (Fig. 5D and F). The protein band intensities were measured in relation to β-actin to evaluate the expression levels of VE-cadherin and NTN4 (Fig. 5E and F). According to these findings, NTN4 overexpression stimulated the NF-κB signaling pathway, which in turn induced the expression of VE-cadherin in HUVECs.

Figure 5

In HUVECs treated with NF-κB inhibitor PDTC, the expression of VE-cadherin fails to increase with NTN4 overexpression. (A) PDTC (an NF-κB signaling pathway inhibitor)-treated HUVECs and control HUVECs were cultured. Western blot assay depicting the protein levels of NF-κB and VE-cadherin. (B) Relative protein levels of NF-κB in HUVECs treated with PDTC. β-actin was used as the loading control (n=4). (C) Relative protein levels of VE-cadherin in HUVECs treated with PDTC. β-actin was used as the loading control (n=4). (D) HUVECs transfected with NTN4-overexpression or control plasmids were cultured with PDTC. Western blot assay depicting the protein levels of NTN4 and VE-cadherin. (E) Relative protein levels of NTN4 in HUVECs with NTN4 overexpression following treatment with PDTC. β-actin was used as the loading control (n=4). (F) Relative protein levels of VE-cadherin in HUVECs with NTN4 overexpression following treatment with PDTC by western blotting. β-actin was used as the loading control (n=4). **P<0.01; ***P<0.001. n.s., not significant; Con, control; NTN4, Netrin-4; HUVEC, human umbilical vein endothelial cell; PDTC, pyrrolidine dithiocarbamate; VE, vascular endothelial; DMSO, dimethyl sulfoxide.

Discussion

In the present study, an NTN4-overexpression plasmid was transfected into HUVECs to induce NTN4 overexpression. HUVEC migration and cell viability were inhibited by NTN4 overexpression. Furthermore, overexpression of NTN4 resulted in decreased HUVEC permeability and increased VE-cadherin expression. Subsequent investigations showed that NTN4 overexpression increased NF-κB protein expression and decreased IκB-α protein expression in HUVECs. In HUVECs treated with NF-κB inhibitor PDTC, NTN4 overexpression did not cause a change in the expression of VE-cadherin.

The Netrin family member NTN4, which is highly conserved, is essential for healthy vascular function, tumor growth and neural development (1). For instance, a previous study showed that NTN4 overexpression prevents clear cell renal cell carcinoma growth (26). In breast cancer cells, NTN4 overexpression leads to reduced migration and invasion rates (27). In addition, diminishing NTN4 reduces EC permeability (5). In line with the aforementioned findings, the present study revealed that NTN4 overexpression inhibited the migration and viability of HUVECs and reduced their permeability.

VE-cadherin maintains intercellular adhesion and structural integrity between vascular ECs. In addition, VE-cadherin regulates cellular dynamics including migration, proliferation and permeability (28). The phosphorylation of VE-cadherin results in VE-cadherin internalization into clathrin-coated vesicles and the consequent disassembly from intercellular junctions. This is another route for VE-cadherin to regulate endothelial permeability (25). VE-cadherin is regulated by vascular endothelial growth factor (VEGF). VEGF induces VE-cadherin to internalize fast, endangering the integrity of the endothelial barrier (25). Furthermore, in human cells, the VE-cadherin promoter is actively suppressed by the transcription factor Slug (29). In addition, bone morphogenetic protein 6 controls the internalization of VE-cadherin, which increases the permeability of human ECs (30). Furthermore, the NF-κB signaling pathway, which is necessary for the inhibition of apoptosis and the promotion of cell survival, modulates VE-cadherin (23,31). IκB-α functions as a protein that inhibits the NF-κB signaling pathway (19). The speed of endothelial barrier collapse increases when VE-cadherin levels are significantly reduced, which is associated with the blocking of NF-κB (23). However, the relationship between NTN4 and VE-cadherin has not yet been studied. The present study revealed that NTN4 overexpression increased VE-cadherin expression in HUVECs, suggesting a novel way to modulate VE-cadherin.

NF-κB triggers the transcription of multiple genes linked to inflammation, resulting in the control of cell adhesion and survival (32). Concurrently, the PI3K/AKT pathway is activated by the interaction of NTN4 with integrin β4(33). The NF-κB signaling pathway is triggered by the AKT pathway, which increases cell survival (34). A previous study has indicated that NTN4 improves endothelial cell survival in a way that is dependent on time and dosage (35). These results suggest a synergistic interaction among NTN4, the PI3K/AKT pathway and NF-κB signaling. Furthermore, NTN4 and NF-κB serve roles in preserving endothelial permeability. NF-κB increases the expression of adhesion molecules, enhancing the adhesiveness and permeability of ECs (36). Through integrins α2β1 and α3β1, endothelium-derived NTN4 promotes pancreatic epithelial cell adhesion (37). The present study showed that overexpressing NTN4 in the HUVECs led to significantly increased levels of NF-κB and significantly decreased levels of IκB-α, suggesting the activation of the NF-κB signaling pathway. Moreover, VE-cadherin expression was not induced by NTN4 overexpression in HUVECs treated with NF-κB inhibitors. Therefore, the present study demonstrated that NTN4 overexpression increased VE-cadherin expression levels in a NF-κB signaling-dependent manner.

In conclusion, the present study provided evidence that the NTN4 overexpression decreased endothelial cell viability and migration. Furthermore, the present study revealed a novel role of NTN4 in the regulation of VE-cadherin expression and related mechanism, as well as the protection of endothelial barrier integrity by NTN4. These findings provided a novel regulatory mechanism of VE-cadherin expression, as well as a direction for future studies to investigate the role of NTN4 in endothelial barrier-related diseases. Nevertheless, nuclear NF-κB data and in vivo data are lacking due to time constraints. These limitations should be further addressed in future investigations.

Acknowledgements

Not applicable.

Funding

Funding: The present study was supported by the Natural Science Foundation of Shandong Province (grant no. ZR2020MH181) and National Natural Science Foundation of China (grant no. 82171318).

Availability of data and materials

The data generated in the present study may be requested from the corresponding author.

Authors' contributions

DZ contributed to the experimental design, acquisition of data and data analysis. ZZ and KW contributed to the writing and editing of the manuscript, as well as the analysis and interpretation of the data. SZ and JL contributed to the conception, experimental design, acquisition of data, data analysis, and the writing and editing of the manuscript. DZ, SZ and JL confirm the authenticity of all the raw data. All authors read and approved the final manuscript.

Ethics approval and consent to participate

Not applicable.

Patient consent for publication

Not applicable.

Competing interests

The authors declare that they have no competing interests.

References

1 

Dong F, Liu Y, Yan W, Meng Q, Song X, Cheng B and Yao R: Netrin-4: Focus on its role in axon guidance, tissue stability, angiogenesis and tumors. Cell Mol Neurobiol. 43:1663–1683. 2023.PubMed/NCBI View Article : Google Scholar

2 

Koch M, Murrell JR, Hunter DD, Olson PF, Jin W, Keene DR, Brunken WJ and Burgeson RE: A novel member of the netrin family, β-Netrin, shares homology with the β chain of laminin: Identification, expression, and functional characterization. J Cell Biol. 151:221–234. 2000.PubMed/NCBI View Article : Google Scholar

3 

Yi L, Lei Y, Yuan F, Tian C, Chai J and Gu M: NTN4 as a prognostic marker and a hallmark for immune infiltration in breast cancer. Sci Rep. 12(10567)2022.PubMed/NCBI View Article : Google Scholar

4 

Bruikman CS, Zhang H, Kemper AM and van Gils JM: Netrin family: Role for protein isoforms in Cancer. J Nucleic Acids. 2019(3947123)2019.PubMed/NCBI View Article : Google Scholar

5 

Zhang H, Vreeken D, Leuning DG, Bruikman CS, Junaid A, Stam W, de Bruin RG, Sol WMPJ, Rabelink TJ, van den Berg BM, et al: Netrin-4 expression by human endothelial cells inhibits endothelial inflammation and senescence. Int J Biochem Cell Biol. 134(105960)2021.PubMed/NCBI View Article : Google Scholar

6 

Nacht M, St Martin TB, Byrne A, Klinger KW, Teicher BA, Madden SL and Jiang Y: Netrin-4 regulates angiogenic responses and tumor cell growth. Exp Cell Res. 315:784–794. 2009.PubMed/NCBI View Article : Google Scholar

7 

Lambert E, Coissieux MM, Laudet V and Mehlen P: Netrin-4 acts as a pro-angiogenic factor during zebrafish development. J Biol Chem. 287:3987–3999. 2012.PubMed/NCBI View Article : Google Scholar

8 

Lejmi E, Bouras I, Camelo S, Roumieux M, Minet N, Leré-Déan C, Merkulova-Rainon T, Autret G, Vayssettes C and Clement O: Netrin-4 promotes mural cell adhesion and recruitment to endothelial cells. Vasc Cell. 6(1)2014.PubMed/NCBI View Article : Google Scholar

9 

Aman J and Margadant C: Integrin-dependent cell-matrix adhesion in endothelial health and disease. Circ Res. 132:355–378. 2023.PubMed/NCBI View Article : Google Scholar

10 

Lampugnani MG, Dejana E and Giampietro C: Vascular endothelial (VE)-cadherin, endothelial adherens junctions, and vascular disease. Cold Spring Harb Perspect Biol. 10(a029322)2018.PubMed/NCBI View Article : Google Scholar

11 

Vestweber D: VE-cadherin: The major endothelial adhesion molecule controlling cellular junctions and blood vessel formation. Arterioscler Thromb Vasc Biol. 28:223–232. 2008.PubMed/NCBI View Article : Google Scholar

12 

Boda-Heggemann J, Régnier-Vigouroux A and Franke WW: Beyond vessels: Occurrence and regional clustering of vascular endothelial (VE-)cadherin-containing junctions in non-endothelial cells. Cell Tissue Res. 335:49–65. 2009.PubMed/NCBI View Article : Google Scholar

13 

Hendrix MJC, Seftor EA, Meltzer PS, Gardner LM, Hess AR, Kirschmann DA, Schatteman GC and Seftor RE: Expression and functional significance of VE-cadherin in aggressive human melanoma cells: Role in vasculogenic mimicry. Proc Natl Acad Sci USA. 98:8018–8023. 2001.PubMed/NCBI View Article : Google Scholar

14 

Martin TA, Watkins G, Lane J and Jiang WG: Assessing microvessels and angiogenesis in human breast cancer, using VE-cadherin. Histopathology. 46:422–430. 2005.PubMed/NCBI View Article : Google Scholar

15 

Navaratna D, Maestas J, McGuire PG and Das A: Suppression of retinal neovascularization with an antagonist to vascular endothelial cadherin. Arch Ophthalmol. 126:1082–1088. 2008.PubMed/NCBI View Article : Google Scholar

16 

Gory-Fauré S, Prandini MH, Pointu H, Roullot V, Pignot-Paintrand I, Vernet M and Huber P: Role of vascular endothelial-cadherin in vascular morphogenesis. Development. 126:2093–2102. 1999.PubMed/NCBI View Article : Google Scholar

17 

Hou Y, Li F, Karin M and Ostrowski MC: Analysis of the IKKbeta/NF-kappaB signaling pathway during embryonic angiogenesis. Dev Dyn. 237:2926–2935. 2008.PubMed/NCBI View Article : Google Scholar

18 

Liu T, Zhang L, Joo D and Sun SC: NF-κB signaling in inflammation. Signal Transduct Target Ther. 2(17023)2017.PubMed/NCBI View Article : Google Scholar

19 

Sun Z and Andersson R: NF-kappaB activation and inhibition: A review. Shock. 18:99–106. 2002.PubMed/NCBI View Article : Google Scholar

20 

Wang X, Peng H, Huang Y, Kong W, Cui Q, Du J and Jin H: Post-translational modifications of IκBα: The state of the art. Front Cell Dev Biol. 8(574706)2020.PubMed/NCBI View Article : Google Scholar

21 

Sprague AH and Khalil RA: Inflammatory cytokines in vascular dysfunction and vascular disease. Biochem Pharmacol. 78:539–552. 2009.PubMed/NCBI View Article : Google Scholar

22 

Martin Rd, Hoeth M, Hofer-Warbinek R and Schmid JA: The transcription factor NF-κB and the regulation of vascular cell function. Arterioscler Thromb Vasc Biol. 20:E83–E88. 2000.PubMed/NCBI View Article : Google Scholar

23 

Colás-Algora N, García Weber D, Cacho-Navas C, Barroso S, Caballero A, Ribas C, Correas I and Millán J: Compensatory increase of VE-cadherin expression through ETS1 regulates endothelial barrier function in response to TNFα. Cell Mol Life Sci. 77:2125–2140. 2020.PubMed/NCBI View Article : Google Scholar

24 

Livak KJ and Schmittgen TD: Analysis of relative gene expression data using real-time quantitative PCR and the 2(-Delta Delta C(T)) method. Methods. 25:402–408. 2001.PubMed/NCBI View Article : Google Scholar

25 

Giannotta M, Trani M and Dejana E: VE-cadherin and endothelial adherens junctions: Active guardians of vascular integrity. Dev Cell. 26:441–454. 2013.PubMed/NCBI View Article : Google Scholar

26 

Ke S and Guo J, Wang Q, Shao H, He M, Li T, Qiu T and Guo J: Netrin family genes as prognostic markers and therapeutic targets for clear cell renal cell carcinoma: Netrin-4 acts through the Wnt/β-catenin signaling pathway. Cancers (Basel). 15(2816)2023.PubMed/NCBI View Article : Google Scholar

27 

Yang H, Ting X, Geng YH, Xie Y, Nierenberg JL, Huo YF, Zhou YT, Huang Y, Yu YQ, Yu XY, et al: The risk variant rs11836367 contributes to breast cancer onset and metastasis by attenuating Wnt signaling via regulating NTN4 expression. Sci Adv. 8(eabn3509)2022.PubMed/NCBI View Article : Google Scholar

28 

Gavard J and Gutkind JS: VEGF controls endothelial-cell permeability by promoting the beta-arrestin-dependent endocytosis of VE-cadherin. Nat Cell Biol. 8:1223–1234. 2006.PubMed/NCBI View Article : Google Scholar

29 

Hultgren NW, Fang JS, Ziegler ME, Ramirez RN, Phan DTT, Hatch MMS, Welch-Reardon KM, Paniagua AE, Kim LS, Shon NN, et al: Slug regulates the Dll4-Notch-VEGFR2 axis to control endothelial cell activation and angiogenesis. Nat Commun. 11(5400)2020.PubMed/NCBI View Article : Google Scholar

30 

Benn A, Bredow C, Casanova I, Vukičević S and Knaus P: VE-cadherin facilitates BMP-induced endothelial cell permeability and signaling. J Cell Sci. 129:206–218. 2016.PubMed/NCBI View Article : Google Scholar

31 

Ma B and Hottiger MO: Crosstalk between Wnt/β-Catenin and NF-κB signaling pathway during Inflammation. Front Immunol. 7(378)2016.PubMed/NCBI View Article : Google Scholar

32 

Zhang T, Ma C, Zhang Z, Zhang H and Hu H: NF-κB signaling in inflammation and cancer. MedComm (2020). 2:618–653. 2021.PubMed/NCBI View Article : Google Scholar

33 

Hu Y, Ylivinkka I, Li L, Chen P, Hautaniemi S, Nyman TA, Keski-Oja JKO and Hyytiäinen M: Abstract 3348: Netrin-4/Integrin beta-4 interaction promotes glioblastoma cell proliferation and protects from temozolomide induced cellular senescence via activating PI3K/AKT pathway. Cancer Res. 74:3348. 2014.

34 

Kane LP, Shapiro VS, Stokoe D and Weiss A: Induction of NF-κB by the Akt/PKB kinase. Curr Biol. 9:601–604. 1999.PubMed/NCBI View Article : Google Scholar

35 

Larrieu-Lahargue F, Welm AL, Thomas KR and Li DY: Netrin-4 induces lymphangiogenesis in vivo. Blood. 115:5418–5426. 2010.PubMed/NCBI View Article : Google Scholar

36 

Singh V, Kaur R, Kumari P, Pasricha C and Singh R: ICAM-1 and VCAM-1: Gatekeepers in various inflammatory and cardiovascular disorders. Clin Chim Acta. 1(117487)2023.PubMed/NCBI View Article : Google Scholar

37 

Yebra M, Diaferia GR, Montgomery AM, Kaido T, Brunken WJ, Koch M, Hardiman G, Crisa L and Cirulli V: Endothelium-derived Netrin-4 supports pancreatic epithelial cell adhesion and differentiation through integrins α2β1 and α3β1. PLoS One. 6(e22750)2011.PubMed/NCBI View Article : Google Scholar

Related Articles

  • Abstract
  • View
  • Download
  • Twitter
Copy and paste a formatted citation
Spandidos Publications style
Zhang D, Zhu Z, Wen K, Zhang S and Liu J: Netrin‑4 promotes VE‑cadherin expression in endothelial cells through the NF‑&kappa;B signaling pathway. Exp Ther Med 28: 351, 2024.
APA
Zhang, D., Zhu, Z., Wen, K., Zhang, S., & Liu, J. (2024). Netrin‑4 promotes VE‑cadherin expression in endothelial cells through the NF‑&kappa;B signaling pathway. Experimental and Therapeutic Medicine, 28, 351. https://doi.org/10.3892/etm.2024.12640
MLA
Zhang, D., Zhu, Z., Wen, K., Zhang, S., Liu, J."Netrin‑4 promotes VE‑cadherin expression in endothelial cells through the NF‑&kappa;B signaling pathway". Experimental and Therapeutic Medicine 28.3 (2024): 351.
Chicago
Zhang, D., Zhu, Z., Wen, K., Zhang, S., Liu, J."Netrin‑4 promotes VE‑cadherin expression in endothelial cells through the NF‑&kappa;B signaling pathway". Experimental and Therapeutic Medicine 28, no. 3 (2024): 351. https://doi.org/10.3892/etm.2024.12640
Copy and paste a formatted citation
x
Spandidos Publications style
Zhang D, Zhu Z, Wen K, Zhang S and Liu J: Netrin‑4 promotes VE‑cadherin expression in endothelial cells through the NF‑&kappa;B signaling pathway. Exp Ther Med 28: 351, 2024.
APA
Zhang, D., Zhu, Z., Wen, K., Zhang, S., & Liu, J. (2024). Netrin‑4 promotes VE‑cadherin expression in endothelial cells through the NF‑&kappa;B signaling pathway. Experimental and Therapeutic Medicine, 28, 351. https://doi.org/10.3892/etm.2024.12640
MLA
Zhang, D., Zhu, Z., Wen, K., Zhang, S., Liu, J."Netrin‑4 promotes VE‑cadherin expression in endothelial cells through the NF‑&kappa;B signaling pathway". Experimental and Therapeutic Medicine 28.3 (2024): 351.
Chicago
Zhang, D., Zhu, Z., Wen, K., Zhang, S., Liu, J."Netrin‑4 promotes VE‑cadherin expression in endothelial cells through the NF‑&kappa;B signaling pathway". Experimental and Therapeutic Medicine 28, no. 3 (2024): 351. https://doi.org/10.3892/etm.2024.12640
Follow us
  • Twitter
  • LinkedIn
  • Facebook
About
  • Spandidos Publications
  • Careers
  • Cookie Policy
  • Privacy Policy
How can we help?
  • Help
  • Live Chat
  • Contact
  • Email to our Support Team