Spandidos Publications Logo
  • About
    • About Spandidos
    • Aims and Scopes
    • Abstracting and Indexing
    • Editorial Policies
    • Reprints and Permissions
    • Job Opportunities
    • Terms and Conditions
    • Contact
  • Journals
    • All Journals
    • Oncology Letters
      • Oncology Letters
      • Information for Authors
      • Editorial Policies
      • Editorial Board
      • Aims and Scope
      • Abstracting and Indexing
      • Bibliographic Information
      • Archive
    • International Journal of Oncology
      • International Journal of Oncology
      • Information for Authors
      • Editorial Policies
      • Editorial Board
      • Aims and Scope
      • Abstracting and Indexing
      • Bibliographic Information
      • Archive
    • Molecular and Clinical Oncology
      • Molecular and Clinical Oncology
      • Information for Authors
      • Editorial Policies
      • Editorial Board
      • Aims and Scope
      • Abstracting and Indexing
      • Bibliographic Information
      • Archive
    • Experimental and Therapeutic Medicine
      • Experimental and Therapeutic Medicine
      • Information for Authors
      • Editorial Policies
      • Editorial Board
      • Aims and Scope
      • Abstracting and Indexing
      • Bibliographic Information
      • Archive
    • International Journal of Molecular Medicine
      • International Journal of Molecular Medicine
      • Information for Authors
      • Editorial Policies
      • Editorial Board
      • Aims and Scope
      • Abstracting and Indexing
      • Bibliographic Information
      • Archive
    • Biomedical Reports
      • Biomedical Reports
      • Information for Authors
      • Editorial Policies
      • Editorial Board
      • Aims and Scope
      • Abstracting and Indexing
      • Bibliographic Information
      • Archive
    • Oncology Reports
      • Oncology Reports
      • Information for Authors
      • Editorial Policies
      • Editorial Board
      • Aims and Scope
      • Abstracting and Indexing
      • Bibliographic Information
      • Archive
    • Molecular Medicine Reports
      • Molecular Medicine Reports
      • Information for Authors
      • Editorial Policies
      • Editorial Board
      • Aims and Scope
      • Abstracting and Indexing
      • Bibliographic Information
      • Archive
    • World Academy of Sciences Journal
      • World Academy of Sciences Journal
      • Information for Authors
      • Editorial Policies
      • Editorial Board
      • Aims and Scope
      • Abstracting and Indexing
      • Bibliographic Information
      • Archive
    • International Journal of Functional Nutrition
      • International Journal of Functional Nutrition
      • Information for Authors
      • Editorial Policies
      • Editorial Board
      • Aims and Scope
      • Abstracting and Indexing
      • Bibliographic Information
      • Archive
    • International Journal of Epigenetics
      • International Journal of Epigenetics
      • Information for Authors
      • Editorial Policies
      • Editorial Board
      • Aims and Scope
      • Abstracting and Indexing
      • Bibliographic Information
      • Archive
    • Medicine International
      • Medicine International
      • Information for Authors
      • Editorial Policies
      • Editorial Board
      • Aims and Scope
      • Abstracting and Indexing
      • Bibliographic Information
      • Archive
  • Articles
  • Information
    • Information for Authors
    • Information for Reviewers
    • Information for Librarians
    • Information for Advertisers
    • Conferences
  • Language Editing
Spandidos Publications Logo
  • About
    • About Spandidos
    • Aims and Scopes
    • Abstracting and Indexing
    • Editorial Policies
    • Reprints and Permissions
    • Job Opportunities
    • Terms and Conditions
    • Contact
  • Journals
    • All Journals
    • Biomedical Reports
      • Information for Authors
      • Editorial Policies
      • Editorial Board
      • Aims and Scope
      • Abstracting and Indexing
      • Bibliographic Information
      • Archive
    • Experimental and Therapeutic Medicine
      • Information for Authors
      • Editorial Policies
      • Editorial Board
      • Aims and Scope
      • Abstracting and Indexing
      • Bibliographic Information
      • Archive
    • International Journal of Epigenetics
      • Information for Authors
      • Editorial Policies
      • Editorial Board
      • Aims and Scope
      • Abstracting and Indexing
      • Bibliographic Information
      • Archive
    • International Journal of Functional Nutrition
      • Information for Authors
      • Editorial Policies
      • Editorial Board
      • Aims and Scope
      • Abstracting and Indexing
      • Bibliographic Information
      • Archive
    • International Journal of Molecular Medicine
      • Information for Authors
      • Editorial Policies
      • Editorial Board
      • Aims and Scope
      • Abstracting and Indexing
      • Bibliographic Information
      • Archive
    • International Journal of Oncology
      • Information for Authors
      • Editorial Policies
      • Editorial Board
      • Aims and Scope
      • Abstracting and Indexing
      • Bibliographic Information
      • Archive
    • Medicine International
      • Information for Authors
      • Editorial Policies
      • Editorial Board
      • Aims and Scope
      • Abstracting and Indexing
      • Bibliographic Information
      • Archive
    • Molecular and Clinical Oncology
      • Information for Authors
      • Editorial Policies
      • Editorial Board
      • Aims and Scope
      • Abstracting and Indexing
      • Bibliographic Information
      • Archive
    • Molecular Medicine Reports
      • Information for Authors
      • Editorial Policies
      • Editorial Board
      • Aims and Scope
      • Abstracting and Indexing
      • Bibliographic Information
      • Archive
    • Oncology Letters
      • Information for Authors
      • Editorial Policies
      • Editorial Board
      • Aims and Scope
      • Abstracting and Indexing
      • Bibliographic Information
      • Archive
    • Oncology Reports
      • Information for Authors
      • Editorial Policies
      • Editorial Board
      • Aims and Scope
      • Abstracting and Indexing
      • Bibliographic Information
      • Archive
    • World Academy of Sciences Journal
      • Information for Authors
      • Editorial Policies
      • Editorial Board
      • Aims and Scope
      • Abstracting and Indexing
      • Bibliographic Information
      • Archive
  • Articles
  • Information
    • For Authors
    • For Reviewers
    • For Librarians
    • For Advertisers
    • Conferences
  • Language Editing
Login Register Submit
  • This site uses cookies
  • You can change your cookie settings at any time by following the instructions in our Cookie Policy. To find out more, you may read our Privacy Policy.

    I agree
Search articles by DOI, keyword, author or affiliation
Search
Advanced Search
presentation
Experimental and Therapeutic Medicine
Join Editorial Board Propose a Special Issue
Print ISSN: 1792-0981 Online ISSN: 1792-1015
Journal Cover
September-2024 Volume 28 Issue 3

Full Size Image

Sign up for eToc alerts
Recommend to Library

Journals

International Journal of Molecular Medicine

International Journal of Molecular Medicine

International Journal of Molecular Medicine is an international journal devoted to molecular mechanisms of human disease.

International Journal of Oncology

International Journal of Oncology

International Journal of Oncology is an international journal devoted to oncology research and cancer treatment.

Molecular Medicine Reports

Molecular Medicine Reports

Covers molecular medicine topics such as pharmacology, pathology, genetics, neuroscience, infectious diseases, molecular cardiology, and molecular surgery.

Oncology Reports

Oncology Reports

Oncology Reports is an international journal devoted to fundamental and applied research in Oncology.

Experimental and Therapeutic Medicine

Experimental and Therapeutic Medicine

Experimental and Therapeutic Medicine is an international journal devoted to laboratory and clinical medicine.

Oncology Letters

Oncology Letters

Oncology Letters is an international journal devoted to Experimental and Clinical Oncology.

Biomedical Reports

Biomedical Reports

Explores a wide range of biological and medical fields, including pharmacology, genetics, microbiology, neuroscience, and molecular cardiology.

Molecular and Clinical Oncology

Molecular and Clinical Oncology

International journal addressing all aspects of oncology research, from tumorigenesis and oncogenes to chemotherapy and metastasis.

World Academy of Sciences Journal

World Academy of Sciences Journal

Multidisciplinary open-access journal spanning biochemistry, genetics, neuroscience, environmental health, and synthetic biology.

International Journal of Functional Nutrition

International Journal of Functional Nutrition

Open-access journal combining biochemistry, pharmacology, immunology, and genetics to advance health through functional nutrition.

International Journal of Epigenetics

International Journal of Epigenetics

Publishes open-access research on using epigenetics to advance understanding and treatment of human disease.

Medicine International

Medicine International

An International Open Access Journal Devoted to General Medicine.

Journal Cover
September-2024 Volume 28 Issue 3

Full Size Image

Sign up for eToc alerts
Recommend to Library

  • Article
  • Citations
    • Cite This Article
    • Download Citation
    • Create Citation Alert
    • Remove Citation Alert
    • Cited By
  • Similar Articles
    • Related Articles (in Spandidos Publications)
    • Similar Articles (Google Scholar)
    • Similar Articles (PubMed)
  • Download PDF
  • Download XML
  • View XML
Article Open Access

Vascular endothelial cells of Mongolian gerbils are resistant to cholesterol-induced mitochondrial dysfunction and oxidative damage

  • Authors:
    • Xiaobing Wang
    • Yuchen Dong
    • Hongjian Du
    • Yijia Lu
    • Yanjie Jiang
    • Mingxing Ding
    • Xiaosheng Sheng
  • View Affiliations / Copyright

    Affiliations: School of Medicine, Jinhua Polytechnic, Jinhua, Zhejiang 321007, P.R. China, School of Pharmacy, Jinhua Polytechnic, Jinhua, Zhejiang 321007, P.R. China, Institute of Pharmacology, Jinhua Food Institute for Food and Drug Control, Jinhua, Zhejiang 321000, P.R. China, Department of Cardiology, Jinhua People's Hospital, Jinhua, Zhejiang 321000, P.R. China
    Copyright: © Wang et al. This is an open access article distributed under the terms of Creative Commons Attribution License.
  • Article Number: 356
    |
    Published online on: July 8, 2024
       https://doi.org/10.3892/etm.2024.12645
  • Expand metrics +
Metrics: Total Views: 0 (Spandidos Publications: | PMC Statistics: )
Metrics: Total PDF Downloads: 0 (Spandidos Publications: | PMC Statistics: )
Cited By (CrossRef): 0 citations Loading Articles...

This article is mentioned in:



Abstract

Atherosclerosis is essentially the leading factor behind occurrences of cardiovascular diseases (CVDs)-associated incidents, while mitochondrial dysfunction is also the main cause of atherosclerosis. The present study conducted a comparative analysis of mitochondrial function-related indicators in cholesterol-induced vascular endothelial cells (VECs) from Mongolian gerbils, Sprague-Dawley (SD) rats and humans. It reported that the inhibitory effect of cholesterol treatment on the viability of Mongolian gerbil VECs was markedly lower than the other two types of VECs at the same concentration. Following cholesterol treatment, mitochondrial DNA copy numbers, reactive oxygen species level, calcium concentration and mitochondrial membrane potential of Mongolian gerbil VECs did not change markedly. These results suggested that the function of mitochondria in the VECs of Mongolian gerbil is normal. Additionally, cholesterol treatment also did not alter the levels of superoxide dismutase, glutathione peroxidase, ATP, NADH-CoQ reductase and cytochrome c oxidase in Mongolian gerbil VECs. It was hypothesized that the VECs of Mongolian gerbils have certain resistance to oxidative damage induced by cholesterol. In brief, the present study demonstrated that VECs of Mongolian gerbils are resistant to cholesterol-induced mitochondrial dysfunction and oxidative damage. The aforementioned findings establish a theoretical foundation for the advancement of innovative strategies in the prevention and treatment of atherosclerosis.

Introduction

Cardiovascular diseases (CVDs) are responsible for ~17 million fatalities annually across the globe, constituting ~1/3 of all global deaths (1). Atherosclerosis is essentially the leading factor behind occurrences of CVDs-associated incidents, such as stroke and myocardial infarction. Therefore, the study of the pathogenesis of atherosclerosis has profound significance for the prevention and treatment of CVDs and the protection of human health. Mitochondria, serving as organelles with multiple functions, are known for their versatility (2). While their role in generating cellular energy has been extensively researched, they also play a part in various cellular processes such as maintaining calcium levels (3), producing steroids (4) and mediating redox signaling (5). Reactive oxygen species (ROS) are mainly produced by mitochondria and are necessary for the cell as secondary signaling agents and regulated by numerous antioxidant molecules and proteins (6). Mitochondria overproduction of ROS will lead to its functional disorder, resulting in the decrease of oxidative phosphorylation level, endothelial peroxidation damage, calcium homeostasis disorder, loss of mitochondrial membrane potential (ΔΨM) and release of cytochrome c and eventually induce apoptosis of cells (7). The apoptosis of vascular endothelial cells (VECs) causes damage to the inner wall of the blood vessels and oxidized low-density lipoprotein is transported to the space under the arterial wall, leading to its deposition in vascular smooth muscle cells and macrophages and the occurrence of atherosclerosis (8,9). Additionally, high levels of ROS can cause damage to mitochondrial DNA (mtDNA) (10). Due to the robust replication ability but limited repair capacity of mtDNA, the accumulation of mtDNA damage exacerbates mitochondrial dysfunction (10). Therefore, mitochondrial dysfunction caused by excessive ROS is the main cause of atherosclerosis. By improving mitochondrial respiratory function, the progression of atherosclerosis can be attenuated.

The Mongolian gerbil (Meriones unguiculatus), is a rodent belonging to the hamster family (Muridae) within the gerbil subfamily and gerbil genus (Meriones). The wild gerbil is mainly distributed in Inner Mongolia and its adjacent arid and semi-arid areas (11). The Mongolian gerbil is a special experimental animal in China, with distinctive biological characteristics and has important research and application value in the field of biomedicine (12). A recent study has demonstrated that the hypercholesterolemic model in gerbils could be established by feeding a high-fat diet for 1 month, but atherosclerosis did not develop in gerbils for up to 6 months (13). Due to this biological property, gerbils serve as an excellent animal model for investigating atherosclerosis. However, there is currently a lack of research investigating the underlying mechanisms responsible for atherosclerosis resistance in Mongolian gerbils both domestically and internationally.

The present study conducted a comparative analysis of mitochondrial function-related indicators in VECs from Mongolian gerbils, Sprague-Dawley (SD) rats and humans. These findings elucidated the intrinsic relationship between mitochondrial function of Mongolian gerbil VECs and atherosclerosis, which may provide a theoretical foundation for the development of novel approaches towards the prevention and treatment of atherosclerosis.

Materials and methods

Isolation of VECs of Mongolian gerbils

A total of 20 male Mongolian gerbils (6-8 weeks old, weighing 50-70 g) were obtained from Key Laboratory of Experimental Animal, Zhejiang Academy of Medical Sciences, China. They were accommodated in cages of standard size, with four gerbils per cage and a 12-h light/dark cycle. The air temperature was carefully regulated to be within the range of 22±2˚C, and the humidity was maintained at 60-70%.

The Mongolian gerbils were sacrificed with overdose of pentobarbital sodium (200 mg/kg) via intraperitoneal injection. The thoracic aorta was removed under strict aseptic precautions in super-purgative working table and put into the petri dish filled with RPMI-1640 medium (containing 10% FBS and 1% penicillin/streptomycin; Gibco; Thermo Fisher Scientific, Inc.). The connective tissue and adipose tissue outside the blood vessels were stripped clean. The tissue was dissected into 2 mm3 pieces using a sterile cross-scalpel and washed twice in PBS after low-speed centrifugation (210 x g, 1 min at 4˚C). The single-cell suspension was obtained after incubation in collagenase solution, enzymatic hydrolysis in DNase I solution, filtration through cell filters, rinsing with PBS and trypsin digestion. All experimental protocols involving gerbils were conducted in accordance with the guidelines outlined by the NIH Guide for the Care and Use of Laboratory Animals (8th edition; https://www.ncbi.nlm.nih.gov/books/NBK54050/). Additionally, these procedures received ethical approval from the ethics committee of Jinhua Polytechnic (approval no. 20190605).

Characterization of Mongolian gerbil VECs

The morphology of Mongolian gerbil VECs was observed under an optical microscope (Olympus BX53; Olympus Corporation; magnification, x100).

For immunofluorescent tests, the isolated VECs were washed by PBS, fixed with 4% paraformaldehyde for 10 min at room temperature and then permeabilized with 0.1% TritonX-100 in PBS. The VECs were blocked with goat serum (Gibco; Thermo Fisher Scientific, Inc.), followed by incubation with primary antibody CD31 (1:3,000; cat. no. ab222783; Abcam) overnight at 4˚C and then incubation with secondary antibody (1:5,000; cat. no. ab7090; Abcam) for 1 h at room temperature. After staining with DAPI for 2 min at 22˚C, images were captured with the aid of a fluorescence microscope (Olympus Corporation).

Cell culture, cholesterol treatment and cell viability measurement

Human primary VECs (cat. no. CP-H115) and SD rat primary VECs (cat. no. CP-R100) were obtained from Procell Life Science & Technology Co., Ltd. These cells obtained from the commercial market are regarded as commodities, therefore their sources, including relevant biological information from specific patients or healthy individuals, have been removed from identification. Therefore, ethics approval was waived for use of primary human VECs by the ethics committee of Jinhua Polytechnic. RPMI-1640 medium containing 10% FBS and 1% penicillin/streptomycin was utilized for the cultivation of human VECs, rat VECs and Mongolian gerbil VECs. The cultures were maintained at 5% CO2 and 37˚C.

For the measurement of cell viability, the aforementioned cells at a density of 3x105 were cultivated into 96-well plates containing FBS-free RPMI-1640. The cells were treated with different concentrations of cholesterol (0, 6.25, 12.5, 25, 50 and 100 mg/l) for 12 h. Subsequently, 10 µl of CCK-8 solution (Dojindo Laboratories, Inc.) was added to the respective wells. The duration of the reaction was 3 h. The respective control groups were treated without cholesterol. Cell viability was calculated using a BioTek microplate reader (BioTek; Agilent Technologies, Inc.) at 450 nm.

Flow cytometry analysis of ROS, Ca2+ concentration and ΔΨM

The level of ROS in the cells was assessed using flow cytometry analysis, employing a ROS Detection Kit based on DCFH-DA probe (Beyotime Institute of Biotechnology). A solution of DCFH-DA at a final concentration of 10 µM was prepared by diluting it with FBS-free medium. After harvesting and washing the cells (1x106) twice with PBS, they were incubated with 500 µl of 10 µM DCFH-DA for 20 min at 37˚C. Subsequently, the cells were washed three times with FBS-free medium. Finally, detection and analysis of cellular ROS levels were performed using a FACScan flow cytometer with BD FACSDiva™ software v.6.0.1 (BD Biosciences) equipped with an excitation wavelength of 488 nm (14).

For the measurement of intracellular Ca2+ concentration, the cells were rinsed with PBS three times and then subjected to staining with 1 µM Fluo-3 AM (Beyotime Institute of Biotechnology) for 30 min at a temperature of 37˚C in the dark. Upon entering the cell, Fluo-3 AM can be enzymatically cleaved by intracellular esterases, resulting in the formation of Fluo-3. The binding of Ca2+ to Fluo-3 leads to emission of green fluorescence. To determine the concentration of intracellular Ca2+ concentration, flow cytometric analysis was conducted using a FACScan flow cytometer with BD FACSDiva software v.6.0.1 (BD Biosciences) (15).

Mitochondrial membrane potential was detected using a mitochondrial membrane potential (ΔΨM) assay Kit with JC-1 (Beyotime Institute of Biotechnology). The cells were exposed to JC-1 dye (2 µM) for 20 min at 37˚C in the dark, followed by two washes with PBS. Flow cytometric analysis was performed using a FACScan flow cytometer with BD FACSDiva software v.6.0.1 (BD Biosciences) with excitation at 488 nm and emission filters set at 530 and 585 nm (16).

Mitochondria copy number test

The cells were subjected to TRIzol reagent (Thermo Fisher Scientific, Inc.) for the isolation of total RNA, followed by measurement of RNA concentration with NanoDrop2000 spectrophotometer (Thermo Fisher Scientific, Inc.). For cDNA synthesis, 1 µg of RNA was reverse transcribed with Hifair II 1st Strand cDNA Synthesis SuperMix (Shanghai Yeasen Biotechnology Co., Ltd.). PCR was performed using the GeneAmp XL PCR Kit (Applied Biosystems; Thermo Fisher Scientific, Inc.) on a thermocycler (T Gradient; Biometra GmbH). The conditions for PCR were: 95˚C for 5 min, followed by 40 cycles of 95˚C for 30 sec, 55˚C for 30 sec and 72˚C for 20 sec. Mitochondrial COX1 was served as a marker for mtDNA, while GAPDH was used for normalization. The primers used are listed in Table I. The quantification of mtDNA content involved calculating the ratio between mitochondrial COX1 and GAPDH.

Table I

Reverse transcription PCR primers.

Table I

Reverse transcription PCR primers.

SpeciesGene SequencesAccession number
Mongolian gerbilCOX1Forward 5'-AGGAGCAGTCTTTGCCATCA-3'NC_023263.1
  Reverse 5'-GAGGGCAGCCATGTAGTCAT-3' 
 GAPDHForward 5'-ACATGGCCTCCAAGGAGTAAGAA-3'XM_021636934.2
  Reverse 5'-TGCAGTGAGCTTTATTGATGGTATTC-3' 
Sprague-Dawley ratCOX1Forward 5'-ATTGGAGGCTTCGGGAACTG-3'NC_001665.2
  Reverse 5'-AGATAGAAGACACCCCGGCT-3' 
 GAPDHForward 5'-CCGTATCGGACGCCTGGTT-3'NM_017008.4
  Reverse 5'-TCCTGGAAGATGGTGATGGGTT-3' 
HumanCOX1Forward 5'-CTCCCTCTCTCCTACTCCTGCTC-3'NC_012920.1
  Reverse 5'-GGCCCCTAAGATAGAGGAGAC-3' 
 GAPDHForward 5'-AAGCCTGCCGGTGACTAAC-3'NM_001256799.3
  Reverse 5'-GCATCACCCGGAGGAGAAAT-3' 
Detection of the levels of ATP, NADH-CoQ reductase, superoxide dismutase (SOD), cytochrome c and glutathione peroxidase (GSG-Px)

According to the instructions of ATP Assay Kit (Nanjing Jiancheng Bioengineering Institute), NADH-CoQ reductase Activity Assay Kit (Beijing Solarbio Science & Technology Co., Ltd.), Total Superoxide Dismutase Assay Kit (Nanjing Jiancheng Bioengineering Institute), cytochrome c oxidase Assay Kit (Nanjing Jiancheng Bioengineering Institute) and Glutathione Peroxidase (GSH-PX) Assay Kit (Nanjing Jiancheng Bioengineering Institute), the levels of ATP, NADH-CoQ reductase, SOD, cytochrome c oxidase and GSH-Px were determined.

Statistical analysis

All experiments were conducted in triplicate in at least three independent experiments. The data of cell viability was analyzed by two-way ANOVA followed by Tukey's multiple comparisons test. Statistical comparisons for other data in this study were made only between control and model of one species, which were assessed using the Student's t-test. Data analysis was conducted using SPSS software version 22.0 (IBM Corp.). The data were presented as mean ± standard deviation. P<0.05 was considered to indicate a statistically significant difference.

Results

Identification of Mongolian gerbil VECs

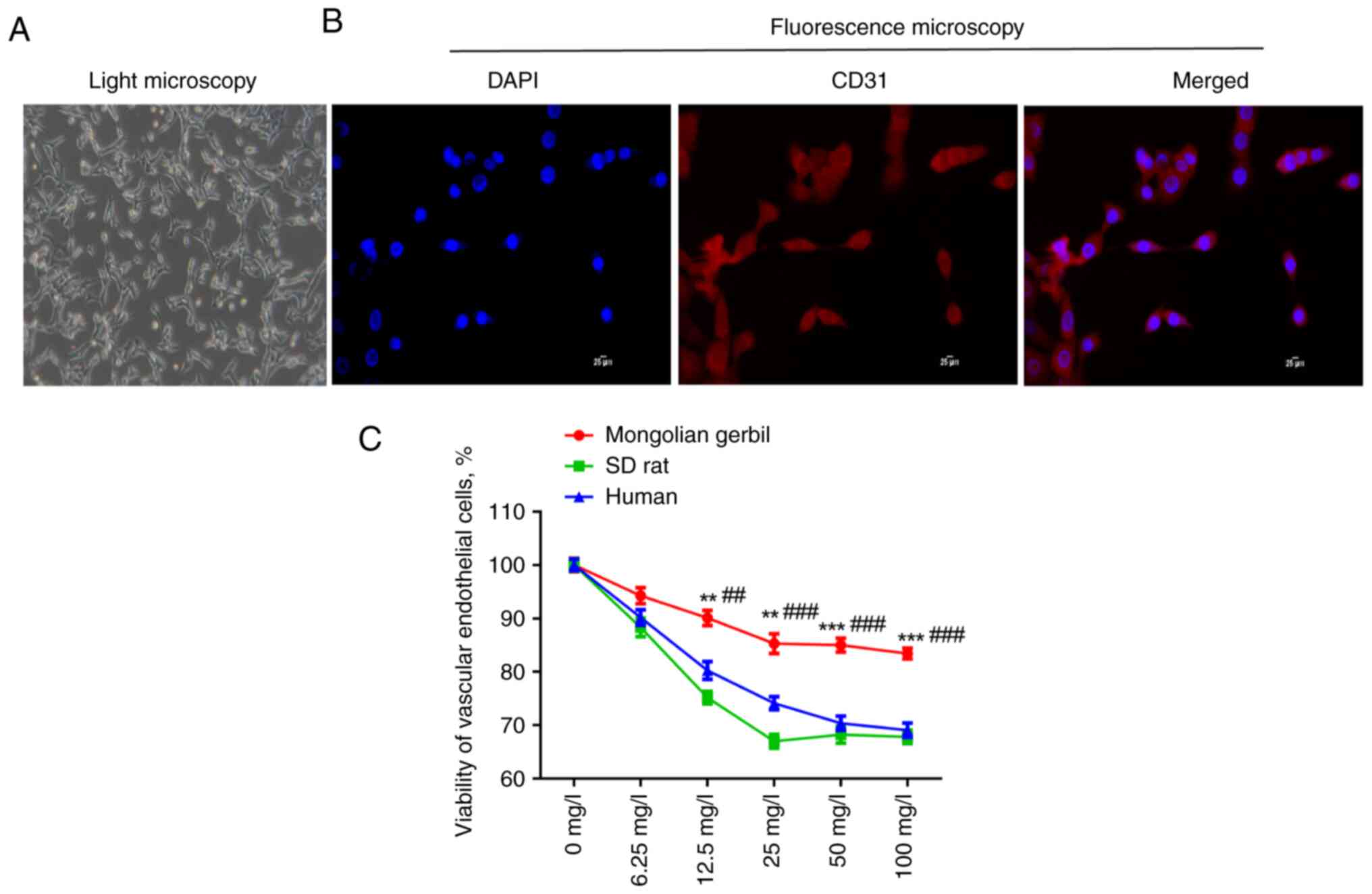
The morphology of primary isolated Mongolian gerbil VECs was observed under a light microscope. It was found that the isolated VECs showed irregular cell morphology (Fig. 1A). CD31 is a specific marker of endothelial cells, so it was then further identified whether the isolated cells were VECs. As illustrated in Fig. 1B, CD31-positive cells were observed under a fluorescence microscope. These results indicated that the Mongolian gerbil VECs were isolated successfully and could be used in subsequent experiments. To establish cholesterol-induced oxidative stress cell model, different concentrations of cholesterol (0, 6.25, 12.5, 25, 50 and 100 mg/l) were used to stimulate the VECs of Mongolian gerbils, SD rats and humans for 12 h. It was shown that the viability of the three types of VECs was decreased by cholesterol treatment, with a concentration-dependent manner (Fig. 1C). The inhibitory effect of cholesterol treatment on the viability of Mongolian gerbil VECs was markedly lower than the other two types of VECs at the same concentration (P<0.01). From the cholesterol concentration of 50 mg/l, the viability of three types of VECs was markedly inhibited and with the increase of concentration, the cell viability was basically no longer reduced. Therefore 50 mg/l of cholesterol was selected for the succeeding experiments.

Figure 1

Identification of Mongolian gerbil VECs. (A) The morphology of primary isolated Mongolian gerbil VECs was observed under a light microscope. Magnification, x100. (B) CD31-positive cells were observed under a fluorescence microscope. Scale bar, 25 µm. (C) The viability of Mongolian gerbil VECs, SD rat VECs and human VECs treated by different concentrations of cholesterol (0, 6.25, 12.5, 25, 50 and 100 mg/l) was measured by CCK-8 assay. **P<0.01, ***P<0.001 vs. human; ##P<0.01, ###P<0.001 vs. SD rat. VECs, vascular endothelial cells; SD, Sprague-Dawley.

Effects of cholesterol on ROS accumulation, Ca2+ concentration, ΔΨM and mtDNA copy numbers in three types of VECs

Mitochondrial dysfunction is observed during the progression of numerous CVDs, including atherosclerosis, while normal mitochondrial function is associated with the balance between ROS production, calcium homeostasis and ΔΨM. For this, 50 mg/l of cholesterol was used to treat VECs of Mongolian gerbils, SD rats and humans for 12 h as the model group, while those VECs without cholesterol treatment were served as the control group. DCFH-DA staining assays indicated that compared with the respective control group, there was a significant increase in ROS fluorescence intensity in SD rat VECs model group (Fig. 2A; P<0.001) and human VECs model group (P<0.001). Meanwhile, it was observed that Ca2+ overload was also occurred in SD rat VECs model group (Fig. 2B; P<0.001) and human VECs model group (P<0.01). Further analysis demonstrated that the impairment of ΔΨM was observed in the VECs model group of both SD rats (Fig. 2C; P<0.01) and humans (P<0.001), compared with the respective control group. Additionally, the maintenance of mtDNA copy numbers has been confirmed to be an essential factor for preservation of mitochondrial function (17). As shown in Fig. 2D, real-time PCR revealed a significant reduction in mtDNA copy numbers in the VECs model group of both SD rats (P<0.01) and humans (P<0.01). Notably, it was found that compared with the control group of Mongolian gerbil VECs, there were no significant differences in ROS production, intracellular Ca2+ concentration, ΔΨM and mtDNA copy numbers in Mongolian gerbil VECs model group (Fig. 2A-D).

Figure 2

Effects of cholesterol on ROS accumulation, Ca2+ concentration, ΔΨM and mtDNA copy numbers in three types of VECs. (A) ROS generation was calculated by DCFH-DA staining in cholesterol-induced Mongolian gerbil VECs, SD rat VECs and human VECs. (B) Ca2+ concentration was assessed by Fluo-3 AM staining in cholesterol-induced Mongolian gerbil, SD rat and human VECs. (C) Changes of ΔΨM in cholesterol-induced Mongolian gerbil, SD rat and human VECs were shown by JC-1 staining. (D) mtDNA copy numbers detected by reverse transcription PCR. **P<0.01, ***P<0.001, ns, no significance. ROS, reactive oxygen species; ΔΨM, mitochondrial membrane potential; mtDNA, mitochondrial DNA; VECs, vascular endothelial cells; SD, Sprague-Dawley.

Effects of cholesterol on antioxidant enzyme activities, ATP homeostasis and mitochondrial respiratory chain complexes in three types of VECs

Mitochondrial dysfunction is also implicated in a series of abnormal energy metabolism and enzymatic reactions. The activities of antioxidant enzymes (SOD and GSH-Px) in three types of VECs are shown in Fig. 3A. Compared with the respective control groups, the activities of SOD and GSH-Px were markedly decreased in the VECs model groups of both SD rats (P<0.01) and humans (P<0.01). The production of ROS in cells can be attributed to the mitochondrial respiratory chain. ROS are generated as a result of electron leakage from mitochondria during the ATP production process through electron-transport steps (18). As illustrated in Fig. 3B, the results demonstrated that compared with the respective control group, there was a significant decrease in ATP production, mitochondrial respiratory chain complexes I (NADH-CoQ reductase) activity and complexes IV (cytochrome c oxidase) activity in the VECs model groups of both SD rat (P<0.01) and humans (P<0.01). It was further observed that there was no significant difference in SOD activity, GSH-Px activity, ATP production, NADH-CoQ reductase activity and cytochrome c oxidase activity in Mongolian gerbil VECs model groups relative to its control group (Fig. 3A and B).

Figure 3

Effects of cholesterol on antioxidant enzyme activities, ATP homeostasis and mitochondrial respiratory chain complexes in three types of VECs. (A) The activities of antioxidant enzymes SOD and GSH-Px were determined by the corresponding commercial kits. (B) ATP concentration, NADH-CoQ reductase activity and cytochrome c oxidase activity were measured by the corresponding commercial Kits. **P<0.01, ***P<0.001, ns: no significance. VECs, vascular endothelial cells; SOD, superoxide dismutase; GSH-Px, glutathione peroxidase.

Discussion

The Mongolian gerbil has gained popularity as a small animal model for studying lipid metabolism in researching atherosclerosis due to its similarities to humans and its resistance to atherosclerosis (19). While mice and rats have been extensively used in biomedical research to gather data on CVDs, there are significant differences between these animals and humans when it comes to lipid metabolism, especially regarding high-fat diets and changes in serum cholesterol levels caused by dietary factors (20). Research has indicated that gerbils exhibit blood cholesterol concentration changes similar to those of humans in response to different types and amounts of dietary fat (21). Therefore, the present study conducted a comparative analysis of mitochondrial function-related indicators in VECs from Mongolian gerbils, SD rats and humans to uncover the intrinsic relationship between mitochondrial function of Mongolian gerbil VECs and atherosclerosis.

VECs function as a safeguarding shield within the walls of blood vessels and has a vital role in upholding physiological balance. Impaired functioning of VECs is considered a significant risk factor for cardiovascular health and contributes to the development of atherosclerosis (22). In the current study, three types of cholesterol-induced oxidative damage cell models were established, namely cholesterol-induced Mongolian gerbil VECs, SD rat VECs and human VECs. There exists a wide range of research studies conducted on animal models and humans, which provide substantial evidence to support the idea that elevated levels of oxidative and nitro-oxidative stress resulting from an augmented production of ROS and diminished reserves of antioxidants play a significant role in the development of atherosclerosis (23-27). For example, Ekstrand et al (28) established a new imaging technique to visualize and quantify intracellular and extracellular ROS levels within intact mouse aortas. They demonstrated that both intracellular and extracellular ROS levels were increased in advanced lesions (28). Batty et al (25) reported that the production of ROS initiates several processes involved in atherogenesis, including expression of adhesion molecules, stimulation of vascular smooth muscle proliferation and migration, apoptosis in the endothelium, oxidation of lipids, activation of matrix metalloproteinases and altered vasomotor activity (25). These publicly available data indicated that compared with healthy individuals, elevated ROS levels are a risk factor for the occurrence of atherosclerosis.

The present study found that ROS amounts were increased markedly in the VECs model groups of both SD rats and humans, compared with the respective control groups, while there seemed no significant differences between Mongolian gerbil VECs model group and control group. These results to some extent implied the anti-atherosclerotic properties of Mongolian gerbils. The accumulation of calcium within the arterial wall is another important characterization of atherosclerosis (29). In addition, studies have shown that the mitochondrial Ca2+ levels play a pivotal role in the generation of ROS (30,31). Ca2+ has the potential to enhance the generation of ROS through both direct and indirect mechanisms (32,33). Directly, they can stimulate enzymes involved in ROS production, such as α-ketoglutarate dehydrogenase and glycerol phosphate (32). Indirectly, mitochondrial Ca2+ can activate nitric oxide synthase, which leads to the formation of nitric oxide and the blocking of complex IV, resulting in an excessive production of ROS (33). As expected, high levels of Ca2+ were observed in the VECs model groups of both SD rats and humans, but no changes in Mongolian gerbil VECs model group. These findings suggested that in cholesterol-induced SD rat VECs and human VECs, the elevated Ca2+ levels surpassing the physiological threshold result in Ca2+ overload, leading to detrimental ROS production.

In addition, mitochondrial Ca2+ overload can further compromise mitochondrial bioenergetics and functions, resulting in diminished ATP production, subsequent dissipation of ΔΨM and ultimately triggering cellular apoptosis (34,35). Similarly, the present study, demonstrated a significant decrease in ΔΨM and ATP production in cholesterol-induced SD rat and human VECs, while no significant changes were observed in cholesterol-induced Mongolian gerbil VECs, suggesting that mitochondrial dysfunction occurs in the VECs model groups of both SD rats and humans. This conclusion was further confirmed by the decrease of mtDNA copy numbers in both SD rat and human VECs model groups. According to a previous study, it has been found that mtDNA is responsible for encoding several polypeptide subunits that make up the mitochondrial respiratory chain complexes (I, III, IV), with the exception of complexes II (36). Given that mutations in mtDNA can result in the dysfunction of mitochondrial respiratory chain complexes, excessive generation of ROS and synthesis of pro-apoptotic proteins, eventually leading to cell apoptosis (36) It was therefore hypothesized that mitochondrial respiratory chain dysfunction occurred in cholesterol-induced SD rat and human VECs. The results that mitochondrial respiratory chain complexes I (NADH-CoQ reductase) activity and complexes IV (cytochrome c oxidase) activity were reduced in both SD rat and human VECs model groups further validated this hypothesis. Excessive ROS production and mitochondrial dysfunction are also implicated in a series of other complex biological process such as redox imbalance (37). The enzymes SOD and GSH-Px play crucial roles as antioxidant defense mechanisms within cells (38). The present study found that compared with the respective control groups, the activities of SOD and GSH-Px were markedly decreased in SD rat and human VECs model groups, but no changes were observed in cholesterol-induced Mongolian gerbil VECs, which further indicated that oxidative damage was obviously in cholesterol-induced SD rat VECs and human VECs.

Some limitations of this study should not be overlooked. First, it is imperative to measure the activities of other mitochondrial respiratory chain complexes, such as complexes II and III. Second, further investigation is required to assess the activities of other enzymatic defenses in ROS scavenging systems, including GSH-Px, catalase and malondialdehyde. Third, a more comprehensive approach would involve delving deeper into the underlying reasons behind the resistance of Mongolian gerbils to atherosclerosis in animal models.

To summarize, the present study primarily compared the effects of cholesterol treatment on VECs derived from Mongolian gerbils, SD rats and humans. Notably, cholesterol treatment markedly induced mitochondrial dysfunction in both SD rat and human VECs; however, it exerted minimal effect on the normal mitochondrial function of Mongolian gerbils. These findings provide a theoretical basis for the development of innovative approaches towards preventing and treating atherosclerosis.

Acknowledgements

Not applicable.

Funding

Funding: The present study was supported by Zhejiang Province Commonwealth Projects (project no. LGD20C040003).

Availability of data and materials

The data generated in the present study may be requested from the corresponding author.

Authors' contributions

MD and XS made substantial contributions to the conception and design of the present study. XW, YD, HD, YL and YJ made substantial contributions to the acquisition, analysis and interpretation of the data. XW drafted the manuscript. MD, XS, XW, YD, HD, YL and YJ confirm the authenticity of all the raw data. All authors revised the manuscript critically for intellectual content. All authors agreed to be accountable for all aspects of the work in ensuring that questions related to the accuracy or integrity of any part of the work are appropriately investigated and resolved. All authors have read and approved the final manuscript.

Ethics approval and consent to participate

All experimental procedures were performed in compliance with the guidelines outlined by the NIH Guide for the Care and Use of Laboratory Animals (8th edition; https://www.ncbi.nlm.nih.gov/books/NBK54050/) and were approved by the Ethics Committee of Jinhua Polytechnic (Jinhua, China; approval no. 20190605).

Patient consent for publication

Not applicable.

Competing interests

The authors declare that they have no competing interests.

References

1 

Thomas H, Diamond J, Vieco A, Chaudhuri S, Shinnar E, Cromer S, Perel P, Mensah GA, Narula J, Johnson CO, et al: Global atlas of cardiovascular disease 2000-2016: The path to prevention and control. Glob Heart. 13:143–163. 2018.PubMed/NCBI View Article : Google Scholar

2 

McBride HM, Neuspiel M and Wasiak S: Mitochondria: More than just a powerhouse. Curr Biol. 16:R551–R560. 2006.PubMed/NCBI View Article : Google Scholar

3 

Bravo-Sagua R, Parra V, Lopez-Crisosto C, Diaz P, Quest AF and Lavandero S: Calcium transport and signaling in mitochondria. Compr Physiol. 7:623–634. 2017.PubMed/NCBI View Article : Google Scholar

4 

Chien Y, Rosal K and Chung BC: Function of CYP11A1 in the mitochondria. Mol Cell Endocrinol. 441:55–61. 2017.PubMed/NCBI View Article : Google Scholar

5 

Blajszczak C and Bonini MG: Mitochondria targeting by environmental stressors: Implications for redox cellular signaling. Toxicology. 391:84–89. 2017.PubMed/NCBI View Article : Google Scholar

6 

Li R, Jia Z and Trush MA: Defining ROS in biology and medicine. React Oxyg Species (Apex). 1:9–21. 2016.PubMed/NCBI View Article : Google Scholar

7 

Suarez-Rivero JM, Pastor-Maldonado CJ, Povea-Cabello S, Álvarez-Córdoba M, Villalón-García I, Talaverón-Rey M, Suárez-Carrillo A, Munuera-Cabeza M and Sánchez-Alcázar JA: From mitochondria to atherosclerosis: The inflammation path. Biomedicines. 9(285)2021.PubMed/NCBI View Article : Google Scholar

8 

Wu X, Zhang H, Qi W, Zhang Y, Li J, Li Z, Lin Y, Bai X, Liu X, Chen X, et al: Nicotine promotes atherosclerosis via ROS-NLRP3-mediated endothelial cell pyroptosis. Cell Death Dis. 9(171)2018.PubMed/NCBI View Article : Google Scholar

9 

He X, Fan X, Bai B, Lu N, Zhang S and Zhang L: Pyroptosis is a critical immune-inflammatory response involved in atherosclerosis. Pharmacol Res. 165(105447)2021.PubMed/NCBI View Article : Google Scholar

10 

Wu H, Wang Y, Li W, Chen H, Du L, Liu D, Wang X, Xu T, Liu L and Chen Q: Deficiency of mitophagy receptor FUNDC1 impairs mitochondrial quality and aggravates dietary-induced obesity and metabolic syndrome. Autophagy. 15:1882–1898. 2019.PubMed/NCBI View Article : Google Scholar

11 

Xu LD, Zhang F, Chen C, Peng L, Luo WT, Chen R, Xu P and Huang YW: Revisiting the mongolian gerbil model for hepatitis E virus by reverse genetics. Microbiol Spectr. 10(e0219321)2022.PubMed/NCBI View Article : Google Scholar

12 

Zhang X, Wang C, He Y, Xing J, He Y, Huo X, Fu R, Lu X, Liu X, Lv J, et al: Establishment of noninvasive methods for the detection of Helicobacter pylori in mongolian gerbils and application of main laboratory gerbil populations in China. Biomed Res Int. 2022(6036457)2022.PubMed/NCBI View Article : Google Scholar

13 

Hong W, Zhang T, Yan J, Yu J, He B, Wu L, Yao K, Mao W and Chen Z: Bioinformatics analysis of an animal model of diet-induced nonalcoholic fatty liver disease with rapid progression. Exp Biol Med (Maywood). 247:263–275. 2022.PubMed/NCBI View Article : Google Scholar

14 

Jia F, Liu Y, Dou X, Du C, Mao T and Liu X: Liensinine inhibits osteosarcoma growth by ROS-mediated suppression of the JAK2/STAT3 signaling pathway. Oxid Med Cell Longev. 2022(8245614)2022.PubMed/NCBI View Article : Google Scholar

15 

Kong X, Li M, Shao K, Yang Y, Wang Q and Cai M: Progesterone induces cell apoptosis via the CACNA2D3/Ca2+/p38 MAPK pathway in endometrial cancer. Oncol Rep. 43:121–132. 2020.PubMed/NCBI View Article : Google Scholar

16 

Yang H, Cui Y, Tang Y, Tang X, Yu X, Zhou J, Yin Q and Shentu X: Cytoprotective role of humanin in lens epithelial cell oxidative stress-induced injury. Mol Med Rep. 22:1467–1479. 2020.PubMed/NCBI View Article : Google Scholar

17 

Jeng JY, Yeh TS, Lee JW, Lin SH, Fong TH and Hsieh RH: Maintenance of mitochondrial DNA copy number and expression are essential for preservation of mitochondrial function and cell growth. J Cell Biochem. 103:347–357. 2008.PubMed/NCBI View Article : Google Scholar

18 

Jeong EM, Chung J, Liu H, Go Y, Gladstein S, Farzaneh-Far A, Lewandowski ED and Dudley SC Jr: Role of mitochondrial oxidative stress in glucose tolerance, insulin resistance and cardiac diastolic dysfunction. J Am Heart Assoc. 5(e003046)2016.PubMed/NCBI View Article : Google Scholar

19 

Wasan KM, Najafi S, Peteherych KD and Pritchard PH: Effects of a novel hydrophilic phytostanol analog on plasma lipid concentrations in gerbils. J Pharm Sci. 90:1795–1799. 2001.PubMed/NCBI View Article : Google Scholar

20 

Suckling KE and Jackson B: Animal models of human lipid metabolism. Prog Lipid Res. 32:1–24. 1993.PubMed/NCBI View Article : Google Scholar

21 

Ramachandran HD, Narasimhamurthy K and Raina PL: Modulation of cholesterol induced hypercholesterolemia through dietary factors in Indian desert gerbils (Meriones hurrianae). Nutrition Res. 23:245–256. 2003.

22 

Chen HI, Hu WS, Hung MY, Ou HC, Huang SH, Hsu PT, Day CH, Lin KH, Viswanadha VP, Kuo WW and Huang CY: Protective effects of luteolin against oxidative stress and mitochondrial dysfunction in endothelial cells. Nutr Metab Cardiovasc Dis. 30:1032–1043. 2020.PubMed/NCBI View Article : Google Scholar

23 

Marchio P, Guerra-Ojeda S, Vila JM, Aldasoro M, Victor VM and Mauricio MD: Targeting early atherosclerosis: A focus on oxidative stress and inflammation. Oxid Med Cell Longev. 2019(8563845)2019.PubMed/NCBI View Article : Google Scholar

24 

Victor VM, Apostolova N, Herance R, Hernandez-Mijares A and Rocha M: Oxidative stress and mitochondrial dysfunction in atherosclerosis: Mitochondria-targeted antioxidants as potential therapy. Curr Med Chem. 16:4654–4667. 2009.PubMed/NCBI View Article : Google Scholar

25 

Batty M, Bennett MR and Yu E: The role of oxidative stress in atherosclerosis. Cells. 11(3843)2022.PubMed/NCBI View Article : Google Scholar

26 

Ciccarelli G, Conte S, Cimmino G, Maiorano P, Morrione A and Giordano A: Mitochondrial dysfunction: The hidden player in the pathogenesis of atherosclerosis? Int J Mol Sci. 24(1086)2023.PubMed/NCBI View Article : Google Scholar

27 

Shaito A, Aramouni K, Assaf R, Parenti A, Orekhov A, Yazbi AE, Pintus G and Eid AH: Oxidative Stress-induced endothelial dysfunction in cardiovascular diseases. Front Biosci (Landmark Ed). 27(105)2022.PubMed/NCBI View Article : Google Scholar

28 

Ekstrand M, Gustafsson Trajkovska M, Perman-Sundelin J, Fogelstrand P, Adiels M, Johansson M, Mattsson-Hultén L, Borén J and Levin M: Imaging of intracellular and extracellular ROS levels in atherosclerotic mouse aortas ex vivo: Effects of lipid lowering by diet or atorvastatin. PLoS One. 10(e0130898)2015.PubMed/NCBI View Article : Google Scholar

29 

Mallat Z, Corbaz A, Scoazec A, Besnard S, Lesèche G, Chvatchko Y and Tedgui A: Expression of interleukin-18 in human atherosclerotic plaques and relation to plaque instability. Circulation. 104:1598–1603. 2001.PubMed/NCBI View Article : Google Scholar

30 

Feno S, Butera G, Reane DV, Rizzuto R and Raffaello A: Crosstalk between calcium and ROS in pathophysiological conditions. Oxid Med Cell Longev. 2019(9324018)2019.PubMed/NCBI View Article : Google Scholar

31 

Bou-Teen D, Kaludercic N, Weissman D, Turan B, Maack C, Di Lisa F and Ruiz-Meana M: Mitochondrial ROS and mitochondria-targeted antioxidants in the aged heart. Free Radic Biol Med. 167:109–124. 2021.PubMed/NCBI View Article : Google Scholar

32 

Madreiter-Sokolowski CT, Thomas C and Ristow M: Interrelation between ROS and Ca2+ in aging and age-related diseases. Redox Biol. 36(101678)2020.PubMed/NCBI View Article : Google Scholar

33 

Gorlach A, Bertram K, Hudecova S and Krizanova O: Calcium and ROS: A mutual interplay. Redox Biol. 6:260–271. 2015.PubMed/NCBI View Article : Google Scholar

34 

Di Lisa F and Bernardi P: A CaPful of mechanisms regulating the mitochondrial permeability transition. J Mol Cell Cardiol. 46:775–780. 2009.PubMed/NCBI View Article : Google Scholar

35 

Biasutto L, Azzolini M, Szabo I and Zoratti M: The mitochondrial permeability transition pore in AD 2016: An update. Biochim Biophys Acta. 1863:2515–2530. 2016.PubMed/NCBI View Article : Google Scholar

36 

Moran M, Moreno-Lastres D, Marin-Buera L, Arenas J, Martin MA and Ugalde C: Mitochondrial respiratory chain dysfunction: implications in neurodegeneration. Free Radic Biol Med. 53:595–609. 2012.PubMed/NCBI View Article : Google Scholar

37 

Nickel A, Kohlhaas M and Maack C: Mitochondrial reactive oxygen species production and elimination. J Mol Cell Cardiol. 73:26–33. 2014.PubMed/NCBI View Article : Google Scholar

38 

Jena AB, Samal RR, Bhol NK and Duttaroy AK: Cellular Red-Ox system in health and disease: The latest update. Biomed Pharmacother. 162(114606)2023.PubMed/NCBI View Article : Google Scholar

Related Articles

  • Abstract
  • View
  • Download
  • Twitter
Copy and paste a formatted citation
Spandidos Publications style
Wang X, Dong Y, Du H, Lu Y, Jiang Y, Ding M and Sheng X: Vascular endothelial cells of Mongolian gerbils are resistant to cholesterol-induced mitochondrial dysfunction and oxidative damage. Exp Ther Med 28: 356, 2024.
APA
Wang, X., Dong, Y., Du, H., Lu, Y., Jiang, Y., Ding, M., & Sheng, X. (2024). Vascular endothelial cells of Mongolian gerbils are resistant to cholesterol-induced mitochondrial dysfunction and oxidative damage. Experimental and Therapeutic Medicine, 28, 356. https://doi.org/10.3892/etm.2024.12645
MLA
Wang, X., Dong, Y., Du, H., Lu, Y., Jiang, Y., Ding, M., Sheng, X."Vascular endothelial cells of Mongolian gerbils are resistant to cholesterol-induced mitochondrial dysfunction and oxidative damage". Experimental and Therapeutic Medicine 28.3 (2024): 356.
Chicago
Wang, X., Dong, Y., Du, H., Lu, Y., Jiang, Y., Ding, M., Sheng, X."Vascular endothelial cells of Mongolian gerbils are resistant to cholesterol-induced mitochondrial dysfunction and oxidative damage". Experimental and Therapeutic Medicine 28, no. 3 (2024): 356. https://doi.org/10.3892/etm.2024.12645
Copy and paste a formatted citation
x
Spandidos Publications style
Wang X, Dong Y, Du H, Lu Y, Jiang Y, Ding M and Sheng X: Vascular endothelial cells of Mongolian gerbils are resistant to cholesterol-induced mitochondrial dysfunction and oxidative damage. Exp Ther Med 28: 356, 2024.
APA
Wang, X., Dong, Y., Du, H., Lu, Y., Jiang, Y., Ding, M., & Sheng, X. (2024). Vascular endothelial cells of Mongolian gerbils are resistant to cholesterol-induced mitochondrial dysfunction and oxidative damage. Experimental and Therapeutic Medicine, 28, 356. https://doi.org/10.3892/etm.2024.12645
MLA
Wang, X., Dong, Y., Du, H., Lu, Y., Jiang, Y., Ding, M., Sheng, X."Vascular endothelial cells of Mongolian gerbils are resistant to cholesterol-induced mitochondrial dysfunction and oxidative damage". Experimental and Therapeutic Medicine 28.3 (2024): 356.
Chicago
Wang, X., Dong, Y., Du, H., Lu, Y., Jiang, Y., Ding, M., Sheng, X."Vascular endothelial cells of Mongolian gerbils are resistant to cholesterol-induced mitochondrial dysfunction and oxidative damage". Experimental and Therapeutic Medicine 28, no. 3 (2024): 356. https://doi.org/10.3892/etm.2024.12645
Follow us
  • Twitter
  • LinkedIn
  • Facebook
About
  • Spandidos Publications
  • Careers
  • Cookie Policy
  • Privacy Policy
How can we help?
  • Help
  • Live Chat
  • Contact
  • Email to our Support Team