Spandidos Publications Logo
  • About
    • About Spandidos
    • Aims and Scopes
    • Abstracting and Indexing
    • Editorial Policies
    • Reprints and Permissions
    • Job Opportunities
    • Terms and Conditions
    • Contact
  • Journals
    • All Journals
    • Oncology Letters
      • Oncology Letters
      • Information for Authors
      • Editorial Policies
      • Editorial Board
      • Aims and Scope
      • Abstracting and Indexing
      • Bibliographic Information
      • Archive
    • International Journal of Oncology
      • International Journal of Oncology
      • Information for Authors
      • Editorial Policies
      • Editorial Board
      • Aims and Scope
      • Abstracting and Indexing
      • Bibliographic Information
      • Archive
    • Molecular and Clinical Oncology
      • Molecular and Clinical Oncology
      • Information for Authors
      • Editorial Policies
      • Editorial Board
      • Aims and Scope
      • Abstracting and Indexing
      • Bibliographic Information
      • Archive
    • Experimental and Therapeutic Medicine
      • Experimental and Therapeutic Medicine
      • Information for Authors
      • Editorial Policies
      • Editorial Board
      • Aims and Scope
      • Abstracting and Indexing
      • Bibliographic Information
      • Archive
    • International Journal of Molecular Medicine
      • International Journal of Molecular Medicine
      • Information for Authors
      • Editorial Policies
      • Editorial Board
      • Aims and Scope
      • Abstracting and Indexing
      • Bibliographic Information
      • Archive
    • Biomedical Reports
      • Biomedical Reports
      • Information for Authors
      • Editorial Policies
      • Editorial Board
      • Aims and Scope
      • Abstracting and Indexing
      • Bibliographic Information
      • Archive
    • Oncology Reports
      • Oncology Reports
      • Information for Authors
      • Editorial Policies
      • Editorial Board
      • Aims and Scope
      • Abstracting and Indexing
      • Bibliographic Information
      • Archive
    • Molecular Medicine Reports
      • Molecular Medicine Reports
      • Information for Authors
      • Editorial Policies
      • Editorial Board
      • Aims and Scope
      • Abstracting and Indexing
      • Bibliographic Information
      • Archive
    • World Academy of Sciences Journal
      • World Academy of Sciences Journal
      • Information for Authors
      • Editorial Policies
      • Editorial Board
      • Aims and Scope
      • Abstracting and Indexing
      • Bibliographic Information
      • Archive
    • International Journal of Functional Nutrition
      • International Journal of Functional Nutrition
      • Information for Authors
      • Editorial Policies
      • Editorial Board
      • Aims and Scope
      • Abstracting and Indexing
      • Bibliographic Information
      • Archive
    • International Journal of Epigenetics
      • International Journal of Epigenetics
      • Information for Authors
      • Editorial Policies
      • Editorial Board
      • Aims and Scope
      • Abstracting and Indexing
      • Bibliographic Information
      • Archive
    • Medicine International
      • Medicine International
      • Information for Authors
      • Editorial Policies
      • Editorial Board
      • Aims and Scope
      • Abstracting and Indexing
      • Bibliographic Information
      • Archive
  • Articles
  • Information
    • Information for Authors
    • Information for Reviewers
    • Information for Librarians
    • Information for Advertisers
    • Conferences
  • Language Editing
Spandidos Publications Logo
  • About
    • About Spandidos
    • Aims and Scopes
    • Abstracting and Indexing
    • Editorial Policies
    • Reprints and Permissions
    • Job Opportunities
    • Terms and Conditions
    • Contact
  • Journals
    • All Journals
    • Biomedical Reports
      • Information for Authors
      • Editorial Policies
      • Editorial Board
      • Aims and Scope
      • Abstracting and Indexing
      • Bibliographic Information
      • Archive
    • Experimental and Therapeutic Medicine
      • Information for Authors
      • Editorial Policies
      • Editorial Board
      • Aims and Scope
      • Abstracting and Indexing
      • Bibliographic Information
      • Archive
    • International Journal of Epigenetics
      • Information for Authors
      • Editorial Policies
      • Editorial Board
      • Aims and Scope
      • Abstracting and Indexing
      • Bibliographic Information
      • Archive
    • International Journal of Functional Nutrition
      • Information for Authors
      • Editorial Policies
      • Editorial Board
      • Aims and Scope
      • Abstracting and Indexing
      • Bibliographic Information
      • Archive
    • International Journal of Molecular Medicine
      • Information for Authors
      • Editorial Policies
      • Editorial Board
      • Aims and Scope
      • Abstracting and Indexing
      • Bibliographic Information
      • Archive
    • International Journal of Oncology
      • Information for Authors
      • Editorial Policies
      • Editorial Board
      • Aims and Scope
      • Abstracting and Indexing
      • Bibliographic Information
      • Archive
    • Medicine International
      • Information for Authors
      • Editorial Policies
      • Editorial Board
      • Aims and Scope
      • Abstracting and Indexing
      • Bibliographic Information
      • Archive
    • Molecular and Clinical Oncology
      • Information for Authors
      • Editorial Policies
      • Editorial Board
      • Aims and Scope
      • Abstracting and Indexing
      • Bibliographic Information
      • Archive
    • Molecular Medicine Reports
      • Information for Authors
      • Editorial Policies
      • Editorial Board
      • Aims and Scope
      • Abstracting and Indexing
      • Bibliographic Information
      • Archive
    • Oncology Letters
      • Information for Authors
      • Editorial Policies
      • Editorial Board
      • Aims and Scope
      • Abstracting and Indexing
      • Bibliographic Information
      • Archive
    • Oncology Reports
      • Information for Authors
      • Editorial Policies
      • Editorial Board
      • Aims and Scope
      • Abstracting and Indexing
      • Bibliographic Information
      • Archive
    • World Academy of Sciences Journal
      • Information for Authors
      • Editorial Policies
      • Editorial Board
      • Aims and Scope
      • Abstracting and Indexing
      • Bibliographic Information
      • Archive
  • Articles
  • Information
    • For Authors
    • For Reviewers
    • For Librarians
    • For Advertisers
    • Conferences
  • Language Editing
Login Register Submit
  • This site uses cookies
  • You can change your cookie settings at any time by following the instructions in our Cookie Policy. To find out more, you may read our Privacy Policy.

    I agree
Search articles by DOI, keyword, author or affiliation
Search
Advanced Search
presentation
Experimental and Therapeutic Medicine
Join Editorial Board Propose a Special Issue
Print ISSN: 1792-0981 Online ISSN: 1792-1015
Journal Cover
October-2024 Volume 28 Issue 4

Full Size Image

Sign up for eToc alerts
Recommend to Library

Journals

International Journal of Molecular Medicine

International Journal of Molecular Medicine

International Journal of Molecular Medicine is an international journal devoted to molecular mechanisms of human disease.

International Journal of Oncology

International Journal of Oncology

International Journal of Oncology is an international journal devoted to oncology research and cancer treatment.

Molecular Medicine Reports

Molecular Medicine Reports

Covers molecular medicine topics such as pharmacology, pathology, genetics, neuroscience, infectious diseases, molecular cardiology, and molecular surgery.

Oncology Reports

Oncology Reports

Oncology Reports is an international journal devoted to fundamental and applied research in Oncology.

Experimental and Therapeutic Medicine

Experimental and Therapeutic Medicine

Experimental and Therapeutic Medicine is an international journal devoted to laboratory and clinical medicine.

Oncology Letters

Oncology Letters

Oncology Letters is an international journal devoted to Experimental and Clinical Oncology.

Biomedical Reports

Biomedical Reports

Explores a wide range of biological and medical fields, including pharmacology, genetics, microbiology, neuroscience, and molecular cardiology.

Molecular and Clinical Oncology

Molecular and Clinical Oncology

International journal addressing all aspects of oncology research, from tumorigenesis and oncogenes to chemotherapy and metastasis.

World Academy of Sciences Journal

World Academy of Sciences Journal

Multidisciplinary open-access journal spanning biochemistry, genetics, neuroscience, environmental health, and synthetic biology.

International Journal of Functional Nutrition

International Journal of Functional Nutrition

Open-access journal combining biochemistry, pharmacology, immunology, and genetics to advance health through functional nutrition.

International Journal of Epigenetics

International Journal of Epigenetics

Publishes open-access research on using epigenetics to advance understanding and treatment of human disease.

Medicine International

Medicine International

An International Open Access Journal Devoted to General Medicine.

Journal Cover
October-2024 Volume 28 Issue 4

Full Size Image

Sign up for eToc alerts
Recommend to Library

  • Article
  • Citations
    • Cite This Article
    • Download Citation
    • Create Citation Alert
    • Remove Citation Alert
    • Cited By
  • Similar Articles
    • Related Articles (in Spandidos Publications)
    • Similar Articles (Google Scholar)
    • Similar Articles (PubMed)
  • Download PDF
  • Download XML
  • View XML
Correction Open Access

[Corrigendum] ACSM3 suppresses proliferation and induces apoptosis and cell cycle arrest in acute myeloid leukemia cells via the regulation of IGF2BP2

  • Authors:
    • Xin Zheng
    • Jinjun Wu
    • Linlan Song
    • Bo Huang
  • View Affiliations / Copyright

    Affiliations: Department of Clinical Laboratory, Jianghan Oilfield General Hospital of Changjiang University, Qianjiang, Hubei 433124, P.R. China, Department of Clinical Laboratory, The Second Affiliated Hospital of Xi'an Jiaotong University, Xi'an, Shaanxi 710004, P.R. China, Department of Clinical Laboratory, The Affiliated Children Hospital of Xi'an Jiaotong University, Xi'an, Shaanxi 710003, P.R. China
    Copyright: © Zheng et al. This is an open access article distributed under the terms of Creative Commons Attribution License [CC BY 4.0].
  • Article Number: 374
    |
    Published online on: July 25, 2024
       https://doi.org/10.3892/etm.2024.12663
  • Expand metrics +
Metrics: Total Views: 0 (Spandidos Publications: | PMC Statistics: )
Metrics: Total PDF Downloads: 0 (Spandidos Publications: | PMC Statistics: )
Cited By (CrossRef): 0 citations Loading Articles...

This article is mentioned in:



Article

Exp Ther Med 25:[Related article:] 177, 2023; DOI: 10.3892/etm.2023.11876

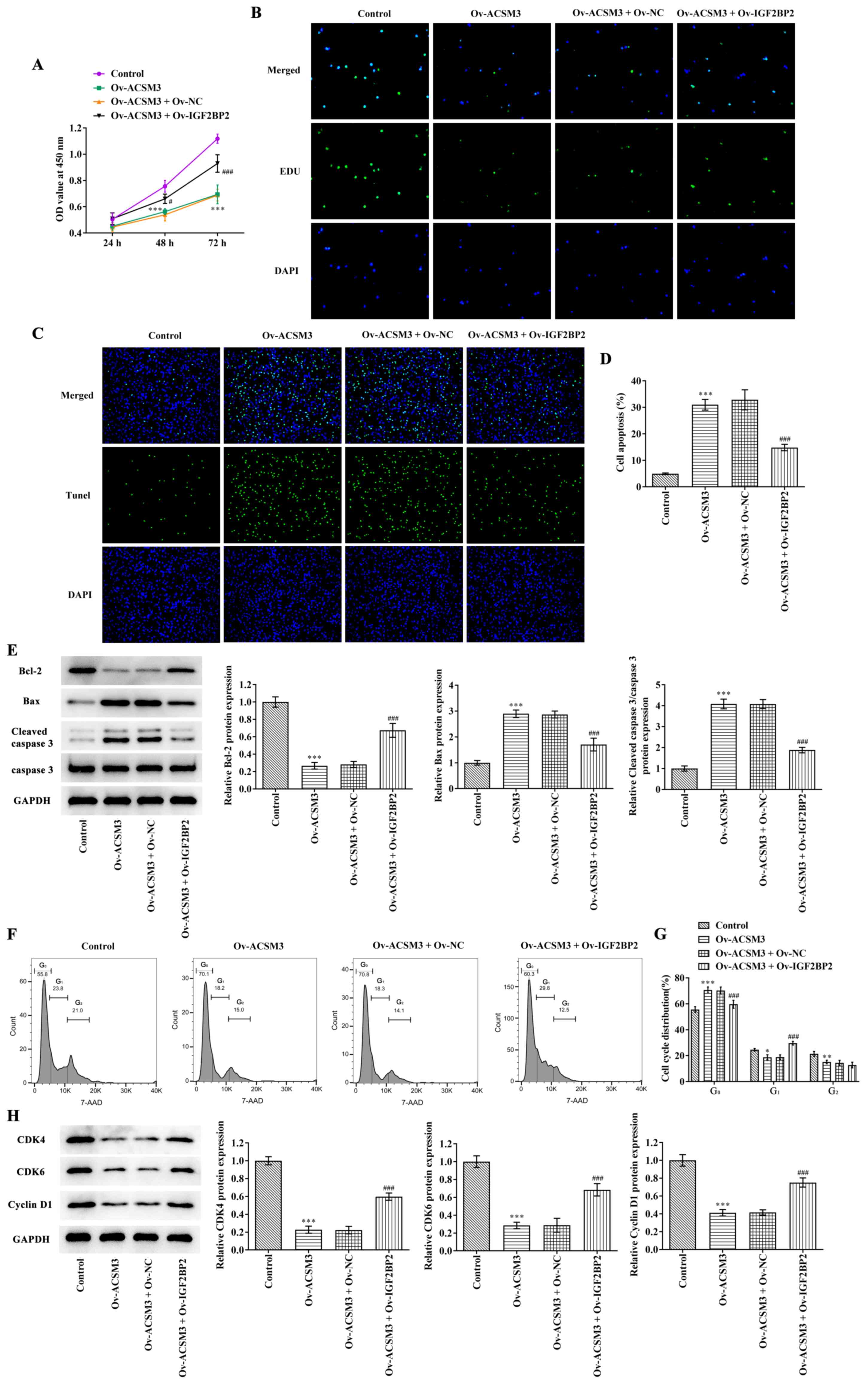
Subsequently to the publication of this paper, the authors informed the Editorial Office that, for the western blots shown in Fig. 5H on p. 7, the data shown correctly for the Cyclin D1 experiment had inadvertently been duplicated for the control GAPDH experiment.

Figure 5

Effects of ACSM3 on the proliferation, apoptosis and cell cycle of HL-60 cells is associated with regulation of IGF2BP2. Cell proliferation was evaluated using (A) CCK-8 assay and (B) EdU staining. (C) Apoptosis was detected and (D) quantified using TUNEL assay. (E) Western blotting was used to assess the protein levels of Bcl-2, Bax and cleaved caspase 3/caspase 3. (F) Cell cycle was detected and (G) quantified using flow cytometry analysis. (H) Western blotting was used to evaluate the protein levels of CDK4, CDK6 and Cyclin D1. Results are displayed as the mean ± SD. *P<0.05, **P<0.01 and ***P<0.001 vs. Control. #P<0.05 and ###P<0.001 vs. Ov-ACSM3 + Ov-NC. ACSM3, acyl-CoA medium-chain synthetase-3; EdU, 5-ethynyl-2’-deoxyuridine; Ov, overexpressing; NC, negative control; OD, optical density. Bcl-2, B-cell lymphoma-2; Bax, Bcl2-Associated X; CDK4, cyclin dependent kinase 4; CDK6, cyclin dependent kinase 6.

The revised version of Fig. 5, now featuring the correct protein blot for the GAPDH control experiment in Fig. 5H, is shown on the next page. Note that this error did not have a major impact on the conclusions reported in this study, and all the authors agree to the publication of this Corrigendum. The authors thank the editor of Experimental and Therapeutic Medicine for granting them the opportunity to publish this Corrigendum, and apologize to the readership for any inconvenience caused.

Related Articles

  • Abstract
  • View
  • Download
  • Twitter
Copy and paste a formatted citation
Spandidos Publications style
Zheng X, Wu J, Song L and Huang B: [Corrigendum] ACSM3 suppresses proliferation and induces apoptosis and cell cycle arrest in acute myeloid leukemia cells via the regulation of IGF2BP2. Exp Ther Med 28: 374, 2024.
APA
Zheng, X., Wu, J., Song, L., & Huang, B. (2024). [Corrigendum] ACSM3 suppresses proliferation and induces apoptosis and cell cycle arrest in acute myeloid leukemia cells via the regulation of IGF2BP2. Experimental and Therapeutic Medicine, 28, 374. https://doi.org/10.3892/etm.2024.12663
MLA
Zheng, X., Wu, J., Song, L., Huang, B."[Corrigendum] ACSM3 suppresses proliferation and induces apoptosis and cell cycle arrest in acute myeloid leukemia cells via the regulation of IGF2BP2". Experimental and Therapeutic Medicine 28.4 (2024): 374.
Chicago
Zheng, X., Wu, J., Song, L., Huang, B."[Corrigendum] ACSM3 suppresses proliferation and induces apoptosis and cell cycle arrest in acute myeloid leukemia cells via the regulation of IGF2BP2". Experimental and Therapeutic Medicine 28, no. 4 (2024): 374. https://doi.org/10.3892/etm.2024.12663
Copy and paste a formatted citation
x
Spandidos Publications style
Zheng X, Wu J, Song L and Huang B: [Corrigendum] ACSM3 suppresses proliferation and induces apoptosis and cell cycle arrest in acute myeloid leukemia cells via the regulation of IGF2BP2. Exp Ther Med 28: 374, 2024.
APA
Zheng, X., Wu, J., Song, L., & Huang, B. (2024). [Corrigendum] ACSM3 suppresses proliferation and induces apoptosis and cell cycle arrest in acute myeloid leukemia cells via the regulation of IGF2BP2. Experimental and Therapeutic Medicine, 28, 374. https://doi.org/10.3892/etm.2024.12663
MLA
Zheng, X., Wu, J., Song, L., Huang, B."[Corrigendum] ACSM3 suppresses proliferation and induces apoptosis and cell cycle arrest in acute myeloid leukemia cells via the regulation of IGF2BP2". Experimental and Therapeutic Medicine 28.4 (2024): 374.
Chicago
Zheng, X., Wu, J., Song, L., Huang, B."[Corrigendum] ACSM3 suppresses proliferation and induces apoptosis and cell cycle arrest in acute myeloid leukemia cells via the regulation of IGF2BP2". Experimental and Therapeutic Medicine 28, no. 4 (2024): 374. https://doi.org/10.3892/etm.2024.12663
Follow us
  • Twitter
  • LinkedIn
  • Facebook
About
  • Spandidos Publications
  • Careers
  • Cookie Policy
  • Privacy Policy
How can we help?
  • Help
  • Live Chat
  • Contact
  • Email to our Support Team