Spandidos Publications Logo
  • About
    • About Spandidos
    • Aims and Scopes
    • Abstracting and Indexing
    • Editorial Policies
    • Reprints and Permissions
    • Job Opportunities
    • Terms and Conditions
    • Contact
  • Journals
    • All Journals
    • Oncology Letters
      • Oncology Letters
      • Information for Authors
      • Editorial Policies
      • Editorial Board
      • Aims and Scope
      • Abstracting and Indexing
      • Bibliographic Information
      • Archive
    • International Journal of Oncology
      • International Journal of Oncology
      • Information for Authors
      • Editorial Policies
      • Editorial Board
      • Aims and Scope
      • Abstracting and Indexing
      • Bibliographic Information
      • Archive
    • Molecular and Clinical Oncology
      • Molecular and Clinical Oncology
      • Information for Authors
      • Editorial Policies
      • Editorial Board
      • Aims and Scope
      • Abstracting and Indexing
      • Bibliographic Information
      • Archive
    • Experimental and Therapeutic Medicine
      • Experimental and Therapeutic Medicine
      • Information for Authors
      • Editorial Policies
      • Editorial Board
      • Aims and Scope
      • Abstracting and Indexing
      • Bibliographic Information
      • Archive
    • International Journal of Molecular Medicine
      • International Journal of Molecular Medicine
      • Information for Authors
      • Editorial Policies
      • Editorial Board
      • Aims and Scope
      • Abstracting and Indexing
      • Bibliographic Information
      • Archive
    • Biomedical Reports
      • Biomedical Reports
      • Information for Authors
      • Editorial Policies
      • Editorial Board
      • Aims and Scope
      • Abstracting and Indexing
      • Bibliographic Information
      • Archive
    • Oncology Reports
      • Oncology Reports
      • Information for Authors
      • Editorial Policies
      • Editorial Board
      • Aims and Scope
      • Abstracting and Indexing
      • Bibliographic Information
      • Archive
    • Molecular Medicine Reports
      • Molecular Medicine Reports
      • Information for Authors
      • Editorial Policies
      • Editorial Board
      • Aims and Scope
      • Abstracting and Indexing
      • Bibliographic Information
      • Archive
    • World Academy of Sciences Journal
      • World Academy of Sciences Journal
      • Information for Authors
      • Editorial Policies
      • Editorial Board
      • Aims and Scope
      • Abstracting and Indexing
      • Bibliographic Information
      • Archive
    • International Journal of Functional Nutrition
      • International Journal of Functional Nutrition
      • Information for Authors
      • Editorial Policies
      • Editorial Board
      • Aims and Scope
      • Abstracting and Indexing
      • Bibliographic Information
      • Archive
    • International Journal of Epigenetics
      • International Journal of Epigenetics
      • Information for Authors
      • Editorial Policies
      • Editorial Board
      • Aims and Scope
      • Abstracting and Indexing
      • Bibliographic Information
      • Archive
    • Medicine International
      • Medicine International
      • Information for Authors
      • Editorial Policies
      • Editorial Board
      • Aims and Scope
      • Abstracting and Indexing
      • Bibliographic Information
      • Archive
  • Articles
  • Information
    • Information for Authors
    • Information for Reviewers
    • Information for Librarians
    • Information for Advertisers
    • Conferences
  • Language Editing
Spandidos Publications Logo
  • About
    • About Spandidos
    • Aims and Scopes
    • Abstracting and Indexing
    • Editorial Policies
    • Reprints and Permissions
    • Job Opportunities
    • Terms and Conditions
    • Contact
  • Journals
    • All Journals
    • Biomedical Reports
      • Information for Authors
      • Editorial Policies
      • Editorial Board
      • Aims and Scope
      • Abstracting and Indexing
      • Bibliographic Information
      • Archive
    • Experimental and Therapeutic Medicine
      • Information for Authors
      • Editorial Policies
      • Editorial Board
      • Aims and Scope
      • Abstracting and Indexing
      • Bibliographic Information
      • Archive
    • International Journal of Epigenetics
      • Information for Authors
      • Editorial Policies
      • Editorial Board
      • Aims and Scope
      • Abstracting and Indexing
      • Bibliographic Information
      • Archive
    • International Journal of Functional Nutrition
      • Information for Authors
      • Editorial Policies
      • Editorial Board
      • Aims and Scope
      • Abstracting and Indexing
      • Bibliographic Information
      • Archive
    • International Journal of Molecular Medicine
      • Information for Authors
      • Editorial Policies
      • Editorial Board
      • Aims and Scope
      • Abstracting and Indexing
      • Bibliographic Information
      • Archive
    • International Journal of Oncology
      • Information for Authors
      • Editorial Policies
      • Editorial Board
      • Aims and Scope
      • Abstracting and Indexing
      • Bibliographic Information
      • Archive
    • Medicine International
      • Information for Authors
      • Editorial Policies
      • Editorial Board
      • Aims and Scope
      • Abstracting and Indexing
      • Bibliographic Information
      • Archive
    • Molecular and Clinical Oncology
      • Information for Authors
      • Editorial Policies
      • Editorial Board
      • Aims and Scope
      • Abstracting and Indexing
      • Bibliographic Information
      • Archive
    • Molecular Medicine Reports
      • Information for Authors
      • Editorial Policies
      • Editorial Board
      • Aims and Scope
      • Abstracting and Indexing
      • Bibliographic Information
      • Archive
    • Oncology Letters
      • Information for Authors
      • Editorial Policies
      • Editorial Board
      • Aims and Scope
      • Abstracting and Indexing
      • Bibliographic Information
      • Archive
    • Oncology Reports
      • Information for Authors
      • Editorial Policies
      • Editorial Board
      • Aims and Scope
      • Abstracting and Indexing
      • Bibliographic Information
      • Archive
    • World Academy of Sciences Journal
      • Information for Authors
      • Editorial Policies
      • Editorial Board
      • Aims and Scope
      • Abstracting and Indexing
      • Bibliographic Information
      • Archive
  • Articles
  • Information
    • For Authors
    • For Reviewers
    • For Librarians
    • For Advertisers
    • Conferences
  • Language Editing
Login Register Submit
  • This site uses cookies
  • You can change your cookie settings at any time by following the instructions in our Cookie Policy. To find out more, you may read our Privacy Policy.

    I agree
Search articles by DOI, keyword, author or affiliation
Search
Advanced Search
presentation
Experimental and Therapeutic Medicine
Join Editorial Board Propose a Special Issue
Print ISSN: 1792-0981 Online ISSN: 1792-1015
Journal Cover
October-2024 Volume 28 Issue 4

Full Size Image

Sign up for eToc alerts
Recommend to Library

Journals

International Journal of Molecular Medicine

International Journal of Molecular Medicine

International Journal of Molecular Medicine is an international journal devoted to molecular mechanisms of human disease.

International Journal of Oncology

International Journal of Oncology

International Journal of Oncology is an international journal devoted to oncology research and cancer treatment.

Molecular Medicine Reports

Molecular Medicine Reports

Covers molecular medicine topics such as pharmacology, pathology, genetics, neuroscience, infectious diseases, molecular cardiology, and molecular surgery.

Oncology Reports

Oncology Reports

Oncology Reports is an international journal devoted to fundamental and applied research in Oncology.

Experimental and Therapeutic Medicine

Experimental and Therapeutic Medicine

Experimental and Therapeutic Medicine is an international journal devoted to laboratory and clinical medicine.

Oncology Letters

Oncology Letters

Oncology Letters is an international journal devoted to Experimental and Clinical Oncology.

Biomedical Reports

Biomedical Reports

Explores a wide range of biological and medical fields, including pharmacology, genetics, microbiology, neuroscience, and molecular cardiology.

Molecular and Clinical Oncology

Molecular and Clinical Oncology

International journal addressing all aspects of oncology research, from tumorigenesis and oncogenes to chemotherapy and metastasis.

World Academy of Sciences Journal

World Academy of Sciences Journal

Multidisciplinary open-access journal spanning biochemistry, genetics, neuroscience, environmental health, and synthetic biology.

International Journal of Functional Nutrition

International Journal of Functional Nutrition

Open-access journal combining biochemistry, pharmacology, immunology, and genetics to advance health through functional nutrition.

International Journal of Epigenetics

International Journal of Epigenetics

Publishes open-access research on using epigenetics to advance understanding and treatment of human disease.

Medicine International

Medicine International

An International Open Access Journal Devoted to General Medicine.

Journal Cover
October-2024 Volume 28 Issue 4

Full Size Image

Sign up for eToc alerts
Recommend to Library

  • Article
  • Citations
    • Cite This Article
    • Download Citation
    • Create Citation Alert
    • Remove Citation Alert
    • Cited By
  • Similar Articles
    • Related Articles (in Spandidos Publications)
    • Similar Articles (Google Scholar)
    • Similar Articles (PubMed)
  • Download PDF
  • Download XML
  • View XML

  • Supplementary Files
    • Supplementary_Data1.pdf
    • Supplementary_Data2.pdf
Article Open Access

N6‑methyladenosine methyltransferase METTL14 is associated with macrophage polarization in rheumatoid arthritis

  • Authors:
    • Ziheng Zhu
    • Lei Wan
  • View Affiliations / Copyright

    Affiliations: Department of Rheumatology and Immunology, The First Affiliated Hospital of Anhui University of Chinese Medicine, Hefei, Anhui 230031, P.R. China
    Copyright: © Zhu et al. This is an open access article distributed under the terms of Creative Commons Attribution License.
  • Article Number: 375
    |
    Published online on: July 25, 2024
       https://doi.org/10.3892/etm.2024.12664
  • Expand metrics +
Metrics: Total Views: 0 (Spandidos Publications: | PMC Statistics: )
Metrics: Total PDF Downloads: 0 (Spandidos Publications: | PMC Statistics: )
Cited By (CrossRef): 0 citations Loading Articles...

This article is mentioned in:



Abstract

Rheumatoid arthritis (RA) is largely caused by the inflammatory response triggered by macrophage polarization. Through epigenetic reprogramming, the inflammatory state of macrophages can be modified. Macrophage polarization is associated with the RNA epigenetic alteration N6‑methyladenosine (m6A) RNA methylation. However, the specific function and underlying mechanisms of m6A methylation in the role of macrophage polarization in RA remain to be elucidated. The mRNA expression levels of m6A methylase genes and signaling pathway components associated with RA macrophages were determined in the present study using reverse‑transcription quantitative PCR. Methyltransferase 14 (METTL14) protein expression levels were determined using western blot analysis, and the levels of specific cellular secretion factors were determined using ELISA and flow cytometry. The results of the present study demonstrated that elevated METTL14 expression was associated with joint tenderness, and METTL14 expression was positively correlated with both C‑reactive protein and rheumatoid factor expression levels. Moreover, METTL14 exhibited potential in the prediction of visual analogue scale. Pro‑inflammatory cytokines (TNF‑α) and M1 macrophage markers (CD68+CD86+) were also positively associated with METTL14 expression. The results of the Kyoto Encyclopedia of Genes and Genomes analysis revealed that METTL14 was strongly associated with the MAPK signaling pathway. Notably, JNK and ERK2 exhibited a positive correlation with the M1 macrophage marker, CD68+CD86+, which was positively associated with the pro‑inflammatory factor, TNF‑α. JNK and ERK2 expression levels were markedly increased in the METTL14 high‑expression group, compared with in the low‑expression group; however, p38 and ERK1 expression levels were not significantly different between these groups. Collectively, the results of the present study demonstrated that METTL14 expression was significantly increased in the peripheral blood and synovial tissue of patients with RA, highlighting the potential association with both immunoinflammatory markers and clinical symptoms. In addition, it was suggested that METTL14 may exacerbate the downstream inflammatory response, through mediating macrophage polarization via the MAPK pathway.

Introduction

An extended and severe inflammatory response may cause damage to bone and cartilage in the inflammatory autoimmune disease rheumatoid arthritis (RA) (1). The pathophysiology of RA is complex, involving immune cells, and environmental and genetic factors (2,3). Among them, macrophages are crucial to the pathophysiology of RA. Notably, macrophages induce the translocation of a high number of immune cells to the joints, where they secrete inflammatory cytokines to maintain an inflammatory environment (4,5). In different settings, macrophages develop into two distinct phenotypes; namely, M1 (pro-inflammatory) and M2 (anti-inflammatory) macrophages. In some cases, M1 and M2 macrophages may alternate between types, in order to control the inflammatory response of the body (6,7). Notably, the prognosis of patients with RA has been reported to be associated with the biological properties of macrophages (8). Targeted alterations in macrophage activity and inflammatory state may exhibit potential in the treatment of patients with RA.

Alterations in gene expression that are heritable and reversible are referred to as epigenetics. Epigenetic modifications may occur in factors, such as metal, organic pollutants and air particles, associated with signaling between the environment and gene. Notably, epigenetics may affect the expression of inflammatory and matrix degradation pathways, which are strongly associated with the onset of RA (9-11). The results of previous studies have revealed that epigenetic reprogramming and epigenetic enzymes modify the inflammatory state of macrophages (12,13). mRNA molecules most commonly undergo N6-methyladenosine (m6A) RNA methylation, which is a type of epitranscriptomic alteration (14,15). Methyltransferases (writers), demethylases (erasers) and m6A-associated binding proteins (readers) are responsible for processing m6A alterations (16,17). The results of previous studies have identified the significance of m6A methylation alterations in immune regulation and inflammatory response mechanisms (18-20). However, the effects of m6A methylation alterations on the clinical diagnosis of RA and their specific roles in macrophage polarization remain to be fully elucidated. Thus, the present study aimed to determine the potential association between symptoms of RA, clinical markers and m6A methylation modifier enzyme genes. In addition, the present study aimed to investigate whether genes encoding m6A methylation modifier enzymes may control the inflammatory state and promote distinct pathways of macrophage development. Collectively, the results of the present study may uncover novel treatment targets, and could provide a theoretical basis for the role of m6A methylation modifier enzyme genes in macrophage polarization in RA.

Materials and methods

Database analysis of m6A methylation and RA macrophages

Differentially expressed genes in RA macrophages (compared with healthy control macrophages) were obtained from the GSE97779 dataset using the Gene Expression Omnibus (GEO) database (https://www.ncbi.nlm.nih.gov/geo/) (21). The GSE97779 dataset consisted of nine samples of synovial fluid-derived macrophages obtained from patients with RA, and five samples of macrophages obtained from healthy control (HC) human monocytes. The Affymetrix microarray platform was utilized for data analysis. The GEO2R backend uses the established Bioconductor R software package (Bioconductor 3.18; Fred Hutchinson Cancer Research Center) to transform and analyze GEO data and the results are presented as a genetic table sorted by significance that can be visualized via GEO Profile graphs (https://www.ncbi.nlm.nih.gov/geo/info/geo2r.html). The m6A2Target database (http://rm2target.canceromics.org/) provided the m6A methylation modifier enzyme genes. Among the 21 m6A methylation modifier enzyme genes, eight writers (METTL3, ZC3H13, METTL14, RBM15B, CBLL1, WTAP, RBM15 and KIAA1429), two erasers (FTO and ALKBH5) and 11 readers (YTHDC1, YTHDC2, ELAVL1, YTHDF1, LRPPRC, YTHDF2, FMR1, YTHDF3, HNRNPC, HNRNPA2B1 and IGF2BP1) were selected.

Patients

RA and HC peripheral blood samples were collected to determine the mRNA expression levels of m6A. In addition, synovial tissue was collected from RA and HC knee joints to verify the protein expression levels of METTL14. The patients with RA had not received any treatment prior to blood or synovial tissue collection. The patients with RA from whom synovium was collected during surgery included one man and three women, with a mean ± SD age of 45.05±10.82 years. The HC volunteers from whom synovium was collected during arthroscopy also included one man and three women, with a mean ± SD age 40.89±11.62 years. The synovial tissue samples were all obtained from the Department of Orthopedics, The First Affiliated Hospital of Anhui University of Chinese Medicine (Hefei, China). The participants for synovial tissue collection were recruited between December 2022 and March 2024.

Details of the participants from whom blood samples were collected are included in Table SI. The participants for blood collection were recruited between January 2022 and August 2023. Patients with RA (30 cases) were admitted to the Rheumatology and Immunology Department, The First Affiliated Hospital of Anhui University of Chinese Medicine, and HC individuals (30 cases) were selected from the Physical Examination Center of The First Affiliated Hospital of Anhui University of Chinese Medicine.

The present study was approved by the Ethics Committee of The First Affiliated Hospital of Anhui University of Chinese Medicine (ethics approval no. 2019AH-12), and all patients provided written informed consent. Notably, there were no statistically significant differences in age or sex between the RA and HC groups. RA disease activity was distinguished according to the Disease Activity Score-28 (DAS28) of the patients (22). 2.6< DAS28 <5.10 indicates low disease activity, whereas DAS28 ≥5.10 indicates high disease activity. The pain perception of patients with RA was evaluated by visual analogue scale (VAS) (23). The correlation between METTL14 and clinical immunoinflammatory indicators was analyzed to determine the potential association between METTL14 and immune inflammation. The patients with RA were divided into eight subgroups according to the presence or absence of clinical symptoms. These subgroups include the joint tenderness group (20 cases), the non-joint tenderness group (10 cases), the joint swelling group (13 cases), the non-joint swelling group (17 cases), the joint morning stiffness group (17 cases), the non-joint morning stiffness group (13 cases), the limitation of joint motion group (16 cases) and the normal joint activity group (14 cases). White blood cells, red blood cells, hemoglobin, hematocrit, platelets, mean platelet volume, platelet distribution width, procalcitonin, rheumatoid factor (RF), anti-cyclic peptide containing citrulline, C-reactive protein (CRP), immunoglobulin A, immunoglobulin G (IgG), immunoglobulin M and serum amyloid A were measured using a fully automated biochemical analyzer (LTS 008AS; Hitachi, Inc.). Erythrocyte sedimentation rate was measured using an automated erythrocyte sedimentation rate analyzer (Roller 20; Alifax, Inc.).

Reverse transcription-quantitative (RT-q)PCR

Peripheral venous blood samples (3-5 ml) were collected from the subjects, lymphocyte separation fluid (cat. no. 1308106078; Shanghai Kelaman Reagent Co., Ltd.) was added, and samples were centrifuged at 2,500 x g for 20 min 18˚C. After centrifugation, there was obvious stratification, and the white membrane between the plasma and separation solution was considered the mononuclear cell layer. These cells were added to a clean 15-ml centrifuge tube, washed with 10 ml PBS and centrifuged at room temperature and 250 x g for 10 min. The supernatant was discarded, the cells were resuspended in 5 ml PBS and centrifuged again at room temperature and 250 x g for 10 min. Following removal of the supernatant, the collected cells were considered mononuclear cells. TRIzol® reagent (cat. no. 15596026; Invitrogen; Thermo Fisher Scientific, Inc.) was used to extract RNA from the cells. RMBase v2.0 (https://rna.sysu.edu.cn/rmbase/) and PrimerBank databases (https://pga.mgh.harvard.edu/primerbank/index.html) were used to create primers, and all sequences are displayed in Table I. An RT kit (cat. no. RR047A; Takara Bio, Inc.) was used to reverse transcribe mRNA into cDNA according to the manufacturer's instructions, and Novostart SYBR qPCR SuperMix Plus (cat. no. E096-01B; Novoprotein Scientific, Inc.) was used on the prepared cDNA. The thermocycling conditions were as follows: Initial denaturation at 95˚C for 1 min, followed by 40 cycles of denaturation at 95˚C for 20 sec, and annealing and extension at 60˚C for 1 min. The relative expression levels of METLL14 were calculated using the 2-ΔΔCq method (24).

Table I

Quantitative PCR primers used in the present study.

Table I

Quantitative PCR primers used in the present study.

GeneLength, bpForward primer, 5'-3'Reverse primer, 5'-3'
METTL14169 CGGGGACTTCATTCATGCTA CCAGCCTGGTCGAATTGTA
CBLL176 GATCCTTGGGTGGTCTTGAT GGTTTCGCTTTGTTTGCTTG
RBM15122 CTCCGACGACCCGCAACAAT CCACCAGAGCCCCCTAACTT
KIAA1429203 GAGTAAGAGCCCATAGCAGT TAGCACCAGACCATCAGTATTCAC
ERK1145 TTTTCCCCAAGTCAGACTCC GACTGGCCCACCTCATC
ERK286 AACTTGTGTTAGGGCTGTGA AAGGTCTGAAGAACCACCTG
p38169 CTCATTAACAGGATGCCAAGC CTTGGGCCGCTGTAATTCTC
JNK146 TGTGTGGAATCAAGCACCTTC AGGCGTCATCATAAAACTCGTTC
β-actin96 CCCTGGAGAAGAGCTACGAG GGAAGGAAGGCTGGAAGAGT

[i] METTL14, methyltransferase 14.

Western blot analysis

Synovial tissue samples were collected and lysed using 600 µl RIPA cell lysis buffer (cat. no. P0013B; Beyotime Institute of Biotechnology). Total protein was extracted from tissue via centrifugation for 15 min at 4˚C and 12,000 x g. The protein concentration was determined by an ultra micro spectrophotometer (OD1000+; Nanjing Wuyi Technology Co., Ltd.). Proteins (50 µg/lane) were subsequently separated on 10% polyacrylamide gels using SDS-PAGE and transferred onto PVDF membranes (cat. no. IPVH00010; MilliporeSigma). Membranes were blocked with 5% skimmed milk powder at room temperature for 2-4 h, and then incubated with anti-METTL14 (1:1,000; cat. no. ab220030; Abcam) and anti-GAPDH (1:2,000; cat. no. TA-08; ZSGB-Bio, Inc.) at 4˚C overnight. Subsequently, membranes were incubated with a HRP-conjugated goat anti-mouse IgG secondary antibody (1:20,000; cat. no. ZB-2305; OriGene Technologies, Inc.) at room temperature for 2 h. Super-sensitive ECL chemiluminescent substrate (cat. no. BL520A; Biosharp, Inc.) was used to develop the membrane and a Gel Imaging System (Shanghai Peiqing Technology Co., Ltd.) was used to capture, and protein expression was semi-quantified using using ImageJ software (version 1.80; National Institutes of Health).

Detection of total RNA m6A modification levels

TRIzol reagent was used to isolate total RNA from peripheral blood samples, and a NanoDrop 3000 (NanoDrop; Thermo Fisher Scientific, Inc.) was used to assess the quality of the extracted RNA. The EpiQuik m6A RNA Methylation Quantification kit (cat. no. P-9005-48; EpiGentek) was used to quantify the m6A content according to the manufacturer's protocols.

Flow cytometry

Peripheral blood was extracted from patients and combined with 10 µl anti-FITC-CD68 (cat. no. MA1-82715; Thermo Fisher Scientific, Inc.), anti-PE-CD86 (cat. no. MHCD8604; Thermo Fisher Scientific, Inc.) or anti-PE-CD206 (cat. no. MA5-23594; Thermo Fisher Scientific, Inc.). Samples were incubated for 30 min at 4˚C in the dark. Subsequently, samples were centrifuged at 1,500 x g for 5 min at room temperature, and the supernatant was discarded. Samples were washed twice with saline, and resuspended in 500 µl saline for detection. Flow cytometry was conducted using a CytoFLEX flow cytometer (Beckman Coulter, Inc.), and FlowJo analysis software (version 10.8.1; Beckman Coulter, Inc.) was used to assess the levels of CD68/CD86/CD206 in cells.

ELISA

Peripheral blood samples were separated via centrifugation at 600 x g for 10 min at room temperature, and were subsequently stored at -80˚C. The levels of inflammatory components, TNF-α (cat. no. E-EL-H0109c; Elabscience Biotechnology, Inc.) and IL-10 (cat. no. E-EL-H6154; Elabscience Biotechnology, Inc.) were determined using ELISA kits, following the manufacturer's protocols.

Kyoto encyclopedia of genes and genomes (KEGG) and gene ontology (GO) enrichment analyses

The linear models for microarray data package (https://bioconductor.org/packages/release/bioc/html/limma.html) in the R programming language was used to analyze the GEO dataset. Genes associated with METTL14 (P<0.01 and |R|>0.6) were subjected to functional term enrichment analysis using the GO database and signaling pathway enrichment analysis using the KEGG database. The DAVID database (https://david-d.ncifcrf.gov/) was used to perform these enrichment analyses. GO signaling pathway enrichment analysis included three main components; namely, biological process (BP), cellular component (CC) and molecular function (MF).

Statistical analysis

Quantitative data conforming to a normal distribution are presented as the mean ± SD. The Mann-Whitney U test was used for data that did not follow a normal distribution. Comparisons between multiple groups were made using one-way ANOVA followed by the least significant difference post hoc test. Differences between two groups were analyzed using unpaired Student's t-test. Spearman's rank correlation coefficient tests were used to assess correlations. The χ2 test was used for statistical analysis of sex comparisons among groups. Receiver operating characteristic (ROC) curves were used to evaluate the accuracy of METTL14 in predicting pain indicators (VAS). P<0.05 was considered to indicate a statistically significant difference.

Results

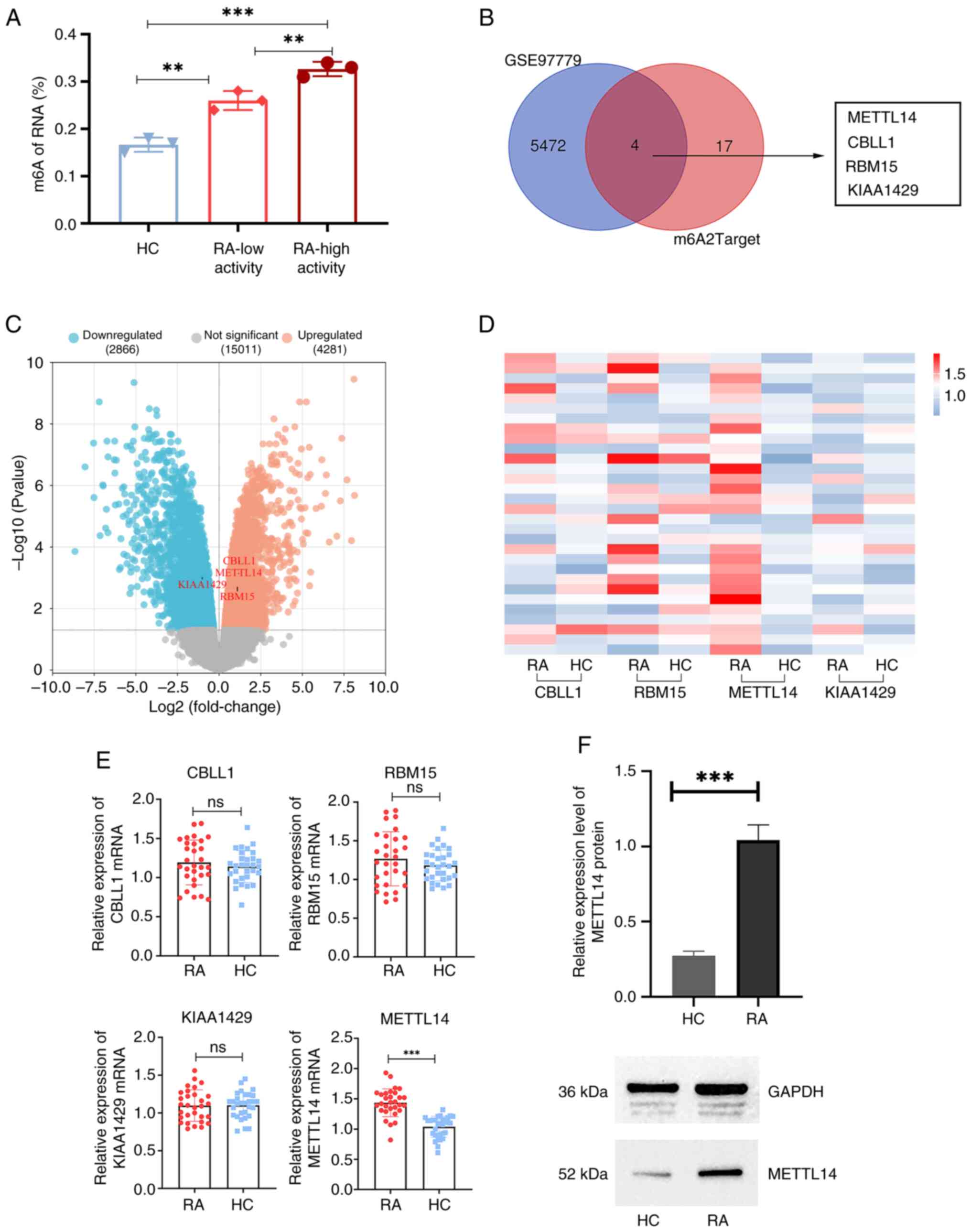
Expression levels of m6A methylation modifier enzyme genes are associated with differential expression in RA macrophages

RA disease activity was distinguished according to the Disease Activity Score-28 (DAS28) of the patients. Through the determination of m6A levels in the peripheral blood, the results of the present study demonstrated that m6A expression levels in the low-activity RA group were significantly increased compared with those in the HC group (Fig. 1A). In addition, m6A levels in the high-activity RA group were significantly increased compared with those in the low-activity RA group and the HC group (Fig. 1A). Using the GEO2R function, 5,476 differentially expressed genes were identified in RA macrophages in the GSE97779 dataset. Subsequently, m6A methylation modifier enzyme genes were intersected with the differentially expressed genes in RA macrophages. The results of the present study demonstrated that four genes (METTL14, CBLL1, RBM15 and KIAA1429) were methyltransferases (Fig. 1B and C). Therefore, it was hypothesized that the polarization process of RA macrophages may involve these four genes. Subsequently, the results of the present study demonstrated that the mRNA expression levels of METTL14 were significantly higher in the RA group than those in the HC group (Fig. 1D and E). There was no significant difference between RA and HC groups regarding the other three methyltransferases. In addition, the results of western blot analysis demonstrated that the protein expression levels of METTL14 were significantly increased in the synovial tissue of patients with RA, compared with those in the HC group (Fig. 1F).

Figure 1

RA macrophages were screened for differentially expressed genes associated with m6A methylation modifier enzyme genes. (A) Determination of serum m6A expression levels (n=3). **P<0.01, ***P<0.001. Data were analyzed using one-way ANOVA. (B) Venn diagram demonstrating the intersection of m6A methylation modifier enzyme genes and differentially expressed RA macrophage genes. (C) Volcano plot of differentially expressed genes in RA macrophages. (D) Heatmap of RA macrophages associated with differentially expressed m6A methylation modifier enzyme genes. (E) Evaluation of mRNA expression levels of m6A methylation modifier enzyme genes (n=30). ***P<0.001. (F) Comparison of METTL14 protein expression between the two groups (n=3). ***P<0.001. Data are presented as the mean ± SD in A, E and F, and were statistically analyzed using the unpaired two-independent sample t-test in E and F. RA, rheumatoid arthritis; HC, healthy control; m6A, N6-methyladenosine; METTL14, methyltransferase 14; ns, not significant.

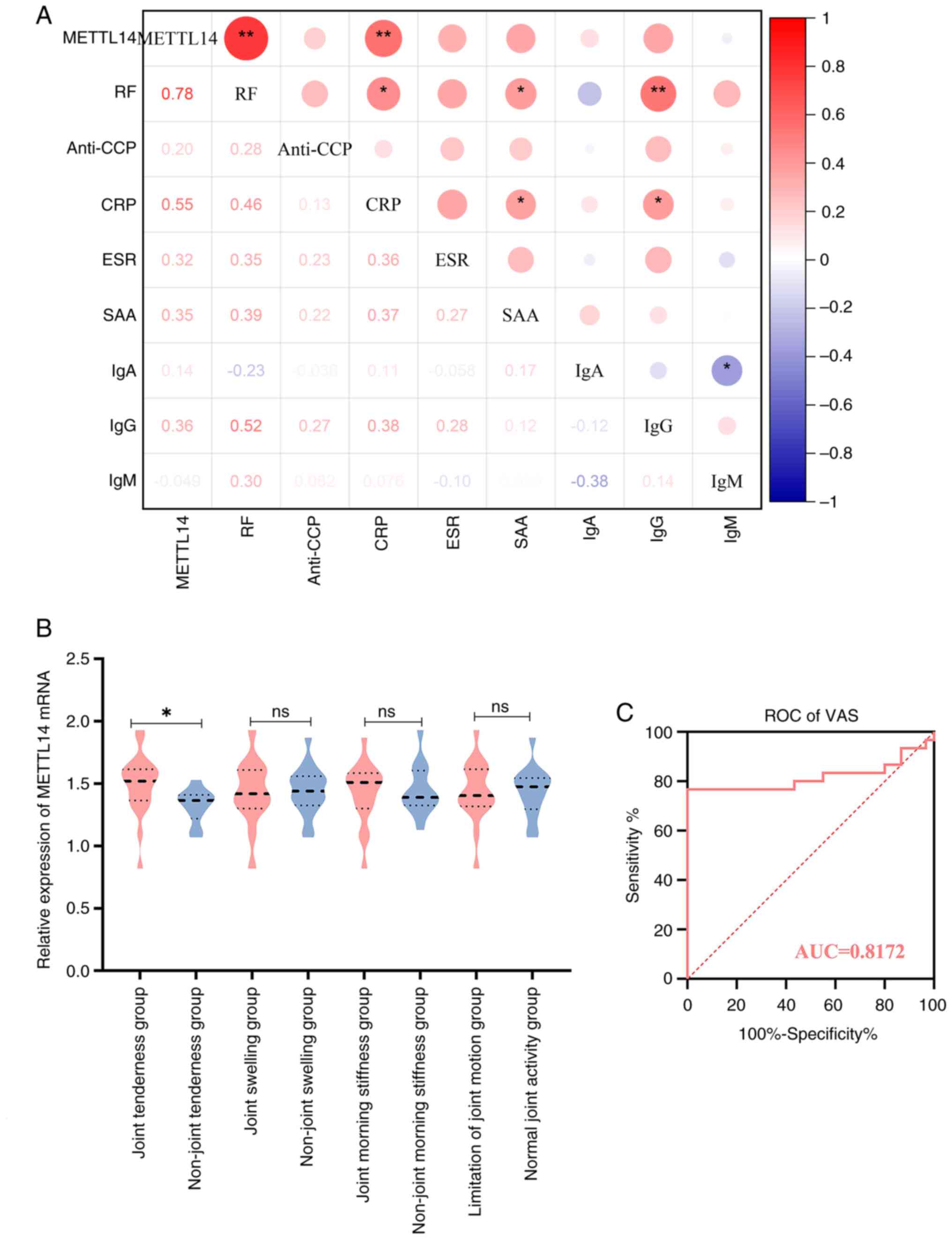
METTL14 is associated with markers of immunological inflammation and clinical manifestation in patients with RA

The results of the present study demonstrated that METTL14 was differentially expressed in patients with RA, compared with in HC individuals. Thus, the potential association of METTL14 with immunological inflammation was determined in patients with RA, and the results demonstrated that METTL14 was positively associated with CRP and RF (Fig. 2A). Subsequently, the mRNA expression levels of METTL14 were compared between the subgroups of patients with RA, who were classified according to the presence of joint tenderness, morning stiffness, joint swelling, joint mobility problems and other clinical symptoms. The results demonstrated that patients in the RA group experienced joint tenderness, and these patients exhibited significantly higher METTL14 expression levels compared with those in the group without joint pain (Fig. 2B). In addition, METTL14 has a high accuracy in predicting pain indicators of VAS, according to the results of the ROC curve analysis (Fig. 2C).

Figure 2

Association of immune-inflammatory markers, clinical symptoms and METTL14 in patients with RA. (A) Correlation analysis of METTL14 and immune-inflammatory markers in patients with RA. Spearman correlation analysis was used to analyze the data. *P<0.05, **P<0.01. (B) Analysis of METTL14 and clinical symptoms in patients with RA. Data are presented as median ± IQR, and data were statistically analyzed using the Mann-Whitney U test. *P<0.05. (C) ROC curve. RA, rheumatoid arthritis; METTL14, methyltransferase 14; RF, rheumatoid factor; CRP, C-reactive protein; ROC, receiver operative characteristic; VAS, Visual Analogue Scale; AUC, area under the curve; ns, not significant.

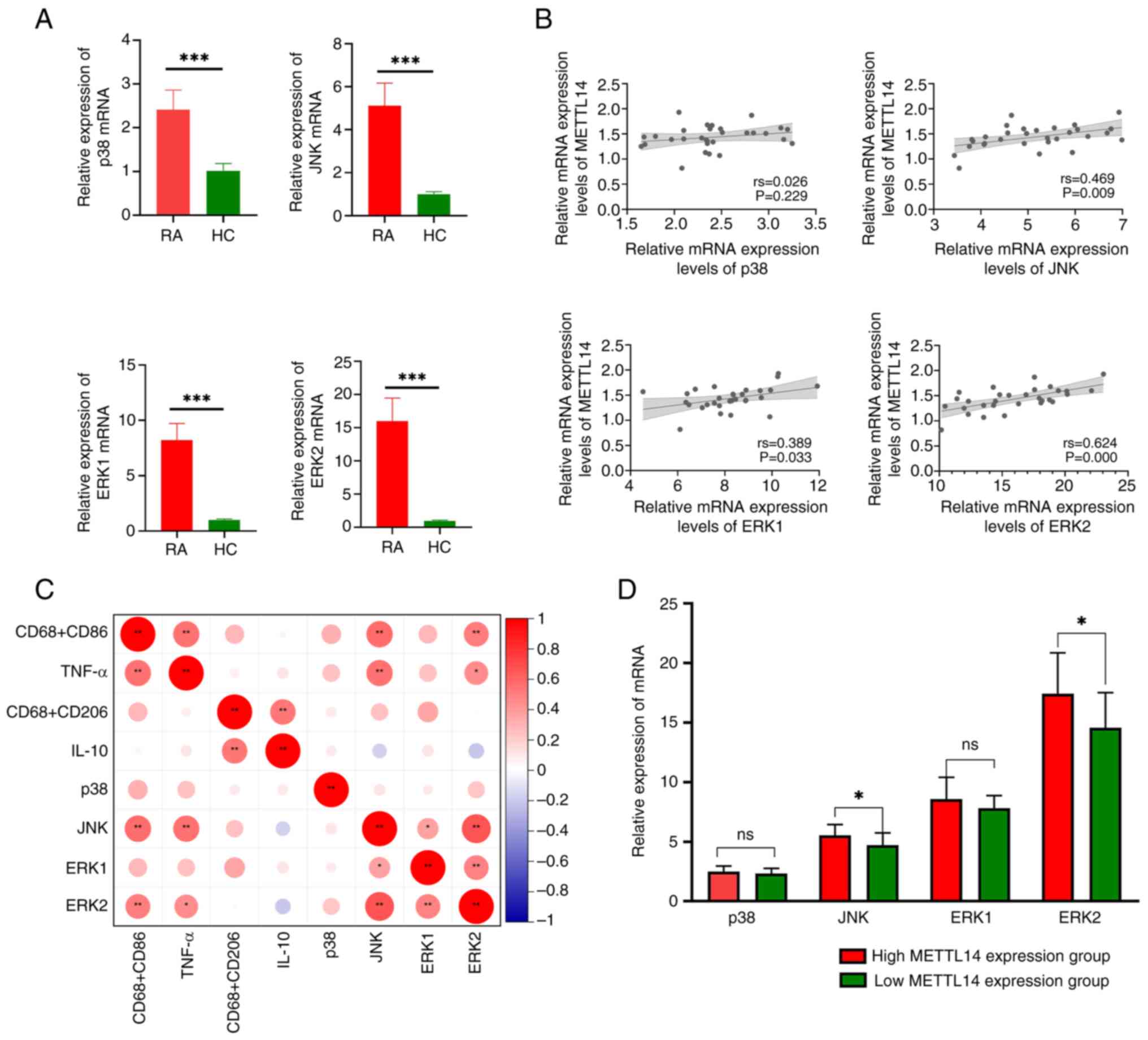
METTL14 is associated with cytokines and markers of macrophage polarization in patients with RA

The levels of the M1 macrophage marker CD68+CD86+ and the M2 macrophage marker CD68+CD206+ were determined. The results of the present study demonstrated that the levels of the M1 macrophage marker CD68+CD86+ and the pro-inflammatory factor TNF-α were significantly increased in the RA group, compared with those in the HC group (Fig. 3A). By contrast, the levels of the M2 macrophage marker CD68+CD206+ and the anti-inflammatory factor IL-10 were significantly lower in the RA group, compared with those in the HC group (Fig. 3A). The results also demonstrated that CD68+CD86+ was positively correlated with TNF-α, and CD68+CD206+ was positively correlated with IL-10 (Fig. 3B). Collectively, these results highlighted that RA may be associated with macrophage polarization and an unbalanced inflammatory factor profile. In addition, the results revealed a positive correlation between METTL14, TNF-α and CD68+CD86+ (Fig. 3C). Based on the median METTL14 expression level, patients with RA were divided into two groups; namely, METTL14 low-expression and METTL14 high-expression groups. While there were no significant differences in the levels of CD68+CD206+ and IL-10 between these groups, the METTL14 high-expression group exhibited significantly higher levels of TNF-α and CD68+CD86+ than those in the low-expression group (Fig. 3D). These results suggested that high METTL14 expression may be closely associated with M1 macrophage markers and pro-inflammatory factors. The flow cytometry plots of macrophage polarization markers are shown in Fig. S1.

Figure 3

METTL14 expression is associated with cytokines and indicators of macrophage polarization. (A) Levels of inflammatory factors, TNF-α and IL-10, and macrophage markers, CD68+CD86+ and CD68+CD206+ (n=30). Data are presented as the mean ± SD and were statistically analyzed using the unpaired two-independent sample t-test. ***P<0.001. (B) Correlation between TNF-α, IL-10, CD68+CD86+ and CD68+CD206+. Spearman correlation analysis was used to analyze the data. (C) Correlation between METTL14, TNF-α, IL-10, CD68+CD86+ and CD68+CD206+. Spearman correlation analysis was used to analyze the data. (D) CD68+CD86+ and CD68+CD206+, TNF-α and IL-10 expression levels in the METTL14 low-expression and METTL14 high-expression groups. Data are presented as the median ± IQR, and data were statistically analyzed using the Mann-Whitney U test. *P<0.05, **P<0.01. RA, rheumatoid arthritis; HC, healthy control; METTL14, methyltransferase 14; ns, not significant.

KEGG and GO enrichment analyses

The linear models for microarray data package in the R programming language was used to analyze the GSE97779 dataset and produce the differentially expressed gene expression matrix. Correlation analysis was used to determine genes correlated with METTL14, using P<0.01 and |R|>0.6. For enrichment analysis, genes that were highly correlated with METTL14 were submitted to the DAVID database. According to the GO analysis, the enriched BP terms were associated with an ‘inflammatory response’, an ‘intimate immune response’, ‘IL-6 positive regulation’ and ‘cytokine-mediated signaling’ (Fig. 4B). In addition, the enriched CC and MF terms were associated with ‘peroxisome and peroxisomal membrane processes’ (Fig. 4C and D). The results of the KEGG analysis demonstrated that METTL14 was highly associated with the ‘MAPK signaling pathway’ (Fig. 4A). The MAPK pathway was selected for subsequent analysis, based on the P-value and count value of the result as the most enriched pathway relevant to the topic of this study.

Figure 4

KEGG and GO enrichment analyses. Enrichment of METTL14-associated genes with (A) KEGG signaling pathways, (B) GO BP terms, (C) GO CC terms and (D) GO MF terms. The closer the color of the dot is to red, the smaller the P-value, and the larger the area of the dot, the more genes are enriched in this order. KEGG, Kyoto Encyclopedia of Genes and Genomes; GO, Gene Ontology; BP, biological process; CC, cellular component; MF, molecular function; METTL14, methyltransferase 14.

METTL14 is associated with the MAPK signaling pathway

The results of the present study demonstrated that the expression levels of JNK, ERK2, p38 and ERK1 were markedly increased in the RA group, compared with those in the HC group (Fig. 5A). Notably, the results of the correlation analysis revealed that there was no statistically significant association between METTL14 and p38; however, there was a statistically significant correlation between METTL14 and JNK, ERK1 and ERK2 (Fig. 5B). In addition, there was a significant correlation between JNK, ERK2, TNF-α and CD68+CD86+ (Fig. 5C). Based on the median METTL14 expression level, patients with RA were divided into two groups; namely, METTL14 low-expression and METTL14 high-expression groups. It was revealed that the METTL14 high-expression group exhibited increased JNK and ERK2 expression levels compared with those in the METTL14 low-expression group; however, no statistically significant differences were observed in the expression levels of p38 and ERK1 between the groups (Fig. 5D). These findings indicated that METTL14 may increase downstream inflammatory responses via the MAPK signaling pathway.

Figure 5

Analysis of the association between the MAPK signaling pathway and METTL14. (A) Expression levels of genes associated with the MAPK pathway (n=30). Data are presented as the mean ± SD and were statistically tested using the unpaired two-independent sample t-test. ***P<0.001. (B) Correlation between METTL14 and components of the MAPK pathway. Spearman correlation analysis was used to analyze the data. (C) Correlation between components associated with macrophage polarization and components of the MAPK pathway. Spearman correlation analysis was used to analyze the data. *P<0.05 and **P<0.01. (D) Expression levels of genes associated with the MAPK pathway in the METTL14 low-expression and METTL14 high-expression groups. Data are presented as the mean ± SD and were statistically tested using the unpaired two-independent sample t-test. *P<0.05. RA, rheumatoid arthritis; HC, healthy control; METTL14, methyltransferase 14; ns, not significant.

Discussion

Antitumor immunity and healthy immunological responses are impacted by alterations in m6A methylation (14). The results of previous studies have indicated that m6A methylation alterations control the immune response mechanism in innate immune cells, including natural killer cells, dendritic cells and macrophages (25,26). Furthermore, it has been suggested that m6A methyltransferase-activated cells, such as synovial macrophages, may serve a role in the pathophysiology of RA and ultimately promote joint destruction (27,28). Through the determination of m6A levels in the peripheral blood of patients, the present study demonstrated that m6A levels in the low-activity RA group were significantly increased compared with those in the HC group, and the m6A levels in the high-activity RA group were significantly increased compared with those in the low-activity RA group.

Using bioinformatics analysis, differentially expressed m6A methylation modifier enzyme genes in macrophages were predicted. In total, it was suggested that four genes (METTL14, CBLL1, RBM15 and KIAA1429) that alter methylation may be implicated in the process of differential expression in RA macrophages. The present study demonstrated that the peripheral blood and synovial tissue of patients with RA exhibited higher expression levels of METTL14 compared with those of HC individuals; however, there was no significant difference in the expression levels of KIAA1429, RBM15 or CBLL1. The methyltransferase complex that stabilizes METTL3 and identifies target RNAs includes METTL14 as a crucial component (29,30). Li et al (31) previously demonstrated that the synovial tissues of rats with RA exhibited considerably higher levels of METTL14 expression, compared with HCs. Moreover, the potential association between METTL14 and clinical symptoms was determined in the present study. The results of the correlation analysis revealed a positive correlation between METTL14 and both RF and CRP. These two indicators are markers of RA disease activity. The present study also revealed that patients with RA experiencing joint pain exhibited higher levels of METTL14 expression than those without joint pain. In addition, METTL14 exhibited a high sensitivity in predicting VAS, highlighting that METTL14 may be strongly associated with clinical inflammatory markers in RA. Thus, METTL14 may exhibit potential as a molecular target for the treatment of RA.

Macrophage polarization includes the imbalance between pro-inflammatory M1 and anti-inflammatory M2 macrophage activity (32,33). Macrophage polarization causes the breakdown of articular bone and cartilage, and induces synovial inflammation, autoimmunity and joint injury (34,35). Flow cytometry was used to determine the levels of M1 and M2 macrophages in the peripheral blood samples of patients, to further explore the potential association between METTL14 expression, macrophage polarization and inflammatory response. The results of the present study revealed a positive correlation between the pro-inflammatory cytokine TNF-α, the M1 macrophage marker CD68+CD86+ and METTL14. The METTL14 high-expression group exhibited markedly higher levels of TNF-α and CD68+CD86+ compared with those in the METTL14 low-expression group. The results of a previous study demonstrated that METTL14 may suppress TICAM2 and block the macrophage Toll-like receptor 4 (TLR4) pathway. In addition, macrophage polarization towards the M1 type was revealed to be promoted by a combination of TLR4 and METTL14 agonists (36). The results of another previous study also revealed that METTL14 knockdown can facilitate macrophage M2 polarization (37). In a rat model of RA, METTL14 knockdown was shown to significantly reduce fibroblast-like synovial cell activation and the generation of the inflammatory markers, IL-6, IL-18 and CXCL10(31). Thus, METTL14 may facilitate macrophage conversion to the M1 type through upregulation of its expression. This, in turn, triggers a large-scale release of pro-inflammatory factors, which causes an imbalance in joint inflammation.

METTL14 expression is associated with numerous clinical characteristics and carries out a crucial additive methylation function during m6A alteration (38). Thus, METTL14 may serve a role in modulating signaling pathways and the expression of genes involved in RA. GO enrichment analysis revealed that METTL14 was enriched in immune-inflammatory response biological activities, including the positive regulation of IL-6 production, innate immune response and inflammatory response. These findings indicated that METTL14 interacts with several targets and pathways. Moreover, METTL14 has been reported to regulate autophagy, glycolysis, ATPase activity and immunological response (39). Notably, among pathways associated with inflammation, KEGG enrichment analysis demonstrated that METTL14 was associated with the MAPK signaling pathway. ERK, p38 and JNK are members of the MAPK family. The results of the present study demonstrated that the expression levels of JNK, ERK2, p38 and ERK1 were higher in the RA group compared with those in the HC group. The results of previous studies have highlighted that the MAPK signaling pathway is crucial for the transcriptional activation of cytokines associated with the pathophysiology of RA (2,40). The pro-inflammatory factor TNF-α and M1 macrophage marker CD68+CD86+ were significantly correlated with JNK and ERK2 in the present study. The results of a previous study have revealed that MAPK serves a crucial role in controlling macrophage polarization (41). Thus, RA macrophage polarization may involve activation of the MAPK signaling pathway. The results of the present study also revealed a significant positive correlation between METTL14 and JNK, ERK1 and ERK2. Furthermore, when compared with the METTL14 low-expression group, JNK and ERK2 expression levels were significantly higher in the high-expression group. Therefore, METTL14 may mediate the transition of RA macrophages into the M1 type and result in the increased production of inflammatory markers, which may lead to activation of the JNK/ERK2 signaling axis through upregulated expression. The JNK signaling pathway modifies macrophage polarization through upregulating the expression of the downstream transcription factor, c-Myc. The JNK signaling pathway is key in regulating macrophage polarization and the production of inflammatory cytokines (42,43). The results of a previous study have demonstrated that macrophage inflammatory responses are markedly reduced following METTL14 knockdown (37). Collectively, these results highlight the critical roles of m6A methylation and METTL14 expression in macrophage polarization and the potential immunomodulation of RA. The present study indicated that, via the JNK/ERK2 signaling axis, METTL14 may mediate the polarization of RA macrophages.

Notably, the present study has some limitations. For example, bias may be present due to the inclusion of one institution, from which the samples were obtained. In addition, in vitro and in vivo experiments were not carried out due to time constraints. Thus, future investigations should be carried out with increased sample sizes, animals and cells, to verify the involvement of METTL14 in RA macrophage polarization.

In conclusion, the present study revealed that joint pain in RA was associated with the increased expression of METTL14. RF and CRP levels were also positively correlated with METTL14, and METTL14 exhibited a high sensitivity in predicting VAS. The results of the present study also demonstrated that inflammatory cytokines, such as TNF-α, were associated with proteins in the MAPK pathway, such as JNK and ERK2, and the M1 macrophage marker CD68+CD86+ was positively correlated with the expression levels of METTL14. In addition, JNK and ERK2 were positively correlated with TNF-α and CD68+CD86+. Compared with the METTL14 low-expression group, JNK and ERK2 expression levels were markedly increased in the METTL14 high-expression group. Notably, via the JNK/ERK2 signaling pathway, the m6A methyltransferase METTL14 may promote the conversion of macrophages to the M1 type in RA; therefore, intensifying the inflammatory response.

Supplementary Material

Flow cytometry plots of macrophage polarization markers. (A) Expression levels of CD68+CD86+ and CD68+CD206+ in RA and HC groups. (B) Expression levels of CD68+CD86+ and CD68+CD206+ in the METTL14 low and high-expression groups. RA, rheumatoid arthritis; HC, healthy control; METTL14, methyltransferase 14.
Clinical details of patients with RA and HC individuals.

Acknowledgements

Not applicable.

Funding

Funding: The present study was supported by the General Project of National Natural Science Foundation of China (grant no. 822745501), the Xin'an Institute of Medicine and Chinese Medicine Modernization ‘Jie Bang Gua Shuai’ Project (grant no. 2023CXMMTCM020) and the Anhui Province Natural Fund Project (grant no. 2308085MH291).

Availability of data and materials

The data generated in the present study may be requested from the corresponding author.

Authors' contributions

LW was responsible for designing the study, and writing, reviewing and editing the manuscript. ZZ was responsible for data analysis, specimen and data collection, and writing the original draft. LW and ZZ confirm the authenticity of all the raw data. Both authors read and approved the final version of the manuscript.

Ethics approval and consent to participate

The present study complied with the Declaration of Helsinki and was approved by The Institutional Review Board Ethics Committee of The First Affiliated Hospital of Anhui University of Chinese Medicine (ethics approval no. 2019AH-12). Written informed consent was obtained from each patient.

Patient consent for publication

Not applicable.

Competing interests

The authors declare that they have no competing interests.

References

1 

Wan L, Liu J, Huang C, Zhu Z, Wang K, Sun G, Zhu L and Hu Z: Comprehensive analysis and functional characteristics of differential expression of N6-methyladenosine methylation modification in the whole transcriptome of rheumatoid arthritis. Mediators Inflamm. 2022(4766992)2022.PubMed/NCBI View Article : Google Scholar

2 

Liu S, Ma H, Zhang H, Deng C and Xin P: Recent advances on signaling pathways and their inhibitors in rheumatoid arthritis. Clin Immunol. 230(108793)2021.PubMed/NCBI View Article : Google Scholar

3 

Alivernini S, Firestein GS and McInnes IB: The pathogenesis of rheumatoid arthritis. Immunity. 55:2255–2270. 2022.PubMed/NCBI View Article : Google Scholar

4 

Kurowska-Stolarska M and Alivernini S: Synovial tissue macrophages in joint homeostasis, rheumatoid arthritis and disease remission. Nat Rev Rheumatol. 18:384–397. 2022.PubMed/NCBI View Article : Google Scholar

5 

Jang S, Kwon EJ and Lee JJ: Rheumatoid arthritis: Pathogenic roles of diverse immune cells. Int J Mol Sci. 23(905)2022.PubMed/NCBI View Article : Google Scholar

6 

Jiang P and Li X: Regulatory mechanism of lncRNAs in M1/M2 macrophages polarization in the diseases of different etiology. Front Immunol. 13(835932)2022.PubMed/NCBI View Article : Google Scholar

7 

Cutolo M, Campitiello R, Gotelli E and Soldano S: The role of M1/M2 macrophage polarization in rheumatoid arthritis synovitis. Front Immunol. 13(867260)2022.PubMed/NCBI View Article : Google Scholar

8 

Hasegawa T and Ishii M: Pathological osteoclasts and precursor macrophages in inflammatory arthritis. Front Immunol. 13(867368)2022.PubMed/NCBI View Article : Google Scholar

9 

Gao L and Lu Q: The critical importance of epigenetics in autoimmune-related skin diseases. Front Med. 17:43–57. 2023.PubMed/NCBI View Article : Google Scholar

10 

Nair N, Barton A and Wilson AG: Cell-specific epigenetic drivers of pathogenesis in rheumatoid arthritis. Epigenomics. 13:549–560. 2021.PubMed/NCBI View Article : Google Scholar

11 

Chen Q, Li H, Liu Y and Zhao M: Epigenetic regulation of immune and inflammatory responses in rheumatoid arthritis. Front Immunol. 13(881191)2022.PubMed/NCBI View Article : Google Scholar

12 

Jain N, Lord JM and Vogel V: Mechanoimmunology: Are inflammatory epigenetic states of macrophages tuned by biophysical factors? APL Bioeng. 6(031502)2022.PubMed/NCBI View Article : Google Scholar

13 

Ghiboub M, Koster J, Craggs PD, Li Yim AYF, Shillings A, Hutchinson S, Bingham RP, Gatfield K, Hageman IL, Yao G, et al: Modulation of macrophage inflammatory function through selective inhibition of the epigenetic reader protein SP140. BMC Biol. 20(182)2022.PubMed/NCBI View Article : Google Scholar

14 

Wu S, Li XF, Wu YY, Yin SQ, Huang C and Li J: N6-methyladenosine and rheumatoid arthritis: A comprehensive review. Front Immunol. 12(731842)2021.PubMed/NCBI View Article : Google Scholar

15 

Gan L, Zhao Y, Fu Y and Chen Q: The potential role of m6A modifications on immune cells and immunotherapy. Biomed Pharmacother. 160(114343)2023.PubMed/NCBI View Article : Google Scholar

16 

Elsabbagh RA, Rady M, Watzl C, Abou-Aisha K and Gad MZ: Impact of N6-methyladenosine (m6A) modification on immunity. Cell Commun Signal. 20(140)2022.PubMed/NCBI View Article : Google Scholar

17 

Li C, Zhu M, Wang J, Wu H, Liu Y and Huang D: Role of m6A modification in immune microenvironment of digestive system tumors. Biomed Pharmacother. 164(114953)2023.PubMed/NCBI View Article : Google Scholar

18 

Geng Q, Cao X, Fan D, Wang Q, Wang X, Zhang M, Zhao L, Jiao Y, Deng T, Liu H, et al: Potential medicinal value of N6-methyladenosine in autoimmune diseases and tumours. Br J Pharmacol: Jun 9, 2023 (Epub ahead of print).

19 

Wang Y, Li L, Li J, Zhao B, Huang G, Li X, Xie Z and Zhou Z: The emerging role of m6A modification in regulating the immune system and autoimmune diseases. Front Cell Dev Biol. 9(755691)2021.PubMed/NCBI View Article : Google Scholar

20 

Ma Z, Sugimura R and Lui KO: The role of m6A mRNA modification in normal and malignant hematopoiesis. J Leukoc Biol. 115:100–115. 2024.PubMed/NCBI View Article : Google Scholar

21 

Kang K, Park SH, Chen J, Qiao Y, Giannopoulou E, Berg K, Hanidu A, Li J, Nabozny G, Kang K, et al: Interferon-γ represses M2 gene expression in human macrophages by disassembling enhancers bound by the transcription factor MAF. Immunity. 47:235–250. 2017.PubMed/NCBI View Article : Google Scholar

22 

Kuriya B, Schieir O, Lin D, Xiong J, Pope J, Boire G, Haraoui B, Thorne JC, Tin D, Hitchon C, et al: Thresholds for the 28-joint disease activity score (DAS28) using C-reactive protein are lower compared to DAS28 using erythrocyte sedimentation rate in early rheumatoid arthritis. Clin Exp Rheumatol. 35:799–803. 2017.PubMed/NCBI

23 

Castrejón I, Chua JR and Pincus T: A RheuMetric physician checklist to quantitate levels of inflammation, damage and distress on 0-10 visual analogue scales. Clin Exp Rheumatol. 35 (Suppl 107):S21–S25. 2017.PubMed/NCBI

24 

Livak KJ and Schmittgen TD: Analysis of relative gene expression data using real-time quantitative PCR and the 2(-Delta Delta C(T)) method. Methods. 25:402–408. 2001.PubMed/NCBI View Article : Google Scholar

25 

Geng Q, Cao X, Fan D, Gu X, Zhang Q, Zhang M, Wang Z, Deng T and Xiao C: Diagnostic gene signatures and aberrant pathway activation based on m6A methylation regulators in rheumatoid arthritis. Front Immunol. 13(1041284)2022.PubMed/NCBI View Article : Google Scholar

26 

Zhang X, Li X, Jia H, An G and Ni J: The m6A methyltransferase METTL3 modifies PGC-1α mRNA promoting mitochondrial dysfunction and oxLDL-induced inflammation in monocytes. J Biol Chem. 297(101058)2021.PubMed/NCBI View Article : Google Scholar

27 

Saeki N and Imai Y: Crosstalk between synovial macrophages and fibroblasts in rheumatoid arthritis. Histol Histopathol. 38:1231–1238. 2023.PubMed/NCBI View Article : Google Scholar

28 

Boutet MA, Courties G, Nerviani A, Le Goff B, Apparailly F, Pitzalis C and Blanchard F: Novel insights into macrophage diversity in rheumatoid arthritis synovium. Autoimmun Rev. 20(102758)2021.PubMed/NCBI View Article : Google Scholar

29 

Tong J, Flavell RA and Li HB: RNA m6A modification and its function in diseases. Front Med. 12:481–489. 2018.PubMed/NCBI View Article : Google Scholar

30 

Dou X, Huang L, Xiao Y, Liu C, Li Y, Zhang X, Yu L, Zhao R, Yang L, Chen C, et al: METTL14 is a chromatin regulator independent of its RNA N6-methyladenosine methyltransferase activity. Protein Cell. 14:683–697. 2023.PubMed/NCBI View Article : Google Scholar

31 

Li X, Xu X, Zhang Q, Ling M, Li X and Tan X: METTL14 promotes fibroblast-like synoviocytes activation via the LASP1/SRC/AKT axis in rheumatoid arthritis. Am J Physiol Cell Physiol. 324:C1089–C1100. 2023.PubMed/NCBI View Article : Google Scholar

32 

Li H, Feng Y, Zheng X, Jia M, Mei Z, Wang Y, Zhang Z, Zhou M and Li C: M2-type exosomes nanoparticles for rheumatoid arthritis therapy via macrophage re-polarization. J Control Release. 341:16–30. 2022.PubMed/NCBI View Article : Google Scholar

33 

Song Y, Gao N, Yang Z, Zhang L, Wang Y, Zhang S and Fan T: Characteristics, polarization and targeted therapy of mononuclear macrophages in rheumatoid arthritis. Am J Transl Res. 15:2109–2121. 2023.PubMed/NCBI

34 

Gu Q, Yang H and Shi Q: Macrophages and bone inflammation. J Orthop Translat. 10:86–93. 2017.PubMed/NCBI View Article : Google Scholar

35 

Li Y, Zhou Y, Wang Y, Crawford R and Xiao Y: Synovial macrophages in cartilage destruction and regeneration-lessons learnt from osteoarthritis and synovial chondromatosis. Biomed Mater. 17:2021.PubMed/NCBI View Article : Google Scholar

36 

Huang X, Wang L, Guo H and Zhang W: Macrophage membrane-coated nanovesicles for dual-targeted drug delivery to inhibit tumor and induce macrophage polarization. Bioact Mater. 23:69–79. 2023.PubMed/NCBI View Article : Google Scholar

37 

Zheng Y, Li Y, Ran X, Wang D, Zheng X, Zhang M, Yu B, Sun Y and Wu J: Mettl14 mediates the inflammatory response of macrophages in atherosclerosis through the NF-κB/IL-6 signaling pathway. Cell Mol Life Sci. 79(311)2022.PubMed/NCBI View Article : Google Scholar

38 

Xie Q, Li Z, Luo X, Wang D, Zhou Y, Zhao J, Gao S, Yang Y, Fu W, Kong L and Sun T: piRNA-14633 promotes cervical cancer cell malignancy in a METTL14-dependent m6A RNA methylation manner. J Transl Med. 20(51)2022.PubMed/NCBI View Article : Google Scholar

39 

Li T, Wang T, Jing J and Sun L: Expression pattern and clinical value of key m6A RNA modification regulators in abdominal aortic aneurysm. J Inflamm Res. 14:4245–4258. 2021.PubMed/NCBI View Article : Google Scholar

40 

Fang Q, Zhou C and Nandakumar KS: Molecular and cellular pathways contributing to joint damage in rheumatoid arthritis. Mediators Inflamm. 2020(3830212)2020.PubMed/NCBI View Article : Google Scholar

41 

Neamatallah T: Mitogen-activated protein kinase pathway: A critical regulator in tumor-associated macrophage polarization. J Microsc Ultrastruct. 7:53–56. 2019.PubMed/NCBI View Article : Google Scholar

42 

Hao J, Hu Y, Li Y, Zhou Q and Lv X: Involvement of JNK signaling in IL4-induced M2 macrophage polarization. Exp Cell Res. 357:155–162. 2017.PubMed/NCBI View Article : Google Scholar

43 

Wang Y, Han CC, Cui D, Li Y, Ma Y and Wei W: Is macrophage polarization important in rheumatoid arthritis? Int Immunopharmacol. 50:345–352. 2017.PubMed/NCBI View Article : Google Scholar

Related Articles

  • Abstract
  • View
  • Download
  • Twitter
Copy and paste a formatted citation
Spandidos Publications style
Zhu Z and Wan L: N6‑methyladenosine methyltransferase METTL14 is associated with macrophage polarization in rheumatoid arthritis. Exp Ther Med 28: 375, 2024.
APA
Zhu, Z., & Wan, L. (2024). N6‑methyladenosine methyltransferase METTL14 is associated with macrophage polarization in rheumatoid arthritis. Experimental and Therapeutic Medicine, 28, 375. https://doi.org/10.3892/etm.2024.12664
MLA
Zhu, Z., Wan, L."N6‑methyladenosine methyltransferase METTL14 is associated with macrophage polarization in rheumatoid arthritis". Experimental and Therapeutic Medicine 28.4 (2024): 375.
Chicago
Zhu, Z., Wan, L."N6‑methyladenosine methyltransferase METTL14 is associated with macrophage polarization in rheumatoid arthritis". Experimental and Therapeutic Medicine 28, no. 4 (2024): 375. https://doi.org/10.3892/etm.2024.12664
Copy and paste a formatted citation
x
Spandidos Publications style
Zhu Z and Wan L: N6‑methyladenosine methyltransferase METTL14 is associated with macrophage polarization in rheumatoid arthritis. Exp Ther Med 28: 375, 2024.
APA
Zhu, Z., & Wan, L. (2024). N6‑methyladenosine methyltransferase METTL14 is associated with macrophage polarization in rheumatoid arthritis. Experimental and Therapeutic Medicine, 28, 375. https://doi.org/10.3892/etm.2024.12664
MLA
Zhu, Z., Wan, L."N6‑methyladenosine methyltransferase METTL14 is associated with macrophage polarization in rheumatoid arthritis". Experimental and Therapeutic Medicine 28.4 (2024): 375.
Chicago
Zhu, Z., Wan, L."N6‑methyladenosine methyltransferase METTL14 is associated with macrophage polarization in rheumatoid arthritis". Experimental and Therapeutic Medicine 28, no. 4 (2024): 375. https://doi.org/10.3892/etm.2024.12664
Follow us
  • Twitter
  • LinkedIn
  • Facebook
About
  • Spandidos Publications
  • Careers
  • Cookie Policy
  • Privacy Policy
How can we help?
  • Help
  • Live Chat
  • Contact
  • Email to our Support Team