Spandidos Publications Logo
  • About
    • About Spandidos
    • Aims and Scopes
    • Abstracting and Indexing
    • Editorial Policies
    • Reprints and Permissions
    • Job Opportunities
    • Terms and Conditions
    • Contact
  • Journals
    • All Journals
    • Oncology Letters
      • Oncology Letters
      • Information for Authors
      • Editorial Policies
      • Editorial Board
      • Aims and Scope
      • Abstracting and Indexing
      • Bibliographic Information
      • Archive
    • International Journal of Oncology
      • International Journal of Oncology
      • Information for Authors
      • Editorial Policies
      • Editorial Board
      • Aims and Scope
      • Abstracting and Indexing
      • Bibliographic Information
      • Archive
    • Molecular and Clinical Oncology
      • Molecular and Clinical Oncology
      • Information for Authors
      • Editorial Policies
      • Editorial Board
      • Aims and Scope
      • Abstracting and Indexing
      • Bibliographic Information
      • Archive
    • Experimental and Therapeutic Medicine
      • Experimental and Therapeutic Medicine
      • Information for Authors
      • Editorial Policies
      • Editorial Board
      • Aims and Scope
      • Abstracting and Indexing
      • Bibliographic Information
      • Archive
    • International Journal of Molecular Medicine
      • International Journal of Molecular Medicine
      • Information for Authors
      • Editorial Policies
      • Editorial Board
      • Aims and Scope
      • Abstracting and Indexing
      • Bibliographic Information
      • Archive
    • Biomedical Reports
      • Biomedical Reports
      • Information for Authors
      • Editorial Policies
      • Editorial Board
      • Aims and Scope
      • Abstracting and Indexing
      • Bibliographic Information
      • Archive
    • Oncology Reports
      • Oncology Reports
      • Information for Authors
      • Editorial Policies
      • Editorial Board
      • Aims and Scope
      • Abstracting and Indexing
      • Bibliographic Information
      • Archive
    • Molecular Medicine Reports
      • Molecular Medicine Reports
      • Information for Authors
      • Editorial Policies
      • Editorial Board
      • Aims and Scope
      • Abstracting and Indexing
      • Bibliographic Information
      • Archive
    • World Academy of Sciences Journal
      • World Academy of Sciences Journal
      • Information for Authors
      • Editorial Policies
      • Editorial Board
      • Aims and Scope
      • Abstracting and Indexing
      • Bibliographic Information
      • Archive
    • International Journal of Functional Nutrition
      • International Journal of Functional Nutrition
      • Information for Authors
      • Editorial Policies
      • Editorial Board
      • Aims and Scope
      • Abstracting and Indexing
      • Bibliographic Information
      • Archive
    • International Journal of Epigenetics
      • International Journal of Epigenetics
      • Information for Authors
      • Editorial Policies
      • Editorial Board
      • Aims and Scope
      • Abstracting and Indexing
      • Bibliographic Information
      • Archive
    • Medicine International
      • Medicine International
      • Information for Authors
      • Editorial Policies
      • Editorial Board
      • Aims and Scope
      • Abstracting and Indexing
      • Bibliographic Information
      • Archive
  • Articles
  • Information
    • Information for Authors
    • Information for Reviewers
    • Information for Librarians
    • Information for Advertisers
    • Conferences
  • Language Editing
Spandidos Publications Logo
  • About
    • About Spandidos
    • Aims and Scopes
    • Abstracting and Indexing
    • Editorial Policies
    • Reprints and Permissions
    • Job Opportunities
    • Terms and Conditions
    • Contact
  • Journals
    • All Journals
    • Biomedical Reports
      • Information for Authors
      • Editorial Policies
      • Editorial Board
      • Aims and Scope
      • Abstracting and Indexing
      • Bibliographic Information
      • Archive
    • Experimental and Therapeutic Medicine
      • Information for Authors
      • Editorial Policies
      • Editorial Board
      • Aims and Scope
      • Abstracting and Indexing
      • Bibliographic Information
      • Archive
    • International Journal of Epigenetics
      • Information for Authors
      • Editorial Policies
      • Editorial Board
      • Aims and Scope
      • Abstracting and Indexing
      • Bibliographic Information
      • Archive
    • International Journal of Functional Nutrition
      • Information for Authors
      • Editorial Policies
      • Editorial Board
      • Aims and Scope
      • Abstracting and Indexing
      • Bibliographic Information
      • Archive
    • International Journal of Molecular Medicine
      • Information for Authors
      • Editorial Policies
      • Editorial Board
      • Aims and Scope
      • Abstracting and Indexing
      • Bibliographic Information
      • Archive
    • International Journal of Oncology
      • Information for Authors
      • Editorial Policies
      • Editorial Board
      • Aims and Scope
      • Abstracting and Indexing
      • Bibliographic Information
      • Archive
    • Medicine International
      • Information for Authors
      • Editorial Policies
      • Editorial Board
      • Aims and Scope
      • Abstracting and Indexing
      • Bibliographic Information
      • Archive
    • Molecular and Clinical Oncology
      • Information for Authors
      • Editorial Policies
      • Editorial Board
      • Aims and Scope
      • Abstracting and Indexing
      • Bibliographic Information
      • Archive
    • Molecular Medicine Reports
      • Information for Authors
      • Editorial Policies
      • Editorial Board
      • Aims and Scope
      • Abstracting and Indexing
      • Bibliographic Information
      • Archive
    • Oncology Letters
      • Information for Authors
      • Editorial Policies
      • Editorial Board
      • Aims and Scope
      • Abstracting and Indexing
      • Bibliographic Information
      • Archive
    • Oncology Reports
      • Information for Authors
      • Editorial Policies
      • Editorial Board
      • Aims and Scope
      • Abstracting and Indexing
      • Bibliographic Information
      • Archive
    • World Academy of Sciences Journal
      • Information for Authors
      • Editorial Policies
      • Editorial Board
      • Aims and Scope
      • Abstracting and Indexing
      • Bibliographic Information
      • Archive
  • Articles
  • Information
    • For Authors
    • For Reviewers
    • For Librarians
    • For Advertisers
    • Conferences
  • Language Editing
Login Register Submit
  • This site uses cookies
  • You can change your cookie settings at any time by following the instructions in our Cookie Policy. To find out more, you may read our Privacy Policy.

    I agree
Search articles by DOI, keyword, author or affiliation
Search
Advanced Search
presentation
Experimental and Therapeutic Medicine
Join Editorial Board Propose a Special Issue
Print ISSN: 1792-0981 Online ISSN: 1792-1015
Journal Cover
October-2024 Volume 28 Issue 4

Full Size Image

Sign up for eToc alerts
Recommend to Library

Journals

International Journal of Molecular Medicine

International Journal of Molecular Medicine

International Journal of Molecular Medicine is an international journal devoted to molecular mechanisms of human disease.

International Journal of Oncology

International Journal of Oncology

International Journal of Oncology is an international journal devoted to oncology research and cancer treatment.

Molecular Medicine Reports

Molecular Medicine Reports

Covers molecular medicine topics such as pharmacology, pathology, genetics, neuroscience, infectious diseases, molecular cardiology, and molecular surgery.

Oncology Reports

Oncology Reports

Oncology Reports is an international journal devoted to fundamental and applied research in Oncology.

Experimental and Therapeutic Medicine

Experimental and Therapeutic Medicine

Experimental and Therapeutic Medicine is an international journal devoted to laboratory and clinical medicine.

Oncology Letters

Oncology Letters

Oncology Letters is an international journal devoted to Experimental and Clinical Oncology.

Biomedical Reports

Biomedical Reports

Explores a wide range of biological and medical fields, including pharmacology, genetics, microbiology, neuroscience, and molecular cardiology.

Molecular and Clinical Oncology

Molecular and Clinical Oncology

International journal addressing all aspects of oncology research, from tumorigenesis and oncogenes to chemotherapy and metastasis.

World Academy of Sciences Journal

World Academy of Sciences Journal

Multidisciplinary open-access journal spanning biochemistry, genetics, neuroscience, environmental health, and synthetic biology.

International Journal of Functional Nutrition

International Journal of Functional Nutrition

Open-access journal combining biochemistry, pharmacology, immunology, and genetics to advance health through functional nutrition.

International Journal of Epigenetics

International Journal of Epigenetics

Publishes open-access research on using epigenetics to advance understanding and treatment of human disease.

Medicine International

Medicine International

An International Open Access Journal Devoted to General Medicine.

Journal Cover
October-2024 Volume 28 Issue 4

Full Size Image

Sign up for eToc alerts
Recommend to Library

  • Article
  • Citations
    • Cite This Article
    • Download Citation
    • Create Citation Alert
    • Remove Citation Alert
    • Cited By
  • Similar Articles
    • Related Articles (in Spandidos Publications)
    • Similar Articles (Google Scholar)
    • Similar Articles (PubMed)
  • Download PDF
  • Download XML
  • View XML

  • Supplementary Files
    • Supplementary_Data.pdf
Article Open Access

Peroxisome proliferator‑activated receptor γ alleviates human umbilical vein endothelial cell injury in deep vein thrombosis by blocking endoplasmic reticulum stress

  • Authors:
    • Yunxin Zhang
    • Yongshuai Ge
    • Liyuan Tao
    • Mingyuan Liu
    • Wei Jia
    • Xuan Tian
    • Peng Jiang
    • Zhiyuan Cheng
    • Jinyong Li
    • Jianlong Liu
  • View Affiliations / Copyright

    Affiliations: Department of Vascular Surgery, Beijing Jishuitan Hospital, Beijing 100035, P.R. China, Research Center for Medical Artificial Intelligence, Shenzhen Institute of Advanced Technology, Chinese Academy of Sciences, Shenzhen, Guangdong 518055, P.R. China, Research Center of Clinical Epidemiology, Peking University Third Hospital, Beijing 100191, P.R. China, Department of Vascular Surgery, Beijing Friendship Hospital, Beijing 100050, P.R. China
    Copyright: © Zhang et al. This is an open access article distributed under the terms of Creative Commons Attribution License.
  • Article Number: 385
    |
    Published online on: August 1, 2024
       https://doi.org/10.3892/etm.2024.12674
  • Expand metrics +
Metrics: Total Views: 0 (Spandidos Publications: | PMC Statistics: )
Metrics: Total PDF Downloads: 0 (Spandidos Publications: | PMC Statistics: )
Cited By (CrossRef): 0 citations Loading Articles...

This article is mentioned in:



Abstract

The present study aimed to explore the role of peroxisome proliferator‑activated receptor γ (PPARγ) in the development of deep vein thrombosis (DVT), as well as to discover the potential regulatory mechanism of PPARγ. Human umbilical vein endothelial cells (HUVECs) were treated with modified glycated human serum albumin (M‑HSA) to mimic DVT. PPARγ expression and activity were detected using western blot analysis and the corresponding activity detection kit, respectively. Cell Counting Kit‑8 and the terminal deoxynucleotidyl‑transferase‑mediated dUTP nick end labeling assays were employed to detect cell viability and apoptosis, respectively. The levels of thrombosis‑related factors and inflammatory cytokines were detected by ELISA. The levels of oxidative stress‑related factors were determined by the corresponding commercial kits. In addition, tunicamycin (TM), the agonist of endoplasmic reticulum stress (ERS), was applied to investigate the potential mechanism. The results indicated that M‑HSA caused reduced expression and activity of PPARγ in HUVECs; these effects were reversed by PPARγ overexpression, which significantly inhibited M‑HSA‑induced cell viability loss, cell apoptosis, inflammation and oxidative stress in HUVECs. In addition, ERS was activated following M‑HSA stimulation in HUVECs, but was suppressed by PPARγ overexpression. Furthermore, TM partly abolished the protective role of PPARγ overexpression against cell viability loss, cell apoptosis, inflammation and oxidative stress in M‑HSA‑induced HUVECs. In summary, PPARγ antagonized M‑HSA‑induced HUVEC injury by suppressing the activation of ERS, which provides a novel strategy for the treatment of DVT.

Introduction

Venous thromboembolism, including deep vein thrombosis (DVT), and its severe form pulmonary embolism (PE), is the third most frequent complication of cardiovascular diseases, affecting ~400,000 people annually (1,2). Currently, compression ultrasound is the first line imaging modality for the diagnosis of DVT (3). The treatment of DVT consists of surgical invention, such as thrombectomy or catheter-based thrombolysis and drug prevention including anticoagulation by heparin, thrombin and vitamin K antagonists (4,5). However, due to the low specificity (40-50%) of the diagnosis and the limited efficacy of these treatments, patients at the acute stage of DVT may develop PE, or even post-thrombotic syndrome, which is the most common long-term complication in patients with DVT, seriously threatening their survival and quality of life (6-8). Therefore, the progress of novel therapeutic strategies can be achieved by improving the understanding of the pathophysiology of DVT.

Previous evidence confirmed that oxidative stress and inflammation are common pathological processes responsible for vascular endothelial cell damage, which is one of the most important causes leading to DVT (9-11). Advanced glycation end products (AGEs) are heterogeneous molecules produced by the non-enzymatic glycation of proteins and lipids under hyperglycemic or oxidative stress conditions (12). These molecules can bind with their receptor [receptor of advanced glycation end products (RAGE)] to evoke an inflammatory response and induce oxidative stress, as well as thrombogenic reactions, playing a central role in the development of vascular complications (11,13-15). The previous study conducted by the authors demonstrated the involvement of AGEs/RAGE in the development of human umbilical vein endothelial cell (HUVEC) injury. The RAGE inhibitor downregulated endothenin-1 (ET-1) levels, which is considered to be the hallmark of endothelial injury, thereby mitigating HUVEC injury (16). Therefore, blockade of AGEs/RAGE is an effective approach for the prevention of DVT.

Peroxisome proliferator-activated receptor γ (PPARγ), a member of the PPAR family of highly conserved nuclear hormone receptors, is widely known for its important role in regulating adipocyte differentiation, blood pressure, lipid metabolism and insulin sensitivity (17). A previous study has reported the eliminating effect of the activation of PPARγ on hypercoagulability, one of the major factors contributing to DVT, by inhibiting thrombin-induced platelet aggregation, which indicates a potential role of PPARγ during the process of DVT (18). It was also reported that the activation of PPARγ may prevent thrombosis by downregulating the expression of pro-inflammatory cell adhesion molecules and by enhancing endothelial nitric oxide production. Of note, PPARγ has been revealed to be associated with the AGE/RAGE axis to exert its protective role against vascular inflammation and oxidative stress (19). Chrysin, a natural flavonoid, which acts as a PPARγ agonist, has shown the ability to reduce serum AGE levels, inhibit AGEs-RAGE-mediated oxidative stress and inflammation and attenuate endothelial dysfunction (20). Previous studies have confirmed the protection of PPARγ on endothelial cells (21-23); however, whether PPARγ participates into AGE-RAGE-triggered endothelial dysfunction, including oxidative stress and inflammation, during DVT, remains poorly elucidated. Furthermore, AGE-RAGE signaling is a pivotal inducer of endoplasmic reticulum stress (ERS), which is closely associated with inflammation and oxidative stress (24). PPARγ has also been shown to be a critical mediator of ERS, as the inhibition of it was demonstrated to relieve ERS and reduce the production of pro-inflammatory cytokines and reactive oxygen species (ROS), thereby alleviating ischemia-reperfusion injury (25).

The present study not only investigated the role of PPARγ on AGEs-RAGE-triggered HUVEC injury, but also explored the potential mechanism of action of PPARγ. The findings of the present study contributed to the understanding of the pathophysiology of DVT and offered novel strategies for the prevention of DVT.

Materials and methods

Cell culture and induction

HUVECs (cat. no. iCell-h110) were purchased from iCell Bioscience, Inc. and were incubated in Endothelial Cell Culture Medium (Cellverse Bioscience Technology Co., Ltd.) containing 100 U/ml penicillin and 100 µg/ml streptomycin in the presence of 5% CO2 at 37˚C. To mimic AGE-induced DVT, HUVECs were treated with modified glycated human serum albumin (M-HSA) for 24 h (26) and M-HSA was prepared by co-incubation of HSA (15 mg/ml; Sigma-Aldrich; Merck KGaA) and 3-deoxyglucosone (3-DG, 1 mM; Sigma-Aldrich; Merck KGaA) for 2 weeks as described in a previous study conducted by the authors (16). Tunicamycin (TM; Sigma-Aldrich; Merck KGaA), the agonist of ERS, was used for pre-treatment (5 µg/ml) for 6 h prior to M-HSA induction in HUVECs.

Cell transfection

The sequences of PPARγ were cloned into the pcDNA 3.1 vector (Invitrogen; Thermo Fisher Scientific, Inc.) to establish a PPARγ overexpression vector (oe-PPARγ). The pcDNA 3.1 vector was used as a negative control (oe-NC). HUVECs were transfected with oe-PPARγ (15 nM) or oe-NC (15 nM) using Lipofectamine™ 3000 reagent (Thermo Fisher Scientific, Inc.) at 37˚C strictly in line with the manufacturer's guidelines upon reaching 80% confluence. At 48 h post-transfection, the transfected HUVECs were harvested for subsequent experiments.

PPARγ activity assay

PPARγ activity was evaluated as previously reported (27). In brief, nuclear extracts were initially obtained from cultured HUVECs using a Nuclear Extraction Kit (cat. no. ab113474; Abcam). Subsequently, PPARγ activity was determined using a PPARγ Transcription Factor Assay Kit (cat. no. ab133101; Abcam) by measuring the absorbance at 450 nm.

Cell viability assay

Cell viability was determined using the Cell Counting Kit-8 (CCK-8) assay (16). In brief, HUVECs were cultured in 96-well plates (3.0x103 cells/well) and incubated for 24, 48 and 72 h, respectively. At different time points, 10 µl CCK-8 solution (cat. no. KGA9305-500; Nanjing KeyGen Biotech Co., Ltd.) was added into each well and HUVECs were cultured in the incubator for an additional 2 h at 37˚C. Finally, the absorbance at 450 nm of each well was detected using a microplate reader.

Terminal deoxynucleotidyl-transferase-mediated dUTP nick end labeling (TUNEL) assay

Cell apoptosis was assessed using the TUNEL assay (28). HUVECs (5x104 cells/well) were cultured in 6-well plates with cell culture silicon slides. Following treatment, the cells were fixed with 4% paraformaldehyde for 30 min, permeabilized with 0.2% Triton X-100 for 5 min and blocked with 3% BSA (Wuhan Servicebio Technology Co., Ltd.) for 30 min at room temperature. Subsequently, the cells were incubated with a TUNEL reaction mixture (Roche Diagnostics) at 37˚C for 1 h and the cell nuclei were stained with 1 mg/ml 4',6-diamidino-2-phenylindole (Invitrogen, Thermo Fisher Scientific, Inc.) for 10 min at 37˚C in the dark. Anti-fluorescence quenching liquid was used for sealing. The apoptotic cells were observed in five random fields using an inverted fluorescence microscope (Olympus IX71; Olympus Corporation).

ELISA

The culture medium was harvested and centrifugated at 12,000 x g, 4˚C for 10 min and the supernatant was then collected. ELISA kits for 6-keto prostaglandin-F1 α (6-K-PGF1α; E-EL-0054, Elabscience), ET-1 (ml025101), TNF-α (ml077385), IL-1β (ml058059) and IL-6 (ml028583; all from Shanghai Enzyme-linked Biotechnology Co., Ltd.) were applied to evaluate the corresponding protein levels in the culture supernatant in accordance with the manufacturer's instructions (16).

Assessment of oxidative stress

The levels of ROS, malondialdehyde (MDA) and superoxide dismutase (SOD) were detected to evaluate the degree of oxidative stress (16). For ROS measurement, HUVECs were stained with 20 µM 2',7'-dichlorodihydrofluorescein diacetate strictly in line with the instructions of the Fluorometric Intracellular ROS Kit (cat. no. MAK143; Sigma-Aldrich; Merck KGaA). The fluorescence intensity was detected by a microplate fluorometer (Molecular Devices, LLC). For MDA and SOD measurements, the cell supernatant was measured with Lipid Peroxidation MDA Assay Kit (cat. no. S0131S) and Total Superoxide Dismutase Assay Kit (cat. no. S0101S) (both from Beyotime Institute of Biotechnology) in accordance with the manufacturer's guidelines, respectively.

Western blot analysis

Total protein was extracted from cells using a radioimmunoprecipitation assay lysis buffer (Beyotime Institute of Biotechnology), followed by the determination of protein concentrations using an Enhanced BCA protein assay kit (Beyotime Institute of Biotechnology). The same amount (30 µg/lane) of protein was separated by 12% sodium dodecyl sulfate-polyacrylamide gel electrophoresis and transferred onto polyvinylidene fluoride membranes. Following blocking with 5% non-fat milk at room temperature for 2 h, the membranes were incubated with primary antibodies against PPARγ (1:1,000; cat. no. ab178860; Abcam), C/EBP homologous protein (CHOP; 1:1,000; cat. no. 2895; Cell Signaling Technology, Inc.), glucose-regulated protein 78 (GRP78; 1:1,000; cat. no. ab21685; Abcam), phosphorylated (p)-protein kinase (PKR)-like ER kinase (p-PERK; 1:200; cat. no. orb504147; Biorbyt), PERK (1:500; cat. no. orb1294328; Biorbyt), p-inositol requiring enzyme 1α (p-IRE1α; 1:1,000; cat. no. ab243665; Abcam), IRE1α (1:1,000; cat. no. ab37073; Abcam) and GAPDH (1:2,500; cat. no. ab9485; Abcam) at 4˚C overnight. On the following day, the membranes were washed with Tris-buffered saline containing 0.1% Tween-20, and subsequently incubated with horseradish peroxidase-conjugated goat anti-rabbit (1:5,000; cat. no. ab6721; Abcam) or goat anti-mouse (1:5,000; cat. no. ab6789; Abcam) secondary antibodies at room temperature for 2 h. The signals were visualized using Amersham ECL Prime Western Blotting Detection Reagent (Amersham; Cytiva) and were semi-quantified by ImageJ software (Version 1.52; National Institutes of Health).

Statistical analysis

All data were expressed as mean ± standard deviation from at least three independent experiments. Data analysis was conducted using GraphPad Prism 8 (GraphPad Software; Dotmatics). One-way ANOVA analysis followed by the Tukey's post-hoc test was used to compare the differences among groups. P<0.05 was considered to indicate a statistically significant difference.

Results

PPARγ restores cell viability loss, apoptosis and the levels of 6-K-PGF1α and ET-1 in M-HSA-stimulated HUVECs

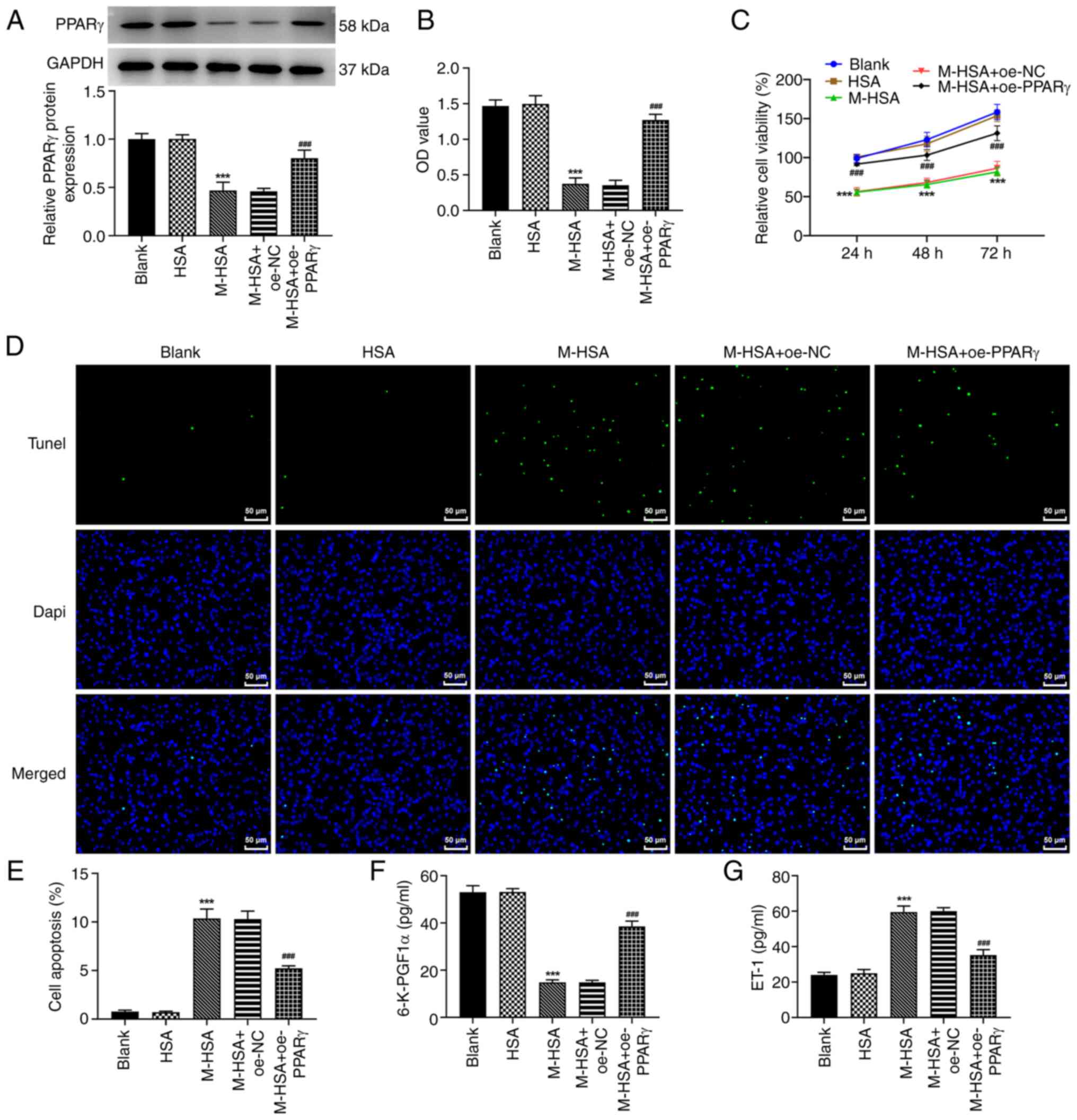
To investigate the role of PPARγ in AGE-induced VT, HUVECs were stimulated by M-HSA to mimic AGE-induced DVT and the expression levels of PPARγ were detected. As demonstrated in Fig. 1A, the protein expression levels of PPARγ were significantly reduced following M-HSA stimulation in HUVECs. Therefore, a gain-of function experiment was conducted to upregulate PPARγ (Fig. S1). The expression levels of PPARγ in the M-HSA + oe-PPARγ group were significantly higher than those in the M-HSA + oe-NC group (Fig. 1A). In addition, PPARγ activity was also weakened by M-HSA stimulation while it was increased following PPARγ overexpression (Fig. 1B). Subsequently, the data from the CCK-8 and TUNEL assays indicated that M-HSA led to a significant reduction in cell viability and an apparent elevation in TUNEL-positive cells, whereas these changes were inhibited when PPARγ was overexpressed (Fig. 1C-E), suggesting that PPARγ had the ability to alleviate M-HSA-induced cell viability loss and apoptosis in HUVECs. In addition, the downregulated 6-K-PGF1α levels and upregulated ET-1 levels in HUVECs, which were caused following M-HSA induction, were also partly abolished by PPARγ overexpression (Fig. 1F and G). These data suggested that PPARγ overexpression attenuated M-HSA-induced endothelial injury in HUVECs by improving cell viability, inhibiting cell apoptosis, upregulating 6-K-PGF1α levels and downregulating ET-1 levels.

Figure 1

PPARγ restores cell viability loss, apoptosis and levels of 6-K-PGF1α and ET-1 in M-HSA-stimulated HUVECs. HUVECs were stimulated by M-HSA for 24 h to mimic advanced glycation end products-induced vein thrombosis. Meanwhile, HUVECs were transfected with oe-PPARγ or oe-NC for 48 h. (A) The protein expression level of PPARγ was detected using western blot. (B) The PPARγ activity was assessed at the absorbance of 450 nm. (C) Cell viability was evaluated using Cell Counting Kit-8 assay at indicated time points (24, 48 and 72 h). (D and E) Cell apoptosis was determined using TUNEL assay. The concentrations of (F) 6-K-PGF1α and (G) ET-1 were measured by ELISA. ***P<0.001 vs. HSA and ###P<0.001 vs. M-HSA + oe-NC. PPARγ, proliferator-activated receptor γ; 6-K-PGF1a, 6-keto prostaglandin-F1α; ET-1, endothenin-1; M-HSA, modified glycated human serum albumin; HUVECs, human umbilical vein endothelial cells; oe, overexpressing; NC, negative control.

PPARγ reduces the induction of inflammation and oxidative stress in M-HSA-stimulated HUVECs

Since oxidative stress and inflammation are common pathological processes responsible for vascular endothelial cell damage, the regulatory role of PPARγ was also investigated on inflammation and oxidative stress in M-HSA-stimulated HUVECs. As expected, M-HSA resulted in excessive production of TNF-α, IL-1β and IL-6 in HUVECs, while PPARγ overexpression was capable to suppress the overproduction of these markers (Fig. 2A-C). Furthermore, elevated levels of ROS and MDA and a reduced level of SOD were observed in HUVECs following M-HSA stimulation; these effects were partly reversed by PPARγ overexpression (Fig. 2D-F). The aforementioned data indicated a protective role of PPARγ against M-HSA-stimulated inflammation and oxidative stress in HUVECs.

Figure 2

PPARγ reduces inflammation and oxidative stress in M-HSA-stimulated HUVECs. The production of (A) TNF-α, (B) IL-1β and (C) IL-6 in HUVECs was measured by ELISA. (D) The level of ROS was detected using CFH-DA probe. The levels of (E) MDA and (F) SOD in HUVECs were measured using their corresponding commercial kits. ***P<0.001 vs. has and ###P<0.001 vs. M-HSA + oe-NC. PPARγ, proliferator-activated receptor γ; M-HSA, modified glycated human serum albumin; HUVECs, human umbilical vein endothelial cells; ROS, reactive oxygen species; MDA, malondialdehyde; SOD, superoxide dismutase; oe, overexpressing; NC, negative control.

PPARγ weakens the activation of ERS in M-HSA-stimulated HUVECs

Subsequent studies investigated the potential regulatory mechanism by which ERS is induced by a variety of physiological and pathological factors including oxidative stress. The protein expression levels of CHOP, GRP78, p-PERK and p-IRE1α were significantly increased following M-HSA stimulation, suggesting that M-HSA triggered the activation of ERS in HUVECs (Fig. 3). However, this activation was weakened by PPARγ overexpression, as demonstrated by the restoration of the protein expression changes following PPARγ overexpression in M-HSA-stimulated HUVECs.

Figure 3

PPARγ weakens the activation of endoplasmic reticulum stress in M-HSA-stimulated HUVECs. The protein expression levels of CHOP, GRP78, p-PERK, PERK, IRE1α and p-IRE1α were detected using western blot analysis. ***P<0.001 vs. HSA; #P<0.05, ##P<0.01 and ###P<0.001 vs. M-HSA + oe-NC. PPARγ, proliferator-activated receptor γ; M-HSA, modified glycated human serum albumin; HUVECs, human umbilical vein endothelial cells; CHOP, C/EBP homologous protein; GRP78, glucose-regulated protein 78; p, phosphorylated; PERK, protein kinase (PKR)-like ER kinase; IRE1α, p-inositol requiring enzyme 1α; oe, overexpressing; NC, negative control.

TM partly diminishes the effects of PPARγ on M-HSA-induced endothelial injury in HUVECs

To verify the critical role of ERS during the regulation of PPARγ in M-HSA-induced HUVECs, the agonist of ERS, TM, was used and the aforementioned cellular experiments were re-conducted. It was observed that the inhibitory effects of PPARγ on M-HSA-induced cell viability loss and cell apoptosis in HUVECs were weakened by TM (Fig. 4A-C). Moreover, additional treatment of TM caused a decrease in 6-K-PGF1α levels and an increase in ET-1 levels compared with the corresponding levels noted in the M-HSA + oe-PPARγ group (Fig. 4D and E). In addition, the protective effects of PPARγ against M-HSA-induced inflammation and oxidative stress were also weakened by TM in HUVECs (Fig. 5A-F). Therefore, these data suggested that the protective role of PPARγ against M-HSA-induced HUVEC injury could be diminished by TM, implying that PPARγ may exert its functions by inhibiting the activation of ERS.

Figure 4

TM partly diminishes the effects of PPARγ on M-HSA-induced endothelial injury in HUVECs. HUVECs were stimulated by M-HSA for 24 h to mimic advanced glycation end products-induced vein thrombosis. Meanwhile, HUVECs were transfected with oe-PPARγ for 48 h, with or without additional treatment of TM, an agonist of endoplasmic reticulum stress. (A) Cell viability was evaluated using Cell Counting Kit-8 assay at indicated time points (24, 48 and 72 h). (B and C) Cell apoptosis was determined using TUNEL assay. The concentrations of (D) 6-K-PGF1α and (E) ET-1 were measured by ELISA. ***P<0.001 vs. Blank; ###P<0.001 vs. M-HSA; @@P<0.01 and @@@P<0.001 vs. M-HSA + oe-PPARγ. TM, tunicamycin; PPARγ, proliferator-activated receptor γ; M-HSA, modified glycated human serum albumin; HUVECs, human umbilical vein endothelial cells; oe, overexpressing; 6-K-PGF1a, 6-keto prostaglandin-F1α; ET-1, endothenin-1.

Figure 5

TM partly diminishes the effects of PPARγ on M-HSA-induced inflammation and oxidative stress in HUVECs. The production of (A) TNF-α, (B) IL-1β and (C) IL-6 in HUVECs was measured by ELISA. (D) The level of ROS was detected using CFH-DA probe. The levels of (E) MDA and (F) SOD in HUVECs were measured using their corresponding commercial kits. ***P<0.001 vs. Blank; ###P<0.001 vs. M-HSA; @P<0.05, @@P<0.01 and @@@P<0.001 vs. M-HSA + oe-PPARγ. TM, tunicamycin; PPARγ, proliferator-activated receptor γ; M-HSA, modified glycated human serum albumin; HUVECs, human umbilical vein endothelial cells; ROS, reactive oxygen species; MDA, malondialdehyde; SOD, superoxide dismutase; oe, overexpressing.

Discussion

DVT is recognized as a multifactorial disease originating from complicated interactions between environmental and genetic predisposing factors (29). In the present study, the role of PPARγ in DVT was identified and the regulatory functions and molecular mechanism of PPARγ were elucidated with regard to HUVEC-mediated injury. The present study used M-HSA to stimulate HUVECs so as to mimic AGE-induced DVT. It was determined that PPARγ was significantly decreased following the stimulation of M-HSA in HUVECs. Simultaneously, the protective role of PPARγ in AGEs-induced DVT was verified by its inhibitory effects on cell apoptosis, endothelial injury, inflammation and oxidative stress in M-HSA-stimulated HUVECs, illustrating a potential therapeutic approach against DVT.

The functional capability of the vessel wall endothelium is essential to maintain vascular function and a non-thrombotic state. Endothelial dysfunction, which occurs due to the imbalance between proinflammatory and anti-inflammatory mediators, oxidative and antioxidant factors, procoagulant and anticoagulant substances and relaxing and contracting factors, plays a prominent role in the development of DVT by arousing the prothrombotic response (10,30-32). PPARγ is widely expressed in muscle, liver, heart and adipose tissue, as well as in vascular endothelial and smooth muscle cells (33). Evidence has shown that Panax notoginseng saponins-induced activation of PPAR-γ inhibits thrombin-induced platelet aggregation in vitro and effectively improves hypercoagulability in vivo (18). The PPARγ agonist rosiglitazone effectively inhibited inflammation and oxidative stress in injured HUVECs (34). Notoginsenoside Fc, a novel triterpenoid derived from P. notoginseng, can prevent endothelial cell injury via the PPARγ pathway (35). As expected, the present study demonstrated that PPARγ participated into AGEs-RAGE-triggered oxidative stress and inflammation during DVT and served as a protective mediator against the formation of endothelial cell injury by inhibiting inflammation and oxidative stress.

ERS, also known as the unfolded protein response, plays an important role in preventing cells against toxic stimuli or cellular stress-caused deposition of misfolded proteins (36). Under ERS conditions, GRP78 chaperone binds to misfolded proteins to trigger an adaptive mechanism via the activation of subsequent signaling pathways, including PERK, activating transcription factor (ATF) 6α and IRE1α. Once the unfolded or misfolded proteins are excessive, activated PERK will phosphorylate eukaryotic initiation factor 2 and further activate ATF4, which promotes the expression of CHOP and triggers cell apoptosis (37,38). It has been revealed that AGEs directly induce ERS in human aortic endothelial cells, playing an important role in endothelial cell apoptosis (39). As AGE-triggered HUVEC injury simulates the cellular environment of DVT, it is suggested that ERS may be involved in the development of DVT. In the present study, an activation of ERS was found following M-HSA stimulation, as determined by the upregulation of the protein expression levels of CHOP, GRP78, p-PERK and p-IRE1α. Simultaneously, PPARγ greatly suppressed the activation of ERS, which was consistent with previous studies exploring the regulation of PPARγ on ERS (25,40). Nevertheless, whether ERS is the cause or the effect of the regulation of PPARγ during the development of DVT remains unknown; therefore, the present study addressed this question. Surprisingly, when TM was employed to promote ERS, the protective function of PPARγ against inflammation, oxidative stress and apoptosis in M-HSA-stimulated HUVECs was weakened, demonstrating that ERS is essential for contributing to HUVEC injury. In addition, PPARγ may exert its protective role by inhibiting ERS.

However, the present study contains certain limitations. First, only the regulatory role of PPARγ in M-HSA-stimulated HUVECs was investigated, which was an in vitro cell model of DVT. In vivo or clinical studies are required to verify the findings of the present study. In addition, more in-depth and comprehensive research is required to elucidate the molecular mechanism of DVT, so as to discover novel therapeutic strategies for the clinical treatment of this disease.

In summary, the present study demonstrated that PPARγ antagonized M-HSA-induced HUVEC injuries by inhibiting cell apoptosis and balancing thrombosis-related factors, inflammatory cytokines and oxidative stress-related factors via suppressing the activation of ERS. Therefore, these findings highlight the protective role of PPARγ during the development of DVT by alleviating endothelial injury and imply a promising strategy for the treatment of DVT.

Supplementary Material

Confirmation of cell transfection efficacy. Human umbilical vein endothelial cells were transfected with oe-NC or oe-PPARγ and the protein expression of PPARγ was examined using western blot analysis. * * *P<0.001 vs. oe-NC. oe, overexpressing; NC, negative control; PPARγ, proliferatoractivated receptor γ.

Acknowledgements

Not applicable.

Funding

Funding: The present study was supported by Beijing Jishuitan Hospital Nova Program (grant no. XKXX202110) and Guangdong Basic and Applied Basic Research Foundation (grant no. 2019A1515011262).

Availability of data and materials

The datasets used and/or analyzed during the current study are available from the corresponding author on reasonable request.

Authors' contributions

JLiu conceived and designed the study. YZ, YG, LT, ML, WJ, XT, PJ, ZC and JLi performed the experiments and collected the data. YZ, YG, LT and ML analyzed and interpreted the data. YZ and JLiu wrote and revised the manuscript. YZ and JLiu confirm the authenticity of all the raw data. All authors read and approved the final version of the manuscript.

Ethics approval and consent to participate

Not applicable.

Patient consent for publication

Not applicable.

Competing interests

The authors declare that they have no competing interests.

References

1 

Konstantinides SV, Torbicki A, Agnelli G, Danchin N, Fitzmaurice D, Galie N, Gibbs JS, Huisman MV, Humbert M, Kucher N, et al: 2014 ESC guidelines on the diagnosis and management of acute pulmonary embolism. Eur Heart J. 35:3033–3069, 3069a-3069k. 2014.PubMed/NCBI View Article : Google Scholar

2 

Benjamin EJ, Blaha MJ, Chiuve SE, Cushman M, Das SR, Deo R, de Ferranti SD, Floyd J, Fornage M, Gillespie C, et al: Heart disease and stroke statistics-2017 update: A report from the American heart association. Circulation. 135:e146–e603. 2017.PubMed/NCBI View Article : Google Scholar

3 

Huisman MV and Klok FA: Diagnostic management of acute deep vein thrombosis and pulmonary embolism. J Thromb Haemost. 11:412–422. 2013.PubMed/NCBI View Article : Google Scholar

4 

Fuchs TA, Brill A and Wagner DD: Neutrophil extracellular trap (NET) impact on deep vein thrombosis. Arterioscler Thromb Vasc Biol. 32:1777–1783. 2012.PubMed/NCBI View Article : Google Scholar

5 

Sun LL, Xiao L, Du XL, Hong L, Li CL, Jiao J, Li WD and Li XQ: MiR-205 promotes endothelial progenitor cell angiogenesis and deep vein thrombosis recanalization and resolution by targeting PTEN to regulate Akt/autophagy pathway and MMP2 expression. J Cell Mol Med. 23:8493–8504. 2019.PubMed/NCBI View Article : Google Scholar

6 

Sartori M, Cosmi B, Legnani C, Favaretto E, Valdré L, Guazzaloca G, Rodorigo G, Cini M and Palareti G: The wells rule and D-dimer for the diagnosis of isolated distal deep vein thrombosis. J Thromb Haemost. 10:2264–2269. 2012.PubMed/NCBI View Article : Google Scholar

7 

Giordano NJ, Jansson PS, Young MN, Hagan KA and Kabrhel C: Epidemiology, pathophysiology, stratification, and natural history of pulmonary embolism. Tech Vasc Interv Radiol. 20:135–140. 2017.PubMed/NCBI View Article : Google Scholar

8 

Appelen D, van Loo E, Prins MH, Neumann MH and Kolbach DN: Compression therapy for prevention of post-thrombotic syndrome. Cochrane Database Syst Rev. 9(CD004174)2017.PubMed/NCBI View Article : Google Scholar

9 

Jin J, Wang C, Ouyang Y and Zhang D: Elevated miR-195-5p expression in deep vein thrombosis and mechanism of action in the regulation of vascular endothelial cell physiology. Exp Ther Med. 18:4617–4624. 2019.PubMed/NCBI View Article : Google Scholar

10 

Yang S, Zheng Y and Hou X: Lipoxin A4 restores oxidative stress-induced vascular endothelial cell injury and thrombosis-related factor expression by its receptor-mediated activation of Nrf2-HO-1 axis. Cell Signal. 60:146–153. 2019.PubMed/NCBI View Article : Google Scholar

11 

Borgel D, Bianchini E, Lasne D, Pascreau T and Saller F: Inflammation in deep vein thrombosis: A therapeutic target? Hematology. 24:742–750. 2019.PubMed/NCBI View Article : Google Scholar

12 

Li P, Chen D, Cui Y, Zhang W, Weng J, Yu L, Chen L, Chen Z, Su H, Yu S, et al: Src plays an important role in AGE-induced endothelial cell proliferation, migration, and tubulogenesis. Front Physiol. 9(765)2018.PubMed/NCBI View Article : Google Scholar

13 

Sena CM, Matafome P, Crisóstomo J, Rodrigues L, Fernandes R, Pereira P and Seiça RM: Methylglyoxal promotes oxidative stress and endothelial dysfunction. Pharmacol Res. 65:497–506. 2012.PubMed/NCBI View Article : Google Scholar

14 

Jandeleit-Dahm K and Cooper ME: The role of AGEs in cardiovascular disease. Curr Pharm Des. 14:979–986. 2008.PubMed/NCBI View Article : Google Scholar

15 

Matsui T, Oda E, Higashimoto Y and Yamagishi S: Glyceraldehyde-derived pyridinium (GLAP) evokes oxidative stress and inflammatory and thrombogenic reactions in endothelial cells via the interaction with RAGE. Cardiovasc Diabetol. 14(1)2015.PubMed/NCBI View Article : Google Scholar

16 

Zhang Y, Liu J, Jia W, Tian X, Jiang P, Cheng Z and Li J: AGEs/RAGE blockade downregulates endothenin-1 (ET-1), mitigating human umbilical vein endothelial cells (HUVEC) injury in deep vein thrombosis (DVT). Bioengineered. 12:1360–1368. 2021.PubMed/NCBI View Article : Google Scholar

17 

Tontonoz P and Spiegelman BM: Fat and beyond: The diverse biology of PPARgamma. Annu Rev Biochem. 77:289–312. 2008.PubMed/NCBI View Article : Google Scholar

18 

Shen Q, Li J, Zhang C, Wang P, Mohammed A, Ni S and Tang Z: Panax notoginseng saponins reduce high-risk factors for thrombosis through peroxisome proliferator-activated receptor-γ pathway. Biomed Pharmacother. 96:1163–1169. 2017.PubMed/NCBI View Article : Google Scholar

19 

Yamagishi S, Nakamura K and Matsui T: Regulation of advanced glycation end product (AGE)-receptor (RAGE) system by PPAR-gamma agonists and its implication in cardiovascular disease. Pharmacol Res. 60:174–178. 2009.PubMed/NCBI View Article : Google Scholar

20 

El-Bassossy HM, Abo-Warda SM and Fahmy A: Chrysin and luteolin attenuate diabetes-induced impairment in endothelial-dependent relaxation: Effect on lipid profile, AGEs and NO generation. Phytother Res. 27:1678–1684. 2013.PubMed/NCBI View Article : Google Scholar

21 

Xie T, Xu Y, Ji L, Sui X, Zhang A, Zhang Y and Chen J: Heme oxygenase 1/peroxisome proliferator-activated receptor gamma pathway protects intimal hyperplasia and mitigates arteriovenous fistula dysfunction by regulating oxidative stress and inflammatory response. Cardiovasc Ther. 2022(7576388)2022.PubMed/NCBI View Article : Google Scholar

22 

Shou X, Zhou R, Zhu L, Ren A, Wang L, Wang Y, Zhou J, Liu X and Wang B: Emodin, A Chinese herbal medicine, inhibits reoxygenation-induced injury in cultured human aortic endothelial cells by regulating the peroxisome proliferator-activated receptor-γ (PPAR-γ) and endothelial nitric oxide synthase (eNOS) signaling pathway. Med Sci Monit. 24:643–651. 2018.PubMed/NCBI View Article : Google Scholar

23 

Jin H, Gebska MA, Blokhin IO, Wilson KM, Ketsawatsomkron P, Chauhan AK, Keen HL, Sigmund CD and Lentz SR: Endothelial PPAR-γ protects against vascular thrombosis by downregulating P-selectin expression. Arterioscler Thromb Vasc Biol. 35:838–844. 2015.PubMed/NCBI View Article : Google Scholar

24 

Pathomthongtaweechai N and Chutipongtanate S: AGE/RAGE signaling-mediated endoplasmic reticulum stress and future prospects in non-coding RNA therapeutics for diabetic nephropathy. Biomed Pharmacother. 131(110655)2020.PubMed/NCBI View Article : Google Scholar

25 

Yang XL, Mi JH and Dong Q: FABP4 alleviates endoplasmic reticulum stress-mediated ischemia-reperfusion injury in PC12 cells via regulation of PPARgamma. Exp Ther Med. 21(181)2021.PubMed/NCBI View Article : Google Scholar

26 

Banarjee R, Sharma A, Bai S, Deshmukh A and Kulkarni M: Proteomic study of endothelial dysfunction induced by AGEs and its possible role in diabetic cardiovascular complications. J Proteomics. 187:69–79. 2018.PubMed/NCBI View Article : Google Scholar

27 

Jiang Y, Lin L, Liu N, Wang Q, Yuan J, Li Y, Chung KK, Guo S, Yu Z and Wang X: FGF21 protects against aggravated blood-brain barrier disruption after ischemic focal stroke in diabetic db/db male mice via cerebrovascular PPARgamma activation. Int J Mol Sci. 21(824)2020.PubMed/NCBI View Article : Google Scholar

28 

Shi J, Fu C, Su X, Feng S and Wang S: Ultrasound-stimulated microbubbles inhibit aggressive phenotypes and promotes radiosensitivity of esophageal squamous cell carcinoma. Bioengineered. 12:3000–3013. 2021.PubMed/NCBI View Article : Google Scholar

29 

Ekim M, Sekeroglu MR, Balahoroglu R, Ozkol H and Ekim H: Roles of the oxidative stress and ADMA in the development of deep venous thrombosis. Biochem Res Int. 2014(703128)2014.PubMed/NCBI View Article : Google Scholar

30 

Poredos P and Jezovnik MK: Endothelial dysfunction and venous thrombosis. Angiology. 69:564–567. 2018.PubMed/NCBI View Article : Google Scholar

31 

Kirwan CC, McCollum CN, McDowell G and Byrne GJ: Investigation of proposed mechanisms of chemotherapy-induced venous thromboembolism: Endothelial cell activation and procoagulant release due to apoptosis. Clin Appl Thromb Hemost. 21:420–427. 2015.PubMed/NCBI View Article : Google Scholar

32 

Stein-Merlob AF, Hara T, McCarthy JR, Mauskapf A, Hamilton JA, Ntziachristos V, Libby P and Jaffer FA: Atheroma susceptible to thrombosis exhibit impaired endothelial permeability in vivo as assessed by nanoparticle-based fluorescence molecular imaging. Circ Cardiovasc Imaging. 10(e005813)2017.PubMed/NCBI View Article : Google Scholar

33 

Sigmund CD: Endothelial and vascular muscle PPARgamma in arterial pressure regulation: Lessons from genetic interference and deficiency. Hypertension. 55:437–444. 2010.PubMed/NCBI View Article : Google Scholar

34 

Xu L, Zhao G, Zhu H, Wang S, Sun A, Zou Y and Ge J: Peroxisome proliferator-activated receptor-γ antagonizes LOX-1-mediated endothelial injury by transcriptional activation of miR-590-5p. PPAR Res. 2019(2715176)2019.PubMed/NCBI View Article : Google Scholar

35 

Liu J, Jiang C, Ma X and Wang J: Notoginsenoside Fc attenuates high glucose-induced vascular endothelial cell injury via upregulation of PPAR-γ in diabetic sprague-dawley rats. Vascul Pharmacol. 109:27–35. 2018.PubMed/NCBI View Article : Google Scholar

36 

Wu J and Kaufman RJ: From acute ER stress to physiological roles of the unfolded protein response. Cell Death Differ. 13:374–384. 2006.PubMed/NCBI View Article : Google Scholar

37 

He Z, Wang M, Zhao Q, Li X, Liu P, Ren B, Wu C, Du X, Li N and Liu Q: Bis(ethylmaltolato)oxidovanadium (IV) mitigates neuronal apoptosis resulted from amyloid-beta induced endoplasmic reticulum stress through activating peroxisome proliferator-activated receptor gamma. J Inorg Biochem. 208(111073)2020.PubMed/NCBI View Article : Google Scholar

38 

Hammadi M, Oulidi A, Gackiere F, Katsogiannou M, Slomianny C, Roudbaraki M, Dewailly E, Delcourt P, Lepage G, Lotteau S, et al: Modulation of ER stress and apoptosis by endoplasmic reticulum calcium leak via translocon during unfolded protein response: Involvement of GRP78. FASEB J. 27:1600–1609. 2013.PubMed/NCBI View Article : Google Scholar

39 

Adamopoulos C, Farmaki E, Spilioti E, Kiaris H, Piperi C and Papavassiliou AG: Advanced glycation end-products induce endoplasmic reticulum stress in human aortic endothelial cells. Clin Chem Lab Med. 52:151–160. 2014.PubMed/NCBI View Article : Google Scholar

40 

Chi X, Jiang Y, Chen Y, Yang F, Cai Q, Pan F, Lv L and Zhang X: Suppression of microRNA27a protects against liver ischemia/reperfusion injury by targeting PPARgamma and inhibiting endoplasmic reticulum stress. Mol Med Rep. 20:4003–4012. 2019.PubMed/NCBI View Article : Google Scholar

Related Articles

  • Abstract
  • View
  • Download
  • Twitter
Copy and paste a formatted citation
Spandidos Publications style
Zhang Y, Ge Y, Tao L, Liu M, Jia W, Tian X, Jiang P, Cheng Z, Li J, Liu J, Liu J, et al: Peroxisome proliferator‑activated receptor &gamma; alleviates human umbilical vein endothelial cell injury in deep vein thrombosis by blocking endoplasmic reticulum stress. Exp Ther Med 28: 385, 2024.
APA
Zhang, Y., Ge, Y., Tao, L., Liu, M., Jia, W., Tian, X. ... Liu, J. (2024). Peroxisome proliferator‑activated receptor &gamma; alleviates human umbilical vein endothelial cell injury in deep vein thrombosis by blocking endoplasmic reticulum stress. Experimental and Therapeutic Medicine, 28, 385. https://doi.org/10.3892/etm.2024.12674
MLA
Zhang, Y., Ge, Y., Tao, L., Liu, M., Jia, W., Tian, X., Jiang, P., Cheng, Z., Li, J., Liu, J."Peroxisome proliferator‑activated receptor &gamma; alleviates human umbilical vein endothelial cell injury in deep vein thrombosis by blocking endoplasmic reticulum stress". Experimental and Therapeutic Medicine 28.4 (2024): 385.
Chicago
Zhang, Y., Ge, Y., Tao, L., Liu, M., Jia, W., Tian, X., Jiang, P., Cheng, Z., Li, J., Liu, J."Peroxisome proliferator‑activated receptor &gamma; alleviates human umbilical vein endothelial cell injury in deep vein thrombosis by blocking endoplasmic reticulum stress". Experimental and Therapeutic Medicine 28, no. 4 (2024): 385. https://doi.org/10.3892/etm.2024.12674
Copy and paste a formatted citation
x
Spandidos Publications style
Zhang Y, Ge Y, Tao L, Liu M, Jia W, Tian X, Jiang P, Cheng Z, Li J, Liu J, Liu J, et al: Peroxisome proliferator‑activated receptor &gamma; alleviates human umbilical vein endothelial cell injury in deep vein thrombosis by blocking endoplasmic reticulum stress. Exp Ther Med 28: 385, 2024.
APA
Zhang, Y., Ge, Y., Tao, L., Liu, M., Jia, W., Tian, X. ... Liu, J. (2024). Peroxisome proliferator‑activated receptor &gamma; alleviates human umbilical vein endothelial cell injury in deep vein thrombosis by blocking endoplasmic reticulum stress. Experimental and Therapeutic Medicine, 28, 385. https://doi.org/10.3892/etm.2024.12674
MLA
Zhang, Y., Ge, Y., Tao, L., Liu, M., Jia, W., Tian, X., Jiang, P., Cheng, Z., Li, J., Liu, J."Peroxisome proliferator‑activated receptor &gamma; alleviates human umbilical vein endothelial cell injury in deep vein thrombosis by blocking endoplasmic reticulum stress". Experimental and Therapeutic Medicine 28.4 (2024): 385.
Chicago
Zhang, Y., Ge, Y., Tao, L., Liu, M., Jia, W., Tian, X., Jiang, P., Cheng, Z., Li, J., Liu, J."Peroxisome proliferator‑activated receptor &gamma; alleviates human umbilical vein endothelial cell injury in deep vein thrombosis by blocking endoplasmic reticulum stress". Experimental and Therapeutic Medicine 28, no. 4 (2024): 385. https://doi.org/10.3892/etm.2024.12674
Follow us
  • Twitter
  • LinkedIn
  • Facebook
About
  • Spandidos Publications
  • Careers
  • Cookie Policy
  • Privacy Policy
How can we help?
  • Help
  • Live Chat
  • Contact
  • Email to our Support Team