Spandidos Publications Logo
  • About
    • About Spandidos
    • Aims and Scopes
    • Abstracting and Indexing
    • Editorial Policies
    • Reprints and Permissions
    • Job Opportunities
    • Terms and Conditions
    • Contact
  • Journals
    • All Journals
    • Oncology Letters
      • Oncology Letters
      • Information for Authors
      • Editorial Policies
      • Editorial Board
      • Aims and Scope
      • Abstracting and Indexing
      • Bibliographic Information
      • Archive
    • International Journal of Oncology
      • International Journal of Oncology
      • Information for Authors
      • Editorial Policies
      • Editorial Board
      • Aims and Scope
      • Abstracting and Indexing
      • Bibliographic Information
      • Archive
    • Molecular and Clinical Oncology
      • Molecular and Clinical Oncology
      • Information for Authors
      • Editorial Policies
      • Editorial Board
      • Aims and Scope
      • Abstracting and Indexing
      • Bibliographic Information
      • Archive
    • Experimental and Therapeutic Medicine
      • Experimental and Therapeutic Medicine
      • Information for Authors
      • Editorial Policies
      • Editorial Board
      • Aims and Scope
      • Abstracting and Indexing
      • Bibliographic Information
      • Archive
    • International Journal of Molecular Medicine
      • International Journal of Molecular Medicine
      • Information for Authors
      • Editorial Policies
      • Editorial Board
      • Aims and Scope
      • Abstracting and Indexing
      • Bibliographic Information
      • Archive
    • Biomedical Reports
      • Biomedical Reports
      • Information for Authors
      • Editorial Policies
      • Editorial Board
      • Aims and Scope
      • Abstracting and Indexing
      • Bibliographic Information
      • Archive
    • Oncology Reports
      • Oncology Reports
      • Information for Authors
      • Editorial Policies
      • Editorial Board
      • Aims and Scope
      • Abstracting and Indexing
      • Bibliographic Information
      • Archive
    • Molecular Medicine Reports
      • Molecular Medicine Reports
      • Information for Authors
      • Editorial Policies
      • Editorial Board
      • Aims and Scope
      • Abstracting and Indexing
      • Bibliographic Information
      • Archive
    • World Academy of Sciences Journal
      • World Academy of Sciences Journal
      • Information for Authors
      • Editorial Policies
      • Editorial Board
      • Aims and Scope
      • Abstracting and Indexing
      • Bibliographic Information
      • Archive
    • International Journal of Functional Nutrition
      • International Journal of Functional Nutrition
      • Information for Authors
      • Editorial Policies
      • Editorial Board
      • Aims and Scope
      • Abstracting and Indexing
      • Bibliographic Information
      • Archive
    • International Journal of Epigenetics
      • International Journal of Epigenetics
      • Information for Authors
      • Editorial Policies
      • Editorial Board
      • Aims and Scope
      • Abstracting and Indexing
      • Bibliographic Information
      • Archive
    • Medicine International
      • Medicine International
      • Information for Authors
      • Editorial Policies
      • Editorial Board
      • Aims and Scope
      • Abstracting and Indexing
      • Bibliographic Information
      • Archive
  • Articles
  • Information
    • Information for Authors
    • Information for Reviewers
    • Information for Librarians
    • Information for Advertisers
    • Conferences
  • Language Editing
Spandidos Publications Logo
  • About
    • About Spandidos
    • Aims and Scopes
    • Abstracting and Indexing
    • Editorial Policies
    • Reprints and Permissions
    • Job Opportunities
    • Terms and Conditions
    • Contact
  • Journals
    • All Journals
    • Biomedical Reports
      • Information for Authors
      • Editorial Policies
      • Editorial Board
      • Aims and Scope
      • Abstracting and Indexing
      • Bibliographic Information
      • Archive
    • Experimental and Therapeutic Medicine
      • Information for Authors
      • Editorial Policies
      • Editorial Board
      • Aims and Scope
      • Abstracting and Indexing
      • Bibliographic Information
      • Archive
    • International Journal of Epigenetics
      • Information for Authors
      • Editorial Policies
      • Editorial Board
      • Aims and Scope
      • Abstracting and Indexing
      • Bibliographic Information
      • Archive
    • International Journal of Functional Nutrition
      • Information for Authors
      • Editorial Policies
      • Editorial Board
      • Aims and Scope
      • Abstracting and Indexing
      • Bibliographic Information
      • Archive
    • International Journal of Molecular Medicine
      • Information for Authors
      • Editorial Policies
      • Editorial Board
      • Aims and Scope
      • Abstracting and Indexing
      • Bibliographic Information
      • Archive
    • International Journal of Oncology
      • Information for Authors
      • Editorial Policies
      • Editorial Board
      • Aims and Scope
      • Abstracting and Indexing
      • Bibliographic Information
      • Archive
    • Medicine International
      • Information for Authors
      • Editorial Policies
      • Editorial Board
      • Aims and Scope
      • Abstracting and Indexing
      • Bibliographic Information
      • Archive
    • Molecular and Clinical Oncology
      • Information for Authors
      • Editorial Policies
      • Editorial Board
      • Aims and Scope
      • Abstracting and Indexing
      • Bibliographic Information
      • Archive
    • Molecular Medicine Reports
      • Information for Authors
      • Editorial Policies
      • Editorial Board
      • Aims and Scope
      • Abstracting and Indexing
      • Bibliographic Information
      • Archive
    • Oncology Letters
      • Information for Authors
      • Editorial Policies
      • Editorial Board
      • Aims and Scope
      • Abstracting and Indexing
      • Bibliographic Information
      • Archive
    • Oncology Reports
      • Information for Authors
      • Editorial Policies
      • Editorial Board
      • Aims and Scope
      • Abstracting and Indexing
      • Bibliographic Information
      • Archive
    • World Academy of Sciences Journal
      • Information for Authors
      • Editorial Policies
      • Editorial Board
      • Aims and Scope
      • Abstracting and Indexing
      • Bibliographic Information
      • Archive
  • Articles
  • Information
    • For Authors
    • For Reviewers
    • For Librarians
    • For Advertisers
    • Conferences
  • Language Editing
Login Register Submit
  • This site uses cookies
  • You can change your cookie settings at any time by following the instructions in our Cookie Policy. To find out more, you may read our Privacy Policy.

    I agree
Search articles by DOI, keyword, author or affiliation
Search
Advanced Search
presentation
Experimental and Therapeutic Medicine
Join Editorial Board Propose a Special Issue
Print ISSN: 1792-0981 Online ISSN: 1792-1015
Journal Cover
September-2025 Volume 30 Issue 3

Full Size Image

Sign up for eToc alerts
Recommend to Library

Journals

International Journal of Molecular Medicine

International Journal of Molecular Medicine

International Journal of Molecular Medicine is an international journal devoted to molecular mechanisms of human disease.

International Journal of Oncology

International Journal of Oncology

International Journal of Oncology is an international journal devoted to oncology research and cancer treatment.

Molecular Medicine Reports

Molecular Medicine Reports

Covers molecular medicine topics such as pharmacology, pathology, genetics, neuroscience, infectious diseases, molecular cardiology, and molecular surgery.

Oncology Reports

Oncology Reports

Oncology Reports is an international journal devoted to fundamental and applied research in Oncology.

Experimental and Therapeutic Medicine

Experimental and Therapeutic Medicine

Experimental and Therapeutic Medicine is an international journal devoted to laboratory and clinical medicine.

Oncology Letters

Oncology Letters

Oncology Letters is an international journal devoted to Experimental and Clinical Oncology.

Biomedical Reports

Biomedical Reports

Explores a wide range of biological and medical fields, including pharmacology, genetics, microbiology, neuroscience, and molecular cardiology.

Molecular and Clinical Oncology

Molecular and Clinical Oncology

International journal addressing all aspects of oncology research, from tumorigenesis and oncogenes to chemotherapy and metastasis.

World Academy of Sciences Journal

World Academy of Sciences Journal

Multidisciplinary open-access journal spanning biochemistry, genetics, neuroscience, environmental health, and synthetic biology.

International Journal of Functional Nutrition

International Journal of Functional Nutrition

Open-access journal combining biochemistry, pharmacology, immunology, and genetics to advance health through functional nutrition.

International Journal of Epigenetics

International Journal of Epigenetics

Publishes open-access research on using epigenetics to advance understanding and treatment of human disease.

Medicine International

Medicine International

An International Open Access Journal Devoted to General Medicine.

Journal Cover
September-2025 Volume 30 Issue 3

Full Size Image

Sign up for eToc alerts
Recommend to Library

  • Article
  • Citations
    • Cite This Article
    • Download Citation
    • Create Citation Alert
    • Remove Citation Alert
    • Cited By
  • Similar Articles
    • Related Articles (in Spandidos Publications)
    • Similar Articles (Google Scholar)
    • Similar Articles (PubMed)
  • Download PDF
  • Download XML
  • View XML
Article Open Access

Yuanhuacine modulates lipopolysaccharide‑induced interleukin-6 through regulation of the JAK1/STAT3 pathway and prevents tubular damage in acute kidney injury

  • Authors:
    • Ui Jeong Park
    • Jae Wha Kim
  • View Affiliations / Copyright

    Affiliations: Immune Therapy Research Center, Korea Research Institute of Bioscience and Biotechnology, Daejeon 34141, Republic of Korea
    Copyright: © Park et al. This is an open access article distributed under the terms of Creative Commons Attribution License.
  • Article Number: 168
    |
    Published online on: July 3, 2025
       https://doi.org/10.3892/etm.2025.12918
  • Expand metrics +
Metrics: Total Views: 0 (Spandidos Publications: | PMC Statistics: )
Metrics: Total PDF Downloads: 0 (Spandidos Publications: | PMC Statistics: )
Cited By (CrossRef): 0 citations Loading Articles...

This article is mentioned in:



Abstract

Inflammation is an immune response that activates immune cells to protect the host from infection or tissue damage; however, excessive inflammation can lead to sepsis and acute kidney injury (AKI). Yuanhuacine (YC), a physiologically active compound derived from Daphne genkwa flowers, has demonstrated its therapeutic potential in various diseases, including inflammatory diseases and cancer. However, the underlying molecular mechanisms by which YC regulates inflammatory cytokines and exerts efficacy against AKI remain to be elucidated. The present study aimed to investigate the role of YC in regulating cytokines in human macrophages and to evaluate its protective effect in a mouse model of AKI. Lipopolysaccharide (LPS) was used to stimulate THP‑1 macrophages in vitro, and LPS was administered intraperitoneally to establish an in vivo AKI model. LPS treatment significantly increased interleukin 6 (IL‑6) expression in both macrophages and in mice with AKI. However, YC treatment effectively reduced IL‑6 production by inhibiting the activation of Janus kinase 1 (JAK1) and signal transducer and activator of transcription 3 (STAT3) in macrophages, and YC was confirmed to inhibit LPS‑induced tubular damage in the mouse model of AKI. In conclusion, YC may serve as a potential therapeutic agent in the prevention of AKI and other IL‑6‑related inflammatory diseases by promoting JAK1/STAT3 dephosphorylation to facilitate inflammation resolution.

Introduction

Inflammation is an immune response that protects the host from pathogenic infections or tissue damage (1). Lipopolysaccharide (LPS), a component of Gram-negative bacteria, binds to Toll-like receptor 4 and activates signaling pathways that induce the production of inflammatory cytokines, promoting immune cell-mediated inflammation (2,3). LPS-induced inflammation has been shown to be regulated by nuclear factor κB (NF-κB), Janus kinase/signal transducer and activator of transcription (JAK/STAT), and mitogen-activated protein kinase (MAPK) signaling pathways (4).

Interleukin 6 (IL-6) is a multifunctional cytokine that enhances immune responses by activating immune cells and plays a critical role in various inflammatory diseases (5). But uncontrolled IL-6 expression has been strongly associated with inflammatory and autoimmune diseases, including sepsis and rheumatoid arthritis (6,7). Therefore, effective regulation of IL-6 is essential for maintaining physiological homeostasis and preventing inflammatory disorders.

The JAK/STAT pathway is a key signaling cascade involved in IL-6 expression. This pathway is activated in several inflammatory conditions, including cancer and acute kidney injury (AKI) (8,9). Upon ligand binding, such as with IL-6 or interferon-γ, receptors activate JAK proteins, leading to the phosphorylation and subsequent activation of STAT proteins. Phosphorylated STATs translocate to the nucleus, where they induce the expression of target genes, including proinflammatory cytokines such as IL-6(10). Since many diseases may be linked to the uncontrolled JAK/STAT pathway, it needs to be tightly regulated.

AKI is a common complication in patients with sepsis, which is characterized by a sudden decline in renal function (11). Globally, approximately six million cases of septic AKI occur annually, with nearly half of patients in intensive care developing acute renal impairment, which is associated with high mortality rates (12). A recent study suggests that inflammation caused by LPS contributes to septic kidney injury (13). This inflammation is closely related to the excessive secretion of inflammatory cytokines by macrophages, causing tubular damage. When inflammation occurs, circulating monocytes migrate to the kidneys and differentiate into macrophages to repair damaged tissue by secreting various cytokines (14,15). However, excessive cytokine production can lead to detrimental effects, contributing to tissue damage. In particular, IL-6 has been identified as a key mediator in the progression of kidney injury following AKI, where its overexpression exacerbates the inflammatory response and worsens kidney damage (16,17). Furthermore, the JAK/STAT pathway has been implicated in AKI pathogenesis (8,18). Thus, targeting the IL-6 and JAK/STAT pathways represents a potential strategy for mitigating kidney disease progression.

Yuanhuacine (YC), a diterpene compound isolated from Daphne genkwa, has been reported to exert potent anticancer effects in various cancer cell lines and tumor models (19). Recent studies have demonstrated that YC functions as a topoisomerase 1 inhibitor with potent anticancer effects in BL2 triple-negative breast cancer and non-small cell carcinoma cell and animal models (20-22). Additionally, several signaling pathways have been implicated in the anti-tumor activity of YC. However, the modulation of cytokines and the anti-inflammatory potential of YC in AKI remain unexplored.

In this study, we aimed to investigate the regulatory effects of YC on pro-inflammatory cytokine production in LPS-stimulated human macrophages and evaluate its protective role in an animal model of AKI.

Materials and methods

Cell cultivation and treatment

Human THP-1 cells were obtained from the Korea Cell Line Bank and maintained in RPMI 1640 medium supplemented with 10% fetal bovine serum and 1% penicillin/streptomycin at 37˚C in a 5% CO2 incubator. To induce macrophage-like differentiation, THP-1 monocytes were treated with 10 nM phorbol 12-myristate 13-acetate (Sigma-Aldrich) for 24 h (23). Differentiated cells were then stimulated with 5 ng/ml LPS (Sigma-Aldrich). This LPS concentration was established under conditions that did not saturate cytokine expression (24). YC (MedChem Express) was administered at varying concentrations for experimental analyses. Based on cytotoxicity tests and previous reports (22), YC showed no cytotoxicity up to 10 µM when used alone, but a reduction in cell viability was observed at 10 µM when co-treated with LPS. Possible saturation effects were noted at concentrations above 1 µM (data not shown). Therefore, in this report, concentrations below 1 µM were selected to avoid cytotoxicity and ensure accurate assessment of pharmacological activity. YC was dissolved in dimethyl sulfoxide (DMSO) and used at a final concentration of ≤0.1%; 0.1% DMSO treatment was used as a negative control, which did not affect cell activation. To assess JAK inhibition, cells were treated with 2.5, 5, or 10 µM filgotinib, while STAT3 inhibition was evaluated using 25, 50, or 100 µM S3I-201 (Axon Medchem) as comparative groups.

Cell viability assay [Cell Counting Kit (CCK)-8]

THP-1 cells were seeded at a density of 5x104 cells/well in 96-well plates and differentiated into macrophages. Differentiated cells were treated with YC at concentrations ranging from 0.1 nM to 10 µM for 24 h, with or without co-treatment with LPS (5 ng/ml). Following incubation, a CCK-8 viability assay (Donginbio) was performed according to the manufacturer's instructions. The plates were incubated at 37˚C for 1 h, and absorbance was measured at 450 nm using an EMax Plus Microplate Reader (Molecular Devices).

Reverse transcription polymerase chain reaction (RT-PCR)

Total RNA was extracted from differentiated and activated THP-1 cells using TRI reagent (Molecular Research Center), according to the manufacturer's protocol. RNA concentrations were adjusted to 1 µg per sample, and complementary DNA (cDNA) synthesis was performed using Moloney murine leukemia virus (M-MLV) reverse transcriptase (Promega) and oligo(dT) primers. Conventional PCR was carried out using a PCR premix (Bioneer). PCR amplification was performed in a C1000 Touch Thermal Cycler (Bio-Rad Laboratories) under the following conditions: initial denaturation at 95˚C for 5 min; followed by 26 cycles of denaturation at 95˚C for 30 sec, annealing at 50-65˚C for 30 sec, and extension at 72˚C for 30 sec; with a final extension at 72˚C for 5 min and holding at 4˚C. The primer sequences used are listed in Table I.

Table I

Primers for reverse transcription-PCR analysis.

Table I

Primers for reverse transcription-PCR analysis.

NameForward sequence, 5'-3'Reverse sequence, 5'-3'
hIL-6 AGTCCTGATCCAGTTCCTGC CCCATGCTACATTTGCCGAA
hTNF-α CCCAGGCAGTCAGATCATCT CCAAAGTAGACCTGCCCAGA
hIL-1β GTGGCAATGAGGATGACTTGTTC TAGTGGTGGTCGGAGATTCGTA
hGAPDH TGCACCACCAACTGCTTAGC GGCATGGACTGTGGTCATGAG

[i] h, human; IL, interleukin.

ELISA for IL-6 detection

THP-1 cells (5x105 cells/ml) were seeded in 48-well plates for IL-6 measurement. After 24 h of LPS or YC treatment, the cell culture supernatants were collected by centrifugation at 10,000 x g for 5 min. The levels of IL-6 in the supernatants were quantified using an ELISA kit (BD Biosciences; cat. no. 555220), according to the manufacturer's instructions. Optical density was measured at 450 nm using an EMax Plus Microplate Reader (Molecular Devices), and cytokine concentrations were determined based on a standard curve.

Western blotting analysis

For in vitro experiments, cells were lysed using RIPA buffer (LPS Solution) supplemented with a protease inhibitor cocktail (Roche) and phosphatase inhibitors 2 and 3 (Sigma-Aldrich) to prevent protein degradation. For in vivo experiments, tissues were lysed using NP-40 buffer. Protein concentrations were determined using the Bradford assay with reagents purchased from Takara (Takara Bio Inc.), following the standard protocol described by Bradford. Lysates were mixed with 5X loading buffer, heated at 100˚C for 10 min, and separated on a 10% Tris-glycine gel. Proteins were transferred onto polyvinylidene difluoride (PVDF) membranes (Millipore). To block nonspecific binding, membranes were incubated in 5% skim milk for 1 h, followed by washing with phosphate-buffered saline containing 0.05% Tween-20 (PBST; Duchefa Biochemie). Membranes were then incubated overnight at 4˚C with primary antibodies (listed in Table II). Detection was performed using horseradish peroxidase-conjugated secondary antibodies (Enzo Life Sciences), and signals were visualized using a chemiluminescent substrate (Cyanagen Srl, Bologna, Italy).

Table II

Antibodies for western blotting and immunohistochemical analysis.

Table II

Antibodies for western blotting and immunohistochemical analysis.

ProteinManufacturerCatalog numberDilution rate
Phosphorylated-JAK1 (Tyr1034/1035)Cell Signaling Technology3331s1:1,000
Phosphorylated-JAK1 (Tyr1034)InvitrogenPA5-1045541:200
JAK1Cell Signaling Technology3332s1:1,000
Phosphorylated-STAT3 (Tyr705)Cell Signaling Technology9145s1:1,000
STAT3Cell Signaling Technology12640s1:1,000
Phosphorylated-p38 (Thr180/Tyr182)Cell Signaling Technology9211s1:1,000
p38Cell Signaling Technology9212s1:1,000
Phosphorylated-JNK (Thr183/Tyr185)Cell Signaling Technology9251s1:1,000
JNKCell Signaling Technology9252s1:1,000
Phosphorylated-ERK (Thr202/Tyr204)Cell Signaling Technology4370s1:1,000
ERKCell Signaling Technology4695s1:1,000
Phosphorylated-p65 (Ser536)Cell Signaling Technology3033s1:1,000
p65Cell Signaling Technology8242s1:1,000
β-actinCell Signaling Technology4967s1:5,000
Lamin BSanta Cruz Biotechnologysc-62171:1,000

[i] ERK, extracellular signal-regulated kinase; JAK, Janus kinase; JNK, c-Jun N-terminal kinase; STAT3, signal transducer and activator of transcription 3.

Nuclear and cytoplasmic protein fractionation for mobile protein identification

Differentiated THP-1 cells were treated with YC (8, 40, and 200 nM), with or without LPS (5 ng/ml), for 2 h to investigate protein translocation. Cells were detached using Accutase solution (Innovative Cell Technologies), and nuclear and cytoplasmic protein fractions were extracted using the NE-PER Nuclear and Cytoplasmic Extraction Kit (Thermo Fisher Scientific, Inc.; cat. no. 78833), according to the manufacturer's instructions. Subsequently, the intracellular positions of phosphorylated STAT3 (p-STAT3) and total STAT3 were confirmed by western blotting analysis as described above.

Immunofluorescence staining

Macrophage-like THP-1 cells were treated with varying concentrations of YC and LPS for 2 h, fixed onto slide glass, permeabilized with methanol, and blocked with 1% bovine serum albumin (BSA; bioWORLD). Fixed cells were incubated overnight at 4˚C with primary antibodies against p-STAT3 and STAT3 (both at 1:200 dilution; Cell Signaling Technology). Alexa Fluor 488-conjugated goat anti-rabbit secondary antibody (1:500 dilution; Life Technologies) was used for fluorescence detection. After washing, drying, and mounting with Roche mounting media, slides were examined at room temperature using a Zeiss LSM 510 Meta confocal microscope (Zeiss). Images were analyzed using Zeiss microscopy software (Zeiss).

Mice and housing

Male C57BL/6N mice (6-8 weeks old, weighing 24-27 g) were purchased from Koatech and maintained under specific pathogen-free conditions with free access to food and water (25); 4-5 mice were housed per cage. All animal procedures were approved by the Institutional Animal Care and Use Committee (IACUC) of the Korea Research Institute of Bioscience and Biotechnology (KRIBB; approval no.: KRIBB-AEC-24265) and conducted in accordance with Korean national animal welfare regulations and the National Institutes of Health Guidelines for the Care and Use of Laboratory Animals.

Establishment of an LPS-induced AKI mouse model and treatment evaluation

The mice were divided into four groups for the experiment: Control, LPS, YC (0.2 µg/kg) + LPS, and YC (5 µg/kg) + LPS. On day 0, the mice were administered YC intraperitoneally 30 min prior to LPS injection. Two doses of YC (0.2 and 5 µg/kg) were chosen based on previous studies investigating the toxicity and effects of YC on renal function (26,27). Thirty minutes later, the mice received an intraperitoneal injection of LPS (10 mg/kg; Sigma-Aldrich) dissolved in PBS (28,29), while the control group was given vehicle treatment. Blood samples (~500 µl per mouse) were collected via retro-orbital bleeding under 2-3% isoflurane anesthesia in accordance with protocols approved by the IACUC and international animal welfare guidelines. The mice were euthanized immediately after blood collection by cervical dislocation to minimize pain. This procedure was performed quickly and skillfully by trained personnel. Kidneys were promptly harvested, then either stored at -80˚C for later experiments or fixed in 10% formalin for subsequent analysis. Acute kidney injury (AKI) was confirmed within 48 h by an increase in baseline serum creatinine (sCr) of 2.3-fold according to the KDIGO guidelines (30).

Blood biochemistry analysis

Serum urea nitrogen and creatinine levels in the AKI mouse model were analyzed by KP&T as a commissioned service.

RT-quantitative (q)PCR analysis in mouse kidney tissue

Total RNA was extracted from mouse kidney tissues using TRI reagent (Molecular Research Center) according to the manufacturer's instructions. RNA concentrations were normalized to 1 µg per sample for cDNA synthesis. qPCR was performed using the QuantStudio 3 Real-Time PCR System (Applied Biosystems) and PowerUp SYBR Green Master Mix (Applied Biosystems), according to the manufacturer's protocol. The thermal cycling conditions included an initial uracil-DNA glycosylase activation step at 50˚C for 2 min, followed by polymerase activation and initial denaturation at 95˚C for 10 min. This was followed by 50-60 cycles of denaturation at 95˚C for 15 sec and annealing/extension at 60˚C for 1 min. A melt curve analysis was conducted following amplification to confirm the specificity of the PCR products. Target gene expression levels were normalized to GAPDH expression and quantified using the comparative 2-ΔΔCq method (31). Primer sequences used for quantitative PCR are listed in Table III.

Table III

Primers for quantitative PCR analysis.

Table III

Primers for quantitative PCR analysis.

NameForward sequence, 5'-3'Reverse sequence, 5'-3'
m. NGAL TCATCTTCTCTGTCCCCACC GCTCCAGATGCTCCTTGGTA
m. KIM-1 ACATATCGTGGAATCACAACGAC ACTGCTCTTCTGATAGGTGACA
m. IL-6 GATGCTACCAAACTGGATAT GGTCCTTAGCCACTCCTTCTGTG
m. GAPDH CCATCACCATCTTCCAGGAG ACAGTCTTCTGGGTGGCAGT

[i] m., mouse; KIM-1, kidney injury molecule 1; NGAL, neutrophil gelatinase-associated lipocalin; IL, interleukin.

Renal immunostaining in the AKI mouse model

For histological analysis, mouse kidneys were fixed in 10% formalin for 24 h, embedded in paraffin, and sectioned at a thickness of 4 µm. Tissue sections were stained with hematoxylin and eosin (H&E) for histopathological evaluation. For immunohistochemistry (IHC), the sections were permeabilized with 1% Triton X-100 solution (Sigma-Aldrich) and treated with peroxidase-blocking solution (Dako) to reduce nonspecific background staining. To block nonspecific binding, sections were incubated with 1% BSA (bioWORLD) for 10 min. After blocking, sections were incubated overnight at 4˚C with primary antibodies against p-STAT3 (1:200 dilution; Cell Signaling Technology) and p-JAK1 (1:200 dilution; Invitrogen; Thermo Fisher Scientific, Inc.). After washing, slides were incubated with a secondary antibody (1:500 dilution; Enzo Life Sciences) for 1 h at room temperature. The slides were counterstained with hematoxylin, followed by bluing using a bluing buffer, and then immersed in distilled water. Finally, slides were mounted with mounting solution (Sigma-Aldrich), and images were captured using a light microscope (Leica).

Renal histological assessment in the AKI mouse model

Based on a previous study (32), the H&E-stained kidney slides were histologically graded for tubular injury. Histological evaluation was performed according to three criteria of kidney injury: tubular necrosis, tubular vacuolization, and tubular cast formation. Severity was graded on a scale from 0 to 3 as follows: 0 (damage in <5% of tubules), 1 (damage in 5-33% of tubules), 2 (damage in 34-66% of tubules), and 3 (damage in >66% of tubules). Twenty random fields per kidney sample were analyzed at 20x magnification.

Statistical analysis

Statistical analysis was performed using GraphPad Prism version 10.0 (GraphPad Software, Inc.). Data are presented as the mean ± standard deviation. One-way ANOVA followed by Tukey's or Dunnett's multiple comparisons test, or Kruskal-Wallis test followed by Dunn's multiple comparisons test were performed depending on data distribution. Two-way ANOVA followed by Šidák post hoc test was also performed for multiple comparisons. P<0.05 was considered to indicate a statistically significant difference. Image processing and quantification were conducted using ImageJ software (National Institutes of Health).

Results

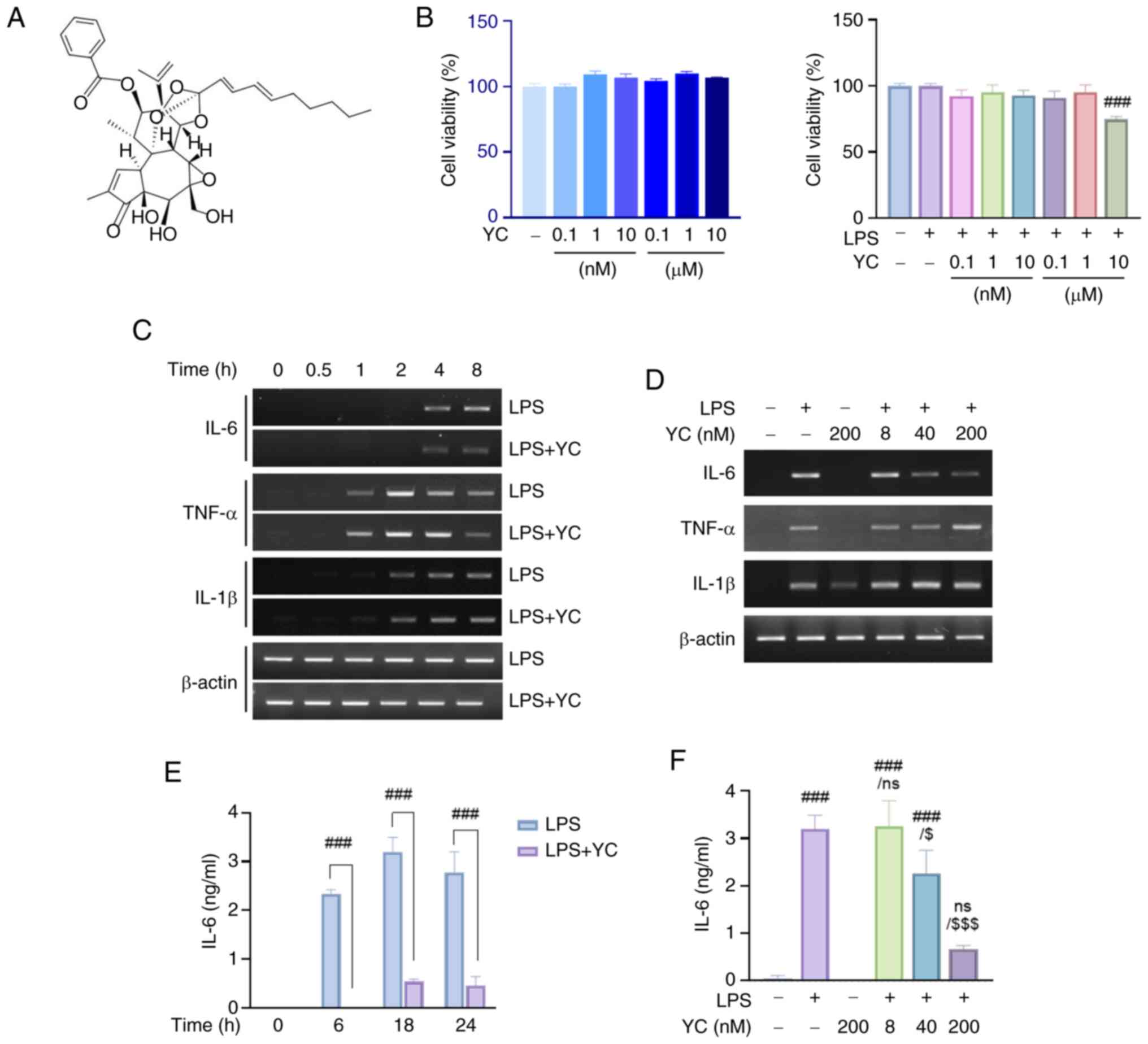
YC co-treatment effectively attenuates LPS-induced IL-6 expression in differentiated THP-1 cells

YC, a diterpene compound (Fig. 1A), was evaluated for cytotoxicity by treating cells with various concentrations (0.1 nM-10 µM) for 24 h in the presence or absence of LPS (5 ng/ml). As shown in Fig. 1B, YC alone did not exhibit cytotoxicity up to 10 µM (left panel). However, co-treatment with LPS resulted in approximately a 30% reduction in cell viability at 10 µM (right panel). Since a saturation effect was observed at concentrations above 1 µM (data not shown), subsequent experiments were conducted using YC at concentrations below 1 µM to avoid both cytotoxic effects and potential saturation associated with higher concentrations.

Structure of YC and its effect on
inflammatory cytokines in differentiated THP-1 cells. (A) Chemical
structure of YC. (B) Differentiated THP-1 cells were treated with
various concentrations of YC, with or without LPS for 24 h. (C)
Time-course analysis of inflammatory cytokine mRNA levels (0-8 h).
(D) mRNA levels of LPS-induced inflammatory cytokines after 4 h
treatment with various doses of YC. (E) Time-course analysis of
IL-6 protein levels (0-24 h). (F) IL-6 protein levels after
treatment with various concentrations of YC. Cell viability was
assessed using the Cell Counting Kit-8 assay. The mRNA and protein
levels of cytokines were analyzed using reverse transcription
polymerase chain reaction and enzyme-linked immunosorbent assay.
LPS (5 ng/ml) was used in all experiments. Data are presented as
the mean ± standard deviation from three independent experiments.
Statistical significance was determined using one-way and two-way
analysis of variance. ###P<0.001 vs. control;
$$$P<0.001, $P<0.05 vs. LPS; ns, not
significant; YC, yuanhuacine; LPS, lipopolysaccharide; IL,
interleukin.

Figure 1

Structure of YC and its effect on inflammatory cytokines in differentiated THP-1 cells. (A) Chemical structure of YC. (B) Differentiated THP-1 cells were treated with various concentrations of YC, with or without LPS for 24 h. (C) Time-course analysis of inflammatory cytokine mRNA levels (0-8 h). (D) mRNA levels of LPS-induced inflammatory cytokines after 4 h treatment with various doses of YC. (E) Time-course analysis of IL-6 protein levels (0-24 h). (F) IL-6 protein levels after treatment with various concentrations of YC. Cell viability was assessed using the Cell Counting Kit-8 assay. The mRNA and protein levels of cytokines were analyzed using reverse transcription polymerase chain reaction and enzyme-linked immunosorbent assay. LPS (5 ng/ml) was used in all experiments. Data are presented as the mean ± standard deviation from three independent experiments. Statistical significance was determined using one-way and two-way analysis of variance. ###P<0.001 vs. control; $$$P<0.001, $P<0.05 vs. LPS; ns, not significant; YC, yuanhuacine; LPS, lipopolysaccharide; IL, interleukin.

To assess the effects of YC, we examined its impact on LPS-induced cytokine expression using RT-PCR and ELISA. THP-1 cells were treated with 5 ng/ml LPS and 200 nM YC. We found that TNF-α was initially expressed with LPS induction at 1 h; subsequently, TNF-α expression appeared to increase in the YC group at 4 h. IL-1β expression started at 2 h after treatment, and there was minimal variation in comparison to the LPS treatment group. However, the IL-6 expression was decreased by YC, following 4 h of administration, in contrast to the LPS treatment group (Fig. 1C).

To further validate these results, YC was administered at varying concentrations (8, 40, and 200 nM) at 4 h, at which time the presence of IL-6 was confirmed. RT-PCR analysis showed a dose-dependent decrease in IL-6 mRNA expression after LPS stimulation, but not in TNF-α and IL-1β expression, by YC (Fig. 1D). Moreover, to confirm the effect on IL-6 inhibition at the protein level, THP-1 cells were treated with 5 ng/ml LPS and 200 nM YC, and their effects on the cells were recorded over time (0, 6, 18, and 24 h). As with previous RT-PCR data, the expression of IL-6 induced by LPS treatment was significantly suppressed by YC (Fig. 1E). Additionally, ELISA results for IL-6 protein levels treated with various concentrations of YC confirmed dose-dependent inhibition after 24 h of treatment (Fig. 1F).

YC inhibits phosphorylation of the JAK1/STAT3 pathway in LPS-treated THP-1 macrophages

To determine how YC specifically regulates LPS-induced IL-6 expression, we analyzed LPS-related pathways using western blotting. The total protein levels of key signaling molecules, including NF-κB, MAPK, and JAK/STAT3, remained unchanged in LPS- and 200 nM YC-treated cells over 12 h. Phosphorylation of p65, p38, extracellular signal-regulated kinase, and c-Jun N-terminal kinase was detected within 1 h of LPS treatment; however, YC co-treatment did not significantly affect the phosphorylation of these molecules. In contrast, phosphorylation of JAK1 and STAT3 was observed at 2 h of LPS treatment, and YC co-treatment effectively inhibited the phosphorylation of these proteins (Fig. 2A). The JAK/STAT pathway is a critical signaling cascade involved in IL-6 production (10). To further elucidate the concentration-dependent effects of YC, an additional experiment was conducted to assess its impact on the expression and phosphorylation levels of JAK1 and STAT3. The results confirmed that YC suppressed JAK1 and STAT3 phosphorylation in a concentration-dependent manner (Fig. 2B). These findings suggest that the YC-mediated inhibition of JAK1/STAT3 activation is a key mechanism underlying the suppression of IL-6 expression.

YC inhibits LPS-induced
phosphorylation of JAK1 and STAT3 in THP-1 cells. (A)
Differentiated THP-1 cells were treated with 5 ng/ml LPS and 200 nM
YC for up to 12 h. The activation of kinases as well as
transcription factors was evaluated by western blotting analysis
following LPS stimulation. (B) Quantification of phosphorylated
JAK1 and STAT3 proteins after treatment with increasing
concentrations of YC. White lines indicate separate groups.
Phosphorylation levels were normalized to total JAK1 and STAT3
expression and quantified using ImageJ software. Data are presented
as the mean ± standard deviation from three independent
experiments. Statistical significance was determined using one-way
analysis of variance. ###P<0.001,
##P<0.01 vs. control; $$P<0.01 vs. LPS;
ns, not significant; YC, yuanhuacine; LPS, lipopolysaccharide;
JAK1, Janus kinase 1; STAT3, signal transducer and activator of
transcription 3; p-, phosphorylated.

Figure 2

YC inhibits LPS-induced phosphorylation of JAK1 and STAT3 in THP-1 cells. (A) Differentiated THP-1 cells were treated with 5 ng/ml LPS and 200 nM YC for up to 12 h. The activation of kinases as well as transcription factors was evaluated by western blotting analysis following LPS stimulation. (B) Quantification of phosphorylated JAK1 and STAT3 proteins after treatment with increasing concentrations of YC. White lines indicate separate groups. Phosphorylation levels were normalized to total JAK1 and STAT3 expression and quantified using ImageJ software. Data are presented as the mean ± standard deviation from three independent experiments. Statistical significance was determined using one-way analysis of variance. ###P<0.001, ##P<0.01 vs. control; $$P<0.01 vs. LPS; ns, not significant; YC, yuanhuacine; LPS, lipopolysaccharide; JAK1, Janus kinase 1; STAT3, signal transducer and activator of transcription 3; p-, phosphorylated.

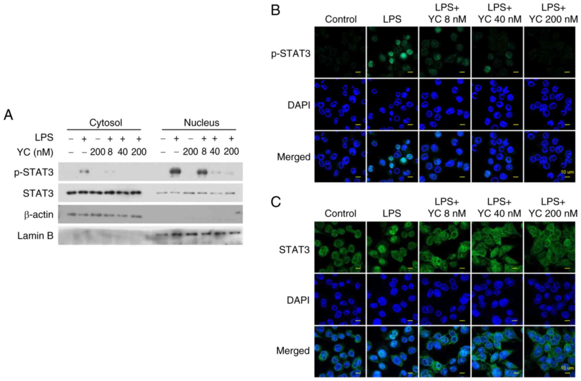
YC inhibits STAT3 transcriptional activity by preventing its nuclear translocation

To investigate whether YC prevents STAT3 nuclear translocation, we analyzed cytoplasmic and nuclear fractions of THP-1 cells treated with 5 ng/ml LPS and various concentrations of YC. Protein immunoblotting revealed that activated STAT3 translocated to the nucleus in response to LPS stimulation. However, in cells treated with YC, phosphorylated STAT3 levels were reduced in both the cytoplasmic and nuclear fractions in a dose-dependent manner (Fig. 3A). To further confirm these findings, confocal microscopy was performed to visualize STAT3 localization. In unstimulated cells, STAT3 was primarily localized in the cytoplasm. Following LPS treatment, phosphorylated STAT3 accumulated in the nucleus. However, YC treatment effectively blocked STAT3 phosphorylation, leading to a significant reduction in nuclear translocation (Fig. 3B and C).

YC attenuates LPS-induced
cytoplasmic-to-nuclear translocation of phosphorylated STAT3 in
THP-1 cells. THP-1 cells were treated with 5 ng/ml LPS for 2 h in
the absence or presence of YC at three concentrations: 8, 40, and
200 nM. The subcellular localization of STAT3 was assessed by
multiple methods. (A) Western blot analysis of cytoplasmic and
nuclear fractions was performed to determine the localization of
STAT3 protein. (B) Confocal microscopy image showing the
intracellular distribution of p-STAT3. (C) Confocal microscopy
image showing the intracellular distribution of total STAT3.
β-Actin was used as a cytoplasmic marker, and Lamin B served as a
nuclear marker. Nuclei were stained with DAPI (blue), and STAT3
(total and p-STAT3) was visualized in green. Scale bars: 10 µm. YC,
yuanhuacine; LPS, lipopolysaccharide; STAT3, signal transducer and
activator of transcription 3; p-, phosphorylated.

Figure 3

YC attenuates LPS-induced cytoplasmic-to-nuclear translocation of phosphorylated STAT3 in THP-1 cells. THP-1 cells were treated with 5 ng/ml LPS for 2 h in the absence or presence of YC at three concentrations: 8, 40, and 200 nM. The subcellular localization of STAT3 was assessed by multiple methods. (A) Western blot analysis of cytoplasmic and nuclear fractions was performed to determine the localization of STAT3 protein. (B) Confocal microscopy image showing the intracellular distribution of p-STAT3. (C) Confocal microscopy image showing the intracellular distribution of total STAT3. β-Actin was used as a cytoplasmic marker, and Lamin B served as a nuclear marker. Nuclei were stained with DAPI (blue), and STAT3 (total and p-STAT3) was visualized in green. Scale bars: 10 µm. YC, yuanhuacine; LPS, lipopolysaccharide; STAT3, signal transducer and activator of transcription 3; p-, phosphorylated.

Comparative efficacy of YC and JAK/STAT inhibitors in IL-6 suppression

To evaluate the efficacy of YC in suppressing LPS-induced IL-6 expression via inhibition of JAK1 and STAT3, we compared its effects with those of known inhibitors. Specifically, filgotinib, a selective JAK1 inhibitor, and S3I-201, a STAT3 inhibitor, were used for comparison. The results showed that LPS stimulation significantly increased IL-6 expression in THP-1 cells. However, treatment with filgotinib, S3I-201, or YC reduced IL-6 expression in a dose-dependent manner (Fig. 4A-C). In particular, YC exhibited similar inhibitory effects at markedly lower concentrations than those inhibitors. These findings suggest that LPS-induced IL-6 expression in THP-1-derived macrophages is regulated via inhibition of JAK and STAT3, and that YC is a potential therapeutic agent for various diseases associated with IL-6 and the JAK1/STAT3 pathway.

Effect of YC on IL-6 expression
compared with Janus kinase 1 (filgotinib) and signal transducer and
activator of transcription 3 (S3I-201) inhibitors. THP-1 cells were
treated with 5 ng/ml LPS for 24 h in the presence of varying
concentrations of (A) filgotinib, (B) S3I-201 and (C) YC. IL-6
levels were measured in the supernatants of the treated cells using
enzyme-linked immunosorbent assay. Data are presented as the mean ±
standard deviation from three independent experiments. Statistical
differences were analyzed using one-way analysis of variance.
###P<0.001, ##P<0.01 vs. control;
$$$P<0.001, $$P<0.01 vs. LPS; ns, not
significant; YC, yuanhuacine; LPS, lipopolysaccharide; IL,
interleukin.

Figure 4

Effect of YC on IL-6 expression compared with Janus kinase 1 (filgotinib) and signal transducer and activator of transcription 3 (S3I-201) inhibitors. THP-1 cells were treated with 5 ng/ml LPS for 24 h in the presence of varying concentrations of (A) filgotinib, (B) S3I-201 and (C) YC. IL-6 levels were measured in the supernatants of the treated cells using enzyme-linked immunosorbent assay. Data are presented as the mean ± standard deviation from three independent experiments. Statistical differences were analyzed using one-way analysis of variance. ###P<0.001, ##P<0.01 vs. control; $$$P<0.001, $$P<0.01 vs. LPS; ns, not significant; YC, yuanhuacine; LPS, lipopolysaccharide; IL, interleukin.

YC alleviates severe inflammation in an AKI mouse model

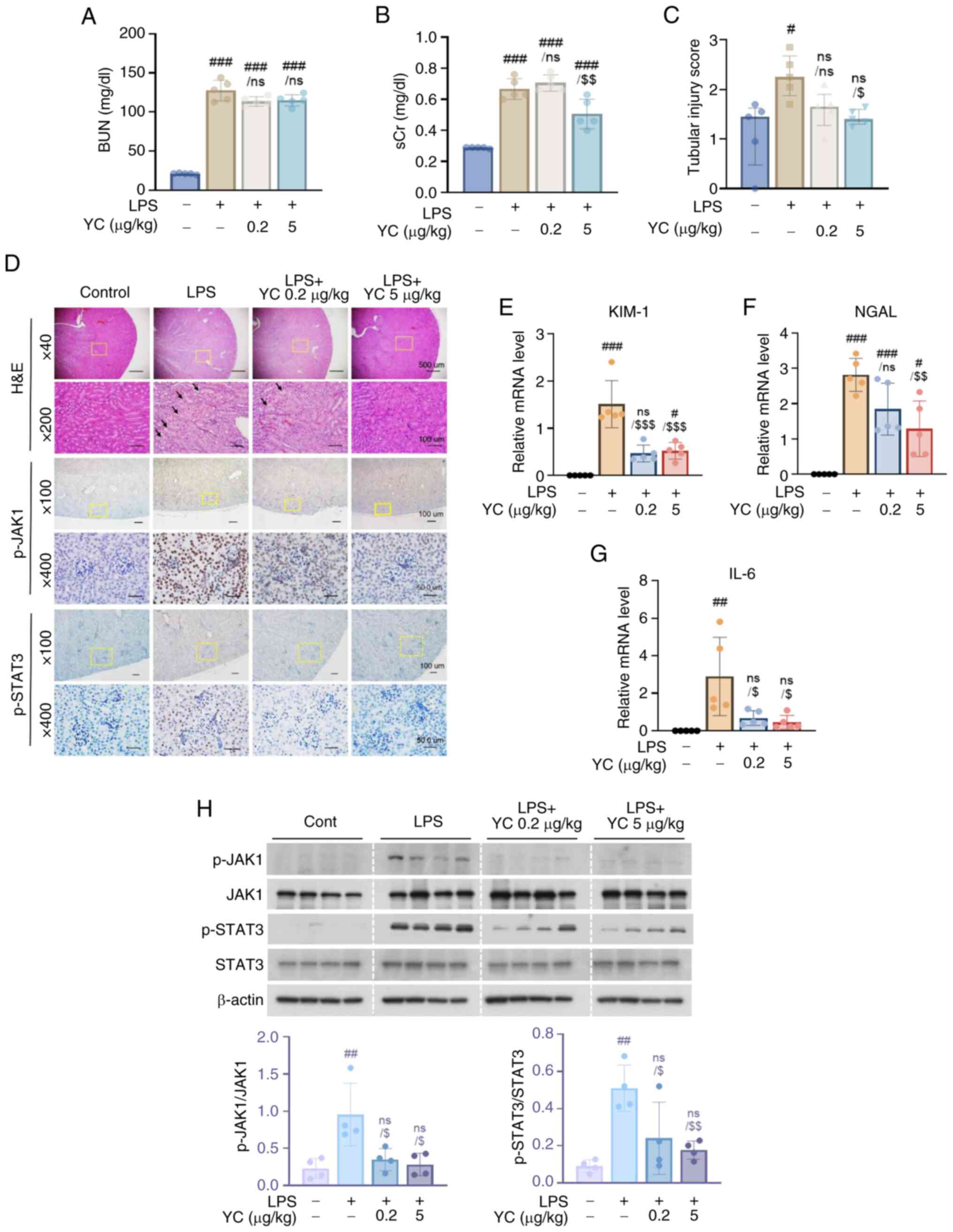
Through the above experiments, we found that YC inhibits the expression of LPS-induced IL-6 in human macrophages. Therefore, we hypothesized that YC could alleviate tubular damage caused by macrophages in an AKI disease model, a frequent complication of LPS-induced sepsis (33). AKI results in an abrupt deterioration in renal function (11). To evaluate the efficacy of YC in an LPS-induced AKI mouse model, we identified renal function markers and evaluated histopathological changes. As shown in Fig. 5A and B, YC treatment at 5 µg/kg slightly reduced sCr levels, though no significant decrease in blood urea nitrogen was observed. These findings suggest that YC confers partial protection against kidney dysfunction (34). To evaluate the impact of YC on kidney tubular damage, histological changes in H&E-stained kidney tissues were examined following LPS and YC treatment (32). Compared to kidneys treated with LPS alone, YC treatment alleviated renal pathological damage, including tubular necrosis, vacuolization, and cast formation (Fig. 5C and D).

Protective effects of YC in an
LPS-induced AKI mouse model. Renal dysfunction was evaluated by
measuring (A) BUN and (B) sCr levels, and (C) tubular injury was
assessed by scoring histological damage (n=5). (D) A representative
image of H&E staining and immunohistochemistry images in kidney
tissue. The arrows indicate tubular degeneration. In kidney tissues
of mice with AKI (n=5), the expression levels of (E) KIM-1, (F)
NGAL and (G) IL-6, markers of renal injury, were analyzed by
quantitative polymerase chain reaction. (H) Western blot analysis
of JAK1 and STAT3 activation in kidney tissues of AKI mice (n=4)
following YC treatment. The image density was analyzed using
ImageJ. Scale bars: 500 µm (40x), 100 µm (100x, 200x), and 50 µm
(400x). Data are presented as the mean ± standard deviation.
Statistical significance was determined using one-way analysis of
variance. ###P<0.001, ##P<0.01,
#P<0.05 vs. control; $$$P<0.001,
$$P<0.01, $P<0.05 vs. LPS; ns, not
significant; AKI, acute kidney injury; H&E, hematoxylin and
eosin; KIM-1, kidney injury molecule 1; NGAL, neutrophil
gelatinase-associated lipocalin; BUN, blood urea nitrogen; sCr,
serum creatinine; YC, yuanhuacine; LPS, lipopolysaccharide; IL-6,
interleukin-6; JAK1, Janus kinase 1; STAT3, signal transducer and
activator of transcription 3.

Figure 5

Protective effects of YC in an LPS-induced AKI mouse model. Renal dysfunction was evaluated by measuring (A) BUN and (B) sCr levels, and (C) tubular injury was assessed by scoring histological damage (n=5). (D) A representative image of H&E staining and immunohistochemistry images in kidney tissue. The arrows indicate tubular degeneration. In kidney tissues of mice with AKI (n=5), the expression levels of (E) KIM-1, (F) NGAL and (G) IL-6, markers of renal injury, were analyzed by quantitative polymerase chain reaction. (H) Western blot analysis of JAK1 and STAT3 activation in kidney tissues of AKI mice (n=4) following YC treatment. The image density was analyzed using ImageJ. Scale bars: 500 µm (40x), 100 µm (100x, 200x), and 50 µm (400x). Data are presented as the mean ± standard deviation. Statistical significance was determined using one-way analysis of variance. ###P<0.001, ##P<0.01, #P<0.05 vs. control; $$$P<0.001, $$P<0.01, $P<0.05 vs. LPS; ns, not significant; AKI, acute kidney injury; H&E, hematoxylin and eosin; KIM-1, kidney injury molecule 1; NGAL, neutrophil gelatinase-associated lipocalin; BUN, blood urea nitrogen; sCr, serum creatinine; YC, yuanhuacine; LPS, lipopolysaccharide; IL-6, interleukin-6; JAK1, Janus kinase 1; STAT3, signal transducer and activator of transcription 3.

The mRNA expression levels of neutrophil gelatinase-associated lipocalin (NGAL) and kidney injury molecule-1 (KIM-1), well-established biomarkers of renal injury (35), were analyzed by RT-qPCR. The results showed that LPS-induced kidney injury led to a marked increase in NGAL and KIM-1 expression, whereas YC treatment reduced their mRNA levels in a dose-dependent manner (Fig. 5E and F). These results confirm that LPS effectively induces septic AKI and that YC treatment mitigates renal injury.

Inflammation significantly contributes to renal injury in sepsis, with IL-6 serving as a valuable prognostic marker for AKI (36). Therefore, we assessed IL-6 expression in kidney tissues using RT-qPCR. As shown in Fig. 5G, LPS administration significantly increased IL-6 mRNA levels in kidney tissue, whereas YC treatment suppressed IL-6 expression.

YC suppresses JAK1 and STAT3 phosphorylation in the kidney tissues of the AKI mouse model

To determine whether the regulation of the JAK1/STAT3 axis in macrophages by YC also applies to renal tissues, we investigated the expression of JAK1/STAT3 in renal tissues in the AKI mouse model by western blotting and IHC. As shown in Fig. 5H, YC pretreatment effectively reduced JAK1 and STAT3 phosphorylation in LPS-treated kidneys. IHC analysis further confirmed that JAK1/STAT3 phosphorylation was significantly elevated in LPS-treated kidneys compared to normal controls, whereas YC treatment attenuated JAK1 activation and restored STAT3 activation to basal levels (Fig. 5D). These findings suggest that YC exerts prophylactic effects against septic AKI by inhibiting JAK1/STAT3 signaling and IL-6 expression.

Discussion

Our study demonstrates that YC suppresses LPS-induced IL-6 production by inhibiting the JAK1/STAT3 signaling pathway. In a mouse model of AKI, a condition worsened by LPS-induced pro-inflammatory cytokines, YC treatment significantly reduced tubular damage and inhibited IL-6 expression mediated by the JAK1/STAT3 pathway. While previous research on YC has primarily focused on its anticancer effects and mechanisms within tumor cells (19), its role in macrophage biology and inflammatory diseases has remained largely unexplored.

According to a previous study (21), YC treatment induces the differentiation of THP-1 monocytes into macrophage-like cells via PKC activation, similar to the effect of PMA. This differentiation is characterized by morphological changes and the upregulation of pro-inflammatory cytokines such as TNF-α, IL-1β, and IL-6. Notably, the C-6,7 epoxide moiety of YC has been identified as a key pharmacophore responsible for this effect. Consistent with these findings, we also observed similar morphological changes in our study (data not shown). This may explain the slight early-phase increase in TNF-α and IL-1β mRNA levels observed in our experiments. Due to its structural characteristics, YC activates immune cells but does not exacerbate inflammation. Rather, early cytokine induction may promote pathogen clearance, supporting the potential role of YC as a pro-resolution agent in inflammation, in line with the concept proposed by Fullerton and Gilroy (37).

In the same previous study (21), it was also reported that YC activates genes related to the NF-κB signaling pathway while inhibiting the expression of IL-10, a STAT3-mediated cytokine. Similar effects were observed in the murine macrophage cell line Raw 264.7. Although STAT3 itself was not directly examined in that study, the results suggest that YC may regulate STAT3-dependent cytokine production in macrophages, which aligns with our current findings.

However, the precise molecular mechanisms by which YC specifically regulates IL-6 remain unclear. To address this, we evaluated the expression of SOCS3, a well-characterized negative regulator of STAT3(38). However, no significant changes in SOCS3 expression were observed following YC treatment, suggesting that SOCS3 may not play a critical role in the selective inhibition of STAT3 by YC. Given that our study demonstrates STAT3 inhibition by YC occurs in the cytoplasm, several underlying mechanisms may be proposed. Similar to known inhibitors such as Stattic, YC may target the SH2 domain of STAT3, thereby disrupting its dimerization (39). Another possibility is that YC may promote rapid dephosphorylation of STAT3 by activating specific phosphatases or facilitate its degradation via ubiquitination (40,41). To validate these hypotheses and elucidate the precise molecular targets of YC, further structural and biochemical analyses will be necessary.

In summary, our findings extend the therapeutic potential of YC beyond its previously recognized anticancer properties to include significant anti-inflammatory effects. By modulating macrophage-mediated immune responses through inhibition of the JAK1/STAT3/IL-6 axis, YC emerges as a promising candidate for the treatment of inflammatory diseases, particularly those driven by dysregulated STAT3 and IL-6 signaling pathways. These results suggest that YC may play a crucial role not only in oncology but also in inflammation therapy, providing valuable foundational data for the development of new treatments targeting STAT3 and IL-6-related pathologies.

Acknowledgements

Not applicable.

Funding

Funding: This work was supported by the Korea Research Institute of Bioscience and Biotechnology Research Initiative Program (grant no. KGM1232511).

Availability of data and materials

The data generated in the present study may be requested from the corresponding author.

Authors' contributions

UJP drafted the original manuscript, and was responsible for the design and execution of the experimental investigation, data analysis, curation and methodology. JWK supervised the study, contributed to the conceptualization, managed the project, secured funding, and reviewed and edited the manuscript. UJ and JW confirm the authenticity of all the raw data. All authors read and approved the final manuscript.

Ethics approval and consent to participate

All animal care and experimental protocols were conducted in accordance with the regulations of the Korea Research Institute of Bioscience and Biotechnology (KRIBB). The Institutional Animal Care and Use Committee of KRIBB approved the animal care and experimental protocols (approval no. KRIBB-AEC-24265). The authors confirm that all methods were performed in compliance with the relevant guidelines and regulations.

Patient consent for publication

Not applicable.

Competing interests

The authors declare that they have no competing interests.

Use of artificial intelligence tools

During the preparation of this work, AI tools were used to improve the readability and language of the manuscript, and subsequently, the authors revised and edited the content produced by the AI tools as necessary, taking full responsibility for the ultimate content of the present manuscript.

References

1 

Marshall JS, Warrington R, Watson W and Kim HL: An introduction to immunology and immunopathology. Allergy Asthma Clin Immunol. 14 (Suppl 2)(S49)2018.PubMed/NCBI View Article : Google Scholar

2 

Page MJ, Kell DB and Pretorius E: The role of lipopolysaccharide-induced cell signalling in chronic inflammation. Chronic Stress (Thousand Oaks). 6(24705470221076390)2022.PubMed/NCBI View Article : Google Scholar

3 

Zhang X, Tian X, Wang Y, Yan Y, Wang Y, Su M, Lv H, Li K, Hao X, Xing X and Song S: Application of lipopolysaccharide in establishing inflammatory models. Int J Biol Macromol. 279(135371)2024.PubMed/NCBI View Article : Google Scholar

4 

Alanazi FJ, Alruwaili AN, Aldhafeeri NA, Ballal S, Sharma R, Debnath S, Sinha A, Rekha A, Khan NH, Alrashoud MM, et al: Pathological interplay of NF-κB and M1 macrophages in chronic inflammatory lung diseases. Pathol Res Pract. 269(155903)2025.PubMed/NCBI View Article : Google Scholar

5 

Aliyu M, Zohora FT, Anka AU, Ali K, Maleknia S, Saffarioun M and Azizi G: Interleukin-6 cytokine: An overview of the immune regulation, immune dysregulation, and therapeutic approach. Int Immunopharmacol. 111(109130)2022.PubMed/NCBI View Article : Google Scholar

6 

Hirano T: IL-6 in inflammation, autoimmunity and cancer. Int Immunol. 33:127–148. 2021.PubMed/NCBI View Article : Google Scholar

7 

Šundalić S, Košuta I, Baršić Lapić I, Rako I, Rogić D, Radonić R and Vujaklija Brajković A: Interleukin-6 and leukocyte cell population data in newly diagnosed sepsis-a prospective study. Medicina (Kaunas). 61(468)2025.PubMed/NCBI View Article : Google Scholar

8 

Zhang Z, Zhao Z, Qi C, Zhang X, Xiao Y, Chen C, Zou Y, Chen X, Gu L, Huang J, et al: Butyrolactone I blocks the transition of acute kidney injury to chronic kidney disease in mice by targeting JAK1. MedComm (2020). 6(e70064)2025.PubMed/NCBI View Article : Google Scholar

9 

Rose-John S: Interleukin-6 signalling in health and disease. F1000Res 9: F1000 Faculty Rev-1013, 2020.

10 

Hu X, Li J, Fu M, Zhao X and Wang W: The JAK/STAT signaling pathway: From bench to clinic. Signal Transduct Target Ther. 6(402)2021.PubMed/NCBI View Article : Google Scholar

11 

Kellum JA, Romagnani P, Ashuntantang G, Ronco C, Zarbock A and Anders HJ: Acute kidney injury. Nat Rev Dis Primers. 7(52)2021.PubMed/NCBI View Article : Google Scholar

12 

Soukup J and Pliquett RU: Acute kidney injury during sepsis and prognostic role of coexistent chronic heart failure. J Clin Med. 14(964)2025.PubMed/NCBI View Article : Google Scholar

13 

Baek JH: The impact of versatile macrophage functions on acute kidney injury and its outcomes. Front Physiol. 10(1016)2019.PubMed/NCBI View Article : Google Scholar

14 

Zhu XX, Zheng GL, Lu QB, Su JB, Liu Y, Wang M, Sun QY, Hu JY, Bao N, Xiao PX, et al: Cichoric acid ameliorates sepsis-induced acute kidney injury by inhibiting M1 macrophage polarization. Eur J Pharmacol. 976(176696)2024.PubMed/NCBI View Article : Google Scholar

15 

Hu X, Zhou W, Wu S, Wang R, Luan Z, Geng X, Xu N, Zhang Z, Ruan Z, Wang Z, et al: Tacrolimus alleviates LPS-induced AKI by inhibiting TLR4/MyD88/NF-κB signalling in mice. J Cell Mol Med. 26:507–514. 2022.PubMed/NCBI View Article : Google Scholar

16 

Privratsky JR, Ide S, Chen Y, Kitai H, Ren J, Fradin H, Lu X, Souma T and Crowley SD: A macrophage-endothelial immunoregulatory axis ameliorates septic acute kidney injury. Kidney Int. 103:514–528. 2023.PubMed/NCBI View Article : Google Scholar

17 

González-Lafuente L, Mercado-García E, Vázquez-Sánchez S, González-Moreno D, Boscá L, Fernández-Velasco M, Segura J, Kuro-O M, Ruilope LM, Liaño F and Ruiz-Hurtado G: Interleukin-6 as a prognostic marker in acute kidney injury and its klotho-dependent regulation. Nefrologia (Engl Ed). 44:818–829. 2024.PubMed/NCBI View Article : Google Scholar

18 

Ibrahim H, Sharawy MH, Hamed MF and Abu-Elsaad N: Peficitinib halts acute kidney injury via JAK/STAT3 and growth factors immunomodulation. Eur J Pharmacol. 984(177020)2024.PubMed/NCBI View Article : Google Scholar

19 

Bailly C: Yuanhuacin and related anti-inflammatory and anticancer daphnane diterpenes from Genkwa Flos-An overview. Biomolecules. 12(192)2022.PubMed/NCBI View Article : Google Scholar

20 

Zhang S, Li X, Zhang F, Yang P, Gao X and Song Q: Preparation of yuanhuacine and relative daphne diterpene esters from Daphne genkwa and structure-activity relationship of potent inhibitory activity against DNA topoisomerase I. Bioorg Med Chem. 14:3888–3895. 2006.PubMed/NCBI View Article : Google Scholar

21 

Fermaintt CS, Peramuna T, Cai S, Takahashi-Ruiz L, Essif JN, Grant CV, O'Keefe BR, Mooberry SL, Cichewicz RH and Risinger AL: Yuanhuacine is a potent and selective inhibitor of the basal-like 2 subtype of triple negative breast cancer with immunogenic potential. Cancers (Basel). 13(2834)2021.PubMed/NCBI View Article : Google Scholar

22 

Kang JI, Hong JY, Lee HJ, Bae SY, Jung C, Park HJ and Lee SK: Anti-tumor activity of yuanhuacine by regulating AMPK/mTOR signaling pathway and actin cytoskeleton organization in non-small cell lung cancer cells. PLoS One. 10(e0144368)2015.PubMed/NCBI View Article : Google Scholar

23 

Baxter EW, Graham AE, Re NA, Carr IM, Robinson JI, Mackie SL and Morgan AW: Standardized protocols for differentiation of THP-1 cells to macrophages with distinct M(IFNγ+LPS), M(IL-4) and M(IL-10) phenotypes. J Immunol Methods. 478(112721)2020.PubMed/NCBI View Article : Google Scholar

24 

Park EK, Jung HS, Yang HI, Yoo MC, Kim C and Kim KS: Optimized THP-1 differentiation is required for the detection of responses to weak stimuli. Inflamm Res. 56:45–50. 2007.PubMed/NCBI View Article : Google Scholar

25 

Sun X, Wang H, Liu Y, Yang Y, Wang Y, Liu Y, Ai S, Shan Z and Luo P: 5-methoxytryptophan alleviates lipopolysaccharide-induced acute kidney injury by regulating Nrf2-mediated mitophagy. J Inflamm Res. 17:9857–9873. 2024.PubMed/NCBI View Article : Google Scholar

26 

Chen YY, Guo JM, Qian YF, Guo S, Ma CH and Duan JA: Toxicity of daphnane-type diterpenoids from Genkwa Flos and their pharmacokinetic profile in rat. Phytomedicine. 21:82–89. 2013.PubMed/NCBI View Article : Google Scholar

27 

Yu JG, Guo J, Zhu KY, Tao W, Chen Y, Liu P, Hua Y, Tang Y and Duan JA: How impaired efficacy happened between Gancao and Yuanhua: Compounds, targets and pathways. Sci Rep. 7(3828)2017.PubMed/NCBI View Article : Google Scholar

28 

Lee SH, Kim KH, Lee SM, Park SJ, Lee S, Cha RH, Lee JW, Kim DK, Kim YS, Ye SK and Yang SH: STAT3 blockade ameliorates LPS-induced kidney injury through macrophage-driven inflammation. Cell Commun Signal. 22(476)2024.PubMed/NCBI View Article : Google Scholar

29 

Ban KY, Nam GY, Kim D, Oh YS and Jun HS: Prevention of LPS-induced acute kidney injury in mice by bavachin and its potential mechanisms. Antioxidants (Basel). 11(2096)2022.PubMed/NCBI View Article : Google Scholar

30 

Kellum JA and Lameire N: KDIGO AKI Guideline Work Group. Diagnosis, evaluation, and management of acute kidney injury: A KDIGO summary (Part 1). Crit Care. 17(204)2013.PubMed/NCBI View Article : Google Scholar

31 

Livak KJ and Schmittgen TD: Analysis of relative gene expression data using real-time quantitative PCR and the 2(-Delta Delta C(T)) method. Methods. 25:402–408. 2001.PubMed/NCBI View Article : Google Scholar

32 

Gupta KK, Donahue DL, Sandoval-Cooper MJ, Castellino FJ and Ploplis VA: Abrogation of plasminogen activator inhibitor-1-vitronectin interaction ameliorates acute kidney injury in murine endotoxemia. PLoS One. 10(e0120728)2015.PubMed/NCBI View Article : Google Scholar

33 

Chen H, Liu N and Zhuang S: Macrophages in renal injury, repair, fibrosis following acute kidney injury and targeted therapy. Front Immunol. 13(934299)2022.PubMed/NCBI View Article : Google Scholar

34 

Wang W, Zhou PH, Hu W, Xu CG, Zhou XJ, Liang CZ and Zhang J: Cryptotanshinone hinders renal fibrosis and epithelial transdifferentiation in obstructive nephropathy by inhibiting TGF-β1/Smad3/integrin β1 signal. Oncotarget. 9:26625–26637. 2018.PubMed/NCBI View Article : Google Scholar

35 

Yousef Almulhim M: The efficacy of novel biomarkers for the early detection and management of acute kidney injury: A systematic review. PLoS One. 20(e0311755)2025.PubMed/NCBI View Article : Google Scholar

36 

Balci Ç, Özcan MS, Aşci H, Karabacak P, Kuruşçu O, Taner R, Özmen Ö, Tepebaşi MY, İlhan İ and Çömlekçi S: Radiofrequency electromagnetic and pulsed magnetic fields protected the kidney against lipopolysaccharide-induced acute systemic inflammation, oxidative stress, and apoptosis by regulating the IL-6/HIF1α/eNOS and Bcl2/Bax/Cas-9 pathways. Medicina (Kaunas). 61(238)2025.PubMed/NCBI View Article : Google Scholar

37 

Fullerton JN and Gilroy DW: Resolution of inflammation: A new therapeutic frontier. Nat Rev Drug Discov. 15:551–567. 2016.PubMed/NCBI View Article : Google Scholar

38 

Sobah ML, Liongue C and Ward AC: SOCS proteins in immunity, inflammatory diseases, and immune-related cancer. Front Med (Lausanne). 8(727987)2021.PubMed/NCBI View Article : Google Scholar

39 

Schust J, Sperl B, Hollis A, Mayer TU and Berg T: Stattic: A small-molecule inhibitor of STAT3 activation and dimerization. Chem Biol. 13:1235–1242. 2006.PubMed/NCBI View Article : Google Scholar

40 

Liu X, Chen J and Liu L: DUSP2 inhibits the progression of lupus nephritis in mice by regulating the STAT3 pathway. Open Life Sci. 18(20220649)2023.PubMed/NCBI View Article : Google Scholar

41 

Chen S, Zhang J, Sun D, Wu Y, Fang J, Wan X, Li S, Zhang S, Gu Q, Shao Q, et al: SYVN1 promotes STAT3 protein ubiquitination and exerts antiangiogenesis effects in retinopathy of prematurity development. Invest Ophthalmol Vis Sci. 64(8)2023.PubMed/NCBI View Article : Google Scholar

Related Articles

  • Abstract
  • View
  • Download
  • Twitter
Copy and paste a formatted citation
Spandidos Publications style
Park U and Kim J: Yuanhuacine modulates lipopolysaccharide‑induced interleukin-6 through regulation of the JAK1/STAT3 pathway and prevents tubular damage in acute kidney injury. Exp Ther Med 30: 168, 2025.
APA
Park, U., & Kim, J. (2025). Yuanhuacine modulates lipopolysaccharide‑induced interleukin-6 through regulation of the JAK1/STAT3 pathway and prevents tubular damage in acute kidney injury. Experimental and Therapeutic Medicine, 30, 168. https://doi.org/10.3892/etm.2025.12918
MLA
Park, U., Kim, J."Yuanhuacine modulates lipopolysaccharide‑induced interleukin-6 through regulation of the JAK1/STAT3 pathway and prevents tubular damage in acute kidney injury". Experimental and Therapeutic Medicine 30.3 (2025): 168.
Chicago
Park, U., Kim, J."Yuanhuacine modulates lipopolysaccharide‑induced interleukin-6 through regulation of the JAK1/STAT3 pathway and prevents tubular damage in acute kidney injury". Experimental and Therapeutic Medicine 30, no. 3 (2025): 168. https://doi.org/10.3892/etm.2025.12918
Copy and paste a formatted citation
x
Spandidos Publications style
Park U and Kim J: Yuanhuacine modulates lipopolysaccharide‑induced interleukin-6 through regulation of the JAK1/STAT3 pathway and prevents tubular damage in acute kidney injury. Exp Ther Med 30: 168, 2025.
APA
Park, U., & Kim, J. (2025). Yuanhuacine modulates lipopolysaccharide‑induced interleukin-6 through regulation of the JAK1/STAT3 pathway and prevents tubular damage in acute kidney injury. Experimental and Therapeutic Medicine, 30, 168. https://doi.org/10.3892/etm.2025.12918
MLA
Park, U., Kim, J."Yuanhuacine modulates lipopolysaccharide‑induced interleukin-6 through regulation of the JAK1/STAT3 pathway and prevents tubular damage in acute kidney injury". Experimental and Therapeutic Medicine 30.3 (2025): 168.
Chicago
Park, U., Kim, J."Yuanhuacine modulates lipopolysaccharide‑induced interleukin-6 through regulation of the JAK1/STAT3 pathway and prevents tubular damage in acute kidney injury". Experimental and Therapeutic Medicine 30, no. 3 (2025): 168. https://doi.org/10.3892/etm.2025.12918
Follow us
  • Twitter
  • LinkedIn
  • Facebook
About
  • Spandidos Publications
  • Careers
  • Cookie Policy
  • Privacy Policy
How can we help?
  • Help
  • Live Chat
  • Contact
  • Email to our Support Team