Spandidos Publications Logo
  • About
    • About Spandidos
    • Aims and Scopes
    • Abstracting and Indexing
    • Editorial Policies
    • Reprints and Permissions
    • Job Opportunities
    • Terms and Conditions
    • Contact
  • Journals
    • All Journals
    • Oncology Letters
      • Oncology Letters
      • Information for Authors
      • Editorial Policies
      • Editorial Board
      • Aims and Scope
      • Abstracting and Indexing
      • Bibliographic Information
      • Archive
    • International Journal of Oncology
      • International Journal of Oncology
      • Information for Authors
      • Editorial Policies
      • Editorial Board
      • Aims and Scope
      • Abstracting and Indexing
      • Bibliographic Information
      • Archive
    • Molecular and Clinical Oncology
      • Molecular and Clinical Oncology
      • Information for Authors
      • Editorial Policies
      • Editorial Board
      • Aims and Scope
      • Abstracting and Indexing
      • Bibliographic Information
      • Archive
    • Experimental and Therapeutic Medicine
      • Experimental and Therapeutic Medicine
      • Information for Authors
      • Editorial Policies
      • Editorial Board
      • Aims and Scope
      • Abstracting and Indexing
      • Bibliographic Information
      • Archive
    • International Journal of Molecular Medicine
      • International Journal of Molecular Medicine
      • Information for Authors
      • Editorial Policies
      • Editorial Board
      • Aims and Scope
      • Abstracting and Indexing
      • Bibliographic Information
      • Archive
    • Biomedical Reports
      • Biomedical Reports
      • Information for Authors
      • Editorial Policies
      • Editorial Board
      • Aims and Scope
      • Abstracting and Indexing
      • Bibliographic Information
      • Archive
    • Oncology Reports
      • Oncology Reports
      • Information for Authors
      • Editorial Policies
      • Editorial Board
      • Aims and Scope
      • Abstracting and Indexing
      • Bibliographic Information
      • Archive
    • Molecular Medicine Reports
      • Molecular Medicine Reports
      • Information for Authors
      • Editorial Policies
      • Editorial Board
      • Aims and Scope
      • Abstracting and Indexing
      • Bibliographic Information
      • Archive
    • World Academy of Sciences Journal
      • World Academy of Sciences Journal
      • Information for Authors
      • Editorial Policies
      • Editorial Board
      • Aims and Scope
      • Abstracting and Indexing
      • Bibliographic Information
      • Archive
    • International Journal of Functional Nutrition
      • International Journal of Functional Nutrition
      • Information for Authors
      • Editorial Policies
      • Editorial Board
      • Aims and Scope
      • Abstracting and Indexing
      • Bibliographic Information
      • Archive
    • International Journal of Epigenetics
      • International Journal of Epigenetics
      • Information for Authors
      • Editorial Policies
      • Editorial Board
      • Aims and Scope
      • Abstracting and Indexing
      • Bibliographic Information
      • Archive
    • Medicine International
      • Medicine International
      • Information for Authors
      • Editorial Policies
      • Editorial Board
      • Aims and Scope
      • Abstracting and Indexing
      • Bibliographic Information
      • Archive
  • Articles
  • Information
    • Information for Authors
    • Information for Reviewers
    • Information for Librarians
    • Information for Advertisers
    • Conferences
  • Language Editing
Spandidos Publications Logo
  • About
    • About Spandidos
    • Aims and Scopes
    • Abstracting and Indexing
    • Editorial Policies
    • Reprints and Permissions
    • Job Opportunities
    • Terms and Conditions
    • Contact
  • Journals
    • All Journals
    • Biomedical Reports
      • Information for Authors
      • Editorial Policies
      • Editorial Board
      • Aims and Scope
      • Abstracting and Indexing
      • Bibliographic Information
      • Archive
    • Experimental and Therapeutic Medicine
      • Information for Authors
      • Editorial Policies
      • Editorial Board
      • Aims and Scope
      • Abstracting and Indexing
      • Bibliographic Information
      • Archive
    • International Journal of Epigenetics
      • Information for Authors
      • Editorial Policies
      • Editorial Board
      • Aims and Scope
      • Abstracting and Indexing
      • Bibliographic Information
      • Archive
    • International Journal of Functional Nutrition
      • Information for Authors
      • Editorial Policies
      • Editorial Board
      • Aims and Scope
      • Abstracting and Indexing
      • Bibliographic Information
      • Archive
    • International Journal of Molecular Medicine
      • Information for Authors
      • Editorial Policies
      • Editorial Board
      • Aims and Scope
      • Abstracting and Indexing
      • Bibliographic Information
      • Archive
    • International Journal of Oncology
      • Information for Authors
      • Editorial Policies
      • Editorial Board
      • Aims and Scope
      • Abstracting and Indexing
      • Bibliographic Information
      • Archive
    • Medicine International
      • Information for Authors
      • Editorial Policies
      • Editorial Board
      • Aims and Scope
      • Abstracting and Indexing
      • Bibliographic Information
      • Archive
    • Molecular and Clinical Oncology
      • Information for Authors
      • Editorial Policies
      • Editorial Board
      • Aims and Scope
      • Abstracting and Indexing
      • Bibliographic Information
      • Archive
    • Molecular Medicine Reports
      • Information for Authors
      • Editorial Policies
      • Editorial Board
      • Aims and Scope
      • Abstracting and Indexing
      • Bibliographic Information
      • Archive
    • Oncology Letters
      • Information for Authors
      • Editorial Policies
      • Editorial Board
      • Aims and Scope
      • Abstracting and Indexing
      • Bibliographic Information
      • Archive
    • Oncology Reports
      • Information for Authors
      • Editorial Policies
      • Editorial Board
      • Aims and Scope
      • Abstracting and Indexing
      • Bibliographic Information
      • Archive
    • World Academy of Sciences Journal
      • Information for Authors
      • Editorial Policies
      • Editorial Board
      • Aims and Scope
      • Abstracting and Indexing
      • Bibliographic Information
      • Archive
  • Articles
  • Information
    • For Authors
    • For Reviewers
    • For Librarians
    • For Advertisers
    • Conferences
  • Language Editing
Login Register Submit
  • This site uses cookies
  • You can change your cookie settings at any time by following the instructions in our Cookie Policy. To find out more, you may read our Privacy Policy.

    I agree
Search articles by DOI, keyword, author or affiliation
Search
Advanced Search
presentation
International Journal of Molecular Medicine
Join Editorial Board Propose a Special Issue
Print ISSN: 1107-3756 Online ISSN: 1791-244X
Journal Cover
November-2015 Volume 36 Issue 5

Full Size Image

Sign up for eToc alerts
Recommend to Library

Journals

International Journal of Molecular Medicine

International Journal of Molecular Medicine

International Journal of Molecular Medicine is an international journal devoted to molecular mechanisms of human disease.

International Journal of Oncology

International Journal of Oncology

International Journal of Oncology is an international journal devoted to oncology research and cancer treatment.

Molecular Medicine Reports

Molecular Medicine Reports

Covers molecular medicine topics such as pharmacology, pathology, genetics, neuroscience, infectious diseases, molecular cardiology, and molecular surgery.

Oncology Reports

Oncology Reports

Oncology Reports is an international journal devoted to fundamental and applied research in Oncology.

Experimental and Therapeutic Medicine

Experimental and Therapeutic Medicine

Experimental and Therapeutic Medicine is an international journal devoted to laboratory and clinical medicine.

Oncology Letters

Oncology Letters

Oncology Letters is an international journal devoted to Experimental and Clinical Oncology.

Biomedical Reports

Biomedical Reports

Explores a wide range of biological and medical fields, including pharmacology, genetics, microbiology, neuroscience, and molecular cardiology.

Molecular and Clinical Oncology

Molecular and Clinical Oncology

International journal addressing all aspects of oncology research, from tumorigenesis and oncogenes to chemotherapy and metastasis.

World Academy of Sciences Journal

World Academy of Sciences Journal

Multidisciplinary open-access journal spanning biochemistry, genetics, neuroscience, environmental health, and synthetic biology.

International Journal of Functional Nutrition

International Journal of Functional Nutrition

Open-access journal combining biochemistry, pharmacology, immunology, and genetics to advance health through functional nutrition.

International Journal of Epigenetics

International Journal of Epigenetics

Publishes open-access research on using epigenetics to advance understanding and treatment of human disease.

Medicine International

Medicine International

An International Open Access Journal Devoted to General Medicine.

Journal Cover
November-2015 Volume 36 Issue 5

Full Size Image

Sign up for eToc alerts
Recommend to Library

  • Article
  • Citations
    • Cite This Article
    • Download Citation
    • Create Citation Alert
    • Remove Citation Alert
    • Cited By
  • Similar Articles
    • Related Articles (in Spandidos Publications)
    • Similar Articles (Google Scholar)
    • Similar Articles (PubMed)
  • Download PDF
  • Download XML
  • View XML
Article Open Access

Cyclic stretch enhances bone morphogenetic protein-2-induced osteoblastic differentiation through the inhibition of Hey1

  • Authors:
    • Zhaobin Zeng
    • Xiao Yin
    • Xiaodong Zhang
    • Da Jing
    • Xue Feng
  • View Affiliations / Copyright

    Affiliations: State Key Laboratory of Military Stomatology, Department of Orthodontics, School of Stomatology, The Fourth Military Medical University, Xi'an, Shaanxi 710032, P.R. China, State Key Laboratory of Military Stomatology, Department of Operative Dentistry and Endodontics, School of Stomatology, The Fourth Military Medical University, Xi'an, Shaanxi 710032, P.R. China, Department of Stomatology, General Hospital of Shenyang Military Area Command, Shenyang, Liaoning 110840, P.R. China, Department of Biomedical Engineering, The Fourth Military Medical University, Xi'an, Shaanxi 710032, P.R. China
    Copyright: © Zeng et al. This is an open access article distributed under the terms of Creative Commons Attribution License.
  • Pages: 1273-1281
    |
    Published online on: September 24, 2015
       https://doi.org/10.3892/ijmm.2015.2354
  • Expand metrics +
Metrics: Total Views: 0 (Spandidos Publications: | PMC Statistics: )
Metrics: Total PDF Downloads: 0 (Spandidos Publications: | PMC Statistics: )
Cited By (CrossRef): 0 citations Loading Articles...

This article is mentioned in:



Abstract

Substantial evidence has indicated that osteoblastic differentiation may be regulated by mechanical loads or bone morphogenetic protein-2 (BMP-2). BMP-2-induced in vivo osteogenesis can be significantly enhanced in the presence of mechanical stimuli, revealing the therapeutic potential of the combined application of BMP-2 and mechanical loads in clinical bone diseases (e.g., bone fractures and osteoporosis); however, the underlying mechanisms remain elusive. In this study, we found that cyclic stretch or BMP-2 alone increased the expression of osteoblastic differentiation markers, including alkaline phosphatase (ALP) and runt-related transcription factor 2 (Runx2), as shown by RT-qPCR, western blot analysis and ALP activity test. Furthermore, our results revealed that cyclic mechanical stretch with 10% elongation at 0.1 Hz significantly enhanced the BMP-2-induced upregulation of ALP and Runx2 expression in osteoblast-like MC3T3-E1 cells. Cyclic stretch also inhibited the BMP-2-induced upregulation of Hes-related family bHLH transcription factor with YRPW motif 1 (Hey1, measured by RT-qPCR and immunofluorescence staining), a potent negative regulator of osteogenesis. Moreover, the transient transfection of a Hey1 expression plasmid (pcDNA3.1-Hey1) significantly reversed the effects of cyclic stretch on the BMP-2-induced upregulation of differentiation markers in the MC3T3-E1 cells. This revealed the importance of Hey1 in modulating BMP-2-induced osteoblastic differentiation in response to cyclic stretch. Taken together, our results demonstrated that cyclic stretch enhanced the BMP-2‑induced osteoblastic differentiation through the inhibition of Hey1. The present study broadens our fundamental knowledge of osteoblastic mechanotransduction and also sheds new insight into the mechanisms through which the combined application of BMP-2 and mechanical load promotes osteogenesis.

Introduction

Bone is a dynamic tissue that can be continuously degraded and renewed. The processes of bone remodeling are accomplished by the coordinated regulation of bone-resorbing osteoclasts and bone-forming osteoblasts (1). It has been well documented that the skeleton is a highly mechano-adaptive system (1), which can remodel its own structure in response to external mechanical stimulation (2). By contrast, the lack of mechanical stimuli to the weight-bearing regions of the skeleton leads to lower bone formation and inferior bone quality (3). Studies have demonstrated the capability of osteoblasts to respond to various forms of physiological mechanical stimuli, such as fluid shear stress (4,5), compressive force (6,7), and cyclic stretch (8–12). It has been proven that cyclic stretch is a potent mediator in promoting osteogenic mineralization (10) and the expression of osteoblastic differentiation markers, such as runt-related transcription factor 2 (Runx2) (9,11) and alkaline phosphatase (ALP) (8,9,11,12).

It has been demonstrated that the differentiation of osteoblasts is also regulated by various growth factors, such as transforming growth factor-β (TGF-β), insulin-like growth factors and bone morphogenetic protein-2 (BMP-2) (13). BMP-2 is a bone-growth regulatory factor that belongs to the TGF-β superfamily. In vivo studies have demonstrated that BMP-2 plays a pivotal role in stimulating bone regeneration and regulating bone remodeling (14–17). Previous studies have also reported that BMP-2 induces an increase in the expression of differentiation markers (e.g., ALP and Runx2) and mineralized bone nodules in osteoblasts in vitro (5,18). Moreover, BMP-2-induced bone regeneration and ossification in vivo can be enhanced by mechanical stimuli in distraction osteogenesis or in models of bone segmental defects (19–21), revealing the therapeutic potential of the combined application of BMP-2 and mechanical load in clinical bone diseases. However, the underlying mechanisms through which the combined application of mechanical load and BMP-2 promote osteogenesis remain elusive. In addition, the mechanisms through which mechanical load and BMP-2 regulate osteoblastic differentiation remain poorly understood.

Hes-related family bHLH transcription factor with YRPW motif 1 (Hey1), a member of the basic helix-loop-helix family (22), is a downstream mediator of Notch signaling (23) which regulates bone remodeling and osteoblastic differentiation (24,25). Previous studies have revealed that Hey1 negatively regulates bone regeneration in vivo (26) and osteoblastic differentiation in vitro (18). Furthermore, BMP-2 induces an increase in the expression of Hey1 in osteoblasts (18), suggesting that Hey1 serves as a negative regulatory factor in BMP-2-induced osteoblastic differentiation. In addition, substantial evidence has demonstrated the regulatory role of cyclic stretch in the expression of Hey1 in vascular smooth muscle cells and human umbilical vein endothelial cells (27–30). However, the role of Hey1 in the regulation of mechanically-induced osteoblastic differentiation remains unclear. It also remains unknown whether Hey1 expression is affected by cyclic stretch in the presence or absence of BMP-2 in osteoblasts.

Therefore, in the present study, the effects and potential mechanisms of cyclic stretch in the regulation of BMP-2-induced osteoblastic differentiation were investigated in osteoblast-like MC3T3-E1 cells. Firstly, we investigated the effects of mechanical load or BMP-2 on osteoblastic differentiation markers (ALP and Runx2). We then evaluated the effects of cyclic stretch on the expression of osteoblastic differentiation markers and Hey1 in the presence or absence of BMP-2 in MC3T3-E1 cells. Finally, the expression levels of osteoblastic differentiation markers under the combined stimulation of cyclic stretch and BMP-2 were measured following the overexpression of Hey1 by the transient transfection of a Hey1 expression plasmid in MC3T3-E1 cells. Our findings provide a novel molecular mechanism through which cyclic stretch enhances BMP-2-induced osteoblastic differentiation through the inhibition of Hey1.

Materials and methods

Reagents

Recombinant BMP-2 was purchased from Sigma-Aldrich (St. Louis, MO, USA). Rabbit anti-GAPDH monoclonal antibody (#2118) was obtained from Cell Signaling Technology (Danvers, MA, USA). Rabbit anti-Runx2 (sc-10758) and anti-His-probe (sc-803) polyclonal antibodies were obtained from Santa Cruz Biotechnology, Inc. (Santa Cruz, CA, USA). Rabbit anti-Hey1 polyclonal antibody (ab22614) was purchased from Abcam (Cambridge, MA, USA). HRP-conjugated goat secondary antibody (AP307P) was obtained from Millipore (Billerica, MA, USA). Alexa Fluor® 594, 488-conjugated secondary antibodies (A11037 and A27034) and the pcDNA3.1 vector were obtained from Invitrogen (Carlsbad, CA, USA).

Cell culture and cyclic stretch stimulation

The MC3T3-E1 cells were obtained from the American Type Culture Collection (ATCC; Manassas, VA, USA). The MC3T3-E1 cells were cultured in a humidified atmosphere of 5% CO2 at 37°C in alpha minimum essential medium (α-MEM) supplemented with 10% fetal bovine serum (FBS) (both from HyClone, Logan, UT, USA). For the application of cyclic stretch, the MC3T3-E1 cells were seeded at 2×105 cells/well (1×105 cells/ml) on 6-well BioFlex culture plates coated with type I collagen (Flexcell International Corp., Hillsborough, NC, USA) and incubated until they reached 70% confluence. The cells were then cultured in serum-free α-MEM for 24 h to be synchronized prior to mechanical stimulation. The medium was then replaced with fresh α-MEM containing 10% FBS with or without various concentrations of BMP-2 (0, 50, 100, 150, 200 or 250 ng/ml). The cells were then subjected to sine-wave stretch with different peak magnitudes of elongation (0, 5, 10 or 15%) at 0.1 Hz (5-sec stretch/5-sec relaxation) for 24 h using an FX-4000 Tension System (Flexcell International Corp.). The control cells were maintained under the same experimental conditions, but were not exposed to mechanical stretch.

Plasmid construction and transient transfection

The ORF of the mouse Hey1 cDNA was amplified by RT-PCR using specific primers (sense, 5′-CGG AAT TCA TGG AGA GAG CTC ACC C-3′ and antisense, 5′-TTG CGG CCG CTT AGA AAG CTC CGA TC-3′) that were designed based on the Hey1 gene (GenBank ID: NM_010423.2) by Takara (Shiga, Japan). The gel-purified PCR products were digested with the restriction enzymes, EcoRI and NotI (Takara), and cloned into the eukaryotic expression vector, pcDNA3.1 (Invitrogen), which contained a 6xHis-tag (~5.5 kDa), to yield pcDNA3.1-Hey1. The inserted sequence was confirmed by DNA sequencing. Transient transfection was carrried out using Lipofectamine 2000 reagent (Invitrogen) following the manufacturer's instructions. Following 24 h of transfection, the cells were harvested and analyzed for the expression of Hey1 and His-tag. Untransfected cells were used as controls and cells transfected with the empty pcDNA3.1 vector served as the mock-transfected cells.

Determination of ALP activity

ALP activity in the medium of MC3T3-E1 cells were determined by colorimetric assay using an Alkaline Phosphatase assay kit (Jiancheng Bioengineering Institute, Nanjing, China) according to the manufacturer's instructions. In brief, 20 µl of cell culture medium mixed with 1 ml of reaction solution containing 4-nitrophenyl phosphate (18 mM) and 2-amino-2-methyl-1-propanol (0.5 M) were incubated in the dark for 15 min at 37°C in microcentrifuge tubes. The absorbance values were recorded at 405 nm using the Synergy 2 Multi-Mode Microplate Reader (BioTek, Winooski, VT, USA). Every sample was measured in triplicate and the assays were performed 4 times.

Immunofluorescence staining

Cells in the BioFlex culture plate were fixed with 4% paraformaldehyde for 30 min and subsequently permeabilized with 0.1% Triton X-100 for 5 min. After being blocked with 2% goat serum in phosphate-buffered saline (PBS) at 37°C for 1 h, the cells were incubated overnight at 4°C with primary antibodies to Hey1 (1:200) and Runx2 (1:50). The cells were then incubated with Alexa Fluor® 594, 488-conjugated goat anti-rabbit antibodies (1:400) at 37°C for 1 h and counterstained with 4′,6-diamidino-2-phenylindole (DAPI) for 5 min at room temperature. Images were obtained using a confocal laser scanning microscope (FV1000; Olympus, Tokyo, Japan). Fluorescence intensity was determined by Image-Pro Plus software (Media Cybernetics, Inc., Rockville, MD, USA).

Total RNA isolation and RT-qPCR

Total RNA was isolated from the MC3T3-E1 cells using TRizol reagent (Invitrogen) according to the instructions provided by the manufacturer and quantified by spectrophotometry (NanoDrop 2000c spectrophotometer; Thermo Fisher Scientific, Rockford, IL, USA). RNA (1 µg) was reverse transcribed into cDNA in a 20 µl reaction with oligo(dT)18 as a primer using a First Strand cDNA Synthesis kit (Thermo Fisher Scientific, Pittsburgh, PA, USA) according to the manufacturer's instructions. qPCR was performed on 1 µl of cDNA in a 20 µl reaction with SYBR Premix Ex Taq II (Takara) using the Bio-Rad CFX96 real-time PCR detection system (Bio-Rad, Philadelphia, PA, USA). The sense and antisense primers were: 5′-CGA CGA GAC CGA ATC AAT AAC-3′ and 5′-CAA ACT CCG ATA GTC CAT AGC C-3′ for Hey1 (GenBank ID: NM_010423.2); 5′-GGG CAT TGT GAC TAC CAC TCG-3′ and 5′-CCT CTG GTG GCA TCT CGT TAT-3′ for ALP (GenBank ID: NM_007431.2); 5′-GAC ACT GCC ACC TCT GAC TTC T-3′ and 5′-ATG AAA TGC TTG GGA ACT GC-3′ for Runx2 (GenBank ID: NM_001145920.2); and 5′-GGT GAA GGT CGG TGT GAA CG-3′ and 5′-CTC GCT CCT GGA AGA TGG TG-3′ for GAPDH (GenBank ID: NM_008084.2). The protocol for the RT-qPCR reactions was as follows: an initial denaturation at 95°C for 30 sec followed by 45-cycle denaturation at 95°C for 15 sec, annealing at 60°C for 15 sec, and extension at 72°C for 15 sec. GAPDH was used as an internal control for normalization. The relative quantity of mRNA was calculated (2−ΔΔCt analysis). All RT-qPCR reactions were performed in triplicate.

Western blot analysis

The cells were washed with ice-cold PBS and lysed to release the whole proteins using RIPA buffer with 1 mM PMSF. The cell lysates were transferred into a pre-cooled microcentrifuge tube and constant agitation was maintained for 30 min at 4°C. The protein extracts were then centrifuged at 4°C for 20 min at 12,000 rpm. The protein content of the supernatant was collected and the protein concentration was determined by BCA assay (Pierce Chemical Co., Rockford, IL, USA). The protein extracts (30 µg/sample) were subjected to electrophoretic separation by 10% Tris-glycine sodium dodecyl sulfate-polyacrylamide gel electrophoresis (SDS-PAGE), and transferred onto PVDF membranes (Millipore), after being mixed with 5X loading buffer and boiled for 8 min. The PVDF membranes were blocked in Tris-buffered saline with 0.5% Tween-20 (TBST) containing 5% BSA for 2 h, and incubated overnight at 4°C with primary antibodies to His-probe (1:500), GAPDH (1:1,000) and Runx2 (1:400) in TBST containing 5% BSA. The membranes were then incubated with a 1:5,000 dilution of HRP-conjugated goat anti-rabbit secondary antibody for 1 h at room temperature, and then visualized using an ECL system (GE ImageQuant 350; GE Healthcare, Piscataway, NJ, USA). GAPDH was used as an internal control for normalization. Semi-quantitative analyses of the bands were performed by using the Quantity One software (Bio-Rad).

Statistical analysis

All data presented in this study are expressed as the means ± standard deviation (SD). Statistical analyses were performed using Microsoft SPSS version 13.0 software (SPSS, Inc., Chicago, IL, USA). One-way analysis of variance (ANOVA) with Tukey post hoc analysis was used to determine the differences between 2 groups. A value of P<0.05 was considered to indicate a statistically significant difference.

Results

Cyclic stretch stimulation or BMP-2 induces an increase in the expression of differentiation markers in osteoblasts

Cyclic stretch with 10 or 15% elongation induced a significant increase in ALP mRNA levels in the MC3T3-E1 cells (P<0.01), as well as an increase in ALP activity in the medium (P<0.01; Fig. 1A and C) compared to the untreated controls. The upregulation in ALP mRNA expression and activity was more prominent under mechanical stretch with 10% elongation than 15% elongation (mRNA expression, P<0.05; activity, P<0.01). Furthermore, the mRNA and protein levels of Runx2 were significantly increased only by cyclic stretch with 10% elongation (P<0.01 vs. control group; Fig. 1B and D). Treatment with BMP-2 at various concentrations (50, 100, 150, 200 or 250 ng/ml) induced an increase in the mRNA levels of ALP in the MC3T3-E1 cells compared to the untreated controls (P<0.01; Fig. 2A), and all concentrations of BMP-2 significantly enhanced ALP activity (P<0.01 vs. control group) apart from the concentration of 50 ng/ml (Fig. 2C). Moreover, western blot analysis revealed a significant increase in Runx2 protein expression following treatment with 200 ng/ml or 250 ng/ml BMP-2 (P<0.01 vs. control group; Fig. 2D). BMP-2 at the concentrations of 150, 200 and 250 ng/ml also significantly upregulated the mRNA levels of Runx2 in the MC3T3-E1 cells (150 ng/ml, P<0.05; 200 and 250 ng/ml, P<0.01 vs. control group; Fig. 2B). Treatment with BMP-2 at the concentration of 200 ng/ml exhibited the most prominent effects on the expression of osteoblastic differentiation markers.

Figure 1

Cyclic stretch induces an increase in the expression of differentiation markers [alkaline phosphatase (ALP) and runt-related transcription factor 2 (Runx2)] in MC3T3-E1 cells. Cells were subjected to sine-wave mechanical stretch with different peak magnitudes (0, 5, 10 and 15%) at 0.1 Hz for 24 h using a FX-4000 Tension system. (A and B) Evaluation of the effects of cyclic stretch on the mRNA levels of ALP and Runx2 in MC3T3-E1 cells by RT-qPCR (n=3). (C) Effects of cyclic stretch on ALP activity in the medium from MC3T3-E1 cells determined using a ALP assay kit (n=4). (D) Evaluation of the effects of cyclic stretch on the protein level of Runx2 in MC3T3-E1 cells determined by western blot analysis (n=3). Data are presented as the means ± SD. *P<0.05 and **P<0.01 vs. control group. #P<0.05 and ##P<0.01.

Figure 2

Bone morphogenetic protein-2 (BMP-2) induces an increase in the expression of differentiation markers [alkaline phosphatase (ALP) and runt-related transcription factor 2 (Runx2)] in MC3T3-E1 cells. Cells were subjected to various concentrations of BMP-2 (0, 50, 100, 150, 200 and 250 ng/ml) for 24 h. (A and B) Evaluation of the effects of BMP-2 on the mRNA levels of ALP and Runx2 genes in MC3T3-E1 cells by RT-qPCR (n=3). (C) Effects of BMP-2 on the activity of ALP in the medium from MC3T3-E1 cells determined using an ALP assay kit (n=4). (D) Evaluation of the effects of BMP-2 on the protein level of Runx2 in MC3T3-E1 cells determined by western blot analysis (n=3). Data are presented as the means ± SD. *P<0.05 and **P<0.01 vs. control group. #P<0.05 and ##P<0.01.

Cyclic stretch enhances the BMP-2-induced upregulation in the expression of differentiation markers in osteoblasts

Cyclic stretch stimulation (10%, 0.1 Hz) and treatment with BMP-2 (200 ng/ml) separately induced a significant increase in the mRNA levels of ALP and Runx2 compared to the untreated controls (ALP: stretch, P<0.05; BMP-2, P<0.01; Runx2: stretch, P<0.01; BMP-2, P<0.01; Fig. 3A and B). Moreover, the combined application of cyclic stretch and BMP-2 significantly enhanced the upregulation of the mRNA levels of ALP and Runx2 in the MC3T3-E1 cells as compared with the stretch group or BMP-2 group (P<0.01; Fig. 3A and B). Cyclic stretch also enhanced ALP activity in the medium in the BMP-2-stimulated MC3T3-E1 cells (P<0.01; Fig. 3C). Furthermore, western blot analysis revealed that the combined application of cyclic stretch and BMP-2 further promoted the upregulation of Runx2 protein expression in the MC3T3-E1 cells compared with either cyclic stretch or BMP-2 stimulation alone (P<0.01; Fig. 3D). The promotional role of cyclic stretch in the BMP-2-induced increase in Runx2 protein expression in the MC3T3-E1 cells was further confirmed by immunofluorescence staining, which revealed a higher Runx2 protein expression under the combined application of cyclic stretch and BMP-2 compared with either cyclic stretch or BMP-2 stimulation alone (P<0.01; Fig. 3E).

Figure 3

Cyclic stretch enhances bone morphogenetic protein-2 (BMP-2)-induced upregulation of osteoblastic differentiation markers in MC3T3-E1 cells. Cells in the presence or absence of BMP-2 (200 ng/ml) were subjected to cyclic stretch with 10% elongation at 0.1 Hz for 24 h. (A and B) Evaluation of the effects of cyclic stretch on the mRNA levels of alkaline phosphatase (ALP) and runt-related transcription factor 2 (Runx2) in BMP-2-stimulated MC3T3-E1 cells by RT-qPCR (n=3). (C) Effects of cyclic stretch on the activity of ALP in the medium from BMP-2-stimulated MC3T3-E1 cells, determined using an ALP assay kit (n=4). (D and E) Evaluation of the effects of cyclic stretch on the protein level of Runx2 in BMP-2-stimulated MC3T3-E1 cells determined by (D) western blot and (E) immunofluorescence staining (scale bar, 50 µm) (n=3). Data are presented as the means ± SD. *P<0.05 and **P<0.01. IOD, integrated optical density.

Cyclic stretch inhibits the BMP-2-induced upregulation of Hey1 in osteoblasts

The expression of Hey1, a potent regulator of osteogenesis (18,26), was evaluated under the following conditions: stimulation with either cyclic stretch (10%, 0.1 Hz) or BMP-2 (200 ng/ml) alone, or with cyclic stretch plus BMP-2 in the MC3T3-E1 cells. Treatment with BMP-2 alone induced a significant increase in the mRNA and protein levels of Hey1 compared to the untreated controls as shown by RT-qPCR and immunofluorescence staining (P<0.01); however, mechanical loading alone did not affect the Hey1 mRNA and protein expression (Fig. 4A and B). However, cyclic stretch stimulation significantly suppressed the BMP-2-induced upregulation in the mRNA and protein levels of Hey1 in the MC3T3-E1 cells (P<0.01). Nonetheless, cyclic stretch did not completely neutralize the BMP-2-induced increase in Hey1 mRNA or protein expression compared to the control group (mRNA, P<0.01; protein, P<0.05).

Figure 4

Cyclic stretch inhibits bone morphogenetic protein-2 (BMP-2)-induced upregulation of Hes-related family bHLH transcription factor with YRPW motif 1 (Hey1) in MC3T3-E1 cells. Cells in the medium in the presence or absence of BMP-2 (200 ng/ml) were subjected to cyclic stretch (10%, 0.1 Hz) for 24 h, and the effects of cyclic stretch on the mRNA and protein levels of Hey1 were evaluated in BMP-2-stimulated MC3T3-E1 cells by (A) RT-qPCR and (B) immunofluorescence staining (scale bar, 50 µm). Data are presented as the means ± SD (n=3). *P<0.05 and **P<0.01. IOD, integrated optical density.

Transient Hey1 overexpression reverses the effects of cyclic stretch on the BMP-2-induced upregulation of differentiation markers in osteoblasts

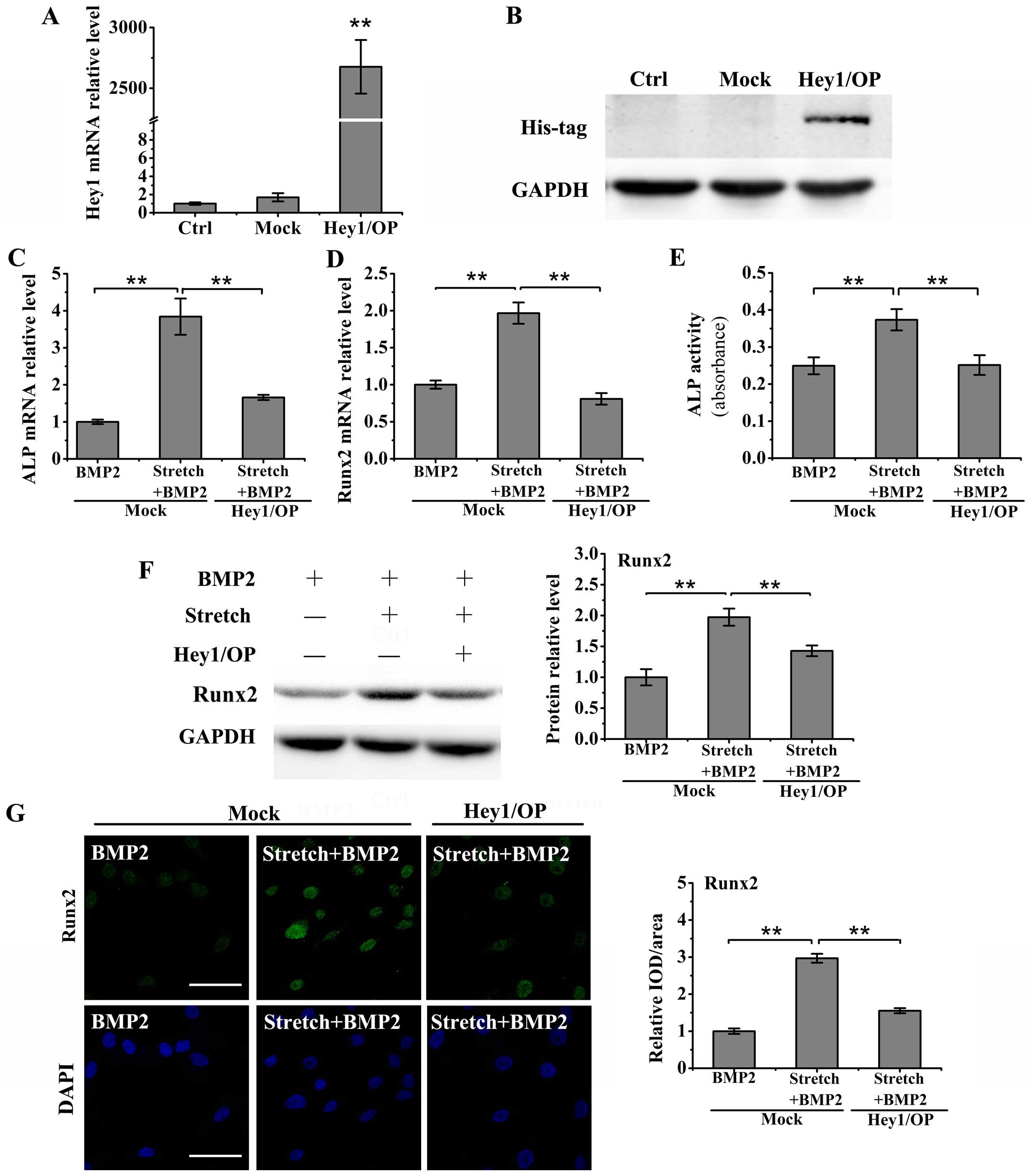
To establish the role of Hey1 in the stretch-induced upregulation of differentiation markers in BMP-2-stimulated MC3T3-E1 cells, we first constructed a Hey1 expression plasmid using the eukaryotic expression vector, pcDNA3.1, and following transient transfection into the MC3T3-E1 cells for 24 h, the mRNA and protein expression levels of Hey1 were measured by RT-qPCR and western blot analysis. The results of RT-qPCR revealed that the MC3T3-E1 cells transfected with pcDNA3.1-Hey1 expressed significantly higher mRNA levels of Hey1 than the controls (untransfected cells) and mock-transfected cells (transfected with the empty control vector, pcDNA3.1) (P<0.01; Fig. 5A). Furthermore, western blot analysis with an anti-His-probe antibody was performed to verify the effectiveness of the plasmid to induce Hey1 overexpression (Fig. 5B).

Figure 5

Transient overexpression of Hes-related family bHLH transcription factor with YRPW motif 1 (Hey1) reverses the effects of cyclic stretch on bone morphogenetic protein-2 (BMP-2)-induced upregulation of osteoblastic differentiation markers in MC3T3-E1 cells. pcDNA3.1-Hey1 (Hey1/OP) and the control vector pcDNA3.1 (mock) were transfected into MC3T3-E1 cells for 24 h. (A) The mRNA expression of Hey1 was evaluated by RT-qPCR (n=3). (B) Western blot analysis for the His-tag protein performed following transient transfection with pcDNA3.1-Hey1 or pcDNA3.1 (n=3). Cells in the presence of BMP-2 (200 ng/ml) were subjected to cyclic stretch (10%, 0.1 Hz) at 24 h following transfection. (C and D) Transient Hey1 overexpression suppressed the stretch-induced increase in the mRNA expression of alkaline phosphatase (ALP) and runt-related transcription factor 2 (Runx2) in BMP-2-stimulated MC3T3-E1 cells determined by RT-qPCR (n=3). (E) Effects of transient Hey1 overexpression on stretch-induced ALP activity in the medium from BMP-2-stimulated MC3T3-E1 cells determined using an ALP assay kit (n=4). (F and G) Evaluation of the effects of transient Hey1-overexpression on stretch-induced increases in the protein levels of Runx2 in BMP-2-stimulated MC3T3-E1 cells determined by western blot and immunofluorescence staining (scale bar, 50 µm) (n=3). Data are presented as the means ± SD. *P<0.05 and **P<0.01. IOD, integrated optical density.

The cells in medium containing BMP-2 (200 ng/ml) were subjected to cyclic stretch (10%, 0.1 Hz) for 24 h following 24 h of transfection. The results of RT-qPCR revealed that the overexpression of Hey1 inhibited the stretch-induced increase in the mRNA levels of ALP and Runx2 in the BMP-2-stimulated MC3T3-E1 cells (P<0.01; Fig. 5C and D). Moreover, the stretch-induced upregulation of ALP activity in the medium was also suppressed by the overexpression of Hey1 in the BMP-2-stimulated MC3T3-E1 cells (P<0.01; Fig. 5E). Furthermore, the results from western blot anlaysis and immunofluorescence staining revealed that Hey1 overexpression inhibited the stretch-induced increase in Runx2 protein expression in the MC3T3-E1 cells treated with BMP-2 (P<0.01; Fig. 5F and G).

Discussion

Numerous studies have demonstrated the involvement of cyclic stretch or BMP-2 in the regulation of osteoblastic differentiation (8–12,14–18). However, the relevant mechanisms remain elusive. Previous in vivo studies have demonstrated that BMP-2-induced bone regeneration and ossification can be enhanced by mechanical loading (19,21). The present in vitro study revealed that cyclic stretch enhanced the BMP-2-induced upregulation of osteoblastic differentiation markers (ALP and Runx2) through the inhibition of Hey1, and highlighted that Hey1 serves as a potent negative regulator of osteoblastic differentiation.

During distraction osteogenesis, cancellous and cortical bones undergo mechanical stimulation and osteoblasts located on the surface of unmineralized matrix of cancellous and cortical bones are subjected to mechanical loads. In this study, to imitate the synergistic action of cyclic stretch and BMP-2 during distraction osteogenesis for an in vitro investigation, MC3T3-E1 cells were cultured as a monolayer on flexible substrate surfaces and subjected to mechanical stretch in the presence of BMP-2. Our results revealed that cyclic stretch of 10% elongation or treatment with BMP-2 at a concentration of 200 ng/ml exhibited the most obvious effects on osteoblastic differentiation markers (ALP and Runx2). Moreover, previous in vitro studies have also used similar magnitudes of mechanical stretch to investigate the mechanotransduction of bone cells (31,32) and the same concentrations of BMP-2 have been applied to research osteoblastic differentiation (5,33). Furthermore, our findings also demonstrated that treatment with BMP-2 at a lower concentration (50 ng/ml) induced an increase in ALP mRNA levels, but not in ALP activity in the medium. Treatment with BMP-2 at 150 ng/ml induced an increase in Runx2 mRNA levels, but not in Runx2 protein expression, suggesting that osteoblastic gene transcription may be more sensitive to BMP-2 concentration than translation.

A hierarchy of transcription factors and osteogenic markers are expressed during osteoblastic differentiation (34). Runx2, a bone-specific transcription factor, plays an essential role in bone formation in vivo and osteoblastic differentiation in vitro (34,35). Runx2 forms a heterodimeric complex with the transcriptional co-activator core binding factor β, and binds to osteoblast-specific cis-element 2 sites to modulate the transcription of osteoblast-related genes (34,36), such as ALP, an early-stage marker of osteoblastic differentiation (33). Therefore, in this study, we investigated the synergistic effects of cyclic stretch and BMP-2 on ALP and Runx2 expression to demonstrate osteogenic differentiation. Our results revealed that cyclic stretch enhanced the BMP-2-induced increase in the mRNA levels of ALP and Runx2, and ALP activity in the medium and Runx2 protein expression. These data suggest that cyclic stretch improves osteoblastic differentiation in response to BMP-2 in vitro, and they reveal the significant promotional effects of the combined application of BMP-2 and mechanical stretch on osteoblastic differentiation, which is consistent with previous in vivo studies (19,21).

Notch signaling has been proven to play a crucial role in bone remodeling and osteoblast function (24,25). Hey1, as a downstream target gene of Notch signaling, can be stimulated by BMP-2 and negatively regulates bone remodeling and osteoblastic differentiation by suppressing the transcriptional activation of Runx2 (18,26). Moreover, previous studies have shown that cyclic strain inhibits the mRNA and protein levels of Hey1 in vascular smooth muscle cells (28,30). The above-mentioned evidence supports the important role of cyclic stretch in the regulation of Hey1 expression. Therefore, in the present study, we investigated the effects of cyclic stretch on Hey1 expression in BMP-2-stimulated MC3T3-E1 cells. We suggest that mechanical stretch enhances BMP-2-induced osteoblastic differentiation by suppressing Hey1. Our results revealed that BMP-2 induced a significant increase in Hey1 expression, and that cyclic stretch alone did not affect Hey1 expression. Nevertheless, this study also revealed that cyclic stretch inhibited the BMP-2-induced upregulation of Hey1 in osteoblasts. These results indicate that the inhibitory effect of mechanical stretch on the upregulation of Hey1 under BMP-2 stimulation may be an underlying mechanism through which cyclic stretch promotes BMP-2-induced osteoblastic differentiation. However, mechanical stretch was not able to completely neutralize the BMP-2-induced increase in Hey1 expression in the present study. A possible reason for this is that mechanical load increases osteoblastic BMP-2 expression (5,9) and Hey1 may be upregulated by BMP-2, which eliminate the inhibitory effect of cyclic stretch on Hey1 to a certain extent.

To further confirm the role of Hey1 in the regulation of osteoblastic differentiation under the combined application of BMP-2 and stretch stimulation, we constructed a Hey1 expression plasmid using the vector pcDNA3.1 and transiently transfected the plasmid into MC3T3-E1 cells. The cells in the presence of BMP-2 were subjected to cyclic stretch for 24 h. As a result, our findings revealed that Hey1 overexpression reversed the role of cyclic stretch in the BMP-2-induced upregulation of ALP mRNA levels and activity, and Runx2 expression. Thus, our findings reveal the importance of Hey1 in the regulation of BMP-2-induced osteoblastic differentiation in response to cyclic stretch. The present study also highlighted that Hey1 functions as a key negative regulator of osteoblastic differentiation induced by the combined application of BMP-2 and mechanical stretch.

In conclusion, the present study demonstrated that cyclic stretch enhanced the BMP-2-induced upregulation of osteoblastic differentiation markers in MC3T3-E1 cells through the inhibition of Hey1. Our findings indicate that Hey1 is an essential regulator of osteoblastic differentiation under stimulation with mechanical stretch and BMP-2. The present study broadens our fundamental knowledge of osteoblastic mechanotransduction and also sheds new insight into the mechanisms through which the combined application of BMP-2 and mechanical load promotes osteogenesis.

Acknowledgments

The present study was supported by grants from the National Natural Science Foundation of China (nos. 31070836 and 81100750).

References

1 

Thompson WR, Rubin CT and Rubin J: Mechanical regulation of signaling pathways in bone. Gene. 503:179–193. 2012. View Article : Google Scholar : PubMed/NCBI

2 

Bolam KA, van Uffelen JG and Taaffe DR: The effect of physical exercise on bone density in middle-aged and older men: a systematic review. Osteoporos Int. 24:2749–2762. 2013. View Article : Google Scholar : PubMed/NCBI

3 

Jing D, Cai J, Wu Y, Shen G, Li F, Xu Q, Xie K, Tang C, Liu J, Guo W, et al: Pulsed electromagnetic fields partially preserve bone mass, microarchitecture, and strength by promoting bone formation in hindlimb-suspended rats. J Bone Miner Res. 29:2250–2261. 2014. View Article : Google Scholar : PubMed/NCBI

4 

Jing D, Lu XL, Luo E, Sajda P, Leong PL and Guo XE: Spatiotemporal properties of intracellular calcium signaling in osteocytic and osteoblastic cell networks under fluid flow. Bone. 53:531–540. 2013. View Article : Google Scholar : PubMed/NCBI

5 

Mai Z, Peng Z, Wu S, Zhang J, Chen L, Liang H, Bai D, Yan G and Ai H: Single bout short duration fluid shear stress induces osteogenic differentiation of MC3T3-E1 cells via integrin β1 and BMP2 signaling cross-talk. PLoS One. 8:e616002013. View Article : Google Scholar

6 

Rath B, Nam J, Deschner J, Schaumburger J, Tingart M, Grässel S, Grifka J and Agarwal S: Biomechanical forces exert anabolic effects on osteoblasts by activation of SMAD 1/5/8 through type 1 BMP receptor. Biorheology. 48:37–48. 2011.PubMed/NCBI

7 

Rath B, Nam J, Knobloch TJ, Lannutti JJ and Agarwal S: Compressive forces induce osteogenic gene expression in calvarial osteoblasts. J Biomech. 41:1095–1103. 2008. View Article : Google Scholar : PubMed/NCBI

8 

Wang L, Li JY, Zhang XZ, Liu L, Wan ZM, Li RX and Guo Y: Involvement of p38MAPK/NF-κB signaling pathways in osteoblasts differentiation in response to mechanical stretch. Ann Biomed Eng. 40:1884–1894. 2012. View Article : Google Scholar : PubMed/NCBI

9 

Guo Y, Zhang CQ, Zeng QC, Li RX, Liu L, Hao QX, Shi CH, Zhang XZ and Yan YX: Mechanical strain promotes osteoblast ECM formation and improves its osteoinductive potential. Biomed Eng Online. 11(80)2012. View Article : Google Scholar : PubMed/NCBI

10 

Jansen JH, Eijken M, Jahr H, Chiba H, Verhaar JA, van Leeuwen JP and Weinans H: Stretch-induced inhibition of Wnt/beta-catenin signaling in mineralizing osteoblasts. J Orthop Res. 28:390–396. 2010.

11 

Kanno T, Takahashi T, Tsujisawa T, Ariyoshi W and Nishihara T: Mechanical stress-mediated Runx2 activation is dependent on Ras/ERK1/2 MAPK signaling in osteoblasts. J Cell Biochem. 101:1266–1277. 2007. View Article : Google Scholar : PubMed/NCBI

12 

Nishioka S, Fukuda K and Tanaka S: Cyclic stretch increases alkaline phosphatase activity of osteoblast-like cells: a role for prostaglandin E2. Bone Miner. 21:141–150. 1993. View Article : Google Scholar : PubMed/NCBI

13 

Papachroni KK, Karatzas DN, Papavassiliou KA, Basdra EK and Papavassiliou AG: Mechanotransduction in osteoblast regulation and bone disease. Trends Mol Med. 15:208–216. 2009. View Article : Google Scholar : PubMed/NCBI

14 

Kirker-Head C, Karageorgiou V, Hofmann S, Fajardo R, Betz O, Merkle HP, Hilbe M, von Rechenberg B, McCool J, Abrahamsen L, et al: BMP-silk composite matrices heal critically sized femoral defects. Bone. 41:247–255. 2007. View Article : Google Scholar : PubMed/NCBI

15 

Chu TM, Warden SJ, Turner CH and Stewart RL: Segmental bone regeneration using a load-bearing biodegradable carrier of bone morphogenetic protein-2. Biomaterials. 28:459–467. 2007. View Article : Google Scholar :

16 

Chatakun P, Núñez-Toldrà R, Díaz López EJ, Gil-Recio C, Martínez-Sarrà E, Hernández-Alfaro F, Ferrés-Padró E, Giner-Tarrida L and Atari M: The effect of five proteins on stem cells used for osteoblast differentiation and proliferation: a current review of the literature. Cell Mol Life Sci. 71:113–142. 2014. View Article : Google Scholar

17 

Kamiya N and Mishina Y: New insights on the roles of BMP signaling in bone-A review of recent mouse genetic studies. Biofactors. 37:75–82. 2011. View Article : Google Scholar : PubMed/NCBI

18 

Zamurovic N, Cappellen D, Rohner D and Susa M: Coordinated activation of notch, Wnt, and transforming growth factor-beta signaling pathways in bone morphogenic protein 2-induced osteogenesis. Notch target gene Hey1 inhibits mineralization and Runx2 transcriptional activity. J Biol Chem. 279:37704–37715. 2004. View Article : Google Scholar : PubMed/NCBI

19 

Schwarz C, Wulsten D, Ellinghaus A, Lienau J, Willie BM and Duda GN: Mechanical load modulates the stimulatory effect of BMP2 in a rat nonunion model. Tissue Eng Part A. 19:247–254. 2013. View Article : Google Scholar :

20 

Yonezawa H, Harada K, Ikebe T, Shinohara M and Enomoto S: Effect of recombinant human bone morphogenetic protein-2 (rhBMP-2) on bone consolidation on distraction osteogenesis: a preliminary study in rabbit mandibles. J Craniomaxillofac Surg. 34:270–276. 2006. View Article : Google Scholar : PubMed/NCBI

21 

Cheung LK and Zheng LW: Effect of recombinant human bone morphogenetic protein-2 on mandibular distraction at different rates in an experimental model. J Craniofac Surg. 17:100–108; discussion 109–110. 2006. View Article : Google Scholar : PubMed/NCBI

22 

Maier MM and Gessler M: Comparative analysis of the human and mouse Hey1 promoter: Hey genes are new Notch target genes. Biochem Biophys Res Commun. 275:652–660. 2000. View Article : Google Scholar : PubMed/NCBI

23 

Belandia B, Powell SM, García-Pedrero JM, Walker MM, Bevan CL and Parker MG: Hey1, a mediator of notch signaling, is an androgen receptor corepressor. Mol Cell Biol. 25:1425–1436. 2005. View Article : Google Scholar : PubMed/NCBI

24 

Zanotti S and Canalis E: Notch signaling in skeletal health and disease. Eur J Endocrinol. 168:R95–R103. 2013. View Article : Google Scholar : PubMed/NCBI

25 

Regan J and Long F: Notch signaling and bone remodeling. Curr Osteoporos Rep. 11:126–129. 2013. View Article : Google Scholar : PubMed/NCBI

26 

Salie R, Kneissel M, Vukevic M, Zamurovic N, Kramer I, Evans G, Gerwin N, Mueller M, Kinzel B and Susa M: Ubiquitous overexpression of Hey1 transcription factor leads to osteopenia and chondrocyte hypertrophy in bone. Bone. 46:680–694. 2010. View Article : Google Scholar

27 

Zhu JH, Chen CL, Flavahan S, Harr J, Su B and Flavahan NA: Cyclic stretch stimulates vascular smooth muscle cell alignment by redox-dependent activation of Notch3. Am J Physiol Heart Circ Physiol. 300:H1770–H1780. 2011. View Article : Google Scholar :

28 

Guha S, Cullen JP, Morrow D, Colombo A, Lally C, Walls D, Redmond EM and Cahill PA: Glycogen synthase kinase 3 beta positively regulates Notch signaling in vascular smooth muscle cells: role in cell proliferation and survival. Basic Res Cardiol. 106:773–785. 2011. View Article : Google Scholar : PubMed/NCBI

29 

Morrow D, Cullen JP, Cahill PA and Redmond EM: Cyclic strain regulates the Notch/CBF-1 signaling pathway in endothelial cells: role in angiogenic activity. Arterioscler Thromb Vasc Biol. 27:1289–1296. 2007. View Article : Google Scholar : PubMed/NCBI

30 

Morrow D, Sweeney C, Birney YA, Cummins PM, Walls D, Redmond EM and Cahill PA: Cyclic strain inhibits Notch receptor signaling in vascular smooth muscle cells in vitro. Circ Res. 96:567–575. 2005. View Article : Google Scholar : PubMed/NCBI

31 

Tang L, Lin Z and Li YM: Effects of different magnitudes of mechanical strain on osteoblasts in vitro. Biochem Biophys Res Commun. 344:122–128. 2006. View Article : Google Scholar : PubMed/NCBI

32 

Li FF, Chen FL, Wang H, Yu SB, Cui JH, Ding Y and Feng X: Proteomics based detection of differentially expressed proteins in human osteoblasts subjected to mechanical stress. Biochem Cell Biol. 91:109–115. 2013. View Article : Google Scholar : PubMed/NCBI

33 

Park JK, Jang H, Hwang S, Kim EJ, Kim DE, Oh KB, Kwon DJ, Koh JT, Kimura K, Inoue H, et al: ER stress-inducible ATF3 suppresses BMP2-induced ALP expression and activation in MC3T3-E1 cells. Biochem Biophys Res Commun. 443:333–338. 2014. View Article : Google Scholar

34 

Komori T: Regulation of osteoblast differentiation by transcription factors. J Cell Biochem. 99:1233–1239. 2006. View Article : Google Scholar : PubMed/NCBI

35 

Ziros PG, Basdra EK and Papavassiliou AG: Runx2: of bone and stretch. Int J Biochem Cell Biol. 40:1659–1663. 2008. View Article : Google Scholar

36 

Ducy P, Zhang R, Geoffroy V, Ridall AL and Karsenty G: Osf2/Cbfa1: a transcriptional activator of osteoblast differentiation. Cell. 89:747–754. 1997. View Article : Google Scholar : PubMed/NCBI

Related Articles

  • Abstract
  • View
  • Download
  • Twitter
Copy and paste a formatted citation
Spandidos Publications style
Zeng Z, Yin X, Zhang X, Jing D and Feng X: Cyclic stretch enhances bone morphogenetic protein-2-induced osteoblastic differentiation through the inhibition of Hey1. Int J Mol Med 36: 1273-1281, 2015.
APA
Zeng, Z., Yin, X., Zhang, X., Jing, D., & Feng, X. (2015). Cyclic stretch enhances bone morphogenetic protein-2-induced osteoblastic differentiation through the inhibition of Hey1. International Journal of Molecular Medicine, 36, 1273-1281. https://doi.org/10.3892/ijmm.2015.2354
MLA
Zeng, Z., Yin, X., Zhang, X., Jing, D., Feng, X."Cyclic stretch enhances bone morphogenetic protein-2-induced osteoblastic differentiation through the inhibition of Hey1". International Journal of Molecular Medicine 36.5 (2015): 1273-1281.
Chicago
Zeng, Z., Yin, X., Zhang, X., Jing, D., Feng, X."Cyclic stretch enhances bone morphogenetic protein-2-induced osteoblastic differentiation through the inhibition of Hey1". International Journal of Molecular Medicine 36, no. 5 (2015): 1273-1281. https://doi.org/10.3892/ijmm.2015.2354
Copy and paste a formatted citation
x
Spandidos Publications style
Zeng Z, Yin X, Zhang X, Jing D and Feng X: Cyclic stretch enhances bone morphogenetic protein-2-induced osteoblastic differentiation through the inhibition of Hey1. Int J Mol Med 36: 1273-1281, 2015.
APA
Zeng, Z., Yin, X., Zhang, X., Jing, D., & Feng, X. (2015). Cyclic stretch enhances bone morphogenetic protein-2-induced osteoblastic differentiation through the inhibition of Hey1. International Journal of Molecular Medicine, 36, 1273-1281. https://doi.org/10.3892/ijmm.2015.2354
MLA
Zeng, Z., Yin, X., Zhang, X., Jing, D., Feng, X."Cyclic stretch enhances bone morphogenetic protein-2-induced osteoblastic differentiation through the inhibition of Hey1". International Journal of Molecular Medicine 36.5 (2015): 1273-1281.
Chicago
Zeng, Z., Yin, X., Zhang, X., Jing, D., Feng, X."Cyclic stretch enhances bone morphogenetic protein-2-induced osteoblastic differentiation through the inhibition of Hey1". International Journal of Molecular Medicine 36, no. 5 (2015): 1273-1281. https://doi.org/10.3892/ijmm.2015.2354
Follow us
  • Twitter
  • LinkedIn
  • Facebook
About
  • Spandidos Publications
  • Careers
  • Cookie Policy
  • Privacy Policy
How can we help?
  • Help
  • Live Chat
  • Contact
  • Email to our Support Team