Spandidos Publications Logo
  • About
    • About Spandidos
    • Aims and Scopes
    • Abstracting and Indexing
    • Editorial Policies
    • Reprints and Permissions
    • Job Opportunities
    • Terms and Conditions
    • Contact
  • Journals
    • All Journals
    • Oncology Letters
      • Oncology Letters
      • Information for Authors
      • Editorial Policies
      • Editorial Board
      • Aims and Scope
      • Abstracting and Indexing
      • Bibliographic Information
      • Archive
    • International Journal of Oncology
      • International Journal of Oncology
      • Information for Authors
      • Editorial Policies
      • Editorial Board
      • Aims and Scope
      • Abstracting and Indexing
      • Bibliographic Information
      • Archive
    • Molecular and Clinical Oncology
      • Molecular and Clinical Oncology
      • Information for Authors
      • Editorial Policies
      • Editorial Board
      • Aims and Scope
      • Abstracting and Indexing
      • Bibliographic Information
      • Archive
    • Experimental and Therapeutic Medicine
      • Experimental and Therapeutic Medicine
      • Information for Authors
      • Editorial Policies
      • Editorial Board
      • Aims and Scope
      • Abstracting and Indexing
      • Bibliographic Information
      • Archive
    • International Journal of Molecular Medicine
      • International Journal of Molecular Medicine
      • Information for Authors
      • Editorial Policies
      • Editorial Board
      • Aims and Scope
      • Abstracting and Indexing
      • Bibliographic Information
      • Archive
    • Biomedical Reports
      • Biomedical Reports
      • Information for Authors
      • Editorial Policies
      • Editorial Board
      • Aims and Scope
      • Abstracting and Indexing
      • Bibliographic Information
      • Archive
    • Oncology Reports
      • Oncology Reports
      • Information for Authors
      • Editorial Policies
      • Editorial Board
      • Aims and Scope
      • Abstracting and Indexing
      • Bibliographic Information
      • Archive
    • Molecular Medicine Reports
      • Molecular Medicine Reports
      • Information for Authors
      • Editorial Policies
      • Editorial Board
      • Aims and Scope
      • Abstracting and Indexing
      • Bibliographic Information
      • Archive
    • World Academy of Sciences Journal
      • World Academy of Sciences Journal
      • Information for Authors
      • Editorial Policies
      • Editorial Board
      • Aims and Scope
      • Abstracting and Indexing
      • Bibliographic Information
      • Archive
    • International Journal of Functional Nutrition
      • International Journal of Functional Nutrition
      • Information for Authors
      • Editorial Policies
      • Editorial Board
      • Aims and Scope
      • Abstracting and Indexing
      • Bibliographic Information
      • Archive
    • International Journal of Epigenetics
      • International Journal of Epigenetics
      • Information for Authors
      • Editorial Policies
      • Editorial Board
      • Aims and Scope
      • Abstracting and Indexing
      • Bibliographic Information
      • Archive
    • Medicine International
      • Medicine International
      • Information for Authors
      • Editorial Policies
      • Editorial Board
      • Aims and Scope
      • Abstracting and Indexing
      • Bibliographic Information
      • Archive
  • Articles
  • Information
    • Information for Authors
    • Information for Reviewers
    • Information for Librarians
    • Information for Advertisers
    • Conferences
  • Language Editing
Spandidos Publications Logo
  • About
    • About Spandidos
    • Aims and Scopes
    • Abstracting and Indexing
    • Editorial Policies
    • Reprints and Permissions
    • Job Opportunities
    • Terms and Conditions
    • Contact
  • Journals
    • All Journals
    • Biomedical Reports
      • Information for Authors
      • Editorial Policies
      • Editorial Board
      • Aims and Scope
      • Abstracting and Indexing
      • Bibliographic Information
      • Archive
    • Experimental and Therapeutic Medicine
      • Information for Authors
      • Editorial Policies
      • Editorial Board
      • Aims and Scope
      • Abstracting and Indexing
      • Bibliographic Information
      • Archive
    • International Journal of Epigenetics
      • Information for Authors
      • Editorial Policies
      • Editorial Board
      • Aims and Scope
      • Abstracting and Indexing
      • Bibliographic Information
      • Archive
    • International Journal of Functional Nutrition
      • Information for Authors
      • Editorial Policies
      • Editorial Board
      • Aims and Scope
      • Abstracting and Indexing
      • Bibliographic Information
      • Archive
    • International Journal of Molecular Medicine
      • Information for Authors
      • Editorial Policies
      • Editorial Board
      • Aims and Scope
      • Abstracting and Indexing
      • Bibliographic Information
      • Archive
    • International Journal of Oncology
      • Information for Authors
      • Editorial Policies
      • Editorial Board
      • Aims and Scope
      • Abstracting and Indexing
      • Bibliographic Information
      • Archive
    • Medicine International
      • Information for Authors
      • Editorial Policies
      • Editorial Board
      • Aims and Scope
      • Abstracting and Indexing
      • Bibliographic Information
      • Archive
    • Molecular and Clinical Oncology
      • Information for Authors
      • Editorial Policies
      • Editorial Board
      • Aims and Scope
      • Abstracting and Indexing
      • Bibliographic Information
      • Archive
    • Molecular Medicine Reports
      • Information for Authors
      • Editorial Policies
      • Editorial Board
      • Aims and Scope
      • Abstracting and Indexing
      • Bibliographic Information
      • Archive
    • Oncology Letters
      • Information for Authors
      • Editorial Policies
      • Editorial Board
      • Aims and Scope
      • Abstracting and Indexing
      • Bibliographic Information
      • Archive
    • Oncology Reports
      • Information for Authors
      • Editorial Policies
      • Editorial Board
      • Aims and Scope
      • Abstracting and Indexing
      • Bibliographic Information
      • Archive
    • World Academy of Sciences Journal
      • Information for Authors
      • Editorial Policies
      • Editorial Board
      • Aims and Scope
      • Abstracting and Indexing
      • Bibliographic Information
      • Archive
  • Articles
  • Information
    • For Authors
    • For Reviewers
    • For Librarians
    • For Advertisers
    • Conferences
  • Language Editing
Login Register Submit
  • This site uses cookies
  • You can change your cookie settings at any time by following the instructions in our Cookie Policy. To find out more, you may read our Privacy Policy.

    I agree
Search articles by DOI, keyword, author or affiliation
Search
Advanced Search
presentation
International Journal of Molecular Medicine
Join Editorial Board Propose a Special Issue
Print ISSN: 1107-3756 Online ISSN: 1791-244X
Journal Cover
June-2017 Volume 39 Issue 6

Full Size Image

Sign up for eToc alerts
Recommend to Library

Journals

International Journal of Molecular Medicine

International Journal of Molecular Medicine

International Journal of Molecular Medicine is an international journal devoted to molecular mechanisms of human disease.

International Journal of Oncology

International Journal of Oncology

International Journal of Oncology is an international journal devoted to oncology research and cancer treatment.

Molecular Medicine Reports

Molecular Medicine Reports

Covers molecular medicine topics such as pharmacology, pathology, genetics, neuroscience, infectious diseases, molecular cardiology, and molecular surgery.

Oncology Reports

Oncology Reports

Oncology Reports is an international journal devoted to fundamental and applied research in Oncology.

Experimental and Therapeutic Medicine

Experimental and Therapeutic Medicine

Experimental and Therapeutic Medicine is an international journal devoted to laboratory and clinical medicine.

Oncology Letters

Oncology Letters

Oncology Letters is an international journal devoted to Experimental and Clinical Oncology.

Biomedical Reports

Biomedical Reports

Explores a wide range of biological and medical fields, including pharmacology, genetics, microbiology, neuroscience, and molecular cardiology.

Molecular and Clinical Oncology

Molecular and Clinical Oncology

International journal addressing all aspects of oncology research, from tumorigenesis and oncogenes to chemotherapy and metastasis.

World Academy of Sciences Journal

World Academy of Sciences Journal

Multidisciplinary open-access journal spanning biochemistry, genetics, neuroscience, environmental health, and synthetic biology.

International Journal of Functional Nutrition

International Journal of Functional Nutrition

Open-access journal combining biochemistry, pharmacology, immunology, and genetics to advance health through functional nutrition.

International Journal of Epigenetics

International Journal of Epigenetics

Publishes open-access research on using epigenetics to advance understanding and treatment of human disease.

Medicine International

Medicine International

An International Open Access Journal Devoted to General Medicine.

Journal Cover
June-2017 Volume 39 Issue 6

Full Size Image

Sign up for eToc alerts
Recommend to Library

  • Article
  • Citations
    • Cite This Article
    • Download Citation
    • Create Citation Alert
    • Remove Citation Alert
    • Cited By
  • Similar Articles
    • Related Articles (in Spandidos Publications)
    • Similar Articles (Google Scholar)
    • Similar Articles (PubMed)
  • Download PDF
  • Download XML
  • View XML
Article Open Access

Downregulation of microRNA-30d promotes cell proliferation and invasion by targeting LRH-1 in colorectal carcinoma

  • Authors:
    • Likun Yan
    • Jian Qiu
    • Jianfeng Yao
  • View Affiliations / Copyright

    Affiliations: Department of General Surgery, Shaanxi Provincial People's Hospital, Xi'an, Shaanxi 710068, P.R. China
    Copyright: © Yan et al. This is an open access article distributed under the terms of Creative Commons Attribution License.
  • Pages: 1371-1380
    |
    Published online on: April 20, 2017
       https://doi.org/10.3892/ijmm.2017.2958
  • Expand metrics +
Metrics: Total Views: 0 (Spandidos Publications: | PMC Statistics: )
Metrics: Total PDF Downloads: 0 (Spandidos Publications: | PMC Statistics: )
Cited By (CrossRef): 0 citations Loading Articles...

This article is mentioned in:



Abstract

The aberrant expression of miR-30d has been reported in several types of human malignancies. However, its biological function in colorectal cancer (CRC) remains largely unknown. In this study, we identified that miR‑30d was significantly downregulated in CRC tissues compared to that observed in normal controls as detected by RT‑qPCR analysis. Downregulation of miR‑30d was significantly associated with aggressive clinicopathological parameters including tumor differentiation, invasive depth, TNM stage, lymph node metastasis, distant metastasis, and poor prognosis. Furthermore, functional analysis revealed that overexpression of miR‑30d significantly inhibited cell proliferation, caused cell cycle arrest at the G0/G1 phase, suppressed cell migration and invasion, induced cell apoptosis in vitro, and decreased tumor growth in a xenograft mouse model. Bioinformatic analysis and dual‑luciferase reporter assay revealed that liver receptor homologue‑1 (LRH‑1) is a direct target of miR‑30d in CRC cells. Rescue assay showed that LRH‑1 overexpression could restore the inhibitory effect of miR‑30d on CRC cells. In addition, miR‑30d overexpression suppressed the activation of key components of the Wnt/β‑catenin signaling pathway, β‑catenin, c‑Myc and cyclin D1, which contributed to the inhibition of CRC development. Thus, our findings suggest that miR‑30d functions as a tumor suppressor against CRC development and miR‑30d/LRH‑1/Wnt signaling may be novel potential targets for CRC treatment.

Introduction

Colorectal cancer (CRC), one of the most common malignancies worldwide, is regarded as the second cause of cancer-related deaths each year (1). The incidence of CRC has rapidly increased in China among both men and women (2). Although advances in treatment strategy and extensive investigation of CRC have been accomplished in the past decade, the mortality rate remains high due to the metastasis-associated poor prognosis (3). Therefore, in order to improve the prognosis and reduce the rate of recurrence of CRC patients, the search for novel potential biomarkers and efficient targets for CRC treatment is a crucial goal.

MicroRNAs (miRNAs or miRs), small non-coding RNA molecules approximately 18–25 nucleotides in length, are highly conserved in most eukaryotic organisms (4). Through binding to the 3′-untranslated regions (3′-UTRs) of their corresponding messenger RNA (mRNA) targets, miRNAs degrade or inhibit the posttranscriptional regulation of their (mRNA) targets (5). miRNAs have been reported to be involved in multiple physiological and pathological processes including human malignancies (6,7). Many studies have confirmed that miRNAs can be identified as oncogenes or tumor suppressors in the initiation and development of cancers by targeting corresponding abnormally expressed proteins (8). Consequently, miRNAs have been proposed to be potential indicators and therapeutic targets in various types of cancers (9,10).

miR-30d is a member of the miR-30 family that is responsible for tumor development and progression. Recently, accumulating evidence has shown that miR-30d plays a role as either a tumor suppressor or an oncogene in the progression of different tumor types (11). Zhang et al found that dysregulation of miR-30d in human anaplastic thyroid carcinoma resulted in the insensitivity to chemotherapeutic drugs by enhancing autophagic survival (12). Xuan et al demonstrated that down-regulation of miR-30d resulted in the pathogenesis of prostate cancer by targeting B-cell specific moloney leukemia virus insertion region homologue-1 (Bmi-1) (13). Ye et al indicated that overexpression of miR-30d blocked transforming growth factor-β (TGF-β1)-induced epithelial-mesenchymal transition (EMT) by targeting Snail in ovarian cancer cells (14). However, the exact role and molecular mechanisms underlying the regulation of the progression of CRC tumorgenesis by miR-30d remains largely unknown.

Liver receptor homologue-1 (LRH-1), also known as NR5A2, is a member of the nuclear receptor (NR) subfamily (15). This NR participates in a variety of biological processes, such as differentiation and development, reverse cholesterol transport, bile-acid homeostasis and steroidogenesis (16,17). Evidence indicates that LRH-1 is responsible for the pathogenesis of multiple types of tumors (18). Recent studies have demonstrated high LRH-1 expression in pancreatic cancer cells and have found that LRH-1 overexpression enhances cell migration and invasion abilities (19). In addition, LRH-1 contributes to intestinal tumor proliferation in gastrointestinal tumors by activating the Wnt/β-catenin pathway (20,21). These findings indicate that LRH-1 can be involved in the development of cancers.

In the present study, we found that miR-30d was down-regulated in CRC tissue samples and a decreased expression level of miR-30d was closely correlated to clinicopathological parameters including poor prognosis, the degree of differentiation, invasive depth, TNM stage, distant metastasis, and lymph node metastasis. LRH-1 was identified as a direct target of miR-30d as detected by the LRH-1 3′-UTR region and luciferase report assay. In addition, ectopic expression of miR-30d inhibited CRC cell proliferation and invasion, as well as the Wnt/β-catenin signaling pathway by suppressing the expression of LRH-1. Therefore, the present study indicates that miR-30d may be a potential prognostic marker for CRC.

Materials and methods

Clinical sample collection

Fresh CRC tissue samples and paired adjacent normal samples were obtained from 80 patients who underwent routine surgery at the Department of General Surgery, Shaanxi Province People's Hospital (Xi'an, China) from March 2005 to July 2010. Patients who underwent radiotherapy or chemotherapy prior to surgery were excluded. All patients involved were divided into two groups according to the median RNA level of miR-30d (high and low). A five-year follow-up was performed to record the difference in prognosis between the low and high miR-30d groups. Informed consent was provided by all patients, and the present study was approved by the Human Ethics Committee of Shaanxi Provincial People's Hospital (Xi'an, China) and the 1964 Helsinki Declaration.

Cell culture

The human CRC cell lines (LoVo, HT-29, RKO, HCT8 and SW480), the normal colorectal mucosa cell line FHC, and the 293T cell line were purchased from the Cell Center of the Chinese Academy of Sciences (Shanghai, China). All cells were cultured in Dulbecco's modified Eagle's medium (DMEM) supplemented with 10% fetal calf serum (FBS) (Gibco BRL, Gaithersburg, MD, USA) and 1% penicillin/streptomycin in a humidified incubator containing 5% CO2 at 37°C.

Cell transfection

The miR-30d mimic (miR-30d) and miR-30d mimic NC (miR-NC) were purchased from GenePharma Company (Shanghai, China). LoVo and SW480 cells were selected and seeded into 6-well plates at the density of 3×105 cells/well and transfected with 100 nM oligonucleotides using Lipofectamine 2000 reagent (Invitrogen Life Technologies, Carlsbad, CA, USA) according to the manufacturer's protocol.

Isolation of total RNA and quantitative RT-PCR

Total RNA or miRNA from the CRC tumor samples and cell lines was extracted using the RNeasy Mini kit or miRNeasy Mini kit (Qiagen, Manchester, UK) according to the manufacturer's instructions. cDNA was synthesized from 10 µg RNA using M-MLV reverse transcriptase (Clontech Laboratories, Mountain View, CA, USA) or miScript reverse transcription kit (Qiagen). Real-time polymerase chain reaction (PCR) was performed with SYBR Premix Ex Taq (Takara Bio, Dalian, China) to examine the mRNA or miRNA level. GAPDH and U6 were used for normalization. The primers for LRH-1 and GAPDH were designed as follows: LRH-1 forward, 5′-CCCAGCATTTTAACACTACCGA-3′ and reverse 5′-GGGCAGGGGAAAGACAACTAA-3′; GAPDH forward, 5′-AAGCGTTGTCCTTACTGTCGT-3′ and reverse 5′-GTCGGTAGTGTTAAAATGCTGGG-3′. ABI 7900 Fast Real-time PCR system (ABI, USA) was used to perform RT-qPCR. The 2−ΔΔCt method was used to analyze the relative gene expression level.

Western blot analysis

CRC tissue samples and cells were washed with ice-cold phosphate-buffered saline (PBS) 3 times and lysed in RIPA buffer supplemented with protease inhibitor. The protein concentration was determined using the bicinchoninic acid method. Equal amounts of proteins (30 µg) were separated by 15% SDS-PAGE and transferred to a PVDF membrane (Immobilon; Millipore Corp., Bedford, MA, USA). After blocking with 5% non-fat milk (diluted with phosphate-buffered saline/Tween-20, TBST) at 37°C for 1 h, the membranes were incubated with primary antibodies: anti-LRH-1 (1:1000, ab41901), anti-matrix metalloproteinase (MMP)2 (1:1,000, ab80737), anti-MMP9 (1:1,000, ab119906), anti-β-catenin (1:500, ab92514), cyclin D1 (1:1,000, ab134175), c-Myc (1:500, ab51156) and GAPDH (1:1,000, ab8245; Abcam, Cambridge, UK) at 4°C overnight. After rinsing with TBST, they were incubated with horseradish peroxidase-conjugated goat anti-mouse or rabbit immunoglobulin G antibodies (1:200; Santa Cruz Biotechnology, Inc., Santa Cruz, CA). Protein bands were detected using an enhanced chemiluminescence reagent (Pierce Biotechnology, Inc., Rockford, IL, USA). Band intensity was quantified using Image software (Media Cybernetics, Inc., Rockville, MD, USA).

Cell proliferation assay

3-(4,5-Dimethylthiazol-2-yl)-2, 5-diphenyltetrazolium bromide (MTT) assay was used to assess the CRC cell proliferation. Firstly, CRC cells were seeded into a 96-well plate at a density of 2×103 cells/well and transfected with miR-30d or miR-NC for 96 h. Fresh medium with 20 µl MTT (5 mg/ml) was added into each well to replace the old medium and incubation was carried out for another 4 h at 37°C. Then the medium was removed and 150 µl DMSO was added into each well. The optical density was recorded at a wavelength of 490 nm using a microplate reader (Multiskan FC; Thermofisher, Finland).

Cell cycle analysis

Cell cycle distribution was analyzed by flow cytometry as previously reported (22). Briefly, cells trans-fected with miR-30d or miR-NC for 48 h were resuspended and fixed with 70% ice-cold ethanol at -20°C overnight. Afterwards, the cells were washed with PBS and stained with propidium iodide (PI)/RNase fluorescent probe solution (Molecular Probes, Eugene, OR, USA) for 30 min in the dark. DNA contents were assessed with a FACSCalibur flow cytometer (Becton-Dickinson, San Diego, CA, USA).

Apoptosis assay

Apoptosis was measured using the Annexin V-FITC/PI apoptosis kit (Abcam, Cambridge, UK) according to the manufacturer's protocol (22). Cells were collected after transfection with miR-30d or miR-NC for 48 h, washed twice with cold PBS, and resuspended at 1×105 cells/ml and mixed with a binding buffer containing Annexin V-FITC and PI. After incubation for 15 min in the dark, the apoptotic cells were analyzed using a FACSCalibur flow cytometry.

Migration and invasion assays

Cells were pretreated with miR-30d or miR-NC for 48 h. For the migration assay, 1×104 cells in serum-free medium were added to the upper chamber of each transwell (Millipore Corp.) with a non-coated membrane. For the invasion assay, 5×104 cells were added on the upper chamber of each insert coated with Matrigel (Becton-Dickinson). Medium (500 µl) containing 10% FBS as the chemotactic factor was added to the lower chambers. After 24 h of incubation for the migration assay and 48 h of incubation for the invasion assay at 37°C, the cells remaining on the upper membrane of the filter were carefully removed with cotton swabs. Cells that had translocated to the lower chambers were fixed with methanol and stained using 0.1% crystal violet. The migratory or invasive cells were evaluated and imaged by an IX71 inverted microscope (Olympus, Tokyo, Japan).

miRNA target prediction and dual-luciferase reporter assay

The potential targets of miR-30d were predicted using three online prediction programs: microRNA.org (http://www.microrna.org/microrna/home.do), PicTar (http://www.pictar.org/cgi-bin/PicTar_vertebrate.cgi) and TargetScan (http://www.targetscan.org/vert_60/). Based on the prediction results, the 3′-UTR of LRH-1 containing the miR-30d putative binding site and mutant site were designed and produced by GenePharma (Shanghai, China), and subcloned into the pGL3 luciferase vector (Promega Corp., Madison, WI, USA) to construct a 3′-UTR-LRH1-wild-type and mutant 3′-UTR-LRH1. Human 293T cells were seeded into a 24-well plate and co-transfected with miR-30d or miR-NC and LRH-1 WT-3′-UTR or the mutant 3′-UTR vector for 48 h. The cells were then harvested and luciferase activity was assessed using the dual-luciferase reporter assay system (Promega, USA). Renilla luciferase activity was used to normalize the luciferase activity.

Xenograft experiment

Four-week-old BALB/c male nude mice were obtained from the Animal Center of the Fourth Military Medical University (Xi'an, China) and divided into three groups (control, miR-30d and miR-NC, n=10 in each group). SW480 cells with miR-30d or miR-NC transfection were suspended in PBS and subcutaneously injected into each mouse at a total of 5×106 cells. Tumor growth was monitored every week after tumor cell injection. After 7 weeks, all animals were euthanized by cervical dislocation and xenograft tumor volumes were measured using the formula: Volume = 1/2 (length × weight)2. All the animal experimental procedures were approved by the Animal Care and Use Committee of Shaanxi Province People's Hospital (Xi'an, China).

Statistical analysis

All statistical analyses were performed using SPSS 13.0 software. The data are presented as the mean ± standard deviation (SD). Student's t-test was used for comparisons between two groups, whereas more than two groups were compared by one-way analysis of variance followed by Bonferroni test. Pearson correlation was used to identify the correlation between the expression of miR-30d and LRH-1 (R=correlation coefficient). P<0.05 was considered to indicate a statistically significant difference. All experiments were repeated at least in triplicate.

Results

miR-30d is downregulated and LRH-1 is upregulated in human CRC tissues

First, the expression level of miR-30d was detected in CRC tissue samples and paired adjacent tissues (n=80) using RT-qPCR. The results showed that CRC tissues had significantly reduced miR-30d mRNA expression (P<0.01) and increased LRH-1 mRNA expression (P<0.01) when compared to the adjacent normal tissues (Fig. 1A and B). Pearson's correlation analyses showed that miR-30d expression was inversely correlated with LRH-1 expression (R2=0.3315; P<0.0001) in the CRC tissue samples (Fig. 1C).

Figure 1

miR-30d is downregulated and LRH-1 is upregulated in CRC cell tissue. Relative expression levels of (A) miR-30d and (B) LRH-1 in 80 CRC tissue samples and paired adjacent normal tissues were detected by RT-qPCR. (C) Correlation between the expression of miR-30d and LRH-1 in CRC tissues was analyzed by Pearson correlation coefficient test. Each experiment was repeated at least three times. Data are expressed as the mean ± SD. **P<0.01 vs. normal tissues. LRH-1, liver receptor homologue-1; CRC, colorectal cancer.

Downregulation of miR-30d and upregulation of LRH-1 is associated with aggressiveness of CRC progression

To further verify the significance of aberrant expression of miR-30d and LRH-1 in CRC tissue specimens, clinicopathological analysis was performed accordingly. Based on the median levels (0.527, miR-30d; 3.232, LRH-1) in CRC tissue specimens, all 80 CRC patients were subdivided into a low miR-30d expression group (<0.527, 43 cases), a high miR-30d expression group (>0.527, 37 cases) as well as a high LRH-1 expression group (>3.232, 51 cases) and a low LRH-1 expression group (<3.232, 29 cases). The correlation between miR-30d expression and the clinicopathological factors of the patients was determined. As shown in Table I, the clinicopathological analysis illustrated that downregulation of miR-30d was significantly associated with distant metastasis (P<0.05), differentiation (P<0.05), invasive depth (P<0.05), TNM stage (P<0.05), and lymph node metastasis (P<0.05); whereas, upregulation of LRH-1 was markedly correlated with distant metastasis (P<0.05), TNM stage (P<0.05), invasive depth (P<0.05), and lymph node metastasis (P<0.05), but had no correlation with age, gender or tumor size (P>0.05). Furthermore, Kaplan-Meier analysis revealed that CRC patients with low miR-30d expression had markedly shorter overall survival and disease-free survival rates than those in the high miR-30d expression group (P=0.0368 and P=0.0252, respectively; Fig. 2A and B). Thus, these data indicated that downregulation of miR-30d may be involved in the development of CRC.

Figure 2

Downregulation of miR-30d is associated with poor prognosis in CRC patients. (A) Overall survival and (B) disease-free survival of CRC patients with low and high miR-30d expression were assessed by Kaplan-Meier method. *P<0.05, vs. the high miR-30d expression group. CRC, colorectal cancer.

Table I

Correlation between miR-30d expression and clinicopathologic parameters in the patients with CRC.

Table I

Correlation between miR-30d expression and clinicopathologic parameters in the patients with CRC.

ParametersNo. of casesmiR-30d expression
P-valueLRH-1 expression
P-value
High (37)Low (43)Low (29)High (51)
Age (years)0.0710.169
 >604416281925
 ≤603621151026
Gender0.2620.486
 Male4116251328
 Female3921181623
Distant metastasis<0.05a<0.05a
 M04630162521
 M13414201024
TNM stage<0.01b<0.05a
 I–II342212727
 III–IV4615312224
Degree of differentiation<0.05a0.345
 Well/moderate2717101413
 Poor5320332132
Invasive depth<0.05a<0.05a
 T1-T23220121715
 T3-T44817311236
Lymph node metastasis<0.01b<0.05a
 Yes3625111818
 No4412321133
Tumor size (cm)0.2620.647
 >54119221625
 ≤53913261326

a Statistically significant difference;

b highly significant difference. CRC, colorectal cancer; LRH-1, liver receptor homologue-1.

Overexpression of miR-30d suppresses CRC cell proliferation and invasion

The miR-30d expression level was detected in four CRC cell lines. Consistent with the tissue sample results, the miR-30d expression level was also distinctly downregulated in the CRC HT29, LoVo, RKO, HCT8, SW480 cell lines when compared to the level in the normal colorectal cell line FHC (Fig. 3A). Then LoVo and SW480 CRC cell lines were randomly selected for functional analysis in the following experiments. miR-30d mimic or miR-NC was transfected into the LoVo and SW480 cells for 48 h, respectively. The efficiency of transfection was confirmed by RT-qPCR (Fig. 3B). MTT assay showed that in both the LoVo and SW620 cell lines, the cell proliferation was significantly inhibited by miR-30d overexpression when compared to the NC groups, respectively (Fig. 2C). In addition, the invasion assay demonstrated that the miR-30d mimic markedly suppressed the migratory and invasive abilities of the LoVo and SW480 cells when compared with the NC groups, respectively (Fig. 3D and E). These findings indicate that overexpression of miR-30d suppressed cell proliferation and invasion in CRC cells.

Figure 3

miR-30d overexpression suppresses CRC cell proliferation and invasion. (A) Relative expression levels of miR-30d in CRC cell lines including LoVo, HT-29, RKO, HCT8 and SW480 and normal colorectal cell line FHC were determined by RT-qPCR. U6 and GAPDH were used for normalization. (B) Relative expression level of miR-30d in LoVo and SW480 cell lines with miR-30d mimics or miR-NC transfection were determined by RT-qPCR. U6 was used for normalization. (C) Cell proliferation of LoVo and SW480 cell lines with miR-30d mimic or miR-NC transfection was detected by MTT assay. (D) Cell invasion and (E) migration abilities of LoVo and SW480 cell lines with miR-30d mimic or miR-NC transfection were detected by invasion and migration assays. The invasion and migration results are expressed as a percentage of total seeded cells. Each experiment was repeated at least three times. Data are the mean ± SD. **P<0.01 vs. the miR-NC group. CRC, colorectal cancer

Upregulation of miR-30d causes cell cycle arrest and induces cell apoptosis in CRC cells

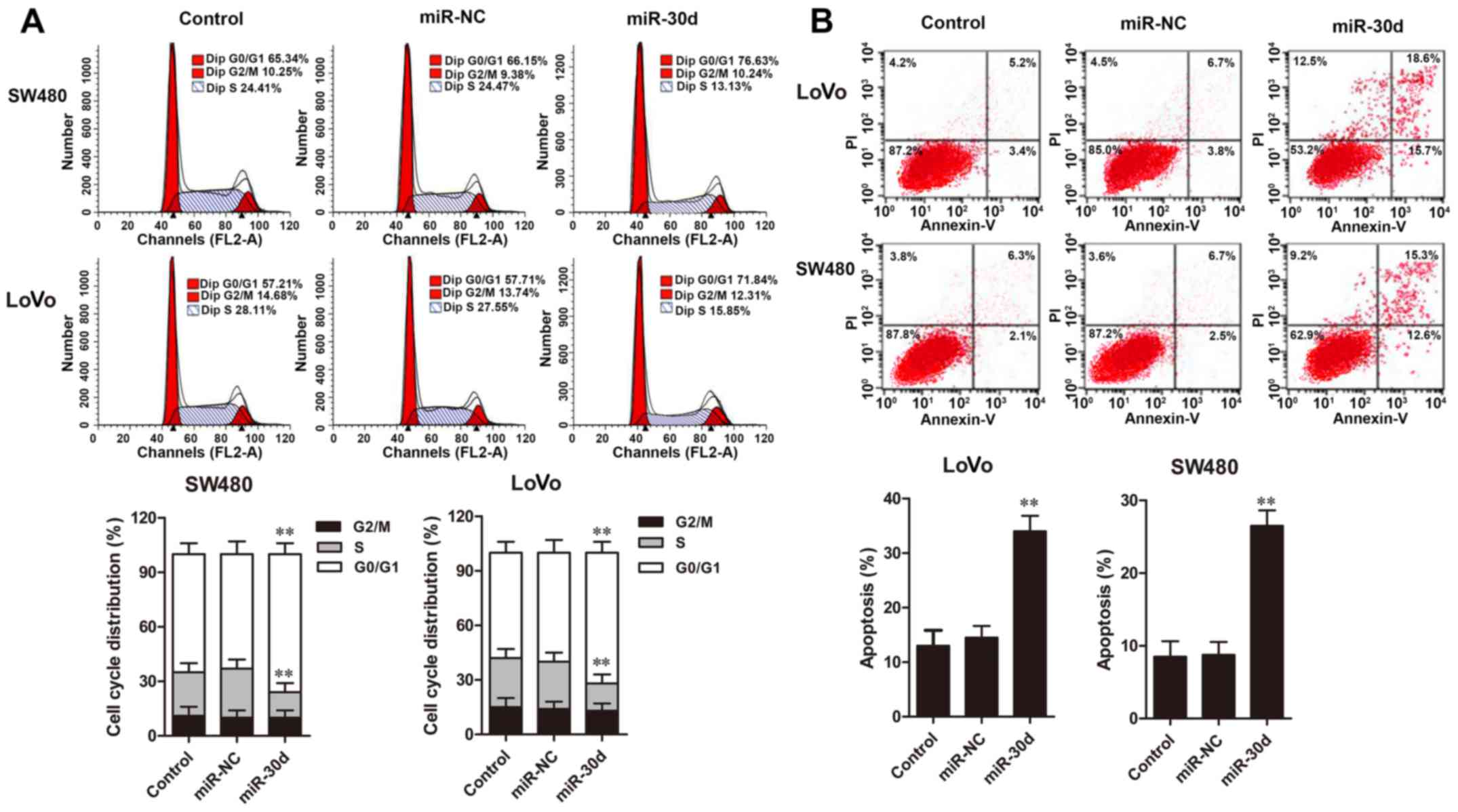
Cell cycle distribution and apoptosis of CRC cells were assessed by flow cytometric analysis. The results showed that overexpression of miR-30d in LoVo and SW480 cells resulted in significant cell accumulation in the G0/G1 phase and a decreased percentage of cells in the S phase when compared to the NC groups (Fig. 4A). Furthermore, flow cytometric analysis revealed that cell apoptosis rates in the LoVo and SW480 cells with miR-30d mimic transfection were significantly promoted compared with the rates noted in the NC groups (Fig. 4B). Taken together, these results demonstrated that upregulation of miR-30d caused cell cycle arrest at the G0/G1 phase and induced cell apoptosis in the CRC cells.

Figure 4

miR-30d overexpression causes cell cycle arrest at the G0/G1 phase and induces cell apoptosis. (A) Cell cycle distribution and (B) cell apoptosis of LoVo and SW480 cell lines with miR-30d mimics or miR-NC transfection were analyzed by flow cytometry. Each experiment was repeated at least three times. Data are expressed as the mean ± SD. **P<0.01 vs.the miR-NC group.

miR-30d directly targets the 3′-UTR of LRH-1 in CRC cells

To verify whether LRH-1 is a direct target of miR-30d, we searched for potential targets of miR-30d using microRNA. org, PicTar, and TargetScan. The binding regions between the miR-30d and LRH-1 3′-UTR were found (Fig. 5A), indicating that LRH-1 may be a potential target of miR-30d. To validate that miR-30d directly targets the 3′-UTR region of LRH-1, a dual-luciferase reporter assay was performed. When 293T cells were transfected with the wild-type LRH-1 3′-UTR vector, the luciferase activity was significantly reduced in the miR-30d mimic co-transfected cells when compared with the NC group (P<0.01). Conversely, the mutant 3′-UTR of LRH-1 caused no significant changes in the luciferase activity (Fig. 5B). We next investigated the interaction between miR-30d and LRH-1 in the LoVo and SW480 cells. As shown in Fig. 5C and D, overexpression of miR-30d significantly reduced LRH-1 expression both at the mRNA and protein level in the LoVo and SW480 cells with miR30d mimic transfection, but not in the miR-NC-transfected cells. These results revealed that miR-30d directly binds to the site of the 3′-UTR region of LRH-1 and regulated LRH-1 expression in the CRC cells.

Figure 5

LRH-1 is a direct target of miR-30d and regulates Wnt/β-catenin signaling. (A) Bioinformatic analysis of the predicted binding site of miR-30d to the 3′-UTR of LRH-1. (B) Relative luciferase activities of 293T cells co-transfected with miR-30d and wild-type or mutant LRH-1 3′-UTR vector were detected by dual-luciferase reporter assay. The expression levels of LRH-1 in LoVo and SW480 cells with miR-30d transfection were determined by (C) RT-qPCR and (D) western blot analysis. (E) The expression levels of components of Wnt/β-catenin signaling in LoVo and SW480 cells with miR-30d transfection were measured by western blot analysis. GAPDH was used as an internal control. Each experiment was repeated at least three times. Data are expressed as the mean ± SD. **P<0.01 vs. the miR-NC group. LRH-1, liver receptor homologue-1; UTR, untranslated region.

miR-30d regulates the Wnt/β-catenin signaling pathway through LRH-1

It has been reported that miRNAs play crucial roles in regulating tumor cell proliferation, differentiation, and invasion through various signaling pathways, including the Wnt/β-catenin pathway (23). Here, to determine the signaling pathway involved in the regulatory effects of miR-30d on CRC, the Wnt/β-catenin signaling pathway was detected in LoVo and SW480 cells transfected with the miR-30d mimic by western blot analysis. The results showed that the expression levels of Wnt signaling-associated proteins, β-catenin, cyclin D1, c-Myc, MMP2 and MMP9, were markedly reduced in the miR-30d mimic group compared to the levels noted in the NC group (Fig. 5E). Taken together, we conclude that overexpression of miR-30d suppressed activation of the Wnt/β-catenin signaling pathway by targeting LRH-1 to inhibit CRC tumorgenesis.

Overexpression of LRH-1 rescues the effects of miR-30d on CRC cells

To investigate the functional relevance of LRH-1 targeting by miR-30d, a rescue assay was performed to determine whether LRH-1 overexpression could rescue the suppressive effects induced by miR-30d. CRC cells were co-transfected with the miR-30d mimics and LRH-1-overexpressing plasmid. The results showed that the reduced protein expression caused by miR-30d mimics was markedly restored by transfection of the LRH-1 overexpressing plasmid in the LoVo and SW480 cells (Fig. 6A). Overexpression of LRH-1 also rescued the inhibitory effect of miR-30d on Wnt signaling-associated proteins, β-catenin, cyclin D1 and c-Myc. In addition, the inhibitory effects of miR-30d on CRC cell metastasis regulatory factors MMP2 and MMP9 were significantly reversed by LRH-1 overexpression, which was further confirmed by invasion and migration assays (Fig. 6B and C). These results indicated that miR-30d suppressed CRC tumorigenesis by inhibiting LRH-1 expression.

Figure 6

Overexpression of LRH-1 rescues the suppressive effect of miR-30d overexpression. LoVo or SW480 cells were co-transfected with miR-30d mimics and pcDNA-LRH-1 vector or empty vector for 48 h. (A) The protein expression levels of LRH-1, β-catenin, cyclin D1, c-Myc, MMP2, and MMP9 in LoVo and SW480 cells were detected by western blot analysis. The (B) invasion and (C) migration abilities of CRC cells were detected by Transwell assays. The invasion and migration results are expressed as a percentage of total seeded cells. Data are expressed as the mean ± SD. **P<0.01 vs. the miR-NC group. ##P<0.01 vs. miR-30d. LRH-1, liver receptor homologue-1; MMP, matrix metalloproteinase.

miR-30d inhibits CRC tumor growth in vivo

A CRC mouse model was designed to investigation the effect of miR-30d on CRC tumor growth in vivo. Compared with the NC group, mice injected with miR-30d mimic-transfected cells showed a markedly slow tumor growth rate during the 7-week detection (P<0.01, Fig. 7A–C). Furthermore, RT-qPCR and western blot analysis results showed that the expression level of miR-30d in the xenograft tumors derived from miR-30d mimic-transfected cells was markedly upregulated compared to that in the tumors derived from the miR-NC-transfected cells (P<0.01, Fig. 7D). Western blot analysis results also revealed that the expression levels of key components of the Wnt/β-catenin signaling pathway, β-catenin, c-Myc and cyclin D1; metastasis regulatory factors, MMP2 and MMP9; as well as LRH-1 were significantly reduced in the xenograft tumor tissues with miR-30d overexpression (Fig. 7E). These results indicated that miR-30d suppressed CRC tumor growth in vivo by targeting LRH-1 by regulating the Wnt/β-catenin signaling pathway.

Figure 7

miR-30d overexpression inhibits CRC tumor growth in vivo. (A) Representative images of xenograft tumors. (B) Tumor weight in the different groups. (C) Growth curves of tumor volume in the xenograft tumors recorded every 7 days. (D) Relative miR-30d expression level in tumor tissue was detected by RT-qPCR. (E) Protein expression levels of LRH-1, β-catenin, cyclin D1, c-Myc, MMP2, and MMP9 were determined by western blot analysis. GAPDH was used as the internal control. Each experiment was repeated at least three times. Data are expressed as the mean ± SD. **P<0.01 vs. the miR-NC group. CRC, colorectal cancer; LRH-1, liver receptor homologue-1; MMP, matrix metalloproteinase.

Discussion

CRC is one of the most prevalent malignancies in the world, with high morbidity and mortality. Patients with advanced stage CRC have a poor survival rate (1). Searching for more efficient prognostic biomarkers for patients with poor prognosis and cancer metastasis is a critical issue for achieving better outcomes (24). Recently, focus on the deregulation of miRNAs during CRC progression has becoming a promising research field, which provides reliable information for the distinct understanding of molecular mechanisms underlying CRC tumorgenesis and development (25). Abnormal miRNA expression is responsible for alterations in CRC cell proliferation, invasion, apoptosis and migration (26). Several oncogenic or tumor-suppressive miRNAs such as miR-21, miR-182, miR-137, and miR-143 have been demonstrated to be associated with the initiation of CRC (27,28), Thus, further investigation of the miRNAs involved in the progression of CRC may contribute to improved diagnostics and more effective therapeutic strategies for CRC patients.

Recently, deregulated miR-30d has been shown to be involved in the development of various types of cancer. Yao et al reported that miR-30d overexpression enhanced tumor invasion and metastasis by targeting galphai 2 in hepatocellular carcinoma (29). Kobayashi et al found that miR-30d was upregulated in prostate cancer cells and appeared to be a potential prognostic marker of prostate progression (30). Moreover, Chen et al recently demonstrated that miR-30d was downregulated in non-small cell lung cancer tissues and serves as a tumor suppressor by inhibiting cell proliferation and motility by directly targeting cyclin E2 (11). Wu et al found that miR-30d induced the apoptosis of renal cell carcinoma through the Akt/FOXO signal transduction pathway (31). In the present study, to avoid the adverse influence of radiotherapy or chemotherapy on the molecular expression and distribution in the tumor tissues, which might indirectly mislead the research results in the study, 80 patients including stage IV patients with distant metastasis who received only routine curative surgery were enrolled. We found that miR-30d expression was significantly downregulated in the CRC tissue specimens and cell lines. Analysis of the clinicopathological parameters showed that the miR-30d expression level was closely associated with poor prognosis, tumor differentiation, invasive depth, lymph node metastasis, distant metastasis, and TNM stage. Functional studies also verified the inhibitory role of miR-30d on cell proliferation, invasion and migration, induction of cell cycle at the G0/G1 phase and increased apoptosis of CRC in vitro. Furthermore, we also found that miR-30d overexpression significantly suppressed tumor growth in vivo, which might suggest the crucial role of miR-30d as a tumor suppressor in CRC development and provide valuable evidence for the development of miR-30d as a novel therapeutic target for CRC treatment.

LRH-1 classified as an orphan NR, is critical to numerous biological processes and is involved in multiple types of cancer, including breast, pancreatic, gastrointestinal and colon cancer. Jiang et al demonstrated that in non-small cell lung cancer, LRH-1 was a direct target of miR-376c to suppress cell proliferation and invasion through the Wnt signaling pathway (32). Liang et al demonstrated that miR-381 promoted colon cell proliferation and growth via upregulation of its target gene LRH-1 (33). A recent investigation also illustrated that LRH-1 functions as a direct target gene of miR-381 in suppressing cell growth and metastasis in hepatocellular carcinoma (34). However, the relationship between miR-30d and LRH-1 has not been elucidated in CRC. Here, we demonstrated that the expression of LRH-1 was negatively correlated with miR-30d expression in CRC tumor tissues, and was verified as a direct target of miR-30d using luciferase reporter assay. Furthermore, restoring the expression of LRH-1 significantly rescued the inhibitory effect of miR-30d overexpression on CRC tumorigenesis. These results imply that miR-30d regulates the progression of CRC by directly binding to LRH-1.

Aberrant activation of the Wnt/β-catenin signaling pathway contributes to the development and progression of various cancers including CRC, and is thus regarded as a potential target in cancer treatment (35,36). The stabilization of β-catenin is the crucial component of the Wnt signaling pathway. During activation of Wnt signaling, the accumulation of β-catenin occurs in the cytoplasm, and then translocates to the nucleus to activate the transcription of Wnt target genes, such as cyclin D1 and c-Myc (37,38). It has been reported that LRH-1 functions as a coactivator of the Wnt signaling pathway during cancer progressions, while c-Myc is required for cell proliferation, which is also shown to be controlled by LRH-1 (23). For example, by upregulating cyclin D1/E1 and c-Myc genes, LRH-1 promoted cancer cell proliferation and tumor growth in pancreatic cancer (19). Furthermore, overexpression of LRH-1 also significantly enhanced cancer cell migration and invasion by upregulating its downstream target genes MMP2 and MMP9 in pancreatic cancer cell lines (39). In the present study, we found that overexpression of miR-30d significantly suppressed the expression of β-catenin, cyclin D1, c-Myc, as well as MMP2 and MMP9 in CRC cell lines and xenograft tumors. These results revealed that upregulation of miR-30d inhibited CRC proliferation and invasion by regulating LRH-1 and its downstream Wnt/β-catenin signaling pathway.

Admittedly, there are limitations concerning the tumor specimen sample size in our study. Thus, in further investigations, a larger sample size involving more patients with various statuses in regards to distant metastasis, TNM stage, and invasive depth are needed to avoid any potential bias effect. In conclusion, our findings demonstrated that the expression level of miR-30d was downregulated in CRC tissues and cell lines, and its expression level was associated with poor prognosis, degree of tumor differentiation, invasive depth, TNM stage, distant metastasis and lymph node metastasis. We also discovered that miR-30d overexpression inhibited cell proliferation, migration and invasion, induced cell cycle arrest at the G0/G1 phase and apoptosis, as well as suppressed tumor growth in vivo. In addition, we identified LRH-1 as a direct target gene of miR-30d and found that miR-30d regulates Wnt/β-catenin signaling in CRC progression. These findings demonstrate that miR-30d plays a tumor-suppressor role in CRC development and inhibits tumorigenesis by regulating LRH-1 and its downstream Wnt/β-catenin signaling pathways. Thus, miR-30d is a potential novel therapeutic target for the treatment of CRC in the clinic.

Acknowledgments

The authors would like to thank Dr L.K. Yan for his valuable suggestions.

References

1 

Fedewa SA, Ma J, Sauer AG, Siegel RL, Smith RA, Wender RC, Doroshenk MK, Brawley OW, Ward EM and Jemal A: How many individuals will need to be screened to increase colorectal cancer screening prevalence to 80% by 2018? Cancer. 121:4258–4265. 2015. View Article : Google Scholar : PubMed/NCBI

2 

Zheng ZX, Zheng RS, Zhang SW and Chen WQ: Colorectal cancer incidence and mortality in China, 2010. Asian Pac J Cancer Prev. 15:8455–8460. 2014. View Article : Google Scholar : PubMed/NCBI

3 

Gellad ZF and Provenzale D: Colorectal cancer: National and international perspective on the burden of disease and public health impact. Gastroenterology. 138:2177–2190. 2010. View Article : Google Scholar : PubMed/NCBI

4 

Chen S, Chen X, Xiu YL, Sun KX and Zhao Y: MicroRNA-490 3P targets CDK1 and inhibits ovarian epithelial carcinoma tumorigenesis and progression. Cancer Lett. 362:122–130. 2015. View Article : Google Scholar : PubMed/NCBI

5 

Šulc M, Marín RM, Robins HS and Vaníček J: PACCMIT/PACCMIT-CDS: Identifying microRNA targets in 3′ UTRs and coding sequences. Nucleic Acids Res. 43:W474–9. 2015. View Article : Google Scholar

6 

Fang Z, Tang J, Bai Y, Lin H, You H, Jin H, Lin L, You P, Li J, Dai Z, et al: Plasma levels of microRNA-24, microRNA-320a, and microRNA-423 5p are potential biomarkers for colorectal carcinoma. J Exp Clin Cancer Res. 34:862015. View Article : Google Scholar

7 

Nishikawa R, Goto Y, Kurozumi A, Matsushita R, Enokida H, Kojima S, Naya Y, Nakagawa M, Ichikawa T and Seki N: MicroRNA-205 inhibits cancer cell migration and invasion via modulation of centromere protein F regulating pathways in prostate cancer. Int J Urol. 22:867–877. 2015. View Article : Google Scholar : PubMed/NCBI

8 

Chen W, Fan XM, Mao L, Zhang JY, Li J, Wu JZ and Tang JH: MicroRNA-224: As a potential target for miR-based therapy of cancer. Tumour Biol. 36:6645–6652. 2015. View Article : Google Scholar : PubMed/NCBI

9 

Tyagi N, Arora S, Deshmukh SK, Singh S, Marimuthu S and Singh AP: Exploiting nanotechnology for the development of microRNA-based cancer therapeutics. J Biomed Nanotechnol. 12:28–42. 2016. View Article : Google Scholar : PubMed/NCBI

10 

Barger JF and Nana-Sinkam SP: MicroRNA as tools and therapeutics in lung cancer. Respir Med. 109:803–812. 2015. View Article : Google Scholar : PubMed/NCBI

11 

Chen D, Guo W, Qiu Z, Wang Q, Li Y, Liang L, Liu L, Huang S, Zhao Y and He X: MicroRNA-30d 5p inhibits tumour cell proliferation and motility by directly targeting CCNE2 in non-small cell lung cancer. Cancer Lett. 362:208–217. 2015. View Article : Google Scholar : PubMed/NCBI

12 

Zhang Y, Yang WQ, Zhu H, Qian YY, Zhou L, Ren YJ, Ren XC, Zhang L, Liu XP, Liu CG, et al: Regulation of autophagy by miR-30d impacts sensitivity of anaplastic thyroid carcinoma to cisplatin. Biochem Pharmacol. 87:562–570. 2014. View Article : Google Scholar :

13 

Xuan H, Xue W, Pan J, Sha J, Dong B and Huang Y: Downregulation of miR-221, -30d, and -15a contributes to pathogenesis of prostate cancer by targeting Bmi-1. Biochemistry (Mosc). 80:276–283. 2015. View Article : Google Scholar

14 

Ye Z, Zhao L, Li J, Chen W and Li X: miR-30d blocked transforming growth factor β1-induced epithelial-mesenchymal transition by targeting snail in ovarian cancer cells. Int J Gynecol Cancer. 25:1574–1581. 2015. View Article : Google Scholar : PubMed/NCBI

15 

Sablin EP, Blind RD, Uthayaruban R, Chiu HJ, Deacon AM, Das D, Ingraham HA and Fletterick RJ: Structure of Liver Receptor Homolog-1 (NR5A2) with IP3 hormone bound in the ligand binding pocket. J Struct Biol. 192:342–348. 2015. View Article : Google Scholar : PubMed/NCBI

16 

Fayard E, Auwerx J and Schoonjans K: LRH-1: An orphan nuclear receptor involved in development, metabolism and steroidogenesis. Trends Cell Biol. 14:250–260. 2004. View Article : Google Scholar : PubMed/NCBI

17 

Stein S and Schoonjans K: Molecular basis for the regulation of the nuclear receptor LRH-1. Curr Opin Cell Biol. 33:26–34. 2015. View Article : Google Scholar

18 

Schoonjans K, Dubuquoy L, Mebis J, Fayard E, Wendling O, Haby C, Geboes K and Auwerx J: Liver receptor homolog 1 contributes to intestinal tumor formation through effects on cell cycle and inflammation. Proc Natl Acad Sci USA. 102:2058–2062. 2005. View Article : Google Scholar : PubMed/NCBI

19 

Benod C, Vinogradova MV, Jouravel N, Kim GE, Fletterick RJ and Sablin EP: Nuclear receptor liver receptor homologue-1 (LRH-1) regulates pancreatic cancer cell growth and proliferation. Proc Natl Acad Sci USA. 108:16927–16931. 2011. View Article : Google Scholar

20 

Bayrer JR, Mukkamala S, Sablin EP, Webb P and Fletterick RJ: Silencing LRH-1 in colon cancer cell lines impairs proliferation and alters gene expression programs. Proc Natl Acad Sci USA. 112:2467–2472. 2015. View Article : Google Scholar : PubMed/NCBI

21 

Wang SL, Zheng DZ, Lan FH, Deng XJ, Zeng J, Li CJ, Wang R and Zhu ZY: Increased expression of hLRH-1 in human gastric cancer and its implication in tumorigenesis. Mol Cell Biochem. 308:93–100. 2008. View Article : Google Scholar

22 

Ray RS, Rana B, Swami B, Venu V and Chatterjee M: Vanadium mediated apoptosis and cell cycle arrest in MCF7 cell line. Chem Biol Interact. 163:239–247. 2006. View Article : Google Scholar : PubMed/NCBI

23 

Botrugno OA, Fayard E, Annicotte JS, Haby C, Brennan T, Wendling O, Tanaka T, Kodama T, Thomas W, Auwerx J and Schoonjans K: Synergy between LRH-1 and beta-catenin induces G1 cyclin-mediated cell proliferation. Mol Cell. 15:499–509. 2004. View Article : Google Scholar : PubMed/NCBI

24 

Gupta S, Sussman DA, Doubeni CA, Anderson DS, Day L, Deshpande AR, Elmunzer BJ, Laiyemo AO, Mendez J and Somsouk M: Challenges and possible solutions to colorectal cancer screening for the underserved. J Natl Cancer Inst. 106:dju0322014. View Article : Google Scholar : PubMed/NCBI

25 

Weng W, Feng J, Qin H, Ma Y and Goel A: An update on miRNAs as biological and clinical determinants in colorectal cancer: A bench-to-bedside approach. Future Oncol. 11:1791–1808. 2015. View Article : Google Scholar : PubMed/NCBI

26 

Ress AL, Perakis S and Pichler M: microRNAs and colorectal cancer. Adv Exp Med Biol. 889:89–103. 2015. View Article : Google Scholar : PubMed/NCBI

27 

Yamada A, Horimatsu T, Okugawa Y, Nishida N, Honjo H, Ida H, Kou T, Kusaka T, Sasaki Y, Yagi M, et al: Serum miR-21, miR-29a, and miR-125b are promising biomarkers for the early detection of colorectal neoplasia. Clin Cancer Res. 21:4234–4242. 2015. View Article : Google Scholar : PubMed/NCBI

28 

Yamada A, Cox MA, Gaffney KA, Moreland A, Boland CR and Goel A: Technical factors involved in the measurement of circulating microRNA biomarkers for the detection of colorectal neoplasia. PLoS One. 9:e1124812014. View Article : Google Scholar : PubMed/NCBI

29 

Yao J, Liang L, Huang S, Ding J, Tan N, Zhao Y, Yan M, Ge C, Zhang Z, Chen T, et al: MicroRNA-30d promotes tumor invasion and metastasis by targeting Galphai2 in hepatocellular carcinoma. Hepatology. 51:846–856. 2010.PubMed/NCBI

30 

Kobayashi N, Uemura H, Nagahama K, Okudela K, Furuya M, Ino Y, Ito Y, Hirano H, Inayama Y, Aoki I, et al: Identification of miR-30d as a novel prognostic maker of prostate cancer. Oncotarget. 3:1455–1471. 2012. View Article : Google Scholar : PubMed/NCBI

31 

Wu C, Jin B, Chen L, Zhuo D, Zhang Z, Gong K and Mao Z: MiR-30d induces apoptosis and is regulated by the Akt/FOXO pathway in renal cell carcinoma. Cell Signal. 25:1212–1221. 2013. View Article : Google Scholar : PubMed/NCBI

32 

Jiang W, Tian Y, Jiang S, Liu S, Zhao X and Tian D: MicroRNA-376c suppresses non-small-cell lung cancer cell growth and invasion by targeting LRH-1-mediated Wnt signaling pathway. Biochem Biophys Res Commun. 473:980–986. 2016. View Article : Google Scholar : PubMed/NCBI

33 

Liang Y, Zhao Q, Fan L, Zhang Z, Tan B, Liu Y and Li Y: Down-regulation of microRNA-381 promotes cell proliferation and invasion in colon cancer through upregulation of LRH-1. Biomed Pharmacother. 75:137–141. 2015. View Article : Google Scholar : PubMed/NCBI

34 

Zhang Q, Zhao S, Pang X and Chi B: MicroRNA-381 suppresses cell growth and invasion by targeting the liver receptor homolog-1 in hepatocellular carcinoma. Oncol Rep. 35:1831–1840. 2016.

35 

Anastas JN and Moon RT: WNT signalling pathways as therapeutic targets in cancer. Nat Rev Cancer. 13:11–26. 2013. View Article : Google Scholar

36 

Luu HH, Zhang R, Haydon RC, Rayburn E, Kang Q, Si W, Park JK, Wang H, Peng Y, Jiang W and He TC: Wnt/beta-catenin signaling pathway as a novel cancer drug target. Curr Cancer Drug Targets. 4:653–671. 2004. View Article : Google Scholar : PubMed/NCBI

37 

Dong Y, Cao B, Zhang M, Han W, Herman JG, Fuks F, Zhao Y and Guo M: Epigenetic silencing of NKD2, a major component of Wnt signaling, promotes breast cancer growth. Oncotarget. 6:22126–22138. 2015. View Article : Google Scholar : PubMed/NCBI

38 

Ozaki S, Ikeda S, Ishizaki Y, Kurihara T, Tokumoto N, Iseki M, Arihiro K, Kataoka T, Okajima M and Asahara T: Alterations and correlations of the components in the Wnt signaling pathway and its target genes in breast cancer. Oncol Rep. 14:1437–1443. 2005.PubMed/NCBI

39 

Li C, Heidt DG, Dalerba P, Burant CF, Zhang L, Adsay V, Wicha M, Clarke MF and Simeone DM: Identification of pancreatic cancer stem cells. Cancer Res. 67:1030–1037. 2007. View Article : Google Scholar : PubMed/NCBI

Related Articles

  • Abstract
  • View
  • Download
  • Twitter
Copy and paste a formatted citation
Spandidos Publications style
Yan L, Qiu J and Yao J: Downregulation of microRNA-30d promotes cell proliferation and invasion by targeting LRH-1 in colorectal carcinoma. Int J Mol Med 39: 1371-1380, 2017.
APA
Yan, L., Qiu, J., & Yao, J. (2017). Downregulation of microRNA-30d promotes cell proliferation and invasion by targeting LRH-1 in colorectal carcinoma. International Journal of Molecular Medicine, 39, 1371-1380. https://doi.org/10.3892/ijmm.2017.2958
MLA
Yan, L., Qiu, J., Yao, J."Downregulation of microRNA-30d promotes cell proliferation and invasion by targeting LRH-1 in colorectal carcinoma". International Journal of Molecular Medicine 39.6 (2017): 1371-1380.
Chicago
Yan, L., Qiu, J., Yao, J."Downregulation of microRNA-30d promotes cell proliferation and invasion by targeting LRH-1 in colorectal carcinoma". International Journal of Molecular Medicine 39, no. 6 (2017): 1371-1380. https://doi.org/10.3892/ijmm.2017.2958
Copy and paste a formatted citation
x
Spandidos Publications style
Yan L, Qiu J and Yao J: Downregulation of microRNA-30d promotes cell proliferation and invasion by targeting LRH-1 in colorectal carcinoma. Int J Mol Med 39: 1371-1380, 2017.
APA
Yan, L., Qiu, J., & Yao, J. (2017). Downregulation of microRNA-30d promotes cell proliferation and invasion by targeting LRH-1 in colorectal carcinoma. International Journal of Molecular Medicine, 39, 1371-1380. https://doi.org/10.3892/ijmm.2017.2958
MLA
Yan, L., Qiu, J., Yao, J."Downregulation of microRNA-30d promotes cell proliferation and invasion by targeting LRH-1 in colorectal carcinoma". International Journal of Molecular Medicine 39.6 (2017): 1371-1380.
Chicago
Yan, L., Qiu, J., Yao, J."Downregulation of microRNA-30d promotes cell proliferation and invasion by targeting LRH-1 in colorectal carcinoma". International Journal of Molecular Medicine 39, no. 6 (2017): 1371-1380. https://doi.org/10.3892/ijmm.2017.2958
Follow us
  • Twitter
  • LinkedIn
  • Facebook
About
  • Spandidos Publications
  • Careers
  • Cookie Policy
  • Privacy Policy
How can we help?
  • Help
  • Live Chat
  • Contact
  • Email to our Support Team