Spandidos Publications Logo
  • About
    • About Spandidos
    • Aims and Scopes
    • Abstracting and Indexing
    • Editorial Policies
    • Reprints and Permissions
    • Job Opportunities
    • Terms and Conditions
    • Contact
  • Journals
    • All Journals
    • Oncology Letters
      • Oncology Letters
      • Information for Authors
      • Editorial Policies
      • Editorial Board
      • Aims and Scope
      • Abstracting and Indexing
      • Bibliographic Information
      • Archive
    • International Journal of Oncology
      • International Journal of Oncology
      • Information for Authors
      • Editorial Policies
      • Editorial Board
      • Aims and Scope
      • Abstracting and Indexing
      • Bibliographic Information
      • Archive
    • Molecular and Clinical Oncology
      • Molecular and Clinical Oncology
      • Information for Authors
      • Editorial Policies
      • Editorial Board
      • Aims and Scope
      • Abstracting and Indexing
      • Bibliographic Information
      • Archive
    • Experimental and Therapeutic Medicine
      • Experimental and Therapeutic Medicine
      • Information for Authors
      • Editorial Policies
      • Editorial Board
      • Aims and Scope
      • Abstracting and Indexing
      • Bibliographic Information
      • Archive
    • International Journal of Molecular Medicine
      • International Journal of Molecular Medicine
      • Information for Authors
      • Editorial Policies
      • Editorial Board
      • Aims and Scope
      • Abstracting and Indexing
      • Bibliographic Information
      • Archive
    • Biomedical Reports
      • Biomedical Reports
      • Information for Authors
      • Editorial Policies
      • Editorial Board
      • Aims and Scope
      • Abstracting and Indexing
      • Bibliographic Information
      • Archive
    • Oncology Reports
      • Oncology Reports
      • Information for Authors
      • Editorial Policies
      • Editorial Board
      • Aims and Scope
      • Abstracting and Indexing
      • Bibliographic Information
      • Archive
    • Molecular Medicine Reports
      • Molecular Medicine Reports
      • Information for Authors
      • Editorial Policies
      • Editorial Board
      • Aims and Scope
      • Abstracting and Indexing
      • Bibliographic Information
      • Archive
    • World Academy of Sciences Journal
      • World Academy of Sciences Journal
      • Information for Authors
      • Editorial Policies
      • Editorial Board
      • Aims and Scope
      • Abstracting and Indexing
      • Bibliographic Information
      • Archive
    • International Journal of Functional Nutrition
      • International Journal of Functional Nutrition
      • Information for Authors
      • Editorial Policies
      • Editorial Board
      • Aims and Scope
      • Abstracting and Indexing
      • Bibliographic Information
      • Archive
    • International Journal of Epigenetics
      • International Journal of Epigenetics
      • Information for Authors
      • Editorial Policies
      • Editorial Board
      • Aims and Scope
      • Abstracting and Indexing
      • Bibliographic Information
      • Archive
    • Medicine International
      • Medicine International
      • Information for Authors
      • Editorial Policies
      • Editorial Board
      • Aims and Scope
      • Abstracting and Indexing
      • Bibliographic Information
      • Archive
  • Articles
  • Information
    • Information for Authors
    • Information for Reviewers
    • Information for Librarians
    • Information for Advertisers
    • Conferences
  • Language Editing
Spandidos Publications Logo
  • About
    • About Spandidos
    • Aims and Scopes
    • Abstracting and Indexing
    • Editorial Policies
    • Reprints and Permissions
    • Job Opportunities
    • Terms and Conditions
    • Contact
  • Journals
    • All Journals
    • Biomedical Reports
      • Information for Authors
      • Editorial Policies
      • Editorial Board
      • Aims and Scope
      • Abstracting and Indexing
      • Bibliographic Information
      • Archive
    • Experimental and Therapeutic Medicine
      • Information for Authors
      • Editorial Policies
      • Editorial Board
      • Aims and Scope
      • Abstracting and Indexing
      • Bibliographic Information
      • Archive
    • International Journal of Epigenetics
      • Information for Authors
      • Editorial Policies
      • Editorial Board
      • Aims and Scope
      • Abstracting and Indexing
      • Bibliographic Information
      • Archive
    • International Journal of Functional Nutrition
      • Information for Authors
      • Editorial Policies
      • Editorial Board
      • Aims and Scope
      • Abstracting and Indexing
      • Bibliographic Information
      • Archive
    • International Journal of Molecular Medicine
      • Information for Authors
      • Editorial Policies
      • Editorial Board
      • Aims and Scope
      • Abstracting and Indexing
      • Bibliographic Information
      • Archive
    • International Journal of Oncology
      • Information for Authors
      • Editorial Policies
      • Editorial Board
      • Aims and Scope
      • Abstracting and Indexing
      • Bibliographic Information
      • Archive
    • Medicine International
      • Information for Authors
      • Editorial Policies
      • Editorial Board
      • Aims and Scope
      • Abstracting and Indexing
      • Bibliographic Information
      • Archive
    • Molecular and Clinical Oncology
      • Information for Authors
      • Editorial Policies
      • Editorial Board
      • Aims and Scope
      • Abstracting and Indexing
      • Bibliographic Information
      • Archive
    • Molecular Medicine Reports
      • Information for Authors
      • Editorial Policies
      • Editorial Board
      • Aims and Scope
      • Abstracting and Indexing
      • Bibliographic Information
      • Archive
    • Oncology Letters
      • Information for Authors
      • Editorial Policies
      • Editorial Board
      • Aims and Scope
      • Abstracting and Indexing
      • Bibliographic Information
      • Archive
    • Oncology Reports
      • Information for Authors
      • Editorial Policies
      • Editorial Board
      • Aims and Scope
      • Abstracting and Indexing
      • Bibliographic Information
      • Archive
    • World Academy of Sciences Journal
      • Information for Authors
      • Editorial Policies
      • Editorial Board
      • Aims and Scope
      • Abstracting and Indexing
      • Bibliographic Information
      • Archive
  • Articles
  • Information
    • For Authors
    • For Reviewers
    • For Librarians
    • For Advertisers
    • Conferences
  • Language Editing
Login Register Submit
  • This site uses cookies
  • You can change your cookie settings at any time by following the instructions in our Cookie Policy. To find out more, you may read our Privacy Policy.

    I agree
Search articles by DOI, keyword, author or affiliation
Search
Advanced Search
presentation
International Journal of Molecular Medicine
Join Editorial Board Propose a Special Issue
Print ISSN: 1107-3756 Online ISSN: 1791-244X
Journal Cover
November-2020 Volume 46 Issue 5

Full Size Image

Sign up for eToc alerts
Recommend to Library

Journals

International Journal of Molecular Medicine

International Journal of Molecular Medicine

International Journal of Molecular Medicine is an international journal devoted to molecular mechanisms of human disease.

International Journal of Oncology

International Journal of Oncology

International Journal of Oncology is an international journal devoted to oncology research and cancer treatment.

Molecular Medicine Reports

Molecular Medicine Reports

Covers molecular medicine topics such as pharmacology, pathology, genetics, neuroscience, infectious diseases, molecular cardiology, and molecular surgery.

Oncology Reports

Oncology Reports

Oncology Reports is an international journal devoted to fundamental and applied research in Oncology.

Experimental and Therapeutic Medicine

Experimental and Therapeutic Medicine

Experimental and Therapeutic Medicine is an international journal devoted to laboratory and clinical medicine.

Oncology Letters

Oncology Letters

Oncology Letters is an international journal devoted to Experimental and Clinical Oncology.

Biomedical Reports

Biomedical Reports

Explores a wide range of biological and medical fields, including pharmacology, genetics, microbiology, neuroscience, and molecular cardiology.

Molecular and Clinical Oncology

Molecular and Clinical Oncology

International journal addressing all aspects of oncology research, from tumorigenesis and oncogenes to chemotherapy and metastasis.

World Academy of Sciences Journal

World Academy of Sciences Journal

Multidisciplinary open-access journal spanning biochemistry, genetics, neuroscience, environmental health, and synthetic biology.

International Journal of Functional Nutrition

International Journal of Functional Nutrition

Open-access journal combining biochemistry, pharmacology, immunology, and genetics to advance health through functional nutrition.

International Journal of Epigenetics

International Journal of Epigenetics

Publishes open-access research on using epigenetics to advance understanding and treatment of human disease.

Medicine International

Medicine International

An International Open Access Journal Devoted to General Medicine.

Journal Cover
November-2020 Volume 46 Issue 5

Full Size Image

Sign up for eToc alerts
Recommend to Library

  • Article
  • Citations
    • Cite This Article
    • Download Citation
    • Create Citation Alert
    • Remove Citation Alert
    • Cited By
  • Similar Articles
    • Related Articles (in Spandidos Publications)
    • Similar Articles (Google Scholar)
    • Similar Articles (PubMed)
  • Download PDF
  • Download XML
  • View XML
Article Open Access

Insulin‑receptor substrate 1 protects against injury in endothelial cell models of ox‑LDL‑induced atherosclerosis by inhibiting ER stress/oxidative stress‑mediated apoptosis and activating the Akt/FoxO1 signaling pathway

  • Authors:
    • Juan Liu
    • Xu Yi
    • Yuan Tao
    • Yanjiang Wang
    • Zhiqiang Xu
  • View Affiliations / Copyright

    Affiliations: Department of Neurology, Daping Hospital, Army Medical University, Chongqing 400042, P.R. China
    Copyright: © Liu et al. This is an open access article distributed under the terms of Creative Commons Attribution License.
  • Pages: 1671-1682
    |
    Published online on: September 15, 2020
       https://doi.org/10.3892/ijmm.2020.4728
  • Expand metrics +
Metrics: Total Views: 0 (Spandidos Publications: | PMC Statistics: )
Metrics: Total PDF Downloads: 0 (Spandidos Publications: | PMC Statistics: )
Cited By (CrossRef): 0 citations Loading Articles...

This article is mentioned in:



Abstract

Oxidized low‑density lipoprotein (ox‑LDL)‑induced endothelial cell (EC) injury is a risk factor for atherosclerosis. Therefore, the present study aimed to investigate the effects of insulin‑receptor substrate 1 (IRS‑1) on injury to ox‑LDL‑exposed ECs. For this purpose, thoracic aorta tissues were isolated from rats and cultured to obtain ECs, which were then identified using immunohistochemical staining. IRS‑1 overexpression plasmid (pcDNA3.1‑IRS‑1) and IRS‑1‑small interfering RNA were synthesized and transfected into ECs pre‑exposed to ox‑LDL. MTT and TUNEL assays were performed to evaluate the cell proliferative activity and apoptosis. Intracellular reactive oxygen species (ROS) production was determined by a flow cytometry assay. Reverse transcription‑quantitative PCR was conducted to measure the peroxisome proliferator‑activated receptor gamma co‑activator 1 alpha (Ppargcla), phosphoenolpyruvate carboxykinase 1 (Pck1) and glucose‑6‑phosphatase catalytic subunit (G6pc) gene transcription levels. Western blot analysis was then performed to determine the IRS‑1, forkhead box O1 (FoxO1), phosphorylated (p‑)FoxO1, 78‑kDa glucose‑regulated protein (GRP78), p‑eukaryotic translation initiation factor 2A (eIF2α), CHOP, Akt and p‑Akt expression levels. Immunofluorescence staining was used to evaluate p‑FoxO1 nuclear localization. The results indicated that IRS‑1 significantly enhanced the proliferative activity, whereas it inhibited the apoptosis of ECs in a model of ox‑LDL‑induced atherosclerosis compared with ECs without IRS‑1 treatment (P<0.05). IRS‑1 significantly decreased the p‑FoxO1/FoxO1 ratio compared with ECs without ox‑LDL treatment (P<0.05). IRS‑1 significantly downregulated the expression of ER stress biomarkers, including GRP78, CHOP and the p‑eIF2α/eIF2α ratio in ox‑LDL‑exposed ECs compared with ECs without ISR‑1 treatment (P<0.05). IRS‑1 significantly reduced the intracellular ROS levels in the EC models of ox‑LDL‑induced atherosclerosis compared with ECs without IRS‑1 treatment (P<0.05). Moreover, IRS‑1 promoted the phosphorylation of Akt in the EC models of ox‑LDL‑induced atherosclerosis. IRS‑1 also significantly suppressed the transcription of atherosclerosis‑associated genes in ox‑LDL‑exposed ECs compared with ECs without IRS‑1 treatment (P<0.05). Furthermore, IRS‑1 significantly increased the cytoplasmic localization of p‑FoxO1 in EC models of ox‑LDL‑induced atherosclerosis. On the whole, the findings of the present study demonstrate that IRS‑1 exerts protective effects in an EC model of ox‑LDL‑induced atherosclerosis by inhibiting ER stress/oxidative stress‑mediated apoptosis and activating the Akt/FoxO1 signaling pathway.

Introduction

Based on the 2015 report from the World Health Organization, cardiovascular disorders, as a serious health concern, has become a common cause of mortality worldwide (1). In China, consistent with the global trend, cardiovascular disorder cases are increasing annually (2). Atherosclerosis, as a common risk factor for cardiovascular disease, is considered to be a type of chronic lipid-triggered vessel-wall inflammation (3). Atherosclerosis has also been revealed to be an important cause of mortality and morbidity in industrialized countries (4).

The onset of atherosclerosis is mainly induced by dysfunction and leukocytes of endothelial cell (EC) dysfunction and leukocyte infiltration (5). Therefore, injury to ECs is commonly considered an initial event in the development and progression of atherosclerosis (4). The deposition or accumulation of modified-lipoproteins within the artery wall can enhance endothelial permeability and induce the apoptosis of ECs indirectly (6). Moreover, previous studies (7,8) have reported that oxidized low-density lipoprotein (ox-LDL)-triggered oxidative injury is a critical risk factor for the damage or injury to ECs, resulting in the formation of atherosclerotic plaques. Clinically, the application of statins has exhibited greater efficacy in numerous patients with cardiovascular diseases, but has also led to certain side-effects (9).

Apoptosis, as a form of programmed cell death, is mainly characterized by the energy-dependent biochemical functions and the distinct morphological characteristics (10). Apoptosis has been proven as a critical component for various processes, such as the development and functions of the immune system, normal cell turnover, embryonic development and cell death (10). In addition, apoptosis has been implicated in a series of pathological and/or physiological progressions, such as inflammation, oxidative stress and immune responses in several disorders (11). Previous studies have demonstrated that the induction of apoptosis is a promising therapeutic target for treating atherosclerosis (3,12). Another study (13) also revealed that endoplasmic reticulum (ER) stress may lead to apoptosis and may be involved in ox-LDL-induced damage to ECs. Therefore, the inhibition of ER stress-associated apoptosis may be a potential strategy with which to protect ECs against damage caused by ox-LDL stimulation.

Insulin receptor substrate 1 (IRS-1), as an insulin-receptor tyrosine kinase ligand, plays important roles in the progression of coronary artery disorder and type-2 diabetes mellitus (14). A previous study (15) demonstrated that the IRS-1-associated signaling pathway in the endothelium can prevent the dysfunction of ECs and may participate in the pathological processes of diabetes and cardiovascular diseases. Moreover, it has been demonstrated that IRS-1 plays a crucial role in atherosclerosis (15-17); however, the potential mechanisms have yet to be fully elucidated. Forkhead box O1 (FoxO1) is commonly overexpressed in atherosclerotic plaques and participates in a series of atherogenic signaling pathways in ECs (18). Therefore, FoxO1 may be a potential therapeutic target for the treatment of atherosclerosis (19).

Based on the aforementioned findings, it was hypothesized that IRS-1 may prevent ox-LDL-induced injury to ECs by modulating apoptosis and regulating molecules in the FoxO1 signaling pathway. Therefore, the aims of the present study were to investigate the effects of IRS-1 expression on ox-LDL-induced damage to ECs and EC apoptosis, as well as to identify the potential underlying mechanisms.

Materials and methods

Animals and primary culture of ECs

Sprague-Dawley rats (weighing 200-220 g) were purchased from the Laboratory Animal Center of Third Military Medical University, and were used for isolating thoracic aortas and culturing the ECs. The rats were anaesthetized via an intraperitoneal injection of 50 mg/kg body weight pentobarbital, and the thoracic aortas were then isolated. The rats were finally euthanized by an intraperitoneal injection of 120 mg/kg body weight pentobarbital. The chest of the rats was opened to expose the thoracic aorta, which was rapidly removed and placed into D-Hanks medium (Gibco; Thermo Fisher Scientific, Inc.; Fig. 1A). After washing 3 times with D-Hanks solution, the thoracic aorta tissues were cut into small sections (~1 mm3). The tissue sections were placed into 12-well plates containing 10% FBS (ZSGB Bio, Inc.) and cultured for 2 h at 37°C with 5% CO2. The tissue sections were then cultured in DMEM containing 20% FBS (Gibco; Thermo Fisher Scientific, Inc.) for 48 h to separate the cells from the tissues. The cells were digested using 0.25% trypsin (Beyotime Institute of Biotechnology) supplemented with 0.02% EDTA, cultured for 24 h and passaged for 2-3 generations for use in the following experiments (Fig. 1B). For the remaining rats following all of the experiments, the rats were subjected to euthanasia by an intraperitoneal injection of 120 mg/kg body weight pentobarbital.

Figure 1

Illustration of the process for thoracic aorta isolation, and primary culture and identification. (A) Isolation process for thoracic aorta isolation. (B) Primary culture for isolated cells; magnification x400. (C) Identification for ECs by staining factor VIII; magnification, x400. ECs, endothelial cells.

All animal experiments procedures were approved by the IACUC of Daping Hospital, Army Medical University, and complied with the guidelines for the Care and Use of Laboratory Animals.

Identification of ECs

For the isolated and cultured cells, immunohistochemical staining was conducted to identify ECs, according to a previously described method (20). The aforementioned cultured cells were fixed with 4% paraformaldehyde (Sangon Biotech. Co., Ltd.) for 10 min, rinsed in PBS (ZSGB Bio, Inc.) and then fixed using methanol for 5 min. The cells were treated with 0.1% Triton-X 100 for 5 min and incubated with rabbit anti-rat factor VIII polyclonal antibody (1:2,000; cat. no. ab236284; Abcam) overnight at 4°C. The cells were then washed with PBS and treated with horseradish peroxidase (HRP)-labeled goat anti-rabbit IgG (1:1,000; cat. no. ab6721; Abcam) in the dark for 1 h at room temperature. The stained images were viewed and captured under a classic light microscope (model, DMI3000; Leica Microsystems GmbH).

Synthesis and transfection of IRS-1 overexpression plasmid and IRS-1 small interfering RNA (siRNA)

The complementary DNA (cDNA) sequence of IRS-1 was synthesized depending on mRNAs extracted from the ECs by Western Biotech. The obtained IRS-1 sequence was then sub-cloned into the pcDNA3.1 vector (cat. no. V790-20, Invitrogen; Thermo Fisher Scientific, Inc.), to generate the pcDNA3.1-IRS-1 plasmid (IRS-1 group), which could overexpress IRS-1. siRNA targeting IRS-1 (accession no. NM_012969) was also synthesized by Western Biotech. The siRNA sequences were as follows: Sense, 5′-UCCACUUGCAUCCAGAACUCGGUUUUGGCCACUGACUGACCGAGUUCUAUGCAAGUGGA-3′ and antisense, 5′-AGGUGAACGUAGGUCUUGAGCCAAAACCGGUGACUGACUGGCUCAAUACGUUCACCU-3′. Moreover, a negative control siRNA was synthesized with the following sequences: Sense, 5′-CCTGTCAGTTCCAGACTTCGGAACCCCAGTCAGTGGCCAA-3′ and antisense, 5′-GGGTTCCGAAGTCTGGAACTGACA-3′. The synthesized pcDNA3.1-IRS-1 plasmid and siIRS-1 or control siRNA were transfected into ECs using Lipofectamine® 2000 regent (cat. no. 11668-027; Invitrogen; Thermo Fisher Scientific, Inc.) according to the manufacturer's protocol. Briefly, the ECs were adjusted to density of 1x105 cells/well in a 24-well plate, and the plasmids were transfected when the cells achieved a cell confluence of 70-80%. The ECs were administrated with plasmids at dose of 1.2 µg/well and cultured for 4 h at 37°C. The medium was then replaced with fresh medium and the ECs were cultured at 37°C for a further 24 h. Finally, the ECs were collected for use in the following experiments.

Moreover, in preliminary experiments, the effects of ox-LDL treatment on the transfection process were evaluated, the findings of which revealed that there were no marked effects of ox-LDL treatment on transfection (data not shown). The transfection efficiency of the plasmids was also determined by reverse transcription-quantitative PCR (RT-qPCR), which illustrated a high efficacy (data not shown).

Establishment of EC models of ox-LDL-induced atherosclerosis and trial grouping

The establishment of EC models of ox-LDL-induced atherosclerosis was conducted according to a previously described protocol (21). The ECs were cultured in DMEM containing ox-LDL (final concentration, 80 µg/ml), supplemented with 10% FBS and 1% streptomycin-penicillin (Beyotime Institute of Biotechnology) for 24 h at 37°C with 5% CO2. The cells in the EC model ox-LDL-induced atherosclerosis were divided into following groups: i) The negative control+ox-LDL group (NC+ox-LDL group); ii) The group of ECs exposed to ox-LDL and transfected with the blank pcDNA3.1 plasmid (Vector+ox-LDL group); iii) The group of ECs exposed to ox-LDL and transfected with the pcDNA3.1-IRS-1 plasmid (IRS-1+ox-LDL group); and iv) The group of ECs exposed to ox-LDL and transfected with siIRS-1 (IRS-1-siRNA+ox-LDL group). In order to compare these groups, ECs not exposed to ox-LDL were also divided into the negative control group (NC group, transfected with the negative control siRNA sequence as described above), the Vector group, the IRS-1 group and the IRS-1-siRNA group.

MTT assay

The proliferative activity of the ECs was evaluated using MTT assay. Pre-treated ECs were cultured on 96-well plates for 24 h and then incubated with MTT (Sigma-Aldrich; Merck KGaA) at a final concentration of 5 mg/ml for 4 h. The supernatants of the cells were then discarded and the formed formazan crystals were dissolved with DMSO solution (150 µl; Amresco, Inc.). An ELISA reader at 490 nm was used to measure the absorbance of the 96-well culture plates. The proliferative activity (the activity of cell proliferation) of the ECs was calculated as an optical value ratio of living cells vs. normal wells.

TUNEL analysis

The apoptosis of the ox-LDL-exposed and/or IRS-1/IRS-1-siRNA-transfected ECs was evaluated by TUNEL assay. TUNEL assay was conducted using a Roch In Situ Cell Death kit (cat. no. 11684795899; Roche Diagnostics, Inc.), according to the manufacturer's protocol. TUNEL-positive cells were assigned as the levels of TUNEL-positive staining cells vs. total cells from ≥10 random visual fields.

Measurement of intracellular reactive oxygen species (ROS) levels

The production of intracellular ROS was measured using a flow cytometry assay with an oxidation-specific probe of 2,7-dichlorofuorescin diacetate (DCFH-DA), using a commercial ROS Assay Staining kit (BD Biosciences) according to the manufacturer's instructions. Cells were washed 3 times using PBS and stained with DCFH-DA (10 µM) at 37°C for 60 min. The produced neutrophil-fluorescence from 10,000 cells was examined using a FACSCanto II flow cytometer (BD Biosciences). The fluorescence was measured and analyzed with a professional Cell-Quest Software (version 3.3, BD Biosciences). The oxidative viability was assigned as P1 values.

RT-qPCR

RT-qPCR assay was conducted to measure the expression levels of proliferator-activated receptor γ co-activator 1 α (Ppargcla), phosphoenolpyruvate carboxykinase 1 (Pck1) and glucose-6-phosphatase catalytic subunit (G6pc) in ox-LDL-exposed and/or IRS-1/IRS-1-siRNA-treated ECs. Total RNAs of ECs were extracted using TRIzol® reagent (Beyotime Institute of Biotechnology) and cDNA was synthesized using a Reverse-Transcription kit (Western Biotech) following the manufacturer's instructions. qPCR was conducted using a Eppendorf PCR device (Eppendorf) and a SYBR-Green I PCR kit (Western Biotech). The following thermocycling conditions were used: 35 cycles at 94°C for 20 sec, 60°C for 30 sec and 72°C for 30 sec. The specific primers for amplifying the aforementioned genes are presented in Table I. The 2-ΔΔCq method was utilized to analyze the relative value of the RT-qPCR data (22).

Table I

Primer sequences used for the reverse transcription-quantitative PCR assay.

Table I

Primer sequences used for the reverse transcription-quantitative PCR assay.

GenesSequence (5′-3′)Length (bp)
Ppargc1aForward CAAGTATCTGACCACAAACGATG110
Reverse ACTGCGGTTGTGTATGGGAC
Pck1Forward CAGACTCGCCCTATGTGGTG157
Reverse TTGCAGGCCCAGTTGTTG
G6pCForward GACTGTGGGCATCAATCTCCTC160
Reverse GGTGACGGGGAACTGTTTTATC
β-actinForward CCCATCTATGAGGGTTACGC150
Reverse TTTAATGTCACGCACGATTTC
Western blot analysis

Proteins from ox-LDL-exposed and/or IRS-1/IRS-1-siRNA transfected ECs were extracted using radioimmunoprecipitation assay (RIPA, Beyotime Institute of Biotechnology) and the protein concentrations of the extracted proteins were measured using a BCA Detection kit (Amersham; Cytiva). A total of 2 µg proteins (for each lane) in cell lysates were loaded and separated by 12% SDS-PAGE (Sigma-Aldrich; Merck KGaA) and then electro-transferred onto PVDF membranes (Amersham; Cytiva). The membranes were then blocked with the 5% non-fat dried milk in TBST solution at 37°C for 1 h. Subsequently, the PVDF membranes were incubated with rabbit-derived antibodies, including anti-IRS-1 (1:2,000; cat. no. ab52167), anti-FoxO1 (1:2,000; cat. no. ab52857), anti-phosphorylated (p-)FoxO1 (1:1,000; phospho S256) (anti-p-FoxO1; 1:2,000; cat. no. ab131339), anti-78-kDa glucose-regulated protein (GRP78; 1:1,000; cat. no. ab108615), anti-p-eukaryotic translation initiation factor 2A (eIF2α; phospho S51) (1:2,000; cat. no. ab32157), anti-CHOP (1:2,000; cat. no. ab179823), anti-Akt (1:1,000; cat. no. ab10693), anti-p-Akt (phospho S473) (1:1,000; cat. no. ab81283) and anti-GAPDH (1:2,000; cat. no. ab9485) at 4°C overnight. The aforementioned primary antibodies were obtained from Abcam. After washing 3 times with phosphate-buffered solution Tween-20 (PBST, Beyotime Institute of Biotechnology), the PVDF membranes were incubated with HRP-conjugated goat anti-rabbit IgG (1:1,000; cat. no. AQ132P; Sigma-Aldrich; Merck KGaA) at 37°C for 2 h. The western blot bands were visualized with an Pierce ECL kit (cat. no. NCI4106; Thermo Fisher Scientific, Inc.), as described by the protocol of the manufacturer. For the quantification of visualized western blot images, protein expression was represented as the relative value of targeting protein bands normalized to the GAPDH control. For the quantification of the western blot images, Labworks Analysis Software (version 4.5, UVP, Inc.) was used.

Immunofluorescence staining for p-FoxO1 nuclear localization

The ECs were cultured in poly-L-lysine pre-treated cover-slips containing FBS-free DMEM for starvation. The cells were then fixed using 4% paraformaldehyde (Sangon Biotech. Co., Ltd.) and stained using rabbit anti-p-FoxO1 antibody (1:1,000; cat. no. ab131339; Abcam) at 4°C overnight, followed by incubation with goat anti-rabbit IgG-Alexa Fluor 647 antibody (1:1,000; cat. no. ab150083; Abcam) at 37°C for 2 h. The stained coverslips were observed and analyzed with a TCS SP5 confocal-laser scanning microscope (Leica Microsystems GmbH). The localization of p-FoxO1 in the nucleus was evaluated using ImageJ Software 2.0 (National Institutes of Health) by analyzing the fluorescence intensity.

Statistical analysis

Data are presented as the means ± standard deviation (SD) and were analyzed using SPSS statistical software 20.0 (IBM Corp.). The differences among variables were analyzed using one-way ANOVA followed by Tukey's post hoc test. All data were obtained from at least 6 experiments or repeats. P<0.05 was considered to indicate a statistically significant difference.

Results

IRS-1 enhances the proliferative ability of ECs in a model of ox-LDL-induced atherosclerosis

Following the successful isolation of thoracic aorta tissue (Fig. 1A) and the culture of isolated cells (Fig. 1B), factor VIII expression was examined to identify the ECs. The results of immunohistochemistry staining indicated that the primarily cultured cells positively expressed factor VIII (expressed both in the cytoplasm and cell nuclei) (Fig. 1C), which suggested that the cells were ECs. The results of MTT assay demonstrated that there were no significant differences in the proliferative activities of the ECs (without ox-LDL exposure) among the NC, Vector and IRS-1 groups at 24 h (Fig. 2A), 48 h (Fig. 2B) and 72 h (Fig. 2C; all P>0.05). However, the proliferative activities were markedly lower in the IRS-1-siRNA group compared to other groups without ox-LDL exposure at 24 h (Fig. 2A), 48 h (Fig. 2B) and 72 h (P<0.05). Moreover, exposure to ox-LDL significantly decreased the proliferative activities of the ECs compared with the ECs not exposed to ox-LDL (Fig. 2; all P<0.05). In the ECs exposed to ox-LDL, the proliferative activity in the IRS-1+ox-LDL group was significantly enhanced; however, it was significantly reduced in the IRS-1-siRNA+ox-LDL group, compared with the Vector+ ox-LDL group, at 24 h (Fig. 2A), 48 h (Fig. 2B) and 72 h (Fig. 2C; all P>0.05).

Figure 2

Evaluation of the proliferative activity of ox-LDL-exposed and unexposed ECs undergoing IRS-1/IRS-1-siRNA transfection. (A) Proliferative activity of ECs at 24 h. (B) Proliferative activity of ECs at 48 h. (C) Proliferative activity of ECs at 72 h. *P<0.05 vs. Vector group or Vector+ox-LDL group; #P<0.05 vs. ECs without ox-LDL treatment. NC, negative control group; ECs, endothelial cells; ox-LDL, oxidized low-density lipoprotein; IRS-1, insulin-receptor substrate 1.

IRS-1 inhibits the apoptosis of ECs in the model of ox-LDL-induced atherosclerosis

To determine the apoptosis of ECs, a TUNEL assay was performed (Fig. 3A), and the results suggested that apoptotic rates of the ox-LDL-exposed ECs were significantly higher compared with those of the ECs without ox-LDL exposure (Fig. 3B; all P<0.05). In addition, IRS-1 overexpression significantly inhibited the cell apoptotic rates, while transfection with IRS-1-siRNA significantly enhanced apoptosis compared with the Vector group, both in the ox-LDL-exposed or in the ECs not exposed to ox-LDL (Fig. 3B; both P<0.05).

Figure 3

TUNEL staining for the apoptosis of ox-LDL-exposed and unexposed ECs. (A) TUNEL staining images. Arrows represent the TUNEL positively stained cells. Magnification x400. (B) Statistical analysis of TUNEL-positive staining in ECs. *P<0.05 vs. Vector group or Vector+ox-LDL group; #P<0.05 vs. ECs without ox-LDL treatment. NC, negative control group; ECs, endothelial cells; ox-LDL, oxidized low-density lipoprotein; IRS-1, insulin-receptor substrate 1.

IRS-1 upregulates the phosphorylation of FoxO1 in ECs in a model of ox-LDL-induced atherosclerosis

Following transfection of the ECs with the IRS-1 plasmid or IRS-1-siRNA, western blot analysis was conducted to determine IRS-1 expression (Fig. 4A). It was found that IRS-1 expression was significantly higher in the IRS-1 group (P<0.05) and significantly lower in the IRS-1-siRNA group (P<0.05) compared with the Vector group (Fig. 4A). Furthermore, the p-FoxO1/FoxO1 ratio reflects the phosphorylation of FoxO1 protein; therefore, the p-FoxO1/FoxO1 ratio was determined. The p-FoxO1/FoxO1 ratio in the ECs was significantly increased in the IRS-1 group (P<0.05) and significantly decreased in the IRS-1-siRNA group (P<0.05) compared with the Vector group (Fig. 4B). It was demonstrated that exposure to ox-LDL significantly decreased the p-FoxO1/FoxO1 ratio compared with the ECs not exposed to ox-LDL (Fig. 4B; all P<0.05). In addition, the p-FoxO1/FoxO1 ratio was upregulated in the IRS-1+ox-LDL group (P<0.05) and downregulated in the IRS-1-siRNA+ox-LDL group (P<0.05) compared with the Vector+ox-LDL group (Fig. 4B).

Figure 4

IRS-1 transfection significantly enhances the p-FoxO1/FoxO1 ratio in both ox-LDL-exposed treated and unexposed ECs. (A) Western blot analysis and statistical analysis of IRS-1 expression in ECs. (B) Western blot analysis and statistical analysis of FoxO1 and p-FoxO1 expression in ECs. *P<0.05 vs. Vector group or Vector+ox-LDL group; #P<0.05 vs. ECs without ox-LDL exposure. NC, negative control group; ECs, endothelial cells; ox-LDL, oxidized low-density lipoprotein; IRS-1, insulin-receptor substrate 1.

IRS-1 downregulates the expression ER stress biomarkers in ECs in a model of ox-LDL-induced atherosclerosis

The levels of the ER stress biomarkers, including GRP78, CHOP and p-eIF2α, were examined by western blot analysis (Fig. 5A). The results demonstrated that exposure to ox-LDL significantly upregulated the expression levels of GRP78 and CHOP (Fig. 5B) and increased the p-eIF2α/eIF2α ratio (Fig. 5C) compared with the ECs not exposed to ox-LDL (all P<0.05). Moreover, the expression levels of GRP78 and CHOP (Fig. 5B) and the p-eIF2α/eIF2α ratio (Fig. 5C) were significantly lower in the IRS-1+ox-LDL group and higher in the IRS-1-siRNA+ox-LDL group compared with the Vector+ox-LDL group (all P<0.05).

Figure 5

Measurements of the expression of ER stress-associated molecules and Akt/p-Akt expression in ox-LDL-exposed treated or unexposed ECs by western blot analysis. (A) Western blot analysis of Ak/p-Akt expression and the ER stress-associated molecules, GRP78, p-eIF2α and CHOP. (B) Statistical analysis of GRP78 and CHOP expression levels. (C) Statistical analysis of the p-eIF2α/eIF2α ratio. (D) Statistical analysis of the p-Akt/Akt ratio. *P<0.05 vs. Vector group or Vector + ox-LDL group; #P<0.05 vs. ECs without ox-LDL treatment. NC, negative control group; ECs, endothelial cells; ox-LDL, oxidized low-density lipoprotein; IRS-1, insulin-receptor substrate 1; GRP78, 78-kDa glucose-regulated protein; p-eIF2α, phosphorylated eukaryotic translation initiation factor 2α.

IRS-1 promotes the phosphorylation of Akt in ECs in a model of ox-LDL-induced atherosclerosis

Based on the effect of IRS-1 on ROS production, the levels of the oxidative stress molecules, Akt and p-Akt, were measured by western blot analysis (Fig. 5A). The results demonstrated that exposure to ox-LDL significantly reduced the p-Akt/Akt ratio compared with the ECs not exposed to ox-LDL (Fig. 5D; all P<0.05). However, IRS-1 overexpression significantly reversed the suppressive effects of ox-LDL on the p-Akt/Akt ratio (Fig. 5D; P<0.05), which suggested that IRS-1 promoted the p-Akt/Akt ratio. It was found that transfection with IRS-1-siRNA significantly reduced the p-Akt/Akt ratio in ox-LDL-exposed ECs, compared with the Vector+ox-LDL group (Fig. 5D; P<0.05).

IRS-1 reduces intracellular ROS levels in ECs in a model of ox-LDL-induced atherosclerosis

A flow cytometric assay (Fig. 6A) was conducted to determine ROS production in the EC model of ox-LDL-induced atherosclerosis. For the ECs not exposed to ox-LDL, intracellular ROS production (P1 value) was significantly lower in the IRS-1 group and significantly higher in the IRS-1-siRNA group compared with the Vector group (Fig. 6B; both P<0.05). The results also indicated that exposure to ox-LDL significantly increased ROS production (P1 value) compared with the ECs not exposed to ox-LDL (Fig. 6B; all P<0.05). In addition, the ox-LDL-induced upregulation of ROS production (P1 value) was significantly suppressed following transfection with IRS-1 plasmid (IRS-1+ox-LDL group) and was further significantly enhanced following transfection with IRS-1-siRNA (IRS-1-siRNA+ox-LDL group) compared with the Vector+ox-LDL group (Fig. 6B; both P<0.05).

Figure 6

Intracellular ROS production in an EC model of ox-LDL-induced atherosclerosis. (A) Flow cytometric assay of intracellular ROS production. (B) Statistical analysis of intracellular ROS, presented as P1 values. *P<0.05 vs. Vector group or Vector+ox-LDL group; #P<0.05 vs. ECs without ox-LDL exposure. NC, negative control group; ECs, endothelial cells; ox-LDL, oxidized low-density lipoprotein; IRS-1, insulin-receptor substrate 1.

IRS-1 suppresses the transcription of atherosclerosis-associated genes in ECs in a model of ox-LDL-induced atherosclerosis

The results of RT-qPCR (Fig. 7) revealed that IRS-1 overexpression significantly suppressed the transcription of atherosclerosis-associated genes, including Ppargcla, Pck1 and G6pC, compared with the Vector group, in both the ox-LDL-exposed or unexposed ECs (Fig. 7; all P<0.05). Furthermore, transfection with IRS-1-siRNA significantly increased the transcription levels of the Ppargcla, Pck1 and G6pC genes, compared with both the Vector group and Vector+ox-LDL group (Fig. 7; all P<0.05).

Figure 7

Evaluation of transcription levels of atherosclerosis-associated genes expression in ox-LDL-exposed treated or unexposed ECs, by RT-qPCR. (A) Statistical analysis of the transcription of Ppargclagene. (B) Statistical analysis of the transcription of Pck1 gene. (C) Statistical analysis of the transcription of G6pC gene. *P<0.05 vs. Vector group or Vector + ox-LDL group; #P<0.05 vs. ECs without ox-LDL exposure. NC, negative control group; ECs, endothelial cells; ox-LDL, oxidized low-density lipoprotein; IRS-1, insulin-receptor substrate 1.

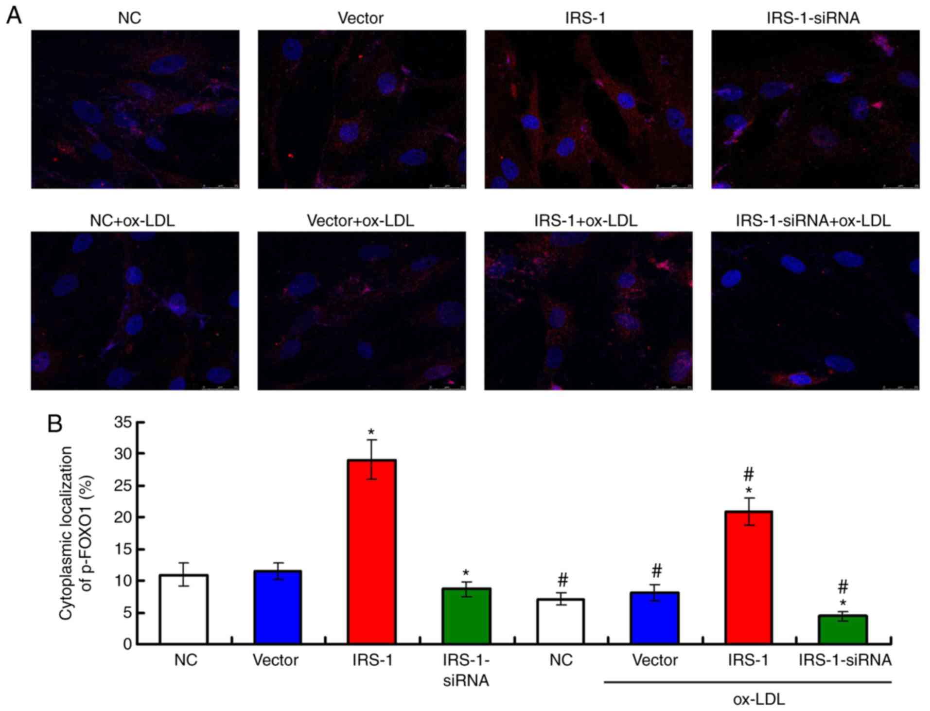
IRS-1 increases the cytoplasmic localization of p-FoxO1 in ECs in a model of ox-LDL-induced atherosclerosis

In order to assess the cytoplasmic localization of p-FoxO1 in ECs, immunofluorescence staining was conducted (Fig. 8A). The results indicated that exposure to ox-LDL significantly inhibited the cytoplasmic localization of p-FoxO1 compared with the ECs not exposed to ox-LDL (Fig. 8B; all P<0.05). In addition, transfection with IRS-1 plasmid (IRS-1+ox-LDL group) significantly increased the cytoplasmic localization of p-FoxO1 compared with tje Vector+ox-LDL group (Fig. 8B; P<0.05). It was demonstrated that transfection with IRS-1-siRNA (IRS-1-siRNA+ox-LDL group) significantly decreased the cytoplasmic localization of p-FoxO1 compared with the Vector+ox-LDL group (Fig. 8B; P<0.05).

Figure 8

Cytoplasmic localization of p-FoxO1 in an EC model of ox-LDL-induced atherosclerosis. (A) Flow cytometric assay of the cytoplasmic localization of p-FoxO1 in ECs. Magnification, x400. (B) Statistical analysis of the cytoplasmic localization of p-FoxO1 in ECs. *P<0.05 vs. Vector group or Vector+ox-LDL group; #P<0.05 vs. ECs without ox-LDL treatment. NC, negative control group; ECs, endothelial cells; ox-LDL, oxidized low-density lipoprotein; IRS-1, insulin-receptor substrate 1.

Discussion

ox-LDL-induced injury to ECs can mimic the oxidative damage subjected to ECs, which is considered the initial process of atherosclerosis (23). IRS-1, as an insulin-receptor tyrosine kinase, modulates atherosclerosis and other cardiovascular diseases (14-17). To the best of our knowledge, the present study was the first to investigate the protective effects of IRS-1 in an ox-LDL-induced atherosclerosis EC model. The results demonstrated that IRS-1 protected the ECs against injury by inhibiting oxidative stress and ER stress-associated apoptosis.

Based on a previous study (24), ECs were pre-transfected with IRS-1 overexpression plasmid and IRS-1-siRNA, and subsequently stimulated using ox-LDL at a concentration of 80 µg/ml. Initially, the protective effects of IRS-1 on ECs were determined by both MTT and TUNEL assays. The results indicated that IRS-1 attenuated the ox-LDL-induced death and apoptosis of ECs, which suggested that IRS-1 plays a cytoprotective role in ox-LDL-induced injury to ECs. According to a previous study, the dysfunction of ECs can be triggered by ROS-associated oxidative damage (25). Therefore, in the present study, intracellular ROS production was examined by flow cytometry, and the findings indicated that IRS-1 overexpression significantly reduced intracellular ROS production in the EC model of ox-LDL-induced atherosclerosis. Thus, it was hypothesized that the antioxidant effets of IRS-1 may serve a critical function in protecting ECs against ox-LDL-induced apoptosis.

In recent years, the function of ER stress-mediated apoptosis in atherosclerosis pathological processes of atherosclerosis has been receiving increasing attention (26,27). ER stress-induced apoptosis mainly mediates a protective mechanism in response to intracellular stimuli (28). The findings of the present study indicated that exposure to ox-LDL significantly increased the expression levels of the ER stress biomarkers, GRP78, CHOP and the p-eIF2α/eIF2α ratio, in ECs. However, ISR-1 overexpression significantly decreased the expression levels of GRP78 and CHOP, and the ratio of p-eIF2α/eIF2α in the ECs exposed to ox-LDL. These results suggested that the mechanism responsible for the anti-apoptotic effects of ISR-1 may involve the suppression of ER stress in ox-LDL-exposed ECs.

A recent study (29) reported that FoxO1 was closely associated with ER stress-induced apoptosis. Moreover, oxidative stress can induce the deacetylation of FoxO1 in ECs, which acts as a risk factor for atherosclerosis (18,30). Therefore, the present study examined FoxO1 expression in ox-LDL-exposed ECs, by determining both the FoxO1 and p-FoxO1 expression levels and analyzing p-FoxO1/FoxO1 ratios (reflects the phosphorylation of FoxO1 protein). It was found that IRS-1 promoted the phosphorylation of Akt (enhanced the p-Fox/FoxO1 ratio) in an EC model of ox-LDL-induced atherosclerosis. Furthermore, IRS-1 increased the cytoplasmic localization of p-FoxO1 in an EC model of ox-LDL-induced atherosclerosis. Therefore, it was indicated that IRS-1 exerts its protective effects by activating FoxO1 and inhibiting ER stress-mediated apoptosis by targeting the cytoplasmic localization of p-FoxO1. The results of the present study are consistent with those of a previous study (19), which revealed that autophagy-mediated apoptosis targeted nuclear FoxO1. Thus, based on the aforementioned results, FoxO1 maybe an important target that mediates IRS-1-induced protective effects against the apoptosis of ox-LDL-exposed ECs.

Based on a previous study (31), which demonstrated that the FoxO1 was suppressed by the phosphorylation of Akt and that oxidative stress was associated with Akt and p-Akt, the present study examined the Akt and p-Akt expression levels. The results demonstrated that IRS-1 overexpression significantly enhanced the phosphorylation of Akt (increased the ratio of p-Akt/Akt), which suggested that the IRS-1/Akt/FoxO1 signaling pathway may play a role in the protective effects of IRS-1 in ECs. Moreover, the atherosclerosis-associated genes, including Ppargcla, Pck1 and G6pC were also measured in ox-LDL-exposed ECs. The results indicated that IRS-1 over-expression significantly suppressed the transcription of the aforementioned atherosclerosis-associated genes, which also demonstrated that IRS-1 overexpression protects ECs against injury in atherosclerosis models.

However, the present study also has a few limitations. Firstly, the specific localization or distribution of ECs biomarker factor VIII has not been clearly demonstrated at the cytoplasm or cell nuclei. Secondarily, fluorescence staining is also a method for identifying biomarkers for ECs, which has not been performed in the present study. Thirdly, there was also a limitation as regards the statistical analysis. Based on the design of the study, a mixed design ANOVA may have been more appropriate for comparing the differences among different groups, as well as between ox-LDL and no ox-LDL exposure.

In conclusion, to the best of our knowledge the present study was the first to demonstrate the protective effects of IRS-1 on ox-LDL-induced EC injury and identify its associated mechanisms. It was found that IRS-1 exerted protective effects against the ox-LDL-induced injury to ECs by inhibiting ER stress-mediated apoptosis and activating the IRS-1/Akt/FoxO1 signaling pathway. Therefore, these findings indicated a novel function of IRS-1 in improving the apoptotic process and enhancing the proliferative activity of ECs, which may prove to be a promising therapeutic approach against atherosclerosis.

Funding

The present study was supported by the fund of Chongqing Science and Technology Commission (grant no. cstc2016j-cyjAX0021).

Availability of data and materials

All data generated or analyzed during this study are included in this published article or are available from the corresponding author on reasonable request.

Authors' contributions

JL and ZX conceived and designed the experiments. JL, XY, YT and YW performed the experiments and analyzed the data. ZX contributed as regards the reagents/materials/analysis tools. JL wrote the manuscript. All authors read and approved the final manuscript.

Ethics approval and consent to participate

All animal experiments procedures were approved by the IACUC of Daping Hospital, Army Medical University, and complied with the guidelines for the Care and Use of Laboratory Animals.

Patient consent for publication

Not applicable.

Competing interests

The authors declare that they have no competing interests.

Acknowledgements

Not applicable.

References

1 

Kishore SP, Blank E, Heller DJ, Patel A, Peters A, Price M, Vidula M, Fuster V, Onuma O, Huffman MD and Vedanthan R: Modernizing the world health organization list of essential medicines for preventing and controlling cardiovascular diseases. J Am Coll Cardiol. 71:564–574. 2018. View Article : Google Scholar : PubMed/NCBI

2 

Wu Y, Benjamin EJ and MacMahon S: Prevention and control of cardiovascular disease in the rapidly changing economy of China. Circulation. 133:2545–2560. 2016. View Article : Google Scholar : PubMed/NCBI

3 

Chen L, Yang W, Guo Y, Chen W, Zheng P, Zeng J and Tong W: Exosomal lncRNA GAS5 regulates the apoptosis of macrophages and vascular endothelial cells in atherosclerosis. PLoS One. 12:e01854062017. View Article : Google Scholar : PubMed/NCBI

4 

Bano A, Chaker L, Mattace-Raso FU, van der Lugt A, Ikram MA, Franco OH, Peeters RP and Kavousi M: Thyroid function and the risk of atherosclerotic cardiovascular morbidtiy and mortality: The rotterdam study. Circ Res. 121:1392–1400. 2017. View Article : Google Scholar : PubMed/NCBI

5 

Lusis AJ: Atherosclerosis. Nature. 407:233–241. 2000. View Article : Google Scholar : PubMed/NCBI

6 

Novák J, Bienertová-Vašků J, Kára T and Novák M: MicroRNA involved in the lipid metabolism and their possible implications for atherosclerosis development and treatment. Mediators Inflamm. 2014:2758672014. View Article : Google Scholar

7 

Takahashi Y, Zhu H and Yoshimoto T: Essential roles of lipoxygenases in LDL oxidation and development of atherosclerosis. Antioxid Redox Signal. 7:425–431. 2005. View Article : Google Scholar : PubMed/NCBI

8 

Zi Y, Yi-An Y, Bing J, Yan L, Jing T, Chun-Yu G, Fan P, Hao L, Jia-Ni T, Han-Jin H, et al: Sirt6-induced autophagy restricted TREM-1 mediated pyroptosis with ox-LDL treated endothelial cells: Relevance to prognostication of patients with acute myocardial infarction. Cell Death Discov. 5:882019. View Article : Google Scholar

9 

Mitchell JD, Fergestrom N, Cage BF, Paisley R, Moon P, Novak E, Cheezum M, Shaw LJ and Villines TC: Impact of Statins on cardiovascular outcomes following coronary artery calcium scoring. J Am Coll Cardiol. 72:3233–3242. 2018. View Article : Google Scholar : PubMed/NCBI

10 

Elmore S: Apoptosis: A review of programmed cell death. Toxicol Pathol. 35:495–516. 2007. View Article : Google Scholar : PubMed/NCBI

11 

Favaloro B, Allocati N, Graziano V, Di Ilio C and De Laurenzi V: Role of apoptosis of disease. Aging (Albany NY). 4:330–349. 2012.

12 

Wei DH, Jia XY, Liu YH, Guo FX, Tang ZH, Li XH, Wang Z, Liu LS, Wang GX, Jian ZS and Ruan CG: Cathepsin L stimulates autophagy and inhibits apoptosis of ox-LDL induced endothelial cells: Potential role in atherosclerosis. Int J Mol Med. 31:400–406. 2013.

13 

Hong D, Bai YP, Gao HC, Wang X, Li LF, Zhang GG and Hu CP: Ox-LDL induces endothelial cell apoptosis via the LOX-1-dependent endoplasmic reticulum stress pathway. Atherosclerosis. 235:310–317. 2014.PubMed/NCBI

14 

Zhang D, Zhang X, Liu D, Liu T, Cai W, Yan C and Han Y: Association between insulin receptor substrate 1 polymorhpisms and high platelet reactivity with clopidogrel therapy in coronary artery disease patients with type 2 diabetes mellitus. Cardiovasc Diabetol. 15:502016.

15 

Park K, Mima A, Li Q, Rask-Madsen C, He P, Mizutani K, Katagiri S, Maeda Y, Wu IH, Khamaisi M, et al: Insulin decreases atherosclerosis by inducing endothelin receptor B expression. JCI Insight. 1:e865742016.PubMed/NCBI

16 

Galkina EV, Butcher M, Keller SR, Goff M, Bruce A, Pei H, Sarembock IJ, Sanders JM, Nagelin MH, Srinivasan S, et al: Accelerated atherosclerosis in apoe-/- mice heterozygous for the insulin receptor and the insulin receptor substrate-1. Arterioscler Thromb Vasc Biol. 32:247–256. 2012.

17 

Xi G, Wai C, White MF and Clemmons DR: Down-Regulation of insulin receptor substrate 1 during hyperglycemia induces vascular smooth muscle cell dedifferentiation. J Biol Chem. 292:2009–2020. 2017.

18 

Kedenko L, Lamina C, Kedenko I, Kollerits B, Kiesslich R, Iglseder B, Kronenberg F and Paulweber B: Genetic polymorphisms at SIRT1 and FoxO1 are associated with carotid atherosclerosis in the SAPHIR cohort. BMC Med Genet. 15:1122014.PubMed/NCBI

19 

Luo Y, Meng X, Zhou P, Lu S, Qin M, Xu X, Sun G and Sun X: Elatoside C protects against ox-LDL induced HUVECs injury by FoxO1-mediated autophagy induction. Biochim Biophys Acta Mol Basis Dis. 1863:1654–1665. 2017.PubMed/NCBI

20 

Piao X, Liu B, Sui X, Li S, Niu W, Zhang Q, Shi X, Cai S and Fan Y: Picroside II improves severe acute pancreatitis-induced intestinal barrier injury by inactivating oxidative and inflammatory TLR4-dependent PI3K/AKT/NF-κB signaling and improving gut microbiota. Oxid Med Cell Longev. 2020:35894972020.

21 

Zhong X, Ma X, Zhang L, Li Y, Li Y and He R: MIAT promotes proliferation and hinders apoptosis by modulating miR-181b/STAT3 axis in ox-LDL-induced atherosclerosis cell models. Biomed Pharmacother. 97:1078–1085. 2018. View Article : Google Scholar

22 

Livak KJ and Schmittgen TD: Analysis of relative gene expression data using real-time quantitative PCR and the 2(-Delta Delta C(T)) method. Methods. 25:402–408. 2001. View Article : Google Scholar

23 

Chen J, Mehta JL, Haider N, Zhang X, Narula J and Li D: Role of caspases in ox-LDL-induced apoptotic cascade in human coronary artery endothelial cells. Circ Res. 94:370–376. 2004. View Article : Google Scholar

24 

Qin M, Luo Y, Meng Xb, Wang M, Wang Hw, Song Sy, Ye Jx, Pan Rl, Yao F, Wu P, et al: Myricitrin attenuates endothelial cell apoptosis to prevent atherosclerosis: An insight into PI3K/Akt activation and STAT3 signaling pathway. Vascul Pharmacol. 70:23–34. 2015. View Article : Google Scholar : PubMed/NCBI

25 

Cahill-Smith S and Li JM: Oxidative stress, redox signalling and endothelial dysfunction of ageing-related neurodegenerative diseases: A role of NADPH oxidase 2. Br J Clin Pharmacol. 78:441–453. 2014. View Article : Google Scholar : PubMed/NCBI

26 

Xue Z, Yuan W, Li J, Zhou H, Xu L, Weng J, Li X, Zhang X, Wang Z and Yan J: Cyclophilin A mediates the ox-LDL induced activation and apoptosis of macrophages with autophagy. Int J Cardiol. 230:142–148. 2017. View Article : Google Scholar : PubMed/NCBI

27 

Han X, Han X, Wang Z, Shen J and Dong Q: HDAC9 regulates ox-LDL-induced endothelial apoptosis by participating in inflammatory reactions. Front Biosci (Landmark Ed). 21:907–17. 2016. View Article : Google Scholar

28 

Glab JA, Doerflinger M, Nedeva C, Jose I, Mbogo GW, Paton JC, Paton AW, Kueh AJ, Herold MJ, Huang DC, et al: DR5 and caspase 8 are dispensable in ER stress induced apoptosis. Cell Death Differ. 24:944–950. 2017. View Article : Google Scholar : PubMed/NCBI

29 

Kishino A, Hayashi K, Hidai C, Masuda T, Nomura Y and Oshima T: XBP1-FoxO1 interaction regulates ER stress induced autophagy in auditory cells. Sci Rep. 7:44422017. View Article : Google Scholar

30 

Tanaka J, Qiang L, Banks AS, Welch CL, Matsumoto M, Kitamura T, Ido-Kitamura Y, DePinho RA and Accili D: FoxO1 links hyperglycemia to LDL oxidation and endothelial nitric oxide synthase dysfunction in vascular endothelial cells. Diabetes. 58:2344–2354. 2009. View Article : Google Scholar : PubMed/NCBI

31 

Li Y, Ren M, Wang X, Cui X, Zhao H, Zhao C, Zhou J, Guo Y, Hu Y, Yan C, et al: Glutaredoxin 1 mediates the protective effect of steady laminar flow on endotelial cells against oxidative stress-induced apoptosis via inhibiting bim. Sci Rep. 7:155392017. View Article : Google Scholar

Related Articles

  • Abstract
  • View
  • Download
  • Twitter
Copy and paste a formatted citation
Spandidos Publications style
Liu J, Yi X, Tao Y, Wang Y and Xu Z: Insulin‑receptor substrate 1 protects against injury in endothelial cell models of ox‑LDL‑induced atherosclerosis by inhibiting ER stress/oxidative stress‑mediated apoptosis and activating the Akt/FoxO1 signaling pathway. Int J Mol Med 46: 1671-1682, 2020.
APA
Liu, J., Yi, X., Tao, Y., Wang, Y., & Xu, Z. (2020). Insulin‑receptor substrate 1 protects against injury in endothelial cell models of ox‑LDL‑induced atherosclerosis by inhibiting ER stress/oxidative stress‑mediated apoptosis and activating the Akt/FoxO1 signaling pathway. International Journal of Molecular Medicine, 46, 1671-1682. https://doi.org/10.3892/ijmm.2020.4728
MLA
Liu, J., Yi, X., Tao, Y., Wang, Y., Xu, Z."Insulin‑receptor substrate 1 protects against injury in endothelial cell models of ox‑LDL‑induced atherosclerosis by inhibiting ER stress/oxidative stress‑mediated apoptosis and activating the Akt/FoxO1 signaling pathway". International Journal of Molecular Medicine 46.5 (2020): 1671-1682.
Chicago
Liu, J., Yi, X., Tao, Y., Wang, Y., Xu, Z."Insulin‑receptor substrate 1 protects against injury in endothelial cell models of ox‑LDL‑induced atherosclerosis by inhibiting ER stress/oxidative stress‑mediated apoptosis and activating the Akt/FoxO1 signaling pathway". International Journal of Molecular Medicine 46, no. 5 (2020): 1671-1682. https://doi.org/10.3892/ijmm.2020.4728
Copy and paste a formatted citation
x
Spandidos Publications style
Liu J, Yi X, Tao Y, Wang Y and Xu Z: Insulin‑receptor substrate 1 protects against injury in endothelial cell models of ox‑LDL‑induced atherosclerosis by inhibiting ER stress/oxidative stress‑mediated apoptosis and activating the Akt/FoxO1 signaling pathway. Int J Mol Med 46: 1671-1682, 2020.
APA
Liu, J., Yi, X., Tao, Y., Wang, Y., & Xu, Z. (2020). Insulin‑receptor substrate 1 protects against injury in endothelial cell models of ox‑LDL‑induced atherosclerosis by inhibiting ER stress/oxidative stress‑mediated apoptosis and activating the Akt/FoxO1 signaling pathway. International Journal of Molecular Medicine, 46, 1671-1682. https://doi.org/10.3892/ijmm.2020.4728
MLA
Liu, J., Yi, X., Tao, Y., Wang, Y., Xu, Z."Insulin‑receptor substrate 1 protects against injury in endothelial cell models of ox‑LDL‑induced atherosclerosis by inhibiting ER stress/oxidative stress‑mediated apoptosis and activating the Akt/FoxO1 signaling pathway". International Journal of Molecular Medicine 46.5 (2020): 1671-1682.
Chicago
Liu, J., Yi, X., Tao, Y., Wang, Y., Xu, Z."Insulin‑receptor substrate 1 protects against injury in endothelial cell models of ox‑LDL‑induced atherosclerosis by inhibiting ER stress/oxidative stress‑mediated apoptosis and activating the Akt/FoxO1 signaling pathway". International Journal of Molecular Medicine 46, no. 5 (2020): 1671-1682. https://doi.org/10.3892/ijmm.2020.4728
Follow us
  • Twitter
  • LinkedIn
  • Facebook
About
  • Spandidos Publications
  • Careers
  • Cookie Policy
  • Privacy Policy
How can we help?
  • Help
  • Live Chat
  • Contact
  • Email to our Support Team