Spandidos Publications Logo
  • About
    • About Spandidos
    • Aims and Scopes
    • Abstracting and Indexing
    • Editorial Policies
    • Reprints and Permissions
    • Job Opportunities
    • Terms and Conditions
    • Contact
  • Journals
    • All Journals
    • Oncology Letters
      • Oncology Letters
      • Information for Authors
      • Editorial Policies
      • Editorial Board
      • Aims and Scope
      • Abstracting and Indexing
      • Bibliographic Information
      • Archive
    • International Journal of Oncology
      • International Journal of Oncology
      • Information for Authors
      • Editorial Policies
      • Editorial Board
      • Aims and Scope
      • Abstracting and Indexing
      • Bibliographic Information
      • Archive
    • Molecular and Clinical Oncology
      • Molecular and Clinical Oncology
      • Information for Authors
      • Editorial Policies
      • Editorial Board
      • Aims and Scope
      • Abstracting and Indexing
      • Bibliographic Information
      • Archive
    • Experimental and Therapeutic Medicine
      • Experimental and Therapeutic Medicine
      • Information for Authors
      • Editorial Policies
      • Editorial Board
      • Aims and Scope
      • Abstracting and Indexing
      • Bibliographic Information
      • Archive
    • International Journal of Molecular Medicine
      • International Journal of Molecular Medicine
      • Information for Authors
      • Editorial Policies
      • Editorial Board
      • Aims and Scope
      • Abstracting and Indexing
      • Bibliographic Information
      • Archive
    • Biomedical Reports
      • Biomedical Reports
      • Information for Authors
      • Editorial Policies
      • Editorial Board
      • Aims and Scope
      • Abstracting and Indexing
      • Bibliographic Information
      • Archive
    • Oncology Reports
      • Oncology Reports
      • Information for Authors
      • Editorial Policies
      • Editorial Board
      • Aims and Scope
      • Abstracting and Indexing
      • Bibliographic Information
      • Archive
    • Molecular Medicine Reports
      • Molecular Medicine Reports
      • Information for Authors
      • Editorial Policies
      • Editorial Board
      • Aims and Scope
      • Abstracting and Indexing
      • Bibliographic Information
      • Archive
    • World Academy of Sciences Journal
      • World Academy of Sciences Journal
      • Information for Authors
      • Editorial Policies
      • Editorial Board
      • Aims and Scope
      • Abstracting and Indexing
      • Bibliographic Information
      • Archive
    • International Journal of Functional Nutrition
      • International Journal of Functional Nutrition
      • Information for Authors
      • Editorial Policies
      • Editorial Board
      • Aims and Scope
      • Abstracting and Indexing
      • Bibliographic Information
      • Archive
    • International Journal of Epigenetics
      • International Journal of Epigenetics
      • Information for Authors
      • Editorial Policies
      • Editorial Board
      • Aims and Scope
      • Abstracting and Indexing
      • Bibliographic Information
      • Archive
    • Medicine International
      • Medicine International
      • Information for Authors
      • Editorial Policies
      • Editorial Board
      • Aims and Scope
      • Abstracting and Indexing
      • Bibliographic Information
      • Archive
  • Articles
  • Information
    • Information for Authors
    • Information for Reviewers
    • Information for Librarians
    • Information for Advertisers
    • Conferences
  • Language Editing
Spandidos Publications Logo
  • About
    • About Spandidos
    • Aims and Scopes
    • Abstracting and Indexing
    • Editorial Policies
    • Reprints and Permissions
    • Job Opportunities
    • Terms and Conditions
    • Contact
  • Journals
    • All Journals
    • Biomedical Reports
      • Information for Authors
      • Editorial Policies
      • Editorial Board
      • Aims and Scope
      • Abstracting and Indexing
      • Bibliographic Information
      • Archive
    • Experimental and Therapeutic Medicine
      • Information for Authors
      • Editorial Policies
      • Editorial Board
      • Aims and Scope
      • Abstracting and Indexing
      • Bibliographic Information
      • Archive
    • International Journal of Epigenetics
      • Information for Authors
      • Editorial Policies
      • Editorial Board
      • Aims and Scope
      • Abstracting and Indexing
      • Bibliographic Information
      • Archive
    • International Journal of Functional Nutrition
      • Information for Authors
      • Editorial Policies
      • Editorial Board
      • Aims and Scope
      • Abstracting and Indexing
      • Bibliographic Information
      • Archive
    • International Journal of Molecular Medicine
      • Information for Authors
      • Editorial Policies
      • Editorial Board
      • Aims and Scope
      • Abstracting and Indexing
      • Bibliographic Information
      • Archive
    • International Journal of Oncology
      • Information for Authors
      • Editorial Policies
      • Editorial Board
      • Aims and Scope
      • Abstracting and Indexing
      • Bibliographic Information
      • Archive
    • Medicine International
      • Information for Authors
      • Editorial Policies
      • Editorial Board
      • Aims and Scope
      • Abstracting and Indexing
      • Bibliographic Information
      • Archive
    • Molecular and Clinical Oncology
      • Information for Authors
      • Editorial Policies
      • Editorial Board
      • Aims and Scope
      • Abstracting and Indexing
      • Bibliographic Information
      • Archive
    • Molecular Medicine Reports
      • Information for Authors
      • Editorial Policies
      • Editorial Board
      • Aims and Scope
      • Abstracting and Indexing
      • Bibliographic Information
      • Archive
    • Oncology Letters
      • Information for Authors
      • Editorial Policies
      • Editorial Board
      • Aims and Scope
      • Abstracting and Indexing
      • Bibliographic Information
      • Archive
    • Oncology Reports
      • Information for Authors
      • Editorial Policies
      • Editorial Board
      • Aims and Scope
      • Abstracting and Indexing
      • Bibliographic Information
      • Archive
    • World Academy of Sciences Journal
      • Information for Authors
      • Editorial Policies
      • Editorial Board
      • Aims and Scope
      • Abstracting and Indexing
      • Bibliographic Information
      • Archive
  • Articles
  • Information
    • For Authors
    • For Reviewers
    • For Librarians
    • For Advertisers
    • Conferences
  • Language Editing
Login Register Submit
  • This site uses cookies
  • You can change your cookie settings at any time by following the instructions in our Cookie Policy. To find out more, you may read our Privacy Policy.

    I agree
Search articles by DOI, keyword, author or affiliation
Search
Advanced Search
presentation
International Journal of Molecular Medicine
Join Editorial Board Propose a Special Issue
Print ISSN: 1107-3756 Online ISSN: 1791-244X
Journal Cover
August-2021 Volume 48 Issue 2

Full Size Image

Sign up for eToc alerts
Recommend to Library

Journals

International Journal of Molecular Medicine

International Journal of Molecular Medicine

International Journal of Molecular Medicine is an international journal devoted to molecular mechanisms of human disease.

International Journal of Oncology

International Journal of Oncology

International Journal of Oncology is an international journal devoted to oncology research and cancer treatment.

Molecular Medicine Reports

Molecular Medicine Reports

Covers molecular medicine topics such as pharmacology, pathology, genetics, neuroscience, infectious diseases, molecular cardiology, and molecular surgery.

Oncology Reports

Oncology Reports

Oncology Reports is an international journal devoted to fundamental and applied research in Oncology.

Experimental and Therapeutic Medicine

Experimental and Therapeutic Medicine

Experimental and Therapeutic Medicine is an international journal devoted to laboratory and clinical medicine.

Oncology Letters

Oncology Letters

Oncology Letters is an international journal devoted to Experimental and Clinical Oncology.

Biomedical Reports

Biomedical Reports

Explores a wide range of biological and medical fields, including pharmacology, genetics, microbiology, neuroscience, and molecular cardiology.

Molecular and Clinical Oncology

Molecular and Clinical Oncology

International journal addressing all aspects of oncology research, from tumorigenesis and oncogenes to chemotherapy and metastasis.

World Academy of Sciences Journal

World Academy of Sciences Journal

Multidisciplinary open-access journal spanning biochemistry, genetics, neuroscience, environmental health, and synthetic biology.

International Journal of Functional Nutrition

International Journal of Functional Nutrition

Open-access journal combining biochemistry, pharmacology, immunology, and genetics to advance health through functional nutrition.

International Journal of Epigenetics

International Journal of Epigenetics

Publishes open-access research on using epigenetics to advance understanding and treatment of human disease.

Medicine International

Medicine International

An International Open Access Journal Devoted to General Medicine.

Journal Cover
August-2021 Volume 48 Issue 2

Full Size Image

Sign up for eToc alerts
Recommend to Library

  • Article
  • Citations
    • Cite This Article
    • Download Citation
    • Create Citation Alert
    • Remove Citation Alert
    • Cited By
  • Similar Articles
    • Related Articles (in Spandidos Publications)
    • Similar Articles (Google Scholar)
    • Similar Articles (PubMed)
  • Download PDF
  • Download XML
  • View XML
Article Open Access

Gypenoside XVII protects against spinal cord injury in mice by regulating the microRNA‑21‑mediated PTEN/AKT/mTOR pathway

  • Authors:
    • Tianyu Sun
    • Liying Duan
    • Jiaju Li
    • Hongyu Guo
    • Mingyue Xiong
  • View Affiliations / Copyright

    Affiliations: Department of Traumatology, The First Affiliated Hospital, and College of Clinical Medicine of Henan University of Science and Technology, Luoyang, Henan 471003, P.R. China, Department of Basic Medicine, Puyang Medical College, Puyang, Henan 457000, P.R. China
    Copyright: © Sun et al. This is an open access article distributed under the terms of Creative Commons Attribution License.
  • Article Number: 146
    |
    Published online on: June 4, 2021
       https://doi.org/10.3892/ijmm.2021.4979
  • Expand metrics +
Metrics: Total Views: 0 (Spandidos Publications: | PMC Statistics: )
Metrics: Total PDF Downloads: 0 (Spandidos Publications: | PMC Statistics: )
Cited By (CrossRef): 0 citations Loading Articles...

This article is mentioned in:



Abstract

Gypenoside XVII (GP‑17), one of the dominant active components of Gynostemma pentaphyllum, has been studied extensively and found to have a variety of pharmacological effects, including neuroprotective properties. However, the neuroprotective effects of GP‑17 against spinal cord injury (SCI), as well as its underlying mechanisms of action remain unknown. The present study aimed to investigate the effects of GP‑17 on motor recovery and histopathological changes following SCI and to elucidate the mechanisms underlying its neuroprotective effects in a mouse model of SCI. Motor recovery was evaluated using the Basso, Beattie and Bresnahan (BBB) locomotor rating scale. Spinal cord edema was detected by the wet/dry weight method. H&E staining was performed to examine the effect of GP‑17 on spinal cord damage. Inflammatory response production was assessed by ELISA. Candidate miRNAs were identified following the integrated analysis of the Gene Expression Omnibus (GEO) dataset GSE67515. Western blot analysis was also performed to detect the expression levels of associated proteins. The results revealed that GP‑17 treatment improved functional recovery, and suppressed neuronal apoptosis and the inflammatory response in the mouse model of SCI. Moreover, it was observed that miR‑21 expression was downregulated following SCI, whereas it was upregulated following the administration of GP‑17. The inhibition of miR‑21 eliminated the protective effects of GP‑17 on SCI‑induced neuronal apoptosis and the inflammatory response. In addition, phosphatase and tensin homologue (PTEN), a key molecule in the activation of the protein kinase B (AKT)/mammalian target of rapamycin (mTOR) pathway, was identified as a target of miR‑21, and PTEN expression was downregulated by GP‑17 through miR‑21. Furthermore, the PTEN/AKT/mTOR pathway was inactivated by SCI, whereas it was re‑activated by GP‑17 through the regulation of miR‑21 in mice with SCI. On the whole, the findings of the present study suggest that GP‑17 plays a protective role in SCI via regulating the miR‑21/PTEN/AKT/mTOR pathway.

Introduction

Spinal cord injury (SCI) is a life-shattering neurological condition that affects an estimated two or three million individuals worldwide (1). SCI is a two-step process, involving primary and secondary phases, in which secondary cord injury occurs following primary injury and this can be preventable or reversible (2-4). It is known that secondary injury exacerbates damage and limits restorative processes, accompanied by a potent inflammatory response, neuronal necrosis and apoptosis (5). Although various therapeutic strategies have been applied for SCI, there is currently no available effective therapeutic method for this condition, at least to the best of our knowledge. Thus, the development of novel and effective therapeutic strategies for SCI is of utmost importance.

Recently, Traditional Chinese Medicine (TCM), an abundant source of natural drugs, has attracted increasing attention in the field of SCI treatment. For example, curcumin treatment has been shown to promote functional recovery and alleviate edema in the injured spinal cord in a rat model of SCI, and these effects may be associated with its antioxidant and anti-inflammatory activities (6,7). For example, resveratrol has been reported to improve the injured spinal cord by inhibiting oxidant formation and neuronal apoptosis (8,9). These findings have demonstrated the effectiveness of TCM in the prevention and treatment of SCI. Gypenoside XVII (GP-17) is a novel phytoestrogen belonging to the gypenosides, and the potent anticancer, anti-inflammatory, antioxidant and anti-apoptotic activities of GP-17 have been demonstrated by a number of studies (10-12). Importantly, the neuroprotective effects of GP-17 have also been proven. For example, Meng et al (13) demonstrated that GP-17 conferred protection to cellular and rodent models of Alzheimer's disease (AD) by activating transcription factor EB (TFEB). Thus, it is reasonable that GP-17 is used in the treatment of SCI.

MicroRNAs (miRNAs or miRs) are single-stranded non-coding RNAs that negatively regulate gene expression by binding to the 3′-UTR of their target genes at the post-transcriptional level (14). To date, increasing evidence has revealed the important roles of miRNAs in SCI, which are involved in a number of secondary injury responses, including inflammation, apoptosis and oxidative stress (15,16). For example, Dai et al (17) reported that miR-137 promoted the recovery of SCI by degrading NEUROD4 to relieve the spinal cord inflammation and oxidative stress in mice. Lin et al (18) also found that miR-409 was downregulated following SCI and the overexpression of miR-409 promoted the recovery of SCI by directly targeting ZNF366 in mice. Feng et al (19) reported that miR-204-5p upregulation promoted the recovery of the upper and lower limb strength in mice with SCI by affecting the levels of the inflammatory cytokines, Toll-like receptor (TLR)4 and inducible nitric oxide synthase (iINOS), by targeting SRY-Box transcription factor 11 (SOX11). Recently, several studies have revealed that gypenosides have the potential to modulate miRNA expression in various cancer cells (20-22). Against this background, the present study examined whether miRNAs are involved in the therapeutic effects of GP-17 on SCI.

In the present study, a mouse model of SCI was established and the effects of GP-17 on SCI were explored. Subsequently, the differentially expressed miRNAs in the Gene Expression Omnibus (GEO) dataset, GSE67515, were analyzed by bioinformatics analysis, and the role of candidate miRNAs in the protective effects of GP-17 was examined and the underlying mechanisms were investigated. The findings presented herein highlight the potential value of GP-17 in the management of SCI.

Materials and methods

Animals and drugs

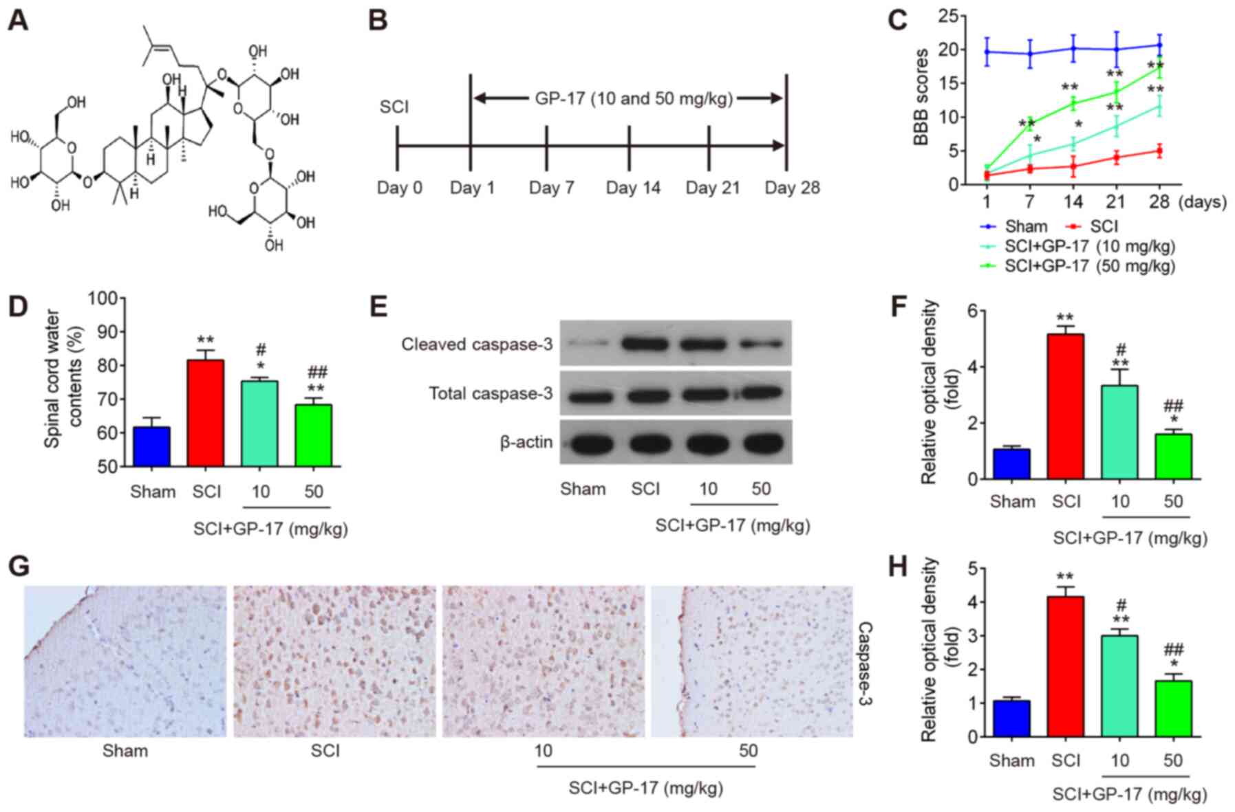
Adult female C57BL/6 mice (aged 8-10 weeks, weighing 20-25 g) were purchased from Shanghai SLAC Laboratory Animal Co., Ltd. All animal care and experimental procedures were performed at the Animal experimental Center of the First Affiliated Hospital, and College of Clinical Medicine of Henan University of Science and Technology and all procedures were approved by the Animal Ethics Committee of the First Affiliated Hospital, and College of Clinical Medicine of Henan University of Science and Technology. Mice were maintained under controlled conditions with a 12-h light-dark cycle, at 23°C, ~40% humidity with access to food and water. GP-17 (cat. no. PHL83506) used in the present study was purchased from Sigma-Aldrich, Merck KGaA. The chemical structure of GP-17 is illustrated in Fig. 1A.

Figure 1

GP-17 improves recovery following SCI in mice by reducing apoptosis. After the mouse model of SCI was established, GP-17 (10 and 50 mg/kg) was administered to mice daily for 28 days. (A) Chemical structure of GP-17. (B) SCI mouse model and GP-17 treatment protocol. (C) Changes in BBB scores of mice with SCI treated with or without GP-17 at the indicated days. (D) Water content in spinal cord of mice was measured by dry-wet technique at 28 days following GP-17 treatment. (E and F) The expression of cleaved caspase 3 was measured by western blot analysis at 28 days following GP-17 treatment. (G and H) The expression of cleaved caspase 3 was measured by Immunohistochemistry at 28 days following GP-17 treatment. Data represent the mean ± SD of three independent experiments. *P<0.05, **P<0.01 vs. sham group; #P<0.05, ##P<0.01 vs. SCI group. GP-17, gypenoside XVIIl; SCI, spinal cord injury; BBB, Basso, Beattie and Bresnahan.

Experimental design

Mice were randomly divided into four groups (n=10 per group) as follows: i) The sham-operated (sham) group; ii) SCI group; iii) SCI + GP-17 group (10 mg/kg); and iv) the SCI + GP-17 group (50 mg/kg). All mice in the SCI model group were anesthetized by an intraperitoneal injection of 50 mg/kg pentobarbital sodium, after which a 3-cm skin incision along the median line on the back of the animals was made. Subsequently, a laminectomy was performed using Mouse Laminectomy Forceps (Fine Science Tools GmbH) at the T9 level, followed by a mechanically controlled compression injury using a mouse spinal cord compression device based on a previous study (23). The mice in the sham group were subjected to the same surgical procedure, but sustained no impact injury. Following surgery, the mice were immediately treated with GP-17 (10 and 50 mg/kg i.g. Winherb Medical S&T Development) administered daily for 28 days. Schematic diagrams of the in vivo experimental designs are presented Fig. 1B.

In another experiment, the mice were randomly divided into four groups as follows: The SCI group, SCI + GP-17 group, SCI + GP-17 + antagomir-21 group, and SCI + GP-17 + antagomir-negative control (NC) group. In the SCI + GP-17 + antagomir-21 group/antagomir-NC group (n=10/group), the mice were subjected to SCI and then treated with antagomir-21/antagomir-NC (5 nmol/g/day, Guangzhou RiboBio Co., Ltd.) via intrathecal injection beginning 15 min after SCI for 3 consecutive days. On the following day after SCI, GP-17 (50 mg/kg, i.g.) was administered to the mice daily until they were sacrificed.

Pentobarbital sodium (50 mg/kg, intraperitoneal injection) was used for anesthesia prior to each surgery, and all efforts were made to minimize animal suffering. The health and behavior of the mice were monitored twice a day. No mice were found dead during the anesthesia process. Following recovery from anesthesia, the mice exhibited paralysis of both hind limbs and urinary disorder. Their bladders were manually expressed twice a day until the recovery of reflex voiding. The animals were euthanized when the defined humane endpoint requirements were met: A loss of >15% of body weight within 1-2 days or of >20% loss in body weight in overall; the observation of apparent signs of suffering, such as lethargy, squinted eyes, dehydration or a hunched back. Euthanasia was performed by an intraperitoneal injection of pentobarbital sodium (50 mg/kg) followed by cervical dislocation, and animal death was confirmed by the cessation of respiration and heartbeat (24). At 28 days post-injury, the mice were euthanized, and the spinal cord tissues (1 cm with injury epicenter located centrally) were then harvested, and fixed in 4% paraformaldehyde (PFA) in 4°C in PBS (pH 7.4) for 20 min, embedded in paraffin, and sectioned at a thickness of 4 µm for immunohistochemistry.

Immunohistochemistry (IHC)

Subsequently, the fixed sections were blocked with 10% bovine serum for 30 min at room temperature following incubation in 3% H2O2 for 15 min at room temperature. The sections were then incubated with cleaved caspase-3 antibody (1:200; cat. no. 9664, Cell Signaling Technology, Inc.) overnight at 4°C. Subsequently, the sections were incubated with anti-rabbit IgG, HRP-linked antibody (1:200; cat. no. 7074, Cell Signaling Technology, Inc.) at room temperature for 60 min. Finally, images were acquired using a microscope with a digital camera (VHX-5000, Keyence Corporation) at ×200 magnification.

Basso, Beattie and Bresnahan (BBB) locomotor rating scale

The locomotor activity was evaluated using the BBB scoring method at 1, 7, 14, 21 and 28 days following SCI as previously described (25). The scores were recorded by two independent and well-trained investigators according to the BBB scale.

Spinal cord water content measurement

At 28 days post-injury, the spinal tissues were immediately weighed, and then dried at 80°C for 48 h. After the dry weight was measured, the spinal cord water content was evaluated as follows: Water content=[(wet weight-dry weight)/wet weight] ×100%.

Enzyme-linked immunosorbent assay (ELISA)

Spinal cord samples were harvested and homogenized in phosphate-buffered saline (PBS), and then centrifuged at 5,000 × g at 4°C for 10 min. The protein expression levels of tumor necrosis factor (TNF)-α (cat. no. PT516), interleukin (IL)-6 (cat. no. P1328), IL-1β (cat. no. P1303) and IL-10 (cat. no. PI525) in the supernatant were detected by ELISA, using protocols supplied by the manufacturer (Beyotime Institute of Biotechnology).

Analysis of GEO database

A microarray dataset was obtained from the GEO database (https://www.ncbi.nlm.nih.gov/geo/query/acc.cgi?acc=GSE67515). GEO2R (www.ncbi.nlm.nih.gov/geo/geo2r/), an interactive web tool, was applied to compare the samples in two different groups under the same experimental condition. Differentially expressed miRNAs (DE-miRNAs) were then identified based on the fold change. The heatmap of the DE-miRNAs was created using a method of hierarchical clustering using GeneSpring GX, version 7.3 (Agilent Technologies, Inc.).

Reverse transcription-quantitative PCR (RT-qPCR)

Total RNA was isolated from spinal cord tissues using a mirVana™ miRNA Isolation kit (Thermo Fisher Scientific, Inc.). The reverse transcription of miRNA and mRNA was generated using the PrimeScript RT Reagent kit (Takara Biotechnology Co., Ltd.) and PrimeScript RT kit (Takara Biotechnology Co., Ltd.), respectively. qPCR was performed using the SYBR Premix Ex Taq (Takara Bio, Inc.) on an ABI Prism7500 Sequence Detection System (Thermo Fisher Scientific, Inc.). U6 was used as an internal control for miRNAs, and GAPDH for phosphatase and tensin homologue (PTEN), respectively. The thermocycling conditions were as follows: Pre-denaturation at 95°C for 30 sec, 40 cycles of denaturation at 95°C for 5 sec, annealing at 58°C for 30 sec, followed by extension at 72°C for 15 sec. The primer sequences were listed in Table I. Analyses of gene expression were performed using the 2−ΔΔCq method (26).

Table I

Sequences of primers used in the present study.

Table I

Sequences of primers used in the present study.

GenePrimer sequences
PTENF: 5′-CAGAAAGACTTGAAGGCGTAT-3′
R: 5′-TGGCGGTGTCATAATGTC-3′
GAPDHF: 5′ CTCATGACCACAGTCCATGCCATCACTG-3′
R: 5′-CATGAGGTCCACCACCCTGTTGCTGTA-3′
U6F: 5′-CTCGCTTCGGCAGCACA-3′
R: 5′-GTCATACTCCTGCTTGCTGAT-3′
miR-21F: 5′-GCAGGGTCCGAGGTATTC-3′
R: 5′-CTACTCACAAAACAGGAGTGGAATC-3′
miR-34a-5pF: 5′-AGCCGCTGGCAGTGTCTTA-3′
R: 5′-CAGAGCAGGGTCCGAGGTA-3′
miR-494F: 5′-TGGTGATGGGATTTGAAACATACACGGGAAAC-3′
R: 5′-AGATAGACGG-TGTCGCTGTTGAAGTCAG-3′
miR-142F: 5′-AACTCCAGCTGGTCCTTAG-3′
R: 5′-TCTTGAACCCTCATCCTGT-3′
let-7F: 5′-UGAGGUAGUAGAUUGUAUAGUU-3′
R: 5′-CUAUACAAUCUACCUCAUU-3′
miR-155F: 5′-CTCGTGGTAATGCTAATTGTGA-3′
R: 5′-GTGCAGGGTCCGAGGT-3′
miR-543F: 5′-GGAAACATTCGCGGTGC-3′
R: 5′-GTGCGTGTCGTGGAGTCG-3′

[i] F, forward; R, reverse.

Cells, cell culture and transfection

Immortal BV-2 murine microglial cells were obtained from Procell Life Science & Technology Co., Ltd. (cat. no. CL-0493) and cultured in DMEM/F12 supplemented with 10% FBS (Gibco, Thermo Fisher Scientific, Inc.), and 1% penicillin and streptomycin (Sigma-Aldrich, Merck KGaA) in 5% CO2 at 37°C.

Agomir-21, agomir-NC, antagomir-21 and antagomir-NC were purchased from the Shanghai GenePharma Co., Ltd. BV-2 cells were transfected with 100 nM agomir-21 or antagomir-21 or controls using Lipofectamine 2000® (Invitrogen, Thermo Scientific, Inc.) according to manufacturer's instructions. The cells were harvested at 24 h after transfection for testing.

Bioinformatics analysis

The miRNA target prediction tools PicTar version 2007 (https://pictar.mdc-berlin.de/) and TargetScan Release 7.0 (http://targetscan.org/) were used to search for putative targets of miR-21.

Luciferase reporter assay

The fragment of the 3′-UTR of PTEN [wild-type (wt) or mutant (mut)] was amplified and cloned into the pGL3 control vector (Promega Corporation). Site-directed mutagenesis of the PTEN 3′-UTR at the putative miR-21 binding site was performed using a QuikChange II Site-Directed Mutagenesis kit (Agilent Technologies, Inc.). BV-2 cells were treated with antagomir-21/antagomir-NC and these luciferase reporter plasmids using Lipofectamine 2000® (Invitrogen, Thermo Scientific, Inc.). At 48 h post-transfection, luciferase activity was assessed using the dual luciferase reporter kit (Promega Corporation). Renilla activity was used to normalize Firefly luciferase activity.

Western blot analysis

Total protein was extracted from the spinal cord specimens using RIPA lysis buffer (Beyotime Institute of Biotechnology) and quantified with a BCA protein assay kit (Pierce; Thermo Fisher Scientific, Inc.). The proteins (30 µg/lane) were then separated by 10% SDS-PAGE gels and transferred to PVDF membranes (EMD Millipore). Thereafter, the membranes were blocked with 5% skim milk solution for 1 h at room temperature and then incubated with specific primary antibodies to PTEN (#9188, 1:1,000), cleaved caspase-3 (#9661, 1:1,000), caspase-3 (#14220, 1:1,000), AKT (#4685, 1:1,000), p-AKT (#9611, 1:1,000), mammalian target of rapamycin (mTOR; #2983, 1:1,000) p-mTOR (#5536, 1:1,000) and β-actin (#3700, 1:1,000 dilution) at 4°C overnight. Subsequently, the corresponding anti-rabbit secondary antibodies (cat. no. 3678, 1:2,000) were added to the membranes for 2 h at room temperature. All antibodies were obtained from Cell Signaling Technology, Inc. The bands were visualized using an ECL kits (EMD Millipore). Semi-quantification was performed using ImageJ version 1.46 (NIH).

Statistical analysis

Statistical analysis was conducted using SPSS software (version 18.0; SPSS, Inc.). Data are expressed as the mean ± SD. Statistical significance analysis was performed using an unpaired Student's t-test between two groups and one-way ANOVA among multiple groups followed by Tukey's post hoc test. Differences were considered statistically significant when P<0.05.

Results

GP-17 promotes the recovery of mice with SCI by reducing neuronal apoptosis

First, the mouse model of SCI was established as described above. As shown in Fig. 1C and D, the BBB score was decreased and the water content in the spinal cord was increased in the tissues from mice with SCI, compared with the sham group, indicating that the mouse model of SCI was successfully established. To investigate the role of GP-17 in mice with SCI, GP-17 (10 and 50 mg/kg) was administered to the mice with SCI by gavage daily for 28 days. Following treatment with GP-17, the BBB score was significantly increased, and the water content was markedly reduced in the GP-17 group compared with the SCI group (P<0.01; Fig. 1C and D). To determine whether GP-17 prevents neuronal apoptosis, the expression levels of cleaved caspase-3, the key intracellular cysteine protease of the cascade of events associated with apoptosis, were examined by western blot analysis in mice with SCI. As shown in Fig. 1E and F, the expression of cleaved caspase-3 was significantly increased in the SCI group compared with the sham group, whereas the expression of cleaved caspase-3 in the GP-17 group was markedly decreased compared with that in the SCI group. Similar results were obtained by IHC (Fig. 1G). Notably, the potency of 50 mg/kg GP-17 was greater than that of 10 mg/kg GP-17. Collectively, these results suggest that GP-17 may improve motor functional recovery by reducing neuronal apoptosis in mice.

GP-17 suppresses SCI induced inflammatory response in mice

Subsequently, the effects of GP-17 on the inflammatory response in mice with SCI were examined. The results revealed that the expression levels of the anti-inflammatory cytokine, IL-10, were significantly decreased, while the levels of pro-inflammation cytokines, including IL-1β, TNF-α and IL-6 were markedly increased in mice with SCI compared with those in sham group; however, these effects were attenuated following GP-17 treatment (P<0.01; Fig. 2). Therefore, the data indicated that GP-17 improved the inflammatory response in mice with SCI.

Figure 2

GP-17 reduces the inflammatory response in the spinal cord of mice with SCI. After the SCI mouse model was established, GP-17 (10 and 50 mg/kg) was administered to the mice daily for 28 days. Inflammatory cytokines, including (A) IL-10, (B) IL-1β, (C) TNF-α, and (D) IL-6 were evaluated by ELISA. Data represent the mean ± SD of three independent experiments. *P<0.05, **P<0.01 vs. sham group; ##P<0.01 vs. SCI group. GP-17, gypenoside XVIIl; SCI, spinal cord injury; IL, interleukin; TNF-α, tumor necrosis factor α.

miR-21 is upregulated by GP-17 in mice with SCI

In order to investigate the potential mechanisms of GP-17 in regulating the apoptosis and inflammatory response in SCI, differentially expressed miRNAs were analyzed through the retrieval of the gene expression dataset, GSE67515. As shown in Fig. 3A, a great number of differentially expressed miRNAs (24 miRNAs were significantly downregulated and 21 miRNAs were upregulated) were found in spinal cord tissues following SCI. A total of seven miRNAs (miR-21, miR-34a-5p, miR-494, miR-543-3p, let-7, miR-142 and miR-155-5p) were selected and further confirmed through RT-qPCR. The results revealed that miR-21, miR-34a-5p, miR-494 and miR-543-3p were markedly decreased, while let-7, miR-142 and miR-155-5p were significantly increased; these findings are in line with those of previous reports, further attesting to the reliability of the current microarray results (27-33). Of note, among these miRNAs, miR-21 was the only significantly upregulated miRNA when GP-17 was administered to the mice with SCI, whereas the other miRNAs exhibited no significant difference in expression in the mice with SCI following GP-17 treatment (P<0.01; Fig. 3B). Previous studies have reported the anti-apoptotic and anti-inflammatory effects of miR-21 in SCI animal and cell models (27,34,35). Therefore, it was hypothesized that the alteration of miR-21 expression may have contributed to the protective effects of GP-17 against SCI.

Figure 3

GP-17 upregulates miR-21 expression in mice with SCI. (A) Heatmap of miRNA expression in the groups (SCI and Sham) was created using a method of hierarchical clustering using GeneSpring GX, version 7.3. Rows represent groups and columns represent microRNAs. Color key indicates microRNA expression values, green indicates low expression levels, while red indicates high expression levels. (B) The expression levels of miR-21, miR-494, miR-543-3p, miR-34a-5p, let-7 and miR-155-5p were detected in sham, SCI, and SCI + GP-17 groups by RT-qPCR. Data represent the mean ± SD of three independent experiments. **P<0.01 vs. sham group; ##P<0.01 vs. SCI group. GP-17, gypenoside XVIIl; SCI, spinal cord injury.

GP-17 suppresses SCI induced apoptosis and the inflammatory response by regulating miR-21

To clarify the role of miR-21 in the GP-17-induced protective effects, the mice with SCI were treated with antagomir-21/antagomir-NC via intrathecal injection, followed by GP-17 treatment. First, the efficacy of antagomir-21 in vivo was evaluated by RT-qPCR. As shown in Fig. 4A, compared with Sham group, SCI resulted in a significant decrease in the expression of miR-21, while GP-17 treatment reversed the inhibitory effects induced by SCI on the expression levels of miR-21. Moreover, antagomir-21 injection significantly decreased the levels of miR-21 compared with the SCI + GP-17 group (P<0.01; Fig. 4A). As mentioned above, GP-17 treatment improved motor function and spinal cord edema, but failed to do so in the mice with SCI injected with antagomir-21 (P<0.01; Fig. 4B and C). Functional experiments revealed that GP-17 significantly downregulated the expression levels of cleaved caspase-3 in mice with SCI, while the inhibitory effect of GP-17 was partially reversed by antagomir-21 (P<0.01; Fig. 4D and E). Of note, the results of ELISA revealed that the suppressive effects of GP-17 on the inflammatory response were also reversed by antagomir-21 in mice with SCI, as evidenced by the promotion of the levels of IL-1β, TNF-α and IL-6, and the decreased IL-10 levels in the group injected with antagomir-21 (P<0.01; Fig. 4F-I). In total, the data proved that miR-21 was at least partially responsible for the suppression of GP-17 in SCI-induced apoptosis and the inflammatory response.

Figure 4

GP-17 suppresses SCI-induced apoptosis and inflammatory response through regulating miR-21. The mice with SCI were treated with antagomir-21/antagomir-NC via intrathecal injection, followed by GP-17 treatment. (A) The expression of miR-21 was measured by RT-qPCR. Data represent the mean ± SD of three independent experiments. &&P<0.01 vs. sham group; *P<0.05, **P<0.01 vs. SCI group; or SCI + GP-17 group; ##P<0.01 vs. SCI + GP-17 group. (B) BBB scores at 1, 7, 14, 21 and 28 days are shown for all groups of mice. (C) Water content in spinal cord of mice was detected by dry-wet technique. (D and E) The expression of cleaved caspase-3 was measured by western blot analysis. The levels of inflammatory cytokines, including (F) IL-10, (G) IL-1β, (H) TNF-α, and (I) IL-6 were evaluated by ELISA. Data represent the mean ± SD of three independent experiments. *P<0.05, **P<0.01 vs. SCI group; ##P<0.01 vs. SCI + GP-17 group. GP-17, gypenoside XVIIl; SCI, spinal cord injury; BBB, Basso, Beattie and Bresnahan.

PTEN is a direct target of miR-21

To elucidate the mechanisms through which miR-21 mediates the protective effects of GP-17 on SCI, potential targets of miR-21 were predicted using the bioinformatics tools, PicTar version 2007 (https://pictar.mdc-berlin.de/) and TargetScan Release 7.0 (http://targetscan.org/). Bioinformatics analysis indicated that PTEN was a potential target of miR-21 (Fig. 5A). Previous research has reported that PTEN plays an important role in tissue pathology and apoptosis, leading to secondary damage after the initial SCI (36). In the present study, a dual luciferase reporter assay was performed in order to validate whether PTEN was a direct target of miR-21. First, it was confirmed that miR-21 expression in BV-2 cells was significantly increased/decreased following transfection with agomir-21 or antagomir-21 compared with that of cells transfected with agomir-NC or antagomir-NC (Fig. 5B). Subsequently, as shown in Fig. 5C, miR-21 inhibition significantly increased, while miR-21 upregulation markedly decreased the luciferase activity of wt PTEN 3′-UTR in BV-2 cells (P<0.01). However, these effects were not observed in cells the transfected with the vector bearing the mutant PTEN 3′-UTR. Furthermore, the results of western blot analysis revealed that the overexpression of miR-21 significantly decreased the expression of PTEN, while the PTEN expression levels were markedly increased by miR-21 knockdown (P<0.01; Fig. 5D). To further investigate whether GP-17 affects the expression levels of PTEN in vivo, the mice with SCI were treated with antagomir-21/antagomir-NC via intrathecal injection, followed by GP-17 treatment. As shown in Fig. 5E, PTEN expression was significantly increased in the SCI group compared with the sham group, whereas GP-17 treatment led to a marked reduction in PTEN expression compared with the SCI group. However, the suppressive effect of GP-17 on PTEN expression was significantly attenuated by antagomir-21 (P<0.01). All these data suggest that GP-17 suppresses PTEN expression by upregulating miR-21.

Figure 5

PTEN is a direct target of miR-21. (A) miR-21-binding sequences in the 3′-UTR of PTEN and mutated sites in 3′-UTR of PTEN. (B) The expression levels of miR-21 were measured by RT-qPCR in BV-2 cells after agomir-21 or antagomir-21 transfection. (C) The relative luciferase activity of PTEN wild type (wt) or mutant (mut) 3′-UTR in BV-2 cells following transfection with agomiR-21 and antagomir-21 as exhibited (n=3). (D) The protein expressions of PTEN were detected by western blot analysis following treatment with agomiR-21 and antagomir-21 in BV-2 cells. Data represent the mean ± SD of three independent experiments. **P<0.01 vs. agomiR-NC group; ##P<0.01 vs. antagomir-NC group. (E) Mice with SCI were treated with antagomir-21/antagomir-NC via intrathecal injection, followed by GP-17 treatment. Subsequently, the protein expression of PTEN was detected by western blot analysis. Data represent the mean ± SD of three independent experiments. *P<0.05, **P<0.01 vs. sham group; #P<0.05, ##P<0.01 vs. SCI group; &&P<0.01 vs. SCI + GP-17 group. GP-17, gypenoside XVIIl; SCI, spinal cord injury; PTEN, phosphatase and tensin homolog.

GP-17 induces the activation of the PTEN/AKT/mTOR pathway through miR-21 in mice with SCI

It is well-known that PTEN is a negative regulator of the AKT/mTOR pathway that has been implicated in the apoptosis and inflammatory response during SCI (37,38). Thus, further experiments were designed to examine the influence of GP-17 on the activation of PTEN/AKT/mTOR pathway in vivo. Therefore, the expression level changes of AKT/mTOR pathway-related proteins were analyzed in the spinal cords of mice with SCI. It was found that SCI led to a significant reduction in the expression of p-AKT and p-mTOR, whereas this inhibitory effect was attenuated by GP-17 treatment, suggesting that GP-17 can re-activate the AKT/mTOR pathway in SCI. However, the activation of the AKT/mTOR pathway induced by GP-17 was blocked by antagomir-21 (P<0.01; Fig. 6A and B). All these data indicated that GP-17 exerts its protective effects by regulating the activation of the miR-21/PTEN/AKT/mTOR pathway.

Figure 6

GP-17 induces the activation of the PTEN/AKT/mTOR pathway by targeting miR-21. Mice with SCI were treated with antagomir-21/antagomir-NC via intrathecal injection, followed by GP-17 treatment. (A) The protein expression levels of p-AKT, AKT, p-mTOR and mTOR in spinal cord tissues were detected by western blot analysis. (B) Densitometric analysis was performed using ImageJ software version 1.46. Data represent the mean ± SD of three independent experiments. *P<0.05, **P<0.01 vs. sham group; #P<0.05, ##P<0.01 vs. SCI group; &&P<0.01 vs. SCI + GP-17 group. GP-17, gypenoside XVIIl; SCI, spinal cord injury; AKT, protein kinase B; mTOR, mammalian target of rapamycin.

Discussion

In the present study, it was demonstrated that GP-17 improves functional recovery, reduces neuronal apoptosis and inhibits the inflammatory response in mice with SCI. Moreover, GP-17 upregulated miR-21 expression and miR-21 inhibition attenuated the neuroprotective effects of GP-17 in mice with SCI. PTEN was identified as a target of miR-21. Furthermore, GP-17 increased the phosphorylation levels of Akt and mTOR through the miR-21/PTEN axis following SCI. Considering the association between PTEN and the AKT/mTOR pathway, the data of the present study suggest that the neuroprotective effects of GP-17 in SCI are highly associated with the activation of the the PTEN/AKT/mTOR pathway. All findings implicated GP-17 as a potential clinical drug for the treatment of SCI.

GP-17, a novel functional component of GP, has a similar structure to that of estradiol. Of note, estradiol has been previously reported to improve motor function, reduce inflammation, reduce apoptotic cell death, and promote earlier cytokine release and astroglial response (39-42). However, whether GP-17 exerts similar effects in SCI has not yet been fully determined. In the present study, the effects of GP-17 on SCI were examined using bioassays in vivo. Overall, the results revealed that GP-17 improved functional recovery and reduced spinal cord edema in mice with SCI. Furthermore, GP-17 treatment substantially suppressed neuronal apoptosis and the inflammatory response in the mouse model of SCI, suggesting that the protective effects of GP-17 against SCI are partly mediated via the suppression of neuronal apoptosis and inflammatory responses. However, the molecular mechanisms underlying this process remain unknown.

Apoptosis and inflammation have been recognized as two key mechanisms underlying the pathogenesis of SCI (43). Increasing evidence has demonstrated that large numbers of miRNAs are abnormally expressed post-SCI, further regulating the inflammatory reaction and neuronal apoptosis. For example, Zhu et al (44) demonstrated that miR-494 was significantly downregulated in spinal cord tissues from rats with SCI and the upregulation of miR-494 improved functional recovery by inhibiting apoptosis. Jian et al (45) found that miR-34a suppressed neuronal apoptosis and microglial inflammation by negatively targeting the Notch pathway, thereby improving the locomotor function of rats with SCI. Xu et al (46) reported that miR-124 improved functional recovery by suppressing neuronal apoptosis in rats with SCI. These data suggest that targeting miRNAs may be a potential therapeutic strategy for SCI. In the present study, through the analysis of GSE67515 from the GEO database, it was found that SCI induced dysregulated miRNA expression in mice following SCI, in mice with SCI, and miR-21 was significantly upregulated by GP-17 treatment. Therefore, it was hypothesized that miR-21 may be involved in the anti-inflammatory and anti-apoptotic properties of GP-17 in SCI.

Previous studies have indicated that miR-21 is one of the most abundantly expressed miRNAs following SCI, and it was found to improve neuronal survival and promote functional recovery in SCI animal models (27,34). For example, Hu et al (34) demonstrated that miR-21 upregulation exerted a protective effect in SCI by inhibiting neuronal cell apoptosis. Liu et al (47) found that miR-21 upregulation regulated astrocytic function, and promoted functional recovery following SCI. Bhalala et al (48) demonstrated a novel role for miR-21 in regulating astrocytic hypertrophy and glial scar progression following SCI. Notably, the anti-apoptotic effects of TCM that operate through targeting miR-21 have also been reported in SCI. For example, tetramethylpyrazine (TMP) administration, one of the major active constituents of Ligusticum wallichii franchat, has been shown to improve functional recovery and reduce cell apoptosis by upregulating miR-21 in rats with SCI (49). In the present study, it was demonstrated that the knockdown of miR-21 impaired the beneficial effects of GP-17 on functional recovery and spinal cord edema. Moreover, the inhibition of miR-21 reversed the suppression of GP-17 in the apoptosis and inflammatory response in mice with SCI. Collectively, these results suggested that GP-17 may exert its therapeutic effects against SCI by upregulating miR-21 expression.

Axonal loss is the hallmark of traumatic brain and SCI and axon regeneration as a critical step in nerve repairing and remodeling after peripheral nerve injury relies on regulation of gene expression. Evidence has demonstrated that miRNAs and their signaling pathways play important roles in neural repair and regeneration following SCI (50). Among these miRNAs, miR-21 is the most well-studied in SCI (51,52). For example, the inhibition of the miR-21 function in astrocytes has been found to increase axon density within the lesion site (48). Another study demonstrated that miR-21 upregulation promoted axon growth in adult dorsal root ganglion neurons (53). Therefore, given the association between miR-21 and GP-17 in SCI, future studies are required to further elucidate the effects of GP-17 on neuroprotection and regeneration in spinal neurons.

PTEN is a negative regulator of the AKT/mTOR pathway. In this pathway, phosphatidylinositol (4,5)-bisphosphate (PIP2) is converted into PIP3 by PI3Ks, which subsequently activates AKT, mTOR and ribosomal protein, ultimately achieving its neuroprotective effects in SCI (54). The beneficial effects of its inhibition in SCI have also been discovered by previous studies (55,56). For example, the inhibition of PTEN has been shown to promote functional recovery in rats with spinal cord contusion (57). In addition, previous studies have identified that miR-21 regulates the AKT/mTOR pathway by targeting PTEN in different diseases and cell types (58-60). Of note, Lv et al (61) found that miR-21 directly regulated the expression of PTEN, and the upregulation of miR-21 in rats with SCI promoted the activation of the AKT/mTOR pathway, and reduced apoptosis and inflammation in spinal cord tissues, improving the functional recovery of hindlimbs of rats with SCI. These studies suggest that the miR-21/PTEN axis may mediate the protective effects of GP-17 in mice with SCI. In the present study, using bioinformatics analysis and dual-luciferase reporter gene assay, PTEN was identified as a direct target of miR-21. Furthermore, GP-17 treatment activated the PTEN/AKT/mTOR pathway in mice with SCI; however, these effects were blocked by miR-21 knockdown. Collectively, these data indicated that GP-17 induced the activation of the PTEN/AKT/mTOR pathway via promoting miR-21 expression in SCI.

There are some limitations to the present study. Firstly, in addition to the anti-inflammatory response and anti-apoptotic effects, whether GP-17 affects axon regeneration in spinal neurons was not been investigated. Secondly, although the miR-21/PTEN axis was confirmed as an important factor in controlling GP-17-induced neuroprotection in mice with SCI, other target genes of miR-21 or other differentially expressed miRNAs found in the present study also need to be carefully evaluated. Therefore, future studies are warranted to further investigate the effects of GP-17 on regeneration in spinal neurons and examine its effects on promoting the recovery of function in disease models, such as traumatic spinal cord and brain injuries.

In conclusion, to the best of our knowledge, the present study is the first to demonstrate that GP-17 suppresses neuronal apoptosis and the inflammatory response, and subsequently improves functional recovery via the activation of the miR-21/PTEN/Akt/mTOR pathway in mice with SCI. The results presented herein indicate a novel molecular mechanism for the neuroprotective effects of GP-17 and the potential clinical application of GP-17 in the treatment of SCI.

Availability of data and materials

All data generated and/or analyzed during the present study are included in this published article.

Authors' contributions

MX and TS conceived and designed the experiments. TS, LD, JL and HG performed the experiments. TS and MX analyzed the data. MX contributed to the reagents, materials and analysis tools. MX and TS wrote the manuscript. MX and TS confirm the authenticity of all the raw data. All authors have read and agreed to the final version of manuscript.

Ethics approval and consent to participate

The present study was approved by the Animal Ethics Committee of the First Affiliated Hospital, and College of Clinical Medicine of Henan University of Science and Technology (approval no. 2019-0035).

Patient consent for publication

Not applicable.

Competing interests

The authors declare that they have no competing interests.

Acknowledgments

Not applicable.

References

1 

Sekhon LH and Fehlings MG: Epidemiology, demographics, and pathophysiology of acute spinal cord injury. Spine (Phila Pa 1976). 26(Suppl 24): S2–S12. 2001. View Article : Google Scholar

2 

Goldshmit Y, Kanner S, Zacs M, Frisca F, Pinto AR, Currie PD and Pinkas-Kramarski R: Rapamycin increases neuronal survival, reduces inflammation and astrocyte proliferation after spinal cord injury. Mol Cell Neurosci. 68:82–91. 2015. View Article : Google Scholar : PubMed/NCBI

3 

Blight AR: Delayed demyelination and macrophage invasion: A candidate for secondary cell damage in spinal cord injury. Cent Nerv Syst Trauma. 2:299–315. 1985. View Article : Google Scholar : PubMed/NCBI

4 

Orr MB and Gensel JC: Spinal cord injury scarring and inflammation: Therapies targeting glial and inflammatory responses. Neurotherapeutics. 15:541–553. 2018. View Article : Google Scholar : PubMed/NCBI

5 

Celik EC, Erhan B, Gunduz B and Lakse E: The effect of low-frequency TENS in the treatment of neuropathic pain in patients with spinal cord injury. Spinal Cord. 51:334–337. 2013. View Article : Google Scholar : PubMed/NCBI

6 

Shen L and Ji HF: The pharmacology of curcumin: Is it the degradation products? Trends Mol Med. 18:138–144. 2012. View Article : Google Scholar : PubMed/NCBI

7 

Jin W, Wang J, Zhu T, Yuan B, Ni H, Jiang J, Wang H and Liang W: Anti-inflammatory effects of curcumin in experimental spinal cord injury in rats. Inflamm Res. 63:381–387. 2014. View Article : Google Scholar : PubMed/NCBI

8 

Ates O, Cayli S, Altinoz E, Gurses I, Yucel N, Kocak A, Yologlu S and Turkoz Y: Effects of resveratrol and methylprednisolone on biochemical, neurobehavioral and histopathological recovery after experimental spinal cord injury. Acta Pharmacol Sin. 27:1317–1325. 2006. View Article : Google Scholar : PubMed/NCBI

9 

Zhou XM, Zhou ML, Zhang XS, Zhuang Z, Li T, Shi JX and Zhang X: Resveratrol prevents neuronal apoptosis in an early brain injury model. J Surg Res. 189:159–165. 2014. View Article : Google Scholar : PubMed/NCBI

10 

Meng X, Wang M, Sun G, Ye J, Zhou Y, Dong X, Wang T, Lu S and Sun X: Attenuation of Aβ25-35-induced parallel autophagic and apoptotic cell death by gypenoside XVII through the estrogen receptor-dependent activation of Nrf2/ARE pathways. Toxicol Appl Pharmacol. 279:63–75. 2014. View Article : Google Scholar : PubMed/NCBI

11 

Cui CH, Kim DJ, Jung SC, Kim SC and Im WT: Enhanced production of gypenoside LXXV using a novel ginsenoside-transforming β-glucosidase from ginseng-cultivating soil bacteria and its anti-cancer property. Molecules. 22:8442017. View Article : Google Scholar

12 

Wan ZH and Zhao Q: Gypenoside inhibits interleukin-1β-induced inflammatory response in human osteoarthritis chondrocytes. J Biochem Mol Toxicol. 31:2017. View Article : Google Scholar

13 

Meng X, Luo Y, Liang T, Wang M, Zhao J, Sun G and Sun X: Gypenoside XVII enhances lysosome biogenesis and autophagy flux and accelerates autophagic clearance of Amyloid-β through TFEB activation. J Alzheimers Dis. 52:1135–1150. 2016. View Article : Google Scholar : PubMed/NCBI

14 

Ambros V: The functions of animal microRNAs. Nature. 431:350–355. 2004. View Article : Google Scholar : PubMed/NCBI

15 

Liu NK, Wang XF, Lu QB and Xu XM: Altered microRNA expression following traumatic spinal cord injury. Exp Neurol. 219:424–429. 2009. View Article : Google Scholar : PubMed/NCBI

16 

Liu G, Keeler BE, Zhukareva V and Houle JD: Cycling exercise affects the expression of apoptosis-associated microRNAs after spinal cord injury in rats. Exp Neurol. 226:200–206. 2010. View Article : Google Scholar : PubMed/NCBI

17 

Dai J, Xu LJ, Han GD, Sun HL, Zhu GT, Jiang HT, Yu GY and Tang XM: MiR-137 attenuates spinal cord injury by modulating NEUROD4 through reducing inflammation and oxidative stress. Eur Rev Med Pharmacol Sci. 22:1884–1890. 2018.PubMed/NCBI

18 

Lin CA, Duan KY, Wang XW and Zhang ZS: MicroRNA-409 promotes recovery of spinal cord injury by regulating ZNF366. Eur Rev Med Pharmacol Sci. 22:3649–3655. 2018.PubMed/NCBI

19 

Feng JS, Sun JD, Wang XD, Fu CH, Gan LL and Ma R: MicroRNA-204-5p targets SOX11 to regulate the inflammatory response in spinal cord injury. Eur Rev Med Pharmacol Sci. 23:4089–4096. 2019.PubMed/NCBI

20 

Yi LT, Mu RH, Dong SQ, Wang SS, Li CF, Geng D and Liu Q: MiR-124 antagonizes the antidepressant-like effects of standardized gypenosides in mice. J Psychopharmacol. 32:458–468. 2018. View Article : Google Scholar : PubMed/NCBI

21 

Zu ML, Piao XL, Gao JM, Xing SF and Liu LH: Monomer gypenoside LI from Gynostemma pentaphyllum inhibits cell proliferation and upregulates expression of miR-128-3p in melanoma cells. J Biochem Mol Toxicol. 34:e224602020. View Article : Google Scholar : PubMed/NCBI

22 

Lu KW, Ma YS, Yu FS, Huang YP, Chu YL, Wu RS, Liao CL, Chueh FS and Chung JG: Gypenosides induce cell death and alter gene expression in human oral cancer HSC-3 cells. Exp Ther Med. 14:2469–2476. 2017. View Article : Google Scholar : PubMed/NCBI

23 

Zhang D, Xuan J, Zheng BB, Zhou YL, Lin Y, Wu YS, Zhou YF, Huang YX, Wang Q, Shen LY, et al: Metformin improves functional recovery after spinal cord injury via autophagy flux stimulation. Mol Neurobiol. 54:3327–3341. 2017. View Article : Google Scholar

24 

Lilley E, Andrews MR, Bradbury EJ, Elliott H, Hawkins P, Ichiyama RM, Keeley J, Michael-Titus AT, Moon LDF, Pluchino S, et al: Refining rodent models of spinal cord injury. Exp Neurol. 328:1132732020. View Article : Google Scholar : PubMed/NCBI

25 

Basso DM, Beattie MS and Bresnahan JC: A sensitive and reliable locomotor rating scale for open field testing in rats. J Neurotrauma. 12:1–21. 1995. View Article : Google Scholar : PubMed/NCBI

26 

Livak KJ and Schmittgen TD: Analysis of relative gene expression data using real-time quantitative PCR and the 2(-Delta Delta C(T)) method. Methods. 25:402–408. 2001. View Article : Google Scholar

27 

Zhang T, Ni S, Luo Z, Lang Y, Hu J and Lu H: The protective effect of microRNA-21 in neurons after spinal cord injury. Spinal Cord. 57:141–149. 2019. View Article : Google Scholar :

28 

Zhou J, Shuang O, Li J, Cai Z, Wu C and Wang W: MiR-34a alleviates spinal cord injury via TLR4 signaling by inhibiting HMGB-1. Exp Ther Med. 17:1912–1918. 2019.PubMed/NCBI

29 

Yu X, Zhang S, Zhao D, Zhang X, Xia C, Wang T, Zhang M, Liu T, Huang W and Wu B: SIRT1 inhibits apoptosis in in vivo and in vitro models of spinal cord injury via microRNA-494. Int J Mol Med. 43:1758–1768. 2019.PubMed/NCBI

30 

Zhao CL, Cui HA and Zhang XR: MiR-543-5p inhibits inflammation and promotes nerve regeneration through inactivation of the NF-κB in rats after spinal cord injury. Eur Rev Med Pharmacol Sci. 23(Suppl 3): S39–S46. 2019.

31 

Wang T, Yuan W, Liu Y, Zhang Y, Wang Z, Chen X, Feng S, Xiu Y and Li W: MiR-142-3p is a potential therapeutic target for sensory function recovery of spinal cord injury. Med Sci Monit. 21:2553–2556. 2015. View Article : Google Scholar : PubMed/NCBI

32 

Yi J, Wang D, Niu X, Hu J, Zhou Y and Li Z: MicroRNA-155 deficiency suppresses Th17 cell differentiation and improves locomotor recovery after spinal cord injury. Scand J Immunol. 81:284–290. 2015. View Article : Google Scholar : PubMed/NCBI

33 

Tang J, Guo WC, Hu JF and Yu L: Let-7 participates in the regulation of inflammatory response in spinal cord injury through PI3K/Akt signaling pathway. Eur Rev Med Pharmacol Sci. 23:6767–6773. 2019.PubMed/NCBI

34 

Hu JZ, Huang JH, Zeng L, Wang G, Cao M and Lu HB: Anti-apoptotic effect of microRNA-21 after contusion spinal cord injury in rats. J Neurotrauma. 30:1349–1360. 2013. View Article : Google Scholar : PubMed/NCBI

35 

Xie W, Yang SY, Zhang Q, Zhou Y, Wang Y, Liu R, Wang W, Shi J, Ning B and Jia T: Knockdown of MicroRNA-21 promotes neurological recovery after acute spinal cord injury. Neurochem Res. 43:1641–1649. 2018. View Article : Google Scholar : PubMed/NCBI

36 

Gutilla EA, Buyukozturk MM and Steward O: Long-term consequences of conditional genetic deletion of PTEN in the sensorimotor cortex of neonatal mice. Exp Neurol. 279:27–39. 2016. View Article : Google Scholar : PubMed/NCBI

37 

Li Y, Guo Y, Fan Y, Tian H, Li K and Mei X: Melatonin enhances autophagy and reduces apoptosis to promote locomotor recovery in spinal cord injury via the PI3K/AKT/mTOR signaling pathway. Neurochem Res. 44:2007–2019. 2019. View Article : Google Scholar : PubMed/NCBI

38 

Li W, Yao S, Li H, Meng Z and Sun X: Curcumin promotes functional recovery and inhibits neuronal apoptosis after spinal cord injury through the modulation of autophagy. J Spinal Cord Med. 44:37–45. 2021. View Article : Google Scholar :

39 

Lee JY, Choi HY, Ju BG and Yune TY: Estrogen alleviates neuropathic pain induced after spinal cord injury by inhibiting microglia and astrocyte activation. Biochim Biophys Acta Mol Basis Dis. 1864:2472–2480. 2018. View Article : Google Scholar : PubMed/NCBI

40 

Kachadroka S, Hall AM, Niedzielko TL, Chongthammakun S and Floyd CL: Effect of endogenous androgens on 17beta-estradiol-mediated protection after spinal cord injury in male rats. J Neurotrauma. 27:611–626. 2010. View Article : Google Scholar :

41 

Samantaray S, Das A, Matzelle DC, Yu SP, Wei L, Varma A, Ray SK and Banik NL: Administration of low dose estrogen attenuates gliosis and protects neurons in acute spinal cord injury in rats. J Neurochem. 136:1064–1073. 2016. View Article : Google Scholar

42 

Sribnick EA, Wingrave JM, Matzelle DD, Wilford GG, Ray SK and Banik NL: Estrogen attenuated markers of inflammation and decreased lesion volume in acute spinal cord injury in rats. J Neurosci Res. 82:283–293. 2005. View Article : Google Scholar : PubMed/NCBI

43 

Hayta E and Elden H: Acute spinal cord injury: A review of pathophysiology and potential of non-steroidal anti-inflammatory drugs for pharmacological intervention. J Chem Neuroanat. 87:25–31. 2018. View Article : Google Scholar

44 

Zhu H, Xie R, Liu X, Shou J, Gu W, Gu S and Che X: MicroRNA-494 improves functional recovery and inhibits apoptosis by modulating PTEN/AKT/mTOR pathway in rats after spinal cord injury. Biomed Pharmacother. 92:879–887. 2017. View Article : Google Scholar : PubMed/NCBI

45 

Jian YP, Dong SJ, Xu SS, Fan J, Liu WJ, Shao XW, Li T, Zhao SH and Wang YG: MicroRNA-34a suppresses neuronal apoptosis and alleviates microglia inflammation by negatively targeting the Notch pathway in spinal cord injury. Eur Rev Med Pharmacol Sci. 24:1420–1427. 2020.PubMed/NCBI

46 

Xu Z, Zhang K, Wang Q and Zheng Y: MicroRNA124 improves functional recovery and suppresses Bax-dependent apoptosis in rats following spinal cord injury. Mol Med Rep. 19:2551–2560. 2019.PubMed/NCBI

47 

Liu R, Wang W, Wang S, Xie W, Li H and Ning B: MicroRNA-21 regulates astrocytic reaction post-acute phase of spinal cord injury through modulating TGF-β signaling. Aging (Albany NY). 10:1474–1488. 2018. View Article : Google Scholar

48 

Bhalala OG, Pan L, Sahni V, McGuire TL, Gruner K, Tourtellotte WG and Kessler JA: MicroRNA-21 regulates astrocytic response following spinal cord injury. J Neurosci. 32:17935–17947. 2012. View Article : Google Scholar : PubMed/NCBI

49 

Huang JH, Cao Y, Zeng L, Wang G, Cao M, Lu HB and Hu JZ: Tetramethylpyrazine enhances functional recovery after contusion spinal cord injury by modulation of MicroRNA-21, FasL, PDCD4 and PTEN expression. Brain Res. 1648:35–45. 2016. View Article : Google Scholar : PubMed/NCBI

50 

Jiang JJ, Liu CM, Zhang BY, Wang XW, Zhang M, Saijilafu, Zhang SR, Hall P, Hu YW and Zhou FQ: MicroRNA-26a supports mammalian axon regeneration in vivo by suppressing GSK3beta expression. Cell Death Dis. 6:e18652015. View Article : Google Scholar

51 

Strickland ER, Hook MA, Balaraman S, Huie JR, Grau JW and Miranda RC: MicroRNA dysregulation following spinal cord contusion: Implications for neural plasticity and repair. Neuroscience. 186:146–160. 2011. View Article : Google Scholar : PubMed/NCBI

52 

Montalban E, Mattugini N, Ciarapica R, Provenzano C, Savino M, Scagnoli F, Prosperini G, Carissimi C, Fulci V, Matrone C, et al: MiR-21 is an Ngf-modulated microRNA that supports Ngf signaling and regulates neuronal degeneration in PC12 cells. Neuromolecular Med. 16:415–430. 2014. View Article : Google Scholar : PubMed/NCBI

53 

Strickland IT, Richards L, Holmes FE, Wynick D, Uney JB and Wong LF: Axotomy-induced miR-21 promotes axon growth in adult dorsal root ganglion neurons. PLoS One. 6:e234232011. View Article : Google Scholar : PubMed/NCBI

54 

Liu NK and Xu XM: Neuroprotection and its molecular mechanism following spinal cord injury. Neural Regen Res. 7:2051–2062. 2012.PubMed/NCBI

55 

Lewandowski G and Steward O: AAVshRNA-mediated suppression of PTEN in adult rats in combination with salmon fibrin administration enables regenerative growth of corticospinal axons and enhances recovery of voluntary motor function after cervical spinal cord injury. J Neurosci. 34:9951–9962. 2014. View Article : Google Scholar : PubMed/NCBI

56 

Liu K, Lu Y, Lee JK, Samara R, Willenberg R, Sears-Kraxberger I, Tedeschi A, Park KK, Jin D, Cai B, et al: PTEN deletion enhances the regenerative ability of adult corticospinal neurons. Nat Neurosci. 13:1075–1081. 2010. View Article : Google Scholar : PubMed/NCBI

57 

Zhou H, Li X, Wu Q, Li F, Fu Z, Liu C, Liang Z, Chu T, Wang T, Lu L, et al: shRNA against PTEN promotes neurite outgrowth of cortical neurons and functional recovery in spinal cord contusion rats. Regen Med. 10:411–429. 2015. View Article : Google Scholar

58 

Li X, Dai Y and Xu J: MiR-21 promotes pterygium cell proliferation through the PTEN/AKT pathway. Mol Vis. 24:485–494. 2018.

59 

Liu HY, Zhang YY, Zhu BL, Feng FZ, Yan H, Zhang HY and Zhou B: MiR-21 regulates the proliferation and apoptosis of ovarian cancer cells through PTEN/PI3K/AKT. Eur Rev Med Pharmacol Sci. 23:4149–4155. 2019.PubMed/NCBI

60 

Qin S, Wang H, Liu G, Mei H and Chen M: MiR215p ameliorates hyperoxic acute lung injury and decreases apoptosis of AEC II cells via PTEN/AKT signaling in rats. Mol Med Rep. 20:4953–4962. 2019.PubMed/NCBI

61 

Lv X, Liang J and Wang Z: MiR-21-5p reduces apoptosis and inflammation in rats with spinal cord injury through PI3K/AKT pathway. Panminerva Med. Jul 27–2020.

Related Articles

  • Abstract
  • View
  • Download
  • Twitter
Copy and paste a formatted citation
Spandidos Publications style
Sun T, Duan L, Li J, Guo H and Xiong M: Gypenoside XVII protects against spinal cord injury in mice by regulating the microRNA‑21‑mediated PTEN/AKT/mTOR pathway. Int J Mol Med 48: 146, 2021.
APA
Sun, T., Duan, L., Li, J., Guo, H., & Xiong, M. (2021). Gypenoside XVII protects against spinal cord injury in mice by regulating the microRNA‑21‑mediated PTEN/AKT/mTOR pathway. International Journal of Molecular Medicine, 48, 146. https://doi.org/10.3892/ijmm.2021.4979
MLA
Sun, T., Duan, L., Li, J., Guo, H., Xiong, M."Gypenoside XVII protects against spinal cord injury in mice by regulating the microRNA‑21‑mediated PTEN/AKT/mTOR pathway". International Journal of Molecular Medicine 48.2 (2021): 146.
Chicago
Sun, T., Duan, L., Li, J., Guo, H., Xiong, M."Gypenoside XVII protects against spinal cord injury in mice by regulating the microRNA‑21‑mediated PTEN/AKT/mTOR pathway". International Journal of Molecular Medicine 48, no. 2 (2021): 146. https://doi.org/10.3892/ijmm.2021.4979
Copy and paste a formatted citation
x
Spandidos Publications style
Sun T, Duan L, Li J, Guo H and Xiong M: Gypenoside XVII protects against spinal cord injury in mice by regulating the microRNA‑21‑mediated PTEN/AKT/mTOR pathway. Int J Mol Med 48: 146, 2021.
APA
Sun, T., Duan, L., Li, J., Guo, H., & Xiong, M. (2021). Gypenoside XVII protects against spinal cord injury in mice by regulating the microRNA‑21‑mediated PTEN/AKT/mTOR pathway. International Journal of Molecular Medicine, 48, 146. https://doi.org/10.3892/ijmm.2021.4979
MLA
Sun, T., Duan, L., Li, J., Guo, H., Xiong, M."Gypenoside XVII protects against spinal cord injury in mice by regulating the microRNA‑21‑mediated PTEN/AKT/mTOR pathway". International Journal of Molecular Medicine 48.2 (2021): 146.
Chicago
Sun, T., Duan, L., Li, J., Guo, H., Xiong, M."Gypenoside XVII protects against spinal cord injury in mice by regulating the microRNA‑21‑mediated PTEN/AKT/mTOR pathway". International Journal of Molecular Medicine 48, no. 2 (2021): 146. https://doi.org/10.3892/ijmm.2021.4979
Follow us
  • Twitter
  • LinkedIn
  • Facebook
About
  • Spandidos Publications
  • Careers
  • Cookie Policy
  • Privacy Policy
How can we help?
  • Help
  • Live Chat
  • Contact
  • Email to our Support Team