Spandidos Publications Logo
  • About
    • About Spandidos
    • Aims and Scopes
    • Abstracting and Indexing
    • Editorial Policies
    • Reprints and Permissions
    • Job Opportunities
    • Terms and Conditions
    • Contact
  • Journals
    • All Journals
    • Oncology Letters
      • Oncology Letters
      • Information for Authors
      • Editorial Policies
      • Editorial Board
      • Aims and Scope
      • Abstracting and Indexing
      • Bibliographic Information
      • Archive
    • International Journal of Oncology
      • International Journal of Oncology
      • Information for Authors
      • Editorial Policies
      • Editorial Board
      • Aims and Scope
      • Abstracting and Indexing
      • Bibliographic Information
      • Archive
    • Molecular and Clinical Oncology
      • Molecular and Clinical Oncology
      • Information for Authors
      • Editorial Policies
      • Editorial Board
      • Aims and Scope
      • Abstracting and Indexing
      • Bibliographic Information
      • Archive
    • Experimental and Therapeutic Medicine
      • Experimental and Therapeutic Medicine
      • Information for Authors
      • Editorial Policies
      • Editorial Board
      • Aims and Scope
      • Abstracting and Indexing
      • Bibliographic Information
      • Archive
    • International Journal of Molecular Medicine
      • International Journal of Molecular Medicine
      • Information for Authors
      • Editorial Policies
      • Editorial Board
      • Aims and Scope
      • Abstracting and Indexing
      • Bibliographic Information
      • Archive
    • Biomedical Reports
      • Biomedical Reports
      • Information for Authors
      • Editorial Policies
      • Editorial Board
      • Aims and Scope
      • Abstracting and Indexing
      • Bibliographic Information
      • Archive
    • Oncology Reports
      • Oncology Reports
      • Information for Authors
      • Editorial Policies
      • Editorial Board
      • Aims and Scope
      • Abstracting and Indexing
      • Bibliographic Information
      • Archive
    • Molecular Medicine Reports
      • Molecular Medicine Reports
      • Information for Authors
      • Editorial Policies
      • Editorial Board
      • Aims and Scope
      • Abstracting and Indexing
      • Bibliographic Information
      • Archive
    • World Academy of Sciences Journal
      • World Academy of Sciences Journal
      • Information for Authors
      • Editorial Policies
      • Editorial Board
      • Aims and Scope
      • Abstracting and Indexing
      • Bibliographic Information
      • Archive
    • International Journal of Functional Nutrition
      • International Journal of Functional Nutrition
      • Information for Authors
      • Editorial Policies
      • Editorial Board
      • Aims and Scope
      • Abstracting and Indexing
      • Bibliographic Information
      • Archive
    • International Journal of Epigenetics
      • International Journal of Epigenetics
      • Information for Authors
      • Editorial Policies
      • Editorial Board
      • Aims and Scope
      • Abstracting and Indexing
      • Bibliographic Information
      • Archive
    • Medicine International
      • Medicine International
      • Information for Authors
      • Editorial Policies
      • Editorial Board
      • Aims and Scope
      • Abstracting and Indexing
      • Bibliographic Information
      • Archive
  • Articles
  • Information
    • Information for Authors
    • Information for Reviewers
    • Information for Librarians
    • Information for Advertisers
    • Conferences
  • Language Editing
Spandidos Publications Logo
  • About
    • About Spandidos
    • Aims and Scopes
    • Abstracting and Indexing
    • Editorial Policies
    • Reprints and Permissions
    • Job Opportunities
    • Terms and Conditions
    • Contact
  • Journals
    • All Journals
    • Biomedical Reports
      • Information for Authors
      • Editorial Policies
      • Editorial Board
      • Aims and Scope
      • Abstracting and Indexing
      • Bibliographic Information
      • Archive
    • Experimental and Therapeutic Medicine
      • Information for Authors
      • Editorial Policies
      • Editorial Board
      • Aims and Scope
      • Abstracting and Indexing
      • Bibliographic Information
      • Archive
    • International Journal of Epigenetics
      • Information for Authors
      • Editorial Policies
      • Editorial Board
      • Aims and Scope
      • Abstracting and Indexing
      • Bibliographic Information
      • Archive
    • International Journal of Functional Nutrition
      • Information for Authors
      • Editorial Policies
      • Editorial Board
      • Aims and Scope
      • Abstracting and Indexing
      • Bibliographic Information
      • Archive
    • International Journal of Molecular Medicine
      • Information for Authors
      • Editorial Policies
      • Editorial Board
      • Aims and Scope
      • Abstracting and Indexing
      • Bibliographic Information
      • Archive
    • International Journal of Oncology
      • Information for Authors
      • Editorial Policies
      • Editorial Board
      • Aims and Scope
      • Abstracting and Indexing
      • Bibliographic Information
      • Archive
    • Medicine International
      • Information for Authors
      • Editorial Policies
      • Editorial Board
      • Aims and Scope
      • Abstracting and Indexing
      • Bibliographic Information
      • Archive
    • Molecular and Clinical Oncology
      • Information for Authors
      • Editorial Policies
      • Editorial Board
      • Aims and Scope
      • Abstracting and Indexing
      • Bibliographic Information
      • Archive
    • Molecular Medicine Reports
      • Information for Authors
      • Editorial Policies
      • Editorial Board
      • Aims and Scope
      • Abstracting and Indexing
      • Bibliographic Information
      • Archive
    • Oncology Letters
      • Information for Authors
      • Editorial Policies
      • Editorial Board
      • Aims and Scope
      • Abstracting and Indexing
      • Bibliographic Information
      • Archive
    • Oncology Reports
      • Information for Authors
      • Editorial Policies
      • Editorial Board
      • Aims and Scope
      • Abstracting and Indexing
      • Bibliographic Information
      • Archive
    • World Academy of Sciences Journal
      • Information for Authors
      • Editorial Policies
      • Editorial Board
      • Aims and Scope
      • Abstracting and Indexing
      • Bibliographic Information
      • Archive
  • Articles
  • Information
    • For Authors
    • For Reviewers
    • For Librarians
    • For Advertisers
    • Conferences
  • Language Editing
Login Register Submit
  • This site uses cookies
  • You can change your cookie settings at any time by following the instructions in our Cookie Policy. To find out more, you may read our Privacy Policy.

    I agree
Search articles by DOI, keyword, author or affiliation
Search
Advanced Search
presentation
International Journal of Molecular Medicine
Join Editorial Board Propose a Special Issue
Print ISSN: 1107-3756 Online ISSN: 1791-244X
Journal Cover
August-2021 Volume 48 Issue 2

Full Size Image

Sign up for eToc alerts
Recommend to Library

Journals

International Journal of Molecular Medicine

International Journal of Molecular Medicine

International Journal of Molecular Medicine is an international journal devoted to molecular mechanisms of human disease.

International Journal of Oncology

International Journal of Oncology

International Journal of Oncology is an international journal devoted to oncology research and cancer treatment.

Molecular Medicine Reports

Molecular Medicine Reports

Covers molecular medicine topics such as pharmacology, pathology, genetics, neuroscience, infectious diseases, molecular cardiology, and molecular surgery.

Oncology Reports

Oncology Reports

Oncology Reports is an international journal devoted to fundamental and applied research in Oncology.

Experimental and Therapeutic Medicine

Experimental and Therapeutic Medicine

Experimental and Therapeutic Medicine is an international journal devoted to laboratory and clinical medicine.

Oncology Letters

Oncology Letters

Oncology Letters is an international journal devoted to Experimental and Clinical Oncology.

Biomedical Reports

Biomedical Reports

Explores a wide range of biological and medical fields, including pharmacology, genetics, microbiology, neuroscience, and molecular cardiology.

Molecular and Clinical Oncology

Molecular and Clinical Oncology

International journal addressing all aspects of oncology research, from tumorigenesis and oncogenes to chemotherapy and metastasis.

World Academy of Sciences Journal

World Academy of Sciences Journal

Multidisciplinary open-access journal spanning biochemistry, genetics, neuroscience, environmental health, and synthetic biology.

International Journal of Functional Nutrition

International Journal of Functional Nutrition

Open-access journal combining biochemistry, pharmacology, immunology, and genetics to advance health through functional nutrition.

International Journal of Epigenetics

International Journal of Epigenetics

Publishes open-access research on using epigenetics to advance understanding and treatment of human disease.

Medicine International

Medicine International

An International Open Access Journal Devoted to General Medicine.

Journal Cover
August-2021 Volume 48 Issue 2

Full Size Image

Sign up for eToc alerts
Recommend to Library

  • Article
  • Citations
    • Cite This Article
    • Download Citation
    • Create Citation Alert
    • Remove Citation Alert
    • Cited By
  • Similar Articles
    • Related Articles (in Spandidos Publications)
    • Similar Articles (Google Scholar)
    • Similar Articles (PubMed)
  • Download PDF
  • Download XML
  • View XML

  • Supplementary Files
    • Supplementary_Data.pdf
Article Open Access

Long non‑coding RNA SNHG3 promotes the development of non‑small cell lung cancer via the miR‑1343‑3p/NFIX pathway

Retraction in: /10.3892/ijmm.2024.5421
  • Authors:
    • Lijun Zhao
    • Xue Song
    • Yesong Guo
    • Naixin Ding
    • Tingting Wang
    • Lei Huang
  • View Affiliations / Copyright

    Affiliations: Department of Radiation Oncology, Jiangsu Cancer Hospital, Jiangsu Institute of Cancer Research, The Affiliated Cancer Hospital of Nanjing Medical University, Nanjing, Jiangsu 210009, P.R. China
    Copyright: © Zhao et al. This is an open access article distributed under the terms of Creative Commons Attribution License.
  • Article Number: 147
    |
    Published online on: June 4, 2021
       https://doi.org/10.3892/ijmm.2021.4980
  • Expand metrics +
Metrics: Total Views: 0 (Spandidos Publications: | PMC Statistics: )
Metrics: Total PDF Downloads: 0 (Spandidos Publications: | PMC Statistics: )
Cited By (CrossRef): 0 citations Loading Articles...

This article is mentioned in:



Abstract

The aim of the present study was to identify the function of long non‑coding RNA (lncRNA) small nucleolar RNA host gene 3 (SNHG3) and examine its effects on non‑small cell lung cancer (NSCLC). A series of in vitro experiments were employed to evaluate the effects of SNHG3 on the progression of NSCLC, including Cell Counting Kit‑8, 5‑Ethynyl‑2'‑deoxyuridine, flow cytometry, wound healing, Transwell, western blotting and reverse transcription‑quantitative PCR assays. Bioinformatics analyses and a luciferase reporter assay were performed to identify the target gene of SNHG3 and microRNA (miR)‑1343‑3p. Finally, recuse experiments were conducted to verify the effect of SNHG3 and its target gene on proliferation, apoptosis, migration and invasion. The findings indicated that lncRNA SNHG3 was highly expressed in NSCLC tissues and cell lines. Knockdown of lncRNA SNHG3 inhibited cell proliferation, migration and invasion, and accelerated cell apoptosis in NSCLC cell lines. The results of the bioinformatics analysis and the luciferase reporter assay indicated that lncRNA SNHG3 directly bound to miR‑1343‑3p and that it could downregulate the expression levels of miR‑1343‑3p to promote the progression of NSCLC. Rescue experiments indicated that lncRNA SNHG3 increased nuclear factor IX (NFIX) expression by sequestering miR‑1343‑3p in NSCLC. These results suggested that the SNHG3/miR‑1343‑3p/NFIX axis may serve as a novel prognostic biomarker and therapeutic target for NSCLC.

Introduction

In the past decades, lung cancer has become the most common malignancy and the leading cause of cancer-related deaths worldwide (1). Among the different subtypes of lung cancer, non-small cell lung cancer (NSCLC) accounts for >80% of all lung cancer types (2,3). At present, despite progress in clinical diagnosis and treatment of NSCLC, the overall survival time of patients with NSCLC has not been significantly improved and the 5-year overall survival rate is still <20% (4-6). In addition, drug resistance, undesirable side effects of chemotherapy and high metastatic rate have become the major obstacles in the treatment of NSCLC (7). Therefore, the understanding of the detailed molecular mechanism of NSCLC and the identification of novel biomarkers are necessary for the early diagnosis, prevention and treatment of this disease.

A number of non-coding genes have been discovered due to the rapid development of high-throughput sequencing and microarray techniques (8). These non-coding genes yield non-coding RNAs, such as microRNAs (miRNAs/miRs) and long non-coding RNAs (lncRNAs). lncRNAs are functional transcripts with an approximate length of 200 nucleotides that possess multiple biological functions, including cell cycle regulation and cellular differentiation via transcription, translation and epigenetic modification of target genes (9). Accumulating studies have reported that lncRNAs play an important role in the development and progression of various cancer types (10-12). At present, certain lncRNAs have been reported with abnormal expression in NSCLC, such as lncRNA SBF2-AS1 (13), lncRNA KDM5B (14) and lncRNA PXN-AS1-L (15). Small nucleolar RNA host gene 3 (SNHG3) is a lncRNA, which plays a critical role in cancer progression (16). For example, lncRNA SNHG3 has been reported to promote the progression of gastric cancer by regulating neighboring mediator of RNA polymerase II transcription subunit 18 gene methylation (17). In addition, SNHG3 can promote cell proliferation and suppress cell apoptosis in lung adenocarcinoma (18). However, the functional role of lncRNA SNHG3 in the progression of NSCLC is not fully clear.

In the present study, the key functions of lncRNA SNHG3 were investigated with regard to cell proliferation, apoptosis, migration and invasion of NSCLC cells in vitro. Therefore, the main objective of the present study was to decipher the roles of the SNHG3-miR-1343-3p-NFIX pathway in NSCLC, thereby providing an in-depth understanding of SNHG3 function in NSCLC. Finally, the results aimed to aid the development of a promising diagnostic and therapeutic target of NSCLC.

Materials and methods

Collection of tissue specimens

A total of 35 NSCLC tissues and adjacent normal lung tissues (>5 cm distance from NSCLC tissues) were obtained from patients (20 male patients and 15 female patients) who were diagnosed and underwent surgery between April 2018 and September 2019 at Jiangsu Cancer Hospital (Nanjing, China). The average age of the male patients was 48.3 years (range 42-55 years) and the average age of the female patients was 44.6 years (range 39-52 years). The inclusion criteria were as follows: None of the patients had received antitumor therapy, such as radiotherapy or chemotherapy before surgery, and final diagnosis was confirmed by routine pathological examination. The exclusion criteria were as follows: Patients who had received preoperative radiotherapy or chemotherapy. The present study was approved by the Medical Ethics Committee of Jiangsu Cancer Hospital (approval no. 2020-052). Informed consent was signed by all patients who participated in the study. All samples were stored at -80°C prior to further use.

Cell transfection

The human normal lung cell line BEAS-2B and the human NSCLC cell lines (H1299, H358, A549 and H1975) were purchased from The Cell Bank of Type Culture Collection of The Chinese Academy of Sciences. All cell lines were cultured in DMEM (Nanjing KeyGen Biotech Co., Ltd.) supplemented with 5% FBS (Serana Europe GmbH) and 0.05% penicillin/streptomycin at 37°C with 5% CO2 and saturated humidity. The H1299 and A549 cells (1×106 cells/well) were transfected with 1 µg short hairpin RNA (sh)-SNHG3, 1 µg sh-NFIX and 1 µg shRNA negative control (sh-NC) (all from Shanghai GenePharma Co., Ltd.). Meanwhile, the H1299 and A549 cells (1×106 cells/well) were transfected with 100 nM miR-1343-3p mimics, 100 nM miR-1343-3p inhibitors, 100 nM negative control mimics (NC mimics) and 100 nM negative control inhibitors (NC inhibitors) (all from Guangzhou RiboBio Co., Ltd.). The transfection was performed with Lipofectamine® 2000 (Thermo Fisher Scientific, Inc.) at 37°C, according to the manufacturer's instructions. The cells were collected 24-48 h (for miRNA and mRNA expression) or 48-72 h (for protein expression) after transfection for functional assays or RNA/protein extraction. Sequences were as follows: sh-SNHG3, 5′-GGG AGA GUA GGU AAA CUG A-3′; sh-NFIX, 5′-CTG GCT TAC TTT GCC ACA TC-3′; sh-NC, 5′-AGG TCG GTG TGA ACG GAT TTG-3′; miR-1343-3p mimics, 5′-CUC CUG GGG CCC GCA CUC UCG C-3′; miR-1343-3p inhibitor, 5′-GCG AGA GUG CGG GCC CCA GGA G-3′; mimics NC, 5′-UUG UAC UAC ACA AAA GUA CUG-3′; and inhibitor NC, 5′-CAG UAC UUU UGU GUA GUA CAA-3′.

RNA isolation and reverse transcription-quantitative PCR (RT-qPCR)

Total RNA from NSCLC tissues and cells was extracted and purified using TRIzol® (Invitrogen; Thermo Fisher Scientific, Inc.) according to the manufacturer's instructions. Briefly, total RNA was reverse transcribed into cDNA using a PrimeScript RT reagent kit (Promega Corporation). The conditions of RT were as follows: 38°C for 15 min and 85°C for 5 sec. qPCR was performed using Maxima SYBR Green/ROX qPCR Master Mix (Invitrogen; Thermo Fisher Scientific, Inc.). The following thermocycling conditions were used for qPCR: 95°C for 10 min, 95°C for 15 sec, 62°C for 30 sec and 72°C for 30 sec. The primer sets used for each gene are as follows: lncRNA SNHG3 forward, 5′-TTC AAG CGA TTC TCG TGC C-3′ and reverse, 5′-AAG ATT GTC AAA CCC TCC CTG T-3′; miR-1343-3p forward, 5′-CGA AGT TCC CTT TGT CAT CCT-3′ and reverse, 5′-GTG CAG GGT CCG AGG TAT TC-3′; NFIX forward, 5′-ACT CCC CGT ACT GCC TCA C-3′ and reverse, 5′-TGC AGG TTG AAC CAG GTG TA-3′; U6 forward, 5′-CTC GCT TCG GCA GCA CA-3′ and reverse, 5′-AAC GCT TCA CGA ATT TGC GT-3′; and GAPDH forward, 5′-AGT CAG GCT GGG GCT CAT TG-3′ and reverse, 5′-AGG GGC CAT CCA CAG TCT TC-3′. U6 and GAPDH were used as internal controls. The fold-change in gene expression was calculated using the 2−ΔΔCq method (19) following normalization to the expression levels of U6 and GAPDH.

Western blot analysis

The western blotting assay was performed following the standard protocol. In brief, total proteins from the NSCLC tissues or cells were isolated using RIPA buffer (Nanjing KeyGen Biotech Co., Ltd.). The BCA Protein Assay kit (Beyotime Institute of Biotechnology) was used to quantify the protein concentration. The proteins (30 µg) were separated via 10% SDS-PAGE (Nanjing KeyGen Biotech Co., Ltd.), and subsequently separated proteins were transferred onto polyvinylidene difluoride membranes (Beyotime Institute of Biotechnology). The membranes were washed, then blocked with 5% skimmed milk for 1 h at room temperature, and incubated overnight at 4°C with the primary antibodies (all from Abcam): Anti-proliferating cell nuclear antigen (PCNA; 1:2,000; cat. no. ab92552), anti-Ki-67 (1:2,000; cat. no. ab15580), anti-Bax (1:1,000; cat. no. ab182733), anti-Bcl-2 (1:1,000; cat. no. ab185002), anti-cleaved-caspase-3 (1:1,000; cat. no. ab49822), anti-cleaved-caspase-9 (1:1,000; cat. no. ab2324), anti-cyclooxygenase-2 (Cox-2; 1:1,000; cat. no. ab15191), anti-MMP-2 (1:2,000; cat. no. ab97779), anti-MMP-9 (1:2,000; cat. no. ab38898), anti-NFIX (1:2,000; cat. no. ab101341) and anti-β-actin (1:2,000; cat. no. ab8227). The incubations were performed at 4°C overnight and the following morning the membranes were incubated with the HRP-conjugated secondary antibodies (1:1,000; cat. no. MABC1690H; Sigma-Aldrich; Merck KGaA) for 1 h at 37°C. The protein bands were imaged using an iBright™ CL1500 Imaging System (Invitrogen; Thermo Fisher Scientific, Inc.). Image Lab software (version 6.0; Bio-Rad Laboratories, Inc.) was used for densitometry.

Cell counting kit (CCK)-8 assay

To determine cell viability, CCK-8 assays were performed. Cells were seeded at a density of 1×105 into a 96-well plate and incubated for 24, 48 and 72 h. The CCK-8 reagent (Beyotime Institute of Biotechnology) was added (10 µl) and cell viability was evaluated. The absorbance of each group was measured using a microplate reader (BioTek Instruments, Inc.) at 490 nm.

5-Ethynyl-2′-deoxyuridine (EdU) assay

The cell proliferation rate was measured using an EdU assay. A total of 2×105 cells were transferred into 24-well plates and allowed to adhere overnight. Following transfection, the cells were incubated with 100 µl EdU for 2 h. The cells were fixed with 4% paraformaldehyde for 30 min at room temperature and stained with Cell-Light EdU Apollo® 488 In Vitro Imaging kit (Guangzhou RiboBio Co., Ltd.) according to the manufacturer's instructions.

Flow cytometry detection of cell apoptosis

Cell apoptosis was determined using the Annexin V-FITC/PI apoptosis kit (Nanjing KeyGen Biotech Co., Ltd.) according to the manufacturer's instructions. Following transfection, the cell suspension was prepared using 0.125% trypsin, centrifuged at 250 × g for 5 min at room temperature and subsequently rinsed with ice-cold PBS. The cells were resuspended in binding buffer (10 mM HEPES; pH 7.4, 140 mM NaCl and 2.5 mM CaCl2; Nanjing KeyGen Biotech Co., Ltd.) at a concentration of 1×106 cells/ml. Subsequently, the cells were stained with Annexin V-FITC and PI for 20 min in the dark. The cell apoptosis rate was detected using a BD FACSCalibur™ flow cytometer (BD Biosciences), and was analyzed using FlowJo version 7.6.1 (FlowJo LLC). The percentage of late apoptotic cells is presented in Q1-UR, whereas the percentage of early apoptotic cells is presented in Q1-LR.

Wound healing assay

In the present study, the migratory abilities of H1299 and A549 cells were determined via a wound healing assay. A total of 1×106 cells were cultured with DMEM (Nanjing KeyGen Biotech Co., Ltd.) in a 6-well plate to form a monolayer in a humidified chamber at 37°C in the presence of 5% CO2 under normoxic conditions. The monolayer of the cells was treated with 5 µM mitomycin-C (Sigma-Aldrich; Merck KGaA) for 2 h. Subsequently, a linear scratch was made on the cell monolayer using a pipette tip. The cells were cultured in 10% FBS-free DMEM at 37°C and were then washed twice using PBS. Images were captured at 0, 24 and 48 h after scratching using a light microscope at ×200 magnification (BX53; Olympus Corporation). The wound zone distances were measured using ImageJ version 1.51 software (National Institutes of Health).

Transwell chamber assay

The Transwell chambers (Nanjing KeyGen Biotech Co., Ltd.) were used to detect cell migration and invasion. For the invasion assay, the Transwell chamber was precoated with Matrigel for 6 h at 37°C. The H1299 and A549 cells were digested and counted. A total of 1×106 cells were mixed with 100 µl DMEM without FBS and plated in the upper chamber. A total of 500 µl medium with 10% FBS were used to cover the bottom chamber as a chemoattractant. Following 24 h incubation in a humidified incubator, the migrated and invaded cells on the reverse side of the chamber inserts were fixed with 4% polyoxymethylene (Sigma-Aldrich; Merck KGaA) for 30 min and stained with 0.1% crystal violet (Sigma-Aldrich; Merck KGaA) for 15 min at room temperature. Cells were counted by imaging five random fields under a light microscope (BX53; Olympus Corporation) at ×400 magnification and the images were recorded.

Bioinformatics analysis

In silico analysis predicted that miR-1343-3p was a putative target of lncRNA SNHG3, according to searches on DIANA (http://diana.imis.athena-innovation.gr) and ENCORI (http://starbase.sysu.edu.cn/). In silico analysis predicted NFIX as a putative target of miR-1343-3p, according to searches on ENCORI, miRWalk (http://mirwalk.umm.uni-heidelberg.de/) and miRDB (http://mirdb.org/).

Dual-luciferase reporter gene assay

The luciferase reporter plasmids were constructed by cloning the SNHG3-wild-type (WT), SNHG3-mutant (Mut; mutant of functional miR-1343-3p binding domain) and the NFIX-3′-UTR-WT and NFIX-3′-UTR-Mut into the psiCHECK-2 vectors (Synthgene Biotech). The sequences that were used for miR-1343-3p binding were partly mutated and inserted into the reporter plasmids in order to identify the binding specificity. H1299 and A549 cells were seeded into 24-well plates until they reached 60% confluence. Each well was co-transfected with luciferase reporter plasmids (0.5 µg) and miRNA mimics (100 nM) using Lipofectamine 2000, according to the manufacturer's protocols. The luciferase activity was measured following 48 h incubation using the Dual-Luciferase Reporter Assay (Promega Corporation) according to the manufacturer's instructions. The activity levels were normalized to those corresponding to the Renilla signals.

Statistical analysis

All experiments were repeated three times and the data are presented as the mean ± standard deviation. The analysis was performed using SPSS 19.0 (IBM Corp.). A paired Student's t-test was used for the comparison between the tumor and adjacent non-tumor tissues of the same patients, while the differences between the two groups were assessed using an unpaired Student's t-test for unpaired samples. The differences among multiple groups were analyzed by one-way ANOVA followed by a Tukey's post hoc test. The differences in cell viability at different time points were analyzed using repeated measurement ANOVA. P<0.05 was considered to indicate a statistically significant difference.

Results

SNHG3 is highly expressed in NSCLC tissues and cell lines

The expression of SNHG3 in NSCLC and paired normal tissues was detected via RT-qPCR. The expression levels of SNHG3 were significantly increased in NSCLC tissues compared with those of the normal tissues (Fig. 1A). Subsequently, the expression levels of SNHG3 were assessed in the human normal lung cell line BEAS-2B and the human NSCLC cell lines (H1299, H358, A549 and H1975) via RT-qPCR. The SNHG3 expression levels in human NSCLC cell lines (H1299 and A549) were significantly increased compared with those of BEAS-2B cells (Fig. 1B). Therefore, these two cell lines (H1299 and A549) were selected for subsequent assays. To determine the association between SNHG3 and clinicopathological features of NSCLC, patients with NSCLC were divided into an SNHG3 low-level group (n=14) and an SNHG3 high-level group (n=21) by the median levels of SNHG3 expression. The results showed that SNHG3 expression was associated with tumor size, TNM stage and lymph node metastasis in NSCLC (Table I).

Figure 1

lncRNA SNHG3 is highly expressed in NSCLC tissues and cell lines. (A) The expression levels of lncRNA SNHG3 in NSCLC tissues and normal lung tissues. **P<0.01 vs. Non-tumor tissues. (B) The expression levels of lncRNA SNHG3 in normal lung cells and NSCLC cell lines. **P<0.01 vs. BEAS-2B cells. The data are presented as the mean ± SD and the experiments were repeated three times. lncRNA, long non-coding RNA; SNHG3, small nucleolar RNA host gene 3; NSCLC, non-small cell lung cancer.

Table I

Association between clinical characteristics and SNHG3 expression of patients with non-small cell lung cancer (n=35).

Table I

Association between clinical characteristics and SNHG3 expression of patients with non-small cell lung cancer (n=35).

Clinical parametersSNHG3
P-value
Low expression (n=14)High expression (n=21)
Sex0.7674
 Male911
 Female69
Age, years0.2344
 >45816
 ≤4565
TNM stage0.0053
 I-II105
 III-IV416
Tumor size, cm0.0005
 >2317
 ≤2114
Lymph node metastasis0.0006
 No103
 Yes418
Smoking0.1430
 Yes1019
 No42

[i] SNHG3, small nucleolar RNA host gene 3; TNM, tumor node metastasis.

Knockdown of SNHG3 inhibits proliferation and promotes apoptosis of NSCLC cells

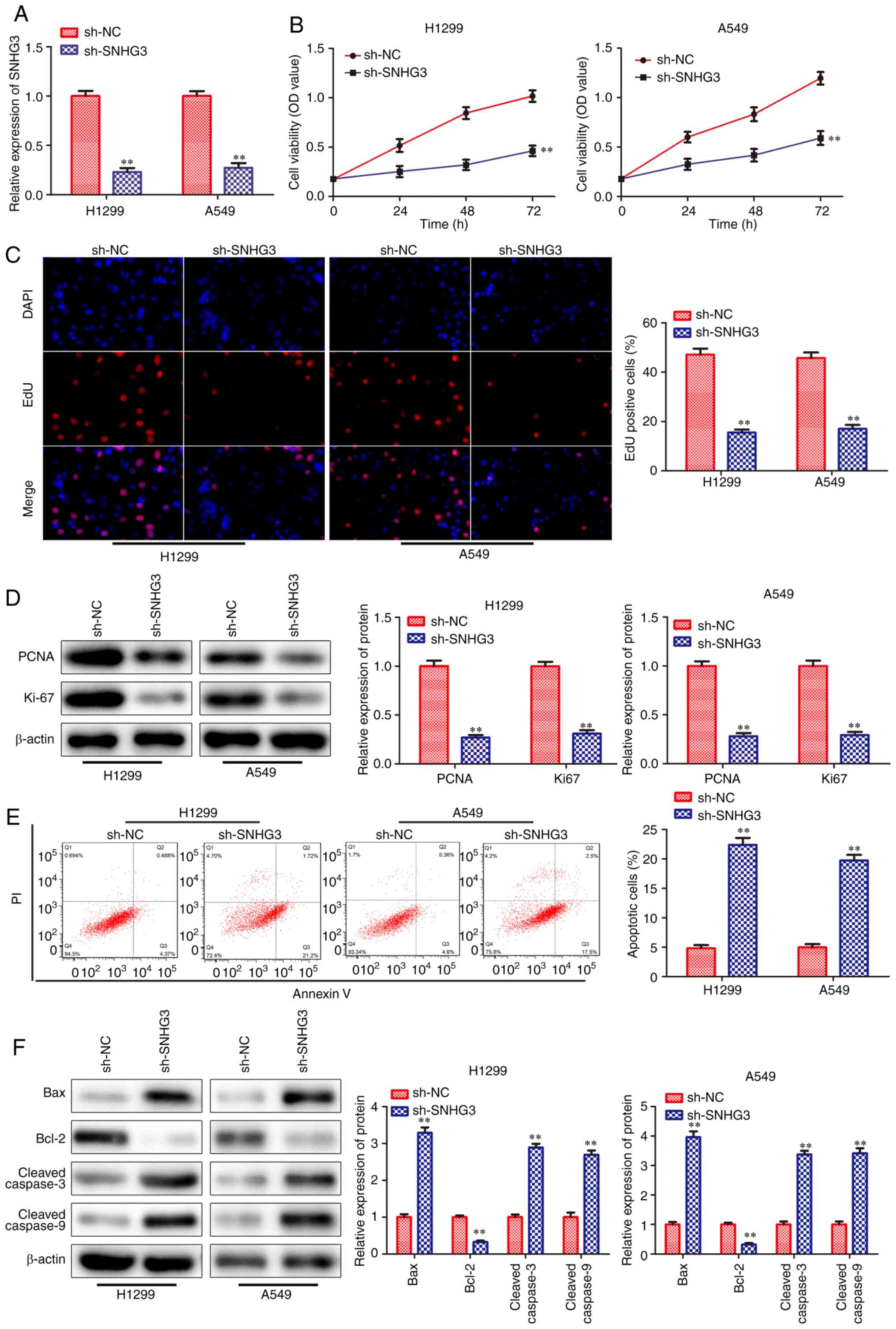
In order to evaluate the effects of SNHG3 on cell proliferation and apoptosis, SNHG3 shRNA sequences were transfected into lung cancer cells (H1299 and A549). RT-qPCR analysis indicated that the expression levels of SNHG3 were significantly decreased in the sh-SNHG3-transfected cells (Fig. 2A). CCK-8 and EdU incorporation assays revealed that knockdown of SNHG3 significantly inhibited the viability and proliferation of H1299 and A549 cell lines (Fig. 2B and C). Moreover, the expression levels of the proliferation-associated proteins were examined and the data indicated that PCNA and Ki-67 levels were decreased in sh-SNHG3-transfected cells (Fig. 2D). Flow cytometry analysis indicated that knockdown of SNHG3 promoted cell apoptosis in H1299 and A549 cells (Fig. 2E). Subsequently, the expression levels of the apoptosis-associated proteins were assessed and the data indicated that the levels of these proteins, including Bax, cleaved caspase-3 and cleaved caspase-9, were all upregulated in sh-SNHG3-transfected cells, whereas the expression of the anti-apoptotic protein Bcl-2 was downregulated in these cells (Fig. 2F). Based on the aforementioned results, it was concluded that knockdown of SNHG3 could reduce the proliferation and activate apoptosis of NSCLC cells.

Figure 2

Knockdown of SNHG3 inhibits proliferation and promotes apoptosis of non-small cell lung cancer cells. H1299 and A549 cells were transfected with either sh-SNHG3 or sh-NC. (A) Reverse transcription-quantitative PCR analysis of the transfection efficiency. (B) Cell Counting Kit-8 assay was performed to determine cell viability. (C) EdU assay was conducted to measure cell proliferation. (D) Western blotting was performed to determine the protein expression levels of proliferation-related proteins. (E) Cell apoptosis was measured via flow cytometry. (F) Western blotting was performed to determine the protein expression levels of apoptosis-related proteins. **P<0.01 vs. sh-NC. The data are presented as the mean ± SD and the experiments were repeated three times. SNHG3, small nucleolar RNA host gene 3; sh-, short hairpin RNA; NC, negative control; EdU, 5-Ethynyl-2′-deoxyuridine; PCNA, proliferating cell nuclear antigen.

Knockdown of SNHG3 represses the migration and invasion of NSCLC cells

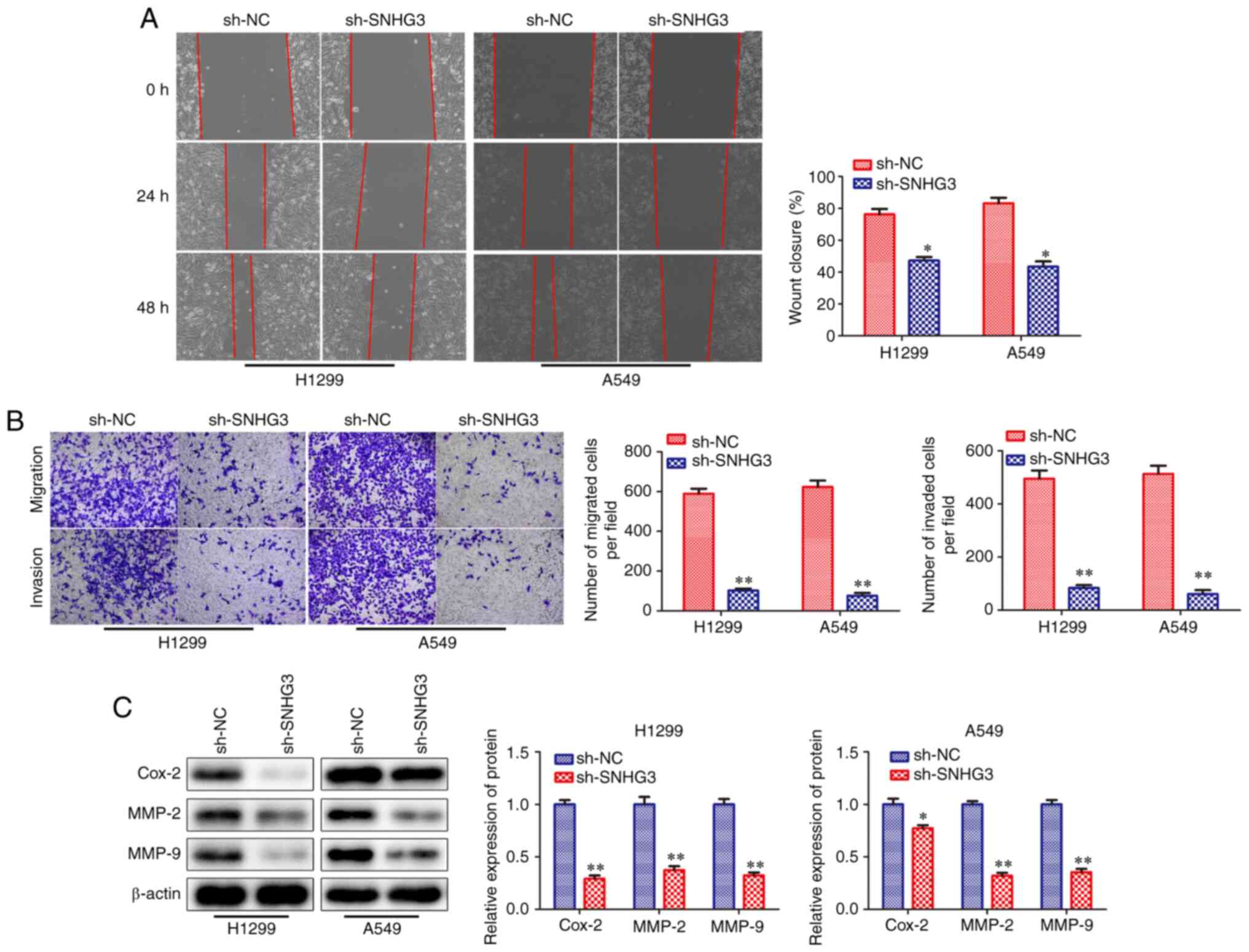
To investigate the effects of SNHG3 knockdown on the migration and invasion of H1299 and A549 cells, wound healing and Transwell chamber assays were performed. The results of the wound healing and Transwell chamber assays revealed that SNHG3 knockdown inhibited cell migration and invasion in H1299 and A549 cells (Fig. 3A and B). In addition, the expression levels of Cox-2, MMP-2 and MMP-9 proteins, which are associated with cell migration and invasion (20,21), were significantly downregulated when SNHG3 was knocked down (Fig. 3C). Taken together, the results demonstrated that SNHG3 knockdown could repress the migration and invasion of NSCLC cells, which further suggested that SNHG3 was a potential essential factor for the migration and invasion of these cells.

Figure 3

Knockdown of SNHG3 represses the migration and invasion of non-small cell lung cancer cells. H1299 and A549 cells were transfected with either sh-SNHG3 or sh-NC. (A) Cell migration was determined using a wound healing assay. (B) Transwell migration and invasion assays. (C) Western blotting was performed to determine the protein expression levels of migration-related proteins. *P<0.05, **P<0.01 vs. sh-NC. The data are presented as the mean ± SD and the experiments were repeated three times. SNHG3, small nucleolar RNA host gene 3; sh-, short hairpin RNA; NC, negative control; Cox-2, cyclooxygenase-2.

miR-1343-3p is a target of lncRNA SNHG3

It is commonly known that lncRNAs exhibit multiple biological functions by sponging various miRNAs (22,23). To identify and assess the SNHG3-associated miRNAs, the potential targets of SNHG3 were predicted using bioinformatics analysis (DIANA and ENCORI). The results indicated that a binding site was present between lncRNA SNHG3 and miR-1343-3p (Fig. 4A). Therefore, the experiments aimed to assess whether SNHG3 directly regulated miR-1343-3p expression using luciferase reporter assays. The data indicated that miR-1343-3p mimics suppressed the luciferase activity of SNHG3 WT plasmids, whereas they exhibited modest function on the SNHG3 Mut plasmids in H1299 and A549 cell lines (Fig. 4B). In addition, RT-qPCR analysis indicated that knockdown of lncRNA SNHG3 significantly increased miR-1343-3p expression levels (Fig. 4C). Furthermore, miR-1343-3p expression levels were detected in NSCLC tissues and cell lines. RT-qPCR analysis indicated that the expression levels of miR-1343-3p were decreased both in NSCLC tissues and cell lines (Fig. 4D and E). Taken together, these data suggested that lncRNA SNHG3 was directly bound to miR-1343-3p, leading to the downregulation of its expression.

Figure 4

miR-1343-3p is a target gene of lncRNA SNHG3. (A) The predicted SNHG3 binding sites in the region of miR-1343-3p and the corresponding mutant sequences are shown. (B) Relative values of luciferase signal. **P<0.01 vs. NC mimics. (C) The expression levels of miR-1343-3p in H1299 and A549 cells after transfection with sh-NC and sh-SNHG3. **P<0.01 vs. sh-NC. (D) The expression levels of miR-1343-3p in NSCLC tissues and normal lung tissues. **P<0.01 vs. non-tumor tissues. (E) The expression levels of miR-1343-3p in normal lung cells and NSCLC cell lines. *P<0.05, **P<0.01 vs. BEAS-2B cells. The data are presented as the mean ± SD and the experiments were repeated three times. miR, microRNA; lncRNA, long non-coding RNA; SNHG3, small nucleolar RNA host gene 3; sh-, short hairpin RNA; NC, negative control; NSCLC, non-small cell lung cancer; WT, wild-type; Mut, mutant.

Overexpression of miR-1343-3p inhibits the progression of NSCLC

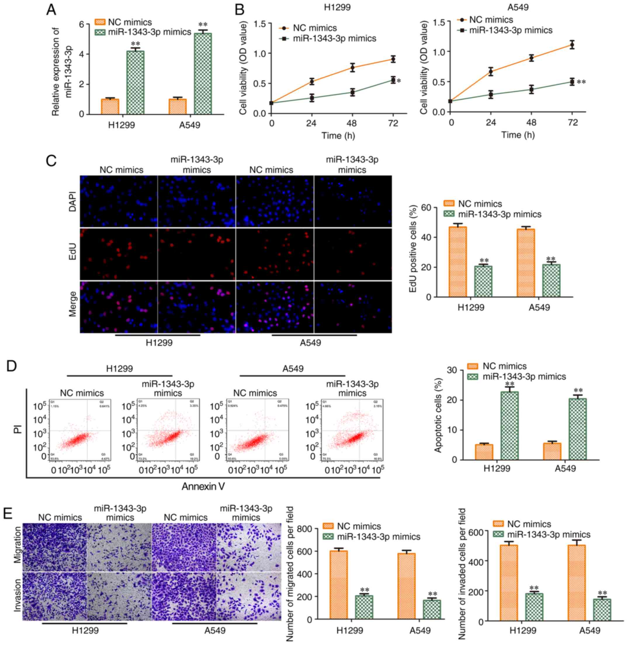
To investigate the function of miR-1343-3p in NSCLC progression, NC mimics and miR-1343-3p mimics were transfected into NSCLC cell lines (H1299 and A549). The transfection efficiency was validated (Fig. 5A). As shown in Fig. 5B, miR-1343-3p mimics decreased cell viability. EdU incorporation assay revealed that exogenous miR-1343-3p expression inhibited the proliferation of H1299 and A549 cells (Fig. 5C). In contrast to these findings, flow cytometry analysis demonstrated that miR-1343-3p mimics promoted the induction of apoptosis of H1299 and A549 cells (Fig. 5D). miR-1343-3p mimics also inhibited cell migration and invasion in H1299 and A549 cell lines (Fig. 5E), which was consistent with the flow cytometry findings. Therefore, the data indicated that miR-1343-3p mimics suppressed the progression of NSCLC.

Figure 5

Overexpression of miR-1343-3p inhibits the progression of non-small cell lung cancer. H1299 and A549 cells were transfected with either miR-1343-3p mimics or NC mimics. (A) Reverse transcription-quantitative PCR analysis of the transfection efficiency. (B) Cell Counting Kit-8 assay was performed to determine cell viability. (C) EdU assay was conducted to measure cell proliferation. (D) Cell apoptosis was determined via flow cytometry. (E) Transwell migration and invasion assays. *P<0.05, **P<0.01 vs. NC mimics. The data are presented as the mean ± SD and the experiments were repeated three times. miR, microRNA; EdU, 5-ethynyl-2′-deoxyuridine; NC, negative control.

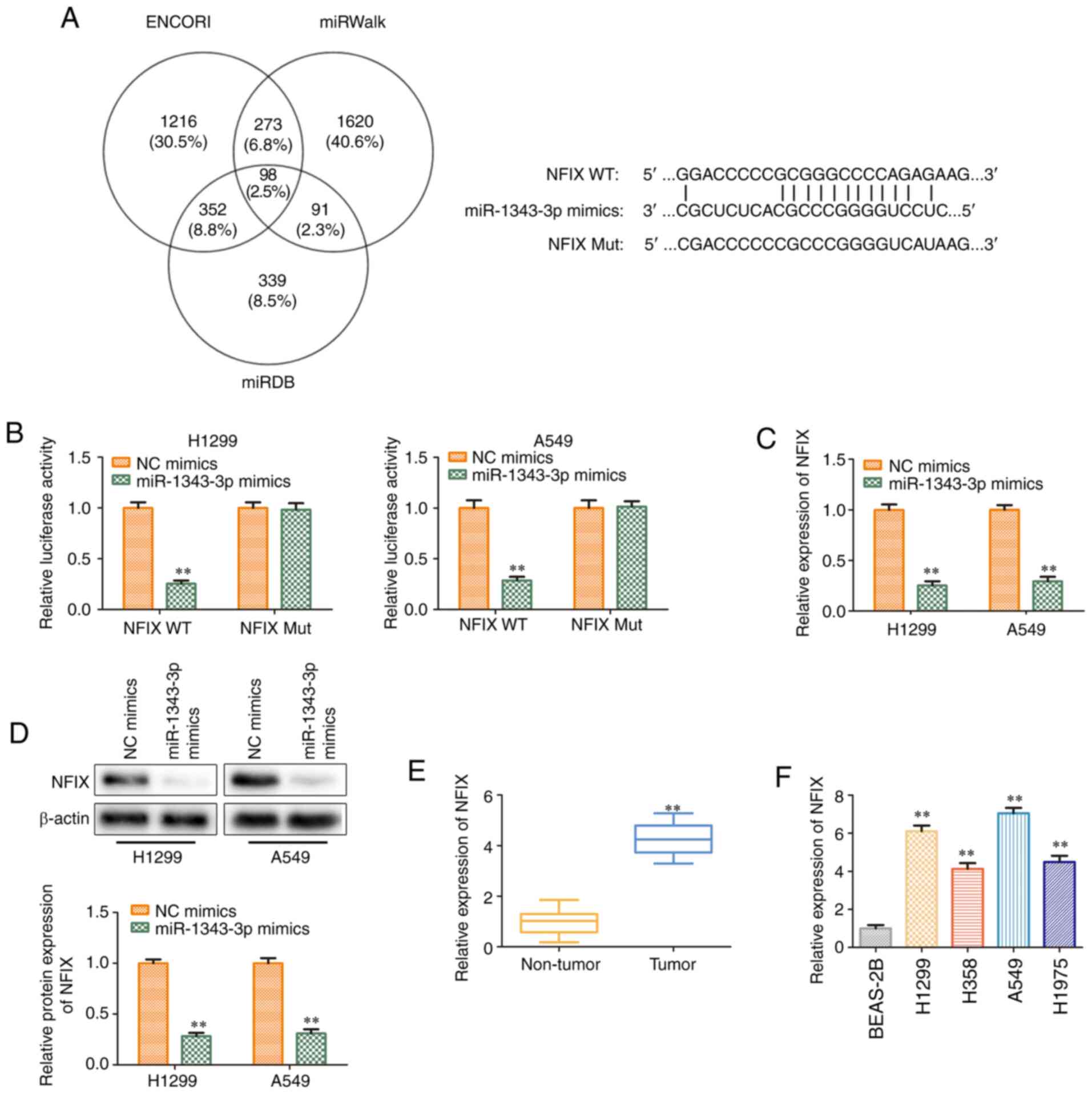
miR-1343-3p targets NFIX and causes posttranscriptional repression

In order to explore the potential molecular mechanism of miR-1343-3p in the progression of NSCLC, bioinformatics analysis (ENCORI, miRWalk and miRDB) was used to predict the potential target of miR-1343-3p. NFIX was considered a potential target of miR-1343-3p in NSCLC. It was found that the 3′-UTR of NFIX contained a putative binding site for miR-1343-3p (Fig. 6A). The regulatory effect of miR-1343-3p on NFIX was further validated by the dual-luciferase reporter assay. The results indicated that miR-1343-3p mimics could inhibit the luciferase activity of NFIX-WT compared with that of mimic-NC. However, no significant changes were observed in the luciferase activity of NFIX-Mut (Fig. 6B). The expression levels of NFIX were decreased significantly at the transcriptional and translational levels in H1299 and A549 cell lines transfected with miR-1343-3p mimics (Fig. 6C and D), which was consistent with the data derived from the luciferase activity assays. These results confirmed that NFIX was a direct target of miR-1343-3p in H1299 and A549 cells. Subsequently, the expression levels of NFIX were detected in NSCLC tissues and cell lines, and the data indicated that NFIX expression levels were increased in NSCLC tissues and cells than those in normal tissues and cells (Fig. 6E and F). Therefore, NFIX was identified as a target gene of miR-1343-3p and its expression was negatively regulated by this miRNA.

Figure 6

miR-1343-3p targets NFIX and causes posttranscriptional repression. (A) The predicted miR-1343-3p binding sites in the 3′-UTR of NFIX and the corresponding mutant sequences are shown. (B) Relative values of luciferase signal. (C) Relative mRNA expression levels of NFIX in different transfection groups was detected via RT-qPCR. (D) Relative protein expression levels of NFIX in different transfection groups was detected via western blotting. **P<0.01 vs. NC mimics. (E) Relative expression levels of NFIX in NSCLC tissues and normal lung tissues were detected via RT-qPCR. **P<0.01 vs. non-tumor tissues. (F) The expression levels of NFIX in normal lung cells and NSCLC cell lines. **P<0.01 vs. BEAS-2B cells. The data are presented as the mean ± SD and the experiments were repeated three times. miR, microRNA; NFIX, nuclear factor IX; WT, wild-type; Mut, mutant; RT-qPCR, reverse transcription-quantitative PCR; NC, negative control; NSCLC, non-small cell lung cancer.

miR-1343-3p/NFIX axis mediates the inhibitory effects of sh-SNHG3 on NSCLC cell progression

To assess whether the miR-1343-3p/NFIX axis was involved in SNHG3-induced NSCLC progression, the miR-1343-3p inhibitor and the NFIX shRNA sequence were transfected into H1299 and A549 cells in the presence of SNHG3 shRNA. The efficiency of miR-1343-3p inhibition and NFIX knockdown in H1299 and A549 cells is presented in Fig. 7A. CCK-8 and EdU incorporation assays demonstrated that the miR-1343-3p inhibitor induced cell viability and proliferation in H1299 and A549 cells following SNHG3 knockdown, while these inductive effects were partially antagonized by knockdown of NFIX (Fig. 7B and C). In contrast to these findings, knockdown of NFIX partially reversed the miR-1343-3p inhibitor-induced suppression of cell apoptosis in the sh-SNHG3-transfected H1299 and A549 cells (Fig. 7D). Similar findings were observed with regard to cell migration and invasion (Fig. 7E). Therefore, lncRNA SNHG3 activated NSCLC progression by targeting the miR-1343-3p/NFIX axis.

Figure 7

miR-1343-3p/NFIX mediates the inhibitory effects of sh-SNHG3 on non-small cell lung cancer cell functions. Either miR-1343-3p inhibitors or sh-NFIX were transfected into the SNHG3-knockdown H1299 and A549 cells. (A) Reverse transcription-quantitative PCR was performed to evaluate the efficiency of miR-1343-3p inhibitors and NFIX shRNA. (B) Cell Counting Kit-8 assay was performed to determine cell viability. (C) EdU assay was conducted to measure cell proliferation. (D) Cell apoptosis was determined via flow cytometry. (E) Transwell migration and invasion assays. *P<0.05, **P<0.01 vs. NC inhibitors or sh-NC. The data are presented as the mean ± SD and the experiments were repeated three times. miR, microRNA; NFIX, nuclear factor IX; sh-, short hairpin RNA; SNHG3, small nucleolar RNA host gene 3; EdU, 5-Ethynyl-2′-deoxyuridine; NC, negative control.

Proof of transfection of miR-1343-3p inhibitor and sh-NFIX in NSCLC cells (A549 and H1299) determined via RT-qPCR

RT-qPCR was performed to determine the transfection efficiency of miR-1343-3p inhibitor and sh-NFIX in A549 and H1299 cells following transfection. The expression levels of miR-1343-3p were reduced when the A549 and H1299 cells were transfected with miR-1343-3p inhibitors (Fig. S1A). Compared with the sh-NC, NFIX expression was decreased when the A549 and H1299 cells were transfected with sh-NFIX (Fig. S1B).

Discussion

NSCLC is a prevalent malignant lung tumor that has become the major cause of cancer-associated mortality in the world (24,25). In the past decades, previous studies have demonstrated that multiple lncRNAs are abnormally expressed in NSCLC (13-15,26,27). Therefore, investigating the role of lncRNAs in NSCLC progression is important for NSCLC diagnosis and clinical treatment. At present, an increasing number of studies have revealed that lncRNA SNHG3 plays a crucial role in the development of various cancer types (16-18). However, the clinical significance and biological function of lncRNA SNHG3 in NSCLC are yet to be elucidated. In the current study, the data indicated that lncRNA SNHG3 was highly expressed in NSCLC tissues and cell lines (H1299, H358, A549 and H1975). In addition, knockdown of lncRNA SNHG3 could reduce cell proliferation and promote the induction of apoptosis in NSCLC cell lines (H1299 and A549) with high expression of SNHG3. Meanwhile, when lncRNA SNHG3 was silenced, the expression levels of proliferation-associated proteins (PCNA and Ki67) and the anti-apoptotic protein (Bcl-2) were downregulated, while the expression levels of pro-apoptotic proteins (Bax, cleaved caspase-3 and cleaved caspase-9) were upregulated. These results indicated that lncRNA SNHG3 could promote the proliferation and inhibit the apoptosis of NSCLC cells. However, in the present study, the role of SNHG3 overexpression in NSCLC cells (H358 and H1975 cells) with low expression of SNHG3 was not explored. In future studies, the effect of SNHG3 overexpression in NSCLC cells (H358 and H1975 cells) with low SNHG3 expression will be investigated.

Migration and invasion are major causes of death in patients with cancer (28,29). Hence, it is important to understand the molecular mechanism of cell metastasis (migration and invasion). In previous years, studies have indicated that MMP and epithelial-mesenchymal transition (EMT) marker proteins are associated with cell migration and invasion (30). Furthermore, Cox-2 plays a vital role in cell metastasis. The expression of Cox-2 protein in tumor tissues is positively associated with MMP-2 (31). Upregulation of Cox-2 protein can enhance the activity of MMP-2 protein, increase the expression of membrane metalloproteinases, and help cancer cells invade lymph nodes and metastasize (32,33). In addition, MMP and Cox-2 inhibitors in combination further reduce intestinal tumorigenesis to a level that is greater than either compound individually (34). More importantly, Cox-2 plays an important role in lung cancer cell migration and invasion. For example, Cox-2 can induce β1-integrin expression in NSCLC and promote cell invasion via the EP1/MAPK/E2F-1/FOXC2 signaling pathway (35), and miR-26b has been reported to suppress tumor cell proliferation, migration and invasion by directly targeting Cox-2 in lung cancer (36). Therefore, the present study investigated the effect of silencing lncRNA SNHG3 on the migration and invasion of NSCLC cells. The results revealed that knockdown of lncRNA SNHG3 could markedly inhibit the NSCLC cell migration and invasion. Meanwhile, the expression levels of Cox-2, MMP-2 and MMP-9 proteins, which are associated with cell migration and invasion, were markedly downregulated when SNHG3 was knocked down. However, in this study, the specific mechanism of the effects of Cox-2 overexpression on NSCLC cell migration and invasion is still unclear. Thus, future studies will be performed to further determine the relationship between Cox-2 and NSCLC cell migration and invasion. Therefore, based on the aforementioned findings, it was concluded that lncRNA SNHG3 may be an oncogenic gene in NSCLC.

The interaction between miRNAs and lncRNAs is considered to be a representative regulatory pattern of miRNAs. Previous studies have shown that the expression of lncRNAs can regulate the activities of miRNAs (37), whereas the aberrant expression of miRNAs is associated with tumorigenesis and cancer metastasis (38-40). Therefore, the clarification of the function of these miRNAs may provide opportunities for the development of novel effective methods in the prevention and treatment of NSCLC. Extensive research has shown that the expression of miR-1343-3p plays an important role in various cancer types (41,42). In the present study, miR-1343-3p was shown to be a target miRNA of lncRNA SNHG3. Luciferase assays indicated that miR-1343-3p could bind to SNHG3 and decrease its luciferase activity in NSCLC cell lines, which antagonized the effects of SNHG3 on NSCLC progression. These results indicated that lncRNA SNHG3 could bind directly to miR-1343-3p and downregulate its expression levels to promote the progression of NSCLC. Meanwhile, the expression levels of miR-1343-3p were downregulated in NSCLC tissues and cell lines (H1299, H358, A549 and H1975). miR-1343-3p overexpression could inhibit proliferation, migration and invasion, and promote apoptosis in NSCLC cells (H1299 and A549) with low expression of miR-1343-3p. These results indicated that miR-1343-3p played an inhibitory role in the progression of NSCLC. However, in this study, the role of miR-1343-3p inhibitor in NSCLC cells (H358 and H1975 cells) with high expression of miR-1343-3p was not explored. In further studies, the effects of miR-1343-3p inhibitors in NSCLC cells (H358 and H1975 cells) with high expression of miR-1343-3p will be determined.

Moreover, the target gene of miR-1343-3p was identified in NSCLC in the present study. An increasing number of studies have indicated that NFIX plays a vital role in the development of various tumors (43-46). In lung cancer, NFIX serves as a master regulator and its expression is associated with 17 genes involved in the migration and invasion pathways, including interleukin-6 receptor subunit β (IL6ST), metalloproteinase inhibitor 1 (TIMP1) and integrin β-1 (ITGB1) (45,46). Silencing of NFIX is associated with reduced expression of IL6ST, TIMP1 and ITGB1, as well as reduced cellular proliferation, migration and invasion (46). In the present study, the results demonstrated that NFIX was a target gene of miR-1343-3p by bioinformatics analysis and luciferase activity assays. The expression levels of NFIX were upregulated in NSCLC tissues and cell lines and were negatively regulated by miR-1343-3p. More importantly, knockdown of NFIX partially reversed the effects of miR-1343-3p on the SNHG3 knockdown-induced inhibition of NSCLC progression. These results revealed that lncRNA SNHG3 and NFIX played an oncogenic role in NSCLC cells, while miR-1343-3p was tumor suppressor in NSCLC cells, which was consistent with previous reports (16-18). Therefore, lncRNA SNHG3 could enhance NFIX expression in NSCLC by sequestering miR-1343-3p.

In the present study, the findings indicated that lncRNA SNHG3 was highly expressed in NSCLC tissues and cell lines. Moreover, knockdown of SNHG3 inhibited NSCLC cell proliferation, migration and invasion, while it promoted the induction of cell apoptosis. In addition, miR-1343-3p expression was reduced in NSCLC tissues and cell lines, and overexpression of miR-1343-3p inhibited the progression of NSCLC. The effect of SNHG3 on NSCLC was partially mediated by the miR-1343-3p/NFIX axis. Therefore, SNHG3, miR-1343-3p and NFIX may serve as novel biomarkers or therapeutic targets for NSCLC.

Supplementary Data

Availability of data and materials

The datasets used and/or analyzed during the current study are available from the corresponding author on reasonable request.

Authors' contributions

LH consulted the literature, and conceived and designed the present study. LZ, XS, YG, ND and TW performed the experiments. LZ, ND and LH confirm the authenticity of all the raw data. LZ, ND and TW analyzed the data. LZ drafted the manuscript, which was reviewed and corrected by LH. All authors read and approved the final manuscript.

Ethics approval and consent to participate

The present study was approved by the Medical Ethics Committee of Jiangsu Cancer Hospital (Nanjing, China; approval no. 2020-052). Informed consent was signed by all patients who participated in the study.

Patient consent for publication

Not applicable.

Competing interests

The authors declare that they have no competing interests.

Acknowledgments

Not applicable.

References

1 

Siegel RL, Miller KD and Jemal A: Cancer statistics, 2018. CA Cancer J Clin. 68:7–30. 2018. View Article : Google Scholar : PubMed/NCBI

2 

Johnson DH, Schiller JH and Bunn PA Jr: Recent clinical advances in lung cancer management. J Clin Oncol. 32:973–982. 2014. View Article : Google Scholar : PubMed/NCBI

3 

Kang Y, Jia YL, Wang Q, Zhao Q, Song M, Ni R and Wang J: Long noncoding RNA KCNQ1OT1 promotes the progression of non-small cell lung cancer via regulating miR-204-5p/ATG3 axis. Onco Targets Ther. 12:10787–10797. 2019. View Article : Google Scholar : PubMed/NCBI

4 

Chheang S and Brown K: Lung cancer staging: Clinical and radiologic perspectives. Semin Intervent Radiol. 30:99–113. 2013. View Article : Google Scholar :

5 

Tang QL, Li MX, Chen L, Bi F and Xia HW: miR-200b/c targets the expression of RhoE and inhibits the proliferation and invasion of non-small cell lung cancer cells. Int J Oncol. 53:1732–1742. 2018.PubMed/NCBI

6 

Li Q, Yang Z, Chen M and Liu Y: Downregulation of microRNA-196a enhances the sensitivity of non-small cell lung cancer cells to cisplatin treatment. Int J Mol Med. 37:1067–1074. 2016. View Article : Google Scholar : PubMed/NCBI

7 

Moravcikova E, Krepela E, Donnenberg VS, Donnenberg AD, Benkova K, Rabachini T, Fernandez-Marrero Y, Bachmann D and Kaufmann T: BOK displays cell death-independent tumor suppressor activity in non-small-cell lung carcinoma. Int J Cancer. 141:2050–2061. 2017. View Article : Google Scholar : PubMed/NCBI

8 

Nagano T and Fraser P: No-nonsense functions for long noncoding RNAs. Cell. 145:178–181. 2011. View Article : Google Scholar : PubMed/NCBI

9 

Ponting CP, Oliver PL and Reik W: Evolution and functions of long noncoding RNAs. Cell. 136:629–641. 2009. View Article : Google Scholar : PubMed/NCBI

10 

Cui M, Chen M, Shen Z, Wang R, Fang X and Song B: LncRNA-UCA1 modulates progression of colon cancer through regulating the miR-28-5p/HOXB3 axis. J Cell Biochem. Jan 16–2019.Epub ahead of print. View Article : Google Scholar

11 

Pan Z, Mao W, Bao Y, Zhang M, Su X and Xu X: The long noncoding RNA CASC9 regulates migration and invasion in esophageal cancer. Cancer Med. 5:2442–2447. 2016. View Article : Google Scholar : PubMed/NCBI

12 

Wang CG, Liao Z, Xiao H, Liu H, Hu YH, Liao QD and Zhong D: LncRNA KCNQ1OT1 promoted BMP2 expression to regulate osteogenic differentiation by sponging miRNA-214. Exp Mol Pathol. 107:77–84. 2019. View Article : Google Scholar : PubMed/NCBI

13 

Lv J, Qiu M, Xia W, Liu C, Xu Y, Wang J, Leng X, Huang S, Zhu R, Zhao M, et al: High expression of long non-coding RNA SBF2-AS1 promotes proliferation in non-small cell lung cancer. J Exp Clin Cancer Res. 35:752016. View Article : Google Scholar : PubMed/NCBI

14 

Lou B, Wei D, Zhou X and Chen H: Long non-coding RNA KDM5B anti-sense RNA1 enhances tumor progression in non-small cell lung cancer. J Clin Lab Anal. 34:e228972020. View Article : Google Scholar

15 

Zhang Z, Peng Z, Cao J, Wang J, Hao Y, Song K, Wang Y, Hu W and Zhang X: Long noncoding RNA PXN-AS1-L promotes non-small cell lung cancer progression via regulating PXN. Cancer Cell Int. 19:202019. View Article : Google Scholar : PubMed/NCBI

16 

Li N and Zhan X and Zhan X: The lncRNA SNHG3 regulates energy metabolism of ovarian cancer by an analysis of mitochondrial proteomes. Gynecol Oncol. 150:343–354. 2018. View Article : Google Scholar : PubMed/NCBI

17 

Xuan Y and Wang Y: Long non-coding RNA SNHG3 promotes progression of gastric cancer by regulating neighboring MED18 gene methylation. Cell Death Dis. 10:6942019. View Article : Google Scholar : PubMed/NCBI

18 

Liu L, Ni J and He X: Upregulation of the long noncoding RNA SNHG3 promotes lung adenocarcinoma proliferation. Dis Markers. 2018:57367162018. View Article : Google Scholar : PubMed/NCBI

19 

Livak KJ and Schmittgen TD: Analysis of relative gene expression data using real-time quantitative PCR and the 2(-Delta Delta C(T)) method. Methods. 25:402–408. 2001. View Article : Google Scholar

20 

Takaoka K, Kishimoto H, Segawa E, Hashitani S, Zushi Y, Noguchi K, Sakurai K and Urade M: Elevated cell migration, invasion and tumorigenicity in human KB carcinoma cells transfected with COX-2 cDNA. Int J Oncol. 29:1095–1101. 2006.PubMed/NCBI

21 

Yang Z, Li K, Liang Q, Zheng G, Zhang S, Lao X, Liang Y and Liao G: Elevated hydrostatic pressure promotes ameloblastoma cell invasion through upregulation of MMP-2 and MMP-9 expression via Wnt/β-catenin signalling. J Oral Pathol Med. 47:836–846. 2018. View Article : Google Scholar : PubMed/NCBI

22 

Chu J, Jia J, Yang L, Qu Y, Yin H, Wan J and He F: LncRNA MIR31HG functions as a ceRNA to regulate c-Met function by sponging miR-34a in esophageal squamous cell carcinoma. Biomed Pharmacother. 128:1103132020. View Article : Google Scholar : PubMed/NCBI

23 

Feng L, Yang B and Tang XD: Long noncoding RNA LINC00460 promotes carcinogenesis via sponging miR-613 in papillary thyroid carcinoma. J Cell Physiol. 234:11431–11439. 2019. View Article : Google Scholar

24 

Zhang F, Chen D, Yang W, Duan SZ and Chen Y: Combined effects of XAF1 and TRAIL on the apoptosis of lung adenocarcinoma cells. Exp Ther Med. 17:4663–4669. 2019.PubMed/NCBI

25 

Zhang X and Xiao C: Ultrasonic diagnosis combined with targeted ultrasound contrast agent improves diagnostic sensitivity of ultrasonic for non-small cell lung cancer patients. Exp Ther Med. 16:908–916. 2018.PubMed/NCBI

26 

Chen H, Pei H, Hu W, Ma J, Zhang J, Mao W, Nie J, Xu C, Li B, Hei TK, et al: Long non-coding RNA CRYBG3 regulates glycolysis of lung cancer cells by interacting with lactate dehydrogenase A. J Cancer. 9:2580–2588. 2018. View Article : Google Scholar : PubMed/NCBI

27 

Shangguan WJ, Liu HT, Que ZJ, Qian FF, Liu LS and Tian JH: TOB1-AS1 suppresses non-small cell lung cancer cell migration and invasion through a ceRNA network. Exp Ther Med. 18:4249–4258. 2019.PubMed/NCBI

28 

Aghdam SG, Ebrazeh M, Hemmatzadeh M, Seyfizadeh N, Shabgah AG, Azizi G, Ebrahimi N, Babaie F and Mohammadi H: The role of microRNAs in prostate cancer migration, invasion, and metastasis. J Cell Physiol. 234:9927–9942. 2019. View Article : Google Scholar

29 

Wu JS, Jiang J, Chen BJ, Wang K, Tang YL and Liang XH: Plasticity of cancer cell invasion: Patterns and mechanisms. Transl Oncol. 14:1008992021. View Article : Google Scholar

30 

Bogenrieder T and Herlyn M: Axis of evil: Molecular mechanisms of cancer metastasis. Oncogene. 22:6524–6536. 2003. View Article : Google Scholar : PubMed/NCBI

31 

Guo FJ, Tian JY, Jin YM, Wang L, Yang RQ and Cui MH: Effects of cyclooxygenase-2 gene silencing on the biological behavior of SKOV3 ovarian cancer cells. Mol Med Rep. 11:59–66. 2015. View Article : Google Scholar

32 

Kessenbrock K, Plaks V and Werb Z: Matrix metalloproteinases: Regulators of the tumor microenvironment. Cell. 141:52–67. 2010. View Article : Google Scholar : PubMed/NCBI

33 

Leung E, McArthur D, Morris A and Williams N: Cyclooxygenase-2 inhibition prevents migration of colorectal cancer cells to extracellular matrix by down-regulation of matrix metalloproteinase-2 expression. Dis Colon Rectum. 51:342–347. 2008. View Article : Google Scholar : PubMed/NCBI

34 

Wagenaar-Miller RA, Hanley G, Shattuck-Brandt R, DuBois RN, Bell RL, Matrisian LM and Morgan DW: Cooperative effects of matrix metalloproteinase and cyclooxygenase-2 inhibition on intestinal adenoma reduction. Br J Cancer. 88:1445–1452. 2003. View Article : Google Scholar : PubMed/NCBI

35 

Pan J, Yang Q, Shao J, Zhang L, Ma J, Wang Y, Jiang BH, Leng J and Bai X: Cyclooxygenase-2 induced β1-integrin expression in NSCLC and promoted cell invasion via the EP1/MAPK/E2F-1/FoxC2 signal pathway. Sci Rep. 6:338232016. View Article : Google Scholar

36 

Xia M, Duan ML, Tong JH and Xu JG: MiR-26b suppresses tumor cell proliferation, migration and invasion by directly targeting COX-2 in lung cancer. Eur Rev Med Pharmacol Sci. 19:4728–4737. 2015.

37 

Li W, Li N, Shi K and Chen Q: Systematic review and meta-analysis of the utility of long non-coding RNA GAS5 as a diagnostic and prognostic cancer biomarker. Oncotarget. 8:66414–66425. 2017. View Article : Google Scholar : PubMed/NCBI

38 

Guo W, Ren D, Chen X, Tu X, Huang S, Wang M, Song L, Zou X and Peng X: HEF1 promotes epithelial mesenchymal transition and bone invasion in prostate cancer under the regulation of microRNA-145. J Cell Biochem. 114:1606–1615. 2013. View Article : Google Scholar : PubMed/NCBI

39 

Longqiu Y, Pengcheng L, Xuejie F and Peng Z: A miRNAs panel promotes the proliferation and invasion of colorectal cancer cells by targeting GABBR1. Cancer Med. 5:2022–2031. 2016. View Article : Google Scholar : PubMed/NCBI

40 

Hu Y, Wang H, Chen E, Xu Z, Chen B and Lu G: Candidate microRNAs as biomarkers of thyroid carcinoma: A systematic review, meta-analysis, and experimental validation. Cancer Med. 5:2602–2614. 2016. View Article : Google Scholar : PubMed/NCBI

41 

Kim HJ, Yang JM, Jin Y, Jheon S, Kim K, Lee CT, Chung JH and Paik JH: MicroRNA expression profiles and clinicopathological implications in lung adenocarcinoma according to EGFR, KRAS, and ALK status. Oncotarget. 8:8484–8498. 2017. View Article : Google Scholar :

42 

Yuan T, Huang X, Woodcock M, Du M, Dittmar R, Wang Y, Tsai S, Kohli M, Boardman L, Patel T and Wang L: Plasma extracellular RNA profiles in healthy and cancer patients. Sci Rep. 6:194132016. View Article : Google Scholar : PubMed/NCBI

43 

Xu H, Zhang Y, Qi L, Ding L, Jiang H and Yu H: NFIX circular RNA promotes glioma progression by regulating miR-34a-3p via notch signaling pathway. Front Mol Neurosci. 11:2252018. View Article : Google Scholar

44 

Kleemann M, Schneider H, Unger K, Sander P, Schneider EM, Fischer-Posovszky P, Handrick R and Otte K: MiR-744-5p inducing cell death by directly targeting HNRNPC and NFIX in ovarian cancer cells. Sci Rep. 8:90202018. View Article : Google Scholar : PubMed/NCBI

45 

Ge J, Dong H, Yang Y, Liu B, Zheng M, Cheng Q, Peng L and Li J: NFIX downregulation independently predicts poor prognosis in lung adenocarcinoma, but not in squamous cell carcinoma. Future Oncol. 14:3135–3144. 2018. View Article : Google Scholar : PubMed/NCBI

46 

Rahman NIA, Abdul Murad NA, Mollah MM, Jamal R and Harun R: NFIX as a master regulator for lung cancer progression. Front Pharmacol. 8:5402017. View Article : Google Scholar :

Related Articles

  • Abstract
  • View
  • Download
  • Twitter
Copy and paste a formatted citation
Spandidos Publications style
Zhao L, Song X, Guo Y, Ding N, Wang T and Huang L: Long non‑coding RNA SNHG3 promotes the development of non‑small cell lung cancer via the miR‑1343‑3p/NFIX pathway Retraction in /10.3892/ijmm.2024.5421. Int J Mol Med 48: 147, 2021.
APA
Zhao, L., Song, X., Guo, Y., Ding, N., Wang, T., & Huang, L. (2021). Long non‑coding RNA SNHG3 promotes the development of non‑small cell lung cancer via the miR‑1343‑3p/NFIX pathway Retraction in /10.3892/ijmm.2024.5421. International Journal of Molecular Medicine, 48, 147. https://doi.org/10.3892/ijmm.2021.4980
MLA
Zhao, L., Song, X., Guo, Y., Ding, N., Wang, T., Huang, L."Long non‑coding RNA SNHG3 promotes the development of non‑small cell lung cancer via the miR‑1343‑3p/NFIX pathway Retraction in /10.3892/ijmm.2024.5421". International Journal of Molecular Medicine 48.2 (2021): 147.
Chicago
Zhao, L., Song, X., Guo, Y., Ding, N., Wang, T., Huang, L."Long non‑coding RNA SNHG3 promotes the development of non‑small cell lung cancer via the miR‑1343‑3p/NFIX pathway Retraction in /10.3892/ijmm.2024.5421". International Journal of Molecular Medicine 48, no. 2 (2021): 147. https://doi.org/10.3892/ijmm.2021.4980
Copy and paste a formatted citation
x
Spandidos Publications style
Zhao L, Song X, Guo Y, Ding N, Wang T and Huang L: Long non‑coding RNA SNHG3 promotes the development of non‑small cell lung cancer via the miR‑1343‑3p/NFIX pathway Retraction in /10.3892/ijmm.2024.5421. Int J Mol Med 48: 147, 2021.
APA
Zhao, L., Song, X., Guo, Y., Ding, N., Wang, T., & Huang, L. (2021). Long non‑coding RNA SNHG3 promotes the development of non‑small cell lung cancer via the miR‑1343‑3p/NFIX pathway Retraction in /10.3892/ijmm.2024.5421. International Journal of Molecular Medicine, 48, 147. https://doi.org/10.3892/ijmm.2021.4980
MLA
Zhao, L., Song, X., Guo, Y., Ding, N., Wang, T., Huang, L."Long non‑coding RNA SNHG3 promotes the development of non‑small cell lung cancer via the miR‑1343‑3p/NFIX pathway Retraction in /10.3892/ijmm.2024.5421". International Journal of Molecular Medicine 48.2 (2021): 147.
Chicago
Zhao, L., Song, X., Guo, Y., Ding, N., Wang, T., Huang, L."Long non‑coding RNA SNHG3 promotes the development of non‑small cell lung cancer via the miR‑1343‑3p/NFIX pathway Retraction in /10.3892/ijmm.2024.5421". International Journal of Molecular Medicine 48, no. 2 (2021): 147. https://doi.org/10.3892/ijmm.2021.4980
Follow us
  • Twitter
  • LinkedIn
  • Facebook
About
  • Spandidos Publications
  • Careers
  • Cookie Policy
  • Privacy Policy
How can we help?
  • Help
  • Live Chat
  • Contact
  • Email to our Support Team