Spandidos Publications Logo
  • About
    • About Spandidos
    • Aims and Scopes
    • Abstracting and Indexing
    • Editorial Policies
    • Reprints and Permissions
    • Job Opportunities
    • Terms and Conditions
    • Contact
  • Journals
    • All Journals
    • Oncology Letters
      • Oncology Letters
      • Information for Authors
      • Editorial Policies
      • Editorial Board
      • Aims and Scope
      • Abstracting and Indexing
      • Bibliographic Information
      • Archive
    • International Journal of Oncology
      • International Journal of Oncology
      • Information for Authors
      • Editorial Policies
      • Editorial Board
      • Aims and Scope
      • Abstracting and Indexing
      • Bibliographic Information
      • Archive
    • Molecular and Clinical Oncology
      • Molecular and Clinical Oncology
      • Information for Authors
      • Editorial Policies
      • Editorial Board
      • Aims and Scope
      • Abstracting and Indexing
      • Bibliographic Information
      • Archive
    • Experimental and Therapeutic Medicine
      • Experimental and Therapeutic Medicine
      • Information for Authors
      • Editorial Policies
      • Editorial Board
      • Aims and Scope
      • Abstracting and Indexing
      • Bibliographic Information
      • Archive
    • International Journal of Molecular Medicine
      • International Journal of Molecular Medicine
      • Information for Authors
      • Editorial Policies
      • Editorial Board
      • Aims and Scope
      • Abstracting and Indexing
      • Bibliographic Information
      • Archive
    • Biomedical Reports
      • Biomedical Reports
      • Information for Authors
      • Editorial Policies
      • Editorial Board
      • Aims and Scope
      • Abstracting and Indexing
      • Bibliographic Information
      • Archive
    • Oncology Reports
      • Oncology Reports
      • Information for Authors
      • Editorial Policies
      • Editorial Board
      • Aims and Scope
      • Abstracting and Indexing
      • Bibliographic Information
      • Archive
    • Molecular Medicine Reports
      • Molecular Medicine Reports
      • Information for Authors
      • Editorial Policies
      • Editorial Board
      • Aims and Scope
      • Abstracting and Indexing
      • Bibliographic Information
      • Archive
    • World Academy of Sciences Journal
      • World Academy of Sciences Journal
      • Information for Authors
      • Editorial Policies
      • Editorial Board
      • Aims and Scope
      • Abstracting and Indexing
      • Bibliographic Information
      • Archive
    • International Journal of Functional Nutrition
      • International Journal of Functional Nutrition
      • Information for Authors
      • Editorial Policies
      • Editorial Board
      • Aims and Scope
      • Abstracting and Indexing
      • Bibliographic Information
      • Archive
    • International Journal of Epigenetics
      • International Journal of Epigenetics
      • Information for Authors
      • Editorial Policies
      • Editorial Board
      • Aims and Scope
      • Abstracting and Indexing
      • Bibliographic Information
      • Archive
    • Medicine International
      • Medicine International
      • Information for Authors
      • Editorial Policies
      • Editorial Board
      • Aims and Scope
      • Abstracting and Indexing
      • Bibliographic Information
      • Archive
  • Articles
  • Information
    • Information for Authors
    • Information for Reviewers
    • Information for Librarians
    • Information for Advertisers
    • Conferences
  • Language Editing
Spandidos Publications Logo
  • About
    • About Spandidos
    • Aims and Scopes
    • Abstracting and Indexing
    • Editorial Policies
    • Reprints and Permissions
    • Job Opportunities
    • Terms and Conditions
    • Contact
  • Journals
    • All Journals
    • Biomedical Reports
      • Information for Authors
      • Editorial Policies
      • Editorial Board
      • Aims and Scope
      • Abstracting and Indexing
      • Bibliographic Information
      • Archive
    • Experimental and Therapeutic Medicine
      • Information for Authors
      • Editorial Policies
      • Editorial Board
      • Aims and Scope
      • Abstracting and Indexing
      • Bibliographic Information
      • Archive
    • International Journal of Epigenetics
      • Information for Authors
      • Editorial Policies
      • Editorial Board
      • Aims and Scope
      • Abstracting and Indexing
      • Bibliographic Information
      • Archive
    • International Journal of Functional Nutrition
      • Information for Authors
      • Editorial Policies
      • Editorial Board
      • Aims and Scope
      • Abstracting and Indexing
      • Bibliographic Information
      • Archive
    • International Journal of Molecular Medicine
      • Information for Authors
      • Editorial Policies
      • Editorial Board
      • Aims and Scope
      • Abstracting and Indexing
      • Bibliographic Information
      • Archive
    • International Journal of Oncology
      • Information for Authors
      • Editorial Policies
      • Editorial Board
      • Aims and Scope
      • Abstracting and Indexing
      • Bibliographic Information
      • Archive
    • Medicine International
      • Information for Authors
      • Editorial Policies
      • Editorial Board
      • Aims and Scope
      • Abstracting and Indexing
      • Bibliographic Information
      • Archive
    • Molecular and Clinical Oncology
      • Information for Authors
      • Editorial Policies
      • Editorial Board
      • Aims and Scope
      • Abstracting and Indexing
      • Bibliographic Information
      • Archive
    • Molecular Medicine Reports
      • Information for Authors
      • Editorial Policies
      • Editorial Board
      • Aims and Scope
      • Abstracting and Indexing
      • Bibliographic Information
      • Archive
    • Oncology Letters
      • Information for Authors
      • Editorial Policies
      • Editorial Board
      • Aims and Scope
      • Abstracting and Indexing
      • Bibliographic Information
      • Archive
    • Oncology Reports
      • Information for Authors
      • Editorial Policies
      • Editorial Board
      • Aims and Scope
      • Abstracting and Indexing
      • Bibliographic Information
      • Archive
    • World Academy of Sciences Journal
      • Information for Authors
      • Editorial Policies
      • Editorial Board
      • Aims and Scope
      • Abstracting and Indexing
      • Bibliographic Information
      • Archive
  • Articles
  • Information
    • For Authors
    • For Reviewers
    • For Librarians
    • For Advertisers
    • Conferences
  • Language Editing
Login Register Submit
  • This site uses cookies
  • You can change your cookie settings at any time by following the instructions in our Cookie Policy. To find out more, you may read our Privacy Policy.

    I agree
Search articles by DOI, keyword, author or affiliation
Search
Advanced Search
presentation
International Journal of Molecular Medicine
Join Editorial Board Propose a Special Issue
Print ISSN: 1107-3756 Online ISSN: 1791-244X
Journal Cover
February-2022 Volume 49 Issue 2

Full Size Image

Sign up for eToc alerts
Recommend to Library

Journals

International Journal of Molecular Medicine

International Journal of Molecular Medicine

International Journal of Molecular Medicine is an international journal devoted to molecular mechanisms of human disease.

International Journal of Oncology

International Journal of Oncology

International Journal of Oncology is an international journal devoted to oncology research and cancer treatment.

Molecular Medicine Reports

Molecular Medicine Reports

Covers molecular medicine topics such as pharmacology, pathology, genetics, neuroscience, infectious diseases, molecular cardiology, and molecular surgery.

Oncology Reports

Oncology Reports

Oncology Reports is an international journal devoted to fundamental and applied research in Oncology.

Experimental and Therapeutic Medicine

Experimental and Therapeutic Medicine

Experimental and Therapeutic Medicine is an international journal devoted to laboratory and clinical medicine.

Oncology Letters

Oncology Letters

Oncology Letters is an international journal devoted to Experimental and Clinical Oncology.

Biomedical Reports

Biomedical Reports

Explores a wide range of biological and medical fields, including pharmacology, genetics, microbiology, neuroscience, and molecular cardiology.

Molecular and Clinical Oncology

Molecular and Clinical Oncology

International journal addressing all aspects of oncology research, from tumorigenesis and oncogenes to chemotherapy and metastasis.

World Academy of Sciences Journal

World Academy of Sciences Journal

Multidisciplinary open-access journal spanning biochemistry, genetics, neuroscience, environmental health, and synthetic biology.

International Journal of Functional Nutrition

International Journal of Functional Nutrition

Open-access journal combining biochemistry, pharmacology, immunology, and genetics to advance health through functional nutrition.

International Journal of Epigenetics

International Journal of Epigenetics

Publishes open-access research on using epigenetics to advance understanding and treatment of human disease.

Medicine International

Medicine International

An International Open Access Journal Devoted to General Medicine.

Journal Cover
February-2022 Volume 49 Issue 2

Full Size Image

Sign up for eToc alerts
Recommend to Library

  • Article
  • Citations
    • Cite This Article
    • Download Citation
    • Create Citation Alert
    • Remove Citation Alert
    • Cited By
  • Similar Articles
    • Related Articles (in Spandidos Publications)
    • Similar Articles (Google Scholar)
    • Similar Articles (PubMed)
  • Download PDF
  • Download XML
  • View XML
Article Open Access

Herceptin induces ferroptosis and mitochondrial dysfunction in H9c2 cells

  • Authors:
    • Lei Sun
    • Hua Wang
    • Shanshan Yu
    • Lin Zhang
    • Jue Jiang
    • Qi Zhou
  • View Affiliations / Copyright

    Affiliations: Department of Ultrasound, The Second Affiliated Hospital of Xi'an Jiaotong University, Xi'an, Shaanxi 710004, P.R. China
    Copyright: © Sun et al. This is an open access article distributed under the terms of Creative Commons Attribution License.
  • Article Number: 17
    |
    Published online on: December 16, 2021
       https://doi.org/10.3892/ijmm.2021.5072
  • Expand metrics +
Metrics: Total Views: 0 (Spandidos Publications: | PMC Statistics: )
Metrics: Total PDF Downloads: 0 (Spandidos Publications: | PMC Statistics: )
Cited By (CrossRef): 0 citations Loading Articles...

This article is mentioned in:


Abstract

Ferroptosis has been previously implicated in the pathological progression of cardiomyopathy. Herceptin (trastuzumab), which targets HER2, is commonly applied for the treatment of HER2+ breast cancer. However, its clinical use is limited by its cardiotoxicity. Therefore, the present study aimed to investigate if targeting ferroptosis could protect against Herceptin‑induced heart failure in an in vitro model of H9c2 cells after treatment of Herceptin, Herceptin + ferroptosis inhibitor ferrostatin‑1 (Fer‑1) or Herceptin + Deferoxamine. H9c2 cell viability was measured by MTT assay. Reactive oxygen species (ROS) levels were detected by measuring the fluorescence of DCFH‑DA‑A and MitoSOX™ Red. Glutathione (GSH)/oxidized glutathione (GSSG) ratio was measured using the GSH/GSSG Ratio Detection Assay kit. Mitochondrial membrane potential and ATP content were evaluated by JC‑1 staining and bioluminescent assay kits, respectively. Protein expressions of glutathione peroxidase 4, recombinant solute carrier family 7 member 11, mitochondrial optic atrophy1‑1/2, mitofusin, Acyl‑CoA synthetase long chain family member 4, cytochrome c, voltage‑dependent anion‑selective channel, dynamin‑related protein, mitochondrial fission 1 protein and mitochondrial ferritin were evaluated by western blotting. It was found that Herceptin reduced H9c2 cell viability whilst increasing intracellular and mitochondrial ROS levels in a dose‑ and time‑dependent manner. Furthermore, Herceptin decreased glutathione peroxidase (GPX) protein expression and the GSH/ GSSG ratio in H9c2 cells in a dose‑ and time‑dependent manner. The Fer‑1 abolished this Herceptin‑induced reduction in cell viability, GSH/GSSG ratio, mitochondrial membrane potential and ATP content. Fer‑1 also reversed the suppressive effects of Herceptin on the protein expression levels of GPX4, recombinant solute carrier family 7 member 11, mitochondrial optic atrophy1‑1/2 and mitofusin in H9c2 cells. Subsequently, Fer‑1 was found to reverse the Herceptin‑induced increase in mitochondrial ROS and iron levels in H9c2 cells, as well as the increased protein expression levels of Acyl‑CoA synthetase long chain family member 4, cytochrome c, voltage‑dependent anion‑selective channel, dynamin‑related protein, mitochondrial fission 1 protein and mitochondrial ferritin in H9c2 cells. However, compared with deferoxamine, an iron chelator, the effects of Fer‑1 were less effective. Collectively, these findings provided insights into the pathogenic mechanism that underlie Herceptin‑induced cardiomyopathy, which potentially provides a novel therapeutic target for the prevention of cardiotoxicity in HER2+ breast cancer treatment.

Introduction

Cell death is an essential physiological process that is key in tissue homeostasis, aging, development and various pathological states (1). Ferroptosis is a newly identified type of cell death that is characterized by the iron-dependent accumulation of lipid peroxides to lethal levels, which is genetically, biochemically and morphologically distinct from autophagy, necroptosis and apoptosis (2). Ferroptosis can be prevented or reversed by iron chelation (3) and has been previously shown to be involved in the pathological progression of carcinogenesis (4), renal ischemia/reperfusion injury (5) and oxidative stress-induced cell death (6).

Herceptin (trastuzumab) is a chemotherapeutic agent that targets HER2 and is commonly utilized for the treatment of patients with HER2+ breast cancer (7). However, the clinical use of Herceptin is limited due to its reported cardiotoxic effects, including congestive heart failure and irreversible degenerative cardiomyopathy (8-10). Death of terminally differentiated cardiomyocytes is one of the major pathogenic causes of heart injury (11). Therefore, preventing cardiomyocyte cell death is proposed to be an effective cardioprotective approach (11).

Iron homeostasis is sustained by several mechanisms, including hepcidin and iron regulatory proteins (IRP), including IRP1 and IRP2, at systemic and cellular levels (12). Disruption of iron homeostasis leads to excessive intracellular iron accumulation, thereby causing the oxidation and modification of lipids, proteins and DNA through the production of free radicals and oxidative stress (13). Aberrant dysregulation of iron metabolism is associated with in a number diseases, including neurodegenerative diseases (Alzheimer's disease, Parkinson's disease and Huntington's disease) (14,15), cancer (lung cancer, colon cancer and breast cancer) (16,17) and cardiovascular diseases (atherosclerosis and myocardial ischemia-reperfusion injury) (18,19). Dysregulation of iron homeostasis results in excessive iron deposition in several organs, leading to progressive tissue damage (20). Iron overload serves a pathogenic role in cardiomyopathy by generating ROS via the Fenton reaction and exerts harmful influences (18,21). In 2012, iron-dependent cell death (ferroptosis) was discovered for the first time by Dixon et al (2). In animal models of cardiomyopathy and patients with heart failure, iron overload has been revealed to mediate the pathogenesis of cardiotoxicity under numerous cardiopathic conditions, where doxorubicin toxicity typically occurs by the preferential accumulation of iron specifically in the mitochondria independent of the topoisomerase-2β (a well-known target of doxorubicin) pathway (22,23). However, little is known regarding the underlying mechanism of iron accumulation or its toxicity. The present study therefore aimed to investigate the effects of targeting ferroptosis on Herceptin-induced heart failure in an in vitro model.

Materials and methods

Cell culture and in vitro treatment

H9c2 rat cardiomyocytes were purchased from The Cell Bank of Type Culture Collection of The Chinese Academy of Sciences. Cells were incubated in DMEM (Gibco; Thermo Fisher Scientific, Inc.) containing 10% heat-inactivated FBS (Gibco; Thermo Fisher Scientific, Inc.) and 1% penicillin-streptomycin (Gibco; Thermo Fisher Scientific, Inc.) at 37°C in a humidified atmosphere containing 5% CO2.

Herceptin [0, 0.2, 0.5, 1 and 10 µM; Genentech Inc.; Roche Pharma (Schweiz) Ltd.] was administrated for 12, 24 or 48 h at 37°C (24). The ferroptosis inhibitor, ferrostatin-1 (Fer-1; Sigma-Aldrich; Merck KGaA), a lipid reactive oxygen species (ROS) scavenger, was initially dissolved in DMSO and diluted to a final concentration of 10 µM (25). Deferoxamine (DFO; cat. no. HY-B0988; MedChem Express), which is an iron chelator, was diluted to a final concentration of 100 µM (26). H9c2 rat cardiomyocytes were randomly divided into the following four groups: i) Control; ii) Herceptin; iii) Herceptin + Fer-1; and iv) Herceptin + DFO. Fer-1 or DFO was co-administrated with Herceptin. Samples were collected at the indicated time points after Herceptin treatment.

Cell viability

Cell viability was assessed using MTT assay. Briefly, H9c2 cells (3×104 cells/well) were seeded into 96-well plates and incubated at 37°C for 24 h. Following the aforementioned treatments, H9c2 cells were added with a MTT solution (5 mg/ml) and incubated for 4 h at 37°C. Next, DMSO was added into each well to lyse the cells and dissolve the formazan crystals after the removal of supernatant. The absorbance at 570 nm was recorded in each well with a Flexstation® 3 microplate reader (Molecular Devices, LLC). The optical density value was reported as the ratio to control group (set as 100%).

Measurement of intracellular and mitochondrial ROS

The intracellular and mitochondrial ROS levels were quantified by measuring the fluorescence of DCFH-DA-A (cat. no. S0033; Beyotime Institute of Biotechnology) and MitoSOX™ Red (Mitochondrial Superoxide Indicator; cat. no. M36008; Thermo Fisher Scientific, Inc.), respectively. After the aforementioned treatments, H9c2 cells were collected and washed three times with 1X PBS, followed by incubation with 5 µM DCFH-DA-A or MitoSOX™ Red for 45 min at 37°C in the dark. H9c2 cells were then washed three times with 1X PBS and detached with trypsin/EDTA. The relative level of cellular fluorescence was quantified by flow cytometry (BD FACSCanto™; BD Biosciences). Data were analyzed using FlowJo version ×0.7 (FlowJo LLC).

Measurement of glutathione (GSH)/oxidized glutathione (GSSG) ratio

H9c2 cells (5×104 cells/well) were seeded into 96-well white-walled multiwall luminometer plates. After treatment with Herceptin (0, 0.2, 0.5, 1 and 10 µM) for 12, 24 and 48 h at 37°C, the GSH/GSSG ratio was detected using a GSH/GSSG Ratio Detection Assay kit (cat. no. ab138881; Abcam), following the manufacturer's protocols.

Western blot analysis

Total protein was extracted from H9c2 cells via homogenization in RIPA buffer (cat. no. P0013B; Beyotime Institute of Biotechnology) containing protease inhibitors. Protein concentration was evaluated using a Pierce BCA protein assay kit (Thermo Fisher Scientific, Inc.). In total, 20 µg protein was separated by 10-12% SDS-PAGE and subsequently transferred onto nitrocellulose membranes. The membranes were blocked with 5% BSA (Thermo Fisher Scientific, Inc.) in TBS containing 0.2% Tween-20 for 1 h, followed by an overnight incubation at 4°C with primary antibodies against glutathione peroxidase (GPX)4 (cat. no. DF6701; dilution 1:1,000; Affinity Biosciences), recombinant solute carrier family 7 member 11 (SLC7A11; cat. no. A13685; dilution 1:1,000; ABclonal Biotech Co., Ltd.), acyl-CoA synthetase long chain family member 4 (ACSL4; cat. no. DF12141; dilution 1:1,000; Affinity Biosciences), voltage-dependent anion-selective channel (VDAC2/3; cat. nos. 11663-1-AP and 14451-1-AP; dilution 1:1,000; Proteintech Group, Inc.), cytochrome c (Cyto c; cat. no. 10993-1-AP; dilution 1:1,000; Proteintech Group, Inc.), mitochondrial fission 1 protein (fis1; cat. no. 10956-1-AP; dilution 1:1,000; Proteintech Group, Inc.), mitofusin (Mfn1/2; cat. no. 13798-4-AP; dilution 1:1,000; Proteintech Group, Inc.), dynamin-related protein (Drp1; cat. no. ab184247; dilution 1:1,000; Abcam), mitochondrial optic atrophy (OPA1-1/2; cat. no. 27733-1-AP; dilution 1:2,000; Proteintech Group, Inc.), mitochondrial ferritin (Mtf; cat. no. LS0-C293861; dilution 1:500; Lifespan BioSciences, Inc.) and GAPDH (cat. no. AB-P-R001; dilution 1:1,000; Hangzhou Xianzhi Biological Technology Co., Ltd.). The membranes were then incubated for 1 h at room temperature with an HRP-conjugated secondary antibody (cat. no. BA1054; dilution 1:5,000; Boster Biological Technology). Finally, the bands were detected using the Pierce ECL system (Thermo Fisher Scientific, Inc.) and band intensity quantified using the ImageJ software (version 1.8.0; National Institutes of Health).

Measurement of intracellular labile iron pool (LIP)

H9c2 cells (1×104 cells/well) were seeded into a 96-well plate and grown overnight. The H9c2 cells were then harvested, washed and resuspended in a buffer containing 140 mM NaCl, 5 mM KCl, 1 mM MgCl2, 5.6 mM glucose, 1.5 mM CaCl2 and 20 mM HEPES (pH 7.4), followed by the addition of 0.25 mM Calcein-AM (cat. no. C2012; Beyotime Institute of Biotechnology). This reaction mixture was incubated for 30 min at 37°C and washed three times with the buffer aforementioned prior to the resuspension of H9c2 cells. The fluorescence intensity of Calcein-AM was quantified using a microplate reader (Synergy H4; 488 nm excitation and 525 nm emission; BioTek China). After the baseline became stable, salicylaldehyde isonicotinoyl hydrazone (SIH, 100 µM) which was synthetized by Schiff base condensation between 2-hydroxybenzaldehyde and isonicotinic acid hydrazide (Shanghai Nafu Biotechnology Co., Ltd.; https://nayuansu.company.lookchem.cn/) was added. The reaction mixture was subsequently incubated for 30 min at 37°C before the fluorescence intensity was detected. Calcein-AM itself has no fluorescence. After entering the H9c2 cells, it is hydrolyzed by endogenous esterase in the H9c2 cells to produce Calcein, a polar molecule with strong negative charge that cannot penetrate the cell membrane, which is retained in the cell and emit strong green fluorescence. The increase in fluorescence intensity indicates the level of Calcein-bound iron. The results were presented as fluorescence intensity/mg protein.

Measurement of mitochondrial iron

Mitochondria were isolated from H9c2 cells (1×106 cells/dish) using a Mitochondria Isolation kit for Cultured Cells (Thermo Fisher Scientific, Inc.) according to the manufacturer's protocol. The levels of iron in the mitochondria was then determined using an Iron Colorimetric assay kit (cat. no. BIV-K390-100; BioVision, Inc.) according to the manufacturer's protocol. The absorbance was measured at 593 nm using a TECAN infinite M200 microplate reader (Tecan Group, Ltd.).

5,5′,6,6′-Tetrachloro-1,1′,3,3′-tetraethylbenzimidazolocarbo- cyanine iodide (JC-1) staining

Following JC-1 staining (cat. no. C2006; Beyotime Institute of Biotechnology) at 37°C for 10 min, H9c2 cells (5×104/well) were washed with the JC-1 staining buffer three times and detected via flow cytometry (BD FACSCanto™; BD Biosciences). Data were analyzed using FlowJo version ×0.7 (FlowJo LLC). In the healthy mitochondria, JC-1 aggregated to form a polymer in the mitochondrial matrix, which emits intense red fluorescence (Excitation, 585 nm; Emission, 590 nm). In the unhealthy mitochondria, JC-1 monomers presented in the cytoplasm due to the decline/loss of mitochondrial membrane potential, which generate green fluorescence (Excitation, 514 nm; Emission, 529 nm). Therefore, changes in ratio of H1-UL (red)/H1-UR (green) reflected the change in mitochondrial membrane potential.

ATP content

H9c2 cells (1×104 cells/well) were lysed by ATP lysis buffer on ice, exposed to the ATP substrate solution and cellular ATP content was determined by bioluminescent assay kit (cat. no. ab113849; Abcam).

Statistical analysis

Data were repeated ≥ three times independently, analyzed using GraphPad Prism software (version 6.01, GraphPad Software, Inc.) and are presented as the mean ± SD. Groups were compared using one-way ANOVA followed by Tukey's post hoc test. P<0.05 was considered to indicate a statistically significant difference.

Results

Herceptin induces cell injury and oxidative stress in H9c2 cells

Herceptin (0, 0.2, 0.5, 1 and 10 µM) was found to reduce H9c2 cell viability in a dose-dependent manner (Fig. 1A). In addition, 10 µM Herceptin reduced H9c2 cell viability in a time-dependent manner from 12 to 48 h (Fig. 1B). Herceptin (0, 0.2, 0.5, 1 and 10 µM) also dose-dependently increased intracellular (Fig. 1C) and mitochondrial (Fig. 1E) ROS levels in H9c2 cells. Furthermore, Herceptin (10 µM) increased intracellular (Fig. 1D) and mitochondrial (Fig. 1F) ROS levels in H9c2 cells from 12 to 48 h, peaking at 24 h.

Figure 1

Herceptin induces cell injury and oxidative stress in H9c2 cells. Herceptin decreased H9c2 cell viability in a (A) dose- and (B) time-dependent manner. (C) Herceptin increased ROS levels in H9c2 cells in a dose-dependent manner. (D) Herceptin increased ROS production in H9c2 cells from 12 to 48 h, peaking at 24 h. (E) Herceptin increased ROS levels in mitochondria in a dose-dependent manner. (F) Herceptin increased ROS levels in mitochondria from 12 to 48 h, peaking at 24 h. *P<0.05, **P<0.01 and ***P<0.001 vs. 0 µM or 12 h. ROS, reactive oxygen species.

Herceptin induces ferroptosis in H9c2 cells

Herceptin (0, 0.2, 0.5, 1 and 10 µM) dose-dependently reduced the protein expression of GPX4 in H9c2 cells (Fig. 2A), whilst at 10 µM Herceptin also inhibited GPX4 protein expression in H9c2 cells in a time-dependent manner from 12 to 48 h (Fig. 2B). Herceptin (0, 0.2, 0.5, 1 and 10 µM) decreased GSH content (Fig. 2C) and increased the GSSG content (Fig. 2D), thereby decreasing the GSH/GSSG ratio in H9c2 cells in a dose-dependent manner (Fig. 2E). Furthermore, Herceptin at 10 µM decreased the GSH content (Fig. 2F) whilst increasing that of GSSG (Fig. 2G), which resulted in the reduction in the GSH/GSSG ratio in H9c2 cells in a time-dependent manner from 12 to 48 h (Fig. 2H).

Figure 2

Herceptin induces ferroptosis in H9c2 cells. Herceptin reduced GPX4 protein expression in a (A) dose-dependent and (B) time-dependent manner. Herceptin (C) decreased GSH content whilst (D) increasing GSSG content, (E) consequently reducing the GSH/GSSG ratio, in H9c2 cells in a dose-dependent manner. Herceptin (F) decreased GSH content whilst (G) increasing GSSG content, (H) consequently reducing the GSH/GSSG ratio, in H9c2 cells. *P<0.05, **P<0.01 and ***P<0.001 vs. 0 µM or 12 h. GPX, glutathione peroxidase; GSH, reduced glutathione; GSSG, oxidized glutathione.

Fer-1 protects H9c2 cells against Herceptin-induced cell injury and ferroptosis

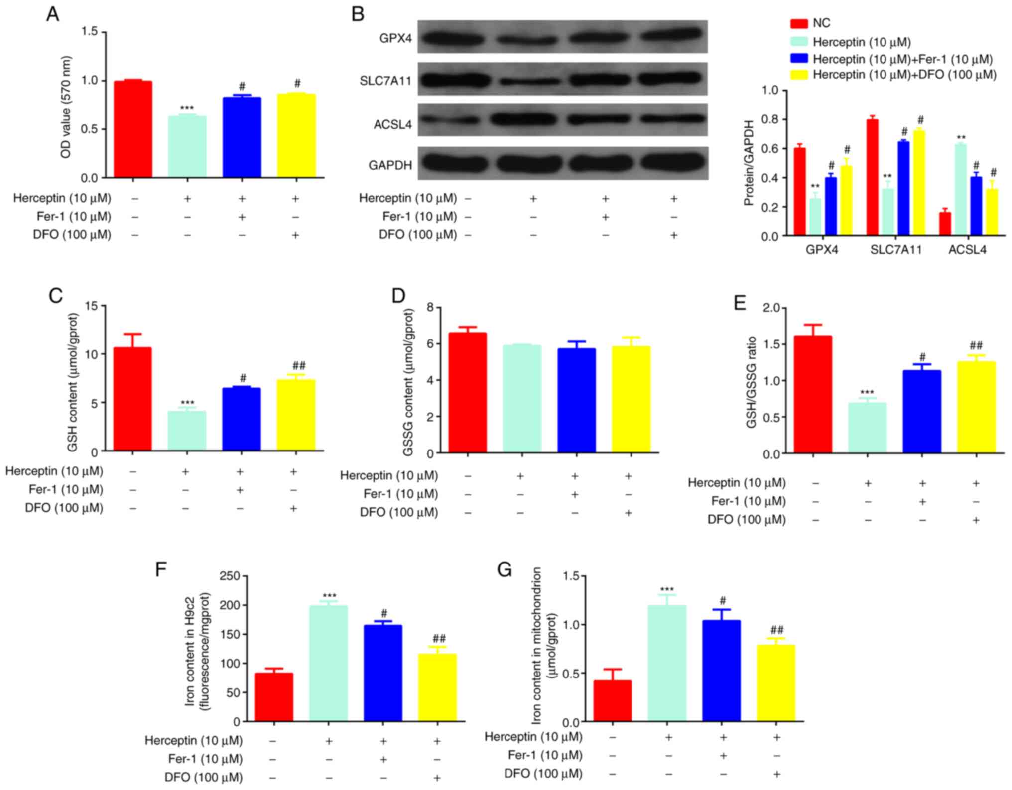
Fer-1 treatment was found to reverse the Herceptin-induced reduction in cell viability (Fig. 3A), restored GPX4 and SLC7A11 expression that was previously suppressed by Herceptin whilst reversing the Herceptin-induced increase in ACSL14 expression (Fig. 3B). Fer-1 was also revealed to partially restore GSH production that was previously suppressed by Herceptin without affecting the GSSG content, which in turn lead to the reversal of the Herceptin-induced reduction in GSH/GSSG ratio in H9c2 cells (Fig. 3C-E). Additionally, Fer-1 reversed the Herceptin-induced increase in intracellular (Fig. 3F) and mitochondrial (Fig. 3G) iron levels in H9c2 cells. However, compared with those mediated by DFO, the effects of Fer-1 were less potent.

Figure 3

Fer-1 protects H9c2 cells against Herceptin-induced cell injury and ferroptosis. Fer-1 and DFO reversed the (A) Herceptin-induced reduction in cell viability, (B) Herceptin-induced decrease in GPX4 and SLC7A11 protein expression and Herceptin-induced increase in ACSL4 protein expression. Fer-1 and DFO reversed the Herceptin-induced (C) reduction in GSH content. (D) Fer-1 and DFO did not affect GSSG content. (E) Fer-1 and DFO reversed the Herceptin-induced reduction in the ratio of GSH/GSSG in H9c2 cells. Fer-1 and DFO reversed the Herceptin-induced increase in (F) intracellular and (G) mitochondrial iron levels in H9c2 cells. However, compared with DFO, the effects of Fer-1 were less potent. **P<0.01 and ***P<0.001 vs. NC. #P<0.05 and ##P<0.01 vs. Herceptin (10 µM). Fer-1, ferrostatin-1; GPX4, glutathione peroxidase 4; SLC7A11, recombinant solute carrier family 7 member 11; ACSL4, acyl-CoA synthetase long chain family member 4; GSH, reduced glutathione; GSSG, oxidized glutathione; DFO, deferoxamine; OD, optical density.

Fer-1 protects H9c2 cells from Herceptin-induced mitochondrial dysfunction

Fer-1 was demonstrated to reverse the Herceptin-induced reduction in ATP production (Fig. 4A). In addition, Fer-1 could negate the Herceptin-mediated increases in mitochondrial ROS production (Fig. 4B) whilst reversing the Herceptin-induced decrease in mitochondrial membrane potential (Fig. 4C). In terms of protein expression, Herceptin increased Cyto c, VDAC2/3, fis1, Drp1 and Mtf protein expression but decreased OPA1-1/2 and Mfn1/2 expression (Fig. 4D), all of which were reversed by Fer-1 co-treatment. However, compared with DFO, the effects mediated by Fer-1 were not as potent.

Figure 4

Fer-1 protects H9c2 cells from Herceptin-induced mitochondrial dysfunction. (A) Fer-1 and DFO reversed the Herceptin-induced reduction in ATP content. (B) Fer-1 and DFO reversed the Herceptin-induced increase in ROS levels. (C) Fer-1 and DFO reversed the Herceptin-induced decrease in mitochondrial membrane potential (UL, Red; UR, Green). (D) Fer-1 and DFO reversed the Herceptin-induced increase of Cyto c, VDAC2/3, fis1, Drp1 and Mtf expression, whilst also reversing the Herceptin-induced decrease in OPA1-1/2 and Mfn1/2 expression. However, compared with those by DFO, the effects of Fer-1 were less potent. **P<0.01 and ***P<0.001 vs. NC. #P<0.05 and ##P<0.01 vs. Herceptin (10 µM). Fer-1, ferrostatin-1; ROS, reactive oxygen species; DFO, deferoxamine; Cyto c, cytochrome C; VDAC2/3, voltage-dependent anion-selective channels 2/3; fis1, mitochondrial fission 1 protein; Drp1, dynamin-related protein 1; OPA1-1/2, mitochondrial optic atrophy 1; Mfn1/2, Mitofusin 1/2; Mtf, mitochondrial ferritin.

Discussion

The present study discovered that Herceptin induced injury, oxidative stress, mitochondrial dysfunction and ferroptosis in H9c2 cells, which could be attenuated by Fer-1. Oxidative stress has been frequently reported to mediate cellular and molecular damage resulting from excessive ROS production caused by the inhibition of antioxidant enzyme systems and/or insufficient antioxidants production (27). This can cause numerous diseases, including cardiovascular diseases (27). The overproduction of ROS leads to the dysregulation of cell cycle progression, breaking of DNA strands and/or cell death (28). In the present study, it was demonstrated that Herceptin reduced cell viability and increased both intracellular and mitochondrial ROS generation in H9c2 cells. This suggest that Herceptin induced cell injury and oxidative stress in H9c2 cells, which is consistent with a previous report that also showed the involvement of oxidative stress in Herceptin-mediated cardiotoxicity (29).

Ferroptosis is characterized by the iron-dependent accumulation of lipid peroxides to lethal levels (2). Excessive ROS accumulation can induce damage in numerous cell types, which is associated with decreased GSH content (30). GSH is a water-soluble tripeptide that consists of the amino acid triad of glutamine, cysteine and glycine, which exists in either the oxidized GSSG state or the reduced GSH state inside the cell (31). Therefore, it is crucial to sustain optimal GSH/GSSG ratios in the cells for survival (31). Mechanistically, GSH is a key antioxidant enzyme that participates in the clearance of ROS (32) and detoxification of various electrophilic compounds and peroxides by glutathione S-transferases and GPX through catalysis (31). In the present study, Herceptin was observed to decrease GPX4 expression and the GSH/GSSG ratio in H9c2 cells, suggesting that Herceptin induced ferroptosis in H9c2 cells, consistent with a previously published report that also demonstrated that ferroptosis may mediate Herceptin-induced cardiotoxicity (33).

Altered iron homeostasis results in excessive iron deposition in the heart, leading to progressive tissue damage (20). Excessive iron burden promotes oxidative stress, which serves an important role in the pathogenesis of iron overload-mediated heart disease (34), iron overload cardiomyopathy (18,35), myocardial injury and heart failure (36). However, to the best of our knowledge, the association between Herceptin-induced changes in iron homeostasis and ferroptosis in H9c2 cells has yet to be elucidated. GPX4 and SLC7A11 acts as ferroptosis inhibitors (37), GPX4 uses reduced glutathione to convert lipid hydroperoxides to lipid alcohols, thereby mitigating lipid peroxidation and inhibiting ferroptosis (38). The majority of cells obtain cysteine biologically through the import of extracellular cystine transporter SLC7A11 (39). ACSL4 is a lipid metabolism enzyme required for ferroptosis and can elevate lipid peroxidation and ferroptosis (40). In detail, inactivation of GPX4 or SLC7A11 through genetic or pharmacological means has been previously found to induce ferroptosis (2). In addition, ferroptosis can be attenuated by the inactivation of ACSL4 (41). Therefore these aforementioned indicators of ferroptosis were detected in the present study. It was demonstrated that Fer-1 treatment reversed the Herceptin-induced reduction in H9c2 cell viability, reversed Herceptin-mediated decrease in GPX4 and SLC7A11 protein expression in addition to reversing the Herceptin-induced increase in ACSL4 protein expression. Furthermore, Fer-1 reversed the inhibitory effects of Herceptin on the GSH/GSSG ratio in H9c2 cells, as well as reversing the increase in intracellular and mitochondrial iron levels in H9c2 cells induced by Herceptin. These findings suggest that targeting ferroptosis can protect H9c2 cells from Herceptin-induced cardiomyocyte injury and ferroptosis.

Oxidative stress can also result in mitochondrial dysfunction (42). Since reductions in the mitochondrial membrane potential is associated with heart failure (43), the present study also assessed the effects of Fer-1 on Herceptin-induced mitochondrial dysfunction. Under physiological conditions, adult cardiac tissues primarily rely on fatty acid oxidation for the production of ATP, with ~70% ATP being generated by fatty acid metabolism (44). However, during heart failure, the overall production of ATP is decreased (45). The present study found that Fer-1 treatment restored mitochondrial membrane potential and ATP production, both of which were previously inhibited by Herceptin. In addition, Fer1-1 reversed the Herceptin-induced increases in ROS production. Subsequently, the expression levels of the associated proteins were also detected. Drp1 (fission gene, which increases mitochondrial division), Fis1 (fission gene, which increases mitochondrial division), Mfn1/2 (fusion gene, which increases mitochondrial fusion and mitochondrial connectivity) and Opa1-1/2 (fusion gene, which increases mitochondrial fusion and mitochondrial connectivity) can regulate, maintain and remodel mammalian mitochondria dynamics and distribution (46). In addition, mitochondrial release of cytochrome c is a hallmark of cell death (47). ADP/ATP exchange is realized by VDAC2/3 on the outer mitochondrial membrane (48). Iron loss triggers mitophagy by induction of Mtf (49). It was observed that Fer-1 reversed the Herceptin-induced reduction in OPA1-1/2 and Mfn1/2 protein expression and Herceptin-induced increase in Cyto c, VDAC2/3, fis1, Drp1 and Mtf protein expression, suggesting that targeting ferroptosis protected H9c2 cells from Herceptin-induced mitochondrial dysfunction. However, compared with DFO, the effects of Fer-1 were not as potent effective.

Taken together, targeting ferroptosis can protect the cardiomyocytes from Herceptin-induced toxicity in the present H9c2 in vitro model. A previous study has shown that haploid embryonic stem cells have been used for toxicology drug screening (50), which may be useful for finding additional ferroptosis inhibitors to protect myocardial cells against chemotherapeutic drugs for cancer. The present study proposed that iron-dependent ferroptosis is one of the pathological processes underlying the development of Herceptin-induced cardiomyopathy. Mechanistically, Herceptin contributed to the release of free iron, which accumulated in the mitochondria. Furthermore, targeting ferroptosis also protected H9c2 cells from Herceptin-induced injury. Collectively, these findings provided novel insights into the pathogenic mechanisms underlying iron overload-induced cardiomyopathy and offer therapeutic targets for the development of novel strategies.

However, several limitations remain in the present study. There is a lack of in vivo evidence, rendering animal experiments a necessity for future study to verify the present findings, using techniques such as immunohistochemistry and echocardiography. Additionally, only ferroptosis was focused upon in the present study, such that other types of cell death, including apoptosis or autophagy, were not detected. Simultaneous observations of all four types of cell death should be detected in future investigations.

Availability of data and materials

The datasets used and/or analyzed during the current study are available from the corresponding author on reasonable request.

Authors' contributions

LS and QZ conceived the study, established the initial design of the study and confirmed the authenticity of all the raw data. LS, HW, SY, LZ and JJ performed the experiments and analyzed the data. QZ prepared the manuscript. All authors read and approved the final manuscript.

Ethics approval and consent to participate

Not applicable.

Patient consent for publication

Not applicable.

Competing interests

The authors declare that they have no competing interests.

Acknowledgments

Not applicable.

Funding

The present study was funded by the Natural Science Foundation of Shaanxi Province (grant no. 2019JM-523) and the Fundamental Research Funds for the Central Universities (grant no. xzy012021059).

References

1 

Fuchs Y and Steller H: Programmed cell death in animal development and disease. Cell. 147:742–758. 2011. View Article : Google Scholar : PubMed/NCBI

2 

Dixon SJ, Lemberg KM, Lamprecht MR, Skouta R, Zaitsev EM, Gleason CE, Patel DN, Bauer AJ, Cantley AM, Yang WS, et al: Ferroptosis: An iron-dependent form of nonapoptotic cell death. Cell. 149:1060–1072. 2012. View Article : Google Scholar : PubMed/NCBI

3 

Angeli JPF, Shah R, Pratt DA and Conrad M: Ferroptosis inhibition: Mechanisms and opportunities. Trends Pharmacol Sci. 38:489–498. 2017. View Article : Google Scholar : PubMed/NCBI

4 

Fang X, Wang H, Han D, Xie E, Yang X, Wei J, Gu S, Gao F, Zhu N, Yin X, et al: Ferroptosis as a target for protection against cardiomyopathy. Proc Natl Acad Sci USA. 116:2672–2680. 2019. View Article : Google Scholar : PubMed/NCBI

5 

Linkermann A, Skouta R, Himmerkus N, Mulay SR, Dewitz C, De Zen F, Prokai A, Zuchtriegel G, Krombach F, Welz PS, et al: Synchronized renal tubular cell death involves ferroptosis. Proc Natl Acad Sci USA. 111:16836–16841. 2014. View Article : Google Scholar : PubMed/NCBI

6 

Yang WS and Stockwell BR: Ferroptosis: Death by lipid peroxidation. Trends Cell Biol. 26:165–176. 2016. View Article : Google Scholar :

7 

Loibl S and Gianni L: HER2-positive breast cancer. Lancet. 389:2415–2429. 2017. View Article : Google Scholar

8 

Slamon D, Eiermann W, Robert N, Pienkowski T, Martin M, Press M, Mackey J, Glaspy J, Chan A, Pawlicki M, et al: Adjuvant trastuzumab in HER2-positive breast cancer. N Engl J Med. 365:1273–1283. 2011. View Article : Google Scholar : PubMed/NCBI

9 

Jerusalem G, Lancellotti P and Kim SB: HER2+ breast cancer treatment and cardiotoxicity: Monitoring and management. Breast Cancer Res Treat. 177:237–250. 2019. View Article : Google Scholar : PubMed/NCBI

10 

Barish R, Gates E and Barac A: Trastuzumab-induced cardiomyopathy. Cardiol Clin. 37:407–418. 2019. View Article : Google Scholar : PubMed/NCBI

11 

Whelan RS, Kaplinskiy V and Kitsis RN: Cell death in the pathogenesis of heart disease: Mechanisms and significance. Annu Rev Physiol. 72:19–44. 2010. View Article : Google Scholar : PubMed/NCBI

12 

Pantopoulos K, Porwal SK, Tartakoff A and Devireddy L: Mechanisms of mammalian iron homeostasis. Biochemistry. 51:5705–5724. 2012. View Article : Google Scholar : PubMed/NCBI

13 

Ward RJ, Zucca FA, Duyn JH, Crichton RR and Zecca L: The role of iron in brain ageing and neurodegenerative disorders. Lancet Neurol. 13:1045–1060. 2014. View Article : Google Scholar : PubMed/NCBI

14 

Rouault TA: Iron metabolism in the CNS: Implications for neurodegenerative diseases. Nat Rev Neurosci. 14:551–564. 2013. View Article : Google Scholar : PubMed/NCBI

15 

Reichert CO, de Freitas FA, Sampaio-Silva J, Rokita-Rosa L, Barros PL, Levy D and Bydlowski SP: Ferroptosis mechanisms involved in neurodegenerative diseases. Int J Mol Sci. 21:87652020. View Article : Google Scholar :

16 

Torti SV and Torti FM: Iron and cancer: More ore to be mined. Nat Rev Cancer. 13:342–355. 2013. View Article : Google Scholar : PubMed/NCBI

17 

Chen Y, Fan Z, Yang Y and Gu C: Iron metabolism and its contribution to cancer (Review). Int J Oncol. 54:1143–1154. 2019.PubMed/NCBI

18 

Lapice E, Masulli M and Vaccaro O: Iron deficiency and cardiovascular disease: An updated review of the evidence. Curr Atheroscler Rep. 15:3582013. View Article : Google Scholar : PubMed/NCBI

19 

Kobayashi M, Suhara T, Baba Y, Kawasaki NK, Higa JK and Matsui T: Pathological roles of iron in cardiovascular disease. Curr Drug Targets. 19:1068–1076. 2018. View Article : Google Scholar : PubMed/NCBI

20 

Wood JC: History and current impact of cardiac magnetic resonance imaging on the management of iron overload. Circulation. 120:1937–1939. 2009. View Article : Google Scholar : PubMed/NCBI

21 

Valko M, Jomova K, Rhodes CJ, Kuča K and Musílek K: Redox- and non-redox-metal-induced formation of free radicals and their role in human disease. Arch Toxicol. 90:1–37. 2016. View Article : Google Scholar

22 

Ichikawa Y, Ghanefar M, Bayeva M, Wu R, Khechaduri A, Naga Prasad SV, Mutharasan RK, Naik TJ and Ardehali H: Cardiotoxicity of doxorubicin is mediated through mitochondrial iron accumulation. J Clin Invest. 124:617–630. 2014. View Article : Google Scholar : PubMed/NCBI

23 

Gujja P, Rosing DR, Tripodi DJ and Shizukuda Y: Iron overload cardiomyopathy: Better understanding of an increasing disorder. J Am Coll Cardiol. 56:1001–1012. 2010. View Article : Google Scholar : PubMed/NCBI

24 

Kurokawa YK, Shang MR, Yin RT and George SC: Modeling trastuzumab-related cardiotoxicity in vitro using human stem cell-derived cardiomyocytes. Toxicol Lett. 285:74–80. 2018. View Article : Google Scholar : PubMed/NCBI

25 

Baba Y, Higa JK, Shimada BK, Horiuchi KM, Suhara T, Kobayashi M, Woo JD, Aoyagi H, Marh KS, Kitaoka H and Matsui T: Protective effects of the mechanistic target of rapamycin against excess iron and ferroptosis in cardiomyocytes. Am J Physiol Heart Circ Physiol. 314:H659–H668. 2018. View Article : Google Scholar :

26 

Wu C, Zhao W, Yu J, Li S, Lin L and Chen X: Induction of ferroptosis and mitochondrial dysfunction by oxidative stress in PC12 cells. Sci Rep. 8:5742018. View Article : Google Scholar : PubMed/NCBI

27 

Xu T, Ding W, Ji X, Ao X, Liu Y, Yu W and Wang J: Oxidative stress in cell death and cardiovascular diseases. Oxid Med Cell Longev. 2019:90305632019. View Article : Google Scholar : PubMed/NCBI

28 

Chen S, Zhang Z, Qing T, Ren Z, Yu D, Couch L, Ning B, Mei N, Shi L, Tolleson WH and Guo L: Activation of the Nrf2 signaling pathway in usnic acid-induced toxicity in HepG2 cells. Arch Toxicol. 91:1293–1307. 2017. View Article : Google Scholar :

29 

Mohan N, Jiang J and Wu WJ: Implication of autophagy and oxidative stress in trastuzumab-mediated cardiac toxicities. Austin Pharmacol Pharm. 2:10052017.

30 

Lee H, Ki J, Lee SY, Park JH and Hwang GS: Processed panax ginseng, sun ginseng, decreases oxidative damage induced by tert-butyl hydroperoxide via regulation of antioxidant enzyme and anti-apoptotic molecules in HepG2 cells. J Ginseng Res. 3:248–255. 2012. View Article : Google Scholar

31 

Anderson ME: Glutathione: An overview of biosynthesis and modulation. Chem Biol Interact. 111-112:1–14. 1998. View Article : Google Scholar : PubMed/NCBI

32 

Townsend DM, Tew KD and Tapiero H: The importance of glutathione in human disease. Biomed Pharmacother. 57:145–155. 2003. View Article : Google Scholar : PubMed/NCBI

33 

Ma W, Wei S, Zhang B and Li W: Molecular mechanisms of cardiomyocyte death in drug-induced cardiotoxicity. Front Cell Dev Biol. 8:4342020. View Article : Google Scholar : PubMed/NCBI

34 

Oudit GY, Sun H, Trivieri MG, Koch SE, Dawood F, Ackerley C, Yazdanpanah M, Wilson GJ, Schwartz A, Liu PP and Backx PH: L-type Ca2+ channels provide a major pathway for iron entry into cardiomyocytes in iron-overload cardiomyopathy. Nat Med. 9:1187–1194. 2003. View Article : Google Scholar : PubMed/NCBI

35 

Pennell DJ, Udelson JE, Arai AE, Bozkurt B, Cohen AR, Galanello R, Hoffman TM, Kiernan MS, Lerakis S, Piga A, et al: Cardiovascular function and treatment in beta-thalassemia major: A consensus statement from the American heart association. Circulation. 128:281–308. 2013. View Article : Google Scholar : PubMed/NCBI

36 

Munzel T, Gori T, Keaney JF Jr, Maack C and Daiber A: Pathophysiological role of oxidative stress in systolic and diastolic heart failure and its therapeutic implications. Eur Heart J. 36:2555–2564. 2015. View Article : Google Scholar : PubMed/NCBI

37 

Lei G, Zhang Y, Koppula P, Liu X, Zhang J, Lin SH, Ajani JA, Xiao Q, Liao Z, Wang H and Gan B: The role of ferroptosis in ionizing radiation-induced cell death and tumor suppression. Cell Res. 30:146–162. 2020. View Article : Google Scholar : PubMed/NCBI

38 

Seibt TM, Proneth B and Conrad M: Role of GPX4 in ferroptosis and its pharmacological implication. Free Radic Biol Med. 133:144–152. 2019. View Article : Google Scholar

39 

Koppula P, Zhang Y, Zhuang L and Gan B: Amino acid transporter SLC7A11/xCT at the crossroads of regulating redox homeostasis and nutrient dependency of cancer. Cancer Commun (Lond). 38:122018. View Article : Google Scholar

40 

Cheng J, Fan YQ, Liu BH, Zhou H, Wang JM and Chen QX: ACSL4 suppresses glioma cells proliferation via activating ferroptosis. Oncol Rep. 43:147–158. 2020.

41 

Yuan H, Li X, Zhang X, Kang R and Tang D: Identification of ACSL4 as a biomarker and contributor of ferroptosis. Biochem Biophys Res Commun. 478:1338–1343. 2016. View Article : Google Scholar : PubMed/NCBI

42 

Aon MA, Bhatt N and Cortassa SC: Mitochondrial and cellular mechanisms for managing lipid excess. Front Physiol. 5:2822014. View Article : Google Scholar : PubMed/NCBI

43 

Kadenbach B, Ramzan R, Moosdorf R and Vogt S: The role of mitochondrial membrane potential in ischemic heart failure. Mitochondrion. 11:700–706. 2011. View Article : Google Scholar : PubMed/NCBI

44 

Opie LH: Metabolism of the heart in health and disease. I Am Heart J. 76:685–698. 1968. View Article : Google Scholar

45 

Ventura-Clapier R, Garnier A and Veksler V: Energy metabolism in heart failure. J Physiol. 555:1–13. 2004. View Article : Google Scholar

46 

Chen H and Chan DC: Mitochondrial dynamics-fusion, fission, movement, and mitophagy-in neurodegenerative diseases. Hum Mol Genet. 18:R169–R176. 2009. View Article : Google Scholar : PubMed/NCBI

47 

Nguyen D, Alavi MV, Kim KY, Kang T, Scott RT, Noh YH, Lindsey JD, Wissinger B, Ellisman MH, Weinreb RN, et al: A new vicious cycle involving glutamate excitotoxicity, oxidative stress and mitochondrial dynamics. Cell Death Dis. 2:e2402011. View Article : Google Scholar : PubMed/NCBI

48 

Varikmaa M, Bagur R, Kaambre T, Grichine A, Timohhina N, Tepp K, Shevchuk I, Chekulayev V, Metsis M, Boucher F, et al: Role of mitochondria-cytoskeleton interactions in respiration regulation and mitochondrial organization in striated muscles. Biochim Biophys Acta. 1837:232–245. 2014. View Article : Google Scholar

49 

Hara Y, Yanatori I, Tanaka A, Kishi F, Lemasters JJ, Nishina S, Sasaki K and Hino K: Iron loss triggers mitophagy through induction of mitochondrial ferritin. EMBO Rep. 21:e502022020. View Article : Google Scholar : PubMed/NCBI

50 

Wang H, Zhang W, Yu J, Wu C, Gao Q, Li X, Li Y, Zhang J, Tian Y, Tan T, et al: Genetic screening and multipotency in rhesus monkey haploid neural progenitor cells. Development. 145:dev1605312018. View Article : Google Scholar : PubMed/NCBI

Related Articles

  • Abstract
  • View
  • Download
  • Twitter
Copy and paste a formatted citation
Spandidos Publications style
Sun L, Wang H, Yu S, Zhang L, Jiang J and Zhou Q: Herceptin induces ferroptosis and mitochondrial dysfunction in H9c2 cells. Int J Mol Med 49: 17, 2022.
APA
Sun, L., Wang, H., Yu, S., Zhang, L., Jiang, J., & Zhou, Q. (2022). Herceptin induces ferroptosis and mitochondrial dysfunction in H9c2 cells. International Journal of Molecular Medicine, 49, 17. https://doi.org/10.3892/ijmm.2021.5072
MLA
Sun, L., Wang, H., Yu, S., Zhang, L., Jiang, J., Zhou, Q."Herceptin induces ferroptosis and mitochondrial dysfunction in H9c2 cells". International Journal of Molecular Medicine 49.2 (2022): 17.
Chicago
Sun, L., Wang, H., Yu, S., Zhang, L., Jiang, J., Zhou, Q."Herceptin induces ferroptosis and mitochondrial dysfunction in H9c2 cells". International Journal of Molecular Medicine 49, no. 2 (2022): 17. https://doi.org/10.3892/ijmm.2021.5072
Copy and paste a formatted citation
x
Spandidos Publications style
Sun L, Wang H, Yu S, Zhang L, Jiang J and Zhou Q: Herceptin induces ferroptosis and mitochondrial dysfunction in H9c2 cells. Int J Mol Med 49: 17, 2022.
APA
Sun, L., Wang, H., Yu, S., Zhang, L., Jiang, J., & Zhou, Q. (2022). Herceptin induces ferroptosis and mitochondrial dysfunction in H9c2 cells. International Journal of Molecular Medicine, 49, 17. https://doi.org/10.3892/ijmm.2021.5072
MLA
Sun, L., Wang, H., Yu, S., Zhang, L., Jiang, J., Zhou, Q."Herceptin induces ferroptosis and mitochondrial dysfunction in H9c2 cells". International Journal of Molecular Medicine 49.2 (2022): 17.
Chicago
Sun, L., Wang, H., Yu, S., Zhang, L., Jiang, J., Zhou, Q."Herceptin induces ferroptosis and mitochondrial dysfunction in H9c2 cells". International Journal of Molecular Medicine 49, no. 2 (2022): 17. https://doi.org/10.3892/ijmm.2021.5072
Follow us
  • Twitter
  • LinkedIn
  • Facebook
About
  • Spandidos Publications
  • Careers
  • Cookie Policy
  • Privacy Policy
How can we help?
  • Help
  • Live Chat
  • Contact
  • Email to our Support Team