Spandidos Publications Logo
  • About
    • About Spandidos
    • Aims and Scopes
    • Abstracting and Indexing
    • Editorial Policies
    • Reprints and Permissions
    • Job Opportunities
    • Terms and Conditions
    • Contact
  • Journals
    • All Journals
    • Oncology Letters
      • Oncology Letters
      • Information for Authors
      • Editorial Policies
      • Editorial Board
      • Aims and Scope
      • Abstracting and Indexing
      • Bibliographic Information
      • Archive
    • International Journal of Oncology
      • International Journal of Oncology
      • Information for Authors
      • Editorial Policies
      • Editorial Board
      • Aims and Scope
      • Abstracting and Indexing
      • Bibliographic Information
      • Archive
    • Molecular and Clinical Oncology
      • Molecular and Clinical Oncology
      • Information for Authors
      • Editorial Policies
      • Editorial Board
      • Aims and Scope
      • Abstracting and Indexing
      • Bibliographic Information
      • Archive
    • Experimental and Therapeutic Medicine
      • Experimental and Therapeutic Medicine
      • Information for Authors
      • Editorial Policies
      • Editorial Board
      • Aims and Scope
      • Abstracting and Indexing
      • Bibliographic Information
      • Archive
    • International Journal of Molecular Medicine
      • International Journal of Molecular Medicine
      • Information for Authors
      • Editorial Policies
      • Editorial Board
      • Aims and Scope
      • Abstracting and Indexing
      • Bibliographic Information
      • Archive
    • Biomedical Reports
      • Biomedical Reports
      • Information for Authors
      • Editorial Policies
      • Editorial Board
      • Aims and Scope
      • Abstracting and Indexing
      • Bibliographic Information
      • Archive
    • Oncology Reports
      • Oncology Reports
      • Information for Authors
      • Editorial Policies
      • Editorial Board
      • Aims and Scope
      • Abstracting and Indexing
      • Bibliographic Information
      • Archive
    • Molecular Medicine Reports
      • Molecular Medicine Reports
      • Information for Authors
      • Editorial Policies
      • Editorial Board
      • Aims and Scope
      • Abstracting and Indexing
      • Bibliographic Information
      • Archive
    • World Academy of Sciences Journal
      • World Academy of Sciences Journal
      • Information for Authors
      • Editorial Policies
      • Editorial Board
      • Aims and Scope
      • Abstracting and Indexing
      • Bibliographic Information
      • Archive
    • International Journal of Functional Nutrition
      • International Journal of Functional Nutrition
      • Information for Authors
      • Editorial Policies
      • Editorial Board
      • Aims and Scope
      • Abstracting and Indexing
      • Bibliographic Information
      • Archive
    • International Journal of Epigenetics
      • International Journal of Epigenetics
      • Information for Authors
      • Editorial Policies
      • Editorial Board
      • Aims and Scope
      • Abstracting and Indexing
      • Bibliographic Information
      • Archive
    • Medicine International
      • Medicine International
      • Information for Authors
      • Editorial Policies
      • Editorial Board
      • Aims and Scope
      • Abstracting and Indexing
      • Bibliographic Information
      • Archive
  • Articles
  • Information
    • Information for Authors
    • Information for Reviewers
    • Information for Librarians
    • Information for Advertisers
    • Conferences
  • Language Editing
Spandidos Publications Logo
  • About
    • About Spandidos
    • Aims and Scopes
    • Abstracting and Indexing
    • Editorial Policies
    • Reprints and Permissions
    • Job Opportunities
    • Terms and Conditions
    • Contact
  • Journals
    • All Journals
    • Biomedical Reports
      • Information for Authors
      • Editorial Policies
      • Editorial Board
      • Aims and Scope
      • Abstracting and Indexing
      • Bibliographic Information
      • Archive
    • Experimental and Therapeutic Medicine
      • Information for Authors
      • Editorial Policies
      • Editorial Board
      • Aims and Scope
      • Abstracting and Indexing
      • Bibliographic Information
      • Archive
    • International Journal of Epigenetics
      • Information for Authors
      • Editorial Policies
      • Editorial Board
      • Aims and Scope
      • Abstracting and Indexing
      • Bibliographic Information
      • Archive
    • International Journal of Functional Nutrition
      • Information for Authors
      • Editorial Policies
      • Editorial Board
      • Aims and Scope
      • Abstracting and Indexing
      • Bibliographic Information
      • Archive
    • International Journal of Molecular Medicine
      • Information for Authors
      • Editorial Policies
      • Editorial Board
      • Aims and Scope
      • Abstracting and Indexing
      • Bibliographic Information
      • Archive
    • International Journal of Oncology
      • Information for Authors
      • Editorial Policies
      • Editorial Board
      • Aims and Scope
      • Abstracting and Indexing
      • Bibliographic Information
      • Archive
    • Medicine International
      • Information for Authors
      • Editorial Policies
      • Editorial Board
      • Aims and Scope
      • Abstracting and Indexing
      • Bibliographic Information
      • Archive
    • Molecular and Clinical Oncology
      • Information for Authors
      • Editorial Policies
      • Editorial Board
      • Aims and Scope
      • Abstracting and Indexing
      • Bibliographic Information
      • Archive
    • Molecular Medicine Reports
      • Information for Authors
      • Editorial Policies
      • Editorial Board
      • Aims and Scope
      • Abstracting and Indexing
      • Bibliographic Information
      • Archive
    • Oncology Letters
      • Information for Authors
      • Editorial Policies
      • Editorial Board
      • Aims and Scope
      • Abstracting and Indexing
      • Bibliographic Information
      • Archive
    • Oncology Reports
      • Information for Authors
      • Editorial Policies
      • Editorial Board
      • Aims and Scope
      • Abstracting and Indexing
      • Bibliographic Information
      • Archive
    • World Academy of Sciences Journal
      • Information for Authors
      • Editorial Policies
      • Editorial Board
      • Aims and Scope
      • Abstracting and Indexing
      • Bibliographic Information
      • Archive
  • Articles
  • Information
    • For Authors
    • For Reviewers
    • For Librarians
    • For Advertisers
    • Conferences
  • Language Editing
Login Register Submit
  • This site uses cookies
  • You can change your cookie settings at any time by following the instructions in our Cookie Policy. To find out more, you may read our Privacy Policy.

    I agree
Search articles by DOI, keyword, author or affiliation
Search
Advanced Search
presentation
International Journal of Molecular Medicine
Join Editorial Board Propose a Special Issue
Print ISSN: 1107-3756 Online ISSN: 1791-244X
Journal Cover
August-2023 Volume 52 Issue 2

Full Size Image

Sign up for eToc alerts
Recommend to Library

Journals

International Journal of Molecular Medicine

International Journal of Molecular Medicine

International Journal of Molecular Medicine is an international journal devoted to molecular mechanisms of human disease.

International Journal of Oncology

International Journal of Oncology

International Journal of Oncology is an international journal devoted to oncology research and cancer treatment.

Molecular Medicine Reports

Molecular Medicine Reports

Covers molecular medicine topics such as pharmacology, pathology, genetics, neuroscience, infectious diseases, molecular cardiology, and molecular surgery.

Oncology Reports

Oncology Reports

Oncology Reports is an international journal devoted to fundamental and applied research in Oncology.

Experimental and Therapeutic Medicine

Experimental and Therapeutic Medicine

Experimental and Therapeutic Medicine is an international journal devoted to laboratory and clinical medicine.

Oncology Letters

Oncology Letters

Oncology Letters is an international journal devoted to Experimental and Clinical Oncology.

Biomedical Reports

Biomedical Reports

Explores a wide range of biological and medical fields, including pharmacology, genetics, microbiology, neuroscience, and molecular cardiology.

Molecular and Clinical Oncology

Molecular and Clinical Oncology

International journal addressing all aspects of oncology research, from tumorigenesis and oncogenes to chemotherapy and metastasis.

World Academy of Sciences Journal

World Academy of Sciences Journal

Multidisciplinary open-access journal spanning biochemistry, genetics, neuroscience, environmental health, and synthetic biology.

International Journal of Functional Nutrition

International Journal of Functional Nutrition

Open-access journal combining biochemistry, pharmacology, immunology, and genetics to advance health through functional nutrition.

International Journal of Epigenetics

International Journal of Epigenetics

Publishes open-access research on using epigenetics to advance understanding and treatment of human disease.

Medicine International

Medicine International

An International Open Access Journal Devoted to General Medicine.

Journal Cover
August-2023 Volume 52 Issue 2

Full Size Image

Sign up for eToc alerts
Recommend to Library

  • Article
  • Citations
    • Cite This Article
    • Download Citation
    • Create Citation Alert
    • Remove Citation Alert
    • Cited By
  • Similar Articles
    • Related Articles (in Spandidos Publications)
    • Similar Articles (Google Scholar)
    • Similar Articles (PubMed)
  • Download PDF
  • Download XML
  • View XML
Correction Open Access

[Corrigendum] Celecoxib inhibits the epithelial‑to‑mesenchymal transition in bladder cancer via the miRNA‑145/TGFBR2/Smad3 axis

  • Authors:
    • Xiaoqiang Liu
    • Yanlong Wu
    • Zhengtao Zhou
    • Mingchuan Huang
    • Wen Deng
    • Yibing Wang
    • Xiaochen Zhou
    • Luyao Chen
    • Yu Li
    • Tao Zeng
    • Gongxian Wang
    • Bin Fu
  • View Affiliations / Copyright

    Affiliations: Department of Urology, The First Affiliated Hospital of Nanchang University, Nanchang, Jiangxi 330006, P.R. China, Department of Gynaecology and Obstetrics, The People's Hospital of Jiangxi Province, Nanchang, Jiangxi 330006, P.R. China, Department of Emergency, The Second Affiliated Hospital of Nanchang University, Nanchang, Jiangxi 330006, P.R. China, Department of Urology, The People's Hospital of Jiangxi Province, Nanchang, Jiangxi 330006, P.R. China
    Copyright: © Liu et al. This is an open access article distributed under the terms of Creative Commons Attribution License [CC BY 4.0].
  • Article Number: 64
    |
    Published online on: June 12, 2023
       https://doi.org/10.3892/ijmm.2023.5267
  • Expand metrics +
Metrics: Total Views: 0 (Spandidos Publications: | PMC Statistics: )
Metrics: Total PDF Downloads: 0 (Spandidos Publications: | PMC Statistics: )
Cited By (CrossRef): 0 citations Loading Articles...

This article is mentioned in:



Article

Int J Mol Med 44: [Related article:] 683-683, 2019; DOI: 10.3892/ijmm.2019.4241

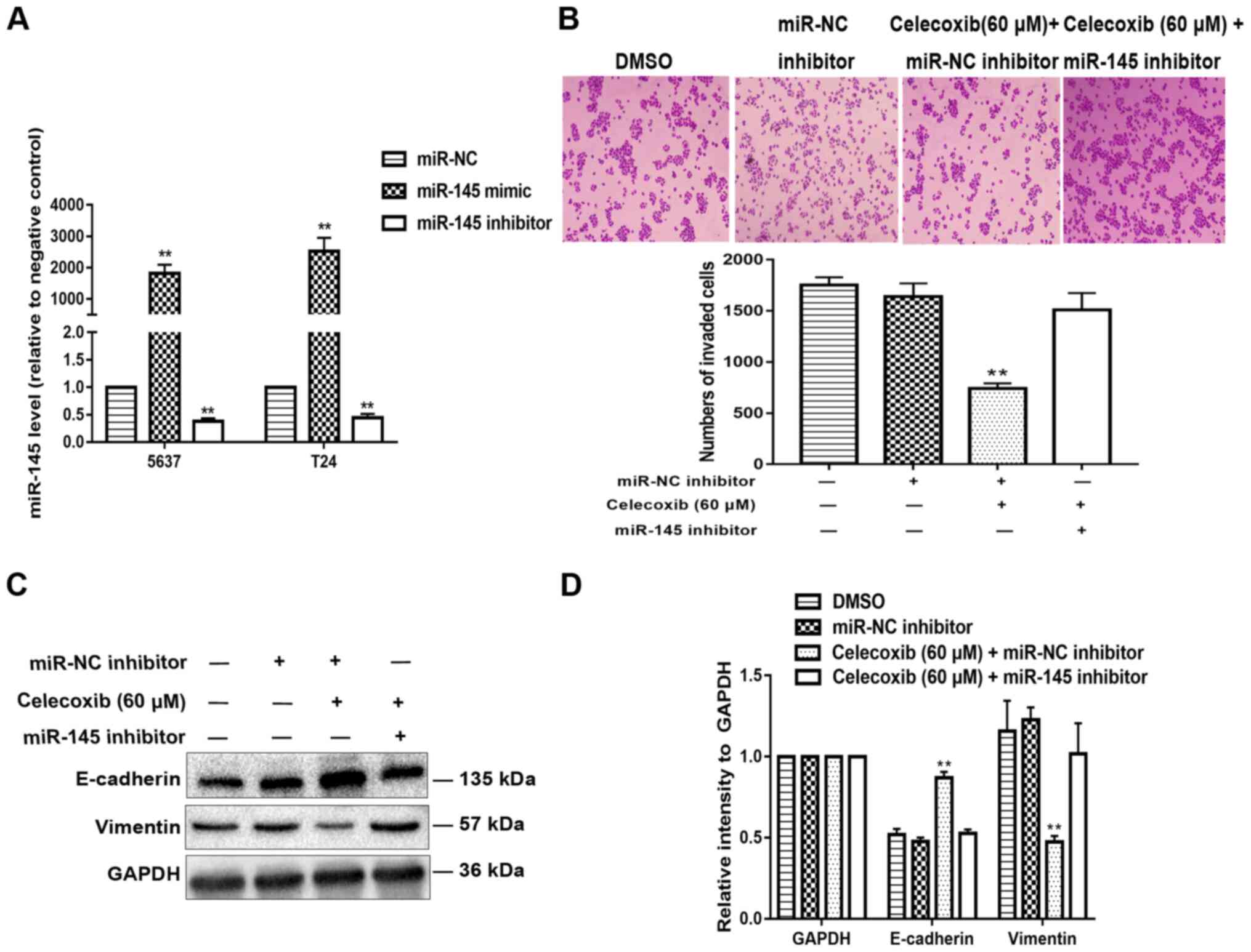
Following the publication of the above article, an interested reader drew to the authors' attention that, for the Transwell migration assays shown in Figs. 1B and 3B on p. 685 and p. 688 respectively, the images selected for the '5637 / DMSO' experiment in Fig. 1B and the DMSO experiment in Fig. 3B were apparently the same, such that these data appeared to have been derived from the same original source. After having consulted their original data, the authors have realized that the 5637 DMSO data panel in Fig. 3B had been selected incorrectly.

Figure 3

miR-145 is required for the celecoxib-mediated inhibition of EMT. (A) Quantified results from reverse transcription-quantitative polymerase chain reaction analysis following the transfection of 5637 and T24 cells with miR-145 mimics and inhibitors. (B) Celecoxib inhibited the invasion of 5637 cells, while miR-145 inhibitor treatment rescued the effect. (C) Alteration of the expression levels of the EMT-associated markers E-cadherin and Vimentin, caused by celecoxib (60 µM) treatment, were rescued by transfection with the miR-145 inhibitor. (D) Statistical analysis of (C). **P<0.05 vs. miR-NC or the celecoxib (60 µM) + miR-145 inhibitor group. miR, microRNA; EMT, epithelial-to-mesenchymal transition; NC, negative control; DMSO, dimethyl sulfoxide..

The revised version of Fig. 3, showing the correct data for the DMSO experiment in Fig. 3B, is shown on the next page. The authors regret that these errors went unnoticed prior to the publication of this article, and thank the Editor of International Journal of Molecular Medicine for allowing them the opportunity to publish this corrigendum. All the authors agree with the publication of this corrigendum; furthermore, they also apologize to the readership of the journal for any inconvenience caused.

Related Articles

  • Abstract
  • View
  • Download
  • Twitter
Copy and paste a formatted citation
Spandidos Publications style
Liu X, Wu Y, Zhou Z, Huang M, Deng W, Wang Y, Zhou X, Chen L, Li Y, Zeng T, Zeng T, et al: [Corrigendum] Celecoxib inhibits the epithelial‑to‑mesenchymal transition in bladder cancer via the miRNA‑145/TGFBR2/Smad3 axis. Int J Mol Med 52: 64, 2023.
APA
Liu, X., Wu, Y., Zhou, Z., Huang, M., Deng, W., Wang, Y. ... Fu, B. (2023). [Corrigendum] Celecoxib inhibits the epithelial‑to‑mesenchymal transition in bladder cancer via the miRNA‑145/TGFBR2/Smad3 axis. International Journal of Molecular Medicine, 52, 64. https://doi.org/10.3892/ijmm.2023.5267
MLA
Liu, X., Wu, Y., Zhou, Z., Huang, M., Deng, W., Wang, Y., Zhou, X., Chen, L., Li, Y., Zeng, T., Wang, G., Fu, B."[Corrigendum] Celecoxib inhibits the epithelial‑to‑mesenchymal transition in bladder cancer via the miRNA‑145/TGFBR2/Smad3 axis". International Journal of Molecular Medicine 52.2 (2023): 64.
Chicago
Liu, X., Wu, Y., Zhou, Z., Huang, M., Deng, W., Wang, Y., Zhou, X., Chen, L., Li, Y., Zeng, T., Wang, G., Fu, B."[Corrigendum] Celecoxib inhibits the epithelial‑to‑mesenchymal transition in bladder cancer via the miRNA‑145/TGFBR2/Smad3 axis". International Journal of Molecular Medicine 52, no. 2 (2023): 64. https://doi.org/10.3892/ijmm.2023.5267
Copy and paste a formatted citation
x
Spandidos Publications style
Liu X, Wu Y, Zhou Z, Huang M, Deng W, Wang Y, Zhou X, Chen L, Li Y, Zeng T, Zeng T, et al: [Corrigendum] Celecoxib inhibits the epithelial‑to‑mesenchymal transition in bladder cancer via the miRNA‑145/TGFBR2/Smad3 axis. Int J Mol Med 52: 64, 2023.
APA
Liu, X., Wu, Y., Zhou, Z., Huang, M., Deng, W., Wang, Y. ... Fu, B. (2023). [Corrigendum] Celecoxib inhibits the epithelial‑to‑mesenchymal transition in bladder cancer via the miRNA‑145/TGFBR2/Smad3 axis. International Journal of Molecular Medicine, 52, 64. https://doi.org/10.3892/ijmm.2023.5267
MLA
Liu, X., Wu, Y., Zhou, Z., Huang, M., Deng, W., Wang, Y., Zhou, X., Chen, L., Li, Y., Zeng, T., Wang, G., Fu, B."[Corrigendum] Celecoxib inhibits the epithelial‑to‑mesenchymal transition in bladder cancer via the miRNA‑145/TGFBR2/Smad3 axis". International Journal of Molecular Medicine 52.2 (2023): 64.
Chicago
Liu, X., Wu, Y., Zhou, Z., Huang, M., Deng, W., Wang, Y., Zhou, X., Chen, L., Li, Y., Zeng, T., Wang, G., Fu, B."[Corrigendum] Celecoxib inhibits the epithelial‑to‑mesenchymal transition in bladder cancer via the miRNA‑145/TGFBR2/Smad3 axis". International Journal of Molecular Medicine 52, no. 2 (2023): 64. https://doi.org/10.3892/ijmm.2023.5267
Follow us
  • Twitter
  • LinkedIn
  • Facebook
About
  • Spandidos Publications
  • Careers
  • Cookie Policy
  • Privacy Policy
How can we help?
  • Help
  • Live Chat
  • Contact
  • Email to our Support Team