Spandidos Publications Logo
  • About
    • About Spandidos
    • Aims and Scopes
    • Abstracting and Indexing
    • Editorial Policies
    • Reprints and Permissions
    • Job Opportunities
    • Terms and Conditions
    • Contact
  • Journals
    • All Journals
    • Oncology Letters
      • Oncology Letters
      • Information for Authors
      • Editorial Policies
      • Editorial Board
      • Aims and Scope
      • Abstracting and Indexing
      • Bibliographic Information
      • Archive
    • International Journal of Oncology
      • International Journal of Oncology
      • Information for Authors
      • Editorial Policies
      • Editorial Board
      • Aims and Scope
      • Abstracting and Indexing
      • Bibliographic Information
      • Archive
    • Molecular and Clinical Oncology
      • Molecular and Clinical Oncology
      • Information for Authors
      • Editorial Policies
      • Editorial Board
      • Aims and Scope
      • Abstracting and Indexing
      • Bibliographic Information
      • Archive
    • Experimental and Therapeutic Medicine
      • Experimental and Therapeutic Medicine
      • Information for Authors
      • Editorial Policies
      • Editorial Board
      • Aims and Scope
      • Abstracting and Indexing
      • Bibliographic Information
      • Archive
    • International Journal of Molecular Medicine
      • International Journal of Molecular Medicine
      • Information for Authors
      • Editorial Policies
      • Editorial Board
      • Aims and Scope
      • Abstracting and Indexing
      • Bibliographic Information
      • Archive
    • Biomedical Reports
      • Biomedical Reports
      • Information for Authors
      • Editorial Policies
      • Editorial Board
      • Aims and Scope
      • Abstracting and Indexing
      • Bibliographic Information
      • Archive
    • Oncology Reports
      • Oncology Reports
      • Information for Authors
      • Editorial Policies
      • Editorial Board
      • Aims and Scope
      • Abstracting and Indexing
      • Bibliographic Information
      • Archive
    • Molecular Medicine Reports
      • Molecular Medicine Reports
      • Information for Authors
      • Editorial Policies
      • Editorial Board
      • Aims and Scope
      • Abstracting and Indexing
      • Bibliographic Information
      • Archive
    • World Academy of Sciences Journal
      • World Academy of Sciences Journal
      • Information for Authors
      • Editorial Policies
      • Editorial Board
      • Aims and Scope
      • Abstracting and Indexing
      • Bibliographic Information
      • Archive
    • International Journal of Functional Nutrition
      • International Journal of Functional Nutrition
      • Information for Authors
      • Editorial Policies
      • Editorial Board
      • Aims and Scope
      • Abstracting and Indexing
      • Bibliographic Information
      • Archive
    • International Journal of Epigenetics
      • International Journal of Epigenetics
      • Information for Authors
      • Editorial Policies
      • Editorial Board
      • Aims and Scope
      • Abstracting and Indexing
      • Bibliographic Information
      • Archive
    • Medicine International
      • Medicine International
      • Information for Authors
      • Editorial Policies
      • Editorial Board
      • Aims and Scope
      • Abstracting and Indexing
      • Bibliographic Information
      • Archive
  • Articles
  • Information
    • Information for Authors
    • Information for Reviewers
    • Information for Librarians
    • Information for Advertisers
    • Conferences
  • Language Editing
Spandidos Publications Logo
  • About
    • About Spandidos
    • Aims and Scopes
    • Abstracting and Indexing
    • Editorial Policies
    • Reprints and Permissions
    • Job Opportunities
    • Terms and Conditions
    • Contact
  • Journals
    • All Journals
    • Biomedical Reports
      • Information for Authors
      • Editorial Policies
      • Editorial Board
      • Aims and Scope
      • Abstracting and Indexing
      • Bibliographic Information
      • Archive
    • Experimental and Therapeutic Medicine
      • Information for Authors
      • Editorial Policies
      • Editorial Board
      • Aims and Scope
      • Abstracting and Indexing
      • Bibliographic Information
      • Archive
    • International Journal of Epigenetics
      • Information for Authors
      • Editorial Policies
      • Editorial Board
      • Aims and Scope
      • Abstracting and Indexing
      • Bibliographic Information
      • Archive
    • International Journal of Functional Nutrition
      • Information for Authors
      • Editorial Policies
      • Editorial Board
      • Aims and Scope
      • Abstracting and Indexing
      • Bibliographic Information
      • Archive
    • International Journal of Molecular Medicine
      • Information for Authors
      • Editorial Policies
      • Editorial Board
      • Aims and Scope
      • Abstracting and Indexing
      • Bibliographic Information
      • Archive
    • International Journal of Oncology
      • Information for Authors
      • Editorial Policies
      • Editorial Board
      • Aims and Scope
      • Abstracting and Indexing
      • Bibliographic Information
      • Archive
    • Medicine International
      • Information for Authors
      • Editorial Policies
      • Editorial Board
      • Aims and Scope
      • Abstracting and Indexing
      • Bibliographic Information
      • Archive
    • Molecular and Clinical Oncology
      • Information for Authors
      • Editorial Policies
      • Editorial Board
      • Aims and Scope
      • Abstracting and Indexing
      • Bibliographic Information
      • Archive
    • Molecular Medicine Reports
      • Information for Authors
      • Editorial Policies
      • Editorial Board
      • Aims and Scope
      • Abstracting and Indexing
      • Bibliographic Information
      • Archive
    • Oncology Letters
      • Information for Authors
      • Editorial Policies
      • Editorial Board
      • Aims and Scope
      • Abstracting and Indexing
      • Bibliographic Information
      • Archive
    • Oncology Reports
      • Information for Authors
      • Editorial Policies
      • Editorial Board
      • Aims and Scope
      • Abstracting and Indexing
      • Bibliographic Information
      • Archive
    • World Academy of Sciences Journal
      • Information for Authors
      • Editorial Policies
      • Editorial Board
      • Aims and Scope
      • Abstracting and Indexing
      • Bibliographic Information
      • Archive
  • Articles
  • Information
    • For Authors
    • For Reviewers
    • For Librarians
    • For Advertisers
    • Conferences
  • Language Editing
Login Register Submit
  • This site uses cookies
  • You can change your cookie settings at any time by following the instructions in our Cookie Policy. To find out more, you may read our Privacy Policy.

    I agree
Search articles by DOI, keyword, author or affiliation
Search
Advanced Search
presentation
International Journal of Molecular Medicine
Join Editorial Board Propose a Special Issue
Print ISSN: 1107-3756 Online ISSN: 1791-244X
Journal Cover
May-2025 Volume 55 Issue 5

Full Size Image

Sign up for eToc alerts
Recommend to Library

Journals

International Journal of Molecular Medicine

International Journal of Molecular Medicine

International Journal of Molecular Medicine is an international journal devoted to molecular mechanisms of human disease.

International Journal of Oncology

International Journal of Oncology

International Journal of Oncology is an international journal devoted to oncology research and cancer treatment.

Molecular Medicine Reports

Molecular Medicine Reports

Covers molecular medicine topics such as pharmacology, pathology, genetics, neuroscience, infectious diseases, molecular cardiology, and molecular surgery.

Oncology Reports

Oncology Reports

Oncology Reports is an international journal devoted to fundamental and applied research in Oncology.

Experimental and Therapeutic Medicine

Experimental and Therapeutic Medicine

Experimental and Therapeutic Medicine is an international journal devoted to laboratory and clinical medicine.

Oncology Letters

Oncology Letters

Oncology Letters is an international journal devoted to Experimental and Clinical Oncology.

Biomedical Reports

Biomedical Reports

Explores a wide range of biological and medical fields, including pharmacology, genetics, microbiology, neuroscience, and molecular cardiology.

Molecular and Clinical Oncology

Molecular and Clinical Oncology

International journal addressing all aspects of oncology research, from tumorigenesis and oncogenes to chemotherapy and metastasis.

World Academy of Sciences Journal

World Academy of Sciences Journal

Multidisciplinary open-access journal spanning biochemistry, genetics, neuroscience, environmental health, and synthetic biology.

International Journal of Functional Nutrition

International Journal of Functional Nutrition

Open-access journal combining biochemistry, pharmacology, immunology, and genetics to advance health through functional nutrition.

International Journal of Epigenetics

International Journal of Epigenetics

Publishes open-access research on using epigenetics to advance understanding and treatment of human disease.

Medicine International

Medicine International

An International Open Access Journal Devoted to General Medicine.

Journal Cover
May-2025 Volume 55 Issue 5

Full Size Image

Sign up for eToc alerts
Recommend to Library

  • Article
  • Citations
    • Cite This Article
    • Download Citation
    • Create Citation Alert
    • Remove Citation Alert
    • Cited By
  • Similar Articles
    • Related Articles (in Spandidos Publications)
    • Similar Articles (Google Scholar)
    • Similar Articles (PubMed)
  • Download PDF
  • Download XML
  • View XML

  • Supplementary Files
    • Supplementary_Data1.pdf
    • Supplementary_Data2.pdf
Article Open Access

Osteoking exerts pro‑osteogenic and anti‑adipogenic effects in promoting bone fracture healing via EGF/EGFR/HDAC1/Wnt/β‑catenin signaling

  • Authors:
    • Suya Zhang
    • Lin Chen
    • Chu Zhang
    • Chunzhu Gong
    • Xiangxin He
    • Honggang Zhong
    • Chunfang Liu
    • Zhigang Cao
    • Weiheng Chen
    • Na Lin
    • Yanqiong Zhang
  • View Affiliations / Copyright

    Affiliations: State Key Laboratory for Quality Ensurance and Sustainable Use of Dao‑di Herbs, Institute of Chinese Materia Medica, China Academy of Chinese Medical Sciences, Beijing 100700, P.R. China, Department of Geriatric Orthopedics, Shenzhen Pingle Orthopedic Hospital (Shenzhen Pingshan Traditional Chinese Medicine Hospital), Shenzhen, Guangdong 518118, P.R. China, Laboratory of Biomechanics, Institute of Bone Injury, China Academy of Chinese Medical Sciences, Beijing 100010, P.R. China, Sailing Pharmaceutical Technology Group Co., Ltd., Yuxi, Yunnan 653103, P.R. China, Third Affiliated Hospital of Beijing University of Chinese Medicine, Beijing 100029, P.R. China
    Copyright: © Zhang et al. This is an open access article distributed under the terms of Creative Commons Attribution License.
  • Article Number: 75
    |
    Published online on: March 7, 2025
       https://doi.org/10.3892/ijmm.2025.5516
  • Expand metrics +
Metrics: Total Views: 0 (Spandidos Publications: | PMC Statistics: )
Metrics: Total PDF Downloads: 0 (Spandidos Publications: | PMC Statistics: )
Cited By (CrossRef): 0 citations Loading Articles...

This article is mentioned in:



Abstract

Bone fractures, as a global public health issue, lead to disability and reduce the quality of life for patients. Chinese patent drug Osteoking has efficacy in bone fracture therapy. However, its therapeutic properties and underlying mechanisms remain unclear. In the present study, a rat model of bone fracture was established to evaluate the pharmacological effects of Osteoking by behavioral feature detection including mechanical pain threshold measurement, inclined plate and hindlimb weight‑bearing test and CatWalk XT gait analysis, as well as X‑ray scanning and micro‑computed tomography 3D reconstruction. Transcriptomics profiling, network analysis and in vivo western blotting, immunohistochemistry and immunofluorescence assessment were performed to determine the potential targets of Osteoking in promoting bone fracture healing. Osteoking effectively shortened the fracture healing time primarily by accelerating the process of endochondral ossification, decreasing the number of osteoclasts, increasing the levels of bone growth factors and bone formation biomarkers, and decreasing the level of bone resorption biomarkers. Following construction and analysis of the disease gene‑drug target network, it was hypothesized that EGF‑EGFR‑histone deacetylase 1 (HDAC1)‑Wnt/β‑catenin axis‑mediated adipogenesis‑angiogenesis‑osteogenesis crosstalk may be a candidate target of Osteoking in bone fracture. Osteoking significantly decreased expression levels of EGF, phosphorylated‑EGFR and HDAC1 protein and activated Wnt/β‑catenin signaling, which subsequently elevated the expression of VEGFA, Osterix (OSX) and CD31 proteins, increased the RUNX2/PPARγ ratio, decreased the receptor activator of nuclear factor κB ligand/osteoprotegerin ratio and reduced the serum levels of total cholesterol (TC), low‑density lipoprotein cholesterol (LDL‑C) and high‑density lipoprotein cholesterol (HDL‑C). There was a negative association between VEGFA, OSX, TC and LDL‑C levels. In conclusion, Osteoking may effectively reverse the disturbance of adipogenesis‑angiogenesis‑osteogenesis homeostasis and promote the fracture healing by regulating the EGF‑EGFR‑HDAC1‑Wnt/β‑catenin axis. These findings may offer guidance for the clinical application of Osteoking in bone fracture therapy.

Introduction

Bone fractures are a global public health issue. The Global Burden of Diseases, Injuries, and Risk Factors Study (GBD) shows the large burden of fractures worldwide, with 178 million new fractures, 455 million prevalent fractures, and 25.8 million lived with disability due to fractures in 2019 (1). Delayed healing or failure of healing is the most common complication of fractures. Studies have reported that >10% of patients with postoperative fracture fail to heal completely (2-4). The tibia is the most susceptible site in the whole body for delayed healing and non-healing due to lack of soft tissue coverage and poor blood supply (5,6).

There is a limited number of drugs to promote fracture healing, and these drugs usually act on only one part of the bone regeneration process and have a specific optimal therapeutic window. Accumulating studies have reported that the clinical efficacy of several existing drugs to promote fracture healing is unclear and often accompanied by a variety of complications and side effects, such as heterotopic ossification and increased risk of infection or cancer (7-11). Thus, it is necessary to develop more efficient therapeutics for promoting bone formation and regeneration during bone fracture management.

Growing clinical evidence has shown satisfying efficacies of traditional Chinese medicine (TCM) in promoting fracture healing (12-14). Osteoking (Sailing Pharmaceutical Technology Group Co., Ltd.), a Chinese patent drug, has been extensively used in the treatment bone conditions, such as bone fractures, osteoporosis and lumbar disc herniation (15-18). Our previous study indicated that Osteoking may exert clinical efficacy in relieving the joint pain and improving life quality of patients with knee osteoarthritis without any adverse reactions (19). Ling et al (20) identified five chemical components contained in Osteoking by ultra-performance liquid chromatograph (UPLC). Our previous study established a rat model of tibial bone defect to simulate the pathological changes and healing characteristics of incomplete fracture (21). Following the integration of transcriptome detection, network analysis and in vivo experimental validations, our data suggested that Osteoking may promote bone formation and defect repair by regulating the Z-DNA binding protein 1-signal transducer and activator of transcription 1-protein kinase R (PKR) axis, leading to inhibition of receptor-interacting serine threonine-protein kinase 1 (RIPK1)/RIPK3/mixed lineage kinase domain-like protein (MLKL) activation-mediated necroptosis, and reversing the disturbance of bone metabolism. However, the therapeutic characteristics and underlying mechanisms of Osteoking against the complete fracture remain unclear.

The present study established a rat model of tibial bone fracture simulating the pathological changes and healing characteristics of complete fracture to evaluate the therapeutic effects of Osteoking. Transcriptomics profiling, network analysis and in vivo experimental validation was performed to determine the potential targets of Osteoking in promoting bone fracture healing.

Materials and methods

Animals

Male Sprague-Dawley rats (age, 6 weeks; weight 220±20 g; n=50) were obtained from Beijing Vital River Laboratory Animal Technology Co., Ltd. (license no. SCXK 2021-0011, Beijing, China) and were housed (n=5/cage) under specific pathogen-free conditions at a constant temperature of 24±1°C and relative humidity of 50-65% on a 12/12-h light/dark cycle and water and food ad libitum. Prior to the experiments, the rats were allowed a 1 week acclimatization period. All animal experiments were approved by Experimental Animal Ethics Committee of Institute of Chinese Materia Medica, China Academy of Chinese Medical Sciences (Beijing, China; approval no. IBTCMCACMS21-2304-05).

Tibial bone fracture model

Rat model of tibial bone fracture was induced as described by Sun et al (22). Rats were anesthetized through intraperitoneal injection (i.p) of pentobarbital (2%, 2 ml/kg) and the modeling procedure was completed under sterile conditions. After removing the hair on the medial side of the right hind leg and disinfecting with iodine, a 3.0 cm longitudinal incision was made on the medial aspect of the mid tibia. Following separation of the surrounding muscles, a high-speed rotary hacksaw cutter was used to create a complete bone fracture in the middle of the tibia. A 1.0 mm Kirschner wire (K-wire) was inserted retrograde into the bone marrow cavity from the fracture ends. When the tip of the K-wire penetrated below the medial tibial condyle, excess K-wire was cut and bent against the cortical surface of the bone to allow removal after sacrifice and the blunt end of the K-wire was passed through the injured site and fixed in the lower end of the tibial marrow cavity. The incision was cleaned with 0.9% sodium chloride solution, sutured and covered with sterile patches. Penicillin sodium solution (40,000 U/kg, dissolved in sterilized; Hongbao Veterinary Medicine Co., Ltd.) was injected intramuscularly into the healthy hind leg for 3 consecutive days postoperatively to prevent infection.

Grouping and treatment

A total of 50 rats were randomly divided into five groups (n=10/group): Normal control, bone fracture model and Osteoking low-(1.3125 ml/kg), medium-(2.625 ml/kg) and high-dose (5.25 ml/kg), which were equivalent to 0.5, 1.0 and 2.0 times the daily dosage for patients with fractures in clinics, respectively. Both normal control and bone fracture model groups received the same volume of saline. All treatments were performed once/day for 3 weeks via oral administration from the day after surgery. Rats were sacrificed by overdose of anesthesia (5% pentobarbital, i.p, 2 ml/kg). Death was confirmed by loss of pulse, respiratory arrest and lack of response to squeezing of toes and tail root. Blood was collected by abdominal aortic puncture.

X-ray imaging

X-ray imaging was performed as previously described (21). In brief, X-ray images were analyzed using the Modified radiographic union score for tibia fractures scoring scale (23). Because only lateral radiographs were captured, healing was determined only in the anterior and posterior cortex; scores for the cortices were summed to give a final score ranging from 2 (not healed) to 8 (maximally healed).

Assessment of severity of fracture
General evaluation

The diet, hair color change and general activity of rats were monitored daily following surgery. The rats were weighed and the diameters of the right middle tibia were measured using electronic vernier caliper every 3 days.

Mechanical pain threshold measurement

Fracture pain levels were assessed by mechanical-induced hyperalgesia as previously described (24). The experiment was performed every 5 days (three times/rat) and the mean value was calculated.

Inclined plate test

A layer of foam pad was attached to the surface of the inclined plate. The rats were placed on the inclined plate with the head at the top end. An angle sensor was attached and the inclined plate was raised from 0° in increments of 5° until the rat was able to stay on the inclined plate for ~5 sec. The experiment was performed every 5 days (three times/rat) and the mean value was calculated.

Hindlimb weight-bearing test

Rats were placed in a small restrictive container with forelimbs placed on an inclined plate so that the majority of weight had to be placed on the hindlimbs. Both hindlimbs were placed on the left and right test plates of the gauge. Floor sensors were attached to measure the weight on each hind limb individually. The greater the difference in weight distribution across hindlimbs, the worse the static weight-bearing capacity of the fractured limb. The experiment was performed every 3 days (three times/rat) and the mean value was calculated.

CatWalk XT gait analysis

At day 20 after the fracture operation, all rats received track acclimatization training and were placed at the start of the light-avoidance track (25). A successful gait recording was defined as the rat was able to reach the end of the track at a uniform speed without stopping or turning around. The test was repeated three times/rat and the mean values of the following parameters were calculated: Stand, swing, swing speed, print area and mean intensity.

Micro-computed tomography (CT) examination

K-wire was removed before micro-CT examination and the region of interest was defined as a total of 7 mm (220 slides) of bone tissue centered on the fracture line. Micro-CT was performed as previously described (21), and the following parameters were calculated: Bone mineral density (BMD), bone volume/tissue volume ratio (BV/TV), trabecular number (Tb.N), trabecular thickness (Tb.Th), trabecular separation (Tb.Sp), cortical bone thickness (Ct.Th), cortical bone area (Ct.Ar), structure model index (SMI) and connectivity density (Conn.D).

Histopathological evaluation

The right tibia of rats was embedded in paraffin, cut into 4-μm coronal sections and the pathological changes of the callus tissue were observed by hematoxylin and eosin (H&E), safranin O-fast green, Masson and TRAP staining as previously described (26,27).

Biomechanical test

Three-point bending experiments were performed at the same position of each specimen using a WDT-20 universal materials testing machine (Changchun Second Material Testing Machine Factory; Data S1).

Bone metabolism biochemical indicator assay

The following indicators were detected by ELISA: Bone morphogenetic protein-2 (BMP-2), transforming growth factor-β (TGF-β), bone specific alkaline phosphatase (BALP), type I procollagen N-terminal peptide (PINP), osteocalcin (OCN), type I collagen carboxy-terminal peptide (β-CTX) and anti-tartrate acid phosphatase 5b (TRACP-5b; cat. nos. ml003415, ml038224, ml102832, ml002856, ml058528, ml003177 and ml038228, respectively; all Shanghai Enzyme-linked Biotechnology Co., Ltd.) as previously described (21).

Visceral index

The visceral index was calculated to evaluate the safety of Osteoking as previously described (27). Briefly, the weight fractions of the thymus, spleen, liver and kidney relative to the weight of the brain were calculated.

Data collection and network analysis

Bone fracture-related genes and the Osteoking targets were identified by transcriptome expression profiling sequencing and genome-wide expression profiling microarray assay based on whole blood samples and the affected right tibia tissue of bone defect rats as previously described (21). Clinical transcriptome microarray data based on affected bone tissue of patients with fracture were retrieved from Gene Expression Omnibus (accession no. GSE494, ncbi.nlm.nih.gov/geo/query/acc.cgi?acc=GSE494). The differentially expressed genes between fracture and healthy control groups were screened using the criteria of P<0.05 and |log2 fold-change|>1. Putative targets of Osteoking were obtained from ETCM 2.0 database (tcmip.cn/ETCM2/front/#/) (28) using quantitative estimate of drug-likeness ≥0.49 and Food and Drug Administration recommended maximum daily dose <0.7.

Disease-related gene-drug putative target interaction network was constructed using links between bone fracture-related genes and Osteoking effective targets collected from the STRING database (version 12.0; string-db.org/). The topological features of each node were calculated using CytoHubba plug-in of Cytoscape (version 3.8.2; cytoscape.org), and nodes ranked in the top 50 for betweenness, closeness and degree were defined as hub genes. Furthermore, the key network targets were defined as hub genes with the shortest path value of 1, which is calculated by Pesca (version 3.0.8) (29) to evaluate the network association between Osteoking targets and bone fracture-associated genes. The biological functions of the key network targets were determined by pathway enrichment analysis based on the DAVID database (version 2024q2; david.ncifcrf.gov/home.jsp). Finally, the molecular signaling axis was identified through a literature review on PubMed (pubmed.ncbi.nlm.nih.gov). The molecular names were used as the search keywords, and the search results were limited to literature published within the past 10 years.

Immunohistochemistry and immunofluorescence assessment

The expression levels of proteins were detected using immunohistochemistry: the receptor activator of nuclear factor κB ligand (RANKL), osteoprotegerin (OPG), runt-related transcription factor 2 (RUNX2), peroxisome proliferator-activated receptor γ (PPARγ), platelet endothelial cell adhesion molecule (CD31), and the expression levels of the following proteins were detected using immunofluorescence: Vascular endothelial growth factor A (VEGFA) and osterix (OSX) as previously described (Table SI) (21,26,30). DAPI was used as a fluorescent dye for labeling and observation of cell nuclei.

Western blotting

The expression levels of proteins in the affected right tibia tissues of rats, including epidermal growth factor (EGF), EGF receptor (EGFR), histone deacetylase 1 (HDAC1), Wnt5a, Catenin Beta 1 (CTNNB1) and β-actin were detected using western blotting as previously described (Table SI) (31,32).

Biochemical testing

Serum levels of triglyceride (TG), total cholesterol (TC), low-density lipoprotein cholesterol (LDL-C) and high-density lipoprotein cholesterol (HDL-C) were detected using a BC-5800 CBC hematology analyzer (Mindray) according to the manufacturer's instructions.

Statistical analysis

Statistical differences were analyzed using GraphPad Prism software (version 8.0.2; Dotmatics). All experiments were repeated at least three times. Data are presented as the mean ± SD. For comparisons between multiple groups, one-way ANOVA was employed, while for comparisons of data between groups at different time points, repeated measures ANOVA was utilized. ANOVA was followed by Dunnett's or Bonferroni's post hoc test. Pearson correlation analysis was used to assess correlation between indicators. P<0.05 was considered to indicate a statistically significant difference.

Results

Osteoking promotes recovery of muscle strength and weight-bearing function of the affected limb in bone fracture rats

A rat tibial bone fracture model was successfully established (Fig. 1A). Fracture rats showed dark hair, poor mental state, lameness, decreased activity and food intake, slow weight gain, significant swelling of the affected limb and a significant decrease in mechanical pain threshold during the first postoperative week (Fig. 1B-D), which decreased in the second week and disappeared in the third week. Osteoking effectively accelerated recovery of the general state of the rats but exerted no significant effects on the improvement of the swelling degree and pain intensity of the affected limbs in bone fracture rats (Fig. 1B-D).

Figure 1

OK promotes recovery of muscle strength and weight-bearing function of affected limbs in bone fracture rats. (A) Experimental process and timeline. (B) Body weight. (C) Right hindlimb diameter. (D) 50% paw withdrawal threshold. (E) Inclined plate angle. (F) Gravity difference of hind limbs after fracture modeling. (G) Visceral brain index. CatWalk XT gait parameters including (H) mean intensity, (I) stand, (J) swing, (K) swing speed and (L) print area. #P<0.05, ##P<0.01 and ###P<0.001 vs. CON; *P<0.05, **P<0.01 and ***P<0.001 vs. MOD; &&P<0.01 and &&&P<0.001 vs. healthy side. SD, Sprague-Dawley; K-wire, Kirschner wire; CON, control; MOD, model; OK, Osteoking; L, low; M, medium; H, high.

In addition, the muscle strength and static weight-bearing capacity of the affected limbs of rats in the fracture model group were significantly decreased and improved by Osteoking (Fig. 1E and F). Compared with the control group, the stand time of the affected limb in the fracture model group was significantly shortened, the swing time was significantly prolonged and the swing speed, area and mean intensity of print were all significantly reduced (Fig. 1H-L). Moreover, there were no significant differences in the visceral brain index of the rats, suggesting that Osteoking may have good safety (Fig. 1G).

Osteoking accelerates bone healing in bone fracture rats

According to X-ray imaging on days 7, 14 and 21, healing speed of bone fracture rats was faster in all Osteoking treatment than in the model group. Notably, the high-dose group had a blurred fracture line with bridging callus formation visible around the fracture break on day 14, which was defined as radiographic healing, and the fracture line disappeared and the bridging scab was resorbed on day 21, which was defined as healed (Fig. 2A). The high-dose group displayed the highest scores on days 7, 14, and 21 (Fig. 2B).

Figure 2

OK accelerates bone healing in bone fracture rats. (A) X-ray images and (B) scoring (scale bar, 2 cm). (C) Serum levels of bone growth factors and turnover markers. ##P<0.01 and ###P<0.001 vs. CON; *P<0.05, **P<0.01 and ***P<0.001 vs. MOD. CON, control; MOD, model; OK, Osteoking; L, low; M, medium; H, high; BALP, bone specific alkaline phosphatase; OCN, osteocalcin; PINP, type I procollagen N-terminal peptide; BMP-2, bone morphogenetic protein-2; TRACP-5b, anti-tartrate acid phosphatase 5b; β-CTX, type I collagen carboxy terminal peptide β special sequence.

Osteoking significantly elevated serum levels of BMP-2, TGF-β, BALP and OCN in fracture rats, suggesting its potential to promote bone formation. There were increased levels of PINP, TRACP-5b and β-CTX in serum obtained from the bone fracture rats, which were all decreased by the treatment of Osteoking, suggesting its potential to inhibit bone resorption (Fig. 2C).

Osteoking improves trabecular microarchitecture and promotes the cortical bone remodeling and mechanical recovery of the affected limbs in bone fracture rats

At day 22, stiffness, maximum fracture energy and maximum load of the callus in bone fracture rats were significantly decreased comparing with control, and were effectively improved by Osteoking at medium and high dosages (Fig. 3A and B), suggesting its potential to promote the recovery of the mechanical properties of the affected limbs of bone fracture rats.

Figure 3

OK improves trabecular microarchitecture and promotes cortical bone remodeling and mechanical recovery of affected limbs in bone fracture rats. (A) Anatomical appearance of the right tibia 3 weeks after the drug administration (scale bar, 7 mm). (B) Biomechanical test results at the callus site. Micro-CT three-dimensional reconstruction image of fracture site including (C) overall surface (scale bar, 7 mm), (D) local surface (scale bar, 2 mm), (E) local coronal plane (scale bar, 2 mm), (F) cross-section of tibial marrow cavity (scale bar, 2 mm) and (G) quantitative analysis of bone morphometric parameters. ###P<0.001 vs. CON; *P<0.05, **P<0.01 and ***P<0.001 vs. MOD. CON, control; MOD, model; OK, Osteoking; L, low; M, medium; H, high; BMD, bone mineral density; BV/TV, bone volume/tissue volume ratio; Ct.Th, cortical bone thickness; Ct.Ar, cortical bone area; Conn.D, connectivity density; SMI, structure model index; Tb.Sp, trabecular separation; Tb.Th, trabecular thickness; Tb.N, trabecular number.

Micro-CT scanning showed a large fracture gap, discontinuity of cortical bone, little extracellular callus formation and abnormal, dense, short and disorganized trabecular structure in the model group. Following the treatment with Osteoking, the fracture gap filled with trabeculae, volume of callus enlarged and connected the cortical bone on both sides of the fracture and the trabeculae in the medullary cavity were thickened and fused to the cortical bone. Notably, the callus tissue in the high-dose group was resorbed and similar to the morphology and structure of control rats (Fig. 3C-F).

Among bone morphometric parameters based on the Micro-CT scanning data, BMD, Tb.Th Tb.Sp and Ct.Th were significantly decreased, while BV/TV, SMI, Tb.N, Ct.Ar and Conn.D were significantly increased in the model group, which were all reversed by Osteoking in a dose-dependent manner (Fig. 3G), suggesting its potentials to improve the microstructure of bone trabeculae and promote remodeling of callus tissue and cortical bone.

Osteoking promotes endochondral ossification and callus resorption at the fracture site

H&E staining showed a large area of fibrocartilaginous callus tissue in the model group, and a small amount of neovascular tissue in the low-dose group, which invaded into the internal cartilaginous callus tissue. In medium- and high-dose groups, extensive remodeling of vascular tissue and the formation of bony healing tissues were observed; area of bony tissues was enlarged in a dose-dependent manner (Fig. 4A and B).

Figure 4

OK promotes endochondral ossification and callus resorption at the fracture site. (A) Representative H&E staining and (B) quantitative analysis. (C) Representative SOFG staining and (D) quantitative analysis. (E) Representative Masson's Trichrome staining and (F) quantitative analysis. Magnification, ×40 and ×200; scale bar, 200 and 40 μm. (G) Representative TRAP staining of osteoclasts and (H) quantitative analysis. Magnification, ×100 and ×200; scale bar, 80 and 40 μm. ##P<0.01 and ###P<0.001 vs. CON; *P<0.05 and ***P<0.001 vs. MOD. CON, control; MOD, model; OK, Osteoking; L, low; M, medium; H, high; H&E, hematoxylin and eosin; SOFG, safranin O-fast green; TRAP, tartrate resistant acid phosphatase.

As chondrogenesis and endochondral ossification are key steps in the healing process of long bone fractures (33), cartilage area at the fracture site was compared on day 22 after bone fracture modeling. Control group showed mature bone tissue; large areas of cartilage tissue with a large number of neonatal chondrocytes were observed in the model group (Fig. 4C and D). By contrast, the area of cartilage tissue was decreased, a small number of chondrocytes calcified and died, and cartilage matrix was mineralized in the low-dose group; no cartilage tissue was observed and mineralization of the bone matrix was increased in the medium- and high-dose groups (Fig. 4C and D). Masson's trichrome staining showed significantly increased collagen fiber staining in the callus tissue of Osteoking treatment groups (Fig. 4E and F).

To determine whether callus tissues were resorbed by osteoclasts in the coupled remodeling phase, TRAP staining was performed to characterize the number and location of osteoclasts. Osteoclasts were primarily concentrated at the edge of callus tissue and the number of osteoclasts was increased in the model group, while number of osteoclasts was significantly decreased by Osteoking in a dose-dependent manner (Fig. 4G and H).

Osteoking promotes fracture healing by modulating the adipogenesis-angiogenesis-osteogenesis crosstalk mediated by the EGF-EGFR-HDAC1-Wnt/β-catenin signaling axis

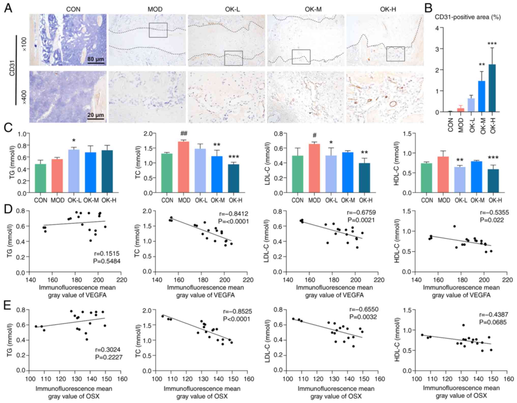
To investigate the pharmacological mechanisms of Osteoking against bone fracture, a total of 500 disease-related genes and 778 drug candidate targets were identified by transcriptome expression profiling and bioinformatics database analysis (Fig. 5A). Following construction of the disease-related gene-drug effective target interaction network, 31 hub genes with topological importance were screened, among which 23 key network targets had the shortest path value of 1, including five bone fracture-related genes and 17 Osteoking targets such as EGFR, HDAC1, and PPARG. Functionally, these key network targets were significantly associated with pathways involved in 'bone metabolism', 'angiogenesis', 'lipid metabolism' and 'immune-inflammation'. Notably, EGFR had the most interactions with other nodes, and the largest number of the key network targets was enriched in Wnt signaling (Fig. 5B; Tables SII and SIII). Expression of EGF, EGFR and HDAC1 mRNA in the model group increased compared with control group, with a statistically significant difference in HDAC1, whereas expression levels of Wnt5a and CTNNB1 mRNA showed a tendency to decrease, with a significant difference in CTNNB1; these changes were also reversed by Osteoking (Fig. 5C). It was hypothesized that Osteoking may promote fracture healing through modulating adipogenesis-angiogenesis-osteogenesis crosstalk mediated by the EGF-EGFR-HDAC1-Wnt/β-catenin signaling axis (Fig. 5D). Osteoking significantly decreased expression of EGF, phosphorylated (p-)EGFR and HDAC1 and enhanced the expression of Wnt5 and β-catenin proteins in the affected bone fracture tissue (Fig. 6A and B). Immunofluorescence double-labeling results indicated that Osteoking dose-dependently increased the VEGFA and OSX expression levels and the positive expression regions of the two proteins overlapped (Fig. 6C and D). Immunohistochemical staining showed that medium- and high-dose Osteoking significantly elevated the expression of CD31 protein in the callus tissues of bone fracture rats (Fig. 7A and B). Osteoking significantly decreased the serum levels of TC, LDL-C, and HDL-C, which were all abnormally elevated in the bone fracture rats, but did not significantly ameliorate abnormal serum levels of TG (Fig. 7C). Expression of VEGFA (angiogenesis marker) and OSX (osteogenesis marker) were significantly negatively correlated with the levels of TC and LDL-C (both adipogenesis markers; Fig. 7D and E).

Figure 5

OK promotes fracture healing through modulating the adipogenesis-angiogenesis-osteogenesis crosstalk mediated by the EGF-EGFR-HDAC1-Wnt/β-catenin signaling axis. (A) Flowchart of network analysis. (B) Key network targets and pathways. Blue border, OK targets. (C) mRNA expression of key network targets involved in the EGF-EGFR-HDAC1-Wnt/β-catenin signaling axis based on transcriptome profiling of affected bone fracture tissues. (D) OK may promote fracture healing through modulating adipogenesis-angiogenesis-osteogenesis crosstalk mediated by the EGF-EGFR-HDAC1-Wnt/β-catenin signaling axis. ##P<0.01 and ###P<0.001 vs. CON; ***P<0.001 vs. MOD. CON, control; MOD, model; OK, Osteoking; L, low; M, medium; H, high; GEO, Gene Expression Omnibus; seq, sequencing; SP, shortest path; EGFR, epidermal growth factor receptor; HDAC1, histone deacetylase 1; CTNNB1, catenin β1; ns, no significance; OPG, osteoprotegerin; RANKL, receptor activator of nuclear factor κB ligand; OSX, Osterix; VEGFA, vascular endothelial growth factor A.

Figure 6

OK modulates the disrupted EGF-EGFR-HDAC1-Wnt/β-catenin axis and promotes coupling of vascular and bone tissues during bone fracture healing. (A) Western blot detection of EGF, p-EGFR, HDAC1, Wnt5 and β-catenin protein expression and (B) quantitative analyses. (C) VEGFA and OSX expression detected by (D) immunofluorescence staining (scale bar, 50 μm). ##P<0.01 and ###P<0.001 vs. CON; *P<0.05, **P<0.01 and ***P<0.001 vs. MOD. CON, control; MOD, model; OK, Osteoking; L, low; M, medium; H, high; EGFR, epidermal growth factor receptor; HDAC1, histone deacetylase 1; p-, phosphorylated; VEGFA, vascular endothelial growth factor A; OSX, Osterix.

Figure 7

OK promotes angiogenesis and decreases adipogenesis of bone fracture rats. (A) Representative immunohistochemical staining of CD31 and (B) quantitative analysis. Magnification, ×100 and ×400; scale bar, 200 μm and 50 μm; (C) Serum levels of lipid and lipoprotein. Correlation analysis of (D) VEGFA and (E) OSX expression with lipid and lipoprotein levels. #P<0.05, ##P<0.01 vs. CON. *P<0.05, **P<0.01 and ***P<0.001 vs. MOD. CON, control; MOD, model; OK, Osteoking; L, low; M, medium; H, high; TG, triglyceride; TC, total cholesterol; LDL-C, low-density lipoprotein cholesterol; HDL-C, high-density lipoprotein cholesterol; VEGFA, vascular endothelial growth factor A; OSX, Osterix.

Osteoking significantly enhanced the expression of RUNX2 protein, reduced the expression of PPARγ protein and increased the RUNX2/PPARγ ratio in a dose-dependent manner (Fig. 8A and B). Osteoking effectively upregulated OPG and decreased RANKL protein expression and the ratio of RANKL/OPG in a dose-dependent manner (Fig. 8C and D).

Figure 8

OK inhibits osteoclast and adipocyte differentiation and promotes osteoblast differentiation of bone fracture rats. (A) Representative immunohistochemical staining of RANKL and OPG protein and (B) quantitative analysis. (C) Representative immunohistochemical staining of RUNX2 and PPARγ proteins and (D) quantitative analysis. Magnification, ×100 and ×400; scale bar, 200 and 50 μm. ####P<0.001 vs. CON; *P<0.05, **P<0.01 and ***P<0.001 vs. MOD. CON, control; MOD, model; OK, Osteoking; L, low; M, medium; H, high; RANKL, receptor activator of nuclear factor κB ligand; OPG, osteoprotegerin.

Discussion

Growing evidence has shown clinical efficacy of Osteoking in promoting fracture healing (15,34-36). To determine the promotive mechanism of Osteoking in bone fractures in terms of adipogenesis-angiogenesis-osteogenesis crosstalk, the present study evaluated the therapeutic effects of this Chinese patent drug based on a rat model of tibial bone fracture through radiological examination and behavioral experiments. Mechanically, transcriptomics profiling, network pharmacology and in vivo experiments demonstrated that the EGF-EGFR-HDAC1-Wnt/β-catenin axis was a candidate target of Osteoking to promote bone fracture healing. To the best of our knowledge, the present study is the first to clarify the pharmacological characteristics of Osteoking and the underlying molecular mechanisms against bone fracture. These findings not only provide a theoretical basis for clinical application of Osteoking in treatment of bone fracture but may also facilitate development of other effective treatment strategies.

Bone formation and resorption, angiogenesis and adipogenesis are all essential biological events during fracture healing (37). Bone is a highly vascularized tissue and bone formation is associated with blood vessel growth (38). Vascular and bone tissue coordinate regeneration and coupling via expression of common transcriptional and morphogenetic factors during fracture healing (39,40). Thus, the successful bone regeneration depends on the ratio and spatial expression of pro-osteogenic and pro-angiogenic growth factors in callus tissue (41). VEGFA and OSX are the key regulator of angiogenesis and specific transcription factor for bone formation, respectively (42,43). Here, Osteoking effectively promoted regeneration and coupling of vascular and bone tissue at the fracture site. Disturbed lipid metabolism affects bone microenvironmental homeostasis via cross-organ communication, promotes differentiation of MSCs to adipocytes and osteoclasts and inhibits commitment to osteogenic lineages, leading to delayed fracture healing (44). Lipids impair the bone remodeling process (45). Elevated levels of TG, TC, LDL-C and HDL-C are associated with increased fracture risk (46-49) and the underlying mechanisms may be associated with inhibition of osteoblast differentiation leading to decreased bone formation and inhibition of VEGF-induced neovascularization (48,50). Accordingly, Osteoking exerted an inhibitory effect on adipogenesis, which was negatively correlated with angiogenesis and osteogenesis in bone fracture rats. Notably, serum levels of TG were elevated in Osteoking groups but not the model group, implying no association between serum TG levels and bone fracture severity, consistent with previous reports (51,52); the reasons for this need to be further explored.

The differentiation of mesenchymal precursors into vascular, adipocyte, chondrocyte, osteoclast and osteoblast lineages are controlled by transcription factors, each of which contributes to the osteogenic response, and combinations of transcription factors stimulate bone regeneration and repair and accelerate fracture healing (53). PPARγ is a key regulator and mid- to late-stage marker of adipogenesis (54), and RUNX2 regulates osteogenesis (42). The ratio of RUNX2/PPARγ determines the lipogenic or osteogenic differentiation of bone marrow mesenchymal stem cells (55). In addition, RANKL is a key cytokine for osteoclast formation and activation, and its action can be blocked by OPG, a key transcription factor in late stages of bone formation and inhibitor of osteoclast differentiation (56). Thus, the ratio of RANKL/OPG determines function of osteoclasts (57). Here, immunohistochemistry demonstrated that Osteoking notably inhibited the adipocyte and osteoclast differentiation by decreasing expression levels of PPARγ, RUNX2, RANKL and OPG proteins, as well as their ratios, suggesting its potential in promoting osteoblast differentiation.

EGF inhibits osteoblast differentiation and bone formation by suppressing expression of the osteoblast-specific transcription factors Runx2 and OSX, as well as the late osteogenic hallmark gene OPG, in an EGFR-dependent manner (58). The activation of EGFR signaling leads to decreased bone formation and enhanced bone resorption (59), promotes osteoclast differentiation and survival and stimulates bone resorption by binding RANK and activating RANKL signaling (60). HDAC1 is a typical human histone deacetylase involved in regulation of bone homeostasis by interacting with transcription factors controlling gene expression at specific stages of osteogenesis, angiogenesis and adipogenesis, and is a key bioactive factor in the fracture healing process (61,62). As a co-suppressor interacting with Runx2, HDAC1 decreases transcriptional activity of Runx2 during osteoblast maturation by binding Runx2, thereby inhibiting osteoblast differentiation and suppressing bone formation (62). HDAC1 is a co-regulator of PPARγ transcriptional activation, which supports transcriptional regulation of PPARγ via histone modification, thereby promoting adipogenesis (61). More importantly, the roles of Wnt/β-catenin signaling in osteogenesis, angiogenesis and adipogenesis have been widely reported and its interactions with various signaling molecules have been well documented as a potential gene regulatory network coordinating osteoblast differentiation and bone development (63-68). OPG is a direct target of β-catenin transcriptional activation and Wnt/β-catenin signaling activation promotes bone formation by inducing OPG expression, which may be involved in promoting osteoblastogenesis and osteoclast function, thereby promoting bone formation (64). Wnt/β-catenin signaling negatively regulates osteoclast differentiation and decreases bone resorption (65). In addition, Wnt/β-catenin signaling inhibits adipogenesis by maintaining preadipocytes in an undifferentiated state via inhibition of PPARγ (66). Wnt-5a can induce osteoblast differentiation by inducing the expression of Runx2, a key osteogenic transcription factor, while Wnt-5a is also a transcriptional co-repressor of PPARγ, which can inhibit adipocyte differentiation by suppressing activation of the promoter of endogenous PPARγ target genes (67). Wnt is a potent angiogenic factor, while VEGF is one of the target genes of Wnt; activation of Wnt/β-catenin signaling promotes transcriptional regulation of VEGF and angiogenesis (68).

Following bone fracture, a local ischemic hypoxic microenvironment forms at the end of the fracture, which stimulates the expression of EGF by releasing mature soluble EGF-like domains that bind to EGFR. Following autophosphorylation of EGFR, an intracellular signaling cascade is trigged and nuclear activity of HDAC1 is activated, leading to downregulation of β-catenin and the Wnt ligand dickkopf-related protein 1. Inhibition of Wnt activity leads to increased expression of PPARγ, which induces osteoblasts to differentiate into adipocytes, and decreased expression of VEGF, which inhibits angiogenesis. Moreover, inhibition of β-catenin reduces OPG expression, elevates RANKL expression and enhances osteoclast activity. Accordingly, dysregulation of Wnt/β-catenin signaling may promote the adipogenesis and bone resorption and inhibit the angiogenesis and osteogenesis, leading to the disturbance of adipogenesis-angiogenesis-osteogenesis axis during the occurrence and development of bone fracture, which may be reversed by Osteoking. Consistently, the present data confirmed the regulatory effects of Osteoking on the EGF-EGFR-HDAC1-Wnt/β-catenin signaling axis in bone fracture tissues via inhibiting the expression of EGF, p-EGFR and HDAC1 proteins and enhancing the expression of Wnt5 and β-catenin protein.

In conclusion, Osteoking may reverse the disturbance of adipogenesis-angiogenesis-osteogenesis homeostasis caused by bone fractures and promote fracture healing by regulating the EGF-EGFR-HDAC1-Wnt/β-catenin axis, paving the way for clinical application of Osteoking and development of potential therapeutic agents for treating bone fractures.

Supplementary Data

Availability of data and materials

The data generated in the present study are not publicly available due to ongoing patent applications but may be requested from the corresponding author.

Authors' contributions

SZ performed experiments, analyzed data and wrote the manuscript. LC and CZ performed experiments and analyzed data. CZ, CG, XH, HZ, ZC and WC performed experiments. CL, NL and YZ analyzed and interpretated of data. YZ and NL conceived and design of the study. SZ and YZ confirm the authenticity of all the raw data. All authors have read and approved the final manuscript.

Ethics approval and consent to participate

All animal experiments were approved by Experimental Animal Ethics Committee of Institute of Chinese Materia Medica, China Academy of Chinese Medical Sciences, Beijing, China (approval no. IBTCMCACMS21-2304-05).

Patient consent for publication

Not applicable.

Competing interests

The authors declare that they have no competing interests.

Acknowledgements

Not applicable.

Funding

The present study was supported by Scientific and Technological Innovation Project of China Academy of Chinese Medical Sciences (grant nos. CI2021A03808 and CI2023E001TS02), Sanming Project of Medicine in Shenzhen (grant no. SZZYSM202311020), Fundamental Research Funds for the Central Public Welfare Research Institutes (grant no. ZXKT22025) and Innovation Team and Talents Cultivation Program of National Administration of Traditional Chinese Medicine (grant no. ZYYCXTD-C-202002).

References

1 

GBD 2019 Fracture Collaborators: Global, regional, and national burden of bone fractures in 204 countries and territories, 1990-2019: A systematic analysis from the global burden of disease study 2019. Lancet Healthy Longev. 2:e580–e592. 2021. View Article : Google Scholar : PubMed/NCBI

2 

Zura R, Xiong Z, Einhorn T, Watson JT, Ostrum RF, Prayson MJ, Della Rocca GJ, Mehta S, McKinley T, Wang Z and Steen RG: Epidemiology of fracture nonunion in 18 human bones. JAMA Surg. 151:e1627752016. View Article : Google Scholar : PubMed/NCBI

3 

Ekegren CL, Edwards ER, de Steiger R and Gabbe BJ: Incidence, costs and predictors of non-union, delayed union and mal-union following long bone fracture. Int J Environ Res Public Health. 15:28452018. View Article : Google Scholar : PubMed/NCBI

4 

Hendrickx LAM, Virgin J, van den Bekerom MPJ, Doornberg JN, Kerkhoffs GMMJ and Jaarsma RL: Complications and subsequent surgery after intra-medullary nailing for tibial shaft fractures: Review of 8110 patients. Injury. 51:1647–1654. 2020. View Article : Google Scholar : PubMed/NCBI

5 

Tian R, Zheng F, Zhao W, Zhang Y, Yuan J, Zhang B and Li L: Prevalence and influencing factors of nonunion in patients with tibial fracture: Systematic review and meta-analysis. J Orthop Surg Res. 15:3772020. View Article : Google Scholar : PubMed/NCBI

6 

Antonova E, Le TK, Burge R and Mershon J: Tibia shaft fractures: Costly burden of nonunions. BMC Musculoskelet Disord. 14:422013. View Article : Google Scholar : PubMed/NCBI

7 

Davis S, Martyn-St James M, Sanderson J, Stevens J, Goka E, Rawdin A, Sadler S, Wong R, Campbell F, Stevenson M, et al: A systematic review and economic evaluation of bisphosphonates for the prevention of fragility fractures. Health Technol Assess. 20:1–406. 2016. View Article : Google Scholar :

8 

Hegde V, Jo JE, Andreopoulou P and Lane JM: Effect of osteoporosis medications on fracture healing. Osteoporos Int. 27:861–871. 2016. View Article : Google Scholar

9 

Davis S, Simpson E, Hamilton J, James MMS, Rawdin A, Wong R, Goka E, Gittoes N and Selby P: Denosumab, raloxifene, romosozumab and teriparatide to prevent osteoporotic fragility fractures: A systematic review and economic evaluation. Health Technol Assess. 24:1–314. 2020. View Article : Google Scholar

10 

Petrova NL, Donaldson NK, Bates M, Tang W, Jemmott T, Morris V, Dew T, Meacock L, Elias DA, Moniz CF and Edmonds ME: Effect of recombinant human parathyroid hormone (1-84) on resolution of active charcot neuro-osteoarthropathy in diabetes: A randomized, double-blind, placebo-controlled study. Diabetes Care. 44:1613–1621. 2021. View Article : Google Scholar : PubMed/NCBI

11 

Aro HT, Govender S, Patel AD, Hernigou P, de Gregorio AP, Popescu GI, Golden JD, Christensen J and Valentin A: Recombinant human bone morphogenetic protein-2: A randomized trial in open tibial fractures treated with reamed nail fixation. J Bone Joint Surg Am. 93:801–808. 2011. View Article : Google Scholar : PubMed/NCBI

12 

Ding W, Ji R, Yao S, Ruan P, Ye F, Lou X, Ni L, Ji Y, Chen J and Ji W: Hu'po Anshen decoction promotes fracture healing in mice with traumatic brain injury through BMP2-COX2-ATF4 signaling pathway. FASEB J. 37:e229522023. View Article : Google Scholar : PubMed/NCBI

13 

Li Z, Li Y, Liu C, Gu Y and Han G: Research progress of the mechanisms and applications of ginsenosides in promoting bone formation. Phytomedicine. 129:1556042024. View Article : Google Scholar : PubMed/NCBI

14 

Qian D, Zhang Q, He CX, Guo J, Huang XT, Zhao J, Zhang H, Xu C and Peng W: Hai-Honghua medicinal liquor is a reliable remedy for fracture by promotion of osteogenic differentiation via activation of PI3K/Akt pathway. J Ethnopharmacol. 330:1182342024. View Article : Google Scholar : PubMed/NCBI

15 

Zhang L, Kuang H, Zhang Z, Rong K, Yuan Y, Peng Z, Zhao H, Liu K, Ou L and Kuang J: Efficacy and safety of Osteoking on fracture healing: A systematic review and meta-analysis. Front Pharmacol. 15:13634212024. View Article : Google Scholar : PubMed/NCBI

16 

Xie L, Song X, Lei L, Chen C, Zhao H, Hu J, Yu Y, Bai X, Wu X, Li X, et al: Exploring the potential mechanism of Heng-Gu-Gu-Shang-Yu-He-Ji therapy for osteoporosis based on network pharmacology and transcriptomics. J Ethnopharmacol. 321:1174802024. View Article : Google Scholar

17 

Luo X, Liu J, Wang X, Chen Q, Lei Y, He Z, Wang X, Ye Y, Na Q, Lao C, et al: Mechanism exploration of Osteoking in the treatment of lumbar disc herniation based on network pharmacology and molecular docking. J Orthop Surg Res. 19:882024. View Article : Google Scholar : PubMed/NCBI

18 

Sun Y, Chen R, Zhu D, Shen ZQ, Zhao HB and Lee WH: Osteoking improves OP rat by enhancing HSP90-β expression. Int J Mol Med. 45:1543–1553. 2020.PubMed/NCBI

19 

Zhou J, Zheng Z, Luo Y, Dong Y, Yan Y, Zhang Y, Tang K, Quan R, Lin J, Zhang K, et al: Clinical efficacy of Osteoking in knee osteoarthritis therapy: A prospective, multicenter, non-randomized controlled study in China. Front Pharmacol. 15:13819362024. View Article : Google Scholar : PubMed/NCBI

20 

Ling H, Zeng Q, Ge Q, Chen J, Yuan W, Xu R, Shi Z, Xia H, Hu S, Jin H, et al: Osteoking decelerates cartilage degeneration in dmm-induced osteoarthritic mice model through TGF-β/smad-dependent manner. Front Pharmacol. 12:6788102021. View Article : Google Scholar

21 

Zhang S, Liu Y, Ma Z, Gao S, Chen L, Zhong H, Zhang C, Li T, Chen W, Zhang Y and Lin N: Osteoking promotes bone formation and bone defect repair through ZBP1-STAT1-PKR-MLKL-mediated necroptosis. Chin Med. 19:132024. View Article : Google Scholar : PubMed/NCBI

22 

Sun Z, Jin H, Zhou H, Yu L, Wan H and He Y: Guhong Injection promotes fracture healing by activating Wnt/beta-catenin signaling pathway in vivo and in vitro. Biomed Pharmacother. 120:1094362019. View Article : Google Scholar : PubMed/NCBI

23 

Alentado VJ, Knox AM, Staut CA, McGuire AC, Chitwood JR, Mostardo SL, Shaikh MZ, Blosser RJ, Dadwal UC, Chu TMG, et al: Validation of the modified radiographic union score for tibia fractures (mRUST) in murine femoral fractures. Front Endocrinol (Lausanne). 13:9110582022. View Article : Google Scholar : PubMed/NCBI

24 

Liu X, Mao X, Liu Y, Chen W, Li W, Lin N and Zhang Y: Preclinical efficacy of TZG in myofascial pain syndrome by impairing PI3K-RAC2 signaling-mediated neutrophil extracellular traps. iScience. 26:1080742023. View Article : Google Scholar : PubMed/NCBI

25 

Garrick JM, Costa LG, Cole TB and Marsillach J: Evaluating gait and locomotion in rodents with the CatWalk. Curr Protoc. 1:e2202021. View Article : Google Scholar : PubMed/NCBI

26 

Zhang Y, Wang X, Ding Z, Lin N and Zhang Y: Enhanced efficacy with reduced toxicity of tripterygium glycoside tablet by compatibility with total glucosides of paeony for rheumatoid arthritis therapy. Biomed Pharmacother. 166:1154172023. View Article : Google Scholar : PubMed/NCBI

27 

Li W, Wang K, Liu Y, Wu H, He Y, Li C, Wang Q, Su X, Yan S, Su W, et al: A novel drug combination of mangiferin and cinnamic acid alleviates rheumatoid arthritis by inhibiting TLR4/NFκB/NLRP3 activation-induced pyroptosis. Front Immunol. 13:9129332022. View Article : Google Scholar

28 

Zhang Y, Li X, Shi Y, Chen T, Xu Z, Wang P, Yu M, Chen W, Li B, Jing Z, et al: ETCM v2.0: An update with comprehensive resource and rich annotations for traditional Chinese medicine. Acta Pharm Sin B. 13:2559–2571. 2023. View Article : Google Scholar : PubMed/NCBI

29 

Scardoni G, Tosadori G, Pratap S, Spoto F and Laudanna C: Finding the shortest path with PesCa: A tool for network reconstruction. F1000Res. 4:4842015. View Article : Google Scholar : PubMed/NCBI

30 

Ma Z, Chen W, Liu Y, Yu L, Mao X, Guo X, Jiang F, Guo Q, Lin N and Zhang Y: Artesunate Sensitizes human hepatocellular carcinoma to sorafenib via exacerbating AFAP1L2-SRC-FUNDC1 axis-dependent mitophagy. Autophagy. 20:541–556. 2024. View Article : Google Scholar :

31 

Li W, Mao X, Wu H, Guo M, Su X, Lu J, Guo Q, Li T, Wang X, Su W, et al: Deciphering the chemical profile and pharmacological mechanisms of Baihu-Guizhi decoction using ultra-fast liquid chromatography-quadrupole-time-of-flight tandem mass spectrometry coupled with network pharmacology-based investigation. Phytomedicine. 67:1531562020. View Article : Google Scholar : PubMed/NCBI

32 

Mao X, Li W, Chen W, Li Y, Wang Q, Wang X, Pi Z, Wang D, Xu H, Guo Q, et al: Exploring and characterizing a novel combination of paeoniflorin and talatizidine for the treatment of rheumatoid arthritis. Pharmacol Res. 153:1046582020. View Article : Google Scholar : PubMed/NCBI

33 

Fu R, Liu C, Yan Y, Li Q and Huang RL: Bone defect reconstruction via endochondral ossification: A developmental engineering strategy. J Tissue Eng. 12:204173142110042112021. View Article : Google Scholar : PubMed/NCBI

34 

Min R: Analysis of therapeutic effect of henggu gushang healing agent combined with PFNA on intertrochanteric fracture of femur. J JIANGXI Univ CM. 35:43–46. 2023.

35 

He P, Yue C, Chen J, Ma M, Yang G, Wang Q and Liu Y: Observation on the curative effect of Henggu Gushangyu Mixture in the treatment of femoral intertrochanteric fracture after internal fixation. Fujian J TCM. 53:60–62. 2022.

36 

Liu Z, Zhao X, Luo W and Wang L: The effect of osteoking on postoperative fracture healing of femoral neck fracture. Int J Trad Chin Med. 44:1122–1126. 2022.

37 

Einhorn TA and Gerstenfeld LC: Fracture healing: Mechanisms and interventions. Nat Rev Rheumatol. 11:45–54. 2015. View Article : Google Scholar :

38 

Menger MM, Laschke MW, Nussler AK, Menger MD and Histing T: The vascularization paradox of non-union formation. Angiogenesis. 25:279–290. 2022. View Article : Google Scholar : PubMed/NCBI

39 

Bixel MG, Sivaraj KK, Timmen M, Mohanakrishnan V, Aravamudhan A, Adams S, Koh BI, Jeong HW, Kruse K, Stange R and Adams RH: Angiogenesis is uncoupled from osteogenesis during calvarial bone regeneration. Nat Commun. 15:45752024. View Article : Google Scholar : PubMed/NCBI

40 

Maes C, Kobayashi T, Selig MK, Torrekens S, Roth SI, Mackem S, Carmeliet G and Kronenberg HM: Osteoblast precursors, but not mature osteoblasts, move into developing and fractured bones along with invading blood vessels. Dev Cell. 19:329–344. 2010. View Article : Google Scholar : PubMed/NCBI

41 

Huang C, Ness VP, Yang X, Chen H, Luo J, Brown EB and Zhang X: Spatiotemporal analyses of osteogenesis and angiogenesis via intravital imaging in cranial bone defect repair. J Bone Miner Res. 30:1217–1230. 2015. View Article : Google Scholar : PubMed/NCBI

42 

Zhu S, Chen W, Masson A and Li YP: Cell signaling and transcriptional regulation of osteoblast lineage commitment, differentiation, bone formation, and homeostasis. Cell Discov. 10:712024. View Article : Google Scholar : PubMed/NCBI

43 

Burger MG, Grosso A, Briquez PS, Born GME, Lunger A, Schrenk F, Todorov A, Sacchi V, Hubbell JA, Schaefer DJ, et al: Robust coupling of angiogenesis and osteogenesis by VEGF-decorated matrices for bone regeneration. Acta Biomater. 149:111–125. 2022. View Article : Google Scholar : PubMed/NCBI

44 

Rauch A, Haakonsson AK, Madsen JGS, Larsen M, Forss I, Madsen MR, Van Hauwaert EL, Wiwie C, Jespersen NZ, Tencerova M, et al: Osteogenesis depends on commissioning of a network of stem cell transcription factors that act as repressors of adipogenesis. Nat Genet. 51:716–727. 2019. View Article : Google Scholar : PubMed/NCBI

45 

Ambrosi TH, Scialdone A, Graja A, Gohlke S, Jank AM, Bocian C, Woelk L, Fan H, Logan DW, Schürmann A, et al: Adipocyte accumulation in the bone marrow during obesity and aging impairs stem cell-based hematopoietic and bone regeneration. Cell Stem Cell. 20:771–784.e6. 2017. View Article : Google Scholar : PubMed/NCBI

46 

Schubert J, Lindahl B, Melhus H, Renlund H, Leosdottir M, Yari A, Ueda P, Jernberg T and Hagström E: Elevated low-density lipoprotein cholesterol: An inverse marker of morbidity and mortality in patients with myocardial infarction. J Intern Med. 294:616–627. 2023. View Article : Google Scholar : PubMed/NCBI

47 

Poiana C, Radoi V, Carsote M and Bilezikian JP: New clues that may link osteoporosis to the circulating lipid profile. Bone Res. 1:260–266. 2013. View Article : Google Scholar : PubMed/NCBI

48 

Mandal CC: High Cholesterol deteriorates bone health: New insights into molecular mechanisms. Front Endocrinol (Lausanne). 6:1652015. View Article : Google Scholar : PubMed/NCBI

49 

Chang PY, Gold EB, Cauley JA, Johnson WO, Karvonen-Gutierrez C, Jackson EA, Ruppert KM and Lee JS: Triglyceride levels and fracture risk in midlife women: Study of women's health across the nation (SWAN). J Clin Endocrinol Metab. 101:3297–3305. 2016. View Article : Google Scholar : PubMed/NCBI

50 

Fang L, Choi SH, Baek JS, Liu C, Almazan F, Ulrich F, Wiesner P, Taleb A, Deer E, Pattison J, et al: Control of angiogenesis by AIBP-mediated cholesterol efflux. Nature. 498:118–122. 2013. View Article : Google Scholar : PubMed/NCBI

51 

Chen H, Shao Z, Gao Y, Yu X, Huang S and Zeng P: Are blood lipids risk factors for fracture? Integrative evidence from instrumental variable causal inference and mediation analysis using genetic data. Bone. 131:1151742020.

52 

Barzilay JI, Buzkova P, Kuller LH, Cauley JA, Fink HA, Sheets K, Robbins JA, Carbone LD, Elam RE and Mukamal KJ: The association of lipids and lipoproteins with hip fracture risk: The cardiovascular health study. Am J Med. 135:1101–1108.e1. 2022.PubMed/NCBI

53 

Baek WY and Kim JE: Transcriptional regulation of bone formation. Front Biosci (Schol Ed). 3:126–135. 2011.PubMed/NCBI

54 

Kim HY, Jang HJ, Muthamil S, Shin UC, Lyu JH, Kim SW, Go Y, Park SH, Lee HG and Park JH: Novel insights into regulators and functional modulators of adipogenesis. Biomed Pharmacother. 177:1170732024.PubMed/NCBI

55 

Huang X, Chen W, Gu C, Liu H, Hou M, Qin W, Zhu X, Chen X, Liu T, Yang H and He F: Melatonin suppresses bone marrow adiposity in ovariectomized rats by rescuing the imbalance between osteogenesis and adipogenesis through SIRT1 activation. J Orthop Translat. 38:84–97. 2022.PubMed/NCBI

56 

Dong Y, Zhou H, Alhaskawi A, Wang Z, Lai J, Abdullah Ezzi SH, Kota VG, Abdulla Hasan Abdulla MH, Sun Z and Lu H: Alterations in bone fracture healing associated with TNFRSF signaling pathways. Front Pharmacol. 13:9055352022.PubMed/NCBI

57 

Yu G, Fu X, Gong A, Gu J, Zou H, Yuan Y, Song R, Ma Y, Bian J, Liu Z and Tong X: Oligomeric proanthocyanidins ameliorates osteoclastogenesis through reducing OPG/RANKL ratio in chicken's embryos. Poult Sci. 103:1037062024.PubMed/NCBI

58 

Zhu J, Shimizu E, Zhang X, Partridge NC and Qin L: EGFR signaling suppresses osteoblast differentiation and inhibits expression of master osteoblastic transcription factors Runx2 and osterix. J Cell Biochem. 112:1749–1760. 2011.PubMed/NCBI

59 

Lees-Shepard JB, Flint K, Fisher M, Omi M, Richard K, Antony M, Chen PJ, Yadav S, Threadgill D, Maihle NJ and Dealy CN: Cross-talk between EGFR and BMP signals regulates chondrocyte maturation during endochondral ossification. Dev Dyn. 251:75–94. 2022.

60 

Yi T, Lee HL, Cha JH, Ko SI, Kim HJ, Shin HI, Woo KM, Ryoo HM, Kim GS and Baek JH: Epidermal growth factor receptor regulates osteoclast differentiation and survival through cross-talking with RANK signaling. J Cell Physiol. 217:409–422. 2008.PubMed/NCBI

61 

Haberland M, Carrer M, Mokalled MH, Montgomery RL and Olson EN: Redundant control of adipogenesis by histone deacetylases 1 and 2. J Biol Chem. 285:14663–14670. 2010.PubMed/NCBI

62 

Vishal M, Ajeetha R, Keerthana R and Selvamurugan N: Regulation of Runx2 by histone deacetylases in bone. Curr Protein Pept Sci. 17:343–351. 2016.PubMed/NCBI

63 

Zhong YT, Liao HB, Ye ZQ, Jiang HS, Li JX, Ke LM, Hua JY, Wei B, Wu X and Cui L: Eurycomanone stimulates bone mineralization in zebrafish larvae and promotes osteogenic differentiation of mesenchymal stem cells by upregulating AKT/GSK-3β/β-catenin signaling. J Orthop Translat. 40:132–146. 2023.PubMed/NCBI

64 

Kramer I, Halleux C, Keller H, Pegurri M, Gooi JH, Weber PB, Feng JQ, Bonewald LF and Kneissel M: Osteocyte Wnt/beta-catenin signaling is required for normal bone homeostasis. Mol Cell Biol. 30:3071–3085. 2010.PubMed/NCBI

65 

Albers J, Keller J, Baranowsky A, Beil FT, Catala-Lehnen P, Schulze J, Amling M and Schinke T: Canonical Wnt signaling inhibits osteoclastogenesis independent of osteoprotegerin. J Cell Biol. 200:537–549. 2013.PubMed/NCBI

66 

Takada I, Kouzmenko AP and Kato S: Wnt and PPARgamma signaling in osteoblastogenesis and adipogenesis. Nat Rev Rheumatol. 5:442–447. 2009.PubMed/NCBI

67 

Takada I, Kouzmenko AP and Kato S: Molecular switching of osteoblastogenesis versus adipogenesis: Implications for targeted therapies. Expert Opin Ther Targets. 13:593–603. 2009.PubMed/NCBI

68 

Olsen JJ, Pohl SÖG, Deshmukh A, Visweswaran M, Ward NC, Arfuso F, Agostino M and Dharmarajan A: The role of Wnt signalling in angiogenesis. Clin Biochem Rev. 38:131–142. 2017.

Related Articles

  • Abstract
  • View
  • Download
  • Twitter
Copy and paste a formatted citation
Spandidos Publications style
Zhang S, Chen L, Zhang C, Gong C, He X, Zhong H, Liu C, Cao Z, Chen W, Lin N, Lin N, et al: Osteoking exerts pro‑osteogenic and anti‑adipogenic effects in promoting bone fracture healing via EGF/EGFR/HDAC1/Wnt/&beta;‑catenin signaling. Int J Mol Med 55: 75, 2025.
APA
Zhang, S., Chen, L., Zhang, C., Gong, C., He, X., Zhong, H. ... Zhang, Y. (2025). Osteoking exerts pro‑osteogenic and anti‑adipogenic effects in promoting bone fracture healing via EGF/EGFR/HDAC1/Wnt/&beta;‑catenin signaling. International Journal of Molecular Medicine, 55, 75. https://doi.org/10.3892/ijmm.2025.5516
MLA
Zhang, S., Chen, L., Zhang, C., Gong, C., He, X., Zhong, H., Liu, C., Cao, Z., Chen, W., Lin, N., Zhang, Y."Osteoking exerts pro‑osteogenic and anti‑adipogenic effects in promoting bone fracture healing via EGF/EGFR/HDAC1/Wnt/&beta;‑catenin signaling". International Journal of Molecular Medicine 55.5 (2025): 75.
Chicago
Zhang, S., Chen, L., Zhang, C., Gong, C., He, X., Zhong, H., Liu, C., Cao, Z., Chen, W., Lin, N., Zhang, Y."Osteoking exerts pro‑osteogenic and anti‑adipogenic effects in promoting bone fracture healing via EGF/EGFR/HDAC1/Wnt/&beta;‑catenin signaling". International Journal of Molecular Medicine 55, no. 5 (2025): 75. https://doi.org/10.3892/ijmm.2025.5516
Copy and paste a formatted citation
x
Spandidos Publications style
Zhang S, Chen L, Zhang C, Gong C, He X, Zhong H, Liu C, Cao Z, Chen W, Lin N, Lin N, et al: Osteoking exerts pro‑osteogenic and anti‑adipogenic effects in promoting bone fracture healing via EGF/EGFR/HDAC1/Wnt/&beta;‑catenin signaling. Int J Mol Med 55: 75, 2025.
APA
Zhang, S., Chen, L., Zhang, C., Gong, C., He, X., Zhong, H. ... Zhang, Y. (2025). Osteoking exerts pro‑osteogenic and anti‑adipogenic effects in promoting bone fracture healing via EGF/EGFR/HDAC1/Wnt/&beta;‑catenin signaling. International Journal of Molecular Medicine, 55, 75. https://doi.org/10.3892/ijmm.2025.5516
MLA
Zhang, S., Chen, L., Zhang, C., Gong, C., He, X., Zhong, H., Liu, C., Cao, Z., Chen, W., Lin, N., Zhang, Y."Osteoking exerts pro‑osteogenic and anti‑adipogenic effects in promoting bone fracture healing via EGF/EGFR/HDAC1/Wnt/&beta;‑catenin signaling". International Journal of Molecular Medicine 55.5 (2025): 75.
Chicago
Zhang, S., Chen, L., Zhang, C., Gong, C., He, X., Zhong, H., Liu, C., Cao, Z., Chen, W., Lin, N., Zhang, Y."Osteoking exerts pro‑osteogenic and anti‑adipogenic effects in promoting bone fracture healing via EGF/EGFR/HDAC1/Wnt/&beta;‑catenin signaling". International Journal of Molecular Medicine 55, no. 5 (2025): 75. https://doi.org/10.3892/ijmm.2025.5516
Follow us
  • Twitter
  • LinkedIn
  • Facebook
About
  • Spandidos Publications
  • Careers
  • Cookie Policy
  • Privacy Policy
How can we help?
  • Help
  • Live Chat
  • Contact
  • Email to our Support Team