Spandidos Publications Logo
  • About
    • About Spandidos
    • Aims and Scopes
    • Abstracting and Indexing
    • Editorial Policies
    • Reprints and Permissions
    • Job Opportunities
    • Terms and Conditions
    • Contact
  • Journals
    • All Journals
    • Oncology Letters
      • Oncology Letters
      • Information for Authors
      • Editorial Policies
      • Editorial Board
      • Aims and Scope
      • Abstracting and Indexing
      • Bibliographic Information
      • Archive
    • International Journal of Oncology
      • International Journal of Oncology
      • Information for Authors
      • Editorial Policies
      • Editorial Board
      • Aims and Scope
      • Abstracting and Indexing
      • Bibliographic Information
      • Archive
    • Molecular and Clinical Oncology
      • Molecular and Clinical Oncology
      • Information for Authors
      • Editorial Policies
      • Editorial Board
      • Aims and Scope
      • Abstracting and Indexing
      • Bibliographic Information
      • Archive
    • Experimental and Therapeutic Medicine
      • Experimental and Therapeutic Medicine
      • Information for Authors
      • Editorial Policies
      • Editorial Board
      • Aims and Scope
      • Abstracting and Indexing
      • Bibliographic Information
      • Archive
    • International Journal of Molecular Medicine
      • International Journal of Molecular Medicine
      • Information for Authors
      • Editorial Policies
      • Editorial Board
      • Aims and Scope
      • Abstracting and Indexing
      • Bibliographic Information
      • Archive
    • Biomedical Reports
      • Biomedical Reports
      • Information for Authors
      • Editorial Policies
      • Editorial Board
      • Aims and Scope
      • Abstracting and Indexing
      • Bibliographic Information
      • Archive
    • Oncology Reports
      • Oncology Reports
      • Information for Authors
      • Editorial Policies
      • Editorial Board
      • Aims and Scope
      • Abstracting and Indexing
      • Bibliographic Information
      • Archive
    • Molecular Medicine Reports
      • Molecular Medicine Reports
      • Information for Authors
      • Editorial Policies
      • Editorial Board
      • Aims and Scope
      • Abstracting and Indexing
      • Bibliographic Information
      • Archive
    • World Academy of Sciences Journal
      • World Academy of Sciences Journal
      • Information for Authors
      • Editorial Policies
      • Editorial Board
      • Aims and Scope
      • Abstracting and Indexing
      • Bibliographic Information
      • Archive
    • International Journal of Functional Nutrition
      • International Journal of Functional Nutrition
      • Information for Authors
      • Editorial Policies
      • Editorial Board
      • Aims and Scope
      • Abstracting and Indexing
      • Bibliographic Information
      • Archive
    • International Journal of Epigenetics
      • International Journal of Epigenetics
      • Information for Authors
      • Editorial Policies
      • Editorial Board
      • Aims and Scope
      • Abstracting and Indexing
      • Bibliographic Information
      • Archive
    • Medicine International
      • Medicine International
      • Information for Authors
      • Editorial Policies
      • Editorial Board
      • Aims and Scope
      • Abstracting and Indexing
      • Bibliographic Information
      • Archive
  • Articles
  • Information
    • Information for Authors
    • Information for Reviewers
    • Information for Librarians
    • Information for Advertisers
    • Conferences
  • Language Editing
Spandidos Publications Logo
  • About
    • About Spandidos
    • Aims and Scopes
    • Abstracting and Indexing
    • Editorial Policies
    • Reprints and Permissions
    • Job Opportunities
    • Terms and Conditions
    • Contact
  • Journals
    • All Journals
    • Biomedical Reports
      • Information for Authors
      • Editorial Policies
      • Editorial Board
      • Aims and Scope
      • Abstracting and Indexing
      • Bibliographic Information
      • Archive
    • Experimental and Therapeutic Medicine
      • Information for Authors
      • Editorial Policies
      • Editorial Board
      • Aims and Scope
      • Abstracting and Indexing
      • Bibliographic Information
      • Archive
    • International Journal of Epigenetics
      • Information for Authors
      • Editorial Policies
      • Editorial Board
      • Aims and Scope
      • Abstracting and Indexing
      • Bibliographic Information
      • Archive
    • International Journal of Functional Nutrition
      • Information for Authors
      • Editorial Policies
      • Editorial Board
      • Aims and Scope
      • Abstracting and Indexing
      • Bibliographic Information
      • Archive
    • International Journal of Molecular Medicine
      • Information for Authors
      • Editorial Policies
      • Editorial Board
      • Aims and Scope
      • Abstracting and Indexing
      • Bibliographic Information
      • Archive
    • International Journal of Oncology
      • Information for Authors
      • Editorial Policies
      • Editorial Board
      • Aims and Scope
      • Abstracting and Indexing
      • Bibliographic Information
      • Archive
    • Medicine International
      • Information for Authors
      • Editorial Policies
      • Editorial Board
      • Aims and Scope
      • Abstracting and Indexing
      • Bibliographic Information
      • Archive
    • Molecular and Clinical Oncology
      • Information for Authors
      • Editorial Policies
      • Editorial Board
      • Aims and Scope
      • Abstracting and Indexing
      • Bibliographic Information
      • Archive
    • Molecular Medicine Reports
      • Information for Authors
      • Editorial Policies
      • Editorial Board
      • Aims and Scope
      • Abstracting and Indexing
      • Bibliographic Information
      • Archive
    • Oncology Letters
      • Information for Authors
      • Editorial Policies
      • Editorial Board
      • Aims and Scope
      • Abstracting and Indexing
      • Bibliographic Information
      • Archive
    • Oncology Reports
      • Information for Authors
      • Editorial Policies
      • Editorial Board
      • Aims and Scope
      • Abstracting and Indexing
      • Bibliographic Information
      • Archive
    • World Academy of Sciences Journal
      • Information for Authors
      • Editorial Policies
      • Editorial Board
      • Aims and Scope
      • Abstracting and Indexing
      • Bibliographic Information
      • Archive
  • Articles
  • Information
    • For Authors
    • For Reviewers
    • For Librarians
    • For Advertisers
    • Conferences
  • Language Editing
Login Register Submit
  • This site uses cookies
  • You can change your cookie settings at any time by following the instructions in our Cookie Policy. To find out more, you may read our Privacy Policy.

    I agree
Search articles by DOI, keyword, author or affiliation
Search
Advanced Search
presentation
International Journal of Oncology
Join Editorial Board Propose a Special Issue
Print ISSN: 1019-6439 Online ISSN: 1791-2423
Journal Cover
August-2014 Volume 45 Issue 2

Full Size Image

Cover Legend PDF

Sign up for eToc alerts
Recommend to Library

Journals

International Journal of Molecular Medicine

International Journal of Molecular Medicine

International Journal of Molecular Medicine is an international journal devoted to molecular mechanisms of human disease.

International Journal of Oncology

International Journal of Oncology

International Journal of Oncology is an international journal devoted to oncology research and cancer treatment.

Molecular Medicine Reports

Molecular Medicine Reports

Covers molecular medicine topics such as pharmacology, pathology, genetics, neuroscience, infectious diseases, molecular cardiology, and molecular surgery.

Oncology Reports

Oncology Reports

Oncology Reports is an international journal devoted to fundamental and applied research in Oncology.

Experimental and Therapeutic Medicine

Experimental and Therapeutic Medicine

Experimental and Therapeutic Medicine is an international journal devoted to laboratory and clinical medicine.

Oncology Letters

Oncology Letters

Oncology Letters is an international journal devoted to Experimental and Clinical Oncology.

Biomedical Reports

Biomedical Reports

Explores a wide range of biological and medical fields, including pharmacology, genetics, microbiology, neuroscience, and molecular cardiology.

Molecular and Clinical Oncology

Molecular and Clinical Oncology

International journal addressing all aspects of oncology research, from tumorigenesis and oncogenes to chemotherapy and metastasis.

World Academy of Sciences Journal

World Academy of Sciences Journal

Multidisciplinary open-access journal spanning biochemistry, genetics, neuroscience, environmental health, and synthetic biology.

International Journal of Functional Nutrition

International Journal of Functional Nutrition

Open-access journal combining biochemistry, pharmacology, immunology, and genetics to advance health through functional nutrition.

International Journal of Epigenetics

International Journal of Epigenetics

Publishes open-access research on using epigenetics to advance understanding and treatment of human disease.

Medicine International

Medicine International

An International Open Access Journal Devoted to General Medicine.

Journal Cover
August-2014 Volume 45 Issue 2

Full Size Image

Cover Legend PDF

Sign up for eToc alerts
Recommend to Library

  • Article
  • Citations
    • Cite This Article
    • Download Citation
    • Create Citation Alert
    • Remove Citation Alert
    • Cited By
  • Similar Articles
    • Related Articles (in Spandidos Publications)
    • Similar Articles (Google Scholar)
    • Similar Articles (PubMed)
  • Download PDF
  • Download XML
  • View XML
Article

Involvement of histone H3 phosphorylation via the activation of p38 MAPK pathway and intracellular redox status in cytotoxicity of HL-60 cells induced by Vitex agnus-castus fruit extract

  • Authors:
    • Hidetomo Kikuchi
    • Bo Yuan
    • Eisuke Yuhara
    • Masahiko Imai
    • Ryota Furutani
    • Shin Fukushima
    • Shingo Hazama
    • Chieko Hirobe
    • Kunio Ohyama
    • Norio Takagi
    • Hiroo Toyoda
  • View Affiliations / Copyright

    Affiliations: Department of Clinical Molecular Genetics, School of Pharmacy, Tokyo University of Pharmacy and Life Sciences, Hachioji, Tokyo 192-0392, Japan, Department of Cultural History, Seisen University, Shinagawa-ku, Tokyo 141-0022, Japan, Department of Applied Biochemistry, School of Pharmacy, Tokyo University of Pharmacy and Life Sciences, Hachioji, Tokyo 192-0392, Japan
  • Pages: 843-852
    |
    Published online on: May 21, 2014
       https://doi.org/10.3892/ijo.2014.2454
  • Expand metrics +
Metrics: Total Views: 0 (Spandidos Publications: | PMC Statistics: )
Metrics: Total PDF Downloads: 0 (Spandidos Publications: | PMC Statistics: )
Cited By (CrossRef): 0 citations Loading Articles...

This article is mentioned in:



Abstract

We have demonstrated that an extract from the ripe fruit of Vitex angus-castus (Vitex), might be a promising anticancer candidate. In order to further provide a molecular rationale for clinical development in anticancer therapy, a detailed mechanism underlying the efficacy of Vitex against HL-60 cells was investigated. Vitex induced a dose- and time-dependent decrease in cell viability associated with induction of apoptosis and G2/M cell cycle arrest, both of which were suppressed by the addition of SB203580, an inhibitor for p38 MAPK. Furthermore, SB203580 significantly suppressed Vitex-induced phosphorylation of histone H3, a downstream molecule of p38 MAPK known to be involved in apoptosis induction in tumor cells. Notably, Vitex induced upregulation of intracellular ATP, known to bind its binding pocket inside activated p38 MAPK and to be required for the activation of p38 MAPK pathway. These results, thus, suggest that upregulation of intracellular ATP and phosphorylation of histone H3 are closely associated with the activation of p38 MAPK pathway, consequently contributing to Vitex-mediated cytotoxicity. Intriguingly, a significant decrease of intracellular ROS levels and downregulation of expression level of gp91phox, an important component of NADPH oxidase, were observed in Vitex-treated cells. A greater decline in ROS levels along with enhanced apoptosis was observed after treatment with Vitex in combination with SnPP, an inhibitor specific for HO-1. Since NADPH oxidase and HO-1 are closely correlated to redox status associated with intracellular ROS levels, the two enzymes are suggested to be implicated in Vitex-mediated cytotoxicity in HL-60 cells by regulating ROS generation. We also suggest that activation of the p38 MAPK pathway may be dependent on the alterations of intracellular ATP levels, rather than that of intracellular ROS levels. These results may have important implications for appropriate clinical uses of Vitex and provide novel insights into the interaction between Vitex and other conventional drugs capable of affecting intracellular redox status.

Introduction

Although advances in science and technology have replaced raw herbs and/or herbal compounds with powerful synthetic drugs including molecular target-based drugs in cancer therapy, still the issue of concern is resistance, disease relapse and side effects of drugs in a clinical setting. These cancer-related deficits have led many cancer patients to look for potential cures outside the mainstream of Western medical treatments in order to maintain their quality of life (1,2). In this regard, herbal and other botanical remedies have been historically used by cancer patients in efforts to control their disease progression or to manage symptoms associated with cancer and cancer treatments (1,2). Mixtures of compounds interacting each other produced by plants have provided important combination therapies that affect multiple pharmacological targets simultaneously, resulting in substantial clinical efficacy beyond the reach of single compound-based drugs (2,3). The ideology of wanting to assign a specific biological activity to a specific compound has slowed acceptance of the idea of multicomponent therapies in Western medicine (2). Therefore, rediscovering the mechanisms underlying the efficacy of herbal drugs or extracts will not only have important implications for appropriate clinical use of these traditional medicines, but also provide novel insight into the interaction between these traditional medicines and conventional drugs due to the fact that they may be counterproductive when used by patients on chemotherapy or on other prescription medications (1,2,4).

We have investigated the antiproliferative activity of naturally derived compounds against the growth of various types of cancer cells. Of these, Vitex, an extract from the ripe fruit of Vitex agnus-castus, has attracted great attention (5–10). V. agnus-castus is a shrub of the Lamiaceae family (previously known as Verbenaceae family) and found naturally in the Middle East and Southern Europe and China. Ripe fruit of V. agnus-castus has traditionally been used to treat patients with moderate to severe premenstrual syndrome in Europe as well as in China, and demonstrated to be well tolerated and effective (11,12). In addition, we have previously demonstrated that Vitex exhibits cytotoxic activities against various types of solid tumor cells, such as KATO-III (a human gastric signet ring carcinoma cell line), COLO 201 (a human colon adenocarcinoma cell line) and MCF-7 (a human breast carcinoma cell line) (9,10). We further demonstrated that the levels of cytotoxic activity of Vitex were attributed to growth rate of the respective cells, the cells with faster growth rate were more susceptible to Vitex cytotoxicity (9). More importantly, no apparent cytotoxicity was observed in non-tumor cells, such as human uterine cervical canal fibroblast (HCF), human embryo fibroblast (HE-21) and peripheral blood mononuclear cells (PBMNCs) from healthy volunteers when treated with concentrations showing significant cytotoxicity in tumor cells (6,9,13). We recently demonstrated that cytotoxicity of Vitex correlated with differentiation status in leukemia cell lines (13), however, to date, the effects of Vitex on hematopoietic cell line have not been characterized in detail.

We have previously demonstrated that oxidative stress is implicated in KATO-III cell apoptosis induced by Vitex (10), but not in COLO 201 cells (7). We recently also demonstrated that cytotoxicity induced by casticin, a major component of Vitex, in HL-60 cells was independent of reactive oxygen species (ROS) generation (14). Therefore, there is much interest in the alteration of intracellular ROS levels in HL-60 cells exposed to Vitex, since ROS have been widely believed to play a pivotal role in a wide variety of cellular functions, including cell proliferation, differentiation and apoptosis, in both normal and cancer cells (15,16). Indeed, it has been demonstrated that nicotinamide adenine dinucleotide phosphate (NADPH) oxidase, which was described for the first time in professional phagocytes responsible for generation a large burst of superoxide to kill the ingested pathogens (16–18), plays a critical role in the survival of HL-60 cells via ROS generation (19).

In the current study, we first investigated the effects of Vitex on the human promyelocytic cell line HL-60, in view of cell viability, apoptosis induction and cell cycle arrest. Since we recently demonstrated that casticin induced cytotoxicity in HL-60 cells through p38 mitogen-activated protein kinase (MAPK) signaling pathway (14), the details of whether p38 MAPK is implicated in Vitex-mediated cytocidal effects in the cells were also investigated using its specific inhibitor, SB203580. We further investigated the alteration of intracellular ROS levels in Vitex-treated HL-60 cells. We also investigated whether NADPH oxidase and heme oxygenase-1 (HO-1), a stress-responsive gene closely correlated with cellular redox status, are involved in the regulation of intracellular redox status along with cytotoxicity in Vetix-treated HL-60 cells using their respective inhibitor.

Materials and methods

Materials

Casticin was obtained from ChromaDex (Irvine, CA, USA). Fetal bovine serum (FBS) was purchased from Nichirei Biosciences (Tokyo, Japan). RPMI-1640 medium, phenazine methosulfate (PMS) and an RNA extraction kit, Isogen were obtained from Wako Pure Chemical Industries (Osaka, Japan). Moloney murine leukemia virus reverse transcriptase (M-MLV RT) and dichlorofluorescin diacetate (DCFH-DA) were purchased from and Invitrogen (Carlsbad, CA, USA). Random primer was purchased from Takara Bio, (Shiga, Japan). GoTaq DNA polymerase was purchased from Promega (Madison, WI, USA). Propidium iodide (PI) and 2,3-bis(2-methoxy-4- nitro-5-sulfophenyl)-5-[(phenylamino)carbonyl]-2H-tetrazolium hydroxide (XTT), were purchased from Sigma-Aldrich (St. Louis, MO, USA). Both SB203580, a specific inhibitor of p38 MAPK, and its negative control SB202474 were purchased from Calbiochem (La Jolla, CA, USA). Tin protoporphyrin IX dichloride (SnPP), an inhibitor specific for HO-1, was purchased from Alexis Biochemicals (San Diego, CA, USA).

Preparation of an ethanol extract from dried ripened V. agnus-castus fruits (Vitex)

Preparation of Vitex was carried out according to the methods described previously (9,13). Briefly, dried ripened V. agnus-castus fruit from Israel was gently triturated. The extract was prepared from 1 g of the triturate with 10 ml of ethanol under reflux for 2 h. The extract was then cooled, filtered, evaporated and dried in a vacuum desiccator, a product of which was designated as Vitex. The yield of Vitex was 0.08–0.1 g from 1 g of dried fruit.

Cell culture and treatment

HL-60 cells were obtained from the Health Science Research Resources Bank (Tokyo, Japan). Cells were cultured in RPMI-1640 medium supplemented with 10% heat-inactivated FBS and 100 U/ml of penicillin and 100 μg/ml of streptomycin at 37°C in a humidified atmosphere (5% CO2 in air). Cells were treated with SB203580, a specific inhibitor of p38 MAPK, and its negative control SB202474 at the indicated concentrations for 1 h prior to treatment with Vitex in the presence or absence of these reagents. In order to investigate whether HO-1 is involved in Vitex-mediated cytotoxicity, cells were also treated with Vitex in the presence or absence of SnPP.

Cell viability assay

After treatment with Vitex (10, 30 and 50 μg/ml) for 24 or 48 h, cell viability was measured by the XTT assay as described previously (5,13). Briefly, cells were exposed to Vitex, followed by washing with PBS twice and resuspension in appropriate volume of PBS. An aliquot (0.2 ml) of cell suspension was inoculated into 96-well microplates followed by the addition of 50 μl XTT/PMS mixed solution (1.5 mM XTT and 0.025 mM PMS). After incubation at 37°C for 4 h, plates were mixed on a mechanical plate shaker, and absorbance at 450 nm was measured with a microplate reader (Safire, Tecan, Switzerland). The relative cell viability was expressed as the ratio of the absorbance of each treatment group against those of the corresponding untreated control group. The IC50 value of Vitex was calculated from the cell proliferation inhibition curve after 24- and 48-h treatment, respectively.

DNA fragmentation analysis

After treatment with Vitex (10, 20, 30, 40 and 50 μg/ml) for 24 h, DNA extraction and DNA fragmentation analysis were carried out according to a method described previously (20). Briefly, extracted DNA was dissolved in TE buffer (10 mM Tris-HCl, pH 7.8, 1 mM EDTA). These DNA samples (approximately 20 μg DNA/20 μl TE buffer) and 100 bp DNA Ladder were electrophoresed, respectively, on a 2% agarose X gel (Nippon Gene, Tokyo, Japan), and visualized by ethidium bromide staining, followed by viewing under UV Light Printgraph (ATTO Corp., Tokyo, Japan).

Cell cycle analysis

After treatment with 20 μg/ml of Vitex in the presence or absence of SB203580 or SB202474 for 12 h, cell cycle analysis was performed using a FACSCanto flow cytometer (Becton-Dickinson, CA, USA) according to a method reported previously (14,21). A total of 10,000 events were acquired and cell cycle distribution (sub-G1, G0/G1, S and G2/M phase fraction) was analyzed by using FlowJo software (Ver. 7.6.5, TreeStar, USA) on the basis of ‘Watson Pragmatic’ algorithm.

Western blot analysis

Protein samples were separated on SDS-PAGE, followed by transferring to a nitrocellulose membrane as described previously (22). Protein bands were detected using the following primary antibodies: mouse anti-human β-actin (1:5,000 dilution, Sigma-Aldrich); rabbit anti-human phospho-p38 MAPK (Thr180/Tyr182) (1:1,000 dilution) and rabbit anti-human p38 MAPK (1:1,000 dilution) (Cell Signaling Technology, MA, USA). Blotted protein bands were detected with respective horseradish peroxidase-conjugated secondary antibody and an enhanced chemiluminescence (ECL) western blot analysis system (Amersham Pharmacia Biotech, Buckinghamshire, UK). Relative amounts of the immunoreactive proteins were calculated from the density of the gray level on a digitized image using a program, Multi Gauge Ver. 3.0 (Fujifilm, Tokyo, Japan).

Detection of phosphorylation of histone H3

After treatment with 20 μg/ml of Vitex in the presence or absence of SB203580 or SB202474 (20 μM, respectively) for 12 h, the expression levels of phosphorylation of histone H3 were analyzed using a FACSCanto flow cytometer according to a method reported previously (14). A total of 10,000 events were acquired and analyzed using Diva software.

Measurement of intracellular ATP levels

ATP levels were determined using a ‘Cellno’ ATP assay reagent (Toyo B-Net, Tokyo, Japan) according to the manufacturer’s instructions. Briefly, after treatment with 20 μg/ml of Vitex for 6 h, cells (2×105 cells) were washed with PBS twice and suspended in 100 μl of PBS. Cell suspension was inoculated into 96-well microtiter plates followed by the addition of 100 μl of ‘Cellno’ ATP assay reagent. After shaking for 1 min and incubating for 10 min at room temperature, luminescence was measured in a luminometer as described in our previous report (14).

Measurement of intracellular ROS levels

Intracellular ROS levels were analyzed using DCFH-DA as a ROS-reactive fluorescence probe as described previously (14). In brief, after treatment with 20 μg/ml of Vitex for 3 or 12 h in the presence or absence of 20 μM of SnPP, cells (1×106 cells) were suspended in 1 ml of PBS with 5 mM DCFH-DA and incubated for 20 min at 37°C. Next, cells were washed with PBS twice, and resuspended in 500 μl of 2 μg/ml PI/PBS. A total of 30,000 events were acquired for flow cytometry analysis using a FACSCanto flow cytometer and Diva software.

Reverse transcription-polymerase chain reaction (RT-PCR) analysis

Total RNA isolation and complementary DNA were prepared according to methods described previously with modifications (23). Total RNA was extracted from cells using an RNA extraction kit, Isogen. Complementary DNA was synthesized from 1 μg of RNA using 100 pmol random primer and 50 U M-MLV RT in a total volume of 20 μl, according to the manufacturer’s instructions. PCR was performed according to the methods described previously (23). DNA primers for RT-PCR were purchased from Amersham Pharmacia Biotech (Piscataway, NJ, USA); sense primer (5′-GAA TGG GGA AAA ATA AAG GAA TG-3′) and antisense primer (5′-ACC CCT TCT TCT TCA TCT GTA GC-3′) for gp91phox mRNA (24); sense primer (5′-CGC TTC ACC CAG TGG TAC TT-3′) and antisense primer (5′-GAG AGC AGG AGA TGC AGG AC-3′) for p22phox mRNA (24); and sense primer (5′-CCT TCC TGG GCA TGG AGT CCT G-3′) and antisense primer (5′-GGA GCA ATG ATC TTG ATC TTC-3′) for β-actin mRNA (23). PCR was carried out 36, 27 and 21 cycles for gp91phox, p22phox and β-actin mRNA, respectively (45 sec at 94°C for denaturation, 45 sec at 60°C for annealing and 2 min at 72°C for extension) using a Takara PCR Thermal Cycler Dice (Takara Bio). PCR products and a Tracklt™ 100 bp DNA Ladder as a DNA size marker were electrophoresed on a 2% UltraPure™ agarose gel (Invitrogen), respectively, and visualized by ethidium bromide staining, followed by viewing under UV Light Printgraph. The relative expression levels of gp91phox or p22phox/β-actin gene were calculated as the ratios against those at 0-time using ImageJ 1.46m (Wayne Rasband, USA).

Statistical analysis

Data were analyzed using Student’s t-test and p<0.05 was considered as statistically significant.

Results

Contribution of apoptosis induction and cell cycle arrest to Vitex-induced cytotoxicity in HL-60 cells

Since both apoptosis and cell cycle arrest have been demonstrated to contribute to cytocidal effects of substances derived from natural product (25), alteration of cell viability and induction of apoptosis along with cell cycle arrest were investigated in HL-60 cells after treatment with Vitex ranging from 10 to 50 μg/ml for the indicated time. A significant decrease in cell viability was observed in a dose- and time-dependent manner (Fig. 1A). The IC50 values were 20.2±0.92 and 18.4±0.38 μg/ml for 24- and 48-h treatment, respectively. A significant difference of the IC50 values was observed between two time points (p<0.01). DNA fragmentation was observed at concentrations starting from 20 μg/ml of Vitex at 24 h (Fig. 1B). Flow cytometric analysis also showed a significant accumulation of cells in sub-G1 phase after treatment with the IC50 value of Vitex at 20 μg/ml for 12 h (Fig. 1C), in agreement with results in Fig. 1B. Moreover, G2/M cell cycle arrest along with a significant decrease in the number of cells in both G0/G1 and S phase was observed simultaneously (Fig. 1C).

Figure 1

Contribution of apoptosis induction and cell cycle arrest to Vitex-induced cytotoxicity in HL-60 cells. (A) Cell viability was determined by XTT assay after treatment with various concentrations of Vitex (10, 30 and 50 μg/ml) for 24 (○) or 48 h (●) as described in Materials and methods. Data are shown as means and SD from three independent experiments. (B) DNA electrophoresis pattern is shown after treatment with indicated concentrations of Vitex for 24 h. Lane St shows 100-bp DNA size markers. A representative electrophoretic profile is shown from three independent experiments. (C) After the treatment with the IC50 value of Vitex at 20 μg/ml for 12 h, cell cycle profiling was performed by FACSCanto flow cytometer as described under Materials and methods. Analyzed data for each sub-G1, G0/G1, S and G2/M phase are shown in the open (G0/G1 and G2/M phases) and gray area (S phase), respectively. A representative FACS histogram from three separate experiments is shown.

Effects of p38 MAPK inhibitor on Vitex-induced apoptosis and cell cycle arrest in HL-60 cells

We recently demonstrated that casticin, one of major components of Vitex, induced cytocidal effects in HL-60 cells through p38 MAPK pathway (14). In order to investigate whether the pathway is primarily involved in the effects of Vitex, alteration of apoptosis induction and cell cycle arrest were first determined in the cells after treatment with 20 μg/ml of Vitex in the presence or absence of 20 μM SB203580 for 12 h. As shown in Fig. 2A (panel 4), B and C, the apoptosis induction and cell cycle arrest were reconfirmed by the increase in the number of cells in sub-G1, G2/M phase and the decrease in the number of cells in both G0/G1 and S phase, respectively. The addition of SB203580 not only significantly suppressed the apoptosis induction, but also corrected cell cycle arrest at G2/M phase, concomitant with an increase in the number of cells in both G0/G1 and S phase [Fig. 2A (panel 5), B and C]. A similar phenomenon was not observed in the presence of SB202474 [Fig. 2A (panel 6), B and C]. SB203580 and SB202474 per se showed no influence on apoptosis and cell cycle arrest in HL-60 cells [Fig. 2A (panels 2 and 3), B and C].

Figure 2

Effect of p38 MAPK inhibitor on Vitex-induced apoptosis and cell cycle arrest in HL-60 cells. (A) After the treatment with 20 μg/ml of Vitex for 12 h in the presence or absence of SB203580 (20 μM) or SB202474 (20 μM), cells were collected and then subjected to flow cytometric analysis. (B and C) Percentage of cells at sub-G1 and G2/M phase, respectively, determined as described in Fig. 1. Experiments were carried out in triplicate, and results are shown as mean ± SD. *p<0.05 and **p<0.01 vs. control; #p<0.01 vs. Vitex alone; ##p<0.05 and ###p<0.01 vs. SB202474/Vitex.

Detection of phosphorylation of p38 MAPK in Vitex-treated HL-60 cells

In order to further investigate the details of involvement of p38 MAPK signaling pathway in Vitex-mediated cytotoxicity in HL-60 cells, the activation of p38 MAPK was assessed by western blot analysis. Similar to our previous results (14,26), endogenous p38 MAPK activation was observed in untreated HL-60 cells based on the detection of a distinct protein band corresponding to phospho-p38 MAPK (Fig. 3). Unexpectedly, although a trend towards increased expression level of phospho-p38 MAPK was observed in 20 μg/ml of Vitex-treated HL-60 cells, there was no significant difference in its expression levels between Vitex-treated and untreated cells, indicating that exposure to Vitex did not affect the degree of p38 MAPK activation (Fig. 3). Moreover, no change in the expression levels of total p38 MAPK was observed in untreated or treated cells.

Figure 3

Detection of phosphorylated p38 MAPK in Vitex-treated HL-60 cells. After the treatment with 20 μg/ml of Vitex for 6 h, the expression profiles of phospho-p38 MAPK (active form of p38, P-p38), p38 MAPK (total p38) and β-actin proteins in HL-60 cells were analyzed as described in the text. The expression levels were expressed as the ratios between P-p38 and p38 protein expression levels, and were compared with those of the control group. Data are shown as mean ± SD from three independent experiments.

Suppression of Vitex-induced phosphorylation of histone H3 by p38 MAPK inhibitor in HL-60 cells

We recently demonstrated that phosphorylation of histone H3 was observed in casticin-treated HL-60 cells, and suppressed by the addition of SB203580, suggesting that phosphorylation of histone H3 associated with the activation of p38 MAPK plays a critical role in casticin-mediated cytotoxicity in the cells (14). Therefore, phosphorylation of histone H3, and its correlation with p38 MAPK signaling pathway were also investigated in Vitex-treated HL-60 cells. Just like the phenomena observed in casticin-treated HL-60 cells (14), a substantial increase in the expression levels of phospho-histone H3 over the endogenous levels was detected in HL-60 cells exposed to 20 μg/ml of Vitex for 12 h [Fig. 4A (panels 2 and 5) and B)]. Furthermore, the addition of 20 μM SB203580, but not SB202474, significantly suppressed Vitex-mediated phosphorylation of histone H3 [Fig. 4A (panels 6 and 7) and B]. SB203580 and SB202474 per se showed no influence on the expression levels of phosphorylation of histone H3 in HL-60 cells [Fig. 4A (panels 3 and 4), B and C].

Figure 4

Suppression of Vitex-induced phosphorylation of histone H3 by p38 MAPK inhibitor in HL-60 cells. (A) After the treatment with 20 μg/ml of Vitex for 12 h in the presence or absence of SB203580 or SB202474 (20 μM, respectively), the phosphorylation of histone H3 (P-H3) in HL-60 cells was analyzed as described in the text. (B) Percentage of P-H3 positive cells is shown. Experiments were carried out in triplicate and results are shown as mean ± SD. *p<0.01 vs. control; #p<0.01 vs. Vitex alone; ##p<0.05 vs. SB202474/Vitex.

Upregulation of intracellular ATP level in Vitex-treated HL-60 cells

Since binding of ATP to its binding pocket inside the activated p38 MAPK has been reported to be required for the activation of downstream molecules of p38 MAPK (27, 28), the alteration of intracellular ATP level was determined in HL-60 cells after treatment with 20 μg/ml of Vitex for 6 h. As shown in Fig. 5, intercellular ATP level was significantly upregulated in Vitex-treated cells when compared to that in untreated cells, similar to the phenomena observed in casticin-treated HL-60 cells (14).

Figure 5

Upregulation of intracellular ATP level in Vitex-treated HL-60 cells. After the treatment with 20 μg/ml of Vitex for 6 h, intracellular ATP content was determined as described in the text. Relative amounts were calculated as the ratios of luminescence of treatment group and control at 6-h time point against control at 0-h time point. Experiments were carried out in triplicate and results are shown as mean ± SD. *p<0.01 vs. control at 0-h time point; #p<0.01 vs. control at 6-h time point.

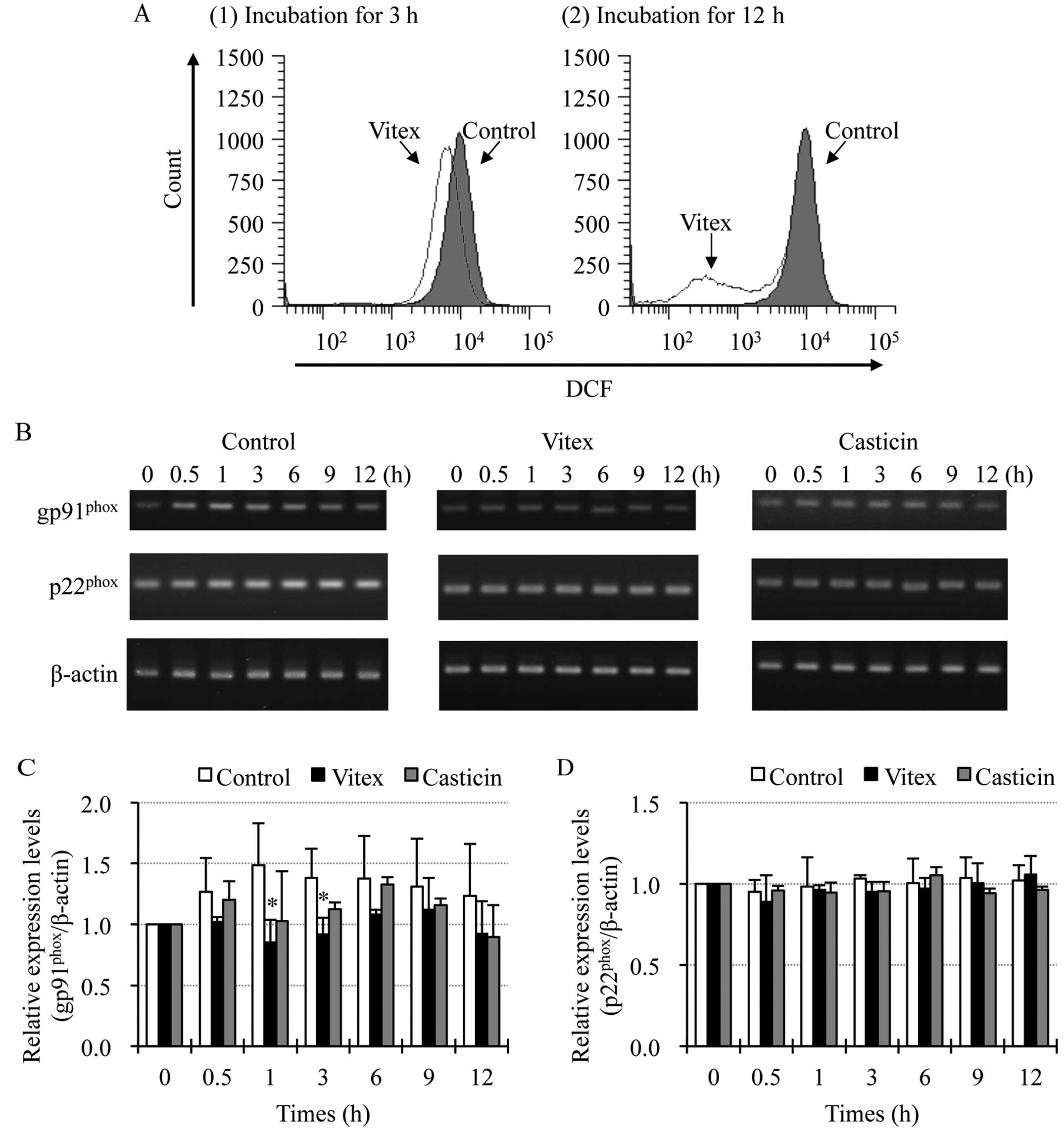
Involvement of gp91phox in Vitex-mediated reduction of intracellular ROS levels in HL-60 cells

FACS analysis using DCFH-DA as a ROS-reactive fluorescence probe showed a significant time-dependent decrease in the intracellular ROS levels after treatment with 20 μg/ml of Vitex for 3 and 12 h (Fig. 6A). In this regard, it is interesting to note that NADPH oxidase exists in undifferentiated HL-60 cells, and that its mediated generation of ROS is critically required for survival of the cells (19). Therefore, the expression levelsof gp91phox and p22phox, important subunits of NADPH oxidase, were investigated in HL-60 cells when treated with 20 μg/ml of Vitex for indicated time. Compared with control groups, a trend towards reduced expression level of gp91phox, but not p22phox mRNA was observed in Vitex-treated HL-60 cells throughout the periods of treatment (Fig. 6B–D). Notably, a significant decrease in the expression level of gp91phox mRNA was observed at 1- and 3-h post-treatment (Fig. 6B and C). In contrast, as shown Fig. 6B and D, similar phenomena were not observed in the cells treated with 0.3 μg/ml of casticin, the IC50 value of casticin after 24-h treatment as described in our previous report (13).

Figure 6

Involvement of gp91phox in Vitex-mediated reduction of intracellular ROS levels in HL-60 cells. (A) After the treatment with 20 μg/ml of Vitex for 3 or 12 h, cells were incubated with DCFH-DA, a fluorescence probe for ROS and analyzed by FACSCanto flow cytometer. A representative FACS profile from three separate experiments is shown. (B) After treatment with Vitex (20 μg/ml) or casticin (0.3 μg/ml) for indicated time, the expression profiles of gp91phox and p22phox mRNA was assessed by RT-PCR, followed by agarose gel electrophoresis as described in Materials and methods. (C and D) The expression levels were expressed as the ratios between gp91phox/p22phox and β-actin gene expression levels, and were compared with those of the control group. Data are shown as mean ± SD from three independent experiments. *p<0.05 vs. control.

Enhancement of Vitex-induced cytotoxicity by tin protoporphyrin IX dichloride (SnPP), a HO-1 specific inhibitor, in HL-60 cells

HO-1, a stress-associated gene, is well known to play a critical role in the regulation of intracellular redox status through its biologically active products, such as iron ion, carbon monoxide and biliverdin (29,30). Therefore, whether HO-1 is involved in the regulation of redox status along with cytotoxicity in Vitex-treated HL-60 cells was evaluated. After treatment with 20 μg/ml of Vitex and 20 μM of SnPP, alone or combination, for indicated time, alteration of the intracellular ROS levels and cell viability were investigated, respectively. As shown in Fig. 7A, compared to control groups, a significant decrease in intracellular ROS levels was reconfirmed in HL-60 cells treated with Vitex alone for 3 and 12 h, and further enhanced by the addition of SnPP at 3-h post-treatment. A small but not significant enhanced decrease in ROS levels was also observed at 12-h post-treatment. These results indicate that biological activity of HO-1 contributes to ROS production in HL-60 cells. Furthermore, the addition of SnPP significantly enhanced the apoptosis induced by Vitex when compared to treatment with Vitex alone for 24 h, indicating the cytoprotective activity of HO-1 (Fig. 7B).

Figure 7

Enhancement of Vitex-induced cytotoxicity by tin protoporphyrin IX dichloride (SnPP), a HO-1 specific inhibitor, in HL-60 cells. (A) After the treatment with Vitex (20 μg/ml) and SnPP (20 μM), alone or combination, for 3 or 12 h, alteration of the intracellular ROS levels were investigated as described in Fig. 6A. Relative ROS levels were calculated as the ratios of the mean fluorescence intensity (MFI) of DCF in treatment group and control group at each time-point, as described in our previous report (26). (B) After treatment with Vitex (20 μg/ml) and SnPP (20 μM), alone or combination, for 24 h, percentage of apoptotic cells, represented by the accumulation of cells in sub-G1 phase, were calculated as described in Fig. 1. Experiments were carried out in triplicate and results are shown as mean ± SD from three independent experiments. *p<0.01 vs. control; **p<0.05 and #p<0.01 vs. Vitex alone.

Discussion

Vitex has traditionally been used in obstetrics and gynecology in Europe as well as in China, and was demonstrated to be well tolerated and effective (11,12). Besides these current clinical uses, we have demonstrated that Vitex exhibits cytotoxic activities against various types of solid tumor cells (9,10). Furthermore, we and others have demonstrated that no apparent cytotoxicity of Vitex and its major component, casticin, was observed in non-tumor cells, PBMNCs and embryo fibroblasts, when treated with concentrations showing significant cytotoxicity in tumors cells (9,13,31). Therefore, we suggest that Vitex/casticin possesses selective cytotoxic activity against tumor cells. More recently, we investigated the cytocidal effects of Vitex/casticin, against leukemia cell lines with a different degree of differentiation, and demonstrated that their cytotoxicity correlated with differentiation status in these cells (13). As a traditional medicine and a promising anticancer candidate, further detailed studies aimed at characterizing the effects of Vitex against tumor cells are eagerly awaited, since the continuous efforts to explore the mechanisms underlying the efficacy of Vitex will provide a molecular rationale for clinical development in anticancer therapy.

In the current study, we demonstrated that Vitex-mediated reduction in cell viability of HL-60 cells was observed in a dose- and time-dependent manner. Furthermore, a dose-dependent apoptosis induction, along with an accumulation of cells in G2/M phase and a decrease in the number of cells both in G0/G1 and S phase, was observed in the Vitex-treated HL-60 cells. All these phenomena are similar to observations in casticin-treated HL-60 cells previous reported by us (14), suggesting that as a major component of Vitex, casticin plays a primary role in Vitex-mediated cytocidal effects against HL-60 cells.

Our experimental results regarding the cytotoxicity of casticin against HL-60 cells suggested that the cytotoxicity associated with apoptosis and cell arrestwas mediated by p38 MAPK pathway, in which intracellular ATP levels and phosphorylation of histone H3 played critical roles (14). In this regard, it is interesting to note that the addition of SB203580, an inhibitor for p38 MAPK, clearly not only corrected Vitex-mediated cell cycle arrest but also efficiently suppressed apoptosis induction, reconfirming that casticin primarily contributes the cytocidal effects induced by Vitex in HL-60 cells. Very similar to that in casticin-treated HL-60 cells (14), although almost no alteration of the expression level of phospho-p38 MAPK was observed in the cells treated with Vitex, a substantial increase in the expression levels of phospho-histone H3 over the endogenous levels was detected. It should be noted that histone H3 phosphorylation is implicated in arsenic trioxide-induced apoptosis in human acute promyelocytic leukemia NB4 cells and gliotoxin-induced apoptosis in mouse thymocytes, respectively (32,33). Furthermore, the addition of SB203580 significantly suppressed Vitex-induced phosphorylation of histone H3, suggesting that histone H3 is one of downstream molecules of p38 MAPK pathway. In fact, it has been demonstrated that in response to various stimuli, activated p38 MAPK regulates the immediate early gene expression and other cellular responses by phosphorylating various substrates, including chromatin proteins, and transcription factors (34,35). We further demonstrated that intracellular ATP levels were significantly upregulated in Vitex-treated HL-60 cells when compared to those in untreated cells. Based on the fact that SB203580 has been reported to compete with ATP for binding to the active form of p38 MAPK, and consequently blocks the p38 MAPK activity in downstream molecules (27,28), we suggest that upregulation of intracellular ATP levels and phosphorylation of histone H3 are closely associated with the activation of p38 MAPK signaling pathway, consequently contributing to Vitex-mediated cytocidal effects against HL-60 cells. Collectively, these findings demonstrated that in view of apoptosis induction and cell cycle arrest, the experimental data obtained in Vitex- and casticin-treated HL-60 cells showed a close similarity, strongly suggesting that casticin plays a primary role in apoptosis induction and cell cycle arrest induced by Vitex in HL-60 cells.

We further demonstrated a significant time-dependent decrease in the intracellular ROS levels in Vitex-treated HL-60 cells. Intriguingly, this result is the opposite to our recent report showing that increased intracellular ROS production was observed in casticin-treated HL-60 cells, although casticin-induced cytotoxicity in the cells is independent of ROS generation (14). These results thus suggested that other phytochemicals, rather than casticin, contributed to the decline in the intracellular ROS levels. Indeed, flavonoids isolated from V. agnus-castus, such as isoorientin, 2″-O-trans-caffeoylisoorientin, 6″-O-trans-caffeoylisoorientin and luteolin 7-O-glucoside, have been demonstrated to possess free radical scavenging activity (36). Concomitantly, the expression level of gp91phox, an important component of NADPH oxidase, was also suppressed by the treatment with Vitex. It has been demonstrated that NADPH oxidase-mediated generation of ROS is critically required for survival of undifferentiated HL-60 cells (19). Similar to the previous report, our experimental data also demonstrated that treatment with diphenyleneiodonium (an inhibitor of NADPH oxidase) alone resulted in a significant and dose-dependent decline in the survival of HL-60 cells (data not shown). Collectively, these results suggest that Vitex exhibits its cytocidal effects via downregulation of intracellular ROS levels, which is at least partially attributed to the suppression of NADPH oxidase. It is of interest to note that a greater decline in the ROS levels along with enhanced induction of apoptosis was observed in HL-60 cells treated with Vitex in combination with SnPP, an inhibitor specific for HO-1. HO-1 has been well recognized as a proproliferative molecule in various types of tumor cells (37), although its antiproliferative effects of HO-1 in tumor cells have also been conducted (38). Taking these previous results and our observations into account, we suggest that HO-1 exhibits cytoprotective activity through keeping ROS levels required for survival of HL-60 cells. Since iron ion is well known to be responsible for the generation of ROS, iron ion, one of biologically active products of HO-1, is thus proposed to contribute to maintain the balance of ROS levels in the cells. Further investigation of the molecular details for the maintenance is ongoing.

In conclusion, we demonstrated that apoptosis and cell cycle arrest are involved in Vitex-induced cytocidal effects in HL-60 cells, and that histone H3 phosphorylation via the activation of p38 MAPK pathway is implicated in the cytocidal effects. Based on our recent study on the cytotoxicity of casticin (14), we further confirmed that casticin, as a major component of Vitex, plays a primary role in Vitex-mediated cytotoxicity in HL-60 cells. Intriguingly, we demonstrated that Vitex significantly downregulated the intracellular ROS levels, which appeared to be related to the suppression of NADPH oxidase. Furthermore, treatment with Vitex in combination with SnPP resulted in a greater decline in the ROS levels along with enhanced induction of apoptosis. Therefore, these results suggest that intracellular redox status is a critical factor in determining the fate of Vitex-treated cells. It has been reported that p38 MAPK is considered to be a sensor of moderate oxidative stress, and was activated in a ROS-dependent manner (39). Based on the downregulation of intracellular ROS levels and upregulation of intracellular ATP levels, we suggest that activation of p38 MAPK pathway might be dependent on the alterations of intracellular ATP levels, rather than that of intracellular ROS levels, details of investigation into the mechanism is ongoing. Furthermore, these results may have important implications for appropriate clinical use of Vitex and provide novel insight into the interaction between Vitex and other conventional drugs capable of affecting intracellular redox status.

Acknowledgements

This study was supported in part by grants from the Ministry of Education, Culture, Sports, Science and Technology and by the Promotion and Mutual Aid Corporation for Private Schools of Japan.

Abbreviations:

MAPK

mitogen-activated protein kinase

ROS

reactive oxygen species

NADPH oxidase

nicotinamide adenine dinucleotide phosphate oxidase

SnPP

tin protoporphyrin IX dichloride

HO-1

heme oxygenase-1

References

1 

Cassileth B, Yeung KS and Gubili J: Herbs and other botanicals in cancer patient care. Curr Treat Options Oncol. 9:109–116. 2008. View Article : Google Scholar : PubMed/NCBI

2 

Schmidt BM, Ribnicky DM, Lipsky PE and Raskin I: Revisiting the ancient concept of botanical therapeutics. Nat Chem Biol. 3:360–366. 2007. View Article : Google Scholar : PubMed/NCBI

3 

Wang L, Zhou GB, Liu P, Song JH, Liang Y, Yan XJ, Xu F, Wang BS, Mao JH, Shen ZX, Chen SJ and Chen Z: Dissection of mechanisms of Chinese medicinal formula Realgar-Indigo naturalis as an effective treatment for promyelocytic leukemia. Proc Natl Acad Sci USA. 105:4826–4831. 2008. View Article : Google Scholar : PubMed/NCBI

4 

HemaIswarya S and Doble M: Potential synergism of natural products in the treatment of cancer. Phytother Res. 20:239–249. 2006. View Article : Google Scholar : PubMed/NCBI

5 

Imai M, Kikuchi H, Denda T, Ohyama K, Hirobe C and Toyoda H: Cytotoxic effects of flavonoids against a human colon cancer derived cell line, COLO 201: a potential natural anti-cancer substance. Cancer Lett. 276:74–80. 2009. View Article : Google Scholar : PubMed/NCBI

6 

Imai M, Kikuchi H, Yuan B, Aihara Y, Mizokuchi A, Ohyama K, Hirobe C and Toyoda H: Enhanced growth inhibitory effect of 5-fluorouracil in combination with Vitex agnus-castus fruits extract against a human colon adenocarcinoma cell line, COLO 201. J Chin Clin Med. 6:14–19. 2011.

7 

Imai M, Yuan B, Kikuchi H, Saito M, Ohyama K, Hirobe C, Oshima T, Hosoya T, Morita H and Toyoda H: Growth inhibition of a human colon carcinoma cell, COLO 201, by a natural product, Vitex agnus-castus fruits extract, in vivo and in vitro. Adv Biol Chem. 2:20–28. 2012. View Article : Google Scholar

8 

Yuan B, Imai M, Kikuchi H, Fukushima S, Hazama S, Akaike T, Yoshino Y, Ohyama K, Hu X, Pei X and Toyoda H: Cytocidal effects of polyphenolic compounds, alone or in combination with, anticancer drugs against cancer cells: potential future application of the combinatory therapy. Apoptosis and Medicine. Ntuli TM: InTech; Croatia: pp. 155–174. 2012

9 

Ohyama K, Akaike T, Hirobe C and Yamakawa T: Cytotoxicity and apoptotic inducibility of Vitex agnus-castus fruit extract in cultured human normal and cancer cells and effect on growth. Biol Pharm Bull. 26:10–18. 2003.PubMed/NCBI

10 

Ohyama K, Akaike T, Imai M, Toyoda H, Hirobe C and Bessho T: Human gastric signet ring carcinoma (KATO-III) cell apoptosis induced by Vitex agnus-castus fruit extract through intracellular oxidative stress. Int J Biochem Cell Biol. 37:1496–1510. 2005. View Article : Google Scholar : PubMed/NCBI

11 

Ma L, Lin S, Chen R and Wang X: Treatment of moderate to severe premenstrual syndrome with Vitex agnus castus (BNO 1095) in Chinese women. Gynecol Endocrinol. 26:612–616. 2010. View Article : Google Scholar : PubMed/NCBI

12 

Schellenberg R: Treatment for the premenstrual syndrome with agnuscastus fruit extract: prospective, randomised, placebo controlled study. BMJ. 322:134–137. 2001. View Article : Google Scholar : PubMed/NCBI

13 

Kikuchi H, Yuan B, Nishimura Y, Imai M, Furutani R, Kamoi S, Seno M, Fukushima S, Hazama S, Hirobe C, Ohyama K, Hu XM, Takagi N, Hirano T and Toyoda H: Cytotoxicity of Vitex agnus-castus fruit extract and its major component, casticin, correlates with differentiation status in leukemia cell lines. Int J Oncol. 43:1976–1984. 2013.

14 

Kikuchi H, Yuan B, Yuhara E, Takagi N and Toyoda H: Involvement of histone H3 phosphorylation through p38 MAPK pathway activation in casticin-induced cytocidal effects against the human promyelocytic cell line HL-60. Int J Oncol. 43:2046–2056. 2013.

15 

Schumacker PT: Reactive oxygen species in cancer cells: live by the sword, die by the sword. Cancer Cell. 10:175–176. 2006. View Article : Google Scholar : PubMed/NCBI

16 

Trachootham D, Alexandre J and Huang P: Targeting cancer cells by ROS-mediated mechanisms: a radical therapeutic approach? Nat Rev Drug Discov. 8:579–591. 2009. View Article : Google Scholar : PubMed/NCBI

17 

Wang J and Yi J: Cancer cell killing via ROS: to increase or decrease, that is the question. Cancer Biol Ther. 7:1875–1884. 2008. View Article : Google Scholar : PubMed/NCBI

18 

Yuan B, Yoshino Y, Kaise T and Toyoda H: Application of arsenic trioxide therapy for patients with leukemia. Biological Chemistry of Arsenic, Antimony and Bismuth. Sun H: John Wiley and Sons, Ltd; Chichester: pp. 263–292. 2011

19 

Dong JM, Zhao SG, Huang GY and Liu Q: NADPH oxidase-mediated generation of reactive oxygen species is critically required for survival of undifferentiated human promyelocytic leukemia cell line HL-60. Free Radic Res. 38:629–637. 2004. View Article : Google Scholar

20 

Yuan B, Ohyama K, Bessho T, Uchide N and Toyoda H: Imbalance between ROS production and elimination results in apoptosis induction in primary smooth chorion trophoblast cells prepared from human fetal membrane tissues. Life Sci. 82:623–630. 2008. View Article : Google Scholar

21 

Kon A, Yuan B, Hanazawa T, Kikuchi H, Sato M, Furutani R, Takagi N and Toyoda H: Contribution of membrane progesterone receptor α to the induction of progesterone-mediated apoptosis associated with mitochondrial membrane disruption and caspase cascade activation in Jurkat cell lines. Oncol Rep. 30:1965–1970. 2013.

22 

Yuan B, Ohyama K, Takeichi M and Toyoda H: Direct contribution of inducible nitric oxide synthase expression to apoptosis induction in primary smooth chorion trophoblast cells of human fetal membrane tissues. Int J Biochem Cell Biol. 41:1062–1069. 2009. View Article : Google Scholar

23 

Yuan B, Ohyama K, Bessho T and Toyoda H: Contribution of inducible nitric oxide synthase and cyclooxygenase-2 to apoptosis induction in smooth chorion trophoblast cells of human fetal membrane tissues. Biochem Biophys Res Commun. 341:822–827. 2006. View Article : Google Scholar : PubMed/NCBI

24 

Perner A, Andresen L, Pedersen G and Rask-Madsen J: Superoxide production and expression of NAD(P)H oxidases by transformed and primary human colonic epithelial cells. Gut. 52:231–236. 2003. View Article : Google Scholar : PubMed/NCBI

25 

Reddy L, Odhav B and Bhoola KD: Natural products for cancer prevention: a global perspective. Pharmacol Ther. 99:1–13. 2003. View Article : Google Scholar : PubMed/NCBI

26 

Hu XM, Yuan B, Tanaka S, Zhou Q, Onda K, Toyoda H and Hirano T: Involvement of oxidative stress associated with glutathione depletion and p38 mitogen-activated protein kinase activation in arsenic disulfide-induced differentiation in HL-60 cells. Leuk Lymphoma. 55:392–404. 2014. View Article : Google Scholar

27 

Frantz B, Klatt T, Pang M, Parsons J, Rolando A, Williams H, Tocci MJ, O’Keefe SJ and O’Neill EA: The activation state of p38 mitogen-activated protein kinase determines the efficiency of ATP competition for pyridinylimidazole inhibitor binding. Biochemistry. 37:13846–13853. 1998. View Article : Google Scholar : PubMed/NCBI

28 

Young PR, McLaughlin MM, Kumar S, Kassis S, Doyle ML, McNulty D, Gallagher TF, Fisher S, McDonnell PC, Carr SA, Huddleston MJ, Seibel G, Porter TG, Livi GP, Adams JL and Lee JC: Pyridinyl imidazole inhibitors of p38 mitogen-activated protein kinase bind in the ATP site. J Biol Chem. 272:12116–12121. 1997. View Article : Google Scholar : PubMed/NCBI

29 

Keyse SM and Tyrrell RM: Hemeoxygenase is the major 32-kDa stress protein induced in human skin fibroblasts by UVA radiation, hydrogen peroxide, and sodium arsenite. Proc Natl Acad Sci USA. 86:99–103. 1989. View Article : Google Scholar : PubMed/NCBI

30 

Lau AT, Wang Y and Chiu JF: Reactive oxygen species: current knowledge and applications in cancer research and therapeutic. J Cell Biochem. 104:657–667. 2008. View Article : Google Scholar : PubMed/NCBI

31 

Kobayakawa J, Sato-Nishimori F, Moriyasu M and Matsukawa Y: G2-M arrest and antimitotic activity mediated by casticin, a flavonoid isolated from Viticis Fructus (Vitex rotundifolia Linne fil.). Cancer Lett. 208:59–64. 2004. View Article : Google Scholar : PubMed/NCBI

32 

Li J, Chen P, Sinogeeva N, Gorospe M, Wersto RP, Chrest FJ, Barnes J and Liu Y: Arsenic trioxide promotes histone H3 phosphoacetylation at the chromatin of CASPASE-10 in acute promyelocytic leukemia cells. J Biol Chem. 277:49504–49510. 2002. View Article : Google Scholar : PubMed/NCBI

33 

Waring P, Khan T and Sjaarda A: Apoptosis induced by gliotoxin is preceded by phosphorylation of histone H3 and enhanced sensitivity of chromatin to nuclease digestion. J Biol Chem. 272:17929–17936. 1997. View Article : Google Scholar : PubMed/NCBI

34 

Clayton AL and Mahadevan LC: MAP kinase-mediated phosphoacetylation of histone H3 and inducible gene regulation. FEBS Lett. 546:51–58. 2003. View Article : Google Scholar : PubMed/NCBI

35 

Lee YJ and Shukla SD: Histone H3 phosphorylation at serine 10 and serine 28 is mediated by p38 MAPK in rat hepatocytes exposed to ethanol and acetaldehyde. Eur J Pharmacol. 573:29–38. 2007. View Article : Google Scholar : PubMed/NCBI

36 

Kuruüzüm-Uz A, Güvenalp Z, Ströch K, Demirezer LO and Zeeck A: Antioxidant potency of flavonoids from Vitex agnus-castus L. growing in Turkey. FABAD J Pharm Sci. 33:11–16. 2008.

37 

Jozkowicz A, Was H and Dulak J: Heme oxygenase-1 in tumors: is it a false friend? Antioxid Redox Signal. 9:2099–2117. 2007. View Article : Google Scholar : PubMed/NCBI

38 

Hill M, Pereira V, Chauveau C, Zagani R, Remy S, Tesson L, Mazal D, Ubillos L, Brion R, Asghar K, Mashreghi MF, Kotsch K, Moffett J, Doebis C, Seifert M, Boczkowski J, Osinaga E and Anegon I: Heme oxygenase-1 inhibits rat and human breast cancer cell proliferation: mutual cross inhibition with indoleamine 2,3-dioxygenase. FASEB J. 19:1957–1968. 2005. View Article : Google Scholar : PubMed/NCBI

39 

Sánchez Y, Amrán D, Fernández C, de Blas E and Aller P: Genistein selectively potentiates arsenic trioxide-induced apoptosis in human leukemia cells via reactive oxygen species generation and activation of reactive oxygen species-inducible protein kinases (p38-MAPK, AMPK). Int J Cancer. 123:1205–1214. 2008.

Related Articles

  • Abstract
  • View
  • Download
  • Twitter
Copy and paste a formatted citation
Spandidos Publications style
Kikuchi H, Yuan B, Yuhara E, Imai M, Furutani R, Fukushima S, Hazama S, Hirobe C, Ohyama K, Takagi N, Takagi N, et al: Involvement of histone H3 phosphorylation via the activation of p38 MAPK pathway and intracellular redox status in cytotoxicity of HL-60 cells induced by Vitex agnus-castus fruit extract. Int J Oncol 45: 843-852, 2014.
APA
Kikuchi, H., Yuan, B., Yuhara, E., Imai, M., Furutani, R., Fukushima, S. ... Toyoda, H. (2014). Involvement of histone H3 phosphorylation via the activation of p38 MAPK pathway and intracellular redox status in cytotoxicity of HL-60 cells induced by Vitex agnus-castus fruit extract. International Journal of Oncology, 45, 843-852. https://doi.org/10.3892/ijo.2014.2454
MLA
Kikuchi, H., Yuan, B., Yuhara, E., Imai, M., Furutani, R., Fukushima, S., Hazama, S., Hirobe, C., Ohyama, K., Takagi, N., Toyoda, H."Involvement of histone H3 phosphorylation via the activation of p38 MAPK pathway and intracellular redox status in cytotoxicity of HL-60 cells induced by Vitex agnus-castus fruit extract". International Journal of Oncology 45.2 (2014): 843-852.
Chicago
Kikuchi, H., Yuan, B., Yuhara, E., Imai, M., Furutani, R., Fukushima, S., Hazama, S., Hirobe, C., Ohyama, K., Takagi, N., Toyoda, H."Involvement of histone H3 phosphorylation via the activation of p38 MAPK pathway and intracellular redox status in cytotoxicity of HL-60 cells induced by Vitex agnus-castus fruit extract". International Journal of Oncology 45, no. 2 (2014): 843-852. https://doi.org/10.3892/ijo.2014.2454
Copy and paste a formatted citation
x
Spandidos Publications style
Kikuchi H, Yuan B, Yuhara E, Imai M, Furutani R, Fukushima S, Hazama S, Hirobe C, Ohyama K, Takagi N, Takagi N, et al: Involvement of histone H3 phosphorylation via the activation of p38 MAPK pathway and intracellular redox status in cytotoxicity of HL-60 cells induced by Vitex agnus-castus fruit extract. Int J Oncol 45: 843-852, 2014.
APA
Kikuchi, H., Yuan, B., Yuhara, E., Imai, M., Furutani, R., Fukushima, S. ... Toyoda, H. (2014). Involvement of histone H3 phosphorylation via the activation of p38 MAPK pathway and intracellular redox status in cytotoxicity of HL-60 cells induced by Vitex agnus-castus fruit extract. International Journal of Oncology, 45, 843-852. https://doi.org/10.3892/ijo.2014.2454
MLA
Kikuchi, H., Yuan, B., Yuhara, E., Imai, M., Furutani, R., Fukushima, S., Hazama, S., Hirobe, C., Ohyama, K., Takagi, N., Toyoda, H."Involvement of histone H3 phosphorylation via the activation of p38 MAPK pathway and intracellular redox status in cytotoxicity of HL-60 cells induced by Vitex agnus-castus fruit extract". International Journal of Oncology 45.2 (2014): 843-852.
Chicago
Kikuchi, H., Yuan, B., Yuhara, E., Imai, M., Furutani, R., Fukushima, S., Hazama, S., Hirobe, C., Ohyama, K., Takagi, N., Toyoda, H."Involvement of histone H3 phosphorylation via the activation of p38 MAPK pathway and intracellular redox status in cytotoxicity of HL-60 cells induced by Vitex agnus-castus fruit extract". International Journal of Oncology 45, no. 2 (2014): 843-852. https://doi.org/10.3892/ijo.2014.2454
Follow us
  • Twitter
  • LinkedIn
  • Facebook
About
  • Spandidos Publications
  • Careers
  • Cookie Policy
  • Privacy Policy
How can we help?
  • Help
  • Live Chat
  • Contact
  • Email to our Support Team