International Journal of Molecular Medicine is an international journal devoted to molecular mechanisms of human disease.
International Journal of Oncology is an international journal devoted to oncology research and cancer treatment.
Covers molecular medicine topics such as pharmacology, pathology, genetics, neuroscience, infectious diseases, molecular cardiology, and molecular surgery.
Oncology Reports is an international journal devoted to fundamental and applied research in Oncology.
Experimental and Therapeutic Medicine is an international journal devoted to laboratory and clinical medicine.
Oncology Letters is an international journal devoted to Experimental and Clinical Oncology.
Explores a wide range of biological and medical fields, including pharmacology, genetics, microbiology, neuroscience, and molecular cardiology.
International journal addressing all aspects of oncology research, from tumorigenesis and oncogenes to chemotherapy and metastasis.
Multidisciplinary open-access journal spanning biochemistry, genetics, neuroscience, environmental health, and synthetic biology.
Open-access journal combining biochemistry, pharmacology, immunology, and genetics to advance health through functional nutrition.
Publishes open-access research on using epigenetics to advance understanding and treatment of human disease.
An International Open Access Journal Devoted to General Medicine.
Hepatocellular carcinoma (HCC) is one of the most common cancers worldwide and the third leading causes of cancer-related death (1,2). Despite recent advances in clinical and experimental treatment, the prognosis of HCC remains poor with a dismal 5-year survival (3), and the detailed mechanism underlying the development and progression of HCC has not been fully elucidated (4). Therefore, it is of great importance to clarify the molecular mechanisms of HCC and develop novel strategies for the diagnosis and treatment of HCC.
MicroRNAs (miRNAs) are endogenous non-coding 20–22 nucleotide RNAs that regulate protein expression by interacting with complementary sites within the 3′-untranslated region (UTR) of target mRNAs (5–7). Increasing evidence suggests that aberrant expression of miRNAs plays crucial roles in various cellular processes, including cell proliferation, apoptosis, differentiation, migration and invasion (8–13). In addition, it has been widely recognized that deregulation of miRNAs may lead to abnormal expression of oncogenes or tumor suppressors and contribute to the development and progression of human cancers.
miR-519a, which belongs to a large cluster of miRNAs, C19MC, plays a critical role in the pathogenesis of human cancers. It played an oncogenic role and could serve as a diagnostic and prognostic biomarker in ovarian epithelial tumors (14). Moreover, it was recently found to confer tamoxifen resistance by targeting the phosphatase and tensin homolog (PTEN), retinoblastoma protein (RB1), and cyclin-dependent kinase inhibitor 1A (CDKN1A)/p21 in estrogen receptor (ER)+ breast cancer (15). Studies have shown that miR-519a functioned as a tumor suppressor through multiple p21-inducing pathways in HeLa human cervical carcinoma (16). Moreover, miR-519a reduced cell proliferation by lowering RNA-binding protein HuR levels in colon carcinoma (17). Thus, the exact roles of miR-519a in human cancers are cancer-type specific. However, the functional role of miR-519a and the underlying mechanisms in HCC are still unknown.
In this study, we demonstrated that upregulation of miR-519a was associated with poor prognostic features and reduced 5-year survival of HCC patients. Gain- and loss-of-function studies revealed that miR-519a promoted HCC cell proliferation and cell cycle progression. Finally, we identified PTEN and PI3K/AKT pathway as direct targets of miR-519a.
Tumor samples and matched tumor-adjacent tissues were obtained from 116 patients undergoing curative resection of their primary HCC in the Department of Hepatobiliary Surgery at the First Affiliated Hospital of Xi'an Jiaotong University during January 2006 to December 2009. Clinical sample was used after obtaining informed consent from each patient. None of the patients had received any perioperative chemo- or radiotherapy. The demographic and clinicopathological data of all enrolled patients were obtained through review of hospital records, and are presented in Table I. The protocols of this study were approved by the Xi'an Jiaotong University Ethics Committee according to the Declaration of Helsinki.
Table ICorrelation between the clinicopathological characteristics and miR-519a expression in HCC (n=116). |
The human immortalized normal hepatic cell line LO2 and HCC cell lines (HepG2, Hep3B, Huh7, SMMC-7721 and Bel-7402) were obtained from the Chinese Academy of Sciences (Shanghai, China). The cells were cultured in Dulbecco's modified Eagle's medium (DMEM; Invitrogen, Carlsbad, CA, USA) supplemented with 10% fetal bovine serum (Gibco, Grand Island, NY, USA) at 37°C with 5% CO2. Akt inhibitor MK-2206 (1 μM, Selleck Chemicals, Houston, TX, USA) was used to treat HCC cells following the manufacturer's instructions.
Total RNA was extracted from clinical specimens or HCC cells using TRIzol reagent (Invitrogen) following manufacturer's instruction. PCR amplification was performed using a TaqMan human miRNA assay kit (Applied Biosystems, Foster City, CA, USA) and a SYBR® Premix Ex Taq™ II (Perfect Real-Time) kit (Takara Bio Inc., Shiga, Japan) with an ABI PRISM 7300 Sequence Detection System (Applied Biosystems). qPCR primer against mature miRNA hsa-miR-519a-3p (HmiRQP0588), Homo sapiens snRNA U6 qPCR Primer (HmiRQP9001), PTEN (HQP015535) and GAPDH (HQP006940) were purchased from Genecopoeia (Guangzhou, China).
Total protein was extracted from HCC cells and 40 μg of isolated protein was separated by 10% SDS-PAGE and transferred onto a PVDF membrane (Bio-Rad Laboratories, Hercules, CA, USA). The membranes were probed with the following primary antibodies: Akt (1:1000, Cell Signaling Technology, Inc., Danvers, MA, USA), p-Akt (1:1000, Cell Signaling Technology, Inc.), PTEN (1:1000, Cell Signaling Technology, Inc.), Cyclin D (1:1000, Cell Signaling Technology, Inc.), and p27 (1:1000, Cell Signaling Technology, Inc.) overnight. Then the membranes were incubated with the HRP-conjugated goat anti-mouse or anti-rabbit IgG antibody (ZSGB-BIO, China). Protein bands were visualized using an enhanced chemiluminescence kit (Amersham, Little Chalfont, UK).
Immunohistochemistry was performed on paraformaldehyde-fixed paraffin sections. PTEN (1:100, Cell Signaling Technology, Inc.) antibody was used in immunohistochemistry by a streptavidin peroxidase-conjugated (SP-IHC) method. Detailed procedure of immunohistochemistry was performed as previously reported (18).
miRNA vectors, including miR-519a expression vector (HmiR0342-MR04), the control vector for miR-519a (CmiR0001-MR04, miR-control), miR-519a inhibitor (HmiR-AN0588-AM04, anti-miR-519a) and the negative control for the miR-519a inhibitor (CmiR-AN0001-AM04, anti-miR-NC), and PTEN expression plasmid (EX-I0450-M02-5) were purchased from Genecopoeia (Guangzhou, China). The PTEN siRNA duplex sequence, 5′-GUU AGC AGA AAC AAA AGG AGA UAU CAA-3′ (sense)/5′-UUG AUA UCU CCU UUU GUU UCU GCU AAC-3′ (antisense) and a nonspecific duplex oligonucleotide as a negative control were synthesized by Sangon Biotech Co., Ltd. (Shanghai, China). Cells were transfected with oligonucleotides using Lipofectamine 2000 Reagent (Invitrogen Life Technologies) following the manufacturer's instructions.
Cells were seeded in triplicate in 24-well plate and allowed to settle for ~12 h. pGL3-PTEN was co-transfected into HCC cells with TK-Renilla plasmid as control signals using Lipofectamine 2000. Luciferase and control signals were measured at 48 h after transfection using the Dual Luciferase Reporter Assay kit (Promega, Madison, WI, USA), according to a protocol provided by the manufacturer. Three independent experiments were performed and the data are presented as the mean ± SD.
At 48 h after transfection, 5×103 cells were seeded into 96-well plates and stained with 0.5 mg/ml sterile MTT (Sigma-Aldrich, St. Louis, MO, USA) for 4 h at 37°C. Then the culture medium was discarded and an extra 150 μl DMSO (Sigma-Aldrich) were added. The absorbance at 490 nm was measured at 24, 48 and 72 h after transfection. The colony formation assay was performed as previously described. Briefly, 500 cells per well were seeded on six-well plates. After 2 weeks, the colonies were stained with 1% crystal violet and the number of colonies was counted.
At 48 h after transfection, HCC cells were collected for cell cycle analysis. After being washed with PBS three times, the cells were fixed with 80% ethanol overnight at −20°C, and were subsequently treated with RNaseA (Sigma) for 30 min at 37°C, followed by incubation in 20 μg/ml of propidium iodide (Sigma) for 20 min at room temperature. After incubation, the cells were subjected to flow cytometry analysis using a FACS Calibur (BD Biosciences, Bedford, MA, USA). For proliferation, 5-bromo-deoxyuridine (BrdU) labeling and immunofluorescence was used. Cells grown on cover slips (Fisher Scientific, Pittsburgh, PA, USA) were incubated with BrdU for 1 h and stained with anti-BrdU antibody (Sigma) according to the manufacturer's instruction. Gray level images were acquired under a laser scanning microscope (Axioskop 2 plus, Carl Zeiss Co. Ltd., Jena, Germany).
Data are presented as the mean ± SD from at least three independent replicates. SPSS software, 16.0 (SPSS, Inc, Chicago, IL, USA) was used to conduct the analysis, and a two-tailed Student t-test was employed to analyze the differences between two groups. Pearson's correlation analysis was used to analyze the correlation between two indices. Survival curves were plotted by the Kaplan-Meier method and compared using the log-rank test. Differences were considered statistically significant at P<0.05.
We investigated the expression level of miR-519a in 116 pairs of HCC tissues and matched tumor-adjacent tissues using qRT-PCR. The results showed that the mean level of miR-519a expression in HCC tissues was significantly higher than that in the non-tumor tissues (P<0.05, Fig. 1A). Further results confirmed that miR-519a was upregulated in a panel of HCC cell lines (HepG2, Huh7, Hep3B, SMMC-7721 and Bel-7402) compared with that in non-transformed LO2 hepatic cell line (P<0.05, Fig. 1B). The results suggest that elevated expression of miR-519a may contribute to the development of HCC.
We determined the mean level of miR-519a as a cut-off value to investigate the correlation between miR-519a level and the clinical features and prognosis of HCC patients. As shown in Table I, the high expression of miR-519a was prominently associated with large tumor size (P=0.005), high Edmondson-Steiner grading (P=0.018), advanced tumor-node-metastasis (TNM) tumor stage (P=0.013) and venous infiltration (P=0.005). Furthermore, Kaplan-Meier analysis showed that high miR-519a expression was closely associated with shorter overall survival (P=0.0002, Fig. 2A) and disease-free survival (P=0.0005, Fig. 2B), which highlights the potential value of miR-519a as a predictive biomarker for the outcome of HCC.
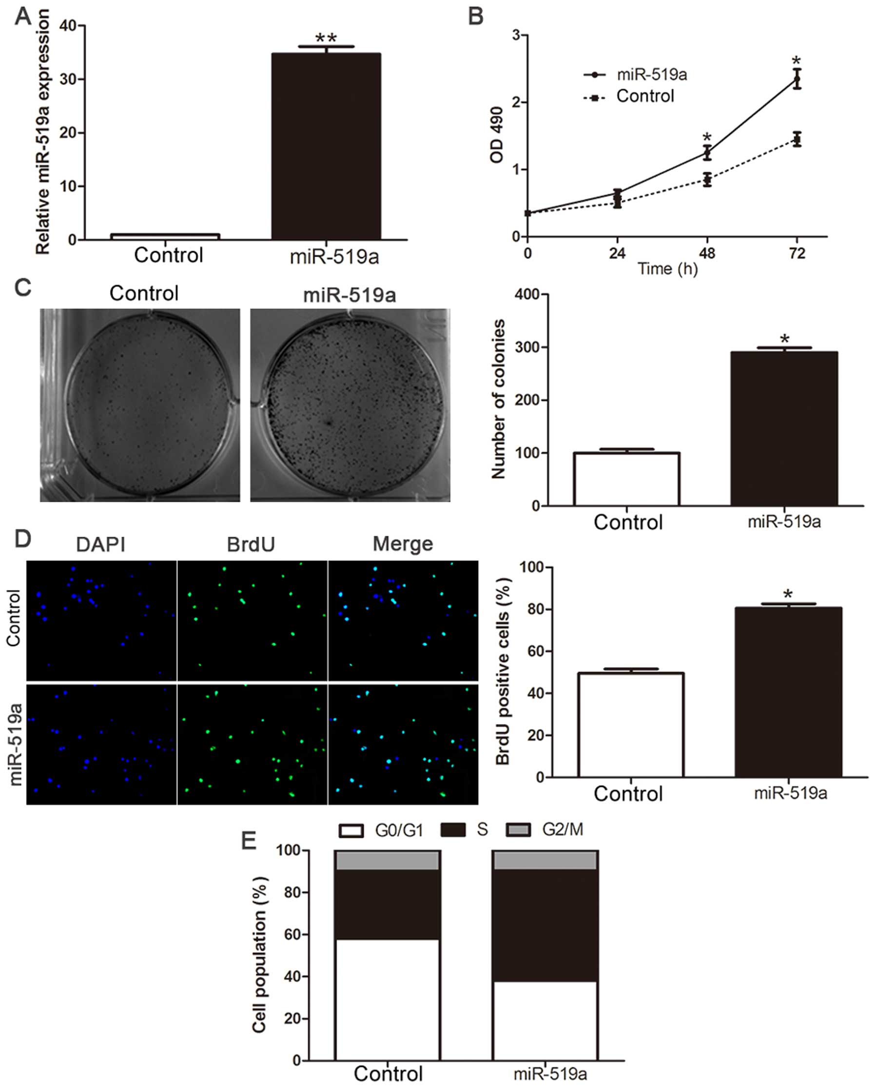
To investigate the biological function of miR-519a in the development and progression of HCC, we transfected HCC cell line Hep3B with miR-519a mimic (P<0.01, Fig. 3A). Cell viability was measured using MTT assays and we observed that ectopic expression of miR-519a had more viability over time compared with NC group (P<0.05, Fig. 3B). Consistently, the upregulated expression of miR-519a markedly enhanced the colony formation as suggested by the increase in colony number (P<0.05, Fig. 3C). Furthermore, the level of DNA synthesis, examined with BrdU incorporation assay, was significantly elevated in miR-519a transduced Hep3B cells, whereas the vector control cells displayed relatively lower BrdU incorporation rates (P<0.05, Fig. 3D). Cell cycle analysis revealed that overexpression of miR-519a decreased the number of Hep3B cells in G0/G1 phase while increased the proportion of Hep3B cells in S-phase (P<0.05, Fig. 3E). Collectively, these results demonstrate that miR-519a functions to enhance proliferation, tumorigenicity and cell cycle progression of HCC cells.
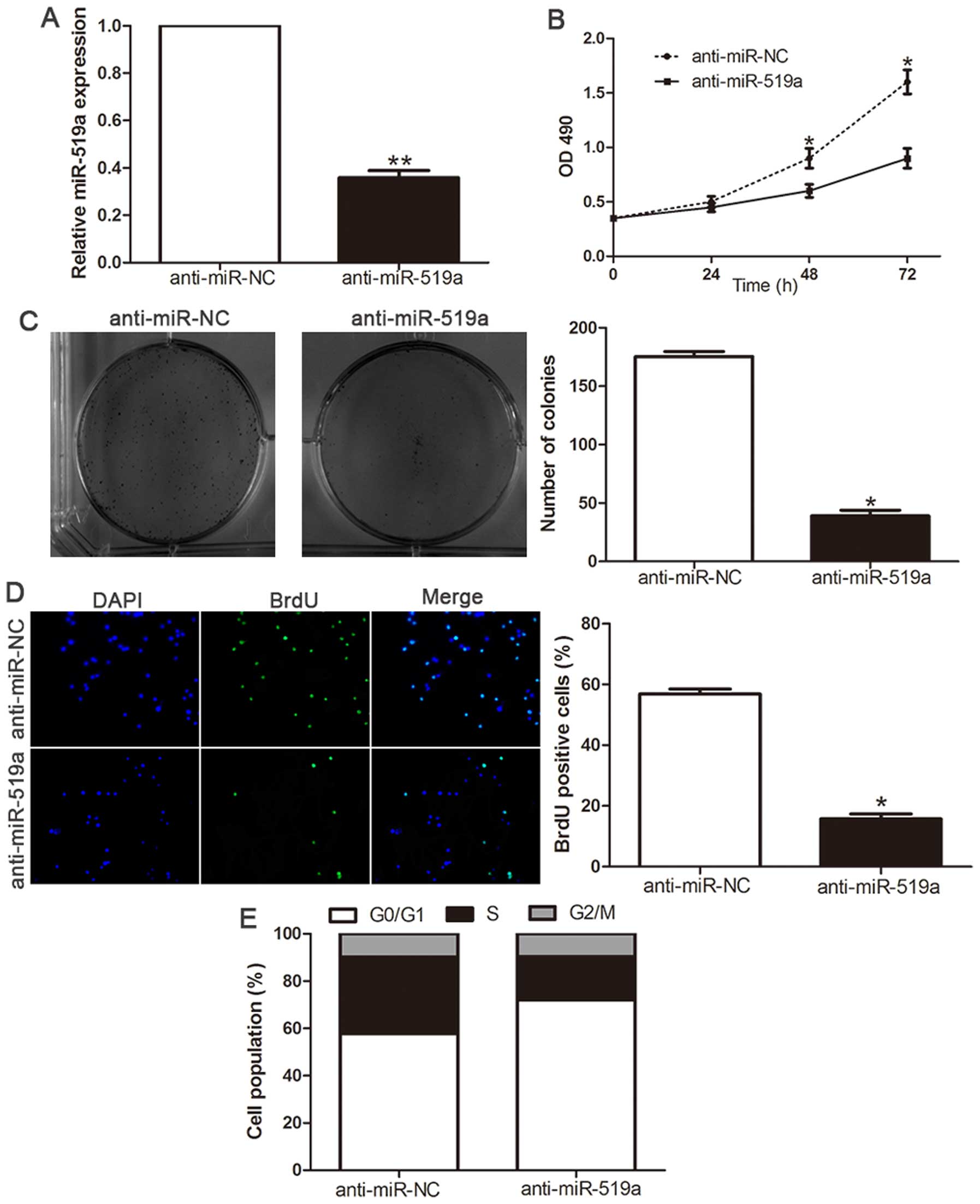
Loss-of-function studies were further performed to confirm the biological function by anti-miR-519a vector. The expression of miR-519a was significantly decreased in SMMC-7721 cells (P<0.01, Fig. 4A) following transfection of miR-519a inhibitors. As shown in Fig. 4B, downregulation of miR-519a led to a significant reduction of cell viability (P<0.05). Furthermore, suppression of miR-519a significantly inhibited the colony formation ability (P<0.05, Fig. 4C). Moreover, BrdU incorporation assay confirmed that downregulation of miR-519a significantly inhibited the proliferation in SMMC-7721 cells (P<0.05, Fig. 4D). In addition, flow cytometry showed inhibition of miR-519a in SMMC-7721 cells significantly increased the percentage of cells in G1/G0 phase and decreased the percentage of cells in S phase (P<0.05, Fig. 4E). These results demonstrated that miR-519a regulates the proliferation, tumorigenicity and cell cycle of HCC cells.
To further explore the underlying mechanisms by which miR-519a exerted its functional effects on HCC, we used TargetScan to search for potential downstream targets of miR-519a. As shown in Fig. 5A, we found that 3′-UTR of PTEN contained the highly conserved putative miR-519a binding sites. qRT-PCR and western blot analysis showed that ectopic expression of miR-519a markedly decreased, whereas inhibition of miR-519a increased the mRNA (P<0.05, Fig. 5B) and protein (P<0.05, Fig. 5C) expression of PTEN. Moreover, when co-transfected with PTEN-3′ UTR luciferase reporter plasmid, as shown in Fig. 5D, miR-519a mimics led to significant reduction of luciferase activity of PTEN (P<0.01), while transfection of miR-519a inhibitors resulted in significant increase of luciferase activity of PTEN (P<0.01, Fig. 5D). In addition, the luciferase activity was unaffected by the miR-519a-mut (Fig. 5D). To further validate that PTEN was a direct downstream target of miR-519a, we examined the correlation between miR-519a level and PTEN expression in HCC tissues. We found PTEN mRNA level in the miR-519a high-expressing tumors was significantly lower than those in the miR-519a low-expressing tumors (P<0.05, Fig. 5E). Moreover, miR-519a level was inversely correlated with the level of PTEN mRNA in HCC tissues (r=−0.614, P<0.0001, Fig. 5F). Consistently, as indicated by the IHC results, the protein expression of PTEN was obviously decreased in patients with high level of miR-519a (P<0.05, Fig. 6). Collectively, these results strongly suggest that PTEN is a downstream target of miR-519a in HCC.
To evaluate whether PTEN could mediate the biological function of miR-519a in HCC, we inhibited PTEN expression with siRNAs in miR-519a-suppressive SMMC-7721 cells (P<0.05, Fig. 7A). We found that cell viability (P<0.05, Fig. 7B), colony formation (P<0.05, Fig. 7C) and proliferation (P<0.05, Fig. 7D) was significantly increased after PTEN downregulation. Furthermore, PTEN knockdown markedly reversed the prevention of cell cycle progression induced by miR-519a suppression (P<0.05, Fig. 7E). Accordingly, PTEN overexpression inhibited cell viability, colony formation, proliferation and promoted G0/G1 phase in miR-519a-overexpressing Hep3B cells (P<0.05, Fig. 7A–E, respectively). These data showed that PTEN is a functional downstream mediator of miR-519a in HCC.
Previous studies have demonstrated that PTEN was a negative regulator of PI3K/Akt signaling (19), so we further investigated whether dysregulation miR-519a altered the activity of PI3K/Akt signaling in HCC cells. As shown in Fig. 8A and B, overexpressing miR-519a significantly increased, but silencing miR-519a decreased, the Akt activity and the expression of phosphorylated Akt (Ser473) in HCC cells (P<0.05). Consistently, the levels of Cyclin D1 and p27, two downstream effectors of PI3K/Akt signaling, were also significantly altered in the miR-519a-deregulated HCC cells (P<0.05). These results indicate that miR-519a activates PI3K/Akt signaling. Furthermore, we examined whether activation of PI3K/Akt signaling contributed to miR-519a-mediated HCC cell proliferation and cell cycle progression. In Hep3B cells overexpressing miR-519a, inactivation of PI3K/Akt signaling by Akt inhibitor significantly decreased the cell viability (P<0.05, Fig. 8C), colony formation (P<0.05, Fig. 8D), proliferation (P<0.05, Fig. 8E) and promoted the percentage of G0/G1 phase (P<0.05, Fig. 8F). Moreover, the Cyclin D1 expression was significantly decreased, but p27 was increased after treating Hep3B cells overexpressing miR-519a with Akt inhibitor (P<0.05, Fig. 8G). Taken together, our results demonstrate that PI3K/Akt signaling plays an essential function during miR-519a-induced HCC cell proliferation and cell cycle progression.
Increasing evidence demonstrates that aberrant expression or function of miRNAs plays a crucial role in carcinogenesis (20,21). Therefore, identification of novel cancer-related miRNAs and their functional targets may provide promising therapeutic targets for HCC (22). In previous studies, miR-519a has been found to promote DNA damage, alter Ca2+ homeostasis and enhance energy production via p21-induced pathways, resulting in growth inhibition of HeLa cells (16,23). Abdelmohsen et al (24) indicated that miR-519 reduced cell proliferation by lowering RNA-binding protein HuR levels in colon cancer. However, Kim et al found that miR-519a was upregulated and correlated significantly with pathological grade in ovarian epithelial tumors (14). Moreover, miR-519a promoted cell viability, cell cycle progression and resistance to apoptosis in ER+ breast cancer (15).
In the present study, we identified that miR-519a was upregulated in HCC tissues compared to matched tumor-adjacent tissues, and this was also confirmed in HCC cells. Elevated expression of miR-519a was significantly correlated with clinicopathological features of HCC, including large tumor size, high histological grade and TNM stage and venous infiltration. In addition, patients with higher miR-519a had a poorer prognosis. Functionally, ectopic expression of miR-519a promoted cell viability, colony formation, proliferation and cell cycle progression in HCC cells. Moreover, we identified PTEN as a novel direct target of miR-519a. The functional effects of miR-519a alteration on HCC cells could be reversed by PTEN modulation. Moreover, the expression of PTEN was downregulated in HCC cases and its expression level was inversely correlated with miR-519a. Additionally, we found miR-519a led to upregulation of cell cycle regulator Cyclin D1 and downregulation of p27 through activation of PI3K/Akt pathway. Collectively, our results demonstrate that miR-519a promotes HCC progression through activating Akt signaling pathway by inhibiting PTEN.
Numerous studies showed that activation of the PI3K/Akt signaling pathway was essential to the development and progression of HCC and could modulate the malignant behavior of HCC (25,26), such as cell proliferation, invasiveness, angiogenesis and metastasis (27,28). Of note, PTEN, which acts as an inhibitor of PI3K/Akt pathway, has been found to be inhibited in HCC due to gene deletion or mutation during oncogenesis (29,30). PTEN was an essential regulator of cell proliferation, differentiation, growth and apoptosis, and its deficiency was closely associated with HCC development and progression (31). In addition, PTEN could inhibited tumor cell growth and invasion by suppressing the PI3k/Akt pathway (32). Herein, we discovered that miR-519a activated PI3K/Akt signaling through targeting PTEN, suggesting miR-519a may represent as a potential therapeutic target for HCC treatment.
In conclusion, we demonstrated that miR-519a was frequently overexpressed in HCC tissues and cell lines. miR-519a played a crucial role in the malignant progression of HCC cells through activation of PI3K/Akt by inhibiting PTEN. Therefore, miR-519a has the potential to be a valuable diagnostic and prognostic biomarker and a novel therapeutic target for HCC.
This study was supported by grants from the National Natural Science Foundation of China (no. 81402039) and the Natural Science Basic Research Plan in Shaanxi Province of China (Program no. 2015JM8409).
|
Bosch FX, Ribes J, Díaz M and Cléries R: Primary liver cancer: Worldwide incidence and trends. Gastroenterology. 127(Suppl 1): S5–S16. 2004. View Article : Google Scholar : PubMed/NCBI | |
|
El-Serag HB and Rudolph KL: Hepatocellular carcinoma: Epidemiology and molecular carcinogenesis. Gastroenterology. 132:2557–2576. 2007. View Article : Google Scholar : PubMed/NCBI | |
|
Llovet JM, Di Bisceglie AM, Bruix J, Kramer BS, Lencioni R, Zhu AX, Sherman M, Schwartz M, Lotze M, Talwalkar J, et al: Panel of Experts in HCC-Design Clinical Trials: Design and endpoints of clinical trials in hepatocellular carcinoma. J Natl Cancer Inst. 100:698–711. 2008. View Article : Google Scholar : PubMed/NCBI | |
|
Talwalkar JA and Gores GJ: Diagnosis and staging of hepatocellular carcinoma. Gastroenterology. 127(Suppl 1): S126–S132. 2004. View Article : Google Scholar : PubMed/NCBI | |
|
Bartel DP: MicroRNAs: Genomics, biogenesis, mechanism, and function. Cell. 116:281–297. 2004. View Article : Google Scholar : PubMed/NCBI | |
|
Rosa A and Brivanlou AH: MicroRNAs in early vertebrate development. Cell Cycle. 8:3513–3520. 2009. View Article : Google Scholar : PubMed/NCBI | |
|
Vasudevan S, Tong Y and Steitz JA: Switching from repression to activation: microRNAs can up-regulate translation. Science. 318:1931–1934. 2007. View Article : Google Scholar : PubMed/NCBI | |
|
Tu K, Zheng X, Dou C, Li C, Yang W, Yao Y and Liu Q: MicroRNA-130b promotes cell aggressiveness by inhibiting peroxisome proliferator-activated receptor gamma in human hepatocellular carcinoma. Int J Mol Sci. 15:20486–20499. 2014. View Article : Google Scholar : PubMed/NCBI | |
|
Dou C, Wang Y, Li C, Liu Z, Jia Y, Li Q, Yang W, Yao Y, Liu Q and Tu K: MicroRNA-212 suppresses tumor growth of human hepatocellular carcinoma by targeting FOXA1. Oncotarget. 6:13216–13228. 2015. View Article : Google Scholar : PubMed/NCBI | |
|
Chang RM, Yang H, Fang F, Xu JF and Yang LY: MicroRNA-331-3p promotes proliferation and metastasis of hepatocellular carcinoma by targeting PH domain and leucine-rich repeat protein phosphatase. Hepatology. 60:1251–1263. 2014. View Article : Google Scholar : PubMed/NCBI | |
|
Su H, Yang JR, Xu T, Huang J, Xu L, Yuan Y and Zhuang SM: MicroRNA-101, down-regulated in hepatocellular carcinoma, promotes apoptosis and suppresses tumorigenicity. Cancer Res. 69:1135–1142. 2009. View Article : Google Scholar : PubMed/NCBI | |
|
Yang X, Zhang XF, Lu X, Jia HL, Liang L, Dong QZ, Ye QH and Qin LX: MicroRNA-26a suppresses angiogenesis in human hepatocellular carcinoma by targeting hepatocyte growth factor-cMet pathway. Hepatology. 59:1874–1885. 2014. View Article : Google Scholar | |
|
Santhekadur PK, Das SK, Gredler R, Chen D, Srivastava J, Robertson C, Baldwin AS Jr, Fisher PB and Sarkar D: Multi-function protein staphylococcal nuclease domain containing 1 (SND1) promotes tumor angiogenesis in human hepatocellular carcinoma through novel pathway that involves nuclear factor κB and miR-221. J Biol Chem. 287:13952–13958. 2012. View Article : Google Scholar : PubMed/NCBI | |
|
Kim TH, Kim YK, Kwon Y, Heo JH, Kang H, Kim G and An HJ: Deregulation of miR-519a, 153, and 485-5p and its clinicopathological relevance in ovarian epithelial tumours. Histopathology. 57:734–743. 2010. View Article : Google Scholar : PubMed/NCBI | |
|
Ward A, Shukla K, Balwierz A, Soons Z, König R, Sahin O and Wiemann S: MicroRNA-519a is a novel oncomir conferring tamoxifen resistance by targeting a network of tumour-suppressor genes in ER+ breast cancer. J Pathol. 233:368–379. 2014. View Article : Google Scholar : PubMed/NCBI | |
|
Abdelmohsen K, Srikantan S, Tominaga K, Kang MJ, Yaniv Y, Martindale JL, Yang X, Park SS, Becker KG, Subramanian M, et al: Growth inhibition by miR-519 via multiple p21-inducing pathways. Mol Cell Biol. 32:2530–2548. 2012. View Article : Google Scholar : PubMed/NCBI | |
|
Abdelmohsen K, Srikantan S, Kuwano Y and Gorospe M: miR-519 reduces cell proliferation by lowering RNA-binding protein HuR levels. Proc Natl Acad Sci USA. 105:20297–20302. 2008. View Article : Google Scholar : PubMed/NCBI | |
|
Yang W, Dou C, Wang Y, Jia Y, Li C, Zheng X and Tu K: MicroRNA-92a contributes to tumor growth of human hepatocellular carcinoma by targeting FBXW7. Oncol Rep. 34:2576–2584. 2015.PubMed/NCBI | |
|
Jiang L, Wang C, Lei F, Zhang L, Zhang X, Liu A, Wu G, Zhu J and Song L: miR-93 promotes cell proliferation in gliomas through activation of PI3K/Akt signaling pathway. Oncotarget. 6:8286–8299. 2015. View Article : Google Scholar : PubMed/NCBI | |
|
Garzon R, Calin GA and Croce CM: MicroRNAs in Cancer. Annu Rev Med. 60:167–179. 2009. View Article : Google Scholar : PubMed/NCBI | |
|
Croce CM and Calin GA: miRNAs, cancer, and stem cell division. Cell. 122:6–7. 2005. View Article : Google Scholar : PubMed/NCBI | |
|
Lu J, Getz G, Miska EA, Alvarez-Saavedra E, Lamb J, Peck D, Sweet-Cordero A, Ebert BL, Mak RH, Ferrando AA, et al: MicroRNA expression profiles classify human cancers. Nature. 435:834–838. 2005. View Article : Google Scholar : PubMed/NCBI | |
|
Marasa BS, Srikantan S, Martindale JL, Kim MM, Lee EK, Gorospe M and Abdelmohsen K: MicroRNA profiling in human diploid fibroblasts uncovers miR-519 role in replicative senescence. Aging (Albany NY). 2:333–343. 2010. | |
|
Abdelmohsen K, Kim MM, Srikantan S, Mercken EM, Brennan SE, Wilson GM, Cabo R and Gorospe M: miR-519 suppresses tumor growth by reducing HuR levels. Cell Cycle. 9:1354–1359. 2010. View Article : Google Scholar : PubMed/NCBI | |
|
Courtney KD, Corcoran RB and Engelman JA: The PI3K pathway as drug target in human cancer. J Clin Oncol. 28:1075–1083. 2010. View Article : Google Scholar : PubMed/NCBI | |
|
Fresno Vara JA, Casado E, de Castro J, Cejas P, Belda-Iniesta C and González-Barón M: PI3K/Akt signalling pathway and cancer. Cancer Treat Rev. 30:193–204. 2004. View Article : Google Scholar : PubMed/NCBI | |
|
Cheng GZ, Park S, Shu S, He L, Kong W, Zhang W, Yuan Z, Wang LH and Cheng JQ: Advances of AKT pathway in human oncogenesis and as a target for anti-cancer drug discovery. Curr Cancer Drug Targets. 8:2–6. 2008. View Article : Google Scholar : PubMed/NCBI | |
|
Cappellini A, Tabellini G, Zweyer M, Bortul R, Tazzari PL, Billi AM, Falà F, Cocco L and Martelli AM: The phosphoinositide 3-kinase/Akt pathway regulates cell cycle progression of HL60 human leukemia cells through cytoplasmic relocalization of the cyclin-dependent kinase inhibitor p27(Kip1) and control of cyclin D1 expression. Leukemia. 17:2157–2167. 2003. View Article : Google Scholar : PubMed/NCBI | |
|
Song MS, Salmena L and Pandolfi PP: The functions and regulation of the PTEN tumour suppressor. Nat Rev Mol Cell Biol. 13:283–296. 2012.PubMed/NCBI | |
|
Cantley LC and Neel BG: New insights into tumor suppression: PTEN suppresses tumor formation by restraining the phosphoinositide 3-kinase/AKT pathway. Proc Natl Acad Sci USA. 96:4240–4245. 1999. View Article : Google Scholar : PubMed/NCBI | |
|
Rahman MA, Kyriazanos ID, Ono T, Yamanoi A, Kohno H, Tsuchiya M and Nagasue N: Impact of PTEN expression on the outcome of hepatitis C virus-positive cirrhotic hepatocellular carcinoma patients: Possible relationship with COX II and inducible nitric oxide synthase. Int J Cancer. 100:152–157. 2002. View Article : Google Scholar : PubMed/NCBI | |
|
Tamura M, Gu J, Tran H and Yamada KM: PTEN gene and integrin signaling in cancer. J Natl Cancer Inst. 91:1820–1828. 1999. View Article : Google Scholar : PubMed/NCBI |