Spandidos Publications Logo
  • About
    • About Spandidos
    • Aims and Scopes
    • Abstracting and Indexing
    • Editorial Policies
    • Reprints and Permissions
    • Job Opportunities
    • Terms and Conditions
    • Contact
  • Journals
    • All Journals
    • Oncology Letters
      • Oncology Letters
      • Information for Authors
      • Editorial Policies
      • Editorial Board
      • Aims and Scope
      • Abstracting and Indexing
      • Bibliographic Information
      • Archive
    • International Journal of Oncology
      • International Journal of Oncology
      • Information for Authors
      • Editorial Policies
      • Editorial Board
      • Aims and Scope
      • Abstracting and Indexing
      • Bibliographic Information
      • Archive
    • Molecular and Clinical Oncology
      • Molecular and Clinical Oncology
      • Information for Authors
      • Editorial Policies
      • Editorial Board
      • Aims and Scope
      • Abstracting and Indexing
      • Bibliographic Information
      • Archive
    • Experimental and Therapeutic Medicine
      • Experimental and Therapeutic Medicine
      • Information for Authors
      • Editorial Policies
      • Editorial Board
      • Aims and Scope
      • Abstracting and Indexing
      • Bibliographic Information
      • Archive
    • International Journal of Molecular Medicine
      • International Journal of Molecular Medicine
      • Information for Authors
      • Editorial Policies
      • Editorial Board
      • Aims and Scope
      • Abstracting and Indexing
      • Bibliographic Information
      • Archive
    • Biomedical Reports
      • Biomedical Reports
      • Information for Authors
      • Editorial Policies
      • Editorial Board
      • Aims and Scope
      • Abstracting and Indexing
      • Bibliographic Information
      • Archive
    • Oncology Reports
      • Oncology Reports
      • Information for Authors
      • Editorial Policies
      • Editorial Board
      • Aims and Scope
      • Abstracting and Indexing
      • Bibliographic Information
      • Archive
    • Molecular Medicine Reports
      • Molecular Medicine Reports
      • Information for Authors
      • Editorial Policies
      • Editorial Board
      • Aims and Scope
      • Abstracting and Indexing
      • Bibliographic Information
      • Archive
    • World Academy of Sciences Journal
      • World Academy of Sciences Journal
      • Information for Authors
      • Editorial Policies
      • Editorial Board
      • Aims and Scope
      • Abstracting and Indexing
      • Bibliographic Information
      • Archive
    • International Journal of Functional Nutrition
      • International Journal of Functional Nutrition
      • Information for Authors
      • Editorial Policies
      • Editorial Board
      • Aims and Scope
      • Abstracting and Indexing
      • Bibliographic Information
      • Archive
    • International Journal of Epigenetics
      • International Journal of Epigenetics
      • Information for Authors
      • Editorial Policies
      • Editorial Board
      • Aims and Scope
      • Abstracting and Indexing
      • Bibliographic Information
      • Archive
    • Medicine International
      • Medicine International
      • Information for Authors
      • Editorial Policies
      • Editorial Board
      • Aims and Scope
      • Abstracting and Indexing
      • Bibliographic Information
      • Archive
  • Articles
  • Information
    • Information for Authors
    • Information for Reviewers
    • Information for Librarians
    • Information for Advertisers
    • Conferences
  • Language Editing
Spandidos Publications Logo
  • About
    • About Spandidos
    • Aims and Scopes
    • Abstracting and Indexing
    • Editorial Policies
    • Reprints and Permissions
    • Job Opportunities
    • Terms and Conditions
    • Contact
  • Journals
    • All Journals
    • Biomedical Reports
      • Information for Authors
      • Editorial Policies
      • Editorial Board
      • Aims and Scope
      • Abstracting and Indexing
      • Bibliographic Information
      • Archive
    • Experimental and Therapeutic Medicine
      • Information for Authors
      • Editorial Policies
      • Editorial Board
      • Aims and Scope
      • Abstracting and Indexing
      • Bibliographic Information
      • Archive
    • International Journal of Epigenetics
      • Information for Authors
      • Editorial Policies
      • Editorial Board
      • Aims and Scope
      • Abstracting and Indexing
      • Bibliographic Information
      • Archive
    • International Journal of Functional Nutrition
      • Information for Authors
      • Editorial Policies
      • Editorial Board
      • Aims and Scope
      • Abstracting and Indexing
      • Bibliographic Information
      • Archive
    • International Journal of Molecular Medicine
      • Information for Authors
      • Editorial Policies
      • Editorial Board
      • Aims and Scope
      • Abstracting and Indexing
      • Bibliographic Information
      • Archive
    • International Journal of Oncology
      • Information for Authors
      • Editorial Policies
      • Editorial Board
      • Aims and Scope
      • Abstracting and Indexing
      • Bibliographic Information
      • Archive
    • Medicine International
      • Information for Authors
      • Editorial Policies
      • Editorial Board
      • Aims and Scope
      • Abstracting and Indexing
      • Bibliographic Information
      • Archive
    • Molecular and Clinical Oncology
      • Information for Authors
      • Editorial Policies
      • Editorial Board
      • Aims and Scope
      • Abstracting and Indexing
      • Bibliographic Information
      • Archive
    • Molecular Medicine Reports
      • Information for Authors
      • Editorial Policies
      • Editorial Board
      • Aims and Scope
      • Abstracting and Indexing
      • Bibliographic Information
      • Archive
    • Oncology Letters
      • Information for Authors
      • Editorial Policies
      • Editorial Board
      • Aims and Scope
      • Abstracting and Indexing
      • Bibliographic Information
      • Archive
    • Oncology Reports
      • Information for Authors
      • Editorial Policies
      • Editorial Board
      • Aims and Scope
      • Abstracting and Indexing
      • Bibliographic Information
      • Archive
    • World Academy of Sciences Journal
      • Information for Authors
      • Editorial Policies
      • Editorial Board
      • Aims and Scope
      • Abstracting and Indexing
      • Bibliographic Information
      • Archive
  • Articles
  • Information
    • For Authors
    • For Reviewers
    • For Librarians
    • For Advertisers
    • Conferences
  • Language Editing
Login Register Submit
  • This site uses cookies
  • You can change your cookie settings at any time by following the instructions in our Cookie Policy. To find out more, you may read our Privacy Policy.

    I agree
Search articles by DOI, keyword, author or affiliation
Search
Advanced Search
presentation
International Journal of Oncology
Join Editorial Board Propose a Special Issue
Print ISSN: 1019-6439 Online ISSN: 1791-2423
Journal Cover
October-2016 Volume 49 Issue 4

Full Size Image

Cover Legend PDF

Sign up for eToc alerts
Recommend to Library

Journals

International Journal of Molecular Medicine

International Journal of Molecular Medicine

International Journal of Molecular Medicine is an international journal devoted to molecular mechanisms of human disease.

International Journal of Oncology

International Journal of Oncology

International Journal of Oncology is an international journal devoted to oncology research and cancer treatment.

Molecular Medicine Reports

Molecular Medicine Reports

Covers molecular medicine topics such as pharmacology, pathology, genetics, neuroscience, infectious diseases, molecular cardiology, and molecular surgery.

Oncology Reports

Oncology Reports

Oncology Reports is an international journal devoted to fundamental and applied research in Oncology.

Experimental and Therapeutic Medicine

Experimental and Therapeutic Medicine

Experimental and Therapeutic Medicine is an international journal devoted to laboratory and clinical medicine.

Oncology Letters

Oncology Letters

Oncology Letters is an international journal devoted to Experimental and Clinical Oncology.

Biomedical Reports

Biomedical Reports

Explores a wide range of biological and medical fields, including pharmacology, genetics, microbiology, neuroscience, and molecular cardiology.

Molecular and Clinical Oncology

Molecular and Clinical Oncology

International journal addressing all aspects of oncology research, from tumorigenesis and oncogenes to chemotherapy and metastasis.

World Academy of Sciences Journal

World Academy of Sciences Journal

Multidisciplinary open-access journal spanning biochemistry, genetics, neuroscience, environmental health, and synthetic biology.

International Journal of Functional Nutrition

International Journal of Functional Nutrition

Open-access journal combining biochemistry, pharmacology, immunology, and genetics to advance health through functional nutrition.

International Journal of Epigenetics

International Journal of Epigenetics

Publishes open-access research on using epigenetics to advance understanding and treatment of human disease.

Medicine International

Medicine International

An International Open Access Journal Devoted to General Medicine.

Journal Cover
October-2016 Volume 49 Issue 4

Full Size Image

Cover Legend PDF

Sign up for eToc alerts
Recommend to Library

  • Article
  • Citations
    • Cite This Article
    • Download Citation
    • Create Citation Alert
    • Remove Citation Alert
    • Cited By
  • Similar Articles
    • Related Articles (in Spandidos Publications)
    • Similar Articles (Google Scholar)
    • Similar Articles (PubMed)
  • Download PDF
  • Download XML
  • View XML
Article

Metabotropic glutamate receptor 3 is involved in B-cell-related tumor apoptosis

  • Authors:
    • Xiaoling Liu
    • Yu Zhang
    • Zhiding Wang
    • Xiaoqian Wang
    • Gaizhi Zhu
    • Gencheng Han
    • Guojiang Chen
    • Chunmei Hou
    • Tianxiao Wang
    • Beifen Shen
    • Yan Li
    • Ning Ma
    • He Xiao
    • Renxi Wang
  • View Affiliations / Copyright

    Affiliations: Laboratory of Immunology, Institute of Basic Medical Sciences, Beijing 100850, P.R. China, College of Pharmacy, Henan University, Kaifeng, Henan 475001, P.R. China, Department of Rheumatology, First Hospital of Jilin University, Changchun, Jilin 130021, P.R. China
  • Pages: 1469-1478
    |
    Published online on: July 15, 2016
       https://doi.org/10.3892/ijo.2016.3623
  • Expand metrics +
Metrics: Total Views: 0 (Spandidos Publications: | PMC Statistics: )
Metrics: Total PDF Downloads: 0 (Spandidos Publications: | PMC Statistics: )
Cited By (CrossRef): 0 citations Loading Articles...

This article is mentioned in:


Abstract

Cell apoptosis plays a critical role in initiation and progression of tumor and autoimmune diseases, resistance and susceptibility to various therapeutic agents. Our previous study showed that metabotropic glutamate receptor 3 (Grm3) may be involved in autoreactive B-cell apoptosis in a B-cell-depleted agent atacicept-treated lupus-like mice. In the present study, we explore whether Grm3 is involved in the apoptosis in B-cell-related tumor including multiple myeloma and B-cell leukemia. We found that human B-cell leukemia cell line Nalm-6 cells and mouse myeloma cell line SP 2/0 cells could express Grm3. In addition, Grm3 expression emerged mainly in the middle stage of Nalm-6 and SP 2/0 cell apoptosis. Furthermore, apoptosis-induced agents effectively upregulated Grm3 expression in SP 2/0 cells. Critically, Grm3 deficiency promoted tumor progression in an SP 2/0 xenograft mouse model by suppressing cell apoptosis, whereas Grm3 overexpression effectively upregulates SP 2/0 cell apoptosis. Finally, we showed that Grm3 mediated cell apoptosis by Foxo1. Together, our data suggest that Grm3 effectively suppresses the mouse myeloma cell line SP 2/0 cell growth by mediating apoptosis. Thus, Grm3 may be used as an indicator in apoptosis of B-cell-related tumor and a potential target for the treatment of B-cell-related tumor including multiple myeloma and B-cell leukemia.

Introduction

Defect of B-cell apoptosis promotes initiation and progression of autoimmune diseases like SLE and B-cell lymphoma including multiple myeloma. The molecular definition of auto-immune lymphoproliferative syndrome (ALPS) previously established that defective apoptosis can lead to autoimmunity in humans (1). Systemic lupus erythematosus (SLE) is a multi-system autoimmune disease characterized by B cell-defective apoptosis and hyperproliferation (1,2). Among many dysregulated molecular pathways and cell types, apoptosis-defective B cells are the most important pathogenic factor in that their capacity to produce pathogenic autoantibodies and their contribution to tissue damage in SLE (1,3). MRL/lpr mice bearing Fas/Fas ligand mutant genes are defective in apoptosis of lymphocytes specifically B cells further to develop autoimmunity and lymphoproliferation disease and are considered as SLE mouse model (4,5). Similarly in autoimmune diseases, alterations of apoptosis play an important role in tumor development (6). Expansion of the malignant clone of B-CLL cells appears to be due to an underlying defect in its ability to undergo apoptosis (7–9). These studies suggest that the defect of B-cell apoptosis plays an important role in B-cell-mediated autoimmune diseases like SLE and B-cell-related tumors.

Regulation of apoptosis is responsible for therapy and new therapeutic approaches attempting to treat tumors and autoimmune diseases (6,10–14). B cell-activating factor (BAFF) has been regarded as a new therapeutic target in SLE because it promotes B-cell survival and development to block B-cell apoptosis (15–17). Interfering BAFF-BAFF-R interaction promotes B-cell apoptosis with small synthetic molecules (18). March 9, 2011, belimumab, a fully human anti-BAFF mAb, was approved by FDA to treat SLE. We and other researchers proved that atacicept, a fusion protein of a BAFF receptor TACI and IgG Fc, had similar clinical results to belimumab (19–21). Aberrant BAFF expression protects malignant B-cells from spontaneous or drug-induced apoptosis in B-cell non-Hodgkin lymphoma (B-NHL) patients (22). In addition, belimumab restores sensitivity of chronic lymphoid leukemia cells to direct and Rituximab-induced NK lysis (23). These studies suggest that the mechanisms underlying defect of B-cell apoptosis and therapeutic target are similar in autoimmune diseases such as SLE and B-cell lymphoma.

We further found that metabotropic glutamate receptor 3 (Grm3) may be involved in autoreactive B-cell apoptosis in atacicept-treated lupus-like mice and ligation of Grm3 ameliorates lupus-like disease by reducing B-cell numbers (24). Because both autoimmune diseases and B-cell lymphoma including multiple myeloma share similar abnormal apoptosis of B cells, we proposed that Grm3 may be involved in apoptosis of B-cell lymphoma including multiple myeloma. Our data demonstrated that Grm3, upregulated by apoptosis-induced agents, effectively induced apoptosis of human B-cell leukemia cell line Nalm-6 cells and mouse myeloma cell line SP 2/0 cells. Thus, Grm3 may be used as a potential target and effective therapeutic indicator for B-cell lymphoma.

Materials and methods

Mice

Seven-to-eleven-week-old Balb/c and nude (Severe combined immunodeficient, SCID) mice (Huafukang Technology Corp., Beijing, China), CD19cre mice and Foxo1F/F (Nanjing Biomedical Research Institute of Nanjing University, Nanjing, China) were bred in our animal facilities under specific pathogen-free conditions. Mice with loxP sites flanking exon 2 of Foxo1 (Foxo1F/F) were crossed to mice expressing Cre recombinase under control of the CD19 promoter (CD19Cre) to delete Foxo1 in B cells. Care, use and treatment of mice in the present study were in strict agreement with international guidelines for the care and use of laboratory animals. This study was approved by the Animal Ethics Committee of the Beijing Institute of Basic Medical Sciences.

Antibodies and reagents

APC-conjugated anti-mouse CD138 (281-2) was from BD Biosciences (San Jose, CA, USA). FITC or PE conjugated anti-mouse Grm3 (bs-12012R) was from Bioss Corp. (Woburn, MA, USA). Anti-Grm3 (ab13193) and anti-β-actin (ab8227) were from Abcam (Cambridge (MA, USA). Anti-mouse Foxo1 (L27 and C29H4) was from Cell Signaling Technology (Danvers, MA, USA). Apoptosis detection kits (70-AP101-100) contained FITC or APC-conjugated Annexin V and PI were from MultiSciences. Grm3 shRNA (MSH042669-HIVU6) and LV81/Grm3 (EX-Mm13188-Lv81) were from GeneCopoeia (Rockville, MD, USA). Foxo1 shRNA (sc-35383-V) was from Santa Cruz Biotechnology (Santa Cruz, CA, USA). FK506 (F4679), nocodazole (M1404), monastrol (M8515), rapamycin (37094) and LPS (L2880) were from Sigma-Aldrich (St. Louis, MO, USA). Bortezomib (M1686) was from Abmole Bioscience Inc. (Houston, TX, USA).

Cell culture

Human B-cell leukemia cell line Nalm-6 cells and mouse myeloma cell line SP 2/0 cells and human embryonic kidney HEK 293T cells were from the American Type Culture Collection (ATCC; Rockville, MD, USA). Primary B cells were sorted from from CD19cre/+Foxo1F/+ and CD19cre/+Foxo1F/F mice by using B220 microbeads (autoMACS; Miltenyi Biotec, San Diego, CA, USA). All cells were cultured in RPMI-1640 supplemented with 10% fetal calf serum (FCS) and 50 μM 2-mercaptoethanol at 37°C under a 5% CO2. In some experiments, different concentrations of FK506, nocodazole, monastrol, rapamycin and LPS were added into the culture.

Annexin V/PI staining

Annexin V/PI staining was performed as previously described (25). Briefly, cells were centrifuged at 335 × g for 10 min and resuspended in 2 ml 1X phosphate-buffered saline (PBS) −/− (no calcium, no magnesium). Cells were centrifuged at 335 × g for 10 min and resuspended in 1 ml 1X Annexin V binding buffer. A total of 5 μl Alexa Fluor 488-conjugated Annexin V was added and the tubes incubated in the dark for 15 min at room temperature. A total of 100 μl of 1X Annexin V binding buffer was added to each reaction tube (final volume: ~200 μl). PI (4 μl) was diluted 1:10 in 1X Annexin V binding buffer and a final PI concentration of 2 μg/ml was added in each sample. Tubes were incubated in the dark for 15 min at room temperature. 1X Annexin V binding buffer (500 μ) was added to wash the cells. Then the samples were ready to be analyzed by flow cytometry (FACS).

Cytometric analysis

Cytometric analysis has been described in our previous studies (24,26). Briefly, cells (1×106 cells/sample) were washed with fluorescence-activated cell sorting staining buffer (phosphate-buffered saline, 2% fetal bovine serum or 1% bovine serum albumin, 0.1% sodium azide). All samples were incubated with anti-Fc receptor Ab (BD Biosciences), prior to incubation with other Abs diluted in fluorescence-activated cell sorting buffer supplemented with 2% anti-Fc receptor Ab. The samples were filtered immediately before analysis or cell sorting to remove any clumps. Data collection and analyses were performed on a FACSCalibur flow cytometer using CellQuest software.

Quantitative PCR analysis

Quantitative PCR analysis was described in our previous studies (24). Briefly, total RNA was extracted from B cells with TRIzol (Invitrogen-Life Technologies, Carlsbad, CA, USA). The final RNA pellets were dissolved in 0.1 mM EDTA (2 μl/mg original wet weight). Reverse transcription reactions were carried out on 22 μl of sample using sSuperScript II RNAse H-Reverse Transcriptase (Invitrogen-Life Technologies) in a reaction volume of 40 μl. All samples were diluted in 160 μl nuclease-free water. qPCR was employed to quantify mouse Grm3 gene expression from the cDNA samples. Sequences of primer pairs are available upon request. Mouse Grm3 mRNA expression was normalized to the levels of the β-actin gene.

Western blot analysis

Western blot analysis was described in our previous studies (24). Briefly, whole-cell lysates were prepared for western blotting and blots were probed with anti-mouse β-actin and anti-mouse Grm3 antibody. Preimmune serum was used in parallel as controls and HRP-conjugated secondary F(ab′)2 (Zymed Laboratories, San Francisco, CA, USA) were used in concert with the ECL detection system (Amersham Life Science, Arlington Heights, IL, USA).

Control, Grm3 or Foxo1-specific shRNA infected SP 2/0 cells

SP 2/0 cells were infected with control, Grm3 or Foxo1-specific shRNA using standard methods as described in our previous studies (24,26). Briefly, in a 6-well tissue culture plate, 2×105 cells/well were seeded in 2 ml antibiotic-free normal growth medium supplemented with FBS. Cells were incubated for 24 h at 37°C in a CO2 incubator until 60–80% confluent. 1× 106 infectious units of virus (IFU) of control, Grm3 or Foxo1-specific shRNA-expressing lentivirus and 10 μg/ml polybrene were added into the culture. On day 1 after the infection, the transfection mixture was removed and 1X normal growth medium was added into the culture.

EGFP+ cell sorting

On days 3 after the infection, cells were sorted using multicolor flow cytometry. All flow cytometry data were acquired with FACSCanto, FACSCanto II, or FACSAria (BD Biosciences), gated on live lymphocyte-sized cells on the basis of forward and side scatter, and analyzed using FlowJo software (Tree Star, Inc., Ashland, OR, USA).

SP 2/0 xenograft mouse model

To evaluate tumor growth in mouse models, 200 μl of cell suspension from 5×106 SP 2/0 expressing GFP/Grm3 shRNA and SP 2/0 cells expressing GFP/control shRNA were subcutaneously injected into the left and right sides of the back of each Balb/c or nude mouse. Mice were sacrificed on day 10 after the injection. Tumor volumes were determined by measuring the major (L) and minor (W) diameters with an electronic caliper. The tumor volume was calculated according to the following formula: Tumor volume = π/6 × L × W2.

Plasmids and cell transfection

cDNA encoding Foxo1 (1-149), Foxo1 (1-400) and Foxo1 (1-655) corresponding to amino acids 1-149, 1-400, 1-655 of Foxo1 was amplified from cDNA encoding Foxo1 (Addgene, Cambridge, MA, USA) by PCR and subcloned into plasmid pEGFP-N1. SP 2/0 cells were transfected with the appropriate amount of plasmid (5–20 μg) using Lipofectamine 2000 according to the manufacturer’s instructions.

Statistical analysis

Statistics were generated using t-test in GraphPad Prism version 5.0 (GraphPad Software, Inc., La Jolla, CA, USA) and values are represented as mean ± standard error of the mean (SEM). Results were considered statistically significant at P<0.05.

Results

Grm3 expresses on the surface of B-cell-related tumor cells

To explore whether Grm3 play an important role in the apoptosis in B-cell-related tumor, we first determined whether B-cell-related tumor cell lines can express Grm3. Human B-cell leukemia Nalm-6 cells and mouse myeloma SP 2/0 cells were selected because Pre-B Nalm-6 cells and plasma SP 2/0 cells represent two different stages of B-cell development and two different species (human and mouse). This is proved by our data suggesting that SP 2/0 cells but not Nalm-6 cells express CD138, a marker on the surface of plasma cells (Fig. 1). As expected, we found that both Nalm-6 cells and SP 2/0 cells could express Grm3 by flow cytometry (FACS) (Fig. 1). However, Grm3 was not expressed in CD138+ SP 2/0 cells (Fig. 1), making us to propose that Grm3 would be expressed in apoptotic cells.

Figure 1

Grm3 expresses on the surface of B-cell-related tumor cells. Human B-cell leukemia cell line Nalm-6 and mouse myeloma cell line SP 2/0 cells were stained with fluorescence-conjugated anti-mouse CD138 and Grm3 antibodies and analyzed by flow cytometry (FACS). Isotype was used as the staining control. Quadrants indicate percentage of Grm3- or CD138-expressing cells. Data are representative of six independent experiments.

Grm3 is expressed in apoptotic cells

To determine whether Grm3 is expressed in apoptotic cells, we used Annexin V and phospholine iodide (PI) staining to mark the apoptotic cells. As expected, we found that Grm3 was expressed in Annexin V+ and PI+ cells of SP 2/0 (Fig. 2A) and Nalm-6 (Fig. 2B) cells, whereas live cells did not express Grm3. These results suggest that Grm3 is expressed in apoptotic cells.

Figure 2

Grm3 is expressed in apoptotic cells. (A) SP 2/0 and (B) Nalm-6 cells were stained with fluorescence-conjugated anti-mouse Grm3 antibody, Annexin V and phospholine iodide (PI), and analyzed by FACS. Isotype and no staining were used as the staining control. Quadrants indicate percentage of Grm3-expressing, Annexin-V- and PI-staining cells. Data are representative of six independent experiments.

To examine which apoptotic stage Grm3 expression emerged, we used Annexin V and PI co-staining assay to distinguish different apoptotic stages. We analyzed mean fluorescence intensity (MFI) of Grm3 expression in Annexin V−PI−, Annexin V+PI−, Annexin V+PIlo, Annexin V+PIhi, Annexin V-PIhi cell subpopulations (Fig. 3, left panel). The data demonstrated that Grm3 MFIis the highest in Annexin V+PIlo cell subpopulation of SP 2/0 (Fig. 3A) and Nalm-6 (Fig. 3B) cells. These results suggest that Grm3 is expressed mainly in the middle stage of apoptosis.

Figure 3

Grm3 is expressed mainly in the middle stage of apoptosis. (A) SP 2/0 and (B) Nalm-6 cells were stained with fluorescence-conjugated anti-mouse Grm3 antibody, Annexin V and PI, and analyzed by FACS. Quadrants indicate percentage of Annexin V- and PI-staining cells (left panel). Mean fluorescence intensity (MFI) of Grm3 expression in Annexin V−PI−, Annexin V+PI−, Annexin V+PIlo, Annexin V+PIhi, Annexin V−PIhi cell subpopulations were analyzed by FACS (right panel). Data are representative of six independent experiments.

Apoptosis-induced drugs can effectively induce Grm3 expression

To determine whether apoptosis-induced drugs can effectively induce Grm3 expression, we first used FK506 (tacrolimus), a generally applied immunosuppressant in organ transplantation and recently reported to induce apoptosis in prostate cancer (27). We found that 2.5 μg/ml FK506 could effectively induce SP 2/0 cell apoptosis (Fig. 4A). Furthermore, qPCR (Fig. 4B) and western blot analysis (Fig. 4C and D) assays demonstrated that apoptosis significantly upregulated Grm3 mRNA and protein expression in SP 2/0 cells. In addition, FACS analysis showed that FK506 dose-dependently induced Grm3 expression in SP 2/0 cells (Fig. 4E). Compared with SP 2/0 cells, human embryonic kidney 293T cells could not effectively be induced to express Grm3 (Fig. 4F). These results are in line with our previous study suggesting that Grm3 expression was induced mainly in B cells (24).

Figure 4

Apoptosis-induced reagent FK506 upregulates Grm3 expression. (A–D) SP 2/0 cells were cultured for 24 h in the medium with 2.5 μg/ml apoptosis-induced reagent FK506. (A) Cells were stained with PI and analyzed by FACS. Quadrants indicate percentage of PI-staining cells. (B–D) Grm3 mRNA and protein expression analyzed by qPCR (B) and western blot (C) assays, respectively. (D) Band intensities of Grm3 and GAPDH in (C) were quantified by Image-Pro Plus 5.0 software. The density ratios of Grm3 to GAPDH are shown. (E and F) SP 2/0 (E) and 293T (F) cells were cultured for 24 h in the medium with 2.5 and 5 μg/ml FK506. Cells were stained with fluorescence-conjugated anti-mouse Grm3 antibody and PI, and analyzed by FACS. Isotype and no staining were used as the staining control. Quadrants indicate percentage of Grm3-expressing and PI-staining cells. (B and D) Data are shown as mean ± SEM (n=3) of three independent experiments. *P<0.05, ***P<0.001, (two tailed Student’s t-test).

Low dose of bortezomib, first-line drug in patients with newly diagnosed multiple myeloma, could effectively induce apoptosis and Grm3 expression (Fig. 5). Antineoplastic agents such as nocodazole and monastrol could also effectively induce apoptosis and Grm3 expression (Fig. 5). However, rapamycin, a drug which prevents activation of T cells and B cells by inhibiting the production of interleukin-2 (IL-2) in organ transplantation, could not induce SP 2/0 cell apoptosis (Fig. 5). Therefore, it could not effectively induce Grm3 expression (Fig. 5). Together, our data suggest that apoptosis-induced drugs can effectively induce Grm3 expression in SP 2/0 cells.

Figure 5

Bortezomib, nocodazole, monastrol and rapamycin induce apoptosis and Grm3 expression. SP 2/0 cells were cultured for 24 h in the medium contained with 0, 0.05 and 0.25 μg/ml bortezomib, 1, 4 and 10 μg/ml nocodazole, 10, 50 and 100 μg/ml monastrol, and 1, 10 and 50 μg/ml rapamycin. Cells were stained with fluorescence-conjugated anti-mouse Grm3 antibody and Annexin V, and analyzed by FACS. Quadrants indicate percentage of Grm3-expressing and Annexin V-staining cells. Data are representative of six independent experiments.

Grm3 deficiency promotes SP 2/0 xenograft tumor progression by suppressing cell apoptosis

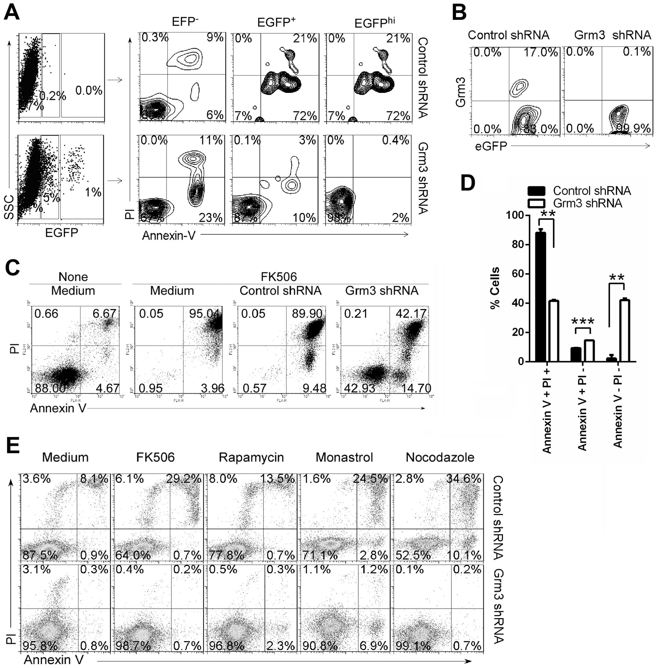
To explore the role of Grm3 in B-cell-related tumor cell apoptosis, we first used Grm3-specific shRNA to knock down the Grm3 expression in SP2/0 cells. We found that the level of EGFP expression is negatively associated with cell apoptosis in Grm3 shRNA-infected SP 2/0 cells, whereas the level of EGFP expression is positively associated with cell apoptosis in control shRNA-infected SP 2/0 cells (Fig. 6A). In addition, FACS analysis demonstrated that Grm3 shRNA effectively depleted Grm3 expression in EGFP+ cells (Fig. 6B). Together, our data suggest that Grm3 deficiency suppresses SP 2/0 cell apoptosis. Furthermore, we found that Grm3 deficiency could effectively reduce FK506-, rapamycin-, monastrol- or nocodazole-induced SP 2/0 cell apoptosis (Fig. 6C–E).

Figure 6

Grm3 deficiency suppresses cell apoptosis. SP 2/0 cells were infected with control- or Grm3-specific shRNA (with EGFP)-expressing lentivirus. On day 3 after infection, cells were collected. (A) Cells were stained with Annexin V and PI, and analyzed by FACS. Quadrants indicate percentage of EGFP−, EGFPlo and EGFPhi-expressing cells (left panel), Annexin V- and PI-staining cells in EGFP−, EGFPlo and EGFPhi cell subpopulations (right panel). (B) Cells were stained with fluorescence-conjugated anti-mouse Grm3 antibody, and analyzed by FACS. Quadrants indicate percentage of Grm3-expressing cells in EGFP+ cells. (C–E) EGFP+ cells were sorted by FACS and cultured in the medium contained with 10 μg/ml FK506 (C and D), 2.5 μg/ml FK506, 50 μg/ml rapamycin, 25 μg/ml monastrol, 10 μg/ml nocodazole (E). Quadrants indicate percentage of Annexin V- and PI-staining cells. (A–E) Data are representative of three independent experiments. (D) Data are shown as mean ± SEM (n=3) of three independent experiments. **P<0.01, ***P<0.001, (two tailed Student’s t-test).

To further determine the effect of Grm3 deficiency on in vivo tumor progression, SP 2/0 xenograft mouse models were developed in Balb/c and nude mice. SP 2/0 cells were infected with control- or Grm3-specific shRNA (with EGFP)-expressing lentivirus and sorted by FACS based on EGFP expression. EGFP+ cells/mouse (5×106) were subcutaneously injected into Balb/C (5 mice/group) or nude (2 mice/group) mice. Our data demonstrated that Grm3 deficiency promoted in vivo tumor progression in Balb/c and nude mice (Fig. 7A). Tumor volumes and average tumor weights from each group were also measured. The results showed that Grm3 deficiency upregulated tumor volumes and weights in Balb/c, although the difference was not significant, whereas Grm3 deficiency significantly upregulated in vivo tumor volumes and weights in nude mice (Fig. 7B and C). Together, our results suggest that Grm3 deficiency promotes SP 2/0 xenograft tumor progression.

Figure 7

Grm3 deficiency promotes tumor progression in the SP 2/0 xenograft mouse model. SP 2/0 cells were infected with control- or Grm3-specific shRNA (with EGFP)-expressing lentivirus. On day 3 after infection, EGFP+ cells were sorted by FACS and 5×106 EGFP+ cells/mouse were subcutaneously injected into Balb/C (5 mice/group) or nude (2 mice/group) mice. Day 10, pictures of subcutaneous tumor tissues from each group are shown (A), tumor volumes (B) and average tumor weights (C) from each group were measured at sacrifice. Data are shown as mean ± SEM (n=10 for Balb/c mice, n=4 for nude mice) of two independent experiments. *P<0.05, (two tailed Student’s t-test).

To further explore the role of Grm3 in SP 2/0 cell apoptosis, we overexpressed Grm3 in SP 2/0 cells. We used control- or Grm3-expressing Lv81 (with EGFP) lentivirus to infect SP 2/0 cells. We analyzed cell apoptosis in EGFP+ cells by FACS. The results demonstrated that Grm3 overexpression upregulates cell apoptosis (Fig. 8).

Figure 8

Grm3 overexpression upregulates cell apoptosis. SP 2/0 cells were infected with control- or Grm3-expressing Lv81 (with EGFP) lentivirus. Day 3 after the infection, cells were collected. Cells were stained with Annexin V and PI, and analyzed by FACS. Quadrants indicate percentage of EGFP+ cells (upper panel), Annexin V- and PI-staining cells (lower panel). Data are representative of three independent experiments.

Grm3 mediates cell apoptosis by Foxo1

Grm3 are linked to the inhibition of the cyclic AMP cascade (24) and cAMP-PKA has been shown to phosphorylate FoxO1 (28). These results suggest that Grm3 may promote Foxo1 expression by suppressing Foxo1 phosphorylation. Thus, we proposed that Foxo1 mediated mechanisms underlie Grm3-induced SP 2/0 cell apopotosis. We first examined the effect of Grm3 deficiency on Foxo1 expression in SP 2/0 cells. The data demonstrated that compared with control, or Grm3-specific shRNA-infected SP 2/0 cells reduced Foxo1 expression in SP 2/0 cells (Fig. 9A). The results suggest that Grm3 deficiency reduce Foxo1 expression in SP 2/0 cells. To explore direct effect of Foxo1 on SP2/0 cells, SP 2/0 cells were transfected with plasmids pEGFP-N1 expressing Foxo1 (1-149), Foxo1 (1-400) or Foxo1 (1-655). The data showed that full-length Foxo1 could upregulate SP 2/0 cell apoptosis (Fig. 9B). In addition, we used Foxo1-specific shRNA to reduce Foxo1 expression in SP 2/0 cells. The results suggest that Foxo1-deficiency reduced FK506-induced SP 2/0 cell apoptosis (Fig. 9C). The effect of Foxo1-deficiency on cell apoptosis was approved by using B cells from CD19cre/+Foxo1F/+ and CD19cre/+Foxo1F/F (Fig. 9D). Together, our data suggest that Grm3 mediates cell apoptosis by regulating Foxo1 expression.

Figure 9

Grm3 mediates cell apoptosis by Foxo1. (A) SP 2/0 cells were infected with control- or Grm3-specific shRNA (with EGFP)-expressing lentivirus. On days 3 after infection, EGFP+ cells were sorted by FACS and subjected to western blot analysis. (B) SP 2/0 cells were transfected for 24 h with plasmids pEGFP-N1 expressing Foxo1 (1-149), Foxo1 (1-400) or Foxo1 (1-655) and cultured for 24 h in the medium with 2.5 μg/ml FK506. Day 3 after transfection, cells were stained with Annexin V and PI, and analyzed by FACS. Quadrants indicate percentage of Annexin V- and PI-staining cells in EGFP+ cells. (C) SP 2/0 cells were infected with control- or Foxo1-specific shRNA (with EGFP)-expressing lentivirus. Day 3 after infection, cells were collected and cultured for 24 h in the medium contained with 5 μg/ml FK506. Cells were stained with Annexin V and PI, and analyzed by FACS. Quadrants indicate percentage of EGFP-expressing cells (upper panel), Annexin V- and PI-staining cells in EGFP+ cell subpopulations (lower panel). (D) B cells from CD19cre/+Foxo1F/+ and CD19cre/+Foxo1F/F mice were cultured for 24 h in the medium contained with 1 μg/ml LPS plus 2.5 μg/ml FK506 or 0.05 μg/ml Bortezomib. Cells were stained with Annexin V and PI, and analyzed by FACS. Quadrants indicate percentage of Annexin V- and PI-staining cells. (A–D) Data are representative of three independent experiments.

Discussion

Cancer is a multifaceted disease comprising a combination of genetic, metabolic and signalling aberrations, which severely disrupt the normal homeostasis of cell growth and death (29). Cell apoptosis is closely associated with tumor resistance and susceptibility to various therapeutic agents (30). We found here that apoptosis-induced drugs could effectively induce apoptosis-controlled Grm3 expression in human B-cell leukemia cell line Nalm-6 cells and mouse myeloma cell line SP 2/0 cells. Compared with anticancer drugs, immunosuppressor rapamycin could not effectively induce Grm3 expression. Thus, Grm3 may be used as a susceptible indicator to various therapeutic agent-induced apoptosis of B-cell-related tumor. The impairment of cell death function is also often the reason for the development of chemotherapeutic resistance encountered during treatment (29). Undoubtedly, the mechanism underlying cell apoptosis will lead to novel anticancer agents (30). Our data suggest that apoptosis-controlled Grm3 may be a potential target for treatment of B-cell-related tumor.

Grm3 belongs to the metabotropic glutamate G protein-coupled receptor family that has been divided into 3 groups on the basis of sequence homology, putative signal transduction mechanisms and pharmacologic properties. GRM3 gene has been found to be associated with bipolar affective disorder (31). In addition, GRM3 expression is also reported in various types of human malignancies including glioma, ganglioglioma, laryngeal cell carcinoma and adrenocortical tumor and considered a key regulator of cell proliferation in these cancers. Furthermore, activating mutations in Grm3 was also identified in melanoma (32). We showed here that Grm3 could be induced on the surface of B-cell-related tumor Nalm-6 cells and SP 2/0 cells by apoptosis-induced drugs. The study provides evidence for Grm3 expression in the middle stage of B-cell-related tumor cell apoptosis.

Grm3, a group II receptor, is linked to the inhibition of the cyclic AMP cascade. Some literature demonstrates that cAMP/protein kinase A (PKA) induces apoptosis such as in immature T cells by inducing pro-apoptotic protein BIM (33), in aluminum chloride-treated lymphocytes by inhibiting NF-κB (34). Other studies suggest that elevation of cAMP levels inhibits apoptosis such as in doxorubicin-treated Nalm-6 cells through induction of BAD phosphorylation and inhibition of p53 accumulation (35), in arsenic trioxide-treated acute promyelocytic leukemia cells by blocking caspase-3 activation (36). These results suggest that cAMP/PKA signaling pathway played a suppressive role in tumor cell apoptosis such as leukemia cells and Nalm-6. Thus, Grm3 may suppress cAMP/PKA signaling pathway to promote drug-induced Nalm-6 and SP 2/0 cell apoptosis.

cAMP/PKA reduces the nuclear localization of Foxo1 by phosphorylation (28,37) and phosphorylated Foxo1 protein are ubiquitin-dependently de-gradated (38). In accordance with these studies, our data showed here that Grm3, the inhibitor of the cyclic AMP cascade, induced Foxo1 expression. Recently, Foxo1 has been reported as a tumor suppressor in cervical cancer (39). In addition, Foxo1 downregulation contributes to the oncogenic program of primary mediastinal B-cell lymphoma (40). Substantial literature demonstrates that Foxo1 suppressed tumor by inducing apoptosis (41,42). In accordance with these studies, our data suggest that Grm3 limits multiple myeloma SP2/0 cell growth by inducing Foxo1-mediated apoptosis.

The majority of multiple myeloma patients relapse with the current treatment strategies, raising the need for alternative therapeutic approaches. Cellular immunotherapy is a rapidly evolving field and currently being translated into clinical trials with encouraging results in several cancer types, including multiple myeloma (43). Remarkable progress in gene expression profiling of B-cell lymphoma have led to the development of a variety of tumor-specific regimens. Novel agents target directly the pathways involved in signal transduction, leads to cancer cell apoptosis (44). Bortezomib is the first therapeutic proteasome inhibitor approved by the US FDA for treating relapsed multiple myeloma. We found here that compared with other anticancer drugs such as nocodazole and monastrol, bortezomib was the most effective drug in inducing SP 2/0 cell apoptosis and Grm3 expression. It is worth to further explore whether Grm3 can be used as an indicator in B-cell-related tumor susceptibility to therapeutic agents and a potential target in the treatment of B-cell-related tumor including multiple myeloma.

In conclusion, apoptosis-induced agents such as FK506, bortezomib, nocodazole, monastrol effectively induced Grm3 expression in human B-cell leukemia cell line Nalm-6 cells and mouse myeloma cell line SP 2/0 cells. Critically, Grm3 deficiency promotes SP 2/0 xenograft tumor progression by suppressing cell apoptosis, whereas Grm3 overexpression effectively upregulates SP 2/0 cell apoptosis. Finally, we showed that Grm3 mediated cell apoptosis by Foxo1. Together, our results suggest that Grm3 may be an indicator in B-cell-related tumor susceptibility to various therapeutic agents. It is worth further study whether Grm3 can be used as a potential target in the treatment of B-cell-related tumors including multiple myeloma and B-cell leukemia.

Acknowledgements

The present study was supported by the National Basic Research Program 973 Grants (2013CB530506 and 2015CB553704), the National Nature and Science Fund (81471529, 81401332, 81272320, 81471540 and 81472647), the Key Program of the Beijing Natural Science Foundation (7141007) and the Service Industry Scientific Research of National Health and Family Planning Commission of China (2015SQ00192).

References

1 

Belot A, Kasher PR, Trotter EW, Foray AP, Debaud AL, Rice GI, Szynkiewicz M, Zabot MT, Rouvet I, Bhaskar SS, et al: Protein kinase cδ deficiency causes mendelian systemic lupus erythematosus with B cell-defective apoptosis and hyperproliferation. Arthritis Rheum. 65:2161–2171. 2013. View Article : Google Scholar : PubMed/NCBI

2 

Rahman A and Isenberg DA: Systemic lupus erythematosus. N Engl J Med. 358:929–939. 2008. View Article : Google Scholar : PubMed/NCBI

3 

Anolik JH: B cell biology and dysfunction in SLE. Bull NYU Hosp Jt Dis. 65:182–186. 2007.PubMed/NCBI

4 

Furukawa F: Animal models of cutaneous lupus erythematosus and lupus erythematosus photosensitivity. Lupus. 6:193–202. 1997. View Article : Google Scholar : PubMed/NCBI

5 

Cohen PL and Eisenberg RA: Lpr and gld: Single gene models of systemic autoimmunity and lymphoproliferative disease. Annu Rev Immunol. 9:243–269. 1991. View Article : Google Scholar : PubMed/NCBI

6 

Favaloro B, Allocati N, Graziano V, Di Ilio C and De Laurenzi V: Role of apoptosis in disease. Aging (Albany, NY). 4:330–349. 2012. View Article : Google Scholar

7 

Reed JC: Molecular biology of chronic lymphocytic leukemia. Semin Oncol. 25:11–18. 1998.PubMed/NCBI

8 

Zhang Y, Dawson MI, Mohammad R, Rishi AK, Farhana L, Feng KC, Leid M, Peterson V, Zhang XK, Edelstein M, et al: Induction of apoptosis of human B-CLL and ALL cells by a novel retinoid and its nonretinoidal analog. Blood. 100:2917–2925. 2002. View Article : Google Scholar : PubMed/NCBI

9 

Kitada S, Andersen J, Akar S, Zapata JM, Takayama S, Krajewski S, Wang HG, Zhang X, Bullrich F, Croce CM, et al: Expression of apoptosis-regulating proteins in chronic lymphocytic leukemia: Correlations with In vitro and In vivo chemoresponses. Blood. 91:3379–3389. 1998.PubMed/NCBI

10 

Burz C, Berindan-Neagoe I, Balacescu O and Irimie A: Apoptosis in cancer: Key molecular signaling pathways and therapy targets. Acta Oncol. 48:811–821. 2009. View Article : Google Scholar : PubMed/NCBI

11 

Jazirehi AR: Regulation of apoptosis-associated genes by histone deacetylase inhibitors: Implications in cancer therapy. Anticancer Drugs. 21:805–813. 2010. View Article : Google Scholar : PubMed/NCBI

12 

Neznanov N, Komarov AP, Neznanova L, Stanhope-Baker P and Gudkov AV: Proteotoxic stress targeted therapy (PSTT): Induction of protein misfolding enhances the antitumor effect of the proteasome inhibitor bortezomib. Oncotarget. 2:209–221. 2011. View Article : Google Scholar : PubMed/NCBI

13 

Eberhard Y, Gronda M, Hurren R, Datti A, MacLean N, Ketela T, Moffat J, Wrana JL and Schimmer AD: Inhibition of SREBP1 sensitizes cells to death ligands. Oncotarget. 2:186–196. 2011. View Article : Google Scholar : PubMed/NCBI

14 

Goldberg AA, Beach A, Davies GF, Harkness TA, Leblanc A and Titorenko VI: Lithocholic bile acid selectively kills neuroblastoma cells, while sparing normal neuronal cells. Oncotarget. 2:761–782. 2011. View Article : Google Scholar : PubMed/NCBI

15 

Vincent FB, Morand EF and Mackay F: BAFF and innate immunity: New therapeutic targets for systemic lupus erythematosus. Immunol Cell Biol. 90:293–303. 2012. View Article : Google Scholar : PubMed/NCBI

16 

Vincent FB, Morand EF, Schneider P and Mackay F: The BAFF/APRIL system in SLE pathogenesis. Nat Rev Rheumatol. 10:365–373. 2014. View Article : Google Scholar : PubMed/NCBI

17 

Ma N, He Y, Xiao H, Han G, Chen G, Wang Y, Wang K, Hou C, Yang X, Marrero B, et al: BAFF maintains T-cell survival by inducing OPN expression in B cells. Mol Immunol. 57:129–137. 2014. View Article : Google Scholar

18 

Moon EY, Yi KY and Lee S: An increase in B cell apoptosis by interfering BAFF-BAFF-R interaction with small synthetic molecules. Int Immunopharmacol. 11:1523–1533. 2011. View Article : Google Scholar : PubMed/NCBI

19 

Nestorov I, Munafo A, Papasouliotis O and Visich J: Pharmacokinetics and biological activity of atacicept in patients with rheumatoid arthritis. J Clin Pharmacol. 48:406–417. 2008. View Article : Google Scholar : PubMed/NCBI

20 

Ma N, Xing C, Xiao H, He Y, Han G, Chen G, Hou C, Marrero B, Wang Y, Zhang S, et al: BAFF suppresses IL-15 expression in B cells. J Immunol. 192:4192–4201. 2014. View Article : Google Scholar : PubMed/NCBI

21 

Carbonatto M, Yu P, Bertolino M, Vigna E, Steidler S, Fava L, Daghero C, Roattino B, Onidi M, Ardizzone M, et al: Nonclinical safety, pharmacokinetics, and pharmacodynamics of atacicept. Toxicol Sci. 105:200–210. 2008. View Article : Google Scholar : PubMed/NCBI

22 

Yang S, Li JY and Xu W: Role of BAFF/BAFF-R axis in B-cell non-Hodgkin lymphoma. Crit Rev Oncol Hematol. 91:113–122. 2014. View Article : Google Scholar : PubMed/NCBI

23 

Wild J, Schmiedel BJ, Maurer A, Raab S, Prokop L, Stevanović S, Dörfel D, Schneider P and Salih HR: Neutralization of (NK-cell-derived) B-cell activating factor by Belimumab restores sensitivity of chronic lymphoid leukemia cells to direct and Rituximab-induced NK lysis. Leukemia. 29:1676–1683. 2015. View Article : Google Scholar : PubMed/NCBI

24 

Ma N, Liu X, Xing C, Wang X, Wei Y, Han G, Chen G, Hou C, Shen B, Li Y, et al: Ligation of metabotropic glutamate receptor 3 (Grm3) ameliorates lupus-like disease by reducing B cells. Clin Immunol. 160:142–154. 2015. View Article : Google Scholar : PubMed/NCBI

25 

Rieger AM, Nelson KL, Konowalchuk JD and Barreda DR: Modified annexin V/propidium iodide apoptosis assay for accurate assessment of cell death. J Vis Exp. 50:25972011.PubMed/NCBI

26 

Wang X, Wei Y, Xiao H, Liu X, Zhang Y, Han G, Chen G, Hou C, Ma N, Shen B, et al: A novel IL-23p19/Ebi3 (IL-39) cytokine mediates inflammation in Lupus-like mice. Eur J Immunol. 46:1343–1350. 2016. View Article : Google Scholar : PubMed/NCBI

27 

Kawahara T, Kashiwagi E, Ide H, Li Y, Zheng Y, Ishiguro H and Miyamoto H: The role of NFATc1 in prostate cancer progression: Cyclosporine A and tacrolimus inhibit cell proliferation, migration, and invasion. Prostate. 75:573–584. 2015. View Article : Google Scholar : PubMed/NCBI

28 

Lee JW, Chen H, Pullikotil P and Quon MJ: Protein kinase A-alpha directly phosphorylates FoxO1 in vascular endothelial cells to regulate expression of vascular cellular adhesion molecule-1 mRNA. J Biol Chem. 286:6423–6432. 2011. View Article : Google Scholar

29 

Long JS and Ryan KM: New frontiers in promoting tumour cell death: Targeting apoptosis, necroptosis and autophagy. Oncogene. 31:5045–5060. 2012. View Article : Google Scholar : PubMed/NCBI

30 

Horwacik I and Rokita H: Targeting of tumor-associated ganglio-sides with antibodies affects signaling pathways and leads to cell death including apoptosis. Apoptosis. 20:679–688. 2015. View Article : Google Scholar : PubMed/NCBI

31 

Kandaswamy R, McQuillin A, Sharp SI, Fiorentino A, Anjorin A, Blizard RA, Curtis D and Gurling HM: Genetic association, mutation screening, and functional analysis of a Kozak sequence variant in the metabotropic glutamate receptor 3 gene in bipolar disorder. JAMA Psychiatry. 70:591–598. 2013. View Article : Google Scholar : PubMed/NCBI

32 

Prickett TD, Wei X, Cardenas-Navia I, Teer JK, Lin JC, Walia V, Gartner J, Jiang J, Cherukuri PF, Molinolo A, et al: Exon capture analysis of G protein-coupled receptors identifies activating mutations in GRM3 in melanoma. Nat Genet. 43:1119–1126. 2011. View Article : Google Scholar : PubMed/NCBI

33 

Zambon AC, Wilderman A, Ho A and Insel PA: Increased expression of the pro-apoptotic protein BIM, a mechanism for cAMP/protein kinase A (PKA)-induced apoptosis of immature T cells. J Biol Chem. 286:33260–33267. 2011. View Article : Google Scholar : PubMed/NCBI

34 

Xu F, Wang J, Cao Z, Song M, Fu Y, Zhu Y and Li Y: cAMP/PKA signaling pathway induces apoptosis by inhibited NF-κB in aluminum chloride-treated lymphocytes in vitro. Biol Trace Elem Res. 170:424–431. 2016. View Article : Google Scholar

35 

Fatemi A, Kazemi A, Kashiri M and Safa M: Elevation of cAMP levels inhibits doxorubicin-induced apoptosis in Pre- B ALL NALM-6 cells through induction of BAD phosphorylation and inhibition of P53 accumulation. Int J Mol Cell Med. 4:94–102. 2015.PubMed/NCBI

36 

Safa M, Mousavizadeh K, Noori S, Pourfathollah A and Zand H: cAMP protects acute promyelocytic leukemia cells from arsenic trioxide-induced caspase-3 activation and apoptosis. Eur J Pharmacol. 736:115–123. 2014. View Article : Google Scholar : PubMed/NCBI

37 

Cochran BJ, Bisoendial RJ, Hou L, Glaros EN, Rossy J, Thomas SR, Barter PJ and Rye KA: Apolipoprotein A-I increases insulin secretion and production from pancreatic β-cells via a G-protein-cAMP-PKA-FoxO1-dependent mechanism. Arterioscler Thromb Vasc Biol. 34:2261–2267. 2014. View Article : Google Scholar : PubMed/NCBI

38 

Vogt PK, Jiang H and Aoki M: Triple layer control: Phosphorylation, acetylation and ubiquitination of FOXO proteins. Cell Cycle. 4:908–913. 2005. View Article : Google Scholar : PubMed/NCBI

39 

Zhang B, Gui LS, Zhao XL, Zhu LL and Li QW: FOXO1 is a tumor suppressor in cervical cancer. Genet Mol Res. 14:6605–6616. 2015. View Article : Google Scholar : PubMed/NCBI

40 

Xie L, Ritz O, Leithäuser F, Guan H, Färbinger J, Weitzer CD, Gehringer F, Bruederlein S, Holzmann K, Vogel MJ, et al: FOXO1 downregulation contributes to the oncogenic program of primary mediastinal B-cell lymphoma. Oncotarget. 5:5392–5402. 2014. View Article : Google Scholar : PubMed/NCBI

41 

Hwang KE, Park DS, Kim YS, Kim BR, Park SN, Lee MK, Park SH, Yoon KH, Jeong ET and Kim HR: Prx1 modulates the chemosensitivity of lung cancer to docetaxel through suppression of FOXO1-induced apoptosis. Int J Oncol. 43:72–78. 2013.PubMed/NCBI

42 

Marshall AD, Picchione F, Geltink RI and Grosveld GC: PAX3-FOXO1 induces up-regulation of Noxa sensitizing alveolar rhabdomyosarcoma cells to apoptosis. Neoplasia. 15:738–748. 2013. View Article : Google Scholar : PubMed/NCBI

43 

Binsfeld M, Fostier K, Muller J, Baron F, Schots R, Beguin Y, Heusschen R and Caers J: Cellular immunotherapy in multiple myeloma: Lessons from preclinical models. Biochim Biophys Acta. 1846:392–404. 2014.PubMed/NCBI

44 

Witkowska M and Smolewski P: Emerging immunotherapy and strategies directly targeting B cells for the treatment of diffuse large B-cell lymphoma. Immunotherapy. 7:37–46. 2015. View Article : Google Scholar : PubMed/NCBI

Related Articles

  • Abstract
  • View
  • Download
  • Twitter
Copy and paste a formatted citation
Spandidos Publications style
Liu X, Zhang Y, Wang Z, Wang X, Zhu G, Han G, Chen G, Hou C, Wang T, Shen B, Shen B, et al: Metabotropic glutamate receptor 3 is involved in B-cell-related tumor apoptosis. Int J Oncol 49: 1469-1478, 2016.
APA
Liu, X., Zhang, Y., Wang, Z., Wang, X., Zhu, G., Han, G. ... Wang, R. (2016). Metabotropic glutamate receptor 3 is involved in B-cell-related tumor apoptosis. International Journal of Oncology, 49, 1469-1478. https://doi.org/10.3892/ijo.2016.3623
MLA
Liu, X., Zhang, Y., Wang, Z., Wang, X., Zhu, G., Han, G., Chen, G., Hou, C., Wang, T., Shen, B., Li, Y., Ma, N., Xiao, H., Wang, R."Metabotropic glutamate receptor 3 is involved in B-cell-related tumor apoptosis". International Journal of Oncology 49.4 (2016): 1469-1478.
Chicago
Liu, X., Zhang, Y., Wang, Z., Wang, X., Zhu, G., Han, G., Chen, G., Hou, C., Wang, T., Shen, B., Li, Y., Ma, N., Xiao, H., Wang, R."Metabotropic glutamate receptor 3 is involved in B-cell-related tumor apoptosis". International Journal of Oncology 49, no. 4 (2016): 1469-1478. https://doi.org/10.3892/ijo.2016.3623
Copy and paste a formatted citation
x
Spandidos Publications style
Liu X, Zhang Y, Wang Z, Wang X, Zhu G, Han G, Chen G, Hou C, Wang T, Shen B, Shen B, et al: Metabotropic glutamate receptor 3 is involved in B-cell-related tumor apoptosis. Int J Oncol 49: 1469-1478, 2016.
APA
Liu, X., Zhang, Y., Wang, Z., Wang, X., Zhu, G., Han, G. ... Wang, R. (2016). Metabotropic glutamate receptor 3 is involved in B-cell-related tumor apoptosis. International Journal of Oncology, 49, 1469-1478. https://doi.org/10.3892/ijo.2016.3623
MLA
Liu, X., Zhang, Y., Wang, Z., Wang, X., Zhu, G., Han, G., Chen, G., Hou, C., Wang, T., Shen, B., Li, Y., Ma, N., Xiao, H., Wang, R."Metabotropic glutamate receptor 3 is involved in B-cell-related tumor apoptosis". International Journal of Oncology 49.4 (2016): 1469-1478.
Chicago
Liu, X., Zhang, Y., Wang, Z., Wang, X., Zhu, G., Han, G., Chen, G., Hou, C., Wang, T., Shen, B., Li, Y., Ma, N., Xiao, H., Wang, R."Metabotropic glutamate receptor 3 is involved in B-cell-related tumor apoptosis". International Journal of Oncology 49, no. 4 (2016): 1469-1478. https://doi.org/10.3892/ijo.2016.3623
Follow us
  • Twitter
  • LinkedIn
  • Facebook
About
  • Spandidos Publications
  • Careers
  • Cookie Policy
  • Privacy Policy
How can we help?
  • Help
  • Live Chat
  • Contact
  • Email to our Support Team