Spandidos Publications Logo
  • About
    • About Spandidos
    • Aims and Scopes
    • Abstracting and Indexing
    • Editorial Policies
    • Reprints and Permissions
    • Job Opportunities
    • Terms and Conditions
    • Contact
  • Journals
    • All Journals
    • Oncology Letters
      • Oncology Letters
      • Information for Authors
      • Editorial Policies
      • Editorial Board
      • Aims and Scope
      • Abstracting and Indexing
      • Bibliographic Information
      • Archive
    • International Journal of Oncology
      • International Journal of Oncology
      • Information for Authors
      • Editorial Policies
      • Editorial Board
      • Aims and Scope
      • Abstracting and Indexing
      • Bibliographic Information
      • Archive
    • Molecular and Clinical Oncology
      • Molecular and Clinical Oncology
      • Information for Authors
      • Editorial Policies
      • Editorial Board
      • Aims and Scope
      • Abstracting and Indexing
      • Bibliographic Information
      • Archive
    • Experimental and Therapeutic Medicine
      • Experimental and Therapeutic Medicine
      • Information for Authors
      • Editorial Policies
      • Editorial Board
      • Aims and Scope
      • Abstracting and Indexing
      • Bibliographic Information
      • Archive
    • International Journal of Molecular Medicine
      • International Journal of Molecular Medicine
      • Information for Authors
      • Editorial Policies
      • Editorial Board
      • Aims and Scope
      • Abstracting and Indexing
      • Bibliographic Information
      • Archive
    • Biomedical Reports
      • Biomedical Reports
      • Information for Authors
      • Editorial Policies
      • Editorial Board
      • Aims and Scope
      • Abstracting and Indexing
      • Bibliographic Information
      • Archive
    • Oncology Reports
      • Oncology Reports
      • Information for Authors
      • Editorial Policies
      • Editorial Board
      • Aims and Scope
      • Abstracting and Indexing
      • Bibliographic Information
      • Archive
    • Molecular Medicine Reports
      • Molecular Medicine Reports
      • Information for Authors
      • Editorial Policies
      • Editorial Board
      • Aims and Scope
      • Abstracting and Indexing
      • Bibliographic Information
      • Archive
    • World Academy of Sciences Journal
      • World Academy of Sciences Journal
      • Information for Authors
      • Editorial Policies
      • Editorial Board
      • Aims and Scope
      • Abstracting and Indexing
      • Bibliographic Information
      • Archive
    • International Journal of Functional Nutrition
      • International Journal of Functional Nutrition
      • Information for Authors
      • Editorial Policies
      • Editorial Board
      • Aims and Scope
      • Abstracting and Indexing
      • Bibliographic Information
      • Archive
    • International Journal of Epigenetics
      • International Journal of Epigenetics
      • Information for Authors
      • Editorial Policies
      • Editorial Board
      • Aims and Scope
      • Abstracting and Indexing
      • Bibliographic Information
      • Archive
    • Medicine International
      • Medicine International
      • Information for Authors
      • Editorial Policies
      • Editorial Board
      • Aims and Scope
      • Abstracting and Indexing
      • Bibliographic Information
      • Archive
  • Articles
  • Information
    • Information for Authors
    • Information for Reviewers
    • Information for Librarians
    • Information for Advertisers
    • Conferences
  • Language Editing
Spandidos Publications Logo
  • About
    • About Spandidos
    • Aims and Scopes
    • Abstracting and Indexing
    • Editorial Policies
    • Reprints and Permissions
    • Job Opportunities
    • Terms and Conditions
    • Contact
  • Journals
    • All Journals
    • Biomedical Reports
      • Information for Authors
      • Editorial Policies
      • Editorial Board
      • Aims and Scope
      • Abstracting and Indexing
      • Bibliographic Information
      • Archive
    • Experimental and Therapeutic Medicine
      • Information for Authors
      • Editorial Policies
      • Editorial Board
      • Aims and Scope
      • Abstracting and Indexing
      • Bibliographic Information
      • Archive
    • International Journal of Epigenetics
      • Information for Authors
      • Editorial Policies
      • Editorial Board
      • Aims and Scope
      • Abstracting and Indexing
      • Bibliographic Information
      • Archive
    • International Journal of Functional Nutrition
      • Information for Authors
      • Editorial Policies
      • Editorial Board
      • Aims and Scope
      • Abstracting and Indexing
      • Bibliographic Information
      • Archive
    • International Journal of Molecular Medicine
      • Information for Authors
      • Editorial Policies
      • Editorial Board
      • Aims and Scope
      • Abstracting and Indexing
      • Bibliographic Information
      • Archive
    • International Journal of Oncology
      • Information for Authors
      • Editorial Policies
      • Editorial Board
      • Aims and Scope
      • Abstracting and Indexing
      • Bibliographic Information
      • Archive
    • Medicine International
      • Information for Authors
      • Editorial Policies
      • Editorial Board
      • Aims and Scope
      • Abstracting and Indexing
      • Bibliographic Information
      • Archive
    • Molecular and Clinical Oncology
      • Information for Authors
      • Editorial Policies
      • Editorial Board
      • Aims and Scope
      • Abstracting and Indexing
      • Bibliographic Information
      • Archive
    • Molecular Medicine Reports
      • Information for Authors
      • Editorial Policies
      • Editorial Board
      • Aims and Scope
      • Abstracting and Indexing
      • Bibliographic Information
      • Archive
    • Oncology Letters
      • Information for Authors
      • Editorial Policies
      • Editorial Board
      • Aims and Scope
      • Abstracting and Indexing
      • Bibliographic Information
      • Archive
    • Oncology Reports
      • Information for Authors
      • Editorial Policies
      • Editorial Board
      • Aims and Scope
      • Abstracting and Indexing
      • Bibliographic Information
      • Archive
    • World Academy of Sciences Journal
      • Information for Authors
      • Editorial Policies
      • Editorial Board
      • Aims and Scope
      • Abstracting and Indexing
      • Bibliographic Information
      • Archive
  • Articles
  • Information
    • For Authors
    • For Reviewers
    • For Librarians
    • For Advertisers
    • Conferences
  • Language Editing
Login Register Submit
  • This site uses cookies
  • You can change your cookie settings at any time by following the instructions in our Cookie Policy. To find out more, you may read our Privacy Policy.

    I agree
Search articles by DOI, keyword, author or affiliation
Search
Advanced Search
presentation
International Journal of Oncology
Join Editorial Board Propose a Special Issue
Print ISSN: 1019-6439 Online ISSN: 1791-2423
Journal Cover
December-2016 Volume 49 Issue 6

Full Size Image

Cover Legend PDF

Sign up for eToc alerts
Recommend to Library

Journals

International Journal of Molecular Medicine

International Journal of Molecular Medicine

International Journal of Molecular Medicine is an international journal devoted to molecular mechanisms of human disease.

International Journal of Oncology

International Journal of Oncology

International Journal of Oncology is an international journal devoted to oncology research and cancer treatment.

Molecular Medicine Reports

Molecular Medicine Reports

Covers molecular medicine topics such as pharmacology, pathology, genetics, neuroscience, infectious diseases, molecular cardiology, and molecular surgery.

Oncology Reports

Oncology Reports

Oncology Reports is an international journal devoted to fundamental and applied research in Oncology.

Experimental and Therapeutic Medicine

Experimental and Therapeutic Medicine

Experimental and Therapeutic Medicine is an international journal devoted to laboratory and clinical medicine.

Oncology Letters

Oncology Letters

Oncology Letters is an international journal devoted to Experimental and Clinical Oncology.

Biomedical Reports

Biomedical Reports

Explores a wide range of biological and medical fields, including pharmacology, genetics, microbiology, neuroscience, and molecular cardiology.

Molecular and Clinical Oncology

Molecular and Clinical Oncology

International journal addressing all aspects of oncology research, from tumorigenesis and oncogenes to chemotherapy and metastasis.

World Academy of Sciences Journal

World Academy of Sciences Journal

Multidisciplinary open-access journal spanning biochemistry, genetics, neuroscience, environmental health, and synthetic biology.

International Journal of Functional Nutrition

International Journal of Functional Nutrition

Open-access journal combining biochemistry, pharmacology, immunology, and genetics to advance health through functional nutrition.

International Journal of Epigenetics

International Journal of Epigenetics

Publishes open-access research on using epigenetics to advance understanding and treatment of human disease.

Medicine International

Medicine International

An International Open Access Journal Devoted to General Medicine.

Journal Cover
December-2016 Volume 49 Issue 6

Full Size Image

Cover Legend PDF

Sign up for eToc alerts
Recommend to Library

  • Article
  • Citations
    • Cite This Article
    • Download Citation
    • Create Citation Alert
    • Remove Citation Alert
    • Cited By
  • Similar Articles
    • Related Articles (in Spandidos Publications)
    • Similar Articles (Google Scholar)
    • Similar Articles (PubMed)
  • Download PDF
  • Download XML
  • View XML
Article

ADAM17 promotes epithelial-mesenchymal transition via TGF-β/Smad pathway in gastric carcinoma cells

  • Authors:
    • Min Xu
    • Hailang Zhou
    • Chunli Zhang
    • Junbo He
    • Hong Wei
    • Meng Zhou
    • Ying Lu
    • Yaocheng Sun
    • Jerry Wanming Ding
    • Jian Zeng
    • Wanxin Peng
    • Fengyi Du
    • Aihua Gong
  • View Affiliations / Copyright

    Affiliations: Department of Gastroenterology, Affiliated Hospital of Jiangsu University, Jiangsu University, Zhenjiang, Jiangsu, P.R. China, Department of Physiology and Pharmacology, Schulich School of Medicine and Dentistry, The University of Western Ontario, London, ON, N6A 5C1, Canada, Department of Cell Biology, School of Medicine, Jiangsu University, Zhenjiang, Jiangsu, P.R. China
  • Pages: 2520-2528
    |
    Published online on: October 21, 2016
       https://doi.org/10.3892/ijo.2016.3744
  • Expand metrics +
Metrics: Total Views: 0 (Spandidos Publications: | PMC Statistics: )
Metrics: Total PDF Downloads: 0 (Spandidos Publications: | PMC Statistics: )
Cited By (CrossRef): 0 citations Loading Articles...

This article is mentioned in:



Abstract

Although a disintegrin and metalloproteinase-17 (ADAM17) overexpression has been demonstrated in numerous human tumors including gastric cancer, its role in gastric cancer development remains to be clarified. In the present study, we identify that ADAM17 activates TGF-β/Smad signaling to promote epithelial-mesenchymal transition (EMT) in gastric cancer cells. We found that ADAM17 promotes proliferation, migration and invasion in gastric carcinoma cells. Subsequently, we revealed that silencing ADAM17 induces the expression of epithelial marker of E-cadherin and downregulates expression of mesenchymal markers including N-cadherin, vimentin and Snail in MGC803 and MKN45 cells, whereas ADAM17 overexpression reverses these changes in BGC823 and HGC27 cells. Furthermore, ADAM17 knockdown significantly inhibits the expression of TGF-β and its downstream signaling molecules p-Smad2 and p-Smad3 in MGC803 and MKN45 cells. Consistently, ADAM17 overexpression reversed these changes in BGC823 and HGC27 cells. These results suggest that ADAM17 promotes epithelial-mesenchymal transition via the TGF-β/Smad pathway. Collectively, the present study demonstrates that ADAM17 plays a critical role in the development of gastric cancer and provides a potential therapeutic target for gastric cancer.

Introduction

Gastric cancer is the fourth most commonly diagnosed cancer and the second leading cause of cancer death worldwide, especially prevalent in developing countries (1). The only potentially curative treatment for gastric cancer is complete resection (2). However, despite aggressive surgical intervention, more than 50% of patients undergoing radical resection will experience disease recurrence, usually in the form of metastatic disease (3). Thus, a better understanding of the underlying mechanisms that promote pathogenesis and progression of gastric cancer is urgently needed.

ADAM17, as a sheddase, releases extracellular domains of transmembrane proteins, which thereby modulate cell-cell and cell environment communication (4). ADAM17 overexpression has been demonstrated in numerous human tumors including gastric cancer (5), and several well-designed studies have shown correlations between the levels of ADAM17 expression and tumor progression (6,7). A previous study found that the expression levels of ADAM17 mRNA and protein in gastric cancer tissues are both significantly higher than those in non-cancerous gastric mucosa (8). It is also identified that the siRNA-targeted ADAM17 transcripts suppress deoxycholate (DC)-induced activation of EGFR and ERK1/2, suggesting that in AGS human gastric cancer cells, DC transactivates EGFR through M-BAR- and ADAM/HB-EGF-dependent mechanisms (9). Another study reported that ADAM17 activated by TGF-β mediates proHB-EGF shedding to promote the proliferation of gastric cancer cells via EGFR transactivation (10). According to current views, the major mechanism by which ADAM17 supports cancer development involves shedding, and thus, activation of growth factors such as TGF-α, HB-EGF, amphiregulin or neuregulins (11,12). In turn, these growth factors stimulate survival, proliferation and migration of tumor cells. Therefore, ADAM17 may be an important molecular marker for predicting carcinogenesis, progression and prognosis of gastric cancer.

It is reported that epithelial-mesenchymal transition (EMT) plays a critical role in the cancer progression and metastasis, including gastric cancer (13,14). EMT is a process characterized by loss of cell-cell adhesion and increase of cell motility (15). During EMT, significant morphological transformation occurs, including reduced expression of epithelial markers, such as E-cadherin, and increased expression of mesenchymal markers, such as N-cadherin and vimentin (16,17). However, there are few reports concerning the association between ADAM17 expression and EMT in gastric cancer.

In the present study, we examined the roles of ADAM17 in EMT of gastric carcinoma cells and elucidated the underlying mechanism. Our data show that ADAM17 promotes the proliferation, migration and invasion of gastric carcinoma cells. Importantly, ADAM17 promotes EMT probably via TGF-β/Smad signaling in gastric carcinoma cells.

Materials and methods

Cell culture

The gastric carcinoma cell lines MGC803, MKN45, HGC27 and BGC823 were purchased from the Type Culture Collection of the Chinese Academy of Sciences (Shanghai, China). The cells were cultured with Dulbecco’s modified Eagle’s medium (DMEM; HyClone Laboratories, Beijing, China) supplemented with 10% fetal bovine serum (FBS; Gibco, Carlsbad, CA, USA), in humidified 5% CO2 incubator at 37°C.

Real-time PCR

Total RNA was isolated using RNAiso Plus (Takara Bio, Shiga, Japan). Reverse transcription was performed using RevertAid First Strand cDNA Synthesis kit (Thermo Fisher Scientific) according to the manufacturer’s recommendations. The SYBR-Green-based real-time PCR was then performed in triplicate using CFX-96 sequence detection system (Bio-Rad Laboratories) and gene expression was normalized by GAPDH. Primers are listed in Table I. The relative fold change in RNA expression was calculated using the 2−ΔΔCt method.

Table I

The primer sequences for the GAPDH, ADAM17, MMP-2 and MMP-9 genes used in real-time PCR experiments.

Table I

The primer sequences for the GAPDH, ADAM17, MMP-2 and MMP-9 genes used in real-time PCR experiments.

Forward primerReverse primer
GAPDH 5′-GGTGAAGGTCGGTGTGAACG-3′ 5′-CTCGCTCCTGGAAGATGGTG-3′
ADAM17 5′-AGAGCTGACCCAGATCCCAT-3′ 5′-TACTCTCTTCCCCTCTGCCC-3′
MMP-2 5′-CACAGGAGGAGAAGGCTGTG-3′ 5′-GAGCTTGGGAAAGCCAGGAT-3′
MMP-9 5′-TTCAGGGAGACGCCCATTTC-3′ 5′-TGTAGAGTCTCTCGCTGGGG-3′
Plasmid construction

The ADAM17 shRNA sequence was obtained from Sigma Company official website, which was produced by Sangon Biotech, Co., Ltd. (Shanghai, China). The oligo sequence of ADAM17 shRNA included: ADAM17 shRNA (F): 5′-CCG GCC TAT GTC GAT GCT GAA CAA ACT CGA GTT TGT TCA GCA TCG ACA TAGG TTT TTG-3′ and ADAM17 shRNA (R): 5′-AAT TCA AAA ACC TAT GTC GAT GCT GAA CAA ACT CGA GTT TGT TCA GCA TCG ACA TAG G-3′. The ADAM17 shRNA sequence was inserted into the EcoRI and AgeI site of the pLKO.1-TRC plasmid and ligated into the vector (Sigma-Aldrich, St. Louis, MO, USA).

Lentivirus production and cell transduction

The packaging plasmid psPAX2 and the envelope plasmid pMD2.G were purchased from Sigma-Aldrich. PLKO.1-sh-ADAM17 was cotransfected with psPAX2 and pMD2.G into HEK293T cells using Lipofectamine 2000 (Invitrogen, Carlsbad, CA, USA). Viruses were harvested 48 h after transfection and viral titers were determined. Cells were infected with 1×106 recombinant lentivirus transduction units in the presence of 8 mg/ml polybrene Sigma-Aldrich. Puromycin (1:10,000 dilutions) was added to cells until the cells in the blank group were non-viable. Cells which survived were stable infected cells.

Transient transfection

Cells were seeded in 6-well plates at a density of 4×105 cells/well. After 24 h of culture, the medium was replaced by Opti-MEM (Invitrogen) and cultured. In total, 2 μg plasmid was transfected using 6 μl Lipofectamine 2000 transfection reagent (Invitrogen). After incubation for another 48 h, the treated cells were used to investigate the effect of gene rescue using western blot analysis or Transwell and Cell Counting kit-8 assay.

Western blotting

The cultured cells were rinsed with cold phosphate-buffered saline (PBS) before treated with RIPA lysis buffer at 4°C for 10 min. Then the mixture was centrifuged under 4°C at 12,000 r/min for 15 min. The supernatant was removed and the protein concentration was measured with the BCA method. Approximately 40 μg of protein was loaded in each lane, and separated by 10% SDS-PAGE and then transferred to the PVDF membrane. The membrane was blocked by 5% non-fat milk powder for 1 h at room temperature before overnight incubation with primary antibodies 4°C, followed by the secondary antibody. The antibodies were rabbit anti-ADAM17 (cat. no. 3976), mouse anti-β-tubulin (cat. no. 6181), rabbit anti-N-cadherin (cat. no. 13116), rabbit anti-E-cadherin (cat. no. 3195), rabbit anti-vimentin (cat. no. 5741), rabbit anti-Snail (cat. no. 3879), rabbit anti-TGF-β (cat. no. 3711), rabbit anti-Smad2 (cat. no. 5339), rabbit anti-p-Smad2 (cat. no. 3108), rabbit anti-Smad3 (cat. no. 9523), rabbit anti-p-Smad3 (cat. no. 9520) (all from Cell Signaling Technology, Danvers, MA, USA).

Cell Counting kit-8 assay

The measurement of viable cell mass was performed with Cell Counting kit-8 (Beyotime Institute of Biotechnology, Shanghai China) according to the manufacturer’s instructions. Briefly, 3,000 cells/well were seeded in a 96-well plate, grown in an incubator (5% CO2, at 37°C). Respectively in the first, second, third, fourth and fifth day, 10 μl CCK-8 was added to each well, and cells were incubated at 37°C for 2 h and the absorbance was finally determined at 490 nm.

Colony-forming assay

Transfected MGC803 and MKN45 cells were harvested, resuspended in medium and transferred to the 6-well plate (500, 1,000 and 2,000 cells/well) for 10–14 days until large colonies were visible. Colonies were fixed and stained with 0.05% crystal violet for 30 min, and the number of colonies was counted or photomicrographs were taken under phase-contrast microscope.

Wound healing assay

Cells have grown to confluence in complete cell culture medium. At time 0 h, a scrape wound was created across the diameter with a 10-μl pipette tip followed by extensive washes with medium to remove dead and floating cells. The distance was recorded at 0 and 48 h. Images were captured using an inverted microscope equipped with a digital camera.

Migration assay and invasion assay

For assessing cell migration, 1×105 cells in serum-free media were seeded into the Transwell inserts (Corning) containing 8-μm permeable pores and were allowed to migrate toward 10% FBS-containing medium. Twenty-four to 36 h later, the migrated cells on the bottom of the insert were fixed with 4% paraformaldehyde solution followed by crystal violet (1%) staining. Images were taken after washing the inserts three times with PBS. Five independent fields were counted for each Transwell and the average numbers of cells/field were represented as graphs. For assessing cell invasion, 1×105 cells in serum-free medium were seeded in the Transwell inserts which had been covered with a layer of BD Matrigel basement membrane. The cells were later processed similarly to that of cell migration assay. Finally, invaded cells were counted and the relative number was calculated.

Statistical analysis

The data are presented as mean ± SD from at least three independent experiments. All statistical analyses were carried out using SPSS Statistics 19 software. Comparisons between the groups were analyzed using the Student’s t-test (two groups) or a one-way ANOVA (multiple groups). P<0.05 was considered statistically significant.

Results

ADAM17 expression in gastric carcinoma cells

First, we analyzed the ADAM17 expression in MGC803, MKN45, HGC27 and BGC823 cells using real-time PCR and western blot analysis. We found that ADAM17 expression, at both mRNA and protein levels, was higher in MGC803 and MKN45 cells than that in HGC27 and BGC823 cells (Fig. 1A and B). Subsequently, we constructed plasmids sh-ADAM17 and pRK5M-ADAM17 to identify the role of ADAM17 in the development of gastric cancer, and then we examined the knockdown effect of sh-ADAM17 at both protein and mRNA levels using sh-EGFP as a control. The mRNA and protein levels of ADAM17 were significantly decreased in sh-ADAM17 group compared with sh-EGFP group (Fig. 1C and D). Similarly, pRK5M-vector or pRK5M-ADAM17 were transferred into HGC27 and BGC823 cells, then ADAM17 mRNA and protein levels were examined by real-time PCR and western blot analysis, and the results indicated that ADAM17 expression at both mRNA and protein levels was significantly increased in pRK5M-ADAM17 group compared with pRK5M-vector group (Fig. 1E and F).

Figure 1

ADAM17 expression in different gastric carcinoma cells. (A and B) Relative expression levels of ADAM17 protein and mRNA were assessed in MGC803, MKN45, BGC823 and HGC27 cells. *P<0.05. (C) Identification of shRNA-mediated knockdown of ADAM17 in MGC803 and MKN45 cells by real-time PCR analysis. GAPDH was used for normalization (Student’s t-test, **P<0.001 vs. sh-EGFP). (D) Identification of shRNA-mediated knockdown of ADAM17 in MGC803 and MKN45 cells by western blot analysis. (E) Identification of ADAM17 overexpression in BGC823 and HGC27 cells by real-time PCR analysis. GAPDH was used for normalization (Student’s t-test, ***P<0.001 vs. sh-EGFP). (F) Identification of ADAM17 overexpression in BGC823 and HGC27 cells by western blot analysis.

ADAM17 promotes proliferation and colony formation in gastric carcinoma cells

To investigate the effect of ADAM17 on cell growth in gastric carcinoma cells, we first used the CCK-8 assay to determine the growth curves. The results indicated that ADAM17 knockdown significantly inhibited the proliferation of MGC803 and MKN45 cells (Fig. 2A). Expectedly, overexpression of ADAM17 promotes the ability of proliferation in HGC27 and BGC823 cells (Fig. 2B). To further confirm the effect of ADAM17 on proliferation of gastric carcinoma cells, we evaluated their ability of colony formation in the above mentioned cells. Colonies with strong, highly dense staining and at least 50 cells per colony were counted. We found that ADAM17 knockdown resulted in smaller colonies and lower colony density compared to the control group in both MGC803 and MKN45 cells. The colony formation rates were 202±11 and 50±9 in sh-EGFP and sh-ADAM17 MGC803 cells, and 331±8 and 114±7 in sh-EGFP and sh-ADAM17 MKN45 cells (Fig. 2C). To confirm the above results, the HGC27 and BGC823 cells were transfected with pRK5M-vector or pRK5M-ADAM17 plasmids, respectively. We found that ADAM17 overexpression increased the colony sizes and densities compare to control group, and the number of colonies (defined as ≥50 cells) was 150±10 and 300±13 in BGC823 cells, 77±12 and 153±9 in HGC27 cells, respectively (Fig. 2D). It was confirmed that ADAM17 promotes proliferation and colony formation in gastric carcinoma cells.

Figure 2

ADAM17 promotes cell proliferation and colony formation in gastric carcinoma cells. (A) CCK-8 assay showed that ADAM17 knockdown inhibited MGC803 and MKN45 cell growth (Student’s t-test, **P<0.001 vs. sh-EGFP). (B) CCK-8 assay showed that ADAM17 overexpression promoted BGC823 and HGC27 cell growth (Student’s t-test,**P<0.001 vs. pRK5M-vector). (C) Clone formation assays in MGC803 and MKN45 cells. ADAM17 knockdown inhibited cell clone formation (Student’s t-test, *P<0.05 vs. sh-EGFP). (D) Clone formation assays in BGC823 and HGC27 cells. ADAM17 overexpression promoted cell clone formation (Student’s t-test, *P<0.05 vs. pRK5M-vector).

ADAM17 enhances the migration ability of gastric carcinoma cells

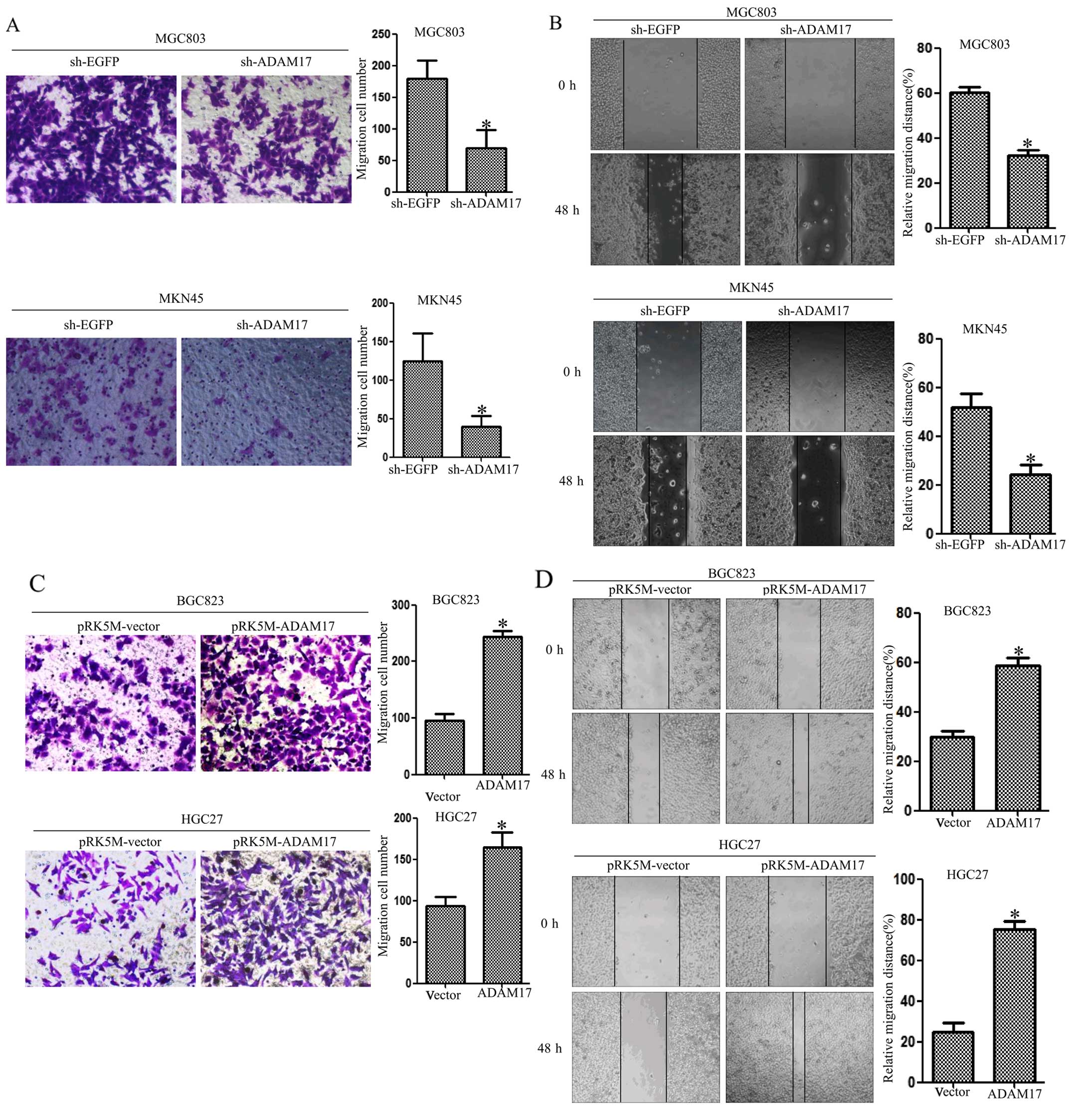
Next, we examined the ability of migration by Transwell assays and wound scratch assays. First, we examined the migratory potential of MGC803 and MKN45 cells using Transwell assays. We found that the migration rates were 180±15 and 60±12 in sh-EGFP and sh-ADAM17 MGC803 cells, and 120±14 and 40±11 in sh-EGFP and sh-ADAM17 MKN45 cells (Fig. 3A). To test the effects of ADAM17 knockdown on cell motility, we performed wound scratch assays. For these assays, a scrape wound was created on confluent cultures of MGC803 and MKN45 cells expressing either sh-EGFP or sh-ADAM17. MGC803 and MKN45 cells expressing sh-ADAM17 displayed reduced motility in comparison to MGC803 and MKN45 cells expressing sh-EGFP (Fig. 3B). To confirm the above results, HGC27 cells and BGC823 cells were transfected with pRK5M-vector or pRK5M-ADAM17 plasmids. Conversely, overexpression of ADAM17 promoted the ability of migration in HGC27 and BGC823 cells (Fig. 3C and D). These data suggest that ADAM17 promotes the ability of migration in gastric carcinoma cells.

Figure 3

ADAM17 promotes cell migration in gastric carcinoma cells. (A and B) The migration change was measured by Transwell assay and wound scratch assay in MGC803 and MKN45 sh-ADAM17 stably infected cells (Student’s t-test, *P<0.05 vs. sh-EGFP). (C and D) After transfected with pRK5M-vector or pRK5M-ADAM17 plasmid in BGC823 and HGC27 cells, the migration change was measured by Transwell assay and wound scratch assay (Student’s t-test, *P<0.05 vs. pRK5M-vector).

ADAM17 promotes cell invasion in gastric carcinoma cells

Then, we examined the effect of ADAM17 on the invasion ability of gastric carcinoma cells using BD Matrigel invasion assays. We transfected MGC803 and MKN45 cells with sh-EGFP or sh-ADAM17 plasmids, and HGC27 and BGC823 cells with pRK5M-vector or pRK5M-ADAM17 plasmids for 72 h. The number of invasive cells were 170±12 and 74±9 in sh-EGFP and sh-ADAM17 MKN45 cells, and 200±6 and 98±8 in sh-EGFP and sh-ADAM17 MGC803 cells (Fig. 4A), indicating that knockdown of ADAM17 obviously inhibited the invasion ability of MGC803 and MKN45 cells. Moreover, the number of invasive cells were 105±9 and 200±5 in vector and pRK5M-ADAM17 BGC823 cells, and 98±11 and 210±8 in vector and pRK5M-ADAM17 HGC27 cells, suggesting that upregulation of ADAM17 significantly enhanced the invasion ability of BGC823 and HGC27 cells (Fig. 4C). Also, ADAM17 knockdown was conduced to downregulate the MMP-2 and MMP-9 at both mRNA and protein levels in MGC803 and MKN45 cells (Fig. 4B and E), while ADAM17 overexpression upregulated the expression of MMP-2 and MMP-9 in BGC823 andHGC27 cells (Fig. 4D and F). The above data suggest that ADAM17 promotes the invasion ability of gastric cancer cells.

Figure 4

ADAM17 promotes cell invasion in gastric carcinoma cells. (A) The invasion changes were measured by Transwell assay in MGC803 and MKN45 sh-ADAM17 stable infected cells (Student’s t-test, *P<0.05 vs. sh-EGFP). (C) After transfected with pRK5M-vector or pRK5M-ADAM17 plasmid in BGC823 and HGC27 cells, the invasion change was measured by Transwell assay and wound scratch assay (Student’s t-test, *P<0.05 vs. pRK5M-vector). (B and D) The protein levels of MMP-2 and MMP-9 were measured by western blot analysis. (E and F) The mRNA levels of MMP-2 and MMP-9 were measured by real-time PCR (Student’s t-test, *P<0.05, **P<0.001).

ADAM17 promotes EMT via TGF-β/Smad signaling in gastric carcinoma cells

The EMT is deemed to be associated with the ability of migration and invasion in cancer cells. Therefore, we detected EMT markers at the protein level by western blotting. Our data suggested that ADAM17 knockdown resulted in downregulation of vimentin, Snail, N-cadherin and upregulation of E-cadherin in MGC803 and MKN45 cells (Fig. 5A). In contrast, ADAM17 overexpression led to upregulation of vimentin, Snail, N-cadherin and downregulation of E-cadherin in BGC823 and HGC27 cells (Fig. 5B). It is confirmed that ADAM17 promotes EMT in gastric carcinoma cells. As TGF-β/Smad signaling is closely related to EMT in cancer, we investigated the effects of ADAM17 on the classic TGF-β/Smad signaling. We found that ADAM17 knockdown downregulated TGF-β, p-Smad2/3 in MGC803 and MKN45 cells (Fig. 5C), while ADAM17 overexpression resulted in upregulation of TGF-β, p-Smad2/3 in BGC823 and HGC27 cells (Fig. 5D). Knocking down or overexpressing ADAM17 had no influence on total Smad2/3 protein. These data suggest that ADAM17 promotes EMT in gastric carcinoma cells via TGF-β/Smad signaling.

Figure 5

ADAM17 promotes epithelial-mesenchymal transition (EMT) via TGF-β/Smad signaling in gastric carcinoma cells. (A) The protein levels of E-cadherin, N-cadherin, vimentin and Snail were measured by western blot analysis in MGC803 and MKN45 sh-ADAM17 stable infected cells. (B) After transfected with pRK5M-vector or pRK5M-ADAM17 plasmid in BGC823 and HGC27 cells, the protein levels of E-cadherin, N-cadherin, vimentin and Snail were measured by western blot analysis. (C) TGF-β/Smad signaling pathway relative proteins were detected by western blot analysis in MGC803 and MKN45 sh-ADAM17 stable infected cells. (D) After transfected with pRK5M-vector or pRK5M-ADAM17 plasmid in BGC823 and HGC27 cells, TGF-β/Smad signaling pathway relative proteins were detected by western blot analysis.

Discussion

It has been reported that ADAM17 may function as an oncogene to promote cancer cell growth (18). ADAM17 expression is significantly increased in different types of cancers, including gastric cancer (19–22). In this study, we identify that ADAM17 promotes proliferation, migration and invasion in gastric cancer cells. Importantly, we found that ADAM17 promotes EMT probably via TGF-β/Smad signaling pathway in gastric cancer. These findings suggest that ADAM17 could represent a novel anticancer strategy.

Epithelial-mesenchymal transition (EMT) is a critical cellular process in cancer metastasis, during which epithelial polarized cells become motile mesenchymal cells (23). The process of EMT consists of three major steps in cancer: i) loss of cell-cell junctions and a decrease in the epithelial marker E-cadherin; ii) acquisition of the mesenchymal marker N-cadherin; and iii) cytoskeleton rearrangement intended for invasive properties. Additionally, these changes are paralleled with secretion of matrix metalloproteinase-2/-9 (MMP-2/-9) and focal adhesion kinase (FAK) (24). MMP-2/-9, proteolytic enzymes that degrade and modify the extracellular matrix (ECM), act directly on cell surface molecules and activate EMT (25). In the present study, we find that ADAM17 overexpression elevates the expression of MMP-2 and MMP-9, while ADAM17 knockdown downregulates the expression of MMP-2 and MMP-9. Therefore, we identified that ADAM17 elevates the expression of MMP-2 and MMP-9 thereby accelerating EMT.

It has been reported firmly that TGF-β signaling pathway plays crucial roles in regulating malignancy initiation, progression and metastasis, including gastric cancer (26). The effects of TGF-β on migration and invasion are associated with changes in ECM components, including collagen (27), fibronectin (28), laminin (29), MMP-2 and MMP-9 (30,31). ADAM17 is also involved in proteolytical digestion of collagen IV of the ECM and the release from the cell surface of several integral proteins, which suggest that ADAM17 affects the invasive activity of a variety of cancers (32,33). Therefore, there may be a possible link between ADAM17 and TGF-β. In this study, we presented clear evidence that ADAM17 induced expression of the TGF-β, and increased phosphorylated Smad2/3 while the total Smad2/3 expression was relatively unchanged. In the TGF-β signaling pathway, TGF-β receptor kinases phosphorylated Smad2 and Smad3 in the C terminal residue, resulting in forming a complex with Smad4, which plays the role of a common mediator, and the nuclear translocation to regulate gene expression leading to the stimulation of EMT (34,35). Hence, it is confirmed that ADAM17 promotes EMT probably via TGF-β/Smad signaling in gastric carcinoma cells.

In conclusion, ADAM17 promotes proliferation, migration and invasion in gastric carcinoma cells. Importantly, the results detail a mechanism of ADAM17-mediated EMT through upregulating TGF-β/Smad signaling pathway. These findings suggest that ADAM17 might be an important therapeutic target candidate in gastric cancer.

Acknowledgements

The present study was supported by grants from the National Natural Science Foundation of China (81472333 and 81372718) and the Natural Science Foundation of Jiangsu Province (BK20131247).

References

1 

Jemal A, Center MM, DeSantis C and Ward EM: Global patterns of cancer incidence and mortality rates and trends. Cancer Epidemiol Biomarkers Prev. 19:1893–1907. 2010. View Article : Google Scholar : PubMed/NCBI

2 

Liu Y, Feng Y, Gao Y and Hou R: Clinical benefits of combined chemotherapy with S-1, oxaliplatin, and docetaxel in advanced gastric cancer patients with palliative surgery. Onco Targets Ther. 9:1269–1273. 2016.PubMed/NCBI

3 

Pecqueux M, Fritzmann J, Adamu M, Thorlund K, Kahlert C, Reißfelder C, Weitz J and Rahbari NN: Free intraperitoneal tumor cells and outcome in gastric cancer patients: A systematic review and meta-analysis. Oncotarget. 6:35564–35578. 2015.PubMed/NCBI

4 

Xu P and Derynck R: Direct activation of TACE-mediated ectodomain shedding by p38 MAP kinase regulates EGF receptor-dependent cell proliferation. Mol Cell. 37:551–566. 2010. View Article : Google Scholar : PubMed/NCBI

5 

Zhang TC, Zhu WG, Huang MD, Fan RH and Chen XF: Prognostic value of ADAM17 in human gastric cancer. Med Oncol. 29:2684–2690. 2012. View Article : Google Scholar

6 

Kenny PA and Bissell MJ: Targeting TACE-dependent EGFR ligand shedding in breast cancer. J Clin Invest. 117:337–345. 2007. View Article : Google Scholar : PubMed/NCBI

7 

Szalad A, Katakowski M, Zheng X, Jiang F and Chopp M: Transcription factor Sp1 induces ADAM17 and contributes to tumor cell invasiveness under hypoxia. J Exp Clin Cancer Res. 28:1292009. View Article : Google Scholar : PubMed/NCBI

8 

Yoshimura T, Tomita T, Dixon MF, Axon AT, Robinson PA and Crabtree JE: ADAMs (a disintegrin and metalloproteinase) messenger RNA expression in Helicobacter pylori-infected, normal, and neoplastic gastric mucosa. J Infect Dis. 185:332–340. 2002. View Article : Google Scholar : PubMed/NCBI

9 

Yasuda H, Hirata S, Inoue K, Mashima H, Ohnishi H and Yoshiba M: Involvement of membrane-type bile acid receptor M-BAR/TGR5 in bile acid-induced activation of epidermal growth factor receptor and mitogen-activated protein kinases in gastric carcinoma cells. Biochem Biophys Res Commun. 354:154–159. 2007. View Article : Google Scholar : PubMed/NCBI

10 

Ebi M, Kataoka H, Shimura T, Kubota E, Hirata Y, Mizushima T, Mizoshita T, Tanaka M, Mabuchi M, Tsukamoto H, et al: TGFβ induces proHB-EGF shedding and EGFR transactivation through ADAM activation in gastric cancer cells. Biochem Biophys Res Commun. 402:449–454. 2010. View Article : Google Scholar : PubMed/NCBI

11 

Tape CJ, Willems SH, Dombernowsky SL, Stanley PL, Fogarasi M, Ouwehand W, McCafferty J and Murphy G: Cross-domain inhibition of TACE ectodomain. Proc Natl Acad Sci USA. 108:5578–5583. 2011. View Article : Google Scholar : PubMed/NCBI

12 

Richards FM, Tape CJ, Jodrell DI and Murphy G: Anti-tumour effects of a specific anti-ADAM17 antibody in an ovarian cancer model in vivo. PLoS One. 7:e405972012. View Article : Google Scholar : PubMed/NCBI

13 

Yang J and Weinberg RA: Epithelial-mesenchymal transition: At the crossroads of development and tumor metastasis. Dev Cell. 14:818–829. 2008. View Article : Google Scholar : PubMed/NCBI

14 

Huang L, Wu RL and Xu AM: Epithelial-mesenchymal transition in gastric cancer. Am J Transl Res. 7:2141–2158. 2015.

15 

Savagner P: Epithelial-mesenchymal transitions: From cell plasticity to concept elasticity. Curr Top Dev Biol. 112:273–300. 2015. View Article : Google Scholar : PubMed/NCBI

16 

Polyak K and Weinberg RA: Transitions between epithelial and mesenchymal states: Acquisition of malignant and stem cell traits. Nat Rev Cancer. 9:265–273. 2009. View Article : Google Scholar : PubMed/NCBI

17 

Zheng H and Kang Y: Multilayer control of the EMT master regulators. Oncogene. 33:1755–1763. 2014. View Article : Google Scholar

18 

Duffy MJ, Mullooly M, O’Donovan N, Sukor S, Crown J, Pierce A and McGowan PM: The ADAMs family of proteases: New biomarkers and therapeutic targets for cancer? Clin Proteomics. 8:92011. View Article : Google Scholar : PubMed/NCBI

19 

Wu B, Sha L, Wang Y, Xu W, Yu Y, Feng F, Sun C and Xia L: Diagnostic and prognostic value of a disintegrin and metalloproteinase-17 in patients with gliomas. Oncol Lett. 8:2616–2620. 2014.PubMed/NCBI

20 

Cai M, Wang Z, Zhang J, Zhou H, Jin L, Bai R and Weng Y: Adam17, a target of mir-326, promotes EMT-induced cells invasion in lung adenocarcinoma. Cell Physiol Biochem. 36:1175–1185. 2015. View Article : Google Scholar : PubMed/NCBI

21 

Van Schaeybroeck S, Kalimutho M, Dunne PD, Carson R, Allen W, Jithesh PV, Redmond KL, Sasazuki T, Shirasawa S, Blayney J, et al: ADAM17-dependent c-MET-STAT3 signaling mediates resistance to MEK inhibitors in KRAS mutant colorectal cancer. Cell Rep. 7:1940–1955. 2014. View Article : Google Scholar : PubMed/NCBI

22 

Shou ZX, Jin X and Zhao ZS: Upregulated expression of ADAM17 is a prognostic marker for patients with gastric cancer. Ann Surg. 256:1014–1022. 2012. View Article : Google Scholar : PubMed/NCBI

23 

Tennakoon AH, Izawa T, Kuwamura M and Yamate J: Pathogenesis of type 2 epithelial to mesenchymal transition (EMT) in renal and hepatic fibrosis. J Clin Med. 5:52015. View Article : Google Scholar

24 

Kim YJ, Choi WI, Jeon BN, Choi KC, Kim K, Kim TJ, Ham J, Jang HJ, Kang KS and Ko H: Stereospecific effects of ginsenoside 20-Rg3 inhibits TGF-β1-induced epithelial-mesenchymal transition and suppresses lung cancer migration, invasion and anoikis resistance. Toxicology. 322:23–33. 2014. View Article : Google Scholar : PubMed/NCBI

25 

Cichon MA and Radisky DC: ROS-induced epithelial-mesenchymal transition in mammary epithelial cells is mediated by NF-κB-dependent activation of Snail. Oncotarget. 5:2827–2838. 2014. View Article : Google Scholar : PubMed/NCBI

26 

Zhou Q, Zheng X, Chen L, Xu B, Yang X, Jiang J and Wu C: Smad2/3/4 pathway contributes to TGF-beta-induced MiRNA-181b Expression to promote gastric cancer metastasis by targeting Timp3. Cell Physiol Biochem. 39:453–466. 2016. View Article : Google Scholar

27 

Zimmerman KA, Xing D, Pallero MA, Lu A, Ikawa M, Black L, Hoyt KL, Kabarowski JH, Michalak M and Murphy-Ullrich JE: Calreticulin regulates neointima formation and collagen deposition following carotid artery ligation. J Vasc Res. 52:306–320. 2015. View Article : Google Scholar

28 

Huang P, Zhang Y, Jiang T and Zhang N: Effects of p38 MAPK signaling pathway and aldose reductase on transforming growth factor-beta1 induced expression of fibronectin in cultured human mesangial cells. Zhonghua Bing Li Xue Za Zhi. 44:778–782. 2015.(In Chinese).

29 

Tennant BR, Chen J, Shih AZ, Luciani DS and Hoffman BG: Myt3 mediates laminin-V/integrin-β1-induced islet-cell migration via Tgfbi. Mol Endocrinol. 29:1254–1268. 2015. View Article : Google Scholar : PubMed/NCBI

30 

Hirunsai M, Srikuea R and Yimlamai T: Heat stress promotes extracellular matrix remodelling via TGF-beta1 and MMP-2/TIMP-2 modulation in tenotomised soleus and plantaris muscles. Int J Hyperthermia. 31:336–348. 2015. View Article : Google Scholar : PubMed/NCBI

31 

Zhao J, Cheng Q, Ye P, Yang G, Liu S, Ao Q, Liu Y and Hu Y: Atorvastatin improves pathological changes in the aged kidney by upregulating peroxisome proliferator-activated receptor expression and reducing matrix metalloproteinase-9 and transforming growth factor-β1 levels. Exp Gerontol. 74:37–42. 2016. View Article : Google Scholar

32 

Weskamp G, Mendelson K, Swendeman S, Le Gall S, Ma Y, Lyman S, Hinoki A, Eguchi S, Guaiquil V, Horiuchi K, et al: Pathological neovascularization is reduced by inactivation of ADAM17 in endothelial cells but not in pericytes. Circ Res. 106:932–940. 2010. View Article : Google Scholar : PubMed/NCBI

33 

Lu Y, Jiang F, Zheng X, Katakowski M, Buller B, To SS and Chopp M: TGF-β1 promotes motility and invasiveness of glioma cells through activation of ADAM17. Oncol Rep. 25:1329–1335. 2011.PubMed/NCBI

34 

Song J: EMT or apoptosis: A decision for TGF-beta. Cell Res. 17:289–290. 2007. View Article : Google Scholar : PubMed/NCBI

35 

Liang Y, Zhu F, Zhang H, Chen D, Zhang X, Gao Q and Li Y: Conditional ablation of TGF-β signaling inhibits tumor progression and invasion in an induced mouse bladder cancer model. Sci Rep. 6:294792016. View Article : Google Scholar

Related Articles

  • Abstract
  • View
  • Download
  • Twitter
Copy and paste a formatted citation
Spandidos Publications style
Xu M, Zhou H, Zhang C, He J, Wei H, Zhou M, Lu Y, Sun Y, Ding JW, Zeng J, Zeng J, et al: ADAM17 promotes epithelial-mesenchymal transition via TGF-β/Smad pathway in gastric carcinoma cells. Int J Oncol 49: 2520-2528, 2016.
APA
Xu, M., Zhou, H., Zhang, C., He, J., Wei, H., Zhou, M. ... Gong, A. (2016). ADAM17 promotes epithelial-mesenchymal transition via TGF-β/Smad pathway in gastric carcinoma cells. International Journal of Oncology, 49, 2520-2528. https://doi.org/10.3892/ijo.2016.3744
MLA
Xu, M., Zhou, H., Zhang, C., He, J., Wei, H., Zhou, M., Lu, Y., Sun, Y., Ding, J. W., Zeng, J., Peng, W., Du, F., Gong, A."ADAM17 promotes epithelial-mesenchymal transition via TGF-β/Smad pathway in gastric carcinoma cells". International Journal of Oncology 49.6 (2016): 2520-2528.
Chicago
Xu, M., Zhou, H., Zhang, C., He, J., Wei, H., Zhou, M., Lu, Y., Sun, Y., Ding, J. W., Zeng, J., Peng, W., Du, F., Gong, A."ADAM17 promotes epithelial-mesenchymal transition via TGF-β/Smad pathway in gastric carcinoma cells". International Journal of Oncology 49, no. 6 (2016): 2520-2528. https://doi.org/10.3892/ijo.2016.3744
Copy and paste a formatted citation
x
Spandidos Publications style
Xu M, Zhou H, Zhang C, He J, Wei H, Zhou M, Lu Y, Sun Y, Ding JW, Zeng J, Zeng J, et al: ADAM17 promotes epithelial-mesenchymal transition via TGF-β/Smad pathway in gastric carcinoma cells. Int J Oncol 49: 2520-2528, 2016.
APA
Xu, M., Zhou, H., Zhang, C., He, J., Wei, H., Zhou, M. ... Gong, A. (2016). ADAM17 promotes epithelial-mesenchymal transition via TGF-β/Smad pathway in gastric carcinoma cells. International Journal of Oncology, 49, 2520-2528. https://doi.org/10.3892/ijo.2016.3744
MLA
Xu, M., Zhou, H., Zhang, C., He, J., Wei, H., Zhou, M., Lu, Y., Sun, Y., Ding, J. W., Zeng, J., Peng, W., Du, F., Gong, A."ADAM17 promotes epithelial-mesenchymal transition via TGF-β/Smad pathway in gastric carcinoma cells". International Journal of Oncology 49.6 (2016): 2520-2528.
Chicago
Xu, M., Zhou, H., Zhang, C., He, J., Wei, H., Zhou, M., Lu, Y., Sun, Y., Ding, J. W., Zeng, J., Peng, W., Du, F., Gong, A."ADAM17 promotes epithelial-mesenchymal transition via TGF-β/Smad pathway in gastric carcinoma cells". International Journal of Oncology 49, no. 6 (2016): 2520-2528. https://doi.org/10.3892/ijo.2016.3744
Follow us
  • Twitter
  • LinkedIn
  • Facebook
About
  • Spandidos Publications
  • Careers
  • Cookie Policy
  • Privacy Policy
How can we help?
  • Help
  • Live Chat
  • Contact
  • Email to our Support Team