Spandidos Publications Logo
  • About
    • About Spandidos
    • Aims and Scopes
    • Abstracting and Indexing
    • Editorial Policies
    • Reprints and Permissions
    • Job Opportunities
    • Terms and Conditions
    • Contact
  • Journals
    • All Journals
    • Oncology Letters
      • Oncology Letters
      • Information for Authors
      • Editorial Policies
      • Editorial Board
      • Aims and Scope
      • Abstracting and Indexing
      • Bibliographic Information
      • Archive
    • International Journal of Oncology
      • International Journal of Oncology
      • Information for Authors
      • Editorial Policies
      • Editorial Board
      • Aims and Scope
      • Abstracting and Indexing
      • Bibliographic Information
      • Archive
    • Molecular and Clinical Oncology
      • Molecular and Clinical Oncology
      • Information for Authors
      • Editorial Policies
      • Editorial Board
      • Aims and Scope
      • Abstracting and Indexing
      • Bibliographic Information
      • Archive
    • Experimental and Therapeutic Medicine
      • Experimental and Therapeutic Medicine
      • Information for Authors
      • Editorial Policies
      • Editorial Board
      • Aims and Scope
      • Abstracting and Indexing
      • Bibliographic Information
      • Archive
    • International Journal of Molecular Medicine
      • International Journal of Molecular Medicine
      • Information for Authors
      • Editorial Policies
      • Editorial Board
      • Aims and Scope
      • Abstracting and Indexing
      • Bibliographic Information
      • Archive
    • Biomedical Reports
      • Biomedical Reports
      • Information for Authors
      • Editorial Policies
      • Editorial Board
      • Aims and Scope
      • Abstracting and Indexing
      • Bibliographic Information
      • Archive
    • Oncology Reports
      • Oncology Reports
      • Information for Authors
      • Editorial Policies
      • Editorial Board
      • Aims and Scope
      • Abstracting and Indexing
      • Bibliographic Information
      • Archive
    • Molecular Medicine Reports
      • Molecular Medicine Reports
      • Information for Authors
      • Editorial Policies
      • Editorial Board
      • Aims and Scope
      • Abstracting and Indexing
      • Bibliographic Information
      • Archive
    • World Academy of Sciences Journal
      • World Academy of Sciences Journal
      • Information for Authors
      • Editorial Policies
      • Editorial Board
      • Aims and Scope
      • Abstracting and Indexing
      • Bibliographic Information
      • Archive
    • International Journal of Functional Nutrition
      • International Journal of Functional Nutrition
      • Information for Authors
      • Editorial Policies
      • Editorial Board
      • Aims and Scope
      • Abstracting and Indexing
      • Bibliographic Information
      • Archive
    • International Journal of Epigenetics
      • International Journal of Epigenetics
      • Information for Authors
      • Editorial Policies
      • Editorial Board
      • Aims and Scope
      • Abstracting and Indexing
      • Bibliographic Information
      • Archive
    • Medicine International
      • Medicine International
      • Information for Authors
      • Editorial Policies
      • Editorial Board
      • Aims and Scope
      • Abstracting and Indexing
      • Bibliographic Information
      • Archive
  • Articles
  • Information
    • Information for Authors
    • Information for Reviewers
    • Information for Librarians
    • Information for Advertisers
    • Conferences
  • Language Editing
Spandidos Publications Logo
  • About
    • About Spandidos
    • Aims and Scopes
    • Abstracting and Indexing
    • Editorial Policies
    • Reprints and Permissions
    • Job Opportunities
    • Terms and Conditions
    • Contact
  • Journals
    • All Journals
    • Biomedical Reports
      • Information for Authors
      • Editorial Policies
      • Editorial Board
      • Aims and Scope
      • Abstracting and Indexing
      • Bibliographic Information
      • Archive
    • Experimental and Therapeutic Medicine
      • Information for Authors
      • Editorial Policies
      • Editorial Board
      • Aims and Scope
      • Abstracting and Indexing
      • Bibliographic Information
      • Archive
    • International Journal of Epigenetics
      • Information for Authors
      • Editorial Policies
      • Editorial Board
      • Aims and Scope
      • Abstracting and Indexing
      • Bibliographic Information
      • Archive
    • International Journal of Functional Nutrition
      • Information for Authors
      • Editorial Policies
      • Editorial Board
      • Aims and Scope
      • Abstracting and Indexing
      • Bibliographic Information
      • Archive
    • International Journal of Molecular Medicine
      • Information for Authors
      • Editorial Policies
      • Editorial Board
      • Aims and Scope
      • Abstracting and Indexing
      • Bibliographic Information
      • Archive
    • International Journal of Oncology
      • Information for Authors
      • Editorial Policies
      • Editorial Board
      • Aims and Scope
      • Abstracting and Indexing
      • Bibliographic Information
      • Archive
    • Medicine International
      • Information for Authors
      • Editorial Policies
      • Editorial Board
      • Aims and Scope
      • Abstracting and Indexing
      • Bibliographic Information
      • Archive
    • Molecular and Clinical Oncology
      • Information for Authors
      • Editorial Policies
      • Editorial Board
      • Aims and Scope
      • Abstracting and Indexing
      • Bibliographic Information
      • Archive
    • Molecular Medicine Reports
      • Information for Authors
      • Editorial Policies
      • Editorial Board
      • Aims and Scope
      • Abstracting and Indexing
      • Bibliographic Information
      • Archive
    • Oncology Letters
      • Information for Authors
      • Editorial Policies
      • Editorial Board
      • Aims and Scope
      • Abstracting and Indexing
      • Bibliographic Information
      • Archive
    • Oncology Reports
      • Information for Authors
      • Editorial Policies
      • Editorial Board
      • Aims and Scope
      • Abstracting and Indexing
      • Bibliographic Information
      • Archive
    • World Academy of Sciences Journal
      • Information for Authors
      • Editorial Policies
      • Editorial Board
      • Aims and Scope
      • Abstracting and Indexing
      • Bibliographic Information
      • Archive
  • Articles
  • Information
    • For Authors
    • For Reviewers
    • For Librarians
    • For Advertisers
    • Conferences
  • Language Editing
Login Register Submit
  • This site uses cookies
  • You can change your cookie settings at any time by following the instructions in our Cookie Policy. To find out more, you may read our Privacy Policy.

    I agree
Search articles by DOI, keyword, author or affiliation
Search
Advanced Search
presentation
International Journal of Oncology
Join Editorial Board Propose a Special Issue
Print ISSN: 1019-6439 Online ISSN: 1791-2423
Journal Cover
February-2018 Volume 52 Issue 2

Full Size Image

Cover Legend PDF

Sign up for eToc alerts
Recommend to Library

Journals

International Journal of Molecular Medicine

International Journal of Molecular Medicine

International Journal of Molecular Medicine is an international journal devoted to molecular mechanisms of human disease.

International Journal of Oncology

International Journal of Oncology

International Journal of Oncology is an international journal devoted to oncology research and cancer treatment.

Molecular Medicine Reports

Molecular Medicine Reports

Covers molecular medicine topics such as pharmacology, pathology, genetics, neuroscience, infectious diseases, molecular cardiology, and molecular surgery.

Oncology Reports

Oncology Reports

Oncology Reports is an international journal devoted to fundamental and applied research in Oncology.

Experimental and Therapeutic Medicine

Experimental and Therapeutic Medicine

Experimental and Therapeutic Medicine is an international journal devoted to laboratory and clinical medicine.

Oncology Letters

Oncology Letters

Oncology Letters is an international journal devoted to Experimental and Clinical Oncology.

Biomedical Reports

Biomedical Reports

Explores a wide range of biological and medical fields, including pharmacology, genetics, microbiology, neuroscience, and molecular cardiology.

Molecular and Clinical Oncology

Molecular and Clinical Oncology

International journal addressing all aspects of oncology research, from tumorigenesis and oncogenes to chemotherapy and metastasis.

World Academy of Sciences Journal

World Academy of Sciences Journal

Multidisciplinary open-access journal spanning biochemistry, genetics, neuroscience, environmental health, and synthetic biology.

International Journal of Functional Nutrition

International Journal of Functional Nutrition

Open-access journal combining biochemistry, pharmacology, immunology, and genetics to advance health through functional nutrition.

International Journal of Epigenetics

International Journal of Epigenetics

Publishes open-access research on using epigenetics to advance understanding and treatment of human disease.

Medicine International

Medicine International

An International Open Access Journal Devoted to General Medicine.

Journal Cover
February-2018 Volume 52 Issue 2

Full Size Image

Cover Legend PDF

Sign up for eToc alerts
Recommend to Library

  • Article
  • Citations
    • Cite This Article
    • Download Citation
    • Create Citation Alert
    • Remove Citation Alert
    • Cited By
  • Similar Articles
    • Related Articles (in Spandidos Publications)
    • Similar Articles (Google Scholar)
    • Similar Articles (PubMed)
  • Download PDF
  • Download XML
  • View XML
Article

Downregulation of miR‑205 is associated with glioblastoma cell migration, invasion, and the epithelial-mesenchymal transition, by targeting ZEB1 via the Akt/mTOR signaling pathway

  • Authors:
    • Wei Chen
    • Kuan-Kei Kong
    • Xin-Ke Xu
    • Cheng Chen
    • Hui Li
    • Fang-Yu Wang
    • Xiao-Fang Peng
    • Zhan Zhang
    • Ping Li
    • Jun-Liang Li
    • Fang-Cheng Li
  • View Affiliations / Copyright

    Affiliations: Department of Neurosurgery, Institute of Pediatrics, Guangzhou Women and Children's Medical Center, Guangzhou, Guangdong 510623, P.R. China, Department of Respiratory Medicine, The First People's Hospital of Foshan, Foshan, Guangdong 528000, P.R. China
  • Pages: 485-495
    |
    Published online on: December 6, 2017
       https://doi.org/10.3892/ijo.2017.4217
  • Expand metrics +
Metrics: Total Views: 0 (Spandidos Publications: | PMC Statistics: )
Metrics: Total PDF Downloads: 0 (Spandidos Publications: | PMC Statistics: )
Cited By (CrossRef): 0 citations Loading Articles...

This article is mentioned in:



Abstract

Glioblastoma (GBM) is the most common type of malignant brain tumor. In spite of recent advancements in surgical techniques, chemotherapy, and radiation therapy, patients with GBM often face a dire prognosis. MicroRNAs have been shown to modulate the aggressiveness of various cancers, and have emerged as possible therapeutic agents for the management of GBM. miR‑205 is dysregulated in glioma and act as a prognostic indicator. However, the role of miR‑205 in the development of GBM has not been elucidated. To better understand the pathogenesis of GBM, we examine the biological significance and molecular mechanisms of miR‑205 in GBM cells. Zinc finger E-box binding homeobox 1 (ZEB1) has been shown to regulate the epithelial-mesenchymal transition (EMT), which is strongly associated with GBM malignancy. In the present study, we show miR‑205 expression is reduced in GBM tissues and cell lines, and ZEB1 expression is inversely correlated with miR‑205 expression. We also show ZEB1 is a downstream target of miR‑205 and the Akt/mTOR signaling pathway is activated when miR‑205 interacts with ZEB1. Increased activity of miR‑205 in GBM cells significantly inhibits migration and invasion, and prevents EMT. Furthermore, overexpression of ZEB1 partially abolishes these inhibitory effects of miR‑205. We show that miR‑205 negatively regulates the expression of ZEB1 in GBM, inhibits cell migration and invasion, and prevents EMT, at least in part through the inhibition of the activation of the Akt/mTOR signaling pathway. Our results indicate miR‑205 may be an efficacious therapeutic agent in the treatment of GBM.

Introduction

Glioblastoma (GBM), the most malignant form of glioma, is highly aggressive, and most patients diagnosed with this form of cancer often quickly succumb to the disease outcome (1). Despite the introduction of several modern therapeutic methods, including surgical resection, radiation therapy, and chemotherapy, the median survival time of patients diagnosed with GBM is only 14.6 months, with a 2-year survival rate of only 26% (2,3). Therefore, a better understanding of the molecular and cellular changes that occur in GBM cells is essential to identify effective therapeutic targets for the treatment of GBM.

MicroRNAs (miRNAs) regulate the expression of their target mRNAs via partial or complete complementarity to the 3′ untranslated region (UTR) of their target gene (4), and have been shown to play a critical role in tumor pathogenesis (5,6). Studies have shown that some miRNAs have tumor suppressive functions, and many are aberrantly expressed in variety of cancers (7). Furthermore, several miRNAs have been shown to be involved in glioblastoma tumorigenesis by targeting oncogenes and tumor suppressor genes (8–10). For example, miR-204 has been shown to suppress glioma cell proliferation, migration, and invasion via the inhibition of activating transcription factor (11), and miR-92b-I has been reported to inhibit proliferation, invasion, and migration, and to stimulate apoptosis of glioma cells via the regulation of the PTEN/Akt signaling pathway (12). Another study showed that miR-423-5p functions as a tumor suppresser in glioma tissues by targeting the inhibitor of growth 4 gene (13). Recently, several studies have reported that miR-205 is dysregulated in clinical samples from solid tumors and glioma cell lines (14–17). However, to date, the role of miR-205 in the development of GBM has not been elucidated.

The epithelial-mesenchymal transition (EMT) is a vital morphogenic process during embryonic development, and is crucial for epithelial cancer cell acquisition of an invasive phenotype (18). EMT is regulated by several transcription factors, including zinc finger E-box binding homeobox 1 (ZEB1) and Twist1, which have been shown to be transcriptional repressors of E-cadherin (19). ZEB1 plays a key role in the regulation of tumor metastasis by inducing EMT (20). Furthermore, studies have indicated that ZEB1 is upregulated in GBM cells and may repress genes involved in cancer cell adhesion and polarity (21). Therefore, inhibition of ZEB1 expression may be beneficial for the therapeutic management of GBM.

In this study, we show that miR-205 expression is reduced in GBM tissues and cell lines, and that miR-205 expression is negatively associated with ZEB1 expression in GBM tissues. Furthermore, we show miR-205 downregulates ZEB1, causing suppression of GBM cell migration and invasion, and reverses EMT via the Akt/mTOR signaling pathway. These findings elucidate the role of miR-205 in GBM, and suggest that miR-205 may be an effective therapeutic target for the treatment of patients with GBM.

Materials and methods

Tissue specimens

Tissue specimens from 76 GBM and corresponding normal brain tissues were obtained from the Guangzhou Women and Children's Medical Center and Sun Yat-Sen Memorial Hospital between January 2013 and October 2015. Each sample was frozen in liquid nitrogen within 2 h of extraction. The medical history of each patient was recorded as shown in Table I. GBM diagnosis was made according to the revised WHO classification system (22). Patients who had received treatment, including chemotherapy and radiation therapy, before surgery, were excluded. All experiments were performed in accordance with the guidelines approved by the Ethics Committee of Sun YatSen Memorial Hospital, and informed consent was obtained from each patient.

Table I

Characteristics of glioma patients.

Table I

Characteristics of glioma patients.

CharacteristicsPatients (n=76)
Median age (years)50.2
Range34–75
Male39 (51.3%)
 Smoking status
 Ever and current23 (30.3%)
 Never53 (69.7%)
Alcohol consumption
 Ever and current25 (32.9%)
 Never51 (67.1%)
KPS score
 ≥7029 (38.2%)
 <7051 (61.8%)
Extent of resection
 Gross total resection53 (69.7%)
 Subtotal resection23 (30.3%)
 WHO
 I+II29 (38.2%)
 III+IV47 (61.8%)
Cell culture and transfection

The human glial HEB and glioblastoma cell lines U87MG, SHG-44, U251, and A172 were maintained in Dulbecco's modified Eagle's medium (DMEM) with low glucose, supplemented with 10% fetal bovine serum (Gibco, MD, USA). Cells were incubated at 37°C with 5% CO2. Control RNA mimics and miR-205 mimics were obtained from Ribobio (Guangzhou, China), and transfected into cells at a working concentration of 50 nM using Lipofectamine 2000 reagent (Invitrogen, Carlsbad, CA, USA) according to the manufacturer's instructions.

ZEB1 gene expression rescue assay

The full length ZEB1 gene open reading frame (ORF) was amplified via PCR and cloned into pcDNA-3.1 (Invitrogen) to generate a pcDNA-3.1+ZEB1 construct (hereinafter, ZEB1). The empty pcDNA-3.1 served as the control (hereinafter, vector). SHG-44 and A172 cells were transfected with the miR-205 mimic (50 nM), in 6-well plates, followed by co-transfection with 2.0 µg of either pcDNA-3.1+ZEB1 or control vector for 48 h.

RNA extraction and quantitative real-time PCR (qRT-PCR)

Total RNA was extracted using TRIzol reagent (Invitrogen) according to the manufacturer's protocol, and reverse-transcription was conducted using PrimeScript™ RT-PCR kit (Takara, Otsu, Shiga, Japan). qRT-PCR was performed to quantify expression levels using the SYBR Green PCR Master mix (Applied Biosystems, Foster City, CA, USA) according to the manufacturer's instructions. qRT-PCR was performed at 94°C for 2 min followed by 40 cycles at 94°C for 10 sec, 60°C for 1 min, and 30 sec at 72°C on an ABI PRISM 7500 Real-Time PCR system (Applied Biosystems). Expression of mature miR-205 was assayed using the Bulge-Loop™ miRNA qRT-PCR Primer Set and the miRNA qRT-PCR Control Primer Set (RiboBio, Guangdong, China). GAPDH and U6 were used as internal controls. All sequences used are shown in Table II. Each reaction was performed in triplicate. Relative quantification of gene expression levels was expressed as fold change, normalized against internal controls, using the ΔΔCq method. Each sample was detected in triplicate.

Table II

The forward and reverse primers for real-time PCR.

Table II

The forward and reverse primers for real-time PCR.

NameSequence
Hsa-miR-205Forward GTGACCAACATACCACCGG
Reverse TGGTGTCGTGGAGTCG
ZEB1Forward CAGCTTGATACCTGTGAATGGG
Reverse TATCTGTGGTCGTGTGGGACT
E-cadherinForward AAAGGCCCATTTCCTAAAAACCT
Reverse TGCGTTCTCTATCCAGAGGCT
N-cadherinForward AGCCAACCTTAACTGAGGAGT
Reverse GGCAAGTTGATTGGAGGGATG
VimentinForward AGTCCACTGAGTACCGGAGAC
Reverse CATTTCACGCATCTGGCGTTC
U6Forward CTCGCTTCGGCAGCACA
Reverse AACGCTTCACGAATTTGCGT
GAPDHForward ACAACTTTGGTATCGTGGAAGG
Reverse GCCATCACGCCACAGTTTC
Western blotting

Total protein was extracted from cells using 1% RIPA lysis buffer (Beyotime, Jiangsu, China), and the BCA method was used for protein quantitation. Equal concentrations of protein were separated by SDS-PAGE, transferred onto PVDF membranes, and probed with ZEB1, mTOR, phospho-mTOR (Abcam, MA, USA), Akt, phospho-Akt, E-cadherin, N-cadherin, vimentin (Cell Signaling Technology, Beverly, MA, USA) and GAPDH (Abcam) antibodies overnight at 4°C. The membranes were incubated with horseradish peroxidase (HRP)-conjugated secondary antibodies (Abcam) for 2 h. Immunocomplexes were visualized using the ECL detection reagent (Beyotime) and the intensities of the signals were quantified using ImageJ software 6.0.

Cell migration and invasion assay

Approximately 106 cells were seeded into each well of 6-well plates. A cell scratch spatula was used to scratch the cell after transfection. Plates were washed using warmed phosphate-buffered saline three times to remove cellular debris, and the cells were incubated at 37°C for 48 h, examined and photographed under a microscope (Olympus Corp., Tokyo, Japan) 0 and 48 h after wounding. Each cell condition was assayed in triplicate.

Transwell chambers (8-µm pore size; Millipore, Billerica, MA, USA) coated with Matrigel (BD Biosciences, San Jose, CA, USA) were used for the invasion assays. Following trans-fection, cells were seeded onto the upper wells, and 500 µl DMEM containing 10% fetal bovine serum (FBS) was used as a chemoattractant in the lower chambers. The cells were allowed to migrate for 24 h, the Matrigel and the cells in the upper surface were removed, and the cells that had migrated to the lower surface were fixed in 4% paraformaldehyde and stained with 0.1% crystal violet (Sigma, St. Louis, MO, USA). The number of invaded cells were counted under a light microscope (Axiovert 200 inverted microscope; Zeiss, Germany) in five fields, and presented as the average number of cells per field of view.

Luciferase reporter assay

Potential targets of miR-205 were predicted using miRbase, and finally the putative complementary sequence of miR-205 was identified in the 3′UTR of ZEB-1 mRNA. Luciferase reporter vectors were constructed using the full 3′UTR of ZEB-1 and inserted into the pEZX-MT01 vector (GeneCopia, Labomics S.A, Nivelles, Belgium). Empty vectors were used as a negative control. Renilla luciferase, encoded by the same vector, served as an internal control. Each luciferase reporter construct, including the Luc+miR205, Luc+ZEB1 3′UTR, and negative control vectors, was co-transfected into SHG-44 cells and A172 cells using Lipofectamine 2000 (Invitrogen). After 24 h of incubation, the cells were re-seeded in 96-well plates and then Firefly and Renilla luciferase activities were determined using Luc-Pair™ miR Luciferase assay kits (GeneCopia) according to the manufacturer's instructions. All transfection experiments were performed in triplicate and repeated three times.

Immunofluorescence analysis

To analyze immuno-fluorescence, SHG-44 and A172 cells were transfected with miRNA-NC or miRNA-205 mimics for 48 h and cultured on circular coverslips (BD Biosciences) in 6-well plates, then washed and fixed with 4% paraformaldehyde for 15 min. The cells were then permeabilized with 0.1% Triton X for 5 min and blocked for 30 min with 3% bovine serum albumin (BSA)-PBS at room temperature. The cells were incubated overnight at 4°C with anti-ZEB1 primary antibodies, then incubated with a fluorescent secondary antibody for 1 h at room temperature. To visualize the nuclei, the wells were stained with DAPI (Sigma) for 5 min. Fluorescent images (at ×200 magnification) were acquired using a fluorescence inverted microscope (Olympus) and images were processed with Image-ProPlus 6.0 (Media Cybernetics, USA).

Statistical analysis

Data were expressed as the mean ± standard deviation (SD). Student's t-test was used to compare differences between two groups. One-way analysis of variance (ANOVA) was used to compare the differences between more than two groups, and significance was determined using the LSD t-test. Pearson correlation was used to analyze the relationship between miR-205 and ZEB1 expression. A P-value of <0.05 was considered statistically significant. All statistical analyses were performed using SPSS 20.0 (SPSS, Inc., Chicago, IL, USA), and GraphPad Prism 6.0 (GraphPad Software, Inc., CA, USA) was used to generate graphs.

Results

miR-205 is downregulated in GBM tissues and cell lines

Previous studies have shown miR-205 expression is reduced in GBM tissues and cell lines (14,15). Therefore, we investigated miR-205 expression, via qRT-PCR, from surgically excised specimens. Our results showed that miR-205 was significantly downregulated in GBM tissues, as compared to the corresponding non-neoplastic tissues (Fig. 1A). Furthermore, we found miR-205 expression was also substantially decreased in several glioma cell lines, as compared to human glial HEB cells (Fig. 1B).

Figure 1

miR-205 is downregulated in glioblastoma tissues and cells. (A) miR-205 expression in glioblastoma tissues and corresponding non-tumor tissues. (B) miR-205 expression in human glial HEB cells and the glioblastoma cell lines U87MG, SHG-44, U251, and A172. *P<0.05 vs. normal group; **P<0.05 vs. HEB group.

miR-205 directly targets the 3′UTR of ZEB1 in GBM

To determine the downstream targets of miR-205 and its role in GBM, we queried candidate target genes from the human microRNA database, and found ZEB1 was a putative target of miR-205. Therefore, we decided to investigate ZEB1 expression in GBM tissues and glioma cell lines. As shown in Fig. 2A, the levels of ZEB1 in GMB tissues were lower than those in the non-tumor tissues. A subsequent correlation analysis found ZEB1 was negatively correlated with miR-205 expression (Fig. 2B). Our qRT-PCR results showed that miR-205 expression in SHG-44 and A172 cells increased more than 130-fold in the miR-205 mimics group compared to miR-NC group (Fig. 3A and B). Fig. 3C shows the putative position of the miR-205 target site in the 3′UTR of ZEB1 mRNA. To confirm these findings, we performed a luciferase assay, and found that in SHG-44 and A172 cells overexpression of miR-205 suppressed luciferase activity, while transfection of a scrambled sequence had no effect (Fig. 3D and E). These results suggest that miR-205 regulates ZEB1 expression by targeting its 3′UTR.

Figure 2

ZEB1 expression is negatively correlated with miR-205 in glioblastoma tissues. (A) ZEB1 expression in glioblastoma tissues and corresponding non-tumor tissues. (B) Relative expression of ZEB1 and miR-205, analyzed by Pearson correlation. **P<0.01 vs. normal group.

Figure 3

ZEB1 is a downstream target of miR-205, which directly binds to the 3′UTR of ZEB1. (A) Relative miR-205 expression in SHG-44 and (B) A172 cells transfected with miR-205 mimics or miR-NC mimics detected by qRT-PCR. (C) Putative target location of miR-205 in the 3′UTR of ZEB1 (804-810) as predicted on microRNA.org (http://www.microrna.org/microrna/getMirnaForm.do). Luciferase activity of (D) SHG-44 and (E) A172 cells transfected with plasmids carrying the wild-type or mutant 3′UTR of ZEB1 following the binding of miR-205. *P<0.05, **P<0.01 vs. miR-NC group.

miR-205 regulates the Akt/mTOR signaling pathway by targeting ZEB1

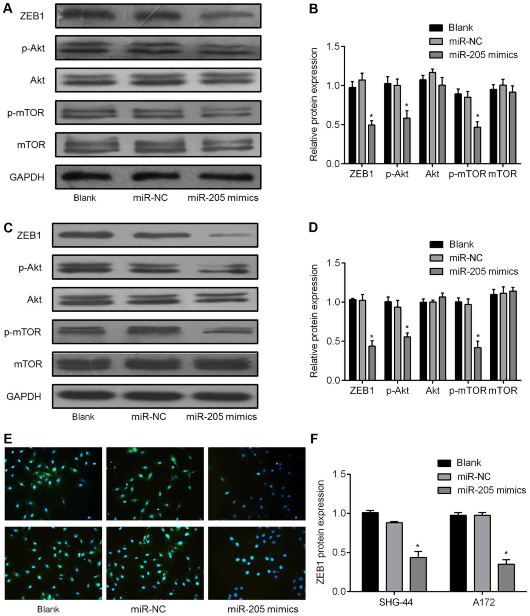
In order to further elucidate the molecular mechanisms of miR-205 in GBM metastasis, we examined the downstream signaling pathways activated by ZEB1. We found ZEB1 protein expression in SHG-44 and A172 cells transfected with the miR-205 mimics were significantly inhibited, as detected by western blotting (Fig. 4A–D). Along with the decrease in ZEB1 levels, overexpression of miR-205 also inhibited p-Akt and p-mTOR expression levels, but had no effect on total Akt and mTOR expression levels (Fig. 4A–D). These results indicate that miR-205 regulates the Akt/mTOR signaling pathway by targeting ZEB1. We also performed immunofluorescent staining on SHG-44 and A172 cells transfected with miR-205 mimics or miR-NC mimics. As shown in Fig. 4E, the ZEB1 protein is expressed in the cytoplasm of the SHG-44 and A172 cells, and Fig. 4F shows its level is reduced in the miR-205 mimics group as compared with the miR-NC group, which corresponds with our western blotting results.

Figure 4

miR-205 regulates Akt/mTOR signaling pathways by targeting ZEB1. (A) SHG-44 and (C) A172 cells transfected with a miR-205 mimic or negative control mimics (miR-NC) showing total protein used to detect ZEB1, p-Akt, total-Akt, p-mTOR, total-mTOR, and GAPDH expression by western blotting. (B) SHG-44 and (D) A172 cell relative protein levels presented as mean ± SD from three experiments. The asterisk indicates expression levels of ZEB1, p-Akt, and p-mTOR were significantly lower in the miR-205 mimic group than that in miR-NC group (*P<0.05). (E, F) SHG-44 (upper) or A172 cells (lower) stained for ZEB1 by immunofluorescence. Red, ZEB1; blue, DAPI nuclear staining.

miR-205 inhibits cell migration and invasion and reverses EMT in GBM

We also tested the effects of miR-205 on the migration and invasion properties of glioma cells. Our wound healing assay showed that the cell migration was suppressed when miR-205 was overexpressed in both SHG-44 and A172 cells (Fig. 5A and B). Furthermore, our Transwell invasion assay indicated that ectopic expression of miR-205 significantly inhibited the invasive response of both SHG-44 and A172 cells (Fig. 5C and D). To determine the regulatory effect of miR-205 on EMT, we performed qRT-PCR and western blot analyses. The E-cadherin mRNA expression level was markedly increased in the miR-205 mimics group, while N-cadherin and vimentin were decreased in both SHG-44 and A172 cells (Fig. 6A and B). Consistent with the qRT-PCR results, E-cadherin, N-cadherin, and vimentin protein expression showed similar changes (Fig. 6C and D).

Figure 5

miR-205 inhibits the migration and invasion of glioma cells. (A) SHG-44 and (B) A172 cells transfected with miR-205 mimics or miR-NC subjected to wound-healing analysis. (C) SHG-44 and (D) A172 invaded cells stained with 0.1% crystal violet counted 48 h after transfection. The number of invaded cells was determined from three replicate wells and expressed as mean ± SD (bottom). *P<0.05, **P<0.01 vs. miR-NC group.

Figure 6

miR-205 regulates epithelial-mesenchymal transition (EMT) in glioma cells. (A) SHG-44 and (B) A172 cell expression levels of the EMT markers, E-cadherin, N-cadherin and vimentin in samples transfected with miR-205 mimics or miR-NC. (C) SHG-44 and (D) A172 cell: E-cadherin, N-cadherin and vimentin expression via western blotting following transfection. *P<0.05, **P<0.01. vs. miR-NC group.

ZEB1 is a key regulator of the tumor regulatory function of miR-205

We performed a rescue assay to investigate if ZEB1 is involved in the miR-205-mediated regulation of glioma cells (23–25). Following transfection, the mRNA and protein levels of ZEB1 increased in glioma cells transfected with pcDNA-3.1+ZEB1 (Fig. 7). We also found an increase in the migratory ability of glioma cells transfected with the ZEB1 construct following treatment with the miR-205 mimics (Fig. 8A and B). In addition, upregulation of ZEB1 partially reversed the effects of miR-205 on cell invasion ability (Fig. 8C and D). Overexpression of ZEB1 inhibited E-cadherin expression and induced the expression of N-cadherin and vimentin as detected by qRT-PCR (Fig. 9A and B) and western blotting (Fig. 9C and D). These data indicate that miR-205 inhibits cell migration and invasion, and reverses EMT by downregulating ZEB1 in GBM cells.

Figure 7

Upregulation of ZEB1 in glioma cells following plasmid transfection. (A) Alteration of ZEB1 mRNA expression in groups transfected with pcDNA-3.1+ZEB1 or pcDNA-3.1 constructs. (B) ZEB1 protein expression following transfection with a ZEB1-expressing plasmid. **P<0.01 vs. vector group.

Figure 8

Enforced expression of ZEB1 partially abrogates miR-205 induced inhibitory effects. (A and B) Cell migration ability was assessed in SHG-44 or A172 in cells co-transfected with miR-205 mimics and ZEB1-expressing plasmid or empty vector. (C and D) Transwell assays of cell invasion. *P<0.05 vs. miR-205 mimics + vector group.

Figure 9

ZEB1 overexpression partially reverses miR-205-mediated EMT. (A and B) Relative expression of E-cadherin, N-cadherin, and vimentin mRNA in glioma cells. (C and D) Western blots showing the reversion of EMT markers in miR-205 mimic-treated SHG-44 or A172 cells after overexpression of ZEB1. *P<0.05 vs. miR-205 mimics + vector group.

Discussion

MicroRNAs can be either upregulated or downregulated, and function as oncogenes or tumor suppressors depending on their target genes (26). Accumulating evidence reveals the vital role of miRNAs involved in processes such as proliferation and invasion and in prognosis of GBM (27–29). It is well established that ZEB1 is a powerful regulator of EMT, and numerous miRNAs have been reported to be either direct or indirect regulators of EMT (30–32).

In this study, we examined the function of miR-205 in malignant glioma cells. We showed that miR-205 expression is significantly decreased in GBM tissues and cell lines. We also found overexpression of miR-205 inhibits migration and invasion, and reverses EMT in glioma cells (Figs. 5 and 6). To determine the potential mechanisms of miR-205 function, we identified downstream targets, and found the 3′UTR of ZEB1 contained a sequence complementary to miR-205 (Fig. 3). Furthermore, we found upregulation of ZEB1 could abolish the inhibitory effects of miR-205 in glioma cell lines (Figs. 8 and 9). These results suggest an underlying mechanism whereby miR-205 suppression might contribute to the malignancy of GBM.

Previous studies have demonstrated a relationship between miR-205 and metastasis in several cancers. miR-205 suppresses proliferation, migration, and invasion of osteosarcoma cells by binding to the 3′UTR of the vascular endothelial growth factor A gene (VEGFA) (33). Liu et al determined miRNA expression levels in samples of melanoma tissues and found significantly reduced miR-205 levels. Overexpression of miR-205 suppressed cell migration and proliferation in vitro and in vivo (17). In addition, miR-205 plays a crucial role in EMT as a silencer of the ZEB1/2 transcriptional repressor (34,35). Xu et al previously indicated that miR-205 prevents EMT by targeting ZEB1 in gastric cancer cells, suggesting that miR-205 may be applied in the treatment of human gastric cancer (36). In the present study, we identified the loss of miR-205 in GBM tissues and cell lines, and the following experiments strongly suggested that ZEB1 is a direct downstream target of miR-205. Subsequent investigation found that enforced expression of miR-205 could promote Akt/mTOR activation, by targeting ZEB1. Akt controls multiple biological processes including cell proliferation, differentiation, apoptosis, and tumorigenesis (37). miR-200c has been reported to enhance non-small cell lung cancer cell sensitivity in response to gefitinib and induce apoptosis through the PI3K/Akt signaling pathway via targeting ZEB1 (38). Another study suggested that miR-205 promotes EMT in nasopharyngeal carcinoma cells via the regulation of PTEN and Akt signaling (39). Accordingly, we found miR-205 moderated cell metastasis and EMT through activating the Akt/mTOR signaling pathway by targeting ZEB1 in GBM cell lines. Furthermore, we found that overexpression of ZEB1 could partially abolish miR-205-mediated suppression of migration and invasion of these cells.

ZEB1 is a transcriptional factor that was originally shown to suppress interleukin (IL)-2 gene expression (40). Numerous studies have reported that ZEB1 is expressed in a variety of cancers and is an important regulator of EMT, which plays an important role in cancer metastasis (41–43). Qu et al indicated that miR-33b suppresses tumor cell growth and EMT via directly targeting ZEB1 (44), and Sun et al found that miR-431 suppresses ZEB1-induced EMT in hepatocellular carcinoma (45). Moreover, a recent study reported that over-expression of ZEB1 in GBM could also induce EMT, which was regulated by miR-590-3p (46). However, this finding does not clarify the potential signaling pathway of ZEB1-induced EMT. In the present study, we focused on the importance of the Akt signaling pathway and hypothesized that this pathway underlies the function of ZEB1 in EMT. Furthermore, our in vitro studies suggested ZEB1 might regulate EMT in GBM via the Akt/mTOR signaling pathway.

In conclusion, our integrated approach demonstrates the biological functions of miR-205 in GBM. We also show that overexpression of miR-205 downregulates ZEB1, inhibits GBM cell migration and invasion, and prevents EMT in GBM cells via regulation of the Akt/mTOR signaling pathway, which has important implications for further understanding the mechanisms involved in modulating tumorigenesis in GBM.

Acknowledgments

This study was supported by the National Natural Science Foundation of China (nos. 81703011, 81272774 and 81572497) and the Science Foundation of Guangzhou Women and Children's Medical Center (nos. 5001-3001023 and 5001-2150010).

Abbreviations:

GBM

glioblastoma

miRNAs

microRNAs

ZEB1

zinc finger E-box binding homeobox 1

EMT

epithelial-mesenchymal transition

References

1 

Wen PY and Kesari S: Malignant gliomas in adults. N Engl J Med. 359:492–507. 2008. View Article : Google Scholar : PubMed/NCBI

2 

Cancer Genome Atlas Research Network: Comprehensive genomic characterization defines human glioblastoma genes and core pathways. Nature. 455:1061–1068. 2008. View Article : Google Scholar : PubMed/NCBI

3 

Dai C, Lv S, Shi R, Ding J, Zhong X, Song H, Ma X, Fan J, Sun B, Wang R, et al: Nuclear protein C23 on the cell surface plays an important role in activation of CXCR4 signaling in glioblastoma. Mol Neurobiol. 52:1521–1526. 2015. View Article : Google Scholar

4 

Janga SC and Vallabhaneni S: MicroRNAs as post-transcriptional machines and their interplay with cellular networks. Adv Exp Med Biol. 722:59–74. 2011. View Article : Google Scholar : PubMed/NCBI

5 

Ong CA, Lao-Sirieix P and Fitzgerald RC: Biomarkers in Barrett's esophagus and esophageal adenocarcinoma: Predictors of progression and prognosis. World J Gastroenterol. 16:5669–5681. 2010. View Article : Google Scholar : PubMed/NCBI

6 

Du M, Shi D, Yuan L, Li P, Chu H, Qin C, Yin C, Zhang Z and Wang M: Circulating miR-497 and miR-663b in plasma are potential novel biomarkers for bladder cancer. Sci Rep. 5:104372015. View Article : Google Scholar : PubMed/NCBI

7 

Lu J, Getz G, Miska EA, Alvarez-Saavedra E, Lamb J, Peck D, Sweet-Cordero A, Ebert BL, Mak RH, Ferrando AA, et al: MicroRNA expression profiles classify human cancers. Nature. 435:834–838. 2005. View Article : Google Scholar : PubMed/NCBI

8 

Liu X, Lei Q, Yu Z, Xu G, Tang H, Wang W, Wang Z, Li G and Wu M: MiR-101 reverses the hypomethylation of the LMO3 promoter in glioma cells. Oncotarget. 6:7930–7943. 2015. View Article : Google Scholar : PubMed/NCBI

9 

She X, Yu Z, Cui Y, Lei Q, Wang Z, Xu G, Xiang J, Wu M and Li G: miR-128 and miR-149 enhance the chemosensitivity of temozolomide by Rap1B-mediated cytoskeletal remodeling in glioblastoma. Oncol Rep. 32:957–964. 2014. View Article : Google Scholar : PubMed/NCBI

10 

Tang H, Liu X, Wang Z, She X, Zeng X, Deng M, Liao Q, Guo X, Wang R, Li X, et al: Interaction of hsa-miR-381 and glioma suppressor LRRC4 is involved in glioma growth. Brain Res. 1390:21–32. 2011. View Article : Google Scholar : PubMed/NCBI

11 

Song S, Fajol A, Tu X, Ren B and Shi S: miR-204 suppresses the development and progression of human glioblastoma by targeting ATF2. Oncotarget. 7:70058–70065. 2016.PubMed/NCBI

12 

Song H, Zhang Y, Liu N, Wan C, Zhang D, Zhao S, Kong Y and Yuan L: miR-92b regulates glioma cells proliferation, migration, invasion, and apoptosis via PTEN/Akt signaling pathway. J Physiol Biochem. 72:201–211. 2016. View Article : Google Scholar : PubMed/NCBI

13 

Li S, Zeng A, Hu Q, Yan W, Liu Y and You Y: miR-423-5p contributes to a malignant phenotype and temozolomide chemo-resistance in glioblastomas. Neurooncol. 19:55–65. 2017.

14 

Song H and Bu G: MicroRNA-205 inhibits tumor cell migration through down-regulating the expression of the LDL receptor-related protein 1. Biochem Biophys Res Commun. 388:400–405. 2009. View Article : Google Scholar : PubMed/NCBI

15 

Hou SX, Ding BJ, Li HZ, Wang L, Xia F, Du F, Liu LJ, Liu YH, Liu XD, Jia JF, et al: Identification of microRNA-205 as a potential prognostic indicator for human glioma. J Clin Neurosci. 20:933–937. 2013. View Article : Google Scholar : PubMed/NCBI

16 

Boll K, Reiche K, Kasack K, Mörbt N, Kretzschmar AK, Tomm JM, Verhaegh G, Schalken J, von Bergen M, Horn F, et al: MiR-130a, miR-203 and miR-205 jointly repress key oncogenic pathways and are downregulated in prostate carcinoma. Oncogene. 32:277–285. 2013. View Article : Google Scholar

17 

Liu S, Tetzlaff MT, Liu A, Liegl-Atzwanger B, Guo J and Xu X: Loss of microRNA-205 expression is associated with melanoma progression. Lab Invest. 92:1084–1096. 2012. View Article : Google Scholar : PubMed/NCBI

18 

Thiery JP: Epithelial-mesenchymal transitions in tumour progression. Nat Rev Cancer. 2:442–454. 2002. View Article : Google Scholar : PubMed/NCBI

19 

Liu H, Wang H, Liu X and Yu T: miR-1271 inhibits migration, invasion and epithelial-mesenchymal transition by targeting ZEB1 and TWIST1 in pancreatic cancer cells. Biochem Biophys Res Commun. 472:346–352. 2016. View Article : Google Scholar : PubMed/NCBI

20 

Siebzehnrubl FA, Silver DJ, Tugertimur B, Deleyrolle LP, Siebzehnrubl D, Sarkisian MR, Devers KG, Yachnis AT, Kupper MD, Neal D, et al: The ZEB1 pathway links glioblastoma initiation, invasion and chemoresistance. EMBO Mol Med. 5:1196–1212. 2013. View Article : Google Scholar : PubMed/NCBI

21 

Aigner K, Dampier B, Descovich L, Mikula M, Sultan A, Schreiber M, Mikulits W, Brabletz T, Strand D, Obrist P, et al: The transcription factor ZEB1 (deltaEF1) promotes tumour cell dedifferentiation by repressing master regulators of epithelial polarity. Oncogene. 26:6979–6988. 2007. View Article : Google Scholar : PubMed/NCBI

22 

Louis DN, Ohgaki H, Wiestler OD, Cavenee WK, Burger PC, Jouvet A, Scheithauer BW and Kleihues P: The 2007 WHO classification of tumours of the central nervous system. Acta Neuropathol. 114:97–109. 2007. View Article : Google Scholar : PubMed/NCBI

23 

Sun X, Li Y, Yu J, Pei H, Luo P and Zhang J: miR-128 modulates chemosensitivity and invasion of prostate cancer cells through targeting ZEB1. Jpn J Clin Oncol. 45:474–482. 2015. View Article : Google Scholar : PubMed/NCBI

24 

Zhang H, Cao H, Xu D and Zhu K: MicroRNA-92a promotes metastasis of nasopharyngeal carcinoma by targeting the PTEN/ AKT pathway. Onco Targets Ther. 9:3579–3588. 2016.

25 

Guo K, Zheng S, Xu Y, Xu A, Chen B and Wen Y: Loss of miR-26a-5p promotes proliferation, migration, and invasion in prostate cancer through negatively regulating SERBP1. Tumour Biol. 37:12843–12854. 2016. View Article : Google Scholar : PubMed/NCBI

26 

Wu S, Huang S, Ding J, Zhao Y, Liang L, Liu T, Zhan R and He X: Multiple microRNAs modulate p21Cip1/Waf1 expression by directly targeting its 3′ untranslated region. Oncogene. 29:2302–2308. 2010. View Article : Google Scholar : PubMed/NCBI

27 

LeBlanc VC and Morin P Jr: Exploring miRNA-associated signatures with diagnostic relevance in glioblastoma multiforme and breast cancer patients. J Clin Med. 4:1612–1630. 2015. View Article : Google Scholar : PubMed/NCBI

28 

Shea A, Harish V, Afzal Z, Chijioke J, Kedir H, Dusmatova S, Roy A, Ramalinga M, Harris B, Blancato J, et al: MicroRNAs in glioblastoma multiforme pathogenesis and therapeutics. Cancer Med. 5:1917–1946. 2016. View Article : Google Scholar : PubMed/NCBI

29 

Luo JW, Wang X, Yang Y and Mao Q: Role of micro-RNA (miRNA) in pathogenesis of glioblastoma. Eur Rev Med Pharmacol Sci. 19:1630–1639. 2015.PubMed/NCBI

30 

Wang H, Tao T, Yan W, Feng Y, Wang Y, Cai J, You Y, Jiang T and Jiang C: Upregulation of miR-181s reverses mesenchymal transition by targeting KPNA4 in glioblastoma. Sci Rep. 5:130722015. View Article : Google Scholar : PubMed/NCBI

31 

Yan Y, Wu J, Wu M, Xia Y, Tang W and Liao Z: MiR-143 suppresses the epithelial-mesenchymal transition of spinal glioblastoma through down-regulation of ERK5. Oncotarget: oncotarget. pp. 12977

32 

Puhr M, Hoefer J, Schäfer G, Erb HH, Oh SJ, Klocker H, Heidegger I, Neuwirt H and Culig Z: Epithelial-to-mesenchymal transition leads to docetaxel resistance in prostate cancer and is mediated by reduced expression of miR-200c and miR-205. Am J Pathol. 181:2188–2201. 2012. View Article : Google Scholar : PubMed/NCBI

33 

Wang L, Shan M, Liu Y, Yang F, Qi H, Zhou L, Qiu L and Li Y: miR-205 suppresses the proliferative and migratory capacity of human osteosarcoma Mg-63 cells by targeting VEGFA. Onco Targets Ther. 8:2635–2642. 2015.PubMed/NCBI

34 

Gregory PA, Bert AG, Paterson EL, Barry SC, Tsykin A, Farshid G, Vadas MA, Khew-Goodall Y and Goodall GJ: The miR-200 family and miR-205 regulate epithelial to mesenchymal transition by targeting ZEB1 and SIP1. Nat Cell Biol. 10:593–601. 2008. View Article : Google Scholar : PubMed/NCBI

35 

Matsushima K, Isomoto H, Yamaguchi N, Inoue N, Machida H, Nakayama T, Hayashi T, Kunizaki M, Hidaka S, Nagayasu T, et al: MiRNA-205 modulates cellular invasion and migration via regulating zinc finger E-box binding homeobox 2 expression in esophageal squamous cell carcinoma cells. J Transl Med. 9:302011. View Article : Google Scholar : PubMed/NCBI

36 

Xu C, Li M, Zhang L, Bi Y, Wang P, Li J and Jiang X: MicroRNA-205 suppresses the invasion and epithelial-mesen-chymal transition of human gastric cancer cells. Mol Med Rep. 13:4767–4773. 2016. View Article : Google Scholar : PubMed/NCBI

37 

Manning BD and Cantley LC: AKT/PKB signaling: Navigating downstream. Cell. 129:1261–1274. 2007. View Article : Google Scholar : PubMed/NCBI

38 

Zhou G, Zhang F, Guo Y, Huang J, Xie Y, Yue S, Chen M, Jiang H and Li M: miR-200c enhances sensitivity of drug-resistant non-small cell lung cancer to gefitinib by suppression of PI3K/Akt signaling pathway and inhibites cell migration via targeting ZEB1. Biomed Pharmacother. 85:113–119. 2017. View Article : Google Scholar

39 

Mao Y, Wu S, Zhao R and Deng Q: MiR-205 promotes proliferation, migration and invasion of nasopharyngeal carcinoma cells by activation of AKT signalling. J Int Med Res. 44:231–240. 2016. View Article : Google Scholar : PubMed/NCBI

40 

Williams TM, Moolten D, Burlein J, Romano J, Bhaerman R, Godillot A, Mellon M, Rauscher FJ III and Kant JA: Identification of a zinc finger protein that inhibits IL-2 gene expression. Science. 254:1791–1794. 1991. View Article : Google Scholar : PubMed/NCBI

41 

Wang Y, Wen M, Kwon Y, Xu Y, Liu Y, Zhang P, He X, Wang Q, Huang Y, Jen KY, et al: CUL4A induces epithelial-mesenchymal transition and promotes cancer metastasis by regulating ZEB1 expression. Cancer Res. 74:520–531. 2014. View Article : Google Scholar :

42 

Ohashi S, Natsuizaka M, Naganuma S, Kagawa S, Kimura S, Itoh H, Kalman RA, Nakagawa M, Darling DS, Basu D, et al: A NOTCH3-mediated squamous cell differentiation program limits expansion of EMT-competent cells that express the ZEB transcription factors. Cancer Res. 71:6836–6847. 2011. View Article : Google Scholar : PubMed/NCBI

43 

Eger A, Aigner K, Sonderegger S, Dampier B, Oehler S, Schreiber M, Berx G, Cano A, Beug H and Foisner R: DeltaEF1 is a transcriptional repressor of E-cadherin and regulates epithelial plasticity in breast cancer cells. Oncogene. 24:2375–2385. 2005. View Article : Google Scholar : PubMed/NCBI

44 

Qu J, Li M, An J, Zhao B, Zhong W, Gu Q, Cao L, Yang H and Hu C: MicroRNA-33b inhibits lung adenocarcinoma cell growth, invasion, and epithelial-mesenchymal transition by suppressing Wnt/β-catenin/ZEB1 signaling. Int J Oncol. 47:2141–2152. 2015. View Article : Google Scholar : PubMed/NCBI

45 

Sun K, Zeng T, Huang D, Liu Z, Huang S, Liu J and Qu Z: MicroRNA-431 inhibits migration and invasion of hepatocellular carcinoma cells by targeting the ZEB1-mediated epithelial-mensenchymal transition. FEBS Open Bio. 5:900–907. 2015. View Article : Google Scholar : PubMed/NCBI

46 

Pang H, Zheng Y, Zhao Y, Xiu X and Wang J: miR-590-3p suppresses cancer cell migration, invasion and epithelial-mesenchymal transition in glioblastoma multiforme by targeting ZEB1 and ZEB2. Biochem Biophys Res Commun. 468:739–745. 2015. View Article : Google Scholar : PubMed/NCBI

Related Articles

  • Abstract
  • View
  • Download
  • Twitter
Copy and paste a formatted citation
Spandidos Publications style
Chen W, Kong K, Xu X, Chen C, Li H, Wang F, Peng X, Zhang Z, Li P, Li J, Li J, et al: Downregulation of miR‑205 is associated with glioblastoma cell migration, invasion, and the epithelial-mesenchymal transition, by targeting ZEB1 via the Akt/mTOR signaling pathway. Int J Oncol 52: 485-495, 2018.
APA
Chen, W., Kong, K., Xu, X., Chen, C., Li, H., Wang, F. ... Li, F. (2018). Downregulation of miR‑205 is associated with glioblastoma cell migration, invasion, and the epithelial-mesenchymal transition, by targeting ZEB1 via the Akt/mTOR signaling pathway. International Journal of Oncology, 52, 485-495. https://doi.org/10.3892/ijo.2017.4217
MLA
Chen, W., Kong, K., Xu, X., Chen, C., Li, H., Wang, F., Peng, X., Zhang, Z., Li, P., Li, J., Li, F."Downregulation of miR‑205 is associated with glioblastoma cell migration, invasion, and the epithelial-mesenchymal transition, by targeting ZEB1 via the Akt/mTOR signaling pathway". International Journal of Oncology 52.2 (2018): 485-495.
Chicago
Chen, W., Kong, K., Xu, X., Chen, C., Li, H., Wang, F., Peng, X., Zhang, Z., Li, P., Li, J., Li, F."Downregulation of miR‑205 is associated with glioblastoma cell migration, invasion, and the epithelial-mesenchymal transition, by targeting ZEB1 via the Akt/mTOR signaling pathway". International Journal of Oncology 52, no. 2 (2018): 485-495. https://doi.org/10.3892/ijo.2017.4217
Copy and paste a formatted citation
x
Spandidos Publications style
Chen W, Kong K, Xu X, Chen C, Li H, Wang F, Peng X, Zhang Z, Li P, Li J, Li J, et al: Downregulation of miR‑205 is associated with glioblastoma cell migration, invasion, and the epithelial-mesenchymal transition, by targeting ZEB1 via the Akt/mTOR signaling pathway. Int J Oncol 52: 485-495, 2018.
APA
Chen, W., Kong, K., Xu, X., Chen, C., Li, H., Wang, F. ... Li, F. (2018). Downregulation of miR‑205 is associated with glioblastoma cell migration, invasion, and the epithelial-mesenchymal transition, by targeting ZEB1 via the Akt/mTOR signaling pathway. International Journal of Oncology, 52, 485-495. https://doi.org/10.3892/ijo.2017.4217
MLA
Chen, W., Kong, K., Xu, X., Chen, C., Li, H., Wang, F., Peng, X., Zhang, Z., Li, P., Li, J., Li, F."Downregulation of miR‑205 is associated with glioblastoma cell migration, invasion, and the epithelial-mesenchymal transition, by targeting ZEB1 via the Akt/mTOR signaling pathway". International Journal of Oncology 52.2 (2018): 485-495.
Chicago
Chen, W., Kong, K., Xu, X., Chen, C., Li, H., Wang, F., Peng, X., Zhang, Z., Li, P., Li, J., Li, F."Downregulation of miR‑205 is associated with glioblastoma cell migration, invasion, and the epithelial-mesenchymal transition, by targeting ZEB1 via the Akt/mTOR signaling pathway". International Journal of Oncology 52, no. 2 (2018): 485-495. https://doi.org/10.3892/ijo.2017.4217
Follow us
  • Twitter
  • LinkedIn
  • Facebook
About
  • Spandidos Publications
  • Careers
  • Cookie Policy
  • Privacy Policy
How can we help?
  • Help
  • Live Chat
  • Contact
  • Email to our Support Team