Spandidos Publications Logo
  • About
    • About Spandidos
    • Aims and Scopes
    • Abstracting and Indexing
    • Editorial Policies
    • Reprints and Permissions
    • Job Opportunities
    • Terms and Conditions
    • Contact
  • Journals
    • All Journals
    • Oncology Letters
      • Oncology Letters
      • Information for Authors
      • Editorial Policies
      • Editorial Board
      • Aims and Scope
      • Abstracting and Indexing
      • Bibliographic Information
      • Archive
    • International Journal of Oncology
      • International Journal of Oncology
      • Information for Authors
      • Editorial Policies
      • Editorial Board
      • Aims and Scope
      • Abstracting and Indexing
      • Bibliographic Information
      • Archive
    • Molecular and Clinical Oncology
      • Molecular and Clinical Oncology
      • Information for Authors
      • Editorial Policies
      • Editorial Board
      • Aims and Scope
      • Abstracting and Indexing
      • Bibliographic Information
      • Archive
    • Experimental and Therapeutic Medicine
      • Experimental and Therapeutic Medicine
      • Information for Authors
      • Editorial Policies
      • Editorial Board
      • Aims and Scope
      • Abstracting and Indexing
      • Bibliographic Information
      • Archive
    • International Journal of Molecular Medicine
      • International Journal of Molecular Medicine
      • Information for Authors
      • Editorial Policies
      • Editorial Board
      • Aims and Scope
      • Abstracting and Indexing
      • Bibliographic Information
      • Archive
    • Biomedical Reports
      • Biomedical Reports
      • Information for Authors
      • Editorial Policies
      • Editorial Board
      • Aims and Scope
      • Abstracting and Indexing
      • Bibliographic Information
      • Archive
    • Oncology Reports
      • Oncology Reports
      • Information for Authors
      • Editorial Policies
      • Editorial Board
      • Aims and Scope
      • Abstracting and Indexing
      • Bibliographic Information
      • Archive
    • Molecular Medicine Reports
      • Molecular Medicine Reports
      • Information for Authors
      • Editorial Policies
      • Editorial Board
      • Aims and Scope
      • Abstracting and Indexing
      • Bibliographic Information
      • Archive
    • World Academy of Sciences Journal
      • World Academy of Sciences Journal
      • Information for Authors
      • Editorial Policies
      • Editorial Board
      • Aims and Scope
      • Abstracting and Indexing
      • Bibliographic Information
      • Archive
    • International Journal of Functional Nutrition
      • International Journal of Functional Nutrition
      • Information for Authors
      • Editorial Policies
      • Editorial Board
      • Aims and Scope
      • Abstracting and Indexing
      • Bibliographic Information
      • Archive
    • International Journal of Epigenetics
      • International Journal of Epigenetics
      • Information for Authors
      • Editorial Policies
      • Editorial Board
      • Aims and Scope
      • Abstracting and Indexing
      • Bibliographic Information
      • Archive
    • Medicine International
      • Medicine International
      • Information for Authors
      • Editorial Policies
      • Editorial Board
      • Aims and Scope
      • Abstracting and Indexing
      • Bibliographic Information
      • Archive
  • Articles
  • Information
    • Information for Authors
    • Information for Reviewers
    • Information for Librarians
    • Information for Advertisers
    • Conferences
  • Language Editing
Spandidos Publications Logo
  • About
    • About Spandidos
    • Aims and Scopes
    • Abstracting and Indexing
    • Editorial Policies
    • Reprints and Permissions
    • Job Opportunities
    • Terms and Conditions
    • Contact
  • Journals
    • All Journals
    • Biomedical Reports
      • Information for Authors
      • Editorial Policies
      • Editorial Board
      • Aims and Scope
      • Abstracting and Indexing
      • Bibliographic Information
      • Archive
    • Experimental and Therapeutic Medicine
      • Information for Authors
      • Editorial Policies
      • Editorial Board
      • Aims and Scope
      • Abstracting and Indexing
      • Bibliographic Information
      • Archive
    • International Journal of Epigenetics
      • Information for Authors
      • Editorial Policies
      • Editorial Board
      • Aims and Scope
      • Abstracting and Indexing
      • Bibliographic Information
      • Archive
    • International Journal of Functional Nutrition
      • Information for Authors
      • Editorial Policies
      • Editorial Board
      • Aims and Scope
      • Abstracting and Indexing
      • Bibliographic Information
      • Archive
    • International Journal of Molecular Medicine
      • Information for Authors
      • Editorial Policies
      • Editorial Board
      • Aims and Scope
      • Abstracting and Indexing
      • Bibliographic Information
      • Archive
    • International Journal of Oncology
      • Information for Authors
      • Editorial Policies
      • Editorial Board
      • Aims and Scope
      • Abstracting and Indexing
      • Bibliographic Information
      • Archive
    • Medicine International
      • Information for Authors
      • Editorial Policies
      • Editorial Board
      • Aims and Scope
      • Abstracting and Indexing
      • Bibliographic Information
      • Archive
    • Molecular and Clinical Oncology
      • Information for Authors
      • Editorial Policies
      • Editorial Board
      • Aims and Scope
      • Abstracting and Indexing
      • Bibliographic Information
      • Archive
    • Molecular Medicine Reports
      • Information for Authors
      • Editorial Policies
      • Editorial Board
      • Aims and Scope
      • Abstracting and Indexing
      • Bibliographic Information
      • Archive
    • Oncology Letters
      • Information for Authors
      • Editorial Policies
      • Editorial Board
      • Aims and Scope
      • Abstracting and Indexing
      • Bibliographic Information
      • Archive
    • Oncology Reports
      • Information for Authors
      • Editorial Policies
      • Editorial Board
      • Aims and Scope
      • Abstracting and Indexing
      • Bibliographic Information
      • Archive
    • World Academy of Sciences Journal
      • Information for Authors
      • Editorial Policies
      • Editorial Board
      • Aims and Scope
      • Abstracting and Indexing
      • Bibliographic Information
      • Archive
  • Articles
  • Information
    • For Authors
    • For Reviewers
    • For Librarians
    • For Advertisers
    • Conferences
  • Language Editing
Login Register Submit
  • This site uses cookies
  • You can change your cookie settings at any time by following the instructions in our Cookie Policy. To find out more, you may read our Privacy Policy.

    I agree
Search articles by DOI, keyword, author or affiliation
Search
Advanced Search
presentation
International Journal of Oncology
Join Editorial Board Propose a Special Issue
Print ISSN: 1019-6439 Online ISSN: 1791-2423
Journal Cover
March-2018 Volume 52 Issue 3

Full Size Image

Cover Legend PDF

Sign up for eToc alerts
Recommend to Library

Journals

International Journal of Molecular Medicine

International Journal of Molecular Medicine

International Journal of Molecular Medicine is an international journal devoted to molecular mechanisms of human disease.

International Journal of Oncology

International Journal of Oncology

International Journal of Oncology is an international journal devoted to oncology research and cancer treatment.

Molecular Medicine Reports

Molecular Medicine Reports

Covers molecular medicine topics such as pharmacology, pathology, genetics, neuroscience, infectious diseases, molecular cardiology, and molecular surgery.

Oncology Reports

Oncology Reports

Oncology Reports is an international journal devoted to fundamental and applied research in Oncology.

Experimental and Therapeutic Medicine

Experimental and Therapeutic Medicine

Experimental and Therapeutic Medicine is an international journal devoted to laboratory and clinical medicine.

Oncology Letters

Oncology Letters

Oncology Letters is an international journal devoted to Experimental and Clinical Oncology.

Biomedical Reports

Biomedical Reports

Explores a wide range of biological and medical fields, including pharmacology, genetics, microbiology, neuroscience, and molecular cardiology.

Molecular and Clinical Oncology

Molecular and Clinical Oncology

International journal addressing all aspects of oncology research, from tumorigenesis and oncogenes to chemotherapy and metastasis.

World Academy of Sciences Journal

World Academy of Sciences Journal

Multidisciplinary open-access journal spanning biochemistry, genetics, neuroscience, environmental health, and synthetic biology.

International Journal of Functional Nutrition

International Journal of Functional Nutrition

Open-access journal combining biochemistry, pharmacology, immunology, and genetics to advance health through functional nutrition.

International Journal of Epigenetics

International Journal of Epigenetics

Publishes open-access research on using epigenetics to advance understanding and treatment of human disease.

Medicine International

Medicine International

An International Open Access Journal Devoted to General Medicine.

Journal Cover
March-2018 Volume 52 Issue 3

Full Size Image

Cover Legend PDF

Sign up for eToc alerts
Recommend to Library

  • Article
  • Citations
    • Cite This Article
    • Download Citation
    • Create Citation Alert
    • Remove Citation Alert
    • Cited By
  • Similar Articles
    • Related Articles (in Spandidos Publications)
    • Similar Articles (Google Scholar)
    • Similar Articles (PubMed)
  • Download PDF
  • Download XML
  • View XML
Article Open Access

BI2536, a potent and selective inhibitor of polo-like kinase 1, in combination with cisplatin exerts synergistic effects on gastric cancer cells

  • Authors:
    • Guodong Lian
    • Leping Li
    • Yulong Shi
    • Changqing Jing
    • Jinglei Liu
    • Xiaobo Guo
    • Qingqing Zhang
    • Tianyu Dai
    • Fei Ye
    • Yanyan Wang
    • Man Chen
  • View Affiliations / Copyright

    Affiliations: Department of Gastrointestinal Surgery, Shandong Provincial Hospital Affiliated to Shandong University, Jinan, Shandong 250021, P.R. China, Statistics and Medical Record Management Section, Shandong Provincial Hospital Affiliated to Shandong University, Jinan, Shandong 250021, P.R. China, Clinical Medical College of Jining Medical University, Jining, Shandong 272067, P.R. China, Department of Pathology, Icahn School of Medicine at Mount Sinai, New York, NY 10029, USA, Biological Engineering School of Dalian Polytechnic University, Dalian, Liaoning 116034, P.R. China, Department of Critical Care Medicine, Shandong Provincial Hospital Affiliated to Shandong University, Jinan, Shandong 250021, P.R. China
    Copyright: © Lian et al. This is an open access article distributed under the terms of Creative Commons Attribution License.
  • Pages: 804-814
    |
    Published online on: January 25, 2018
       https://doi.org/10.3892/ijo.2018.4255
  • Expand metrics +
Metrics: Total Views: 0 (Spandidos Publications: | PMC Statistics: )
Metrics: Total PDF Downloads: 0 (Spandidos Publications: | PMC Statistics: )
Cited By (CrossRef): 0 citations Loading Articles...

This article is mentioned in:



Abstract

BI2536 is a highly selective and potent inhibitor of polo-like kinase 1 (PLK1). In this study, we aimed to determine whether BI2536 and cisplatin can synergistically inhibit the malignant behavior of gastric cancer cells. For this purpose, the expression of PLK1 in gastric cancer cells was determined. The effects of BI2536, cisplatin, and the combination of BI2536 and cisplatin on gastric cancer cell viability, invasion, cell cycle arrest and apoptosis were assessed. Furthermore, the expression of cell cycle-regulated proteins was examined. Moreover, the differentially expressed proteins between the SGC-7901 and SGC-7901/DDP (cisplatin-resistant) cells, and the enriched signaling pathways were analyzed by protein pathway array following treatment with BI2536 (IC50) for 48 h. Our results revealed that PLK1 was upregulated in the SGC-7901/DDP (cisplatin-resistant) gastric cancer cells compared with the SGC-7901 cells. BI2536 enhanced the inhibitory effect of cisplatin on SGC-7901 cell viability and invasion. BI2536 induced G2/M arrest in SGC-7901 and SGC-7901/DDP cells. BI2536 promoted cisplatin-induced gastric cancer SGC-7901/DDP cell apoptosis. It also induced the differential expression of 68 proteins between the SGC-7901 and SGC-7901/DDP cells, and these differentially expressed proteins were involved in a number of cellular functions and signaling pathways, such as cell death, cell development, tumorigenesis, the cell cycle, DNA duplication/recombination/repair, cellular movement, and the Wnt/β-catenin and mitogen-activated protein kinase (MEK)/extracellular signal-regulated kinase (ERK)/ribosomal S6 kinase 1 (RSK1) signaling pathways. On the whole, our findings suggest that BI2536 and cisplatin synergistically inhibit the malignant behavior of SGC-7901/DDP (cisplatin‑resistant) gastric cancer cells.

Introduction

Gastric cancer is a malignant tumor that is common worldwide and has a poor prognosis (1,2). The 5-year survival rate of patients with gastric cancer is <10% (3). The majority of patients are diagnosed at an advanced stage (4), and few efficacious treatment options are available for patients with this late stage of the disease (5). Surgical therapy combined with adjuvant chemotherapy is the primary treatment option for gastric cancer. It has been demonstrated that the single administration of traditional chemotherapeutic drugs, such as cisplatin and fluorouracil is only 10–20% efficacious in the treatment of gastric cancer (6). Even when combined with new drugs, such as docetaxel, irinotecan and oxaliplatin, the optimum reaction rate is <50% (7). Currently, an early diagnosis coupled with a good treatment strategy is considered an effective approach for the treatment of gastric cancer. The use of biomarkers has been confirmed to be a less invasive method for gastric cancer diagnosis (8). Moreover, targeted therapies for the treatment of gastric cancer have attracted increasing attention (9). However, there is still a lack of effective targeted therapies for the treatment of this disease.

Polo-like kinases (PLKs) are associated with oncogenesis in several types of cancer (10). PLKs exist in 4 isoforms, PLK1-4; however, only one of these isoforms, PLK1, is involved in centrosome maturation, chromosome segregation, bipolar spindle formation and cytokinesis execution (11). It has been reported that PLK1 exhibits oncogenic potential in gastric cancer (12). The inhibition of PLK1 following transfection with PLK1 siRNA and folate deficiency have been shown to synergistically inhibit the growth of gastric cancer cell lines (13). Moreover, a high PLK1 expression and DNA aneuploidy have been shown to correlate with a poor prognosis in patients with gastric cancer (14). PLK1 plays a key role in carcinogenesis and represents a promising target in the treatment of cancer (15,16). PLK1 inhibitors have recently emerged as a feasible strategy for the treatment of cancer (11). BI2536 is a highly selective and potent inhibitor of PLK1, which always participates in mitotic progression (17). Preclinical studies have indicated that BI2536 can disrupt spindle assembly, leading to mitotic arrest and the apoptosis of human cancer cell lines (18,19). However, the effects of BI2536 on the regulation of gastric cancer development have not yet been documented, at least to the best of our knowledge.

In the present study, the pivotal roles of BI2536 and cisplatin in regulating gastric cancer cell viability, migration, invasion and apoptosis were investigated. Differentially expressed proteins in gastric cancer cells treated with BI2536 (IC50) for 48 h, as well as the signaling pathways of these differentially expressed proteins were analyzed by protein pathway array (PPA). The aim of this study was to determine whether BI2536 exerts an antitumor effect on gastric cancer and whether it can synergistically inhibit the malignant behavior of gastric cancer cells when used in combination with cisplatin. Our findings may provide new insight into the targeted therapy for this disease.

Materials and methods

Drugs and treatments

BI2536 (cat. no. 50-873-3) and cisplatin (cat. no. 50-901-13218) were purchased from Thermo Fisher Scientific (Waltham, MA, USA) and diluted in dimethyl sulfoxide (DMSO) in accordance with the manufacturer's instructions.

Cell culture

The human gastric cancer cell lines, AGS, BGC-823, Hs746T, N87, KATOIII, SGC-7901 and SGC-7901/DDP (a cisplatin-resistant cell line), were obtained from the Molecular Pathology Laboratory at Mount Sinai Medical Center (New York, NY, USA). The BGC-823, SGC-7901 and SGC-7901/DDP cells were cultured in RPMI-1640 medium supplemented with 10% fetal bovine serum (FBS; Gibco, Grand Island, NY, USA). The AGS cells were grown in Ham's F12 medium. The Hs746T cells were cultured in DMEM containing 10% FBS. The KATOIII cells were maintained in IMDM mixed with 20% FBS. All media contained penicillin (100 U/ml) and streptomycin (100 U/ml), and all cells were cultured at 37°C in a humidified incubator at 5% CO2.

3-(4,5-Dimethyl-2-thiazolyl)-2,5-diphenyltetrazolium bromide (MTT) assay

MTT assay was used to evaluate cell viability. In brief, the cells (5,000 cells/well) at the logarithmic growth phase were seeded in 96-well plates. Following 24 h of incubation, the cells were treated with various concentrations of cisplatin (1, 2, 4, 8, 16, 32 and 64 µM) and BI2536 (1, 2, 4, 8, 16, 32 and 64 nM) for 72 h at 37°C. Subsequently, 20 µl of MTT solution (5 mg/ml, pH 7.4) were added to each well, followed by incubation of the cells at 37°C for a further 4 h. After terminating the reaction, some of the supernatant was discarded, and 150 µl of DMSO were added to dissolve the crystals. The absorbance (570 nm) was then measured using a microplate reader (serial no. 155489; Bio-Tek Instruments, Inc., Winooski, VT, USA). Each experiment was performed in triplicate. Furthermore, the half maximal inhibitory concentration (IC50) of cisplatin and BI2536 was further calculated by the modified Kou-type method (20): lgIC50 = Xm-I [P-(3-Pm-Pn)/4], in which Xm indicates lg maximum dose, I indicates lg (maximum dose/adjacent dose), P indicates the sum of positive response rate, Pm indicates the largest positive response rate and Pn indicates the smallest positive response rate.

Colony formation assay

The cells were digested with 0.25% trypsin and split into individual cells. Subsequently, 50, 100 and 200 cells were seeded into 10-ml culture dishes and maintained under standard culture conditions for 2–3 weeks. When the colonies were visible to the naked eye, the culture dish was washed twice with phosphate-buffered saline (PBS). The colonies were then fixed with 4% paraformaldehyde for 15 min, followed by staining with crystal violet (Santa Cruz Biotechnology, Inc., Santa Cruz, CA, USA) for 20 min. Under a microscope (Nikon Eclipse TS100; Nikon Instruments, Badhoevedorp, The Netherlands) the colonies that comprised at least 10 cells were counted.

Cell invasion assay

Cell invasion was evaluated using Transwell chambers (8-µm pore size; Corning Inc., Corning, NY, USA) coated with serum-free RPMI-1640 medium containing Matrigel (Sigma-Aldrich, Shanghai, China). In brief, the SGC-7901 and SGC-7901/DDP cells (5×104 cells) were grown in the upper chamber containing medium with 10% FBS, and BI2536 (IC10) and cisplatin (IC50) were then added to treat the cells. The lower chamber was filled with RPMI-1640 medium containing 20% FBS as a chemoattractant. Following incubation for 24 h at 37°C, the non-invading cells were removed using cotton swabs, and the invading cells were stained with 1% crystal violet for 30 min. The invading cells in different fields were then counted using a light microscope (Nikon Model Eclipse TS100LED MV; Nikon Corp., Tokyo, Japan).

Cell cycle analysis

The cells (1×105 cells/ml) were collected, washed twice with ice-cold PBS, and fixed with 75% ice-cold ethanol. After washing with ice-cold PBS again, the cells were suspended in 300 µl of PBS and 20 µl of RNase A was then added, followed by incubation of the cells for 30 min at 37°C. Subsequently, the cells were stained with 400 µl of propidium iodide (PI) for 45 min in the dark. Cell cycle analysis at 488 nm was performed using a FACSCalibur flow cytometer (BD Biosciences, San Jose, CA, USA).

Cell apoptosis analysis

Cell apoptosis was assessed by flow cytometry after Annexin V and PI staining (BD Pharmingen, San Diego, CA, USA). In brief, the cells (1×106 cells/ml) were harvested and resuspended in 1X Annexin V-binding buffer. Subsequently, 5 µl of Annexin V-FITC was added, and the cells were incubated for 15 min away from light, followed by the addition of 10 µl of PI and incubation of the cells for 5 min at 4°C. Cell apoptosis was then analyzed using a FACSCalibur flow cytometer (BD Biosciences).

Western blot analysis

The cells were lysed with 1X cell lysis buffer (Cell Signaling Technology, Danvers, MA, USA). Using a Pierce BCA protein assay kit (Pierce, Rochford, IL, USA), the protein concentration was adjusted to 1 µg/µl. An equal amount of protein extract was separated by 10% sodium dodecyl sulfate polyacrylamide gel electrophoresis (SDS-PAGE). The blots were then transferred onto nitrocellulose membranes (Bio-Rad, Hercules, CA, USA). The membranes were then blocked in 5% non-fat milk in 1X TBST containing 100 mM NaCl, 20 mM Tris-HCl (pH 7.5), and 0.1% Tween-20 for 1 h. Primary antibodies to PLK1 (1:1,000; cat. no. sc-5585; Santa Cruz Biotechnology, Inc.), p-Cdc2 (1:1,000; cat. no. 9111; Cell Signaling Technology), cyclin B1 (1:1,000; cat. no. sc-594), p-cdc25c (1:1,000; cat. no. sc-327) and glyceraldehyde 3-phosphate dehydrogenase (GAPDH) (1:1,000; sc-32233) (all from Santa Cruz Biotechnology, Inc.) were added, followed by incubation of the membranes overnight at 4°C. GAPDH served as an internal control. Subsequently, the membranes were probed with horseradish peroxidase (HRP)-labeled secondary antibodies (1:10,000; cat. no. sc-2370 or sc-2371, Santa Cruz Biotechnology, Inc.) at room temperature for 1 h. After washing with 1X TBST buffer, the bands were detected with a chromogenic substrate using the enhanced chemiluminescence (ECL) method and analyzed using the Quantity One software package (Bio-Rad).

Protein pathway array (PPA) analysis

The cells were lysed with 1X cell lysis buffer, and equal amounts of protein extracts were separated by 10% SDS-PAGE, as described above. The blots were then transferred onto nitrocellulose membranes (Bio-Rad). After blocking in 3% bovine serum albumin (BSA) for 1 h, the membranes were fixed on a western blotting manifold (Mini-PROTEAN II Multiscreen apparatus, cat. no. 170-4017; Bio-Rad) containing 20 channels. A total of 286 protein-specific or phosphorylation-specific antibodies (Table I) were used in the multiplex immunoblot. To each channel (1–19), a mixture of two antibodies dissolved in the blocking buffer was added, followed by incubation of the membranes overnight at 4°C; BSA without any antibody was added to channel 20. Following incubation with HRP-conjugated secondary anti-rabbit (1:10,000; cat. no. sc-2371) or anti-goat (1:10,000; cat. no. sc-2370) or anti-mouse antibodies (1:10,000; cat. no. sc-2345) (all from Santa Cruz Biotechnology, Inc.) for 1 h, Immun-Star™ HRP Peroxide Buffer and Immun-Star™ HRP Luminol Enhancer (cat. no. 94547; Bio-Rad) were added followed by incubation of the membranes for 4 min. Chemiluminescence signals were then analyzed with the ChemiDoc XRS system (Bio-Rad). The same membranes was then washed twice with 1X TBST buffer and used to detect other primary antibodies, as described above. The signal intensity of each protein was analyzed using Quantity One software 4.5.0 (Bio-Rad). To reduce the variations caused by total protein loading amount, transferring and blotting efficiency, 'global median subtraction' was used to normalize the background subtracted intensity. The normalized expression of each protein = the average intensity of each protein in all samples × (the signal intensity of each protein/the total intensity of all proteins in the same blot membrane).

Table I

List of antibodies included in the protein pathway array.

Table I

List of antibodies included in the protein pathway array.

Antibodies specific for phosphorylation
p-AKT (Ser473)p-ERK5 (Thr218/Tyr220)p-p44/42 MAPK (Erk1/2)
(Thr202/Tyr204)
p-PKCα/βII (Thr638/641)p-STAT3 (Ser727)
p-β-catenin (Ser33/37/Thr41)p-FAK (Tyr397)p-p53 (Ser392)p-PKCδ (Thr505)p-STAT5 (Tyr694)
p-CDC2 (Tyr15)p-GSK-3α/β (Ser21/9)p-p70 S6 kinase (Thr389)p-PTEN (Ser380)
p-c-Jun (Ser73)p-JNK(G-7)p-P90RSK (Ser380)p-Rb (Ser780)
p-CREB (Ser133)p-Met (Tyr1234)p-PDK1 (Ser241)p-Rb (Ser807/811)
p-eIF4B (Ser422)p-p38 MAPK (Thr180/Tyr182)p-PKCα (Ser657)p-Smad1/5 (Ser463/465)
Antibodies specific for non-phosphorylation
14-3-3 βcSHMTHER2/ErbB2MMP-13Rap1
α-tubulinCTGFHES1MSRReg IV
ADAM8CTLA-4HGFMTA1RHAMM
ADAM10CUL-1HIF-1αMTHFD1RhoA
ADHCX3CR1HIF-2αMTHFD2Ribosomal protein L6
AIM2Cyclin B1HIF-3αMTHFRRIP
AktCyclin D1HintNALP1RUNX3
ALG-2Cyclin EHMG-1N-cadherinSK3
Annexin ICytokeratin 5HNF-3αNFATc1SLUG
ASCL1Cytokeratin 18HoxC11NF-κB p50Smad4
ASC-RCytokeratin 19H-RasNF-κB p52Smad7
ATF-1DACH1HSLNF-κB p65Snail
Aurora A/AIKDARPP-32HSP27NHERF-2SOD-1
AutotaxinDDB2HSP70Nkx-3.1SPAK
AxinDHFRHsp90nm23-H1/2/3SRC-1
β3-tubulinDnmt1ICAM-1NMT1Stat1
β-cateninDPYDIDONOS2Stat3
BadDRG1IFN-γNotch4SUGT1
BakE2AIGFBP5NQO1Survivin
BaxE2F1IGF-IrβODCSyk
Bcl-2E-cadherinIL-1βOPNTak1
Bcl-6Eg5IL-3Rαp14Tau
Bcl-xLEGFRIL-6p16TCF-1
BECN1eIF4BIL-8p27TDP1
BIDEndoglinIL-8RAP2X7TFIIH p89
BMP-2ENT1IL-11p38α/βTGF-β
Calpain 2Ep-CAMIL-18p44/42 MAPK (Erk1/2)TIMP-3
CalpastatinEphB2Integrin α4P504STIP30
CalretininEpoIRF-1p53TIRAP
CaMKKαERCC1ITFp63TNF-R2
CARD12ERαJagged1p73TNFα
Caspase-1ERβJAK2Pannexin-1tPA
Cathepsin BE-SelectinJNK1PatchedTRAF6
CD10Factor XIII BKAI1Pax-2TS
CD33FAHKeratin 10PC2tsg101
Cdc2 p34FASKiSS-1P-cadherinTTF-1
Cdc25BFEN-1KLF6PCNATwist
Cdc25CFGF-8K-RasPDEFTyro3
Cdc42FGFR-4LKB1PEDFuPA
Cdk2FKHRLSD1PERKuPAR
Cdk4FLIPS/LL-SelectinPKCαVAP-1
Cdk6Flt-3/Flk-2LynPKCεV-ATPase H
Cdx2FOXM1MaspinPLKVCAM-1
c-Fms/CSF-1RFTαMAT IIβPRL-3VEGF
Chk1FUS/TLSMDM2PSCAVimentin
c-IAP2FusinMesothelinPSMVSV-G
CKR-7Galectin-3MetAP-2PSTPIP1Wnt-1
ClusterinGLP-1RMetRSPTENWT1
COL1A2Glutamine synthetaseMGr1-AgRab 7XIAP
Connexin 43GSTP1MMP-2Raf-BYB-1
Cox-2HCAMMMP-7RAGE
CREBHDAC1MMP-9RANKL

[i] The phosphorylation-specific antibodies were purchased from Cell Signaling Technology (Danvers, MA, USA), except for p-PKCα (Ser657) which was from Upstate Biotech (Lake Placid, NY, USA), and p-Met (Tyr1234), p-c-Jun kinase (G-7) and p-FAK (Tyr397) which were from Santa Cruz Biotechnology, Inc. (Santa Cruz, CA, USA). The non-phosphorylation-specific antibodies, including Stat1, HER2/ErbB2, β-catenin, p44/42 mitogen-activated protein kinase [MAPK; extracellular signal regulated kinase (Erk)1/2], Akt, Notch4, eIF4B, NF-κB p50, cAMP responsive element binding, estrogen receptor α, Bcl-xL, RIP, aurora A/AIK, matrix metalloproteinase (MMP)-9 and Snail were purchased from Cell Signaling Technology; X-linked inhibitor of apoptosis (XIAP) and glycogen synthase kinase (GSK) were from BD Biosciences (San Jose, CA, USA); transforming growth factor (TGF)-β was from R&D Systems (Minneapolis, MN, USA); Hsp90 was from Enzo Life Sciences (Farmingdale, NY, USA); hypoxia-inducible factor (HIF)-2α was from Novus Biologicals (Littleton, CO, USA); cytokeratin 18 was from Dako Corp. (Carpinteria, CA, USA); fumarylacetoacetate hydrolase (FAH) was from Proteintech Group (Chicago, IL, USA); keratin 10 was from Covance Research Products (Berkeley, CA, USA); G protein of vesicular stomatitis virus was from Abcam (Cambridge, MA, USA); the other antibodies were from Santa Cruz Biotechnology, Inc.

Statistical analysis

All in vitro experiments were repeated 3 times and PPA was performed twice. All measurement data are expressed as the means ± SD. The differences between groups were calculated using the Student's t-test or one-way ANOVA. Further comparison between groups was performed using a Tukey post-hoc test. Statistical analyses were performed using SPSS 17.0 (SPSS Inc., Chicago, IL, USA). Unsupervised hierarchical clustering analysis was performed using the BRB ArrayTools Software V3.3.0. The significant pathway for the differentially expressed proteins was analyzed using Ingenuity Pathway Analysis (IPA) software. A value of P<0.05 was considered to indicate a statistically significant difference.

Results

PLK1 is upregulated in SGC-7901/DDP gastric cancer cells

As shown in Fig. 1, PLK1 was upregulated in the SGC-7901. DDP (cisplatin-resistant) gastric cancer cells compared with the SGC-7901 cells. Thus, we further explored the function of the PLK1 inhibitor, BI2536, in gastric cancer cells.

Figure 1

Expression of polo-like kinase 1 (PLK1) in the human gastric cancer cell lines, AGS, SGC-7901, BGC-823, KATOIII, Hs746T, N87 and SGC-7901/DDP.

BI2536 enhances the inhibitory effects of cisplatin on the viability and colony-forming ability of the SGC-7901/DDP cells

As shown in Fig. 2A and B, cisplatin and BI2536 significantly inhibited the viability of the 7 gastric cancer cell lines in a dose-dependent manner. The highest chemosensitivity to cisplatin was observed in the BGC-823 and SGC-7901 cells, the IC50 values of which were 2 and 6 µM, respectively. The least chemosensitivity to cisplatin was exhibited by the Hs746T and SGC-7901/DDP cells, the IC50 values of which were 30 and 60 µM, respectively. Notably, BI2536 (IC10) significantly enhanced the inhibitory effects of cisplatin on the viability of the gastric cancer cells, particularly by improving the chemosensitivity of SGC-7901/DDP to cisplatin (Fig. 2C). Therefore, a colony formation assay was then performed using the SGC-7901 and SGC-7901/DDP cells in order to verify the effects of BI2536 and cisplatin on cell viability. As shown in Fig. 2D and E, BI2536 (IC5) alone did not inhibit colony formation compared with the controls (P>0.05); however, cisplatin (IC10) significantly inhibited colony formation (P<0.05), particularly in the SGC-7901 cells (P<0.01). Following co-treatment with BI2536 (IC5) and cisplatin (IC10), the results revealed that BI2536 (IC5) significantly enhanced the inhibitory effects of cisplatin on the colony-forming ability of the SGC-7901/DDP cells (P<0.01), but not that of the SGC-7901 cells (P>0.05).

Figure 2

BI2536 enhances the inhibitory effects of cisplatin on gastric cancer cell viability. (A) Effects of cisplatin on AGS, BGC-832, Hs746T, N87, KATOIII, SGC-7901 and SGC-7901/DDP cell viability. (B) Effects of BI2536 on the viability of the above-mentioned 7 gastric cancer cell lines. (C) Effects of the combination of cisplatin and BI2536 on the viability of the above-mentioned 7 gastric cancer cell lines. (D and E) Colony formation assay revealed the effects of BI2536 and cisplatin on SGC-7901 and SGC-7901/DDP cell viability. Error bars indicate the means ± SD and the symbol * indicates a statistically significant difference (*P<0.05 and **P<0.01).

BI2536 enhances the inhibitory effects of cisplatin on the invasive ability of the SGC-7901/DDP cells

We further determined the effects of BI2536 and cisplatin on gastric cancer cell invasion (Fig. 3). The results revealed that BI2536 (IC10) did not inhibit the invasive ability of the SGC-7901 and SGC-7901/DDP cells (P>0.05), although cisplatin (IC50) significantly inhibited the invasive ability of the cells (P<0.05). Moreover, following treatment with a combination of BI2536 (IC10) and cisplatin (IC50), only the inhibitory effects of cisplatin on the invasiveness of the SGC-7901/DDP cells, but not that of the SGC-7901 cells (P>0.05), were enhanced (P<0.01).

Figure 3

BI2536 enhances the inhibitory effects of cisplatin on gastric cancer SGC-7901/DDP cell invasion. (A) Quantitative results of the number of invading SGC-7901/DDP and SGC-7901 cells. (B) Transwell assay revealed the invading SGC-7901/DDP and SGC-7901 cells. Error bars indicate the means ± SD and the symbol * indicates a statistically significant difference (*P<0.05 and **P<0.01).

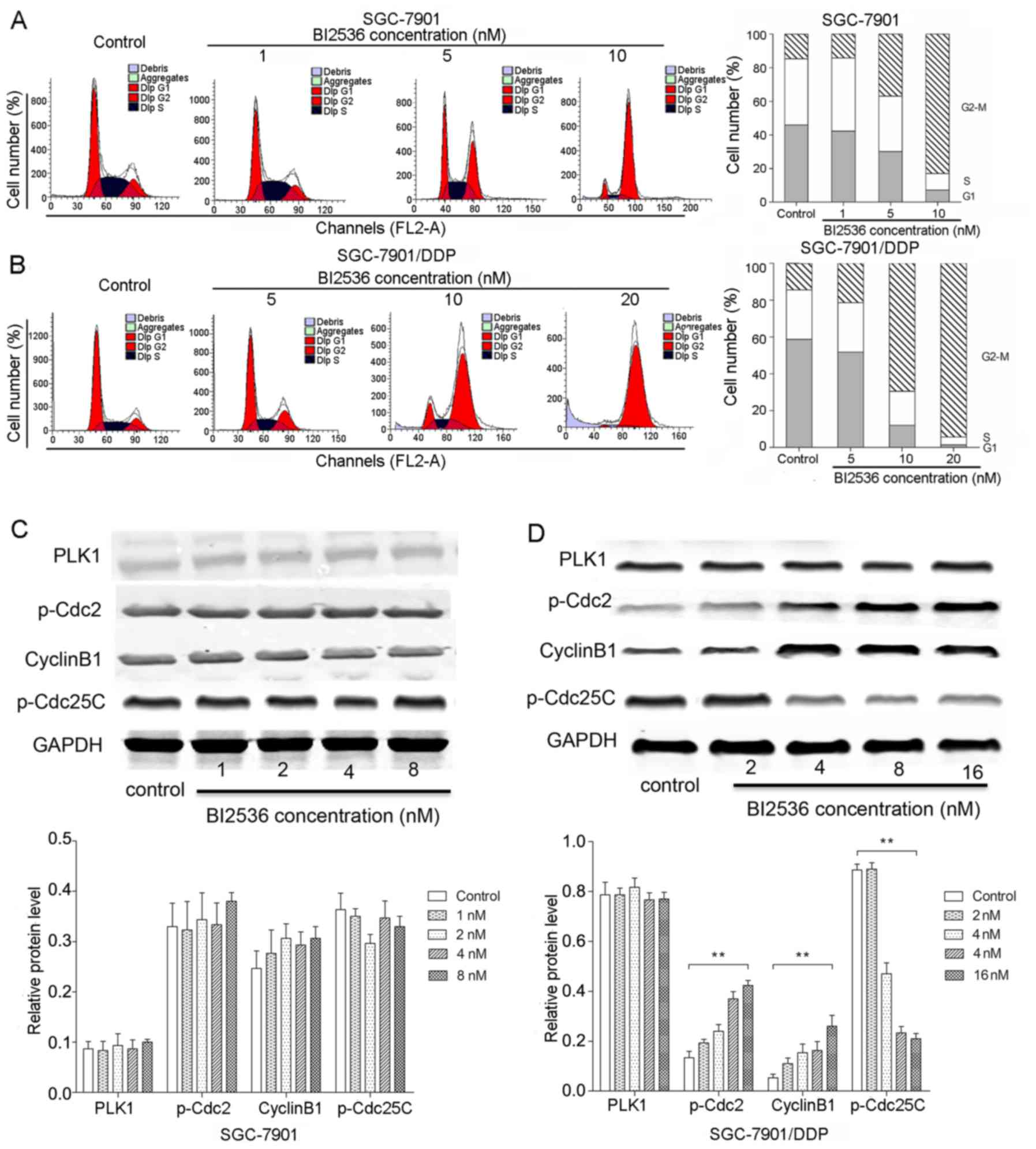
BI2536 significantly induces G2/M arrest in the SGC-7901/DDP cells

In the cell cycle analysis, the SGC-7901 cells were treated with 1, 5 and 10 nM BI2536 for 72 h, and the SGC-7901/DDP cells were treated with 5, 10 and 20 nM BI2536 for 24 h. The results of flow cytometry revealed that BI2536 significantly induced G2/M arrest in both the SGC-7901 and SGC-7901/DDP cells (P<0.05) (Fig. 4A and B). We further determined the expression of key proteins involved in the G2/M cell cycle, including p-Cdc2, cyclin B1 and p-Cdc25C by western blot analysis (Fig. 4C and D). We found that PLK1 expression was not significantly altered following treatment with various concentrations of BI2536 in both the SGC-7901 and SGC-7901/DDP cells (P>0.05). Notably, compared with the control group, BI2536 treatment resulted in the decreased expression of p-Cdc25C and in the increased expression of p-Cdc2 and cyclin B1 in the SGC-7901/DDP cells in a dose-dependent manner (P<0.01) (Fig. 4D), while the expression levels of these proteins exhibited no significant changes in the SGC-7901 cells (P>0.05).

Figure 4

BI2536 induces G2/M arrest in SGC-7901 and SGC-7901/DDP gastric cancer cells. (A and B) Flow cytometry demonstrated that BI2536 significantly induced G2/M arrest in the SGC-7901 and SGC-7901/DDP cells. (C and D) The expression of key proteins involved in the G2/M cell cycle, including p-Cdc2, cyclin B1 and p-Cdc25C was examined by western blot analysis. Error bars indicate the means ± SD and the symbol * indicates a statistically significant difference (**P<0.01). PLK1, polo-like kinase 1.

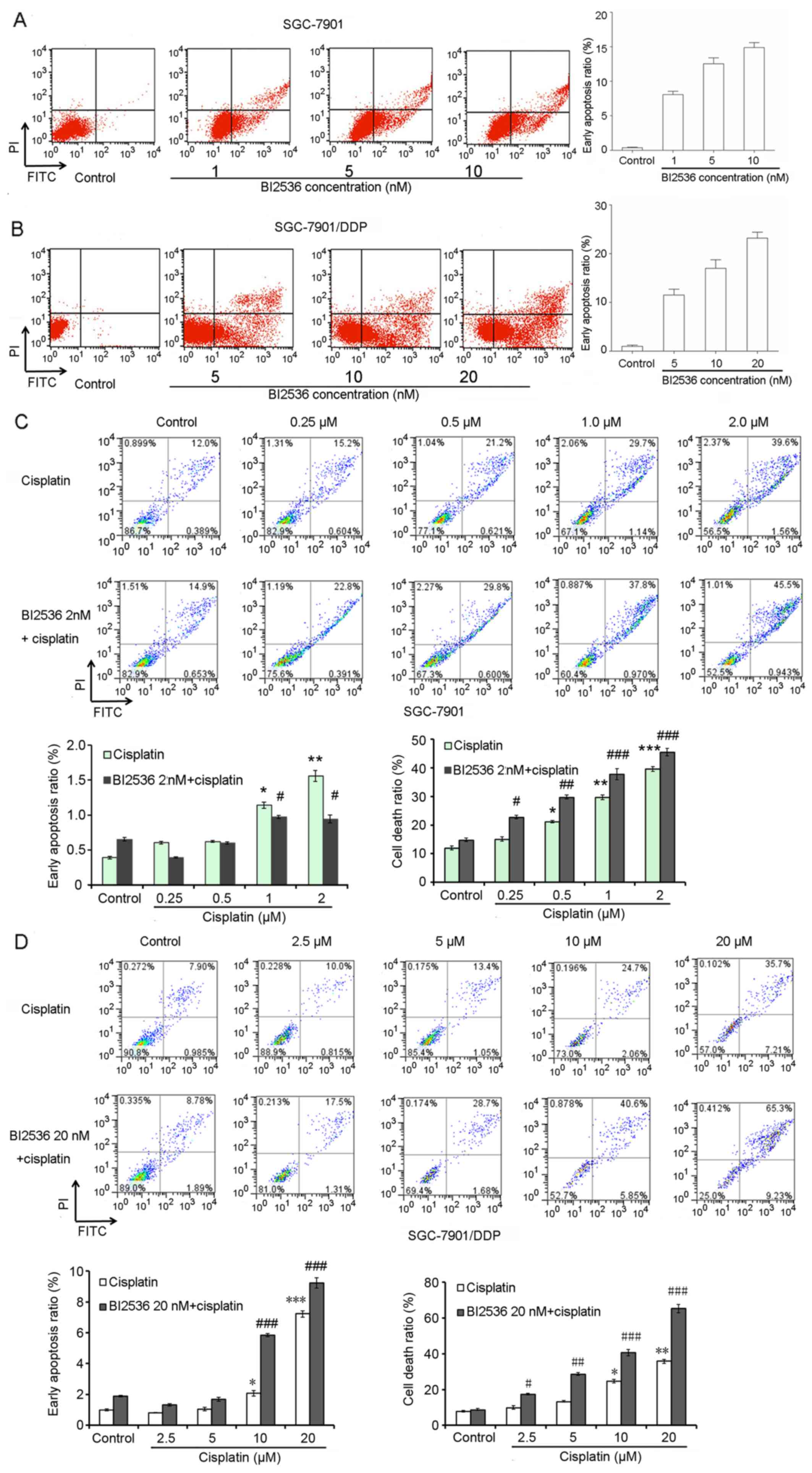
BI2536 promotes cisplatin-induced SGC-7901/DDP cell apoptosis

Flow cytometry was also performed to determine the effects of BI2536 on gastric cancer cell apoptosis. Following treatment with various concentrations of BI2536 for 24 h, the proportions of SGC-7901 and SGC-7901/DDP cells undergoing early apoptosis were all significantly increased (P<0.05) (Fig. 5A and B). Furthermore, we found that cisplatin significantly induced SGC-7901 and SGC-7901/DDP cell apoptosis when used in combination with BI2536 (IC20) (P<0.05) (Fig. 5C and D). Notably, BI2536 (IC20, 20 nM) significantly promoted cisplatin-induced SGC-7901/DDP cell apoptosis (P<0.05) (Fig. 5D).

Figure 5

BI2536 promotes cisplatin-induced SGC-7901/DDP gastric cancer cell apoptosis. (A and B) Flow cytometry demonstrated the effects of BI2536 on SGC-7901 and SGC-7901/DDP cell apoptosis. (C) Flow cytometry demonstrated the effects of the combination of various concentrations of cisplatin (0, 0.25, 0.5, 1 and 2 µM) and BI2536 (2 nM) on SGC-7901 and SGC-7901/DDP cell apoptosis. (D) Flow cytometry demonstrated the effects of the combination of various concentrations of cisplatin (0, 2.5, 5, 10 and 20 µM) and BI2536 (20 nM) on SGC-7901 and SGC-7901/DDP cell apoptosis Error bars indicate the means ± SD, and the symbols * and # indicate a statistically significant difference compared with the corresponding control group. *,#p<0.05, **,##p<0.01 and ***,###p<0.001.

BI2536 induces the differential expression of signaling proteins between the SGC-7901 and SGC-7901/DDP cells

We applied PPA analysis to analyze the differentially expressed proteins between the SGC-7901 and SGC-7901/DDP cells following treatment with BI2536 (IC50) for 48 h. We found that 68 proteins were differentially expressed when compared with the controls (Fig. 6A). IPA analysis also revealed that the differentially expressed proteins induced by BI2536 treatment were involved in many cell functions and signaling pathways, such as cell death, cell development, tumorigenesis, the cell cycle, DNA duplication/recombination/repair, cellular movement, and in the Wnt/β-catenin and mitogen-activated protein kinase (MEK)/extracellular signal-regulated kinase (ERK)/ribosomal S6 kinase 1 (RSK1) signaling pathways (Fig. 6B).

Figure 6

BI2536 induces the differential expression of signaling proteins between the SGC-7901 and SGC-7901/DDP cells, as determined by protein pathway array. (A) Proteins differentially expressed between the SGC-7901 and SGC-7901/DDP cells following treatment with BI2536 (IC50) for 48 h. (B) Ingenuity Pathway Analysis (IPA) analysis revealed the cellular functions and signaling pathways enriched by the differentially expressed proteins induced by BI2536.

Discussion

Cisplatin is a common and effective anticancer drug; however, its use is limited due to its related side-effects, such as renal, gastrointestinal and neurological toxicities (21). Therefore, to improve the antitumor efficacy of cisplatin and reduce cisplatin-induced side-effects, further studies are warranted in order to aid the develelopment of small-molecule drugs. In the present study, we combined the PLK1 inhibitor, BI2536, with cisplatin to treat gastric cancer cells and to determine whether BI2536 and cisplatin can synergistically inhibit the malignant behavior of gastric cancer cells. The results revealed that BI2536 enhanced the cisplatin-induced inhibitory effects on SGC-7901/DDP cell viability and invasion. BI2536 induced G2/M arrest in the SGC-7901/DDP cells by decreasing the expression of p-Cdc25C and increasing the expression of p-Cdc2 and cyclin B1. BI2536 promoted cisplatin-induced SGC-7901/DDP cell apoptosis. Moreover, BI2536 induced the differential expression of 68 proteins between the SGC-7901 and SGC-7901/DDP cells, and these differentially expressed proteins were involved in sevral cell functions and signaling pathways, such as the Wnt/β-catenin and MEK/ERK/RSK1 signaling pathways.

In many anticancer treatments, the G2/M checkpoint is an effective target site for molecular targeted therapy and chemotherapy sensitization (22,23). There are data to suggest that mammalian PLK1 plays a regulatory role at the cell cycle G2 checkpoint (24,25). PLK1 has been implicated in mitotic entry via the activation of Cdc25C (26). PLK1 has also been identified as a target that can sensitize cells to traditional chemotherapeutic drugs in the treatment of cancer (27,28). In addition, a high degree of G2/M arrest induced by PLK1 inhibition has been found to be associated with radiosensitization in various cancer cell lines (29). The combination of MS275 and BI2536 has been shown to synergistically inhibit cell growth and to induce G2/M phase arrest in A549 non-small cell lung cancer cells (30). Gleixner et al demonstrated that the inhibitory effect of BI2536 on CML cell growth was associated with mitotic arrest, particularly G2/M arrest, and consecutively resulted in apoptosis (31). In this study, BI2536 enhanced the cisplatin-induced inhibitory effects on SGC-7901 cell viability and invasive ability. BI2536 induced G2/M arrest in the SGC-7901/DDP cells by decreasing the expression of p-Cdc25C and increasing the expression of p-Cdc2 and cyclin B1. BI2536 promoted cisplatin-induced SGC-7901/DDP cell apoptosis. Taken together, we speculate that the combination of cisplatin and BI2536 can synergistically inhibit cell growth, induce G2/M phase arrest, and consecutively induce the apoptosis of SGC-7901/DDP cells.

Furthermore, we applied PPA analysis to examine the differentially expressed proteins between the SGC-7901 and SGC-7901/DDP cells following treatment with BI2536 (IC50) for 48 h. A total of 68 proteins were found to be differentially expressed, which were involved in signaling pathways, such as the Wnt/β-catenin and MEK/ERK/RSK1 signaling pathways. It has been reported that Wnt/β-catenin signaling plays a key role in regulating the self-renewal of gastric cancer stem cells, and salinomycin treatment may be used for the treatment of gastric cancer by targeting Wnt/β-catenin signaling (32). The inhibition of the Wnt/β-catenin pathway by niclosamide has been shown to result in decreased cellular proliferation and increased cell death in gastric cancer (33). In addition, ERK/RSK1 activation by growth factors can delay the cell cycle at the G2 phase, thus reducing mitotic aberrations and maintaining genomic integrity (34). Notably, PLK1 is involved in mitotic arrest via the inhibition of the MEK/ERK/RSK1 cascade (35). Although the association between BI2536 and the Wnt/β-catenin or MEK/ERK/RSK1 signaling pathways has not yet been verified experimentally, our results provide an important indication pertaining to BI2536 likely promoting the chemotherapeutic sensitivity of SGC-7901/DDP cells to cisplatin via the involvement of the Wnt/β-catenin or MEK/ERK/RSK1 signaling pathways.

The strengths of our study were that BI2536 and cisplatin synergistically inhibited the malignant behavior of the SGC-7901/DDP (cisplatin-resistant) gastric cancer cells, which may provide a broader perspective for improving the chemotherapeutic sensitivity of cancer cells to cisplatin. Despite the clear strength of our study, however, some limitations merit further consideration. Firstly, there were no significant effects of BI2536 treatment alone on cell viability, migration and apoptosis, which limited the clinical application of BI2536. Secondly, the synergistic effects of BI2536 and cisplatin were not verified using gastric cancer primary cells or an in vivo xenograft model of SGC7901 and SGC7901/DDP cells. Further research is still required in order to verify the synergistic interaction between BI2536 and cisplatin in gastric cancer primary cells. Thirdly, we did not analyze PLK1 expression according to the information of the The Cancer Genome Atlas (TCGA) and Cancer Cell Line Encyclopedia (CCLE) databases. Further studies are required to investigate the role of PLK1 in SGC7901 and SGC7901/DDP gastric cancer cells using siRNA-mediated gene knockdown. Fourthly, signaling pathways were only analyzed by PPA. The expression of Wnt/β-catenin and MEK/ERK/RSK1 signaling pathway-related proteins were not determined by qPCR or western blot analysis in treated samples. Fifthly, we only used MTT assay to determine changes in cell viability, which only monitored the ATP-dependent metabolic activity. To better detect the synergisstic effects of BI2536 and cisplatin on cell proliferation, BrdU DNA proliferation assay should also be performed to monitor the number of cellular divisions and DNA synthesis. Finally, we only analyzed the differentially expressed proteins between the SGC-7901 and SGC-7901/DDP cells following treatment with BI2536 (IC50) for 48 h. The key mechanisms involved in the combined effects of BI2536 and cisplatin treatment in regulating the malignant behavior of gastric cancer cells remain largely unknown. Therefore, further studies are still required in order to verify our observations.

In conclusion, the findings of the present study suggest that BI2536 and cisplatin synergistically inhibit the malignant behavior of SGC-7901/DDP (cisplatin-resistant) gastric cancer cells. BI2536 may enhance the chemotherapeutic sensitivity of SGC-7901/DDP cells to cisplatin via the involvement of the Wnt/β-catenin or MEK/ERK/RSK1 signaling pathways. The development of a PLK1 inhibitor may thus be an effective strategy for the treatment of gastric cancer.

Acknowledgments

This study was supported by the National Natural Science Foundation of China (grant nos. 81572355 and 81702363).

Notes

[1] Competing interests

The authors declare that they have no competing interests.

References

1 

de Martel C, Forman D and Plummer M: Gastric cancer: Epidemiology and risk factors. Gastroenterol Clin North Am. 42:219–240. 2013. View Article : Google Scholar : PubMed/NCBI

2 

Daniyal M, Ahmad S, Ahmad M, Asif HM, Akram M, Ur Rehman S and Sultana S: Risk factors and epidemiology of gastric cancer in Pakistan. Asian Pac J Cancer Prev. 16:4821–4824. 2015. View Article : Google Scholar : PubMed/NCBI

3 

Orditura M, Galizia G, Sforza V, Gambardella V, Fabozzi A, Laterza MM, Andreozzi F, Ventriglia J, Savastano B, Mabilia A, et al: Treatment of gastric cancer. World J Gastroenterol. 20:1635–1649. 2014. View Article : Google Scholar : PubMed/NCBI

4 

Yasui W, Oue N, Ito R, Kuraoka K and Nakayama H: Search for new biomarkers of gastric cancer through serial analysis of gene expression and its clinical implications. Cancer Sci. 95:385–392. 2004. View Article : Google Scholar : PubMed/NCBI

5 

Lordick F, Kang YK, Chung HC, Salman P, Oh SC, Bodoky G, Kurteva G, Volovat C, Moiseyenko VM, Gorbunova V, et al: Arbeitsgemeinschaft Internistische Onkologie and EXPAND Investigators: Capecitabine and cisplatin with or without cetuximab for patients with previously untreated advanced gastric cancer (EXPAND): A randomised, open-label phase 3 trial. Lancet Oncol. 14:490–499. 2013. View Article : Google Scholar : PubMed/NCBI

6 

Köhne CH, Wils JA and Wilke HJ: Developments in the treatment of gastric cancer in Europe. Oncology (Williston Park). 14(Suppl 14): 22–25. 2000.

7 

Catalano V, Labianca R, Beretta GD, Gatta G, de Braud F and Van Cutsem E: Gastric cancer. Crit Rev Oncol Hematol. 71:127–164. 2009. View Article : Google Scholar : PubMed/NCBI

8 

Tong W, Ye F, He L, Cui L, Cui M, Hu Y, Li W, Jiang J, Zhang DY and Suo J: Serum biomarker panels for diagnosis of gastric cancer. Onco Targets Ther. 9:2455–2463. 2016.PubMed/NCBI

9 

Ngeow J, Tan IB and Choo SP: Targeted therapies in the treatment of gastric cancer. Asia Pac J Clin Oncol. 7:224–235. 2011. View Article : Google Scholar : PubMed/NCBI

10 

Takai N, Hamanaka R, Yoshimatsu J and Miyakawa I: Polo-like kinases (Plks) and cancer. Oncogene. 24:287–291. 2005. View Article : Google Scholar : PubMed/NCBI

11 

Chopra P, Sethi G, Dastidar SG and Ray A: Polo-like kinase inhibitors: An emerging opportunity for cancer therapeutics. Expert Opin Investig Drugs. 19:27–43. 2010. View Article : Google Scholar

12 

Jang YJ, Kim YS and Kim WH: Oncogenic effect of Polo-like kinase 1 expression in human gastric carcinomas. Int J Oncol. 29:589–594. 2006.PubMed/NCBI

13 

Zha X, Huang L, Yang M, Jingmin OU, Chen D and Fei Z: Study on folate deficiency and Polo-like kinase-1 (PLK-1) siRNA in synergistically inhibiting the growth of gastric carcinoma cell lines. Modern J Integrated Trad Chin Western Med. 24:917–920. 2015.

14 

Otsu H, Iimori M, Ando K, Saeki H, Aishima S, Oda Y, Morita M, Matsuo K, Kitao H, Oki E, et al: Gastric cancer patients with high PLK1 expression and DNA aneuploidy correlate with poor prognosis. Oncology. 91:31–40. 2016. View Article : Google Scholar : PubMed/NCBI

15 

Weiss L and Efferth T: Polo-like kinase 1 as target for cancer therapy. Exp Hematol Oncol. 1:382012. View Article : Google Scholar : PubMed/NCBI

16 

Cholewa BD, Liu X and Ahmad N: The role of polo-like kinase 1 in carcinogenesis: Cause or consequence. Cancer Res. 73:6848–6855. 2013. View Article : Google Scholar : PubMed/NCBI

17 

Mross K, Frost A, Steinbild S, Hedbom S, Rentschler J, Kaiser R, Rouyrre N, Trommeshauser D, Hoesl CE and Munzert G: Phase I dose escalation and pharmacokinetic study of BI 2536, a novel Polo-like kinase 1 inhibitor, in patients with advanced solid tumors. J Clin Oncol. 26:5511–5517. 2008. View Article : Google Scholar : PubMed/NCBI

18 

Steegmaier M, Hoffmann M, Baum A, Lénárt P, Petronczki M, Krssák M, Gürtler U, Garin-Chesa P, Lieb S, Quant J, et al: BI 2536, a potent and selective inhibitor of polo-like kinase 1, inhibits tumor growth in vivo. Curr Biol. 17:316–322. 2007. View Article : Google Scholar : PubMed/NCBI

19 

Lénárt P, Petronczki M, Steegmaier M, Di Fiore B, Lipp JJ, Hoffmann M, Rettig WJ, Kraut N and Peters JM: The small-molecule inhibitor BI 2536 reveals novel insights into mitotic roles of polo-like kinase 1. Curr Biol. 17:304–315. 2007. View Article : Google Scholar : PubMed/NCBI

20 

Chou T and Martin N: CompuSyn for drug combinations: PC software and user's guide: A computer program for quantitation of synergism and antagonism in drug combinations, and the determination of IC50 and ED and LD NJ, 50 50 values. ComboSyn, Paramus. 2005.

21 

Pace A, Savarese A, Picardo M, Maresca V, Pacetti U, Del Monte G, Biroccio A, Leonetti C, Jandolo B, Cognetti F, et al: Neuroprotective effect of vitamin E supplementation in patients treated with cisplatin chemotherapy. J Clin Oncol. 21:927–931. 2003. View Article : Google Scholar : PubMed/NCBI

22 

Kawabe T: Kawabe. Mol Cancer Ther. 3:513–519. 2004.PubMed/NCBI

23 

Anderson HJ, Andersen RJ and Roberge M: Inhibitors of the G2 DNA damage checkpoint and their potential for cancer therapy. Prog Cell Cycle Res. 5:423–430. 2003.PubMed/NCBI

24 

Smits VA, Klompmaker R, Arnaud L, Rijksen G, Nigg EA and Medema RH: Polo-like kinase-1 is a target of the DNA damage checkpoint. Nat Cell Biol. 2:672–676. 2000. View Article : Google Scholar : PubMed/NCBI

25 

van Vugt MA, Smits VA, Klompmaker R and Medema RH: Inhibition of Polo-like kinase-1 by DNA damage occurs in an ATM- or ATR-dependent fashion. J Biol Chem. 276:41656–41660. 2001. View Article : Google Scholar : PubMed/NCBI

26 

van Vugt MA and Medema RH: Getting in and out of mitosis with Polo-like kinase-1. Oncogene. 24:2844–2859. 2005. View Article : Google Scholar : PubMed/NCBI

27 

Kim SA, Kwon SM, Yoon JH and Ahn SG: The antitumor effect of PLK1 and HSF1 double knockdown on human oral carcinoma cells. Int J Oncol. 36:867–872. 2010.PubMed/NCBI

28 

Jimeno A, Rubio-Viqueira B, Rajeshkumar V, Chan A, Solomon A and Hidalgo M: A fine-needle aspirate-based vulnerability assay identifies polo-like kinase 1 as a mediator of gemcitabine resistance in pancreatic cancer. Mol Cancer Ther. 9:311–318. 2010. View Article : Google Scholar : PubMed/NCBI

29 

Wong N and Khan M: Abstract 4915: High degree of G2/M arrest induced by Polo-like kinase 1 (PLK1) inhibition is associated with radiosensitization. Cancer Res. 74:49152014. View Article : Google Scholar

30 

Liu YF, Chen YJ and Chen CL: MS275 synergistically enhances the growth inhibitory effects of BI2536 in non-small-cell lung cancer cells. Pharm Biotechnol. 18:308–312. 2011.

31 

Gleixner KV, Ferenc V, Gruze A, Kneidinger M, Baumgartner C, Mayerhofer M, et al: The Plk-1 Inhibitor BI 2536 Counteracts Proliferation and Viability of CML Cells and Synergizes with Imatinib and Nilotinib (AMN107) in Producing Growth Inhibition. Blood. 110:317A2007.

32 

Mao J, Fan S, Ma W, Fan P, Wang B, Zhang J, Wang H, Tang B, Zhang Q, Yu X, et al: Roles of Wnt/β-catenin signaling in the gastric cancer stem cells proliferation and salinomycin treatment. Cell Death Dis. 5:e10392014. View Article : Google Scholar

33 

Shrivastava S, Kumar P, Jeengar MK and Naidu VG: T3038 - Inhibition of Wnt/β-catenin pathway by niclosamide: A therapeutic target for gastric cancer. National Institute of Pharmaceutical Education and Research (NIPER). 2014.

34 

Nam HJ, Kim S, Lee MW, Lee BS, Hara T, Saya H, Cho H and Lee JH: The ERK-RSK1 activation by growth factors at G2 phase delays cell cycle progression and reduces mitotic aberrations. Cell Signal. 20:1349–1358. 2008. View Article : Google Scholar : PubMed/NCBI

35 

Li R, Chen DF, Zhou R, Jia SN, Yang JS, Clegg JS and Yang WJ: Involvement of polo-like kinase 1 (Plk1) in mitotic arrest by inhibition of mitogen-activated protein kinase-extracellular signal-regulated kinase-ribosomal S6 kinase 1 (MEK-ERK-RSK1) cascade. J Biol Chem. 287:15923–15934. 2012. View Article : Google Scholar : PubMed/NCBI

Related Articles

  • Abstract
  • View
  • Download
  • Twitter
Copy and paste a formatted citation
Spandidos Publications style
Lian G, Li L, Shi Y, Jing C, Liu J, Guo X, Zhang Q, Dai T, Ye F, Wang Y, Wang Y, et al: BI2536, a potent and selective inhibitor of polo-like kinase 1, in combination with cisplatin exerts synergistic effects on gastric cancer cells. Int J Oncol 52: 804-814, 2018.
APA
Lian, G., Li, L., Shi, Y., Jing, C., Liu, J., Guo, X. ... Chen, M. (2018). BI2536, a potent and selective inhibitor of polo-like kinase 1, in combination with cisplatin exerts synergistic effects on gastric cancer cells. International Journal of Oncology, 52, 804-814. https://doi.org/10.3892/ijo.2018.4255
MLA
Lian, G., Li, L., Shi, Y., Jing, C., Liu, J., Guo, X., Zhang, Q., Dai, T., Ye, F., Wang, Y., Chen, M."BI2536, a potent and selective inhibitor of polo-like kinase 1, in combination with cisplatin exerts synergistic effects on gastric cancer cells". International Journal of Oncology 52.3 (2018): 804-814.
Chicago
Lian, G., Li, L., Shi, Y., Jing, C., Liu, J., Guo, X., Zhang, Q., Dai, T., Ye, F., Wang, Y., Chen, M."BI2536, a potent and selective inhibitor of polo-like kinase 1, in combination with cisplatin exerts synergistic effects on gastric cancer cells". International Journal of Oncology 52, no. 3 (2018): 804-814. https://doi.org/10.3892/ijo.2018.4255
Copy and paste a formatted citation
x
Spandidos Publications style
Lian G, Li L, Shi Y, Jing C, Liu J, Guo X, Zhang Q, Dai T, Ye F, Wang Y, Wang Y, et al: BI2536, a potent and selective inhibitor of polo-like kinase 1, in combination with cisplatin exerts synergistic effects on gastric cancer cells. Int J Oncol 52: 804-814, 2018.
APA
Lian, G., Li, L., Shi, Y., Jing, C., Liu, J., Guo, X. ... Chen, M. (2018). BI2536, a potent and selective inhibitor of polo-like kinase 1, in combination with cisplatin exerts synergistic effects on gastric cancer cells. International Journal of Oncology, 52, 804-814. https://doi.org/10.3892/ijo.2018.4255
MLA
Lian, G., Li, L., Shi, Y., Jing, C., Liu, J., Guo, X., Zhang, Q., Dai, T., Ye, F., Wang, Y., Chen, M."BI2536, a potent and selective inhibitor of polo-like kinase 1, in combination with cisplatin exerts synergistic effects on gastric cancer cells". International Journal of Oncology 52.3 (2018): 804-814.
Chicago
Lian, G., Li, L., Shi, Y., Jing, C., Liu, J., Guo, X., Zhang, Q., Dai, T., Ye, F., Wang, Y., Chen, M."BI2536, a potent and selective inhibitor of polo-like kinase 1, in combination with cisplatin exerts synergistic effects on gastric cancer cells". International Journal of Oncology 52, no. 3 (2018): 804-814. https://doi.org/10.3892/ijo.2018.4255
Follow us
  • Twitter
  • LinkedIn
  • Facebook
About
  • Spandidos Publications
  • Careers
  • Cookie Policy
  • Privacy Policy
How can we help?
  • Help
  • Live Chat
  • Contact
  • Email to our Support Team