Spandidos Publications Logo
  • About
    • About Spandidos
    • Aims and Scopes
    • Abstracting and Indexing
    • Editorial Policies
    • Reprints and Permissions
    • Job Opportunities
    • Terms and Conditions
    • Contact
  • Journals
    • All Journals
    • Oncology Letters
      • Oncology Letters
      • Information for Authors
      • Editorial Policies
      • Editorial Board
      • Aims and Scope
      • Abstracting and Indexing
      • Bibliographic Information
      • Archive
    • International Journal of Oncology
      • International Journal of Oncology
      • Information for Authors
      • Editorial Policies
      • Editorial Board
      • Aims and Scope
      • Abstracting and Indexing
      • Bibliographic Information
      • Archive
    • Molecular and Clinical Oncology
      • Molecular and Clinical Oncology
      • Information for Authors
      • Editorial Policies
      • Editorial Board
      • Aims and Scope
      • Abstracting and Indexing
      • Bibliographic Information
      • Archive
    • Experimental and Therapeutic Medicine
      • Experimental and Therapeutic Medicine
      • Information for Authors
      • Editorial Policies
      • Editorial Board
      • Aims and Scope
      • Abstracting and Indexing
      • Bibliographic Information
      • Archive
    • International Journal of Molecular Medicine
      • International Journal of Molecular Medicine
      • Information for Authors
      • Editorial Policies
      • Editorial Board
      • Aims and Scope
      • Abstracting and Indexing
      • Bibliographic Information
      • Archive
    • Biomedical Reports
      • Biomedical Reports
      • Information for Authors
      • Editorial Policies
      • Editorial Board
      • Aims and Scope
      • Abstracting and Indexing
      • Bibliographic Information
      • Archive
    • Oncology Reports
      • Oncology Reports
      • Information for Authors
      • Editorial Policies
      • Editorial Board
      • Aims and Scope
      • Abstracting and Indexing
      • Bibliographic Information
      • Archive
    • Molecular Medicine Reports
      • Molecular Medicine Reports
      • Information for Authors
      • Editorial Policies
      • Editorial Board
      • Aims and Scope
      • Abstracting and Indexing
      • Bibliographic Information
      • Archive
    • World Academy of Sciences Journal
      • World Academy of Sciences Journal
      • Information for Authors
      • Editorial Policies
      • Editorial Board
      • Aims and Scope
      • Abstracting and Indexing
      • Bibliographic Information
      • Archive
    • International Journal of Functional Nutrition
      • International Journal of Functional Nutrition
      • Information for Authors
      • Editorial Policies
      • Editorial Board
      • Aims and Scope
      • Abstracting and Indexing
      • Bibliographic Information
      • Archive
    • International Journal of Epigenetics
      • International Journal of Epigenetics
      • Information for Authors
      • Editorial Policies
      • Editorial Board
      • Aims and Scope
      • Abstracting and Indexing
      • Bibliographic Information
      • Archive
    • Medicine International
      • Medicine International
      • Information for Authors
      • Editorial Policies
      • Editorial Board
      • Aims and Scope
      • Abstracting and Indexing
      • Bibliographic Information
      • Archive
  • Articles
  • Information
    • Information for Authors
    • Information for Reviewers
    • Information for Librarians
    • Information for Advertisers
    • Conferences
  • Language Editing
Spandidos Publications Logo
  • About
    • About Spandidos
    • Aims and Scopes
    • Abstracting and Indexing
    • Editorial Policies
    • Reprints and Permissions
    • Job Opportunities
    • Terms and Conditions
    • Contact
  • Journals
    • All Journals
    • Biomedical Reports
      • Information for Authors
      • Editorial Policies
      • Editorial Board
      • Aims and Scope
      • Abstracting and Indexing
      • Bibliographic Information
      • Archive
    • Experimental and Therapeutic Medicine
      • Information for Authors
      • Editorial Policies
      • Editorial Board
      • Aims and Scope
      • Abstracting and Indexing
      • Bibliographic Information
      • Archive
    • International Journal of Epigenetics
      • Information for Authors
      • Editorial Policies
      • Editorial Board
      • Aims and Scope
      • Abstracting and Indexing
      • Bibliographic Information
      • Archive
    • International Journal of Functional Nutrition
      • Information for Authors
      • Editorial Policies
      • Editorial Board
      • Aims and Scope
      • Abstracting and Indexing
      • Bibliographic Information
      • Archive
    • International Journal of Molecular Medicine
      • Information for Authors
      • Editorial Policies
      • Editorial Board
      • Aims and Scope
      • Abstracting and Indexing
      • Bibliographic Information
      • Archive
    • International Journal of Oncology
      • Information for Authors
      • Editorial Policies
      • Editorial Board
      • Aims and Scope
      • Abstracting and Indexing
      • Bibliographic Information
      • Archive
    • Medicine International
      • Information for Authors
      • Editorial Policies
      • Editorial Board
      • Aims and Scope
      • Abstracting and Indexing
      • Bibliographic Information
      • Archive
    • Molecular and Clinical Oncology
      • Information for Authors
      • Editorial Policies
      • Editorial Board
      • Aims and Scope
      • Abstracting and Indexing
      • Bibliographic Information
      • Archive
    • Molecular Medicine Reports
      • Information for Authors
      • Editorial Policies
      • Editorial Board
      • Aims and Scope
      • Abstracting and Indexing
      • Bibliographic Information
      • Archive
    • Oncology Letters
      • Information for Authors
      • Editorial Policies
      • Editorial Board
      • Aims and Scope
      • Abstracting and Indexing
      • Bibliographic Information
      • Archive
    • Oncology Reports
      • Information for Authors
      • Editorial Policies
      • Editorial Board
      • Aims and Scope
      • Abstracting and Indexing
      • Bibliographic Information
      • Archive
    • World Academy of Sciences Journal
      • Information for Authors
      • Editorial Policies
      • Editorial Board
      • Aims and Scope
      • Abstracting and Indexing
      • Bibliographic Information
      • Archive
  • Articles
  • Information
    • For Authors
    • For Reviewers
    • For Librarians
    • For Advertisers
    • Conferences
  • Language Editing
Login Register Submit
  • This site uses cookies
  • You can change your cookie settings at any time by following the instructions in our Cookie Policy. To find out more, you may read our Privacy Policy.

    I agree
Search articles by DOI, keyword, author or affiliation
Search
Advanced Search
presentation
International Journal of Oncology
Join Editorial Board Propose a Special Issue
Print ISSN: 1019-6439 Online ISSN: 1791-2423
Journal Cover
July-2023 Volume 63 Issue 1

Full Size Image

Cover Legend PDF

Sign up for eToc alerts
Recommend to Library

Journals

International Journal of Molecular Medicine

International Journal of Molecular Medicine

International Journal of Molecular Medicine is an international journal devoted to molecular mechanisms of human disease.

International Journal of Oncology

International Journal of Oncology

International Journal of Oncology is an international journal devoted to oncology research and cancer treatment.

Molecular Medicine Reports

Molecular Medicine Reports

Covers molecular medicine topics such as pharmacology, pathology, genetics, neuroscience, infectious diseases, molecular cardiology, and molecular surgery.

Oncology Reports

Oncology Reports

Oncology Reports is an international journal devoted to fundamental and applied research in Oncology.

Experimental and Therapeutic Medicine

Experimental and Therapeutic Medicine

Experimental and Therapeutic Medicine is an international journal devoted to laboratory and clinical medicine.

Oncology Letters

Oncology Letters

Oncology Letters is an international journal devoted to Experimental and Clinical Oncology.

Biomedical Reports

Biomedical Reports

Explores a wide range of biological and medical fields, including pharmacology, genetics, microbiology, neuroscience, and molecular cardiology.

Molecular and Clinical Oncology

Molecular and Clinical Oncology

International journal addressing all aspects of oncology research, from tumorigenesis and oncogenes to chemotherapy and metastasis.

World Academy of Sciences Journal

World Academy of Sciences Journal

Multidisciplinary open-access journal spanning biochemistry, genetics, neuroscience, environmental health, and synthetic biology.

International Journal of Functional Nutrition

International Journal of Functional Nutrition

Open-access journal combining biochemistry, pharmacology, immunology, and genetics to advance health through functional nutrition.

International Journal of Epigenetics

International Journal of Epigenetics

Publishes open-access research on using epigenetics to advance understanding and treatment of human disease.

Medicine International

Medicine International

An International Open Access Journal Devoted to General Medicine.

Journal Cover
July-2023 Volume 63 Issue 1

Full Size Image

Cover Legend PDF

Sign up for eToc alerts
Recommend to Library

  • Article
  • Citations
    • Cite This Article
    • Download Citation
    • Create Citation Alert
    • Remove Citation Alert
    • Cited By
  • Similar Articles
    • Related Articles (in Spandidos Publications)
    • Similar Articles (Google Scholar)
    • Similar Articles (PubMed)
  • Download PDF
  • Download XML
  • View XML
Correction Open Access

[Corrigendum] Role of the EZH2/miR‑200 axis in STAT3‑mediated OSCC invasion

  • Authors:
    • Yu Wang
    • Wenyu Guo
    • Zhaoqing Li
    • Yansheng Wu
    • Chao Jing
    • Yu Ren
    • Minghui Zhao
    • Lingping Kong
    • Chao Zhang
    • Jiabin Dong
    • Yu Shuang
    • Shanshan Sun
    • Jinliang Chen
    • Chuanqiang Wu
    • Yu Qiao
    • Xin Qu
    • Xudong Wang
    • Lun Zhang
    • Rui Jin
    • Xuan Zhou
  • View Affiliations / Copyright

    Affiliations: Department of Maxillofacial and Otorhinolaryngological Oncology, Tianjin Medical University Cancer Institute and Hospital; Key Laboratory of Cancer Prevention and Therapy, Tianjin Cancer Institute; National Clinical Research Center of Cancer, Tianjin 300060, P.R. China, Research Center of Basic Medical Sciences, Tianjin Medical University, Tianjin 300070, P.R. China, Laboratory of Cancer PDepartment of Maxillofacial and Otorhinolaryngological Oncology, Tianjin Medical University Cancer Institute and Hospital; Keyrevention and Therapy, Tianjin Cancer Institute; National Clinical Research Center of Cancer, Tianjin 300060, P.R. China, Department of Genitourinary Oncology, Tianjin Medical University Cancer Institute and Hospital, Tianjin 300060, P.R. China
    Copyright: © Wang et al. This is an open access article distributed under the terms of Creative Commons Attribution License [CC BY 4.0].
  • Article Number: 80
    |
    Published online on: May 29, 2023
       https://doi.org/10.3892/ijo.2023.5528
  • Expand metrics +
Metrics: Total Views: 0 (Spandidos Publications: | PMC Statistics: )
Metrics: Total PDF Downloads: 0 (Spandidos Publications: | PMC Statistics: )
Cited By (CrossRef): 0 citations Loading Articles...

This article is mentioned in:



Article

Int J Oncol 52: [Related article:] 1149-1164, 2018; DOI: 10.3892/ijo.2018.4293

Following the publication of the above article, an interested reader drew to the authors' attention that, in Figs. 7A and 8A. apparently the same mouse had been featured to represent two different experimental groups, albeit displaying distinct fluorescence values. Moreover, following an independent investigation in the Editorial Office, an additional instance of probable data duplication was also noted, comparing between the 'SCC15 / si-NC' cell migration image in Fig. 2D and the 'SCC15-EV' migration assay image in Fig. 1C.

Figure 2

EZH2/miR-200/b/a/429 axis regulates the invasiveness of OSCC cells in vitro. (A) Following transfection with EZH2 siRNAs (si#1 and si#2) for 3 days, the expression levels of EZH2 were detected using western blotting. (B) OSCC cells underwent western blot analysis using antibodies specific to STAT3, p-STAT3 (Tyr705), EZH2, H3K27me3, H3 and GAPDH. EZH2 siRNA markedly inhibited EZH2 and H3K27me3 expression. In addition, p-STAT3 (Tyr705), but not STAT3, was suppressed by EZH2 depletion. (C) EZH2 siRNA induced miR-200b/a/429 expression. (D) Results of a Transwell assay demonstrated that EZH2 knockdown markedly attenuated migration (without Matrigel) and invasion (with Matrigel) of SCC25 and SCC15 cells (scale bar, 100 μm; magnification, ×40). (E) Scratch assay demonstrated that EZH2 silencing markedly delayed wound healing in SCC25 and SCC15 cells (magnification, ×40). *P<0.05 and ***P<0.001 vs. si-NC group. EZH2, enhancer of zeste homolog 3; H3, histone 3; H3K27me3, trimethylation of lysine 27 in H3; miR-200b/a/429, microRNA-200b, -200a and -429; NC, negative control; OSCC, oral squamous cell carcinoma; p-STAT3, phosphorylated-STAT3; siRNA/si, small interfering RNA; STAT3, signal transducer and activator of transcription 3.

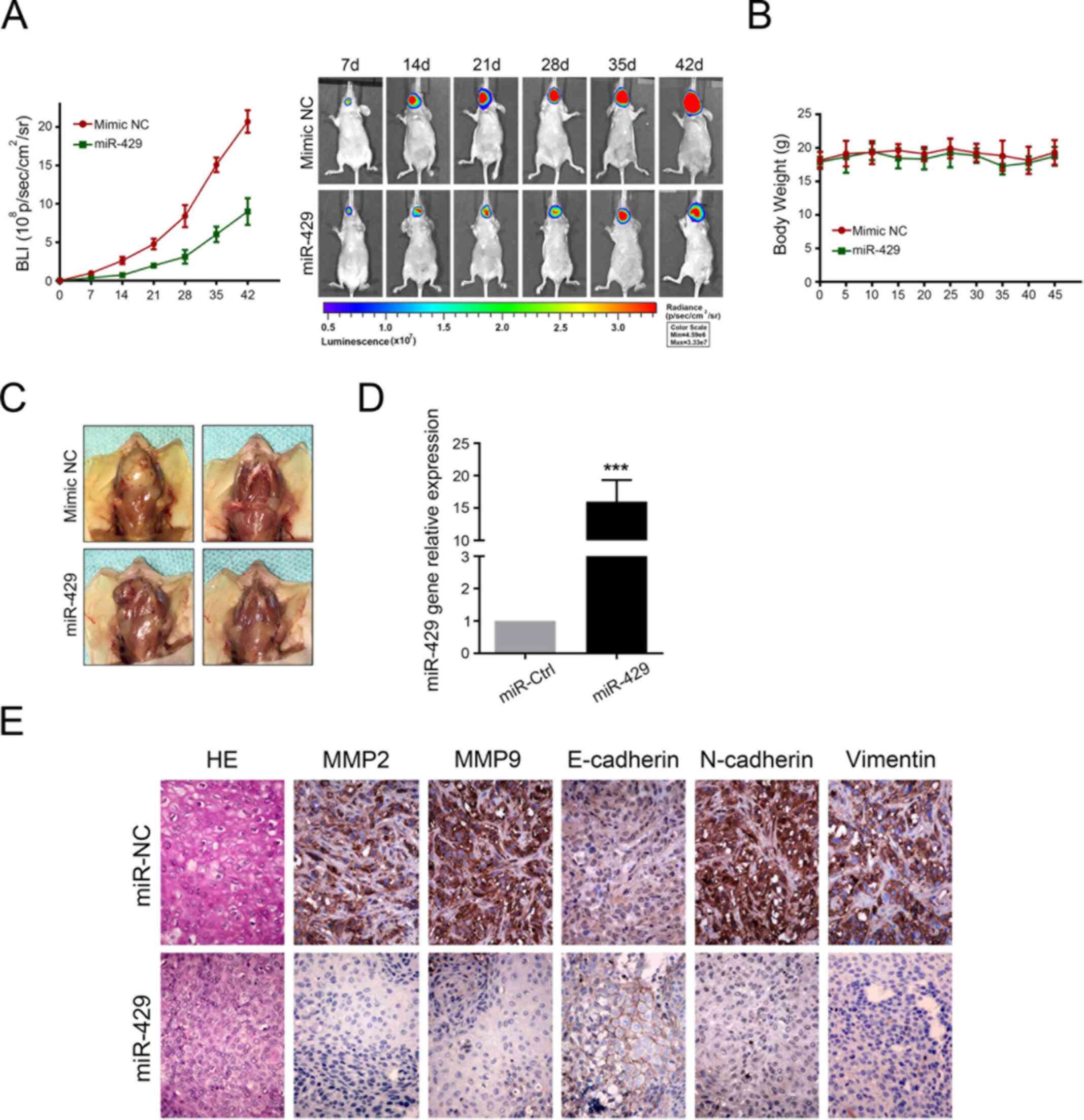
After having consulted their original data, the authors realized that these errors arose during the process of assembling the images for Figs. 2 and 8. First, the image for the DZNep (42d) experiment in Fig. 7A had inadvertently been used for the mimic NC (7d) experiment in Fig. 8A; moreover, the 'SCC15 / si-NC' cell migration image in Fig. 2D had been selected incorrectly.

Figure 8

miR-429 inhibits tumor progression in the orthotopic mouse model of OSCC. (A) Representative bioluminescence images of mice implanted with orthotopic tumors and treated intraperitoneally with miR-Ctrl (10 nM/mice) or miR-429 (10 nM/mice) every 3 days. (B) Quantification of body weight in control and miR-429-treated mice. (C) miR-429 inhibits OSCC local invasion in an orthotopic mouse model. (D) Tumor diameter and volume were measured. (E) Quantitative polymerase chain reaction was used to detect the expression levels of mir-429 in OSCC tumor sections. (F) Tumor samples from control and miR-429-treated mice underwent immunohistochemistry for MMP2, MMP9, E-cadherin, N-cadherin and Vimentin (scale bar, 100 μm; magnification, ×200). ***P<0.001 vs. miR-Ctrl group. Ctrl, control; H&E, hematoxylin and eosin; miR, microRNA; MMP, matrix metalloproteinase; NC, negative control.

The revised versions of Figs. 2 and 8, showing the correct data for the the 'SCC15 / si-NC' cell migration image in Fig. 2D and the mimic NC (7d) experiment in Fig. 8A, are shown on the next two pages. The authors regret that these errors went unnoticed prior to publication, and thank the Editor of International Journal of Oncology for allowing them the opportunity to publish this corrigendum. All the authors agree with the publication of this corrigendum; furthermore, they also apologize to the readership of the journal for any inconvenience caused.

Figure 2

EZH2/miR-200/b/a/429 axis regulates the invasiveness of OSCC cells in vitro. (A) Following transfection with EZH2 siRNAs (si#1 and si#2) for 3 days, the expression levels of EZH2 were detected using western blotting. (B) OSCC cells underwent western blot analysis using antibodies specific to STAT3, p-STAT3 (Tyr705), EZH2, H3K27me3, H3 and GAPDH. EZH2 siRNA markedly inhibited EZH2 and H3K27me3 expression. In addition, p-STAT3 (Tyr705), but not STAT3, was suppressed by EZH2 depletion. (C) EZH2 siRNA induced miR-200b/a/429 expression. (D) Results of a Transwell assay demonstrated that EZH2 knockdown markedly attenuated migration (without Matrigel) and invasion (with Matrigel) of SCC25 and SCC15 cells (scale bar, 100 μm; magnification, ×40). (E) Scratch assay demonstrated that EZH2 silencing markedly delayed wound healing in SCC25 and SCC15 cells (magnification, ×40). *P<0.05 and ***P<0.001 vs. si-NC group. EZH2, enhancer of zeste homolog 3; H3, histone 3; H3K27me3, trimethylation of lysine 27 in H3; miR-200b/a/429, microRNA-200b, -200a and -429; NC, negative control; OSCC, oral squamous cell carcinoma; p-STAT3, phosphorylated-STAT3; siRNA/si, small interfering RNA; STAT3, signal transducer and activator of transcription 3.

Figure 8

miR-429 inhibits tumor progression in the orthotopic mouse model of OSCC. (A) Representative bioluminescence images of mice implanted with orthotopic tumors and treated intraperitoneally with miR-Ctrl (10 nM/mice) or miR-429 (10 nM/mice) every 3 days. (B) Quantification of body weight in control and miR-429-treated mice. (C) miR-429 inhibits OSCC local invasion in an orthotopic mouse model. (D) Tumor diameter and volume were measured. (E) Quantitative polymerase chain reaction was used to detect the expression levels of mir-429 in OSCC tumor sections. (F) Tumor samples from control and miR-429-treated mice underwent immunohistochemistry for MMP2, MMP9, E-cadherin, N-cadherin and Vimentin (scale bar, 100 μm; magnification, ×200). ***P<0.001 vs. miR-Ctrl group. Ctrl, control; H&E, hematoxylin and eosin; miR, microRNA; MMP, matrix metalloproteinase; NC, negative control.

Related Articles

  • Abstract
  • View
  • Download
  • Twitter
Copy and paste a formatted citation
Spandidos Publications style
Wang Y, Guo W, Li Z, Wu Y, Jing C, Ren Y, Zhao M, Kong L, Zhang C, Dong J, Dong J, et al: [Corrigendum] Role of the EZH2/miR‑200 axis in STAT3‑mediated OSCC invasion. Int J Oncol 63: 80, 2023.
APA
Wang, Y., Guo, W., Li, Z., Wu, Y., Jing, C., Ren, Y. ... Zhou, X. (2023). [Corrigendum] Role of the EZH2/miR‑200 axis in STAT3‑mediated OSCC invasion. International Journal of Oncology, 63, 80. https://doi.org/10.3892/ijo.2023.5528
MLA
Wang, Y., Guo, W., Li, Z., Wu, Y., Jing, C., Ren, Y., Zhao, M., Kong, L., Zhang, C., Dong, J., Shuang, Y., Sun, S., Chen, J., Wu, C., Qiao, Y., Qu, X., Wang, X., Zhang, L., Jin, R., Zhou, X."[Corrigendum] Role of the EZH2/miR‑200 axis in STAT3‑mediated OSCC invasion". International Journal of Oncology 63.1 (2023): 80.
Chicago
Wang, Y., Guo, W., Li, Z., Wu, Y., Jing, C., Ren, Y., Zhao, M., Kong, L., Zhang, C., Dong, J., Shuang, Y., Sun, S., Chen, J., Wu, C., Qiao, Y., Qu, X., Wang, X., Zhang, L., Jin, R., Zhou, X."[Corrigendum] Role of the EZH2/miR‑200 axis in STAT3‑mediated OSCC invasion". International Journal of Oncology 63, no. 1 (2023): 80. https://doi.org/10.3892/ijo.2023.5528
Copy and paste a formatted citation
x
Spandidos Publications style
Wang Y, Guo W, Li Z, Wu Y, Jing C, Ren Y, Zhao M, Kong L, Zhang C, Dong J, Dong J, et al: [Corrigendum] Role of the EZH2/miR‑200 axis in STAT3‑mediated OSCC invasion. Int J Oncol 63: 80, 2023.
APA
Wang, Y., Guo, W., Li, Z., Wu, Y., Jing, C., Ren, Y. ... Zhou, X. (2023). [Corrigendum] Role of the EZH2/miR‑200 axis in STAT3‑mediated OSCC invasion. International Journal of Oncology, 63, 80. https://doi.org/10.3892/ijo.2023.5528
MLA
Wang, Y., Guo, W., Li, Z., Wu, Y., Jing, C., Ren, Y., Zhao, M., Kong, L., Zhang, C., Dong, J., Shuang, Y., Sun, S., Chen, J., Wu, C., Qiao, Y., Qu, X., Wang, X., Zhang, L., Jin, R., Zhou, X."[Corrigendum] Role of the EZH2/miR‑200 axis in STAT3‑mediated OSCC invasion". International Journal of Oncology 63.1 (2023): 80.
Chicago
Wang, Y., Guo, W., Li, Z., Wu, Y., Jing, C., Ren, Y., Zhao, M., Kong, L., Zhang, C., Dong, J., Shuang, Y., Sun, S., Chen, J., Wu, C., Qiao, Y., Qu, X., Wang, X., Zhang, L., Jin, R., Zhou, X."[Corrigendum] Role of the EZH2/miR‑200 axis in STAT3‑mediated OSCC invasion". International Journal of Oncology 63, no. 1 (2023): 80. https://doi.org/10.3892/ijo.2023.5528
Follow us
  • Twitter
  • LinkedIn
  • Facebook
About
  • Spandidos Publications
  • Careers
  • Cookie Policy
  • Privacy Policy
How can we help?
  • Help
  • Live Chat
  • Contact
  • Email to our Support Team