Spandidos Publications Logo
  • About
    • About Spandidos
    • Aims and Scopes
    • Abstracting and Indexing
    • Editorial Policies
    • Reprints and Permissions
    • Job Opportunities
    • Terms and Conditions
    • Contact
  • Journals
    • All Journals
    • Oncology Letters
      • Oncology Letters
      • Information for Authors
      • Editorial Policies
      • Editorial Board
      • Aims and Scope
      • Abstracting and Indexing
      • Bibliographic Information
      • Archive
    • International Journal of Oncology
      • International Journal of Oncology
      • Information for Authors
      • Editorial Policies
      • Editorial Board
      • Aims and Scope
      • Abstracting and Indexing
      • Bibliographic Information
      • Archive
    • Molecular and Clinical Oncology
      • Molecular and Clinical Oncology
      • Information for Authors
      • Editorial Policies
      • Editorial Board
      • Aims and Scope
      • Abstracting and Indexing
      • Bibliographic Information
      • Archive
    • Experimental and Therapeutic Medicine
      • Experimental and Therapeutic Medicine
      • Information for Authors
      • Editorial Policies
      • Editorial Board
      • Aims and Scope
      • Abstracting and Indexing
      • Bibliographic Information
      • Archive
    • International Journal of Molecular Medicine
      • International Journal of Molecular Medicine
      • Information for Authors
      • Editorial Policies
      • Editorial Board
      • Aims and Scope
      • Abstracting and Indexing
      • Bibliographic Information
      • Archive
    • Biomedical Reports
      • Biomedical Reports
      • Information for Authors
      • Editorial Policies
      • Editorial Board
      • Aims and Scope
      • Abstracting and Indexing
      • Bibliographic Information
      • Archive
    • Oncology Reports
      • Oncology Reports
      • Information for Authors
      • Editorial Policies
      • Editorial Board
      • Aims and Scope
      • Abstracting and Indexing
      • Bibliographic Information
      • Archive
    • Molecular Medicine Reports
      • Molecular Medicine Reports
      • Information for Authors
      • Editorial Policies
      • Editorial Board
      • Aims and Scope
      • Abstracting and Indexing
      • Bibliographic Information
      • Archive
    • World Academy of Sciences Journal
      • World Academy of Sciences Journal
      • Information for Authors
      • Editorial Policies
      • Editorial Board
      • Aims and Scope
      • Abstracting and Indexing
      • Bibliographic Information
      • Archive
    • International Journal of Functional Nutrition
      • International Journal of Functional Nutrition
      • Information for Authors
      • Editorial Policies
      • Editorial Board
      • Aims and Scope
      • Abstracting and Indexing
      • Bibliographic Information
      • Archive
    • International Journal of Epigenetics
      • International Journal of Epigenetics
      • Information for Authors
      • Editorial Policies
      • Editorial Board
      • Aims and Scope
      • Abstracting and Indexing
      • Bibliographic Information
      • Archive
    • Medicine International
      • Medicine International
      • Information for Authors
      • Editorial Policies
      • Editorial Board
      • Aims and Scope
      • Abstracting and Indexing
      • Bibliographic Information
      • Archive
  • Articles
  • Information
    • Information for Authors
    • Information for Reviewers
    • Information for Librarians
    • Information for Advertisers
    • Conferences
  • Language Editing
Spandidos Publications Logo
  • About
    • About Spandidos
    • Aims and Scopes
    • Abstracting and Indexing
    • Editorial Policies
    • Reprints and Permissions
    • Job Opportunities
    • Terms and Conditions
    • Contact
  • Journals
    • All Journals
    • Biomedical Reports
      • Information for Authors
      • Editorial Policies
      • Editorial Board
      • Aims and Scope
      • Abstracting and Indexing
      • Bibliographic Information
      • Archive
    • Experimental and Therapeutic Medicine
      • Information for Authors
      • Editorial Policies
      • Editorial Board
      • Aims and Scope
      • Abstracting and Indexing
      • Bibliographic Information
      • Archive
    • International Journal of Epigenetics
      • Information for Authors
      • Editorial Policies
      • Editorial Board
      • Aims and Scope
      • Abstracting and Indexing
      • Bibliographic Information
      • Archive
    • International Journal of Functional Nutrition
      • Information for Authors
      • Editorial Policies
      • Editorial Board
      • Aims and Scope
      • Abstracting and Indexing
      • Bibliographic Information
      • Archive
    • International Journal of Molecular Medicine
      • Information for Authors
      • Editorial Policies
      • Editorial Board
      • Aims and Scope
      • Abstracting and Indexing
      • Bibliographic Information
      • Archive
    • International Journal of Oncology
      • Information for Authors
      • Editorial Policies
      • Editorial Board
      • Aims and Scope
      • Abstracting and Indexing
      • Bibliographic Information
      • Archive
    • Medicine International
      • Information for Authors
      • Editorial Policies
      • Editorial Board
      • Aims and Scope
      • Abstracting and Indexing
      • Bibliographic Information
      • Archive
    • Molecular and Clinical Oncology
      • Information for Authors
      • Editorial Policies
      • Editorial Board
      • Aims and Scope
      • Abstracting and Indexing
      • Bibliographic Information
      • Archive
    • Molecular Medicine Reports
      • Information for Authors
      • Editorial Policies
      • Editorial Board
      • Aims and Scope
      • Abstracting and Indexing
      • Bibliographic Information
      • Archive
    • Oncology Letters
      • Information for Authors
      • Editorial Policies
      • Editorial Board
      • Aims and Scope
      • Abstracting and Indexing
      • Bibliographic Information
      • Archive
    • Oncology Reports
      • Information for Authors
      • Editorial Policies
      • Editorial Board
      • Aims and Scope
      • Abstracting and Indexing
      • Bibliographic Information
      • Archive
    • World Academy of Sciences Journal
      • Information for Authors
      • Editorial Policies
      • Editorial Board
      • Aims and Scope
      • Abstracting and Indexing
      • Bibliographic Information
      • Archive
  • Articles
  • Information
    • For Authors
    • For Reviewers
    • For Librarians
    • For Advertisers
    • Conferences
  • Language Editing
Login Register Submit
  • This site uses cookies
  • You can change your cookie settings at any time by following the instructions in our Cookie Policy. To find out more, you may read our Privacy Policy.

    I agree
Search articles by DOI, keyword, author or affiliation
Search
Advanced Search
presentation
International Journal of Oncology
Join Editorial Board Propose a Special Issue
Print ISSN: 1019-6439 Online ISSN: 1791-2423
Journal Cover
May-2024 Volume 64 Issue 5

Full Size Image

Cover Legend PDF

Sign up for eToc alerts
Recommend to Library

Journals

International Journal of Molecular Medicine

International Journal of Molecular Medicine

International Journal of Molecular Medicine is an international journal devoted to molecular mechanisms of human disease.

International Journal of Oncology

International Journal of Oncology

International Journal of Oncology is an international journal devoted to oncology research and cancer treatment.

Molecular Medicine Reports

Molecular Medicine Reports

Covers molecular medicine topics such as pharmacology, pathology, genetics, neuroscience, infectious diseases, molecular cardiology, and molecular surgery.

Oncology Reports

Oncology Reports

Oncology Reports is an international journal devoted to fundamental and applied research in Oncology.

Experimental and Therapeutic Medicine

Experimental and Therapeutic Medicine

Experimental and Therapeutic Medicine is an international journal devoted to laboratory and clinical medicine.

Oncology Letters

Oncology Letters

Oncology Letters is an international journal devoted to Experimental and Clinical Oncology.

Biomedical Reports

Biomedical Reports

Explores a wide range of biological and medical fields, including pharmacology, genetics, microbiology, neuroscience, and molecular cardiology.

Molecular and Clinical Oncology

Molecular and Clinical Oncology

International journal addressing all aspects of oncology research, from tumorigenesis and oncogenes to chemotherapy and metastasis.

World Academy of Sciences Journal

World Academy of Sciences Journal

Multidisciplinary open-access journal spanning biochemistry, genetics, neuroscience, environmental health, and synthetic biology.

International Journal of Functional Nutrition

International Journal of Functional Nutrition

Open-access journal combining biochemistry, pharmacology, immunology, and genetics to advance health through functional nutrition.

International Journal of Epigenetics

International Journal of Epigenetics

Publishes open-access research on using epigenetics to advance understanding and treatment of human disease.

Medicine International

Medicine International

An International Open Access Journal Devoted to General Medicine.

Journal Cover
May-2024 Volume 64 Issue 5

Full Size Image

Cover Legend PDF

Sign up for eToc alerts
Recommend to Library

  • Article
  • Citations
    • Cite This Article
    • Download Citation
    • Create Citation Alert
    • Remove Citation Alert
    • Cited By
  • Similar Articles
    • Related Articles (in Spandidos Publications)
    • Similar Articles (Google Scholar)
    • Similar Articles (PubMed)
  • Download PDF
  • Download XML
  • View XML
Correction Open Access

[Corrigendum] Genistein exerts growth inhibition on human osteosarcoma MG-63 cells via PPARγ pathway

  • Authors:
    • Mingzhi Song
    • Xiliang Tian
    • Ming Lu
    • Xianbin Zhang
    • Kai Ma
    • Zhichao Lv
    • Zhenxing Wang
    • Yang Hu
    • Chong Xun
    • Zhen Zhang
    • Shouyu Wang
  • View Affiliations / Copyright

    Affiliations: Department of Orthopaedics, The First Affiliated Hospital of Dalian Medical University, Dalian, Liaoning 116011, P.R. China, Department of Hepatobiliary Surgery, The First Affiliated Hospital of Dalian Medical University, Dalian, Liaoning 116011, P.R. China
    Copyright: © Song et al. This is an open access article distributed under the terms of Creative Commons Attribution License [CC BY 4.0].
  • Article Number: 47
    |
    Published online on: March 11, 2024
       https://doi.org/10.3892/ijo.2024.5635
  • Expand metrics +
Metrics: Total Views: 0 (Spandidos Publications: | PMC Statistics: )
Metrics: Total PDF Downloads: 0 (Spandidos Publications: | PMC Statistics: )
Cited By (CrossRef): 0 citations Loading Articles...

This article is mentioned in:



Article

Int J Oncol 46: [Related article:] 1131-1140, 2015; DOI: 10.3892/ijo.2015.2829

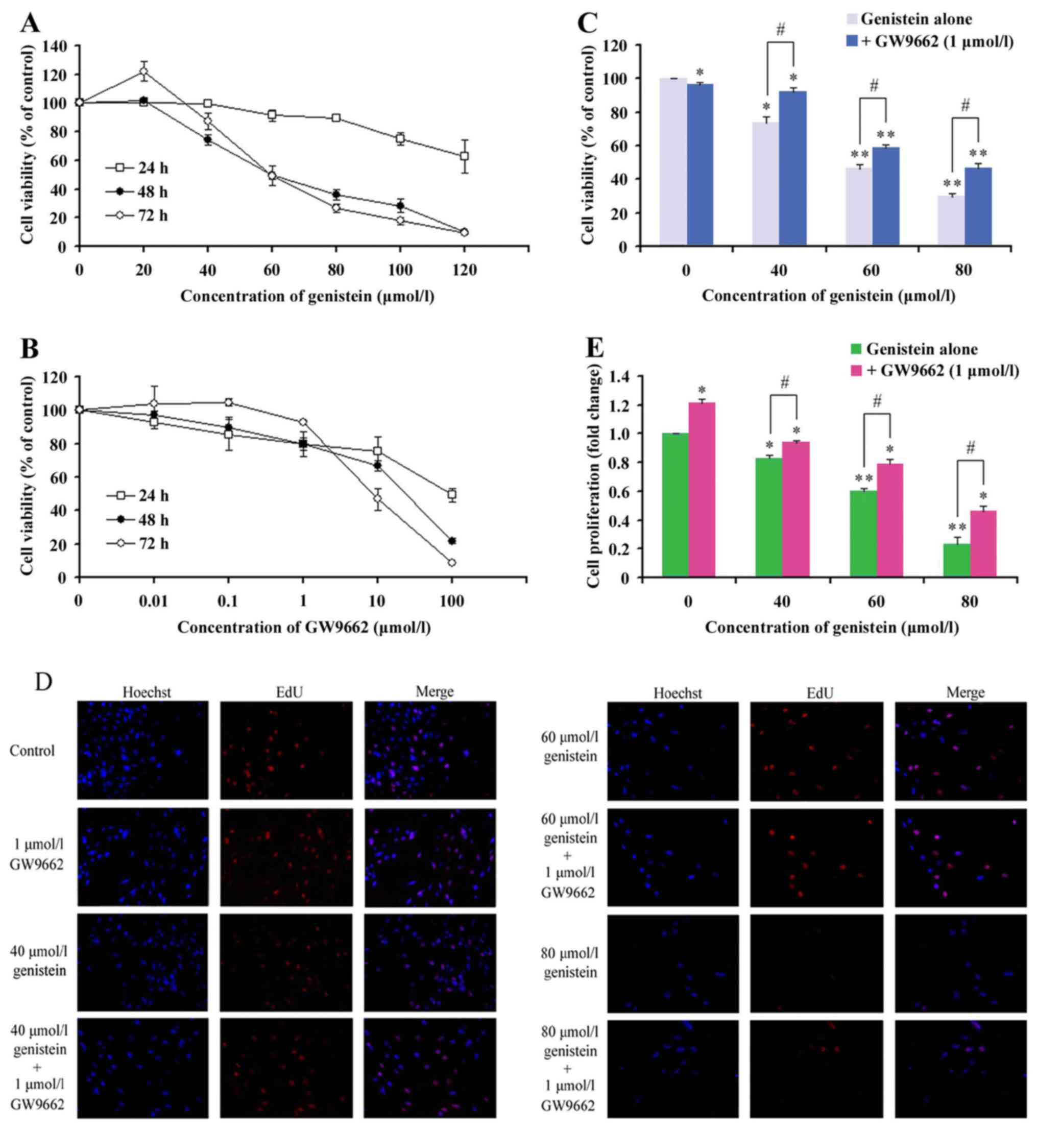
Subsequently to the publication of the above article, an interested reader drew to the authors' attention that, in Fig. 1D on p. 1134, the data panels showing the results for the 'Control' and '1 μmol/l GW9662' experiments (on the left hand side of the figure) were overlapping, such that these data had been derived from the same original source where they were intended to show the results from differently performed experiments. The authors were able to re-examine their original data, and realize that the data for the '1 μmol/l GW9662' panel had been selected incorrectly.

Figure 1

The human osteosarcoma MG-63 cell growth inhibition by genistein, GW9662 and their combination: (A) the effects of various doses of genistein on the viability of MG-63 cells after 24, 48 and 72 h; (B) the effects of various doses of GW9662 on the viability of MG-63 cells after 24, 48 and 72 h; (C) the effects of various doses of genistein with 1 μmol/l of GW9662 on the viability of MG-63 cells after 48 h. The total percentage of viable cells was measured by CCK-8 assay. Data are expressed as mean ± SD in three independent experiments. Bars marked with asterisks are significant with respect to the controls at *P<0.05 and **P<0.01. The number of viable cells significantly increased, compared with the relative genistein group (#P<0.05). EdU assay of relative Hoechst stained cells and EdU add-in cells. (D) MG-63 cells were treated with different concentrations of genistein, combination or control. Forty-eight hours after treatment, EdU (100 μmol/l) was added and the cells were cultured for 2 h. EdU and Hoechst staining were performed, as described in Materials and methods. At least 200 cells were counted per well. (E) Data are expressed as mean ± SD in the representative experiments performed in triplicate. The proliferation rate of MG-63 cells, treated with different concentrations of genistein or the combined group, significantly decreased compared with the control (*P<0.05). The proliferation rate of the combination group significantly increased, compared with the relative genistein group (#P<0.05).

The corrected version of Fig. 1, now featuring the correct data for the '1 μmol/l GW9662' experiment in Fig. 1D, is shown on the next page, The authors confirm their error did not grossly affect either the results of the conclusions reported in the paper, and are grateful to the Editor of International Journal of Oncology for allowing them this opportunity to publish a Corrigendum. They also apologize to the readership for any inconvenience caused.

Related Articles

  • Abstract
  • View
  • Download
  • Twitter
Copy and paste a formatted citation
Spandidos Publications style
Song M, Tian X, Lu M, Zhang X, Ma K, Lv Z, Wang Z, Hu Y, Xun C, Zhang Z, Zhang Z, et al: [Corrigendum] Genistein exerts growth inhibition on human osteosarcoma MG-63 cells via PPARγ pathway. Int J Oncol 64: 47, 2024.
APA
Song, M., Tian, X., Lu, M., Zhang, X., Ma, K., Lv, Z. ... Wang, S. (2024). [Corrigendum] Genistein exerts growth inhibition on human osteosarcoma MG-63 cells via PPARγ pathway. International Journal of Oncology, 64, 47. https://doi.org/10.3892/ijo.2024.5635
MLA
Song, M., Tian, X., Lu, M., Zhang, X., Ma, K., Lv, Z., Wang, Z., Hu, Y., Xun, C., Zhang, Z., Wang, S."[Corrigendum] Genistein exerts growth inhibition on human osteosarcoma MG-63 cells via PPARγ pathway". International Journal of Oncology 64.5 (2024): 47.
Chicago
Song, M., Tian, X., Lu, M., Zhang, X., Ma, K., Lv, Z., Wang, Z., Hu, Y., Xun, C., Zhang, Z., Wang, S."[Corrigendum] Genistein exerts growth inhibition on human osteosarcoma MG-63 cells via PPARγ pathway". International Journal of Oncology 64, no. 5 (2024): 47. https://doi.org/10.3892/ijo.2024.5635
Copy and paste a formatted citation
x
Spandidos Publications style
Song M, Tian X, Lu M, Zhang X, Ma K, Lv Z, Wang Z, Hu Y, Xun C, Zhang Z, Zhang Z, et al: [Corrigendum] Genistein exerts growth inhibition on human osteosarcoma MG-63 cells via PPARγ pathway. Int J Oncol 64: 47, 2024.
APA
Song, M., Tian, X., Lu, M., Zhang, X., Ma, K., Lv, Z. ... Wang, S. (2024). [Corrigendum] Genistein exerts growth inhibition on human osteosarcoma MG-63 cells via PPARγ pathway. International Journal of Oncology, 64, 47. https://doi.org/10.3892/ijo.2024.5635
MLA
Song, M., Tian, X., Lu, M., Zhang, X., Ma, K., Lv, Z., Wang, Z., Hu, Y., Xun, C., Zhang, Z., Wang, S."[Corrigendum] Genistein exerts growth inhibition on human osteosarcoma MG-63 cells via PPARγ pathway". International Journal of Oncology 64.5 (2024): 47.
Chicago
Song, M., Tian, X., Lu, M., Zhang, X., Ma, K., Lv, Z., Wang, Z., Hu, Y., Xun, C., Zhang, Z., Wang, S."[Corrigendum] Genistein exerts growth inhibition on human osteosarcoma MG-63 cells via PPARγ pathway". International Journal of Oncology 64, no. 5 (2024): 47. https://doi.org/10.3892/ijo.2024.5635
Follow us
  • Twitter
  • LinkedIn
  • Facebook
About
  • Spandidos Publications
  • Careers
  • Cookie Policy
  • Privacy Policy
How can we help?
  • Help
  • Live Chat
  • Contact
  • Email to our Support Team