Spandidos Publications Logo
  • About
    • About Spandidos
    • Aims and Scopes
    • Abstracting and Indexing
    • Editorial Policies
    • Reprints and Permissions
    • Job Opportunities
    • Terms and Conditions
    • Contact
  • Journals
    • All Journals
    • Oncology Letters
      • Oncology Letters
      • Information for Authors
      • Editorial Policies
      • Editorial Board
      • Aims and Scope
      • Abstracting and Indexing
      • Bibliographic Information
      • Archive
    • International Journal of Oncology
      • International Journal of Oncology
      • Information for Authors
      • Editorial Policies
      • Editorial Board
      • Aims and Scope
      • Abstracting and Indexing
      • Bibliographic Information
      • Archive
    • Molecular and Clinical Oncology
      • Molecular and Clinical Oncology
      • Information for Authors
      • Editorial Policies
      • Editorial Board
      • Aims and Scope
      • Abstracting and Indexing
      • Bibliographic Information
      • Archive
    • Experimental and Therapeutic Medicine
      • Experimental and Therapeutic Medicine
      • Information for Authors
      • Editorial Policies
      • Editorial Board
      • Aims and Scope
      • Abstracting and Indexing
      • Bibliographic Information
      • Archive
    • International Journal of Molecular Medicine
      • International Journal of Molecular Medicine
      • Information for Authors
      • Editorial Policies
      • Editorial Board
      • Aims and Scope
      • Abstracting and Indexing
      • Bibliographic Information
      • Archive
    • Biomedical Reports
      • Biomedical Reports
      • Information for Authors
      • Editorial Policies
      • Editorial Board
      • Aims and Scope
      • Abstracting and Indexing
      • Bibliographic Information
      • Archive
    • Oncology Reports
      • Oncology Reports
      • Information for Authors
      • Editorial Policies
      • Editorial Board
      • Aims and Scope
      • Abstracting and Indexing
      • Bibliographic Information
      • Archive
    • Molecular Medicine Reports
      • Molecular Medicine Reports
      • Information for Authors
      • Editorial Policies
      • Editorial Board
      • Aims and Scope
      • Abstracting and Indexing
      • Bibliographic Information
      • Archive
    • World Academy of Sciences Journal
      • World Academy of Sciences Journal
      • Information for Authors
      • Editorial Policies
      • Editorial Board
      • Aims and Scope
      • Abstracting and Indexing
      • Bibliographic Information
      • Archive
    • International Journal of Functional Nutrition
      • International Journal of Functional Nutrition
      • Information for Authors
      • Editorial Policies
      • Editorial Board
      • Aims and Scope
      • Abstracting and Indexing
      • Bibliographic Information
      • Archive
    • International Journal of Epigenetics
      • International Journal of Epigenetics
      • Information for Authors
      • Editorial Policies
      • Editorial Board
      • Aims and Scope
      • Abstracting and Indexing
      • Bibliographic Information
      • Archive
    • Medicine International
      • Medicine International
      • Information for Authors
      • Editorial Policies
      • Editorial Board
      • Aims and Scope
      • Abstracting and Indexing
      • Bibliographic Information
      • Archive
  • Articles
  • Information
    • Information for Authors
    • Information for Reviewers
    • Information for Librarians
    • Information for Advertisers
    • Conferences
  • Language Editing
Spandidos Publications Logo
  • About
    • About Spandidos
    • Aims and Scopes
    • Abstracting and Indexing
    • Editorial Policies
    • Reprints and Permissions
    • Job Opportunities
    • Terms and Conditions
    • Contact
  • Journals
    • All Journals
    • Biomedical Reports
      • Information for Authors
      • Editorial Policies
      • Editorial Board
      • Aims and Scope
      • Abstracting and Indexing
      • Bibliographic Information
      • Archive
    • Experimental and Therapeutic Medicine
      • Information for Authors
      • Editorial Policies
      • Editorial Board
      • Aims and Scope
      • Abstracting and Indexing
      • Bibliographic Information
      • Archive
    • International Journal of Epigenetics
      • Information for Authors
      • Editorial Policies
      • Editorial Board
      • Aims and Scope
      • Abstracting and Indexing
      • Bibliographic Information
      • Archive
    • International Journal of Functional Nutrition
      • Information for Authors
      • Editorial Policies
      • Editorial Board
      • Aims and Scope
      • Abstracting and Indexing
      • Bibliographic Information
      • Archive
    • International Journal of Molecular Medicine
      • Information for Authors
      • Editorial Policies
      • Editorial Board
      • Aims and Scope
      • Abstracting and Indexing
      • Bibliographic Information
      • Archive
    • International Journal of Oncology
      • Information for Authors
      • Editorial Policies
      • Editorial Board
      • Aims and Scope
      • Abstracting and Indexing
      • Bibliographic Information
      • Archive
    • Medicine International
      • Information for Authors
      • Editorial Policies
      • Editorial Board
      • Aims and Scope
      • Abstracting and Indexing
      • Bibliographic Information
      • Archive
    • Molecular and Clinical Oncology
      • Information for Authors
      • Editorial Policies
      • Editorial Board
      • Aims and Scope
      • Abstracting and Indexing
      • Bibliographic Information
      • Archive
    • Molecular Medicine Reports
      • Information for Authors
      • Editorial Policies
      • Editorial Board
      • Aims and Scope
      • Abstracting and Indexing
      • Bibliographic Information
      • Archive
    • Oncology Letters
      • Information for Authors
      • Editorial Policies
      • Editorial Board
      • Aims and Scope
      • Abstracting and Indexing
      • Bibliographic Information
      • Archive
    • Oncology Reports
      • Information for Authors
      • Editorial Policies
      • Editorial Board
      • Aims and Scope
      • Abstracting and Indexing
      • Bibliographic Information
      • Archive
    • World Academy of Sciences Journal
      • Information for Authors
      • Editorial Policies
      • Editorial Board
      • Aims and Scope
      • Abstracting and Indexing
      • Bibliographic Information
      • Archive
  • Articles
  • Information
    • For Authors
    • For Reviewers
    • For Librarians
    • For Advertisers
    • Conferences
  • Language Editing
Login Register Submit
  • This site uses cookies
  • You can change your cookie settings at any time by following the instructions in our Cookie Policy. To find out more, you may read our Privacy Policy.

    I agree
Search articles by DOI, keyword, author or affiliation
Search
Advanced Search
presentation
International Journal of Oncology
Join Editorial Board Propose a Special Issue
Print ISSN: 1019-6439 Online ISSN: 1791-2423
Journal Cover
April-2025 Volume 66 Issue 4

Full Size Image

Cover Legend PDF

Sign up for eToc alerts
Recommend to Library

Journals

International Journal of Molecular Medicine

International Journal of Molecular Medicine

International Journal of Molecular Medicine is an international journal devoted to molecular mechanisms of human disease.

International Journal of Oncology

International Journal of Oncology

International Journal of Oncology is an international journal devoted to oncology research and cancer treatment.

Molecular Medicine Reports

Molecular Medicine Reports

Covers molecular medicine topics such as pharmacology, pathology, genetics, neuroscience, infectious diseases, molecular cardiology, and molecular surgery.

Oncology Reports

Oncology Reports

Oncology Reports is an international journal devoted to fundamental and applied research in Oncology.

Experimental and Therapeutic Medicine

Experimental and Therapeutic Medicine

Experimental and Therapeutic Medicine is an international journal devoted to laboratory and clinical medicine.

Oncology Letters

Oncology Letters

Oncology Letters is an international journal devoted to Experimental and Clinical Oncology.

Biomedical Reports

Biomedical Reports

Explores a wide range of biological and medical fields, including pharmacology, genetics, microbiology, neuroscience, and molecular cardiology.

Molecular and Clinical Oncology

Molecular and Clinical Oncology

International journal addressing all aspects of oncology research, from tumorigenesis and oncogenes to chemotherapy and metastasis.

World Academy of Sciences Journal

World Academy of Sciences Journal

Multidisciplinary open-access journal spanning biochemistry, genetics, neuroscience, environmental health, and synthetic biology.

International Journal of Functional Nutrition

International Journal of Functional Nutrition

Open-access journal combining biochemistry, pharmacology, immunology, and genetics to advance health through functional nutrition.

International Journal of Epigenetics

International Journal of Epigenetics

Publishes open-access research on using epigenetics to advance understanding and treatment of human disease.

Medicine International

Medicine International

An International Open Access Journal Devoted to General Medicine.

Journal Cover
April-2025 Volume 66 Issue 4

Full Size Image

Cover Legend PDF

Sign up for eToc alerts
Recommend to Library

  • Article
  • Citations
    • Cite This Article
    • Download Citation
    • Create Citation Alert
    • Remove Citation Alert
    • Cited By
  • Similar Articles
    • Related Articles (in Spandidos Publications)
    • Similar Articles (Google Scholar)
    • Similar Articles (PubMed)
  • Download PDF
  • Download XML
  • View XML

  • Supplementary Files
    • Supplementary_Data1.pdf
    • Supplementary_Data2.pdf
Article Open Access

Fucoxanthin suppresses pancreatic cancer progression by inducing bioenergetics metabolism crisis and promoting SLC31A1‑mediated sensitivity to DDP

  • Authors:
    • Fugen Shangguan
    • Nengfang Ma
    • Yang Chen
    • Yuansi Zheng
    • Ting Ma
    • Jing An
    • Jianhu Lin
    • Hailong Yang
  • View Affiliations / Copyright

    Affiliations: Zhejiang Key Laboratory of Intelligent Cancer Biomarker Discovery and Translation, First Affiliated Hospital of Wenzhou Medical University, Wenzhou, Zhejiang 325035, P.R. China, College of Life and Environmental Science, Wenzhou University, Wenzhou, Zhejiang 325000, P.R. China, Department of Pathology, Zhejiang Cancer Hospital, Hangzhou, Zhejiang 310022, P.R. China, Division of Infectious Diseases and Global Health, School of Medicine, University of California San Diego, La Jolla, CA 92037, USA, Department of Trauma Surgery and Emergency Surgery, First Affiliated Hospital of Wenzhou Medical University, Wenzhou, Zhejiang 325000, P.R. China
    Copyright: © Shangguan et al. This is an open access article distributed under the terms of Creative Commons Attribution License.
  • Article Number: 31
    |
    Published online on: March 6, 2025
       https://doi.org/10.3892/ijo.2025.5737
  • Expand metrics +
Metrics: Total Views: 0 (Spandidos Publications: | PMC Statistics: )
Metrics: Total PDF Downloads: 0 (Spandidos Publications: | PMC Statistics: )
Cited By (CrossRef): 0 citations Loading Articles...

This article is mentioned in:



Abstract

Pancreatic cancer (PC) is one of the most malignant tumors, with a 5‑year survival rate <10%. Chemosynthetic drugs are widely used in the treatment of PC; however, their toxicity and side effects often reduce the quality of life for patients. MTT and colony formation assay were performed to detect cell growth and viability in PC cells. Levels of ROS in whole cell and mitochondria were analyzed through flow cytometry. ATP production was evaluated using an ATP Assay Kit. Cellular bioenergetics were analyzed with a Seahorse XFe96 Analyzer, and changes in target molecules were monitored by western blotting. The present study reports that fucoxanthin (FX), a carotenoid derived from aquatic brown seaweed, significantly inhibits PC by inhibiting cell proliferation and inducing cell death via the non‑classical pathway. FX switches mitochondrial respiration to aerobic glycolysis in PC cells. Furthermore, FX decreases whole‑cell ATP levels, which indicates that promotion of glycolysis does not compensate for FX‑induced ATP depletion in mitochondria. Moreover, FX decreased the reduced glutathione/oxidized glutathione ratio observed under glucose‑limited conditions. These alterations caused by FX may decrease metabolic flexibility, indicating higher sensitivity to glucose‑limited (GL) conditions. FX increased the cytotoxicity of cisplatin (DDP) and the expression of solute carrier family 31 member 1 (SLC31A1) in PC cells. Furthermore, the knockdown of SLC31A1 can attenuate cytotoxicity caused by the combination of FX and DDP. It was inferred that FX increased the sensitivity of PC cells to DDP), potentially by upregulating SLC31A1 expression. In conclusion, FX exhibited potent antitumor effects by reprogramming energy metabolism and inducing a distinct form of regulated cell death. Therefore, combining FX with GL treatment or DDP presents a promising therapeutic strategy for PC.

Introduction

Pancreatic cancer (PC) is one of the most common malignant tumors of the digestive tract. The 5-year survival rate for pancreatic cancer is estimated to be 10% after diagnosis, making it one of the malignancies with the poorest prognosis (1). In the clinical setting, the common treatment strategy for PC is local surgical resection and adjuvant chemotherapy. However, toxicity and side effects of chemotherapeutic drugs often decrease quality of life (2). Therefore, the discovery, identification and development of novel antitumor drugs from safe, natural products are urgently needed to improve treatment and prognosis of patients with PC.

Fucoxanthin (FX) is a xanthophyll carotenoid extracted from marine aquatic brown seaweed such as Hizikia fusifarme and Laminaria japonica. It has antioxidant, anti-inflammatory, anti-obesity and antidiabetic properties (3). Furthermore, FX is incorporated as a functional ingredient in certain food, cosmetic and pharmaceutical products, suggesting it is a safe therapeutic natural extract with no adverse effects on the human body (3). FX has antitumor activity against various types of cancer (4). It has also been found to inhibit tumor progression by inducing cell cycle arrest and apoptosis in vitro and suppress carcinogenesis in vivo in various types of cancer, such as colorectal and breast cancer, lymphoma and leukemia (5). Moreover, FX triggers LC3-dependent autophagy, which may be associated with apoptosis in cervical, gastric and nasopharyngeal cancers. However, the precise role of autophagy in different types of cancer remains controversial (6-8). FX has been shown to prevent tumorigenesis of murine PC by suppressing the chemokine (C-C motif) ligand 21/chemokine receptor 7 axis, T-lymphocyte attenuator, tumor microenvironment, epithelial-mesenchymal transition and adhesion (9). The metabolite of FX, fucoxanthinol (FxOH), has been shown to promote human PC PANC-1 cell proliferation while proliferation of MIA PaCa-2 PC cells (10). This suggests that cell heterogeneity may contribute to the differential anti-tumor effects of FXOH, potentially associated with genetic background of the cells. However, the effects of FX on human PC and its mode of action remain unclear. Therefore, the present study aims to investigate the potential antitumor effects of FX on human PC.

One potential mechanism by which FX may promote anticancer effects is altering cancer cell metabolism. Metabolic alterations are a key hallmark of cancer cells, enabling them to meet biosynthetic and energetic requirements (11). Therefore, targeting tumor metabolism may represent a promising strategy for cancer treatment. Tumor cells preferentially rely on anaerobic glucose metabolism (aerobic glycolysis) over mitochondrial oxidative phosphorylation (OXPHOS) to meet energy needs, even in the presence of oxygen (12). Most cancer cells rely on glycolysis for energy and macromolecule synthesis to sustain uncontrolled proliferation, contributing to decreased or dysfunction of mitochondrial OXPHOS (13,14). However, studies show that numerous cancer cell subpopulations rely on OXPHOS for bioenergetic and biosynthetic processes (15,16). For example, certain types of cancers (such as leukemia, lymphoma and PC) have increased mitochondrial function, even during active glycolysis (14-17). Furthermore, cancer cells retaining mitochondrial OXPHOS metabolism use glucose-derived pyruvate and also derive energy from alternative substrates, such as fatty acids and glutamine (Gln), in mitochondria (18). These cancer cells can upregulate the uptake of Gln and its conversion into a-ketoglutarate. Gln metabolism sustains the tricarboxylic acid (TCA) cycle, thereby supporting mitochondrial generation of the nucleotides and amino acids necessary for tumor progression (19-24). Overall, these observations suggest that aerobic glycolysis and mitochondria-associated metabolism (including OXPHOS and Gln metabolism) are key for development of certain types of tumor.

Aerobic glycolysis and mitochondria-associated metabolism are crucial for cancer cell proliferation, with Gln serving as an alternative metabolite during glucose limitation, suggesting that inhibiting either process may be a potential treatment. However, although this strategy may work in in vitro cultured cells, its clinical efficiency for in vivo cancer therapy is unsatisfactory (25). Therefore, it was hypothesized that the in vivo therapeutic effect of PC treatment could be enhanced by a targeted metabolic strategy combining dietary glucose restriction and drug-induced inhibition of mitochondrial metabolism. FX can attenuate the reprogramming of energy metabolism during activation of hepatic stellate cells, suggesting a potential role of FX in metabolism regulation (26). To the best of our knowledge, however, FX regulation of the bioenergetic metabolism of cancer cells, especially PC cells, has not been investigated. The present study aimed to investigate the effects of FX on aerobic glycolysis, mitochondrial OXPHOS and Gln metabolism to develop a safe, natural and efficient therapeutic strategy for PC.

Materials and methods

Cell lines and culture

PATU-8988T (cat. no. CL0254) and PATU-8988S (cat. no. CL0908) cell lines were purchased from Hunan Fenghui Biotechnology, whereas PANC-1 (cat. no. CL-0184) and 293T (cat. no. CL-0005) cell lines were obtained from Procell Life Science & Technology and Cell Bank of the Chinese Academy of Science, respectively. All cell lines were cultured in a humidified incubator with 5% CO2 at 37°C in DMEM (Gibco; Thermo Fisher Scientific, Inc.) containing 10% fetal bovine serum (BIOVISTECH; cat. no. SE100-B) and penicillin-streptomycin.

The genetic background of PATU-8988T and PATU-8988S is similar in k-ras; for example, the mutation site of K-RAS is the same (k-ras-p.G12V) between the two cell lines. PANC-1 is a k-ras-p.G12D mutated cell line. Therefore, PATU-8988T and PATU-8988S were used for experiments.

Primary antibodies and reagents

The primary antibodies and reagents are all listed in Tables SI and SII, respectively. FX was obtained from Shanghai Macklin Biochemical Co., Ltd. (cat. no. F861277; purity, 98%).

Assessment of cell viability

The half-maximal inhibitory concentration of FX (0, 5, 10, 20, 40, 80, 160 and 320 µM) on PC cells treated for 72 h at 37°C was determined by MTT Cell Proliferation and Cytotoxicity Assay Kit according to the manufacturer's instructions (Beyotime Biotechnology, C0009S). Furthermore, changes in cells treated for 24 h with FX (25 µM) in the presence or absence of 7.5 mM glutathione (GSH) under glucose-limited (medium containing 1 mM glucose) conditions at 37°C were also evaluated by MTT assay. In addition, cells treated for 24 h with FX (50 µM) in the presence or absence of 30 µM DDP at 37°C were also analyzed by MTT assay. Then the purple formazan was dissolved by using Formazan solvent in this Kit and then detected at wavelength 570 nm.

To select concentrations of ZVAD, Z-VAD-FMK (27); Fer-1, Ferrostatin-1 (27); NEC-1, Necrostatin-1 (28); NSA, Necrosulfonamide (28); DFO, Deferoxamine mesylate (29); TTM, Ammonium Tetrathiomolybdate (30,31); 3-MA, 3-Methyladenine (32-34); BafA1, Bafilomycin A1 (35) and GSH, (36), cells were treated with these compounds (ZVAD: 0, 10, 20, 40, and 80 µM; Fer-1: 0, 0.5, 1, 2, and 4 µM; DFO: 0, 25, 50, 100, and 200 µM; NEC-1: 0, 1.25, 2.5, 5, and 10 µM; NSA: 0, 1.25, 2.5, 5, and 10 µM; TTM: 0, 2.5, 5, 10, and 20 µM; 3-MA: 0, 2.5, 5, 10, and 20 mM; BafA1: 0, 5, 10, 20, and 40 nM) in a 12-well plate at 37°C for 48 h, observed using optical microscope (Nikon Corporation; ECLIPSE TS 100, light) and non-lethal maximum concentrations were selected for subsequent experiments.

Measurement of cell proliferation by real-time cell analysis (RTCA) assay

The suppressive effect of FX on proliferation of PC cell lines was determined using RTCA assay according to the manufacturer's instructions.

Clonogenic cell survival assay

PC cells (1,000 cells/well) were seeded in 6-well plates 1,000 cells/well and treated with or without FX (0, 25, 50, 100 µM) for 2 weeks at 37°C. The colonies (>50 cells) were washed with PBS, fixed with methanol 4% for 30 min at Room temperature, stained with crystal violet for 30 min at Room temperature, and quantified by Image J (National Institutes of Health (NIH), V1.8.0.112).

FACS (Fluorescence-activated cell Sorting) nalysis of cell death rate

Following 48 h FX (0, 25, 50, 100 µM) monotreatment or 24 h FX (25 µM) treatment in the presence or absence of 7.5 mM GSH under GL conditions at 37°C, cells were stained with Annexin V-FITC/PI in the dark for 15 min and then analyzed by BD FACSCanto™ Clinical Flow Cytometry System (BD Biosciences, BDCanto II) according to the manufacturer's instruction using Annexin V-FITC/PI apoptosis detection kit (KeyGEN Bio TECH, KGA108). Results were analyzed by Flowjo (BD Biosciences, FlowJo_v10.8.1_CL). Cell death rate was quantified based on the formula as (Q2+Q3+Q4) ×100%.

Western blot analysis

PC cells were harvested, lysed with lysis buffer (Beyotime Institute of Biotechnology; cat. no. P0013) for 20 min and centrifuged at 13,400 g for 20 min at 4°C to collect protein in the supernatant. The proteins were quantified using the Pierce™ BCA Protein Assay kit, according to the manufacturer's instructions, mixed with 5X DualColor Protein Loading Buffer to adjust the protein concentration to 1 µg/µl and heated at 95°C for 5 min. A total of 20 µg protein/lane were loaded onto 10% SDS-PAGE gel, electrophoresed in running buffer and transferred to a 0.22 µM PVDF membrane in transfer buffer. The membranes were treated with 5% non-fat dry milk to block the non-specific binding at room temperature for 90 min, incubated with primary antibody (GSDME, GSDMD, GSDMC, OPA1, SLC31A1 and GLS; all 1:1,000) overnight at 4°C and washed three times with 1X TBST at room temperature, followed by incubation with HRP-labeled Goat Anti-Rabbit or Anti-Mouse IgG(H+L) (all 1:1,000) for 90 min at room temperature. After washing the membrane three times with 1X TBST at room temperature, it was visualized using the SuperSignal™ West Pico PLUS kit and UVP ChemStudio PLUS (Jena GmbH, H116457),and quantified using ImageJ software (National Institutes of Health (NIH), V1.8.0.112).

Determination of oxygen consumption rate (OCR)

The effect of FX on mitochondrial respiration in PC cells was determined using an XFe96 extracellular flux analyzer according to the manufacturer's instructions. Briefly, cells were seeded into culture plates (20,000 cells/well) and incubated overnight at 37°C. Adherent cells were treated with FX (0, 25, 50 and 100 µM) for 8 h at 37°C. The medium was replaced with a Seahorse XF Base Medium (Seahorse Bioscience, 102353-100) containing 25 mM glucose and 2 mM pyruvic acid sodium and cultured for 1-2 h at 37°C. Working solutions containing oligomycin, FCCP (Carbonyl cyanide 4-(trifluoromethoxy) or rotenone/antimycin A were prepared and added according to the manufacturer's protocol. OCR was detected using the XFe96 extracellular flux analyzer (Seahorse Bioscience, XFe96, S7800B).

Measurement of extracellular acidification rate (ECAR)

The effect of FX on aerobic glycolysis in PC cells was measured using the XFe96 extracellular flux analyzer according to the manufacturer's guidelines. Briefly, cells were seeded in a culture plate (20,000 cells/well) overnight and treated with FX (0, 25, 50, 100 µM) for 8 h at 37°C. The medium was then replaced with Seahorse XF Base Medium containing Gln (2.24 mM), and cells were incubated for 1-2 h at 37°C. Working solutions containing glucose, oligomycin and 2-DG (2-Deoxy-D-glucose) were added according to the manufacturer's protocol. ECAR was detected using the XFe96 extracellular flux analyzer according to the manufacturer's instructions (Seahorse Bioscience; cat. no. S7800B).

FACS analysis for whole-cell and mitochondrial ROS

Following 48 h FX (0, 25, 50, 100 µM) treatment at 37°C, cells were stained for 15 min in the dark with DCFH-DA (for whole-cell) or Mitosox (for mitochondrial ROS) at 37°C. The stained cells were analyzed by BD FACSCanto™ Clinical Flow Cytometry System (BD Biosciences, BDCanto II) according to the manufacturer's instructions using Reactive Oxygen Species Assay kit, Beyotime Biotechnology, S0033; Mitosox Red, Invitrogen M36008). Results were analyzed by Flowjo (BD Biosciences, FlowJo_v10.8.1).

Whole-cell and mitochondrial ROS observed by fluorescence microscopy

Following 48 h FX (0, 25, 50, 100 µM) treatment at 37°C, cells were stained for 15 min in the dark with DCFH-DA (for whole-cell) or Mitosox (for mitochondrial ROS) at 37°C and then analyzed by fluorescence microscopy according to the manufacturer's instructions using Reactive Oxygen Species Assay kit (Beyotime Biotechnology, S0033; Mitosox Red, Invitrogen M36008).

FACS analysis of cell death

Following 48 h FX (0, 25, 50 and 100 µM) monotreatment or 24 h FX (25 µM) treatment in the presence or absence of 7.5 mM GSH under GL conditions at 37°C, cells were stained with Annexin V-FITC/PI for 20 min in the dark. The stained cells were then analyzed by BD FACSCanto™ Clinical Flow Cytometry System (BD Biosciences, BDCanto II) according to the manufacturer's instructions (Annexin V-FITC/PI apoptosis detection kit, KeyGEN Bio TECH, KGA108). Results were further analyzed by Flowjo (BD Biosciences, FlowJo_v10.8.1).

RNA interference

The lentiviral plasmid of pPLK/GFP + Puro-SLC31A1 short hairpin (sh)RNA was obtained from PPL (Public Protein/Plasmid Library) and 293T cells were used to package lentivirus. The generation system (2nd) was used. A total of 2 target plasmid + 2 µg psPAX2+1 µg pMD2G was transfectd to 293T cells for 6 h at 37°C to package lentivirus. Collection was performed after 48 h, then centrifuged at 500 g for 5 min at 4°C, and filtered by using 0.45 µM filter membrane. PATU-8988T cells were infected with packaged lentivirus (the multiplicity of infection (~3 used in PATU-8988T cells) for 48 h and screened by puromycin (2 µg/ml) for 7 days. The efficiency of transfection was assessed by western blotting. And the 0.5 µg/ml of puromycin was used to maintain the efficiency of transfection. The western blot and MTT assay were performed in transfected PATU-8988T cells to confirm the whether the SLC31A1 knockdown can attenuate cytotoxicity caused by the combination of FX and DDP. Sequences of sh-SLC31A1 clone were as follows: NC, 5′-GTT CTC CGA ACG TGT CAC GTT-3′; shSLC31A1#1, 5′-CGG TAC AGG ATA CTT CCT CTT-3′ and shSLC31A1#2, 5′-GAT GCC TAT GAC CTT CTA CTT-3′.

Statistical analysis

All statistical analyses were performed using GraphPad Prism 5 (Dotmatics) and data are expressed as the mean ± SD. One-way ANOVA followed by Tukey post hoc test was performed to analyze differences between >2 groups. Each experiment was repeated ≥3 times. P<0.05 was considered to indicate a statistically significant difference.

Results

FX impedes PC cell proliferation

The structural formula of FX is shown in Fig. S1. The present study demonstrated a dose-dependent reduction in PC cell viability, confirming the tumor-suppressive effects of FX on PC cells (Fig. 1A). RTCA assay further indicated that FX notably inhibited PC cell proliferation (Fig. 1B). Furthermore, FX inhibited the colony-forming ability of PC cells (Fig. 1C and D). Overall, these results suggested that FX significantly inhibited the in vitro proliferation of PC cells.

Figure 1

FX inhibits PC cell proliferation. (A) IC50 of FX on PC cells was determined using MTT assay. (B) Inhibitory effect of FX on the proliferation of PC cell lines was confirmed by real-time cell analysis. (C) Suppressive effect of FX on the clonogenic activity of PC cells was assessed via (D) colony formation assay. ***P<0.001 vs. 0 µM). FX, fucoxanthin; IC50, half-maximal inhibitory concentration; PC, pancreatic cancer.

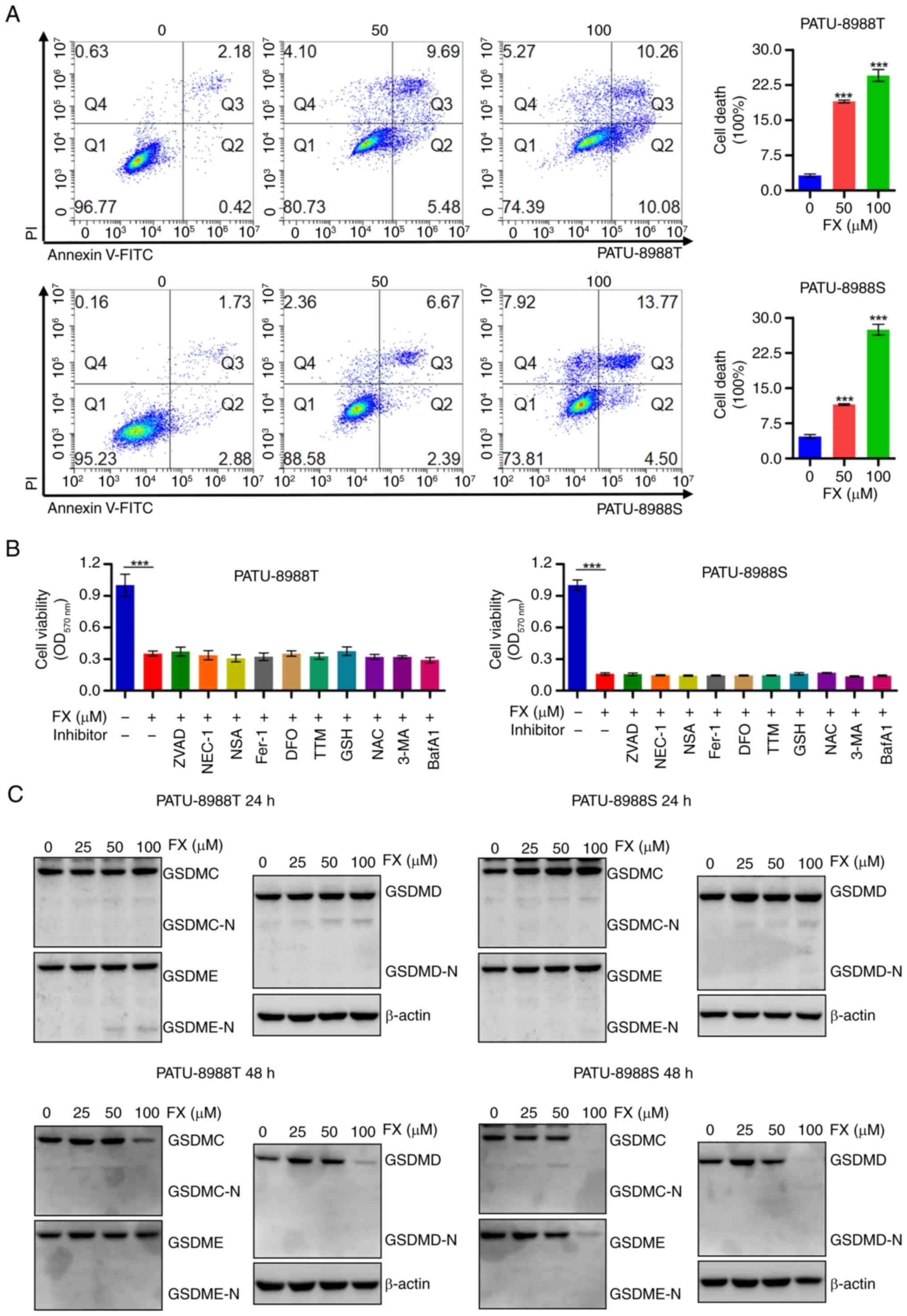
FX induces a distinct form of regulated cell death in PC cells

The present study further investigated the antitumor activity of FX by flow cytometry analysis of PC cells labeled with Annexin V-FITC and PI. There was significant dose-dependent induction of PC cell death by FX (Fig. 2A). However, FX-induced cell death was not prevented by inhibitors of cell death mechanisms, including inhibitors of apoptosis (ZVAD), ferroptosis (Fer-1), necroptosis (NEC-1 and NSA), cuproptosis (TTM) and autophagy (3-MA and BafA1; Fig. 2B). Moreover, western blot analysis revealed that FX did not induce the cleavage of GSDME, GSDMD or GSDMC, which are key factors involved in pyroptosis (37). These results suggested that FX stimulated a novel type of cell death in PC cells, distinct from apoptosis, pyroptosis, necroptosis, ferroptosis, cuproptosis or autophagic cell death.

Figure 2

FX induces a distinct form of regulated cell death in PC cells. (A) PC cells were stained with FITC/PI and cell death was analyzed using flow cytometry. (B) Viability was assessed in FX-treated cells in the presence or absence of programmed cell death inhibitors, including inhibitors of apoptosis (ZVAD, 20 µM), ferroptosis (Fer-1, 1 µM; DFO, 50 µM), necroptosis (NEC-1, 5 µM; NSA, 5 µM), cuproptosis (TTM, 5 µM) and autophagic cell death (3-MA, 5 mM; BafA1, 10 nM). (C) Changes in GSDMC, GSDMD and GSDME expression in response to FX treatment were examined using western blot analysis. ***P<0.001 vs. 0 µM). FX, Fucoxanthin; PC, Pancreatic cancer; ZVAD, Z-VAD-FMK; Fer-1, Ferrostatin-1; DFO, Deferoxamine mesylate; NEC-1, Necrostatin-1; NSA, Necrosulfonamide; TTM, Ammonium Tetrathiomolybdate; 3-MA, 3-Methyladenine; BafA1, Bafilomycin A1; GSDMC, Gasdermin C; OD, Optical density; -N, N-terminal.

FX disrupts mitochondrial homeostasis and causes oxidative stress in PC cells

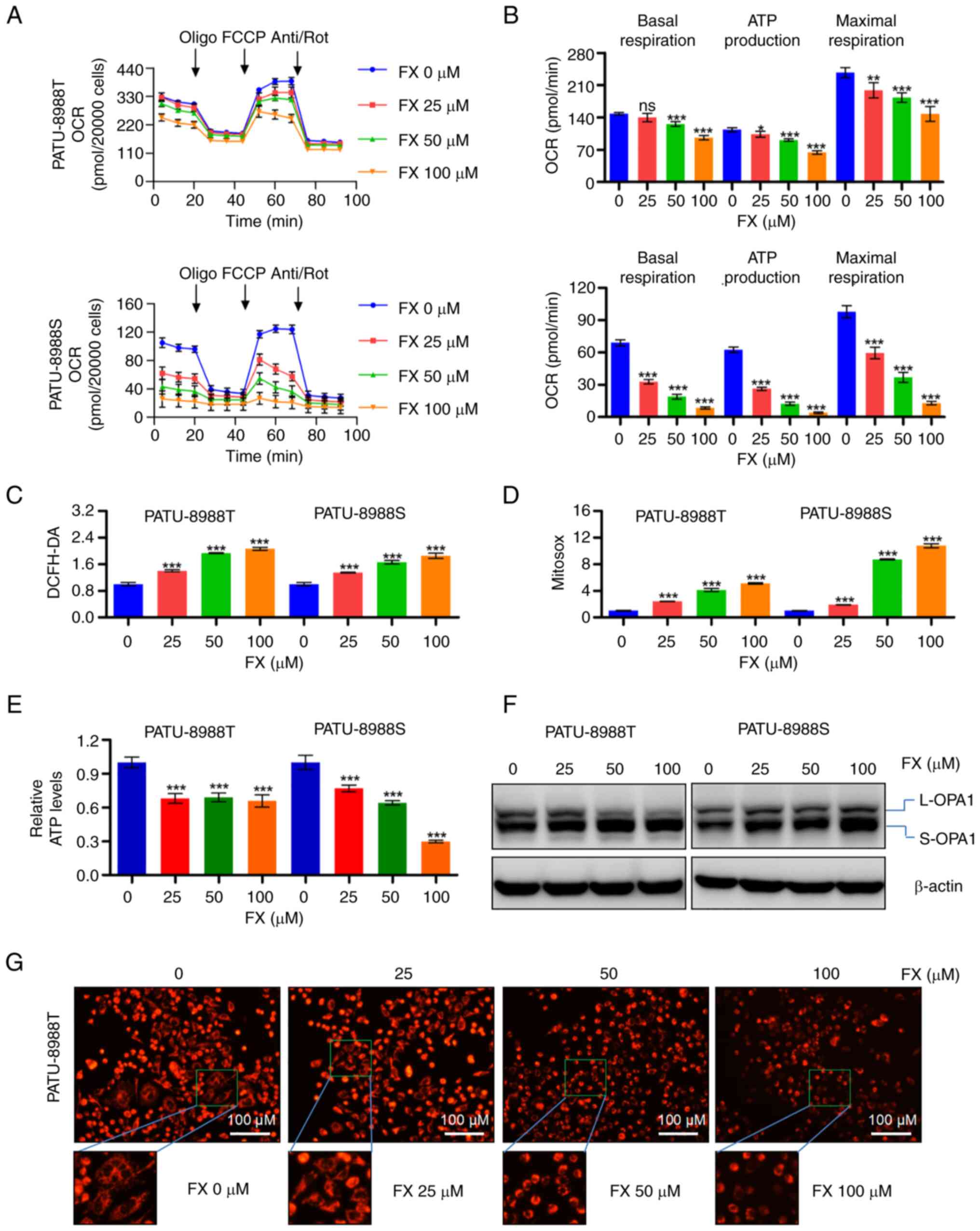
The present study also evaluated mitochondria, responsible for producing cellular ATP and key intermediate metabolites (23), as potential targets of FX-induced proliferation inhibition of PC cells. Seahorse XF Cell Mito Stress test showed that FX treatment significantly inhibited overall mitochondrial OCR (Figs. 3A and S2A) in PC cells and reduced basal respiration, ATP production and maximal respiration (Figs. 3B and S2B). FX triggered accumulation of ROS in whole cells and the mitochondria (Figs. 3C and D and S2C-F). FX significantly decreased the whole-cell ATP production in PC cells (Fig. 3E). An increase in OPA1 cleavage in response to FX supported the observed mitochondrial fragmentation (Figs. 3F and S2G). Mitotracker staining results also confirmed that FX increased morphological fragmentation of PC cells (Fig. 3G). These observations suggested that FX treatment disrupted mitochondrial homeostasis and promoted oxidative stress in PC cells.

Figure 3

FX impairs mitochondrial homeostasis and causes oxidative stress in PC cells. (A) OCR in FX-treated PC cells was measured using the XFe96 extracellular flux analyzer to evaluate changes in (B) basal respiration, ATP production and maximal respiration in FX-treated PC cells. (C) ROS levels were detected in PC cells stained with DCFH-DA using flow cytometry. (D) Mitochondrial ROS production was measured in PC cells stained with MitoSOX via flow cytometry. (E) Cellular ATP levels. (F) Western blot analysis was performed to evaluate changes in OPA1 expression in response to FX treatment in PC cells. (G) Changes in mitochondrial morphology in PC cells following FX exposure were observed using MitoTracker staining. *P<0.05, **P<0.01, ***P<0.001 vs. 0 µM). FX, Fucoxanthin; PC, Pancreatic cancer; OCR, Determination of oxygen consumption rate; ROS, Reactive oxygen species; OPA1, Optic atrophy 1; ns, no significant; FCCP, Carbonyl cyanide 4-(trifluoromethoxy)phenylhydrazone; Anti/Rot, Antimycin a1/Rotenone; L-, Long-OPA1; S-OPA1, Short-OPA1.

FX initiates energy metabolism reprogramming and a switch from mitochondrial respiration to aerobic glycolysis in PC cells

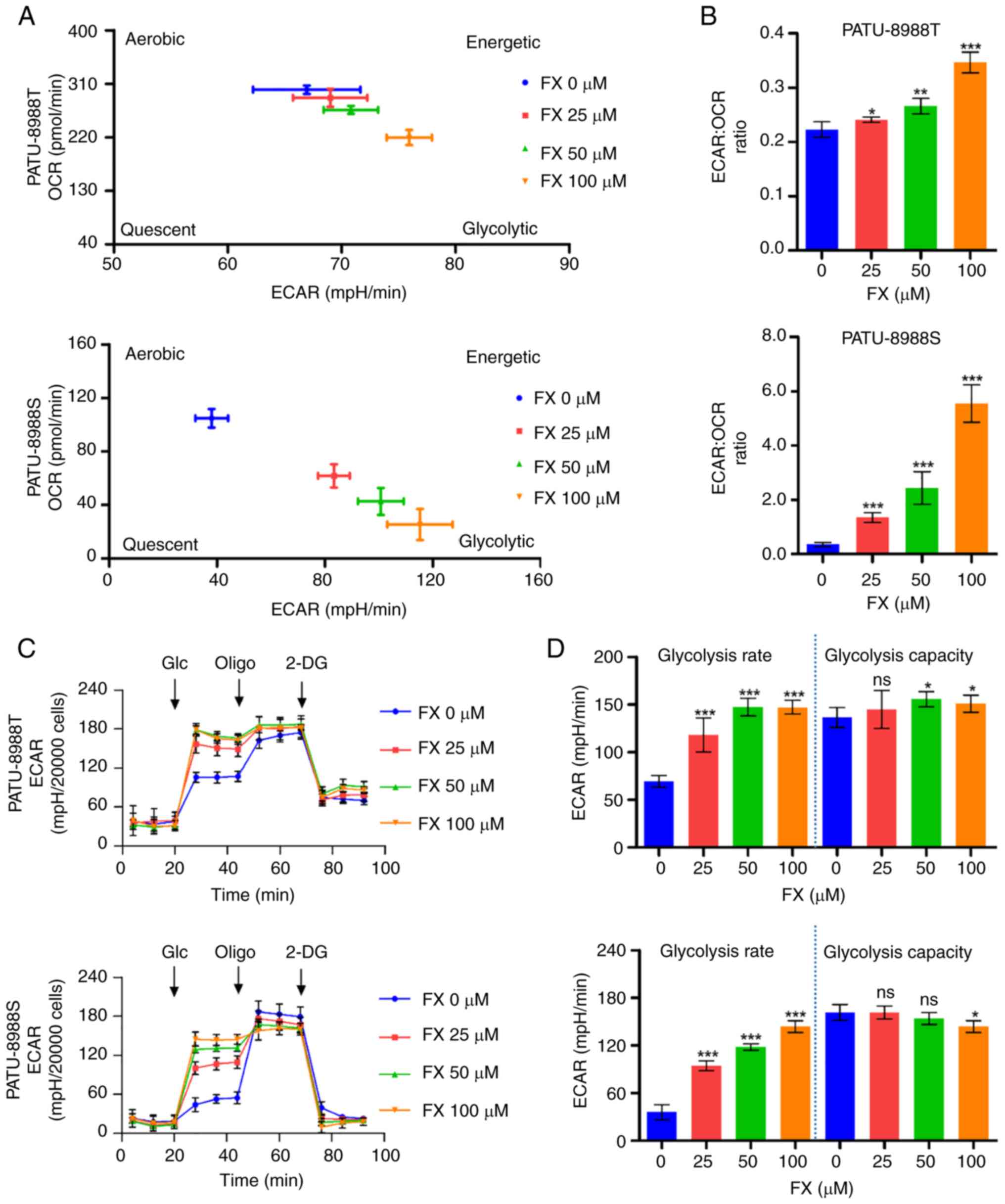
The present study analyzed the overall metabolic profile based on the aforementioned bioenergetics analysis data. FX decreased mitochondrial respiration in PC cells (as determined by OCR), accompanied by an increase in capability for aerobic glycolysis (as determined by ECAR; Fig. 4A). The overall increase in ECAR/OCR ratio favored glycolysis in PC cells (Fig. 4B). Seahorse XF Glycolysis Stress Test revealed that FX altered aerobic glycolysis and elevated overall ECAR levels in PC cells (Figs. 4C and S3A), which were accompanied by an increase in rate of glycolysis (Figs. 4D and S3B). The aforementioned decrease in whole-cell ATP levels indicated that this glycolysis promotion could not compensate for FX-induced suppression of mitochondrial ATP production. Overall, these results suggested that FX reprograms PC cell metabolism toward glycolysis for ATP production; however, increased glycolysis does not compensate for the ATP reduction caused by FX-mediated inhibition of mitochondrial respiration.

Figure 4

FX initiates reprogramming of energy metabolism to convert mitochondrial respiration to aerobic glycolysis in PC cells. (A) Metabolic phenotype profiles of PC cells representing changes in response to FX treatment. (B) ECAR/OCR ratio was analyzed to confirm changes in metabolic profiles in FX-treated cells. (C) Changes in ECAR in FX-exposed PC cells were measured using XFe96 extracellular flux analyzer. (D) Changes in glycolysis rate and capacity in FX-treated PC cells. *P<0.05, **P<0.01, ***P<0.001 vs. 0 µM. FX, Fucoxanthin; PC, Pancreatic cancer; ECAR, Measurement of extracellular acidification rate; OCR, Determination of oxygen consumption rate; Glc, Glucose; Oligo, Oligomycin; 2-DG, 2-Deoxy-D-glucose; ns, no significant.

FX sensitizes PC cells to GL condition by enhancing the decrease in GSH/GSSG ratio

FX-induced increased reliance on aerobic glycolysis in PC cells suggests that this shift may decrease metabolic flexibility in response to environmental stress, particularly during glucose deficiency. Under GL conditions, FX significantly decreased cell viability compared with PC cells treated with FX or GL alone (Fig. 5A). There was a significant decrease in GSH/GSSG ratio after the co-treatment (Fig. 5B). GSH prevented the decrease in cell viability and cell death in PC cells co-treated with FX and GL (Figs. 5C-E and S4A). These findings indicated that FX treatment may suppress conversion of GSSG to GSH, thereby increasing oxidative stress under GL conditions and promoting PC cell death.

Figure 5

FX sensitizes PC cells to GL conditions by enhancing GSH/GSSG ratio decrease. (A) PC cell viability was measured using MTT assays after 24 h treatment with FX (25 µM) alone or in combination with GL conditions. (B) GSH/GSSG ratios in PC cells. (C) Cell death was assessed by flow cytometry following 24 h treatment with FX alone or combined with GL conditions, with or without 7.5 mM GSH. (D) Cell death were analyzed and quantified. (E) Cell viability was measured using MTT assay. ***P<0.001 vs. 0 µM. FX, Fucoxanthin; PC, Pancreatic cancer; GL, Glucose limited; GSH, glutathione; GSSG, Oxidized glutathione; OD, Optical density.

FX enhances PC cell sensitivity to DDP by promoting expression of SLC31A1

FX has been shown to enhance DDP-induced cytotoxicity in several cancer types (38-40), though the specific mechanism remains unclear. Cell viability assay showed that FX increased the cytotoxicity of DDP in PC cells (Fig. 6A). FX significantly promoted the expression of SLC31A1, a key protein responsible for DDP uptake, in PC cells (Figs. 6B and S5A). Western blotting confirmed SLC31A1 knockdown (Figs. 6C and S5B), which attenuated cytotoxicity caused by the combination of FX and DDP (Fig. 6D). These findings suggested that FX enhanced the sensitivity of PC cells to DDP by increasing SLC31A1-mediated cellular uptake of DDP.

Figure 6

FX enhances cell sensitivity to DDP by upregulating SLC31A1 expression. (A) Cell viability was measured via MTT assay following 24 h treatment with FX (50 µM) and/or DDP (30 µM). (B) Changes in SLC31A1 expression in PC cells after 24 h FX treatment were analyzed by western blotting. (C) PATU-8988T SLC31A1 knockdown cell lines were constructed, and western blot assay was performed to confirm transfection efficiency. (D) Cell viability was assessed using MTT assay following treatment with FX in the presence or absence of DDP for 24 h. *P<0.05, **P<0.01, ***P<0.001 vs. NC. FX, Fucoxanthin; SLC31A1, Solute carrier family 31 member 1; PC, pancreatic cancer; OD, Optical density; sh, short hairpin; NC, Negative control; ns, no significant; DDP, Cisplatin.

Discussion

Although previous studies have shown that FX has anti-tumor activity in various other cancer types (4-10), its effects on human PC cells have not been investigated. The present study showed that FX exerted anti-PC activity by suppressing cell proliferation and inducing non-classical programmed cell death (PCD). FX treatment of PC cells triggered metabolic reprogramming switch from mitochondrial oxidative phosphorylation to aerobic glycolysis, decreasing cellular ATP levels. This FX-mediated metabolic alteration also decreased metabolic flexibility in PC cells, increasing sensitivity to GL conditions. Further investigation revealed that FX treatment decreased GSH/GSSG ratio, resulting in cytotoxicity under glucose-depleted conditions; however, these effects were alleviated by GSH. FX treatment also significantly induced expression of SLC31A1, a crucial execution factor required for DDP uptake (41), indicating FX may improve cell sensitivity to DDP. Taken together, these findings indicated FX exerted its antitumor effects by initiating cellular energy reprogramming and inducing a distinct form of regulated cell death. Therefore, combining FX and either GL or DDP treatment may serve as a potential therapeutic strategy for PC treatment (Fig. 7).

Figure 7

Proposed mechanism underlying antineoplastic properties of FX in PC cells. FX inhibits PC by impeding cell proliferation and inducing cell death via a non-classical pathway. FX switches mitochondria respiration to glycolysis and inhibits GSH metabolism, decreasing metabolic flexibility under GL conditions. FX enhances sensitivity to DDP by upregulating SLC31A1, a key transporter responsible for DDP uptake. FX, fucoxanthin; PC, Pancreatic cancer; SLC31A1, Solute carrier family 31 member 1; PCD, Programed cell death; GL, Glucose limited; OXPHOS, Oxidative phosphorylation..

Previous studies have indicated that FX, similar to other antineoplastic drugs, eliminates cancer cells by inducing apoptosis (5,7,42,43). To the best of our knowledge, however, the association between FX and other types of PCD, such as necroptosis (44), ferroptosis (45), pyroptosis (46,47), cuproptosis (48) or autophagic cell death (49), has not been evaluated. Here, FX significantly induced death in PC cells. Furthermore, in PC cells co-cultured with PCD inhibitors, FX induced cell death. Subsequent cell viability assay showed that inhibitors of apoptosis (ZVAD), ferroptosis (Fer-1 and DFO), necroptosis (NEC-1 and NSA), cuproptosis (TTM) or autophagic cell death (3-MA and BafA1) did not attenuate FX-induced cell death. Due to the unavailability of a specific pyroptosis inhibitor, western blotting was used to detect activation of GSDME, GSDMD and GSDMC, the key indicators of pyroptosis (37), in response to FX. FX did not induce cleavage of GSDME, GSDMD or GSDMC in PC cells. These co-culture experiments indicated that FX induced a novel type of cell death that differs from known PCD mechanisms. Mitochondrial dysfunction, oxidative stress and ATP depletion caused by FX occur in parthanatos (50-52), suggesting that cell death caused by FX may be associated with parthanatos. Future studies should assess DNA damage, PARP1 overactivation, oxidative NAD (NAD+) depletion and apoptosis inducing factor transfer from mitochondria to the nucleus, which are indicative of parthanatos (50-52). Knockdown of PARP1 or related inhibitors is also needed to perform rescue assays to confirm whether PARP1 mediated parthanatos induced by FX. Overall, further studies are warranted to explore the mechanism of FX-induced cell death.

Mitochondria serve roles in ATP production and macromolecule biosynthesis (28). The role of mitochondria in bioenergetics, dynamics and signal transduction in tumor development has been studied (17). Therefore, it was hypothesized that mitochondria may be a potential FX target in PC cells. FX treatment of PC cells caused mitochondrial-associated changes, including a decrease in mitochondrial respiration, dysfunction of OPA1-mediated mitochondrial dynamics and accumulation of mitochondrial ROS. Moreover, PATU-8988S was more sensitive to inhibition of mitochondrial function by FX compared with PATU-8988T and PANC-1. Daemen et al (24) showed that lipogenic subtype PC cells (PATU-8988S) have, on average, higher O2 consumption and mitochondrial content than glycolytic subtype cells (PATU-8988T and PANC-1) (24). These results indicated that FX may be more effective for PC cells, which highly rely on mitochondria function. Therefore, identifying the key regulatory factors (histopathological markers) that lead to metabolic difference is key for selecting specific treatment for PC, which is consistent with the conclusion of Fraile-Martine et al (53) and Ortega et al (53,54). FX treatment also stimulated aerobic glycolysis, a key pathway for the generation of energy and intermediate metabolites needed for PC progression (55-57). These alterations in metabolic signatures revealed that FX induced metabolic reprogramming, which switched mitochondrial metabolism to aerobic glycolysis. However, the increased glycolysis was insufficient to compensate for the ATP loss caused by mitochondrial dysfunction. Thus, it was hypothesized that promotion of glycolysis might allow glucose to serve as an alternative anaplerotic metabolite when mitochondria are damaged and increased aerobic glycolysis levels counteract the cytotoxicity of FX (58). The present study confirmed this by culturing PC cells treated with low FX doses in GL conditions. The lower cell viability and a higher cell death rate revealed that GL conditions significantly sensitized PC cells to FX. FX promoted the reduction of GSH, ultimately decreasing the GSH/GSSG ratio in GL conditions. Similarly, the addition of GSH substantially alleviated the cytotoxicity caused by FX, suggesting that FX may sensitize PC cells to GL conditions by promoting consumption of reduced GSH under GL conditions.

The association between FX cytotoxicity and GL conditions smay involve k-ras. K-ras is an oncogene frequently mutated in PC that promotes aerobic glycolysis and Gln metabolism (59,60). Most cancer cells convert Gln into α-ketoglutarate to fuel the TCA cycle, thereby maintaining mitochondria respiration. However, k-ras-mutated PC cells convert Gln-derived aspartate to oxaloacetate and convert malate and pyruvate to fuel the TCA cycle and upregulate the generation of NADPH (12,61). Therefore, whether FX treatment of PC cells causes mitochondrial respiratory depression and oxidative stress by regulating Gln metabolism was evaluated. Western blot analysis of key factors involved in Gln metabolism and Gln synthase (GLS) activity assay revealed significant inhibition of GLS expression in response to FX treatment, indicating decreased Gln metabolism. Based on these results and FX-induced mitochondrial inhibition and oxidative stress, it was hypothesized that FX-induced mitochondrial damage is partly caused by GLS inhibition. However, the specific mechanism requires further exploration.

Drug resistance is an inevitable problem of PC (62). FX promotes cytotoxicity of gemcitabine on PC cells at a safe concentration (63). FX has also been found to increase sensitivity of liver and lung cancer to DDP; however, the underlying mechanism remains undetermined (38-40) and has not been studied in PC. PC cells have also shown a consistent increase in sensitivity to DDP when co-cultured with FX (38-40). FX significantly induces SLC31A1, an important transporter responsible for DDP uptake (41,64), in PC cells. Here, depletion of SLC31A1 can mitigate the inhibition of cell viability caused by combined treatment with FX and DDP. These data indicated that FX promoted chemosensitivity of PC cells to DDP by inducing SLC31A1 expression.

The present study proposed a mechanistic model in which FX significantly inhibited PC by impeding cell proliferation and inducing cell death through a non-classical pathway. FX was also found to switch mitochondrial respiration to glycolysis and inhibit GSH metabolism, decreasing metabolic flexibility under GL conditions. Therefore, FX may be more effective for PC cells that rely on mitochondria, providing novel theoretical support for FX clinical targeted therapy. Moreover, FX treatment induced SLC31A1 expression, promoting DDP uptake and enhancing PC cell chemosensitivity to DDP. These results suggested that combining FX with glucose restriction or DDP may be a potential therapeutic strategy for PC.

Supplementary Data

Availability of data and materials

The data generated in the present study may be requested from the corresponding author.

Authors' contributions

FS and HY conceived the study and wrote the manuscript. NM and YC performed experiments and analyzed data. YZ and TM performed experiments. JA and JL analyzed data and edited the manuscript. All authors have read and approved the final manuscript. FS and HY confirm the authenticity of all the raw data.

Ethics approval and consent to participate

Not applicable.

Patient consent for publication

Not applicable.

Competing interests

The authors declare that they have no competing interests.

Acknowledgments

Not applicable.

Funding

The present study was supported by Project of Zhejiang Provincial Naturel Science Foundation of China (grant nos. LQ23H310006 and LQ20H260003) and Science and Technology Bureau of Wenzhou (grant no. Y20220171).

References

1 

Sung H, Ferlay J, Siegel RL, Laversanne M, Soerjomataram I, Jemal A and Bray F: Global cancer statistics 2020: GLOBOCAN estimates of incidence and mortality worldwide for 36 cancers in 185 countries. CA Cancer J Clin. 71:209–249. 2021. View Article : Google Scholar : PubMed/NCBI

2 

Jain T and Dudeja V: The war against pancreatic cancer in 2020-advances on all fronts. Nat Rev Gastroenterol Hepatol. 18:99–100. 2021. View Article : Google Scholar : PubMed/NCBI

3 

Din NAS, Mohd Alayudin S, Sofian-Seng NS, Rahman HA, Mohd Razali NS, Lim SJ and Wan Mustapha WA: Brown algae as functional food source of fucoxanthin: A Review. Foods. 11:22352022. View Article : Google Scholar : PubMed/NCBI

4 

Méresse S, Fodil M, Fleury F and Chénais B: Fucoxanthin, a Marine-derived carotenoid from brown seaweeds and microalgae: A promising bioactive compound for cancer therapy. Int J Mol Sci. 21:92732020. View Article : Google Scholar : PubMed/NCBI

5 

Rengarajan T, Rajendran P, Nandakumar N, Balasubramanian MP and Nishigaki I: Cancer preventive efficacy of marine carotenoid fucoxanthin: Cell cycle arrest and apoptosis. Nutrients. 5:4978–4989. 2013. View Article : Google Scholar : PubMed/NCBI

6 

Hou LL, Gao C, Chen L, Hu GQ and Xie SQ: Essential role of autophagy in fucoxanthin-induced cytotoxicity to human epithelial cervical cancer HeLa cells. Acta Pharmacol Sin. 34:1403–1410. 2013. View Article : Google Scholar : PubMed/NCBI

7 

Zhu Y, Cheng J, Min Z, Yin T, Zhang R, Zhang W, Hu L, Cui Z, Gao C, Xu S, et al: Effects of fucoxanthin on autophagy and apoptosis in SGC-7901 cells and the mechanism. J Cell Biochem. 119:7274–7284. 2018. View Article : Google Scholar : PubMed/NCBI

8 

Long Y, Cao X, Zhao R, Gong S, Jin L and Feng C: Fucoxanthin treatment inhibits nasopharyngeal carcinoma cell proliferation through induction of autophagy mechanism. Environ Toxicol. 35:1082–1090. 2020. View Article : Google Scholar : PubMed/NCBI

9 

Murase W, Kamakura Y, Kawakami S, Yasuda A, Wagatsuma M, Kubota A, Kojima H, Ohta T, Takahashi M, Mutoh M, et al: Fucoxanthin prevents pancreatic tumorigenesis in C57BL/6J mice that received allogenic and orthotopic transplants of cancer cells. Int J Mol Sci. 22:136202021. View Article : Google Scholar : PubMed/NCBI

10 

Terasaki M, Takahashi S, Nishimura R, Kubota A, Kojima H, Ohta T, Hamada J, Kuramitsu Y, Maeda H, Mutoh M, et al: A marine carotenoid of fucoxanthinol accelerates the growth of human pancreatic cancer PANC-1 cells. Nut Cancer. 74:357–371. 2020. View Article : Google Scholar

11 

Wang YP, Zhou W, Wang J, Huang X, Zuo Y, Wang TS, Gao X, Xu YY, Zou SW, Liu YB, et al: Arginine methylation of MDH1 by CARM1 inhibits glutamine metabolism and suppresses pancreatic cancer. Mol Cell. 64:673–687. 2016. View Article : Google Scholar : PubMed/NCBI

12 

Liberti MV and Locasale JW: The Warburg effect: How does it benefit cancer cells? Trends Biochem Sci. 41:211–218. 2016. View Article : Google Scholar : PubMed/NCBI

13 

Ganapathy-Kanniappan S and Geschwind JF: Tumor glycolysis as a target for cancer therapy: Progress and prospects. Mol Cancer. 12:1522013. View Article : Google Scholar : PubMed/NCBI

14 

Ashton TM, McKenna WG, Kunz-Schughart LA and Higgins GS: Oxidative phosphorylation as an emerging target in cancer therapy. Clin Cancer Res. 24:2482–2490. 2018. View Article : Google Scholar : PubMed/NCBI

15 

Molina JR, Sun Y, Protopopova M, Gera S, Bandi M, Bristow C, McAfoos T, Morlacchi P, Ackroyd J, Agip AA, et al: An inhibitor of oxidative phosphorylation exploits cancer vulnerability. Nat Med. 24:1036–1046. 2018. View Article : Google Scholar : PubMed/NCBI

16 

Passaniti A, Kim MS, Polster BM and Shapiro P: Targeting mitochondrial metabolism for metastatic cancer therapy. Mol Carcinog. 61:827–838. 2022. View Article : Google Scholar : PubMed/NCBI

17 

Fu Y, Ricciardiello F, Yang G, Qiu J, Huang H, Xiao J, Cao Z, Zhao F, Liu Y, Luo W, et al: The role of mitochondria in the chemoresistance of pancreatic cancer cells. Cells. 10:4972021. View Article : Google Scholar : PubMed/NCBI

18 

Gentric G, Mieulet V and Mechta-Grigoriou F: Heterogeneity in cancer metabolism: New concepts in an old field. Antioxid Redox Signal. 26:462–485. 2017. View Article : Google Scholar :

19 

Tong Y, Guo D, Lin SH, Liang J, Yang D, Ma C, Shao F, Li M, Yu Q, Jiang Y, et al: SUCLA2-coupled regulation of GLS succinylation and activity counteracts oxidative stress in tumor cells. Mol Cell. 81:2303–2316.e8. 2021. View Article : Google Scholar : PubMed/NCBI

20 

Jacque N, Ronchetti AM, Larrue C, Meunier G, Birsen R, Willems L, Saland E, Decroocq J, Maciel TT, Lambert M, et al: Targeting glutaminolysis has antileukemic activity in acute myeloid leukemia and synergizes with BCL-2 inhibition. Blood. 126:1346–1356. 2015. View Article : Google Scholar : PubMed/NCBI

21 

Jeong SM, Xiao C, Finley LW, Lahusen T, Souza AL, Pierce K, Li YH, Wang X, Laurent G, German NJ, et al: SIRT4 has tumor-suppressive activity and regulates the cellular metabolic response to DNA damage by inhibiting mitochondrial glutamine metabolism. Cancer Cell. 23:450–463. 2013. View Article : Google Scholar : PubMed/NCBI

22 

Tardito S, Oudin A, Ahmed SU, Fack F, Keunen O, Zheng L, Miletic H, Sakariassen PØ, Weinstock A, Wagner A, et al: Glutamine synthetase activity fuels nucleotide biosynthesis and supports growth of glutamine-restricted glioblastoma. Nat Cell Biol. 17:1556–1568. 2015. View Article : Google Scholar : PubMed/NCBI

23 

Hu W, Zhang C, Wu R, Sun Y, Levine A and Feng Z: Glutaminase 2, a novel p53 target gene regulating energy metabolism and antioxidant function. Proc Natl Acad Sci USA. 107:7455–7460. 2010. View Article : Google Scholar : PubMed/NCBI

24 

Daemen A, Peterson D, Sahu N, McCord R, Du X, Liu B, Kowanetz K, Hong R, Moffat J, Gao M, et al: Metabolite profiling stratifies pancreatic ductal adenocarcinomas into subtypes with distinct sensitivities to metabolic inhibitors. Proc Natl Acad Sci USA. 112:E4410–E4417. 2015. View Article : Google Scholar : PubMed/NCBI

25 

Xu Y, Yu Z, Fu H, Guo Y, Hu P and Shi J: Dual inhibitions on Glucose/glutamine metabolisms for nontoxic pancreatic cancer therapy. ACS Appl Mater Interfaces. 14:21836–21847. 2022. View Article : Google Scholar : PubMed/NCBI

26 

Bae M, Kim MB and Lee JY: Fucoxanthin attenuates the reprogramming of energy metabolism during the activation of hepatic stellate cells. Nutrients. 14:19022022. View Article : Google Scholar : PubMed/NCBI

27 

Ye Z, Zhuo Q, Hu Q, Xu X, Mengqi Liu, Zhang Z, Xu W, Liu W, Fan G, Qin Y, et al: FBW7-NRA41-SCD1 axis synchronously regulates apoptosis and ferroptosis in pancreatic cancer cells. Redox Biol. 38:1018072021. View Article : Google Scholar

28 

Ma N, Shangguan F, Zhou H, Huang H, Lei J, An J, Jin G, Zhuang W, Zhou S, Wu S, et al: 6-methoxydihydroavicine, the alkaloid extracted from Macleaya cordata (Willd.) R. Br. (Papaveraceae), triggers RIPK1/Caspase-dependent cell death in pancreatic cancer cells through the disruption of oxaloacetic acid metabolism and accumulation of reactive oxygen species. Phytomedicine. 102:1541642022. View Article : Google Scholar

29 

Carvalho TMA, Audero MM, Greco MR, Ardone M, Maggi T, Mallamaci R, Rolando B, Arpicco S, Ruffinatti FA, Pla AF, et al: Tumor microenvironment modulates invadopodia activity of Non-Selected and Acid-Selected pancreatic cancer cells and its sensitivity to gemcitabine and C18-Gemcitabine. Cells. 13:7302024. View Article : Google Scholar : PubMed/NCBI

30 

Yu Z, Zhou R, Zhao Y, Pan Y, Liang H, Zhang JS, Tai S, Jin L and Teng CB: Blockage of SLC31A1-dependent copper absorption increases pancreatic cancer cell autophagy to resist cell death. Cell Prolif. 52:e125682019. View Article : Google Scholar : PubMed/NCBI

31 

Geng R, Ke N, Wang Z, Mou Y, Xiang B, Zhang Z, Ji X, Zou J, Wang D, Yin Z, et al: Copper deprivation enhances the chemosensitivity of pancreatic cancer to rapamycin by mTORC1/2 inhibition. Chem Biol Interact. 382:1105462023. View Article : Google Scholar : PubMed/NCBI

32 

Chiu HW, Lin SW, Lin LC, Hsu YH, Lin YF, Ho SY, Wu YH and Wang YJ: Synergistic antitumor effects of radiation and proteasome inhibitor treatment in pancreatic cancer through the induction of autophagy and the downregulation of TRAF6. Cancer Lett. 365:229–239. 2015. View Article : Google Scholar : PubMed/NCBI

33 

Dasgupta A, Arneson-Wissink PC, Schmitt RE, Cho DS, Ducharme AM, Hogenson TL, Krueger EW, Bamlet WR, Zhang L, Razidlo GL, et al: Anticachectic regulator analysis reveals Perp-dependent antitumorigenic properties of 3-methyladenine in pancreatic cancer. JCI Insight. 7:e1538422022. View Article : Google Scholar :

34 

Qi J, Xing Y, Liu Y, Wang MM, Wei X, Sui Z, Ding L, Zhang Y, Lu C, Fei YH, et al: MCOLN1/TRPML1 finely controls oncogenic autophagy in cancer by mediating zinc influx. Autophagy. 17:4401–4422. 2021. View Article : Google Scholar : PubMed/NCBI

35 

Song CF, Hu YH, Mang ZG, Ye Z, Chen HD, Jing DS, Fan GX, Ji SR, Yu XJ, Xu XW, et al: Hernandezine induces autophagic cell death in human pancreatic cancer cells via activation of the ROS/AMPK signaling pathway. Acta Pharmacol Sin. 44:865–876. 2023. View Article : Google Scholar :

36 

Liu J, Tang H, Chen F, Li C, Xie Y, Kang R and Tang D: NFE2L2 and SLC25A39 drive cuproptosis resistance through GSH metabolism. Sci Rep. 14:295792024. View Article : Google Scholar : PubMed/NCBI

37 

Zou J, Zheng Y, Huang Y, Tang D, Kang R and Chen R: The versatile gasdermin family: Their function and roles in diseases. Front Immunol. 12:7515332021. View Article : Google Scholar : PubMed/NCBI

38 

Nurcahyanti ADR, Kusmita L and Wink M: Bixin and fucoxanthin sensitize human lung cancer and cervical cancer cell to cisplatin in vitro. BMC Res Notes. 14:4542021. View Article : Google Scholar : PubMed/NCBI

39 

Liu CL, Lim YP and Hu ML: Fucoxanthin enhances cisplatin-induced cytotoxicity via NFκB-mediated pathway and downregulates DNA repair gene expression in human hepatoma HepG2 cells. Mar Drugs. 11:50–66. 2013. View Article : Google Scholar : PubMed/NCBI

40 

Chandra F, Tania TF and Nurcahyanti ADR: Bixin and Fuxoxanthin alone and in combination with cisplatin regulate ABCC1 and ABCC2 transcription in A549 lung cancer cells. J Pharm Bioallied Sci. 15:15–20. 2023. View Article : Google Scholar : PubMed/NCBI

41 

Wu G, Peng H, Tang M, Yang M, Wang J, Hu Y, Li Z, Li J, Li Z and Song L: ZNF711 down-regulation promotes CISPLATIN resistance in epithelial ovarian cancer via interacting with JHDM2A and suppressing SLC31A1 expression. EBioMedicine. 71:1035582021. View Article : Google Scholar : PubMed/NCBI

42 

Terasaki M, Inoue T, Murase W, Kubota A, Kojima H, Kojoma M, Ohta T, Maeda H, Miyashita K, Mutoh M, et al: A fucoxanthinol induces apoptosis in a pancreatic intraepithelial neoplasia cell. Cancer Genomics Proteomics. 18:133–146. 2021. View Article : Google Scholar : PubMed/NCBI

43 

Tang JY, Ou-Yang F, Hou MF, Huang HW, Wang HR, Li KT, Fayyaz S, Shu CW and Chang HW: Oxidative stress-modulating drugs have preferential anticancer effects-involving the regulation of apoptosis, DNA damage, endoplasmic reticulum stress, autophagy, metabolism, and migration. Semin Cancer Biol. 58:109–117. 2019. View Article : Google Scholar

44 

Su Z, Yang Z, Xie L, DeWitt JP and Chen Y: Cancer therapy in the necroptosis era. Cell Death Differ. 23:748–756. 2016. View Article : Google Scholar : PubMed/NCBI

45 

Liang C, Zhang X, Yang M and Dong X: Recent progress in ferroptosis inducers for cancer therapy. Adv Mater. 31:e19041972019. View Article : Google Scholar : PubMed/NCBI

46 

Wu D, Wang S, Yu G and Chen X: Cell death mediated by the pyroptosis pathway with the aid of nanotechnology: Prospects for cancer therapy. Angew Chem Int Ed Engl. 60:8018–8034. 2021. View Article : Google Scholar

47 

Wang Y, Gao W, Shi X, Ding J, Liu W, He H, Wang K and Shao F: Chemotherapy drugs induce pyroptosis through caspase-3 cleavage of a gasdermin. Nature. 547:99–103. 2017. View Article : Google Scholar : PubMed/NCBI

48 

Tsvetkov P, Coy S, Petrova B, Dreishpoon M, Verma A, Abdusamad M, Rossen J, Joesch-Cohen L, Humeidi R, Spangler RD, et al: Copper induces cell death by targeting lipoylated TCA cycle proteins. Science. 375:1254–1261. 2022. View Article : Google Scholar : PubMed/NCBI

49 

Chen L, Chen D, Li J, He L, Chen T, Song D, Shan S, Wang J, Lu X and Lu B: Ciclopirox drives growth arrest and autophagic cell death through STAT3 in gastric cancer cells. Cell Death Dis. 13:10072022. View Article : Google Scholar : PubMed/NCBI

50 

Huang P, Chen G, Jin W, Mao K, Wan H and He Y: Molecular mechanisms of parthanatos and its role in diverse diseases. Int J Mol Sci. 23:72922022. View Article : Google Scholar : PubMed/NCBI

51 

Zhou Y, Liu L, Tao S, Yao Y, Wang Y, Wei Q, Shao A and Deng Y: Parthanatos and its associated components: Promising therapeutic targets for cancer. Pharmacol Res. 163:1052992021. View Article : Google Scholar

52 

Peng F, Liao M, Qin R, Zhu S, Peng C, Fu L, Chen Y and Han B: Regulated cell death (RCD) in cancer: Key pathways and targeted therapies. Signal Transduct Target Ther. 7:2862022. View Article : Google Scholar : PubMed/NCBI

53 

Fraile-Martinez O, García-Montero C, Pekarek L, Saz JV, Álvarez-Mon MÁ, Barrena-Blázquez S, García-Honduvilla N, Buján J, Asúnsolo Á, Coca S, et al: Decreased survival in patients with pancreatic cancer may be associated with an increase in histopathological expression of inflammasome marker NLRP3. Histol Histopathol. 39:35–40. 2024.

54 

Ortega MA, Jiménez-Álvarez L, Fraile-Martinez O, Garcia-Montero C, León-Oliva DD, Toledo-Lobo MDV, Palacios E, Granado P, Esteban A, Guijarro LG, et al: Elevated tissue expression of RANKL and RANK is associated with poorer survival rates in pancreatic cancer patients. Histol Histopathol. 39:1133–1140. 2024.PubMed/NCBI

55 

Ying H, Kimmelman AC, Lyssiotis CA, Hua S, Chu GC, Fletcher-Sananikone E, Locasale JW, Son J, Zhang H, Coloff JL, et al: Oncogenic Kras maintains pancreatic tumors through regulation of anabolic glucose metabolism. Cell. 149:656–670. 2012. View Article : Google Scholar : PubMed/NCBI

56 

Humpton TJ, Alagesan B, DeNicola GM, Lu D, Yordanov GN, Leonhardt CS, Yao MA, Alagesan P, Zaatari MN, Park Y, et al: Oncogenic KRAS induces NIX-mediated mitophagy to promote pancreatic cancer. Cancer Discov. 9:1268–1287. 2019. View Article : Google Scholar : PubMed/NCBI

57 

Dey P, Li J, Zhang J, Chaurasiya S, Strom A, Wang H, Liao WT, Cavallaro F, Denz P, Bernard V, et al: Oncogenic KRAS-driven metabolic reprogramming in pancreatic cancer cells utilizes cytokines from the tumor microenvironment. Cancer Discov. 10:608–625. 2020. View Article : Google Scholar : PubMed/NCBI

58 

Teng R, Liu Z, Tang H, Zhang W, Chen Y, Xu R, Chen L, Song J, Liu X and Deng H: HSP60 silencing promotes Warburg-like phenotypes and switches the mitochondrial function from ATP production to biosynthesis in ccRCC cells. Redox Biol. 24:1012182019. View Article : Google Scholar : PubMed/NCBI

59 

Qin S, Li J, Bai Y, Wang Z, Chen Z, Xu R, Xu J, Zhang H, Chen J, Yuan Y, et al: Nimotuzumab plus gemcitabine for K-Ras Wild-type locally advanced or metastatic pancreatic cancer. J Clin Oncol. 41:5163–5173. 2023. View Article : Google Scholar : PubMed/NCBI

60 

Gaglio D, Metallo CM, Gameiro PA, Hiller K, Danna LS, Balestrieri C, Alberghina L, Stephanopoulos G and Chiaradonna F: Oncogenic K-Ras decouples glucose and glutamine metabolism to support cancer cell growth. Mol Syst Biol. 7:5232011. View Article : Google Scholar : PubMed/NCBI

61 

Son J, Lyssiotis CA, Ying H, Wang X, Hua S, Ligorio M, Perera RM, Ferrone CR, Mullarky E, Shyh-Chang N, et al: Glutamine supports pancreatic cancer growth through a KRAS-regulated metabolic pathway. Nature. 496:101–105. 2013. View Article : Google Scholar : PubMed/NCBI

62 

Jaaks P, Coker EA, Vis DJ, Edwards O, Carpenter EF, Leto SM, Dwane L, Sassi F, Lightfoot H, Barthorpe S, et al: Effective drug combinations in breast, colon and pancreatic cancer cells. Nature. 603:166–173. 2022. View Article : Google Scholar : PubMed/NCBI

63 

Lu J, Wu XJ, Hassouna A, Wang KS, Li Y, Feng T, Zhao Y, Jin MF, Zhang BH, Ying TL, et al: Gemcitabine-fucoxanthin combination in human pancreatic cancer cells. Biomed Rep. 19:462023. View Article : Google Scholar

64 

Cheng C, Ding Q, Zhang Z, Wang S, Zhong B, Huang X and Shao Z: PTBP1 modulates osteosarcoma chemoresistance to cisplatin by regulating the expression of the copper transporter SLC31A1. J Cell Mol Med. 24:5274–5289. 2020. View Article : Google Scholar : PubMed/NCBI

Related Articles

  • Abstract
  • View
  • Download
  • Twitter
Copy and paste a formatted citation
Spandidos Publications style
Shangguan F, Ma N, Chen Y, Zheng Y, Ma T, An J, Lin J and Yang H: Fucoxanthin suppresses pancreatic cancer progression by inducing bioenergetics metabolism crisis and promoting SLC31A1‑mediated sensitivity to DDP. Int J Oncol 66: 31, 2025.
APA
Shangguan, F., Ma, N., Chen, Y., Zheng, Y., Ma, T., An, J. ... Yang, H. (2025). Fucoxanthin suppresses pancreatic cancer progression by inducing bioenergetics metabolism crisis and promoting SLC31A1‑mediated sensitivity to DDP. International Journal of Oncology, 66, 31. https://doi.org/10.3892/ijo.2025.5737
MLA
Shangguan, F., Ma, N., Chen, Y., Zheng, Y., Ma, T., An, J., Lin, J., Yang, H."Fucoxanthin suppresses pancreatic cancer progression by inducing bioenergetics metabolism crisis and promoting SLC31A1‑mediated sensitivity to DDP". International Journal of Oncology 66.4 (2025): 31.
Chicago
Shangguan, F., Ma, N., Chen, Y., Zheng, Y., Ma, T., An, J., Lin, J., Yang, H."Fucoxanthin suppresses pancreatic cancer progression by inducing bioenergetics metabolism crisis and promoting SLC31A1‑mediated sensitivity to DDP". International Journal of Oncology 66, no. 4 (2025): 31. https://doi.org/10.3892/ijo.2025.5737
Copy and paste a formatted citation
x
Spandidos Publications style
Shangguan F, Ma N, Chen Y, Zheng Y, Ma T, An J, Lin J and Yang H: Fucoxanthin suppresses pancreatic cancer progression by inducing bioenergetics metabolism crisis and promoting SLC31A1‑mediated sensitivity to DDP. Int J Oncol 66: 31, 2025.
APA
Shangguan, F., Ma, N., Chen, Y., Zheng, Y., Ma, T., An, J. ... Yang, H. (2025). Fucoxanthin suppresses pancreatic cancer progression by inducing bioenergetics metabolism crisis and promoting SLC31A1‑mediated sensitivity to DDP. International Journal of Oncology, 66, 31. https://doi.org/10.3892/ijo.2025.5737
MLA
Shangguan, F., Ma, N., Chen, Y., Zheng, Y., Ma, T., An, J., Lin, J., Yang, H."Fucoxanthin suppresses pancreatic cancer progression by inducing bioenergetics metabolism crisis and promoting SLC31A1‑mediated sensitivity to DDP". International Journal of Oncology 66.4 (2025): 31.
Chicago
Shangguan, F., Ma, N., Chen, Y., Zheng, Y., Ma, T., An, J., Lin, J., Yang, H."Fucoxanthin suppresses pancreatic cancer progression by inducing bioenergetics metabolism crisis and promoting SLC31A1‑mediated sensitivity to DDP". International Journal of Oncology 66, no. 4 (2025): 31. https://doi.org/10.3892/ijo.2025.5737
Follow us
  • Twitter
  • LinkedIn
  • Facebook
About
  • Spandidos Publications
  • Careers
  • Cookie Policy
  • Privacy Policy
How can we help?
  • Help
  • Live Chat
  • Contact
  • Email to our Support Team