Spandidos Publications Logo
  • About
    • About Spandidos
    • Aims and Scopes
    • Abstracting and Indexing
    • Editorial Policies
    • Reprints and Permissions
    • Job Opportunities
    • Terms and Conditions
    • Contact
  • Journals
    • All Journals
    • Oncology Letters
      • Oncology Letters
      • Information for Authors
      • Editorial Policies
      • Editorial Board
      • Aims and Scope
      • Abstracting and Indexing
      • Bibliographic Information
      • Archive
    • International Journal of Oncology
      • International Journal of Oncology
      • Information for Authors
      • Editorial Policies
      • Editorial Board
      • Aims and Scope
      • Abstracting and Indexing
      • Bibliographic Information
      • Archive
    • Molecular and Clinical Oncology
      • Molecular and Clinical Oncology
      • Information for Authors
      • Editorial Policies
      • Editorial Board
      • Aims and Scope
      • Abstracting and Indexing
      • Bibliographic Information
      • Archive
    • Experimental and Therapeutic Medicine
      • Experimental and Therapeutic Medicine
      • Information for Authors
      • Editorial Policies
      • Editorial Board
      • Aims and Scope
      • Abstracting and Indexing
      • Bibliographic Information
      • Archive
    • International Journal of Molecular Medicine
      • International Journal of Molecular Medicine
      • Information for Authors
      • Editorial Policies
      • Editorial Board
      • Aims and Scope
      • Abstracting and Indexing
      • Bibliographic Information
      • Archive
    • Biomedical Reports
      • Biomedical Reports
      • Information for Authors
      • Editorial Policies
      • Editorial Board
      • Aims and Scope
      • Abstracting and Indexing
      • Bibliographic Information
      • Archive
    • Oncology Reports
      • Oncology Reports
      • Information for Authors
      • Editorial Policies
      • Editorial Board
      • Aims and Scope
      • Abstracting and Indexing
      • Bibliographic Information
      • Archive
    • Molecular Medicine Reports
      • Molecular Medicine Reports
      • Information for Authors
      • Editorial Policies
      • Editorial Board
      • Aims and Scope
      • Abstracting and Indexing
      • Bibliographic Information
      • Archive
    • World Academy of Sciences Journal
      • World Academy of Sciences Journal
      • Information for Authors
      • Editorial Policies
      • Editorial Board
      • Aims and Scope
      • Abstracting and Indexing
      • Bibliographic Information
      • Archive
    • International Journal of Functional Nutrition
      • International Journal of Functional Nutrition
      • Information for Authors
      • Editorial Policies
      • Editorial Board
      • Aims and Scope
      • Abstracting and Indexing
      • Bibliographic Information
      • Archive
    • International Journal of Epigenetics
      • International Journal of Epigenetics
      • Information for Authors
      • Editorial Policies
      • Editorial Board
      • Aims and Scope
      • Abstracting and Indexing
      • Bibliographic Information
      • Archive
    • Medicine International
      • Medicine International
      • Information for Authors
      • Editorial Policies
      • Editorial Board
      • Aims and Scope
      • Abstracting and Indexing
      • Bibliographic Information
      • Archive
  • Articles
  • Information
    • Information for Authors
    • Information for Reviewers
    • Information for Librarians
    • Information for Advertisers
    • Conferences
  • Language Editing
Spandidos Publications Logo
  • About
    • About Spandidos
    • Aims and Scopes
    • Abstracting and Indexing
    • Editorial Policies
    • Reprints and Permissions
    • Job Opportunities
    • Terms and Conditions
    • Contact
  • Journals
    • All Journals
    • Biomedical Reports
      • Information for Authors
      • Editorial Policies
      • Editorial Board
      • Aims and Scope
      • Abstracting and Indexing
      • Bibliographic Information
      • Archive
    • Experimental and Therapeutic Medicine
      • Information for Authors
      • Editorial Policies
      • Editorial Board
      • Aims and Scope
      • Abstracting and Indexing
      • Bibliographic Information
      • Archive
    • International Journal of Epigenetics
      • Information for Authors
      • Editorial Policies
      • Editorial Board
      • Aims and Scope
      • Abstracting and Indexing
      • Bibliographic Information
      • Archive
    • International Journal of Functional Nutrition
      • Information for Authors
      • Editorial Policies
      • Editorial Board
      • Aims and Scope
      • Abstracting and Indexing
      • Bibliographic Information
      • Archive
    • International Journal of Molecular Medicine
      • Information for Authors
      • Editorial Policies
      • Editorial Board
      • Aims and Scope
      • Abstracting and Indexing
      • Bibliographic Information
      • Archive
    • International Journal of Oncology
      • Information for Authors
      • Editorial Policies
      • Editorial Board
      • Aims and Scope
      • Abstracting and Indexing
      • Bibliographic Information
      • Archive
    • Medicine International
      • Information for Authors
      • Editorial Policies
      • Editorial Board
      • Aims and Scope
      • Abstracting and Indexing
      • Bibliographic Information
      • Archive
    • Molecular and Clinical Oncology
      • Information for Authors
      • Editorial Policies
      • Editorial Board
      • Aims and Scope
      • Abstracting and Indexing
      • Bibliographic Information
      • Archive
    • Molecular Medicine Reports
      • Information for Authors
      • Editorial Policies
      • Editorial Board
      • Aims and Scope
      • Abstracting and Indexing
      • Bibliographic Information
      • Archive
    • Oncology Letters
      • Information for Authors
      • Editorial Policies
      • Editorial Board
      • Aims and Scope
      • Abstracting and Indexing
      • Bibliographic Information
      • Archive
    • Oncology Reports
      • Information for Authors
      • Editorial Policies
      • Editorial Board
      • Aims and Scope
      • Abstracting and Indexing
      • Bibliographic Information
      • Archive
    • World Academy of Sciences Journal
      • Information for Authors
      • Editorial Policies
      • Editorial Board
      • Aims and Scope
      • Abstracting and Indexing
      • Bibliographic Information
      • Archive
  • Articles
  • Information
    • For Authors
    • For Reviewers
    • For Librarians
    • For Advertisers
    • Conferences
  • Language Editing
Login Register Submit
  • This site uses cookies
  • You can change your cookie settings at any time by following the instructions in our Cookie Policy. To find out more, you may read our Privacy Policy.

    I agree
Search articles by DOI, keyword, author or affiliation
Search
Advanced Search
presentation
Molecular Medicine Reports
Join Editorial Board Propose a Special Issue
Print ISSN: 1791-2997 Online ISSN: 1791-3004
Journal Cover
December-2017 Volume 16 Issue 6

Full Size Image

Sign up for eToc alerts
Recommend to Library

Journals

International Journal of Molecular Medicine

International Journal of Molecular Medicine

International Journal of Molecular Medicine is an international journal devoted to molecular mechanisms of human disease.

International Journal of Oncology

International Journal of Oncology

International Journal of Oncology is an international journal devoted to oncology research and cancer treatment.

Molecular Medicine Reports

Molecular Medicine Reports

Covers molecular medicine topics such as pharmacology, pathology, genetics, neuroscience, infectious diseases, molecular cardiology, and molecular surgery.

Oncology Reports

Oncology Reports

Oncology Reports is an international journal devoted to fundamental and applied research in Oncology.

Experimental and Therapeutic Medicine

Experimental and Therapeutic Medicine

Experimental and Therapeutic Medicine is an international journal devoted to laboratory and clinical medicine.

Oncology Letters

Oncology Letters

Oncology Letters is an international journal devoted to Experimental and Clinical Oncology.

Biomedical Reports

Biomedical Reports

Explores a wide range of biological and medical fields, including pharmacology, genetics, microbiology, neuroscience, and molecular cardiology.

Molecular and Clinical Oncology

Molecular and Clinical Oncology

International journal addressing all aspects of oncology research, from tumorigenesis and oncogenes to chemotherapy and metastasis.

World Academy of Sciences Journal

World Academy of Sciences Journal

Multidisciplinary open-access journal spanning biochemistry, genetics, neuroscience, environmental health, and synthetic biology.

International Journal of Functional Nutrition

International Journal of Functional Nutrition

Open-access journal combining biochemistry, pharmacology, immunology, and genetics to advance health through functional nutrition.

International Journal of Epigenetics

International Journal of Epigenetics

Publishes open-access research on using epigenetics to advance understanding and treatment of human disease.

Medicine International

Medicine International

An International Open Access Journal Devoted to General Medicine.

Journal Cover
December-2017 Volume 16 Issue 6

Full Size Image

Sign up for eToc alerts
Recommend to Library

  • Article
  • Citations
    • Cite This Article
    • Download Citation
    • Create Citation Alert
    • Remove Citation Alert
    • Cited By
  • Similar Articles
    • Related Articles (in Spandidos Publications)
    • Similar Articles (Google Scholar)
    • Similar Articles (PubMed)
  • Download PDF
  • Download XML
  • View XML
Article

Adipose‑derived mesenchymal stem cells attenuate cisplatin‑induced apoptosis in epithelial ovarian cancer cells

  • Authors:
    • Yiping Wen
    • Yan Guo
    • Zaiju Huang
    • Jing Cai
    • Zehua Wang
  • View Affiliations / Copyright

    Affiliations: Department of Obstetrics and Gynecology, Union Hospital, Tongji Medical College, Huazhong University of Science and Technology, Wuhan, Hubei 430022, P.R. China
  • Pages: 9587-9592
    |
    Published online on: October 12, 2017
       https://doi.org/10.3892/mmr.2017.7783
  • Expand metrics +
Metrics: Total Views: 0 (Spandidos Publications: | PMC Statistics: )
Metrics: Total PDF Downloads: 0 (Spandidos Publications: | PMC Statistics: )
Cited By (CrossRef): 0 citations Loading Articles...

This article is mentioned in:



Abstract

Environment-mediated drug resistance (EMDR) serves an important role in tumor chemotherapy resistance. Adipose‑derived mesenchymal stem cells (ADSC) are an important component of the tumor microenvironment. However, the role of ADSC in EMDR remains unclear. Therefore, in order to clarify whether ADSCs contribute to the cisplatin‑mediated apoptosis in epithelial ovarian cancer (EOC), the present study isolated ADSCs from the omentum of women with benign disease and collected the ADSC culture medium as conditioned medium. Subsequently, it was revealed that ADSCs decreased the sensitivity of EOC cells to cisplatin via an MTT assay. In addition, it was revealed that ADSCs may reduce cisplatin-induced apoptosis in EOC cells, as determined by Hoechst staining and flow cytometric analysis. Additionally, a lower level of cleaved caspase‑3 was observed, accompanied with decreased intracellular platinum accumulation in EOC cells indirectly co‑cultured with ADSCs. In conclusion, the findings of the present study suggested that ADSCs reduced cisplatin‑induced apoptosis and the intracellular level of platinum in EOC cells, which in turn resulted in cisplatin resistance. Therefore, ADSCs may serve as a therapeutic target for recurrent EOC.

Introduction

Epithelial ovarian cancer (EOC), which is commonly diagnosed at an advanced disease stage due to the absence of specific symptoms and the lack of early detection markers, is the most lethal gynecological malignancy (1). Primary cytoreductive surgery and platinum-based chemotherapy constitute the fundamental treatment for EOC, with 70–80% of patients achieving complete remission (2). Unfortunately, 60–70% of EOC patients eventually undergo relapse, resulting in mortality that is frequently ascribed to the development of chemoresistance (3,4). In addition, the mechanism underlying chemoresistance in EOC remains unclear.

Mesenchymal stem cells (MSCs), also called multipotent mesenchymal stromal cells, comprise a heterogeneous group of adult progenitor cells with differentiation capacities. These cells may be easily derived and propagated from a variety of sources, including bone marrow and adipose tissue (5). Accumulating evidence has demonstrated that MSCs serve an essential role in tumor development and progression (6–8). In addition, MSCs are receiving attention as potential therapeutic agents with unique immunological properties that allow them to survive in a xenogeneic environment and exert a powerful potential for repairing injured tissues in cancer and regenerative medicine (9).

The omentum, which is primarily composed of adipose tissue and milky spots with islands of compact immune cells, is the most common site for EOC metastatic spread and is invariably involved in cases of advanced ovarian cancer (10). Interactions between ovarian cancer and the omental microenvironment are an important driver of clinical outcome in patients with EOC (11). Previous studies have demonstrated that adipose tissue contains an abundance of mesenchymal progenitor cells, which promote tumor progression (12–14). Furthermore, it has been reported that the omentum is an independent predictor of the response of ovarian cancer to chemotherapy (15,16). In the present study, the effects of primary omental adipose-derived mesenchymal stem cells (ADSCs) on cisplatin-induced apoptosis in EOC cells were investigated, to determine the contribution of ADSCs to chemoresistance.

Materials and methods

Cell lines

Human epithelial ovarian carcinoma cell lines ES2 (clear cell carcinoma) and SKOV3 (adenocarcinoma) were purchased from the Type Culture Collection of the Chinese Academy of Sciences (Shanghai, China). Primary ADSCs were isolated from three healthy adult female donors and were identified as described in a previous study (17). All donors provided written informed consent, and the present study was approved by the Ethics Committee of Union Hospital, Tongji Medical College, Huazhong University of Science and Technology (Wuhan, China), approval no. 2014073. Primary ADSCs were cultured in Dulbecco's modified Eagle's medium (DMEM)/F12 supplemented with 10% fetal bovine serum (FBS) (both from Gibco; Thermo Fisher Scientific, Inc., Waltham, MA, USA), 100 mg/ml penicillin and 100 mg/ml streptomycin. The supernatants of ADSCs (passage 5 to 20) cultures were harvested every 48–72 h, and the harvested conditioned medium was centrifuged at 4°C at 300 × g for 5 min, filtered through a 0.22 µm syringe filter and stored at 4°C. ES2 and SKOV3 cells were cultured in DMEM/F12 supplemented with 10% FBS or ADSC-derived conditioned medium for 10 days. All cell lines were cultured at 37°C in a humidified atmosphere containing 5% CO2.

MTT assay

The effect of ADSC-derived conditioned medium on EOC cells was assessed via the MTT assay. EOC cells were seeded in 96-well plates (Corning Life Sciences, Corning, NY, USA) at a density of 5×103 cells/well. Following attachment, the cells were treated with various concentrations of cisplatin (0, 10, 30, 60, 90 and 120 µM for ES2 cells; 0, 20, 40, 80, 120, 160 and 200 µM for SKOV3 cells) for 48 h followed by incubation with 20 µl MTT reagent (Sigma-Aldrich; Merck KGaA, Darmstadt, Germany) at a final concentration of 0.5 mg/ml at 37°C for 4 h. The medium was removed and 100 µl pure dimethyl sulfoxide was added to each well. Wells without cells containing culture medium were used as blank controls, and wells with cells treated with media without cisplatin served as negative controls. The absorbance was measured at a wavelength of 490 nm using a microplate reader (model iMark-10601; Bio-Rad Laboratories, Inc., Hercules, CA, USA). Cell survival curves were generated, from which the half maximal inhibitory concentration (IC50) values of cisplatin in EOC cells under different culture conditions were derived. Each assay was performed in triplicate.

Hoechst 33342 staining

EOC cells (1×104 cells/well) were seeded in 48-well plates (Corning Life Sciences), exposed to cisplatin (at the IC50 value) at 37°C for 48 h and then fixed with 3.7% paraformaldehyde for 10 min at room temperature. Following washing twice with cold PBS, the cells were stained for 5 min with Hoechst 33342 (Invitrogen; Thermo Fisher Scientific, Inc.) at 37°C in the dark. Following washing, the cells were observed under a fluorescence microscope (model IX70; Olympus Corporation, Tokyo, Japan). The Hoechst reagent is taken up by nuclei, and the nuclei of apoptotic cells exhibit bright blue fluorescence. Each experiment was repeated three times separately.

Flow cytometric assay for apoptosis

ES2 and SKOV3 cells (1×105 cells/well) were seeded in 6-well plates (Corning Life Sciences), grown to confluence and exposed to cisplatin at the IC50 value at 37°C for 48 h. The cells were then collected using trypsin without EDTA, washed twice with PBS. Subsequently, FITC Annexin V Apoptosis Detection kit (catalog no. 556547; BD Biosciences, San Jose, CA, USA) was used to detect apoptosis. According to the manufacturer's protocol, cells were resuspended in binding buffer (FITC Annexin V Apoptosis Detection kit; BD Biosciences), and mixed with Annexin V-fluorescein isothiocyanate and propidium iodide at room temperature in the dark for 15 min. Subsequently, the cells were analyzed by flow cytometry (FACSCalibur; BD Biosciences). Each experiment was repeated at least three times separately, and CellQuest™ analysis program software, version 5.1 (BD Biosciences) was used to analyze the results.

Western blot analysis

Total protein from cultured cells was extracted using a radioimmunoprecipitation assay buffer (Beyotime Institute of Biotechnology, Haimen, China) containing a protease inhibitor cocktail and quantified using a Bradford assay (Beyotime Institute of Biotechnology) according to the manufacturer's protocol. Proteins (30 µg) were separated by 10% SDS-PAGE and transferred onto nitrocellulose membranes. The membranes were blocked with 5% non-fat dry milk for 1 h at room temperature and incubated overnight at 4°C with the following primary antibodies: Rabbit anti-caspase-3 polyclonal antibody (cat no. 9665, 1:1,500 dilution; Cell Signaling Technology, Inc., Danvers, MA, USA) and mouse anti-β-actin polyclonal antibody (cat no. sc-130301, 1:500 dilution; Santa Cruz Biotechnology, Inc., Dallas, TX, USA). Following washing with Tris-buffered saline containing 0.1% Tween, the membranes were incubated with a horse radish peroxidase-conjugated goat-anti-rabbit (cat no. sc 2004, 1:5,000 dilution) or goat-anti-mouse secondary antibody (cat no. sc-516102, 1:5,000 dilution) (both from Santa Cruz Biotechnology, Inc.) for 1 h at room temperature and visualized using an Enhanced Chemiluminescence system (Beyotime Institute of Biotechnology). The protein bands were quantified using Quantity One v4.62 software (Bio-Rad Laboratories, Inc.). Each experiment was repeated at least three times separately.

Atomic absorption spectroscopy for detection of platinum in tumor cells

For the determination of the intracellular platinum concentration, EOC cells were resuspended in PBS and divided into two equal aliquots: One for protein content measurement and the other for platinum determination. The protein content was measured using the Bradford assay (Beyotime Institute of Biotechnology). For platinum determination, cells were incubated with 0.2% nitric acid at room temperature for 1 h. The intracellular platinum concentrations were measured by flameless atomic absorption spectrometry (AAS; Varian SpectrAA 240FS, Palo Alto, CA, USA) using a standard curve covering a range of 60–240 µg/. The intracellular platinum levels are expressed as ng of platinum per mg of protein. All samples were analyzed three times in duplicate.

Statistical analysis

All data are expressed as the mean ± standard deviation (n≥3). The statistical significance of differences between two groups was analyzed using a two-tailed Students t-test via SPSS statistical software package, version 16.0 (SPSS, Inc., Chicago, IL, USA). P<0.05 was considered to indicate a statistically significant difference.

Results

ADSCs decrease the sensitivity of EOC cells to cisplatin

To investigate whether ADSCs modulate the sensitivity of EOC cells to cisplatin, ES2 and SKOV3 cells were pretreated with conditioned medium derived from ADSCs for 10 days (named co-cultured ES2 and SKOV3 cells). The sensitivities of the co-cultured cells and their parental cells to cisplatin were then assessed using the MTT assay. As demonstrated in Fig. 1, the co-cultured SKOV3 and ES2 cells exhibited a right-shifted dose-survival curve and became more resistant to cisplatin (Fig. 1). The IC50 values for cisplatin of the co-cultured ES2 and SKOV3 cells were 1.60- and 1.71-fold higher, respectively, than that of the parental cells (Table I). These findings suggested that ADSCs decrease the sensitivity of EOC cells to cisplatin.

Figure 1.

ADSCs decrease the sensitivity of EOC cells to cisplatin. The relative viability of (A) ES2 and (B) SKOV3 cells cultured with human ADSC-conditioned medium or DMEM/F12 was measured by MTT assay following treatment of cells with the indicated concentrations of cisplatin. Data are presented as the mean ± standard deviation. *P<0.05, **P<0.01, ***P<0.001 vs. DMEM/F12. EOC, epithelial ovarian cancer; ADSC, adipose-derived mesenchymal stem cells; ADSC-CM, adipose-derived mesenchymal stem cell-conditioned medium; DMEM/F12, Dulbecco's modified Eagle's medium.

Table I.

Sensitivity of ovarian cancer cell lines to cisplatin.

Table I.

Sensitivity of ovarian cancer cell lines to cisplatin.

Cisplatin

Cell linesIC50 (µmol/l)RI
ES2/DMEM/F1214.82±0.981.00
ES2/ADSC-CM 23.70±0.97a1.60
SKOV3/DMEM/F1229.06±4.291.00
SKOV3/ADSC-CM 49.80±4.51a1.71

{ label (or @symbol) needed for fn[@id='tfn1-mmr-16-06-9587'] } IC50, half maximal inhibitory concentration; RI, resistance index; ADSC-CM, adipose-derived mesenchymal stem cells-conditioned medium; DMEM/F12, Dulbecco's modified Eagle's medium.

a P<0.01 vs. DMEM/F12 group.

ADSCs protect EOC cells from cisplatin-induced apoptosis

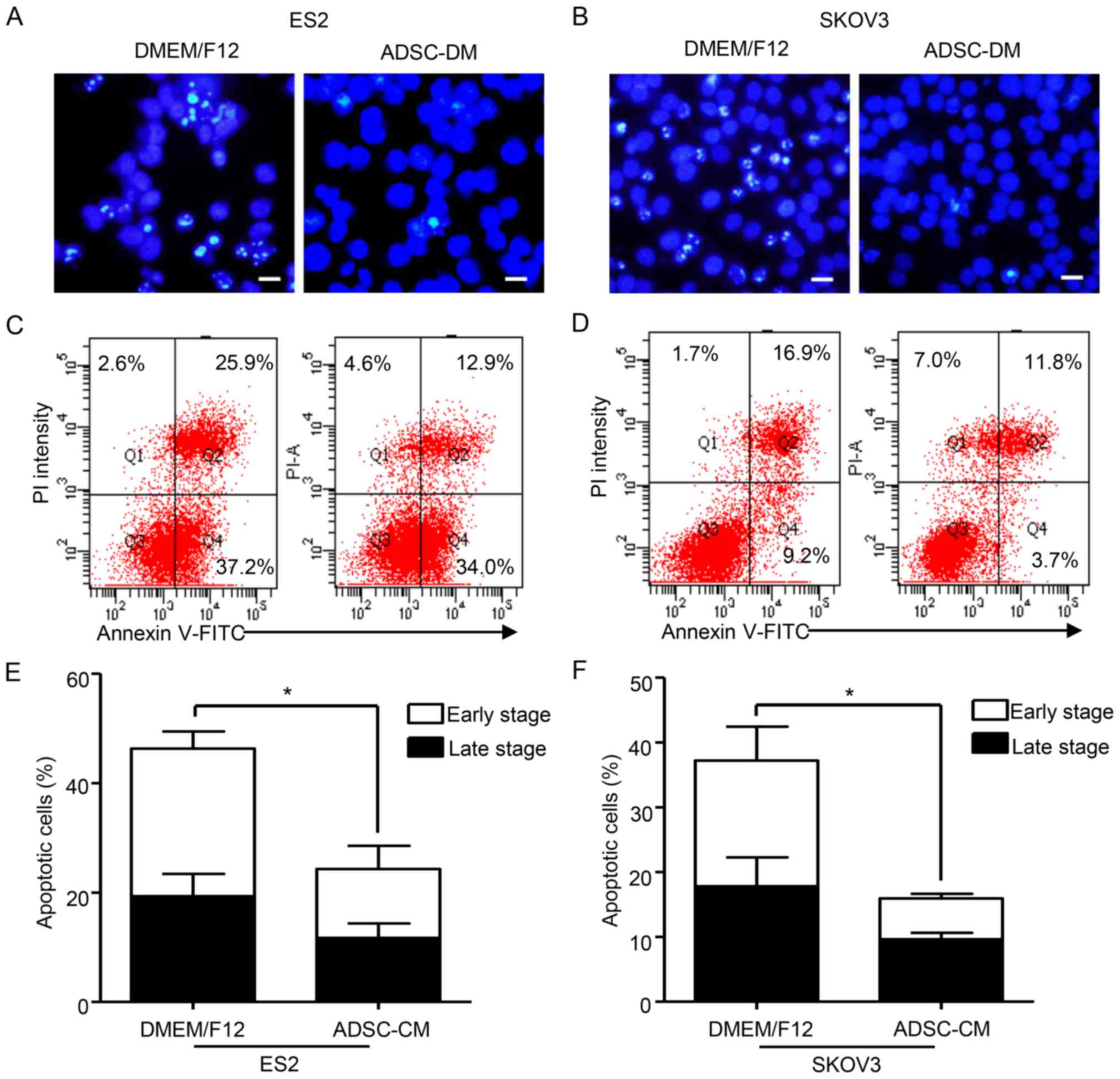
To further determine whether ADSCs protect EOC cells against cisplatin-induced apoptosis, co-cultured ES2 and SKOV3 cells and parental cells were exposed to cisplatin for 48 h at their IC50 doses based on the MTT assay. Hoechst 33342 staining was then performed to analyze cisplatin-induced apoptosis. According to fluorescence microscopy images, the co-cultured ES2 and SKOV3 cells revealed significantly lower nuclear fragmentation compared with the parental cells (Fig. 2A and B). Consistently, Annexin V/propidium iodide dual staining followed by flow cytometric analysis demonstrated that ADSC-treated supernatants exhibited a significantly decreased proportion of apoptotic ES2 and SKOV3 cells following exposure to cisplatin. Compared with the parental cells, the proportion of apoptotic cells among the co-cultured ES2 and SKOV3 cells decreased by 1.9- and 2.33-fold, respectively (Fig. 2C-F). In addition, the proportion of co-cultured ES2 and SKOV3 cells in the early phase of apoptosis was 2.14- and 3.01-fold lower, respectively, than the parental cells (Fig. 2E and F). To further explore the molecular mechanisms underlying the ADSC-mediated protection of EOC cells against cisplatin-induced apoptosis, caspase-3 was evaluated by western blot analysis. As presented in Fig. 3, after cisplatin treatment, the expression levels of cleaved caspase-3 in conditioned cells were significantly reduced in the co-cultured ES2 and SKOV3 cells compared with the parental cells. These findings suggested that ADSCs may reduce cisplatin-induced apoptosis in EOC cells by inhibiting caspase-3 activity.

Figure 2.

ADSCs protect EOC cells from cisplatin-induced apoptosis. Representative fluorescent images of (A) ES2 and (B) SKOV3 cells cultured with ADSC-CM or DMEM/F12 and stained with Hoechst 33342 (blue) following cisplatin treatment. The bar is 20 µm. Apoptotic cells in (C) ES2 and (D) SKOV3 cells cultured with ADSC-CM or DMEM/F12 were assessed using flow cytometry with double staining with Annexin V and propidium iodide following cisplatin treatment. The apoptotic percentage in (E) ES2 and (F) SKOV3 cells cultured with ADSC-CM or DMEM/F12 following treatment with cisplatin. Data are presented as the mean ± standard deviation. *P<0.05. EOC, epithelial ovarian cancer; ADSC, adipose-derived mesenchymal stem cells; ADSC-CM, adipose-derived mesenchymal stem cell-conditioned medium; DMEM/F12, Dulbecco's modified Eagle's medium.

Figure 3.

ADSCs decrease the expression level of cleaved caspase-3 in EOC cells. Caspase-3 and cleaved caspase-3 were measured by western blotting in ES2 and SKOV3 cells cultured with ADSC-CM or DMEM/F12, with or without cisplatin treatment. β-actin was used as a loading control. EOC, epithelial ovarian cancer; ADSC, adipose-derived mesenchymal stem cells; ADSC-CM, adipose-derived mesenchymal stem cell-conditioned medium; DMEM/F12, Dulbecco's modified Eagle's medium.

ADSCs decrease intracellular platinum accumulation in EOC cells

Given that decreased intracellular drug accumulation is a critical mechanism of chemoresistance, the effect of ADSCs on intracellular platinum accumulation in EOC cells was investigated using atomic absorption spectroscopy assays. As presented in Fig. 4, following treatment with cisplatin for 48 h at their IC50 doses, platinum concentrations in the co-cultured ES2 and SKOV3 cells were at least 2.34 and 3.60-fold lower than that the control cells, respectively (Fig. 4). These results suggested that ADSCs may decrease the intracellular platinum concentration in EOC cells.

Figure 4.

ADSCs decrease intracellular platinum accumulation in EOC cells. The platinum accumulation in ES2 and SKOV3 cells cultured with ADSC-CM or DMEM/F12 was examined by flameless atomic absorption spectrometry following cisplatin treatment. Data are presented as the mean ± standard deviation. *P<0.05. EOC, epithelial ovarian cancer; ADSC, adipose-derived mesenchymal stem cells; ADSC-CM, adipose-derived mesenchymal stem cell-conditioned medium; DMEM/F12, Dulbecco's modified Eagle's medium; Pt, platinum.

Discussion

Resistance to platinum-based chemotherapy remains of primary concern in the treatment of EOC. In the present study, it was demonstrated that ADSCs confer cisplatin resistance to EOC cells via inhibition of cisplatin-induced apoptosis and decreased intracellular platinum accumulation. These findings may provide a novel insight into the mechanism of chemoresistance in ovarian cancer.

The MSCs recruited to the tumor microenvironment serve various roles in tumor growth and metastasis (18). The presence of environment-mediated drug resistance (EMDR) suggests an adaptive, reciprocal signaling connection between tumor cells and the surrounding microenvironment, and MSCs are currently regarded as a primary contributor to the development of drug resistance in tumor cells (19). In the present study, ADSCs were isolated from the human omentum and it was identified that indirect co-culture with ADSCs significantly inhibited cisplatin-induced apoptosis accompanied by a decreased level of cleaved caspase-3. Similarly, a previous study reported that the conditioned medium of bone marrow-derived MSCs may protect healthy renal cells from apoptosis induced by cisplatin in vitro (20). MSCs seem to provide non cell-specific protection against cisplatin induced apoptosis in both cancerous and non-cancerous cells. Research has also indicated that exosomes released by human umbilical cord MSCs may protect against cisplatin-induced renal oxidative stress and apoptosis (21). These findings are consistent with the results of the present study.

In the present study, the conditioned medium of ADSCs was capable of supporting EOC cell survival in the presence of cisplatin. It has been reported that MSCs associated with EMDR secrete a series of cytokines and growth factors, including stromal cell-derived factor-1, interleukin (IL)-6, nitric oxide, IL-3, granulocyte-colony stimulating factor, macrophage-colony stimulating factor and granulocyte-macrophage-colony stimulating factor, which may protect tumor cells against chemotherapy drugs (22). In addition, bone marrow-derived MSCs secrete soluble neuregulin 1 to promote the survival and inhibit the apoptosis of colorectal cancer cells through human epidermal growth factor receptor (HER)2/HER3-dependent phosphoinositide 3-kinase/protein kinase B signaling (23), and MSCs secrete several fatty acids that confer resistance to platinum chemotherapy in breast cancer cells (24). There are several reports to date regarding ADSC paracrine action on tumor progression. For instance, ADSCs may secrete IL-6 to promote the tumor-initiating capacity of breast and colon cancers (25), and hypoxia-induced secretion of IL-10 from ADSCs may promote tumor growth in Burkitt lymphoma (26). However, future studies are required to identify the key mediators linking omental ADSCs and chemoresistance in EOC.

Cisplatin resistance is regulated by a cascade of events that interfere with multiple steps involved in its cytotoxic actions, from initial drug entry into cells to the final stages of apoptosis. The findings of the present study suggested that ADSCs regulate both platinum accumulation and platinum-induced apoptosis in EOC cells, which in turn may lead to tumor cisplatin resistance. The intracellular cisplatin accumulation is mainly regulated by copper transporters, including copper transporter 1 and 2, copper-transporting p-type adenosine triphosphatase 1 and 2 (27). Further investigation to clarify whether ADSCs regulate the expression of these copper transporters on EOC cells is needed. However, the results regarding platinum accumulation are preliminary, as only AAS was used to assess platinum concentrations. The effect of ADSCs on platinum accumulation in EOC cells require verification by cisplatin uptake and efflux assays using a platinum detection method with improved accuracy, including inductively coupled plasma-mass spectrometry. In addition, further studies are required to verify whether the suppression of apoptosis mediated by ADSCs is associated with the decrease in the intracellular platinum concentration.

In conclusion, ADSCs were identified to be a contributor to cisplatin resistance, exhibiting an ability to reduce caspase-3-dependent apoptosis and intracellular platinum accumulation in EOC cells. These findings may provide evidence of the link between the tumor microenvironment and chemotherapy-associated clinical outcomes, and suggest that ADSCs may serve as a therapeutic target for recurrent EOC. However, the evidence provided regarding the effects of ADSCs on apoptosis and platinum accumulation in ovarian cancer cells is preliminary, and the underlying specific molecular mechanisms remain unclear. The identification of key factors and pathways involved in the interaction between ADSCs and tumor cells will help clarify the role of ADSCs in cisplatin-resistance development in ovarian cancer.

Acknowledgements

This work was supported by the National Natural Science Foundation of China (grant no. 81472443).

References

1 

Jayson GC, Kohn EC, Kitchener HC and Ledermann JA: Ovarian cancer. Lancet. 384:1376–1388. 2014. View Article : Google Scholar : PubMed/NCBI

2 

Bookman MA, Brady MF, McGuire WP, Harper PG, Alberts DS, Friedlander M, Colombo N, Fowler JM, Argenta PA, De Geest K, et al: Evaluation of new platinum-based treatment regimens in advanced-stage ovarian cancer: A Phase III Trial of the Gynecologic Cancer Intergroup. J Clin Oncol. 27:1419–1425. 2009. View Article : Google Scholar : PubMed/NCBI

3 

Cannistra SA: Cancer of the ovary. N Engl J Med. 351:2519–2529. 2004. View Article : Google Scholar : PubMed/NCBI

4 

McMeekin DS, Tillmanns T, Chaudry T, Gold M, Johnson G, Walker J and Mannel R: Timing isn't everything: An analysis of when to start salvage chemotherapy in ovarian cancer. Gynecol Oncol. 95:157–164. 2004. View Article : Google Scholar : PubMed/NCBI

5 

Ilmer M, Vykoukal J, Boiles A Recio, Coleman M and Alt E: Two sides of the same coin: Stem cells in cancer and regenerative medicine. FASEB J. 28:2748–2761. 2014. View Article : Google Scholar : PubMed/NCBI

6 

Chan JK and Lam PY: Human mesenchymal stem cells and their paracrine factors for the treatment of brain tumors. Cancer Gene Ther. 20:539–543. 2013. View Article : Google Scholar : PubMed/NCBI

7 

Dittmer J and Leyh B: Paracrine effects of stem cells in wound healing and cancer progression (Review). Int J Oncol. 44:1789–1798. 2014. View Article : Google Scholar : PubMed/NCBI

8 

Ma S, Xie N, Li W, Yuan B, Shi Y and Wang Y: Immunobiology of mesenchymal stem cells. Cell Death Differ. 21:216–225. 2014. View Article : Google Scholar : PubMed/NCBI

9 

Ghobadi F, Mehrabani D and Mehrabani G: Regenerative potential of endometrial stem cells: A mini review. World J Plast Surg. 4:3–8. 2015.PubMed/NCBI

10 

Raja FA, Chopra N and Ledermann JA: Optimal first-line treatment in ovarian cancer. Ann Oncol. 23 Suppl 10:x118–x127. 2012. View Article : Google Scholar : PubMed/NCBI

11 

Weidle UH, Birzele F, Kollmorgen G and Rueger R: Mechanisms and targets involved in dissemination of ovarian cancer. Cancer Genomics Proteomics. 13:407–423. 2016. View Article : Google Scholar : PubMed/NCBI

12 

Baer PC: Adipose-derived mesenchymal stromal/stem cells: An update on their phenotype in vivo and in vitro. World J Stem Cells. 6:256–265. 2014. View Article : Google Scholar : PubMed/NCBI

13 

Kang BJ, Lee SH, Kweon OK and Cho JY: Differentiation of canine adipose tissue-derived mesenchymal stem cells towards endothelial progenitor cells. Am J Vet Res. 75:685–691. 2014. View Article : Google Scholar : PubMed/NCBI

14 

Minteer DM, Marra KG and Rubin JP: Adipose stem cells: Biology, safety, regulation, and regenerative potential. Clin Plast Surg. 42:169–179. 2015. View Article : Google Scholar : PubMed/NCBI

15 

Arie AB, McNally L, Kapp DS and Teng NN: The omentum and omentectomy in epithelial ovarian cancer: A reappraisal: Part II-The role of omentectomy in the staging and treatment of apparent early stage epithelial ovarian cancer. Gynecol Oncol. 131:784–790. 2013. View Article : Google Scholar : PubMed/NCBI

16 

Ben Arie A, McNally L, Kapp DS and Teng NN: The omentum and omentectomy in epithelial ovarian cancer: A reappraisal. Part I-Omental function and history of omentectomy. Gynecol Oncol. 131:780–783. 2013. View Article : Google Scholar : PubMed/NCBI

17 

Chu Y, Tang H, Guo Y, Guo J, Huang B, Fang F, Cai J and Wang Z: Adipose-derived mesenchymal stem cells promote cell proliferation and invasion of epithelial ovarian cancer. Exp Cell Res. 337:16–27. 2015. View Article : Google Scholar : PubMed/NCBI

18 

Xue Z, Wu X, Chen X, Liu Y, Wang X, Wu K, Nie Y and Fan D: Mesenchymal stem cells promote epithelial to mesenchymal transition and metastasis in gastric cancer though paracrine cues and close physical contact. J Cell Biochem. 116:618–627. 2015. View Article : Google Scholar : PubMed/NCBI

19 

Meads MB, Gatenby RA and Dalton WS: Environment-mediated drug resistance: A major contributor to minimal residual disease. Nat Rev Cancer. 9:665–674. 2009. View Article : Google Scholar : PubMed/NCBI

20 

Qi S and Wu D: Bone marrow-derived mesenchymal stem cells protect against cisplatin-induced acute kidney injury in rats by inhibiting cell apoptosis. Int J Mol Med. 32:1262–1272. 2013. View Article : Google Scholar : PubMed/NCBI

21 

Zhou Y, Xu H, Xu W, Wang B, Wu H, Tao Y, Zhang B, Wang M, Mao F, Yan Y, et al: Exosomes released by human umbilical cord mesenchymal stem cells protect against cisplatin-induced renal oxidative stress and apoptosis in vivo and in vitro. Stem Cell Res Ther. 4:342013. View Article : Google Scholar : PubMed/NCBI

22 

Guan J and Chen J: Mesenchymal stem cells in the tumor microenvironment. Biomed Rep. 1:517–521. 2013. View Article : Google Scholar : PubMed/NCBI

23 

De Boeck A, Pauwels P, Hensen K, Rummens JL, Westbroek W, Hendrix A, Maynard D, Denys H, Lambein K, Braems G, et al: Bone marrow-derived mesenchymal stem cells promote colorectal cancer progression through paracrine neuregulin 1/HER3 signalling. Gut. 62:550–560. 2013. View Article : Google Scholar : PubMed/NCBI

24 

Roodhart JM, Daenen LG, Stigter EC, Prins HJ, Gerrits J, Houthuijzen JM, Gerritsen MG, Schipper HS, Backer MJ, van Amersfoort M, et al: Mesenchymal stem cells induce resistance to chemotherapy through the release of platinum-induced fatty acids. Cancer Cell. 20:370–383. 2011. View Article : Google Scholar : PubMed/NCBI

25 

Wei HJ, Zeng R, Lu JH, Lai WF, Chen WH, Liu HY, Chang YT and Deng WP: Adipose-derived stem cells promote tumor initiation and accelerate tumor growth by interleukin-6 production. Oncotarget. 6:7713–7726. 2015. View Article : Google Scholar : PubMed/NCBI

26 

Xu L, Wang X, Wang J, Liu D, Wang Y, Huang Z and Tan H: Hypoxia-induced secretion of IL-10 from adipose-derived mesenchymal stem cell promotes growth and cancer stem cell properties of Burkitt lymphoma. Tumour Biol. 37:7835–7842. 2016. View Article : Google Scholar : PubMed/NCBI

27 

Burger H, Loos WJ, Eechoute K, Verweij J, Mathijssen RH and Wiemer EA: Drug transporters of platinum-based anticancer agents and their clinical significance. Drug Resist Updat. 14:22–34. 2011. View Article : Google Scholar : PubMed/NCBI

Related Articles

  • Abstract
  • View
  • Download
  • Twitter
Copy and paste a formatted citation
Spandidos Publications style
Wen Y, Guo Y, Huang Z, Cai J and Wang Z: Adipose‑derived mesenchymal stem cells attenuate cisplatin‑induced apoptosis in epithelial ovarian cancer cells. Mol Med Rep 16: 9587-9592, 2017.
APA
Wen, Y., Guo, Y., Huang, Z., Cai, J., & Wang, Z. (2017). Adipose‑derived mesenchymal stem cells attenuate cisplatin‑induced apoptosis in epithelial ovarian cancer cells. Molecular Medicine Reports, 16, 9587-9592. https://doi.org/10.3892/mmr.2017.7783
MLA
Wen, Y., Guo, Y., Huang, Z., Cai, J., Wang, Z."Adipose‑derived mesenchymal stem cells attenuate cisplatin‑induced apoptosis in epithelial ovarian cancer cells". Molecular Medicine Reports 16.6 (2017): 9587-9592.
Chicago
Wen, Y., Guo, Y., Huang, Z., Cai, J., Wang, Z."Adipose‑derived mesenchymal stem cells attenuate cisplatin‑induced apoptosis in epithelial ovarian cancer cells". Molecular Medicine Reports 16, no. 6 (2017): 9587-9592. https://doi.org/10.3892/mmr.2017.7783
Copy and paste a formatted citation
x
Spandidos Publications style
Wen Y, Guo Y, Huang Z, Cai J and Wang Z: Adipose‑derived mesenchymal stem cells attenuate cisplatin‑induced apoptosis in epithelial ovarian cancer cells. Mol Med Rep 16: 9587-9592, 2017.
APA
Wen, Y., Guo, Y., Huang, Z., Cai, J., & Wang, Z. (2017). Adipose‑derived mesenchymal stem cells attenuate cisplatin‑induced apoptosis in epithelial ovarian cancer cells. Molecular Medicine Reports, 16, 9587-9592. https://doi.org/10.3892/mmr.2017.7783
MLA
Wen, Y., Guo, Y., Huang, Z., Cai, J., Wang, Z."Adipose‑derived mesenchymal stem cells attenuate cisplatin‑induced apoptosis in epithelial ovarian cancer cells". Molecular Medicine Reports 16.6 (2017): 9587-9592.
Chicago
Wen, Y., Guo, Y., Huang, Z., Cai, J., Wang, Z."Adipose‑derived mesenchymal stem cells attenuate cisplatin‑induced apoptosis in epithelial ovarian cancer cells". Molecular Medicine Reports 16, no. 6 (2017): 9587-9592. https://doi.org/10.3892/mmr.2017.7783
Follow us
  • Twitter
  • LinkedIn
  • Facebook
About
  • Spandidos Publications
  • Careers
  • Cookie Policy
  • Privacy Policy
How can we help?
  • Help
  • Live Chat
  • Contact
  • Email to our Support Team