Spandidos Publications Logo
  • About
    • About Spandidos
    • Aims and Scopes
    • Abstracting and Indexing
    • Editorial Policies
    • Reprints and Permissions
    • Job Opportunities
    • Terms and Conditions
    • Contact
  • Journals
    • All Journals
    • Oncology Letters
      • Oncology Letters
      • Information for Authors
      • Editorial Policies
      • Editorial Board
      • Aims and Scope
      • Abstracting and Indexing
      • Bibliographic Information
      • Archive
    • International Journal of Oncology
      • International Journal of Oncology
      • Information for Authors
      • Editorial Policies
      • Editorial Board
      • Aims and Scope
      • Abstracting and Indexing
      • Bibliographic Information
      • Archive
    • Molecular and Clinical Oncology
      • Molecular and Clinical Oncology
      • Information for Authors
      • Editorial Policies
      • Editorial Board
      • Aims and Scope
      • Abstracting and Indexing
      • Bibliographic Information
      • Archive
    • Experimental and Therapeutic Medicine
      • Experimental and Therapeutic Medicine
      • Information for Authors
      • Editorial Policies
      • Editorial Board
      • Aims and Scope
      • Abstracting and Indexing
      • Bibliographic Information
      • Archive
    • International Journal of Molecular Medicine
      • International Journal of Molecular Medicine
      • Information for Authors
      • Editorial Policies
      • Editorial Board
      • Aims and Scope
      • Abstracting and Indexing
      • Bibliographic Information
      • Archive
    • Biomedical Reports
      • Biomedical Reports
      • Information for Authors
      • Editorial Policies
      • Editorial Board
      • Aims and Scope
      • Abstracting and Indexing
      • Bibliographic Information
      • Archive
    • Oncology Reports
      • Oncology Reports
      • Information for Authors
      • Editorial Policies
      • Editorial Board
      • Aims and Scope
      • Abstracting and Indexing
      • Bibliographic Information
      • Archive
    • Molecular Medicine Reports
      • Molecular Medicine Reports
      • Information for Authors
      • Editorial Policies
      • Editorial Board
      • Aims and Scope
      • Abstracting and Indexing
      • Bibliographic Information
      • Archive
    • World Academy of Sciences Journal
      • World Academy of Sciences Journal
      • Information for Authors
      • Editorial Policies
      • Editorial Board
      • Aims and Scope
      • Abstracting and Indexing
      • Bibliographic Information
      • Archive
    • International Journal of Functional Nutrition
      • International Journal of Functional Nutrition
      • Information for Authors
      • Editorial Policies
      • Editorial Board
      • Aims and Scope
      • Abstracting and Indexing
      • Bibliographic Information
      • Archive
    • International Journal of Epigenetics
      • International Journal of Epigenetics
      • Information for Authors
      • Editorial Policies
      • Editorial Board
      • Aims and Scope
      • Abstracting and Indexing
      • Bibliographic Information
      • Archive
    • Medicine International
      • Medicine International
      • Information for Authors
      • Editorial Policies
      • Editorial Board
      • Aims and Scope
      • Abstracting and Indexing
      • Bibliographic Information
      • Archive
  • Articles
  • Information
    • Information for Authors
    • Information for Reviewers
    • Information for Librarians
    • Information for Advertisers
    • Conferences
  • Language Editing
Spandidos Publications Logo
  • About
    • About Spandidos
    • Aims and Scopes
    • Abstracting and Indexing
    • Editorial Policies
    • Reprints and Permissions
    • Job Opportunities
    • Terms and Conditions
    • Contact
  • Journals
    • All Journals
    • Biomedical Reports
      • Information for Authors
      • Editorial Policies
      • Editorial Board
      • Aims and Scope
      • Abstracting and Indexing
      • Bibliographic Information
      • Archive
    • Experimental and Therapeutic Medicine
      • Information for Authors
      • Editorial Policies
      • Editorial Board
      • Aims and Scope
      • Abstracting and Indexing
      • Bibliographic Information
      • Archive
    • International Journal of Epigenetics
      • Information for Authors
      • Editorial Policies
      • Editorial Board
      • Aims and Scope
      • Abstracting and Indexing
      • Bibliographic Information
      • Archive
    • International Journal of Functional Nutrition
      • Information for Authors
      • Editorial Policies
      • Editorial Board
      • Aims and Scope
      • Abstracting and Indexing
      • Bibliographic Information
      • Archive
    • International Journal of Molecular Medicine
      • Information for Authors
      • Editorial Policies
      • Editorial Board
      • Aims and Scope
      • Abstracting and Indexing
      • Bibliographic Information
      • Archive
    • International Journal of Oncology
      • Information for Authors
      • Editorial Policies
      • Editorial Board
      • Aims and Scope
      • Abstracting and Indexing
      • Bibliographic Information
      • Archive
    • Medicine International
      • Information for Authors
      • Editorial Policies
      • Editorial Board
      • Aims and Scope
      • Abstracting and Indexing
      • Bibliographic Information
      • Archive
    • Molecular and Clinical Oncology
      • Information for Authors
      • Editorial Policies
      • Editorial Board
      • Aims and Scope
      • Abstracting and Indexing
      • Bibliographic Information
      • Archive
    • Molecular Medicine Reports
      • Information for Authors
      • Editorial Policies
      • Editorial Board
      • Aims and Scope
      • Abstracting and Indexing
      • Bibliographic Information
      • Archive
    • Oncology Letters
      • Information for Authors
      • Editorial Policies
      • Editorial Board
      • Aims and Scope
      • Abstracting and Indexing
      • Bibliographic Information
      • Archive
    • Oncology Reports
      • Information for Authors
      • Editorial Policies
      • Editorial Board
      • Aims and Scope
      • Abstracting and Indexing
      • Bibliographic Information
      • Archive
    • World Academy of Sciences Journal
      • Information for Authors
      • Editorial Policies
      • Editorial Board
      • Aims and Scope
      • Abstracting and Indexing
      • Bibliographic Information
      • Archive
  • Articles
  • Information
    • For Authors
    • For Reviewers
    • For Librarians
    • For Advertisers
    • Conferences
  • Language Editing
Login Register Submit
  • This site uses cookies
  • You can change your cookie settings at any time by following the instructions in our Cookie Policy. To find out more, you may read our Privacy Policy.

    I agree
Search articles by DOI, keyword, author or affiliation
Search
Advanced Search
presentation
Molecular Medicine Reports
Join Editorial Board Propose a Special Issue
Print ISSN: 1791-2997 Online ISSN: 1791-3004
Journal Cover
March-2018 Volume 17 Issue 3

Full Size Image

Sign up for eToc alerts
Recommend to Library

Journals

International Journal of Molecular Medicine

International Journal of Molecular Medicine

International Journal of Molecular Medicine is an international journal devoted to molecular mechanisms of human disease.

International Journal of Oncology

International Journal of Oncology

International Journal of Oncology is an international journal devoted to oncology research and cancer treatment.

Molecular Medicine Reports

Molecular Medicine Reports

Covers molecular medicine topics such as pharmacology, pathology, genetics, neuroscience, infectious diseases, molecular cardiology, and molecular surgery.

Oncology Reports

Oncology Reports

Oncology Reports is an international journal devoted to fundamental and applied research in Oncology.

Experimental and Therapeutic Medicine

Experimental and Therapeutic Medicine

Experimental and Therapeutic Medicine is an international journal devoted to laboratory and clinical medicine.

Oncology Letters

Oncology Letters

Oncology Letters is an international journal devoted to Experimental and Clinical Oncology.

Biomedical Reports

Biomedical Reports

Explores a wide range of biological and medical fields, including pharmacology, genetics, microbiology, neuroscience, and molecular cardiology.

Molecular and Clinical Oncology

Molecular and Clinical Oncology

International journal addressing all aspects of oncology research, from tumorigenesis and oncogenes to chemotherapy and metastasis.

World Academy of Sciences Journal

World Academy of Sciences Journal

Multidisciplinary open-access journal spanning biochemistry, genetics, neuroscience, environmental health, and synthetic biology.

International Journal of Functional Nutrition

International Journal of Functional Nutrition

Open-access journal combining biochemistry, pharmacology, immunology, and genetics to advance health through functional nutrition.

International Journal of Epigenetics

International Journal of Epigenetics

Publishes open-access research on using epigenetics to advance understanding and treatment of human disease.

Medicine International

Medicine International

An International Open Access Journal Devoted to General Medicine.

Journal Cover
March-2018 Volume 17 Issue 3

Full Size Image

Sign up for eToc alerts
Recommend to Library

  • Article
  • Citations
    • Cite This Article
    • Download Citation
    • Create Citation Alert
    • Remove Citation Alert
    • Cited By
  • Similar Articles
    • Related Articles (in Spandidos Publications)
    • Similar Articles (Google Scholar)
    • Similar Articles (PubMed)
  • Download PDF
  • Download XML
  • View XML
Article

MicroRNA-23a-5p regulates osteogenic differentiation of human bone marrow-derived mesenchymal stem cells by targeting mitogen-activated protein kinase-13

  • Authors:
    • Gang Ren
    • Jing Sun
    • Meng‑Meng Li
    • Yong‑Dong Zhang
    • Rong‑Hua Li
    • Yu‑Ming Li
  • View Affiliations / Copyright

    Affiliations: Department of Stomatology, Tianjin First Central Hospital, Nankai, Tianjin 300382, P.R. China
  • Pages: 4554-4560
    |
    Published online on: January 18, 2018
       https://doi.org/10.3892/mmr.2018.8452
  • Expand metrics +
Metrics: Total Views: 0 (Spandidos Publications: | PMC Statistics: )
Metrics: Total PDF Downloads: 0 (Spandidos Publications: | PMC Statistics: )
Cited By (CrossRef): 0 citations Loading Articles...

This article is mentioned in:



Abstract

The molecular mechanisms of osteogenic differentiation of bone marrow-derived mesenchymal stem cells (BMSCs) remain to be fully elucidated. MicroRNAs (miRs) serve vital roles in the process of regulating osteogenic differentiation of BMSCs. The present study aimed to investigate the role of miR‑23a‑5p in osteogenic differentiation of human (h)BMSCs, and the underlying molecular mechanism. The results of reverse transcription‑quantitative polymerase chain reaction demonstrated that miR‑23a‑5p was significantly downregulated in the process of osteogenic differentiation. Upregulation of miR‑23a‑5p inhibited osteogenic differentiation of hBMSCs, and down‑regulated expression of miR‑23a‑5p enhanced this process, which was confirmed by alkaline phosphatase (ALP) and Alizarin Red S staining. A dual‑luciferase reporter assay confirmed that mitogen‑activated protein kinase 13 (MAPK13) was a direct target of miR‑23a‑5p. In addition, knockdown of MAPK13 inhibited osteogenic differentiation of hBMSCs, similar to the effect of upregulation of miR‑23a‑5p. Finally, the knockdown of MAPK13 also blocked the effect of miR‑23a‑5p in osteogenic differentiation of hBMSCs, which was also confirmed by ALP and Alizarin Red S staining. These results indicated that by targeting MAPK13, miR‑23a‑5p serves a vital role in osteogenic differentiation of hBMSCs, which may provide novel clinical treatments for bone injury however, further studies are required.

Introduction

Bone marrow-derived mesenchymal stem cells (BMSCs) have been reported to have the potential ability to differentiate into bone, cartilage, muscle and adipose tissue (1), which may be used for the clinical treatment of associated diseases (2,3). Osteogenic differentiation of BMSCs is an important step (4). Previous studies have indicated that certain signaling pathways have vital roles in regulating osteoblastic differentiation of BMSCs, including transforming growth factor-β (TGF-β)/bone morphogenetic protein (BMP), Notch and Hedgehog (5–7). In addition, altering phosphorylation of the p38 mitogen-activated protein kinase (MAPK) signaling pathway has been verified to be involved in osteogenic differentiation of BMSCs (8). However, the molecular mechanisms underlying osteogenic differentiation of BMSCs remain to be fully elucidated.

MicroRNAs (miRNAs/miRs) are a type of small non-coding RNA with 18 to 22 nucleotides, and are involved in the post-transcriptional regulation of gene expression by binding to the translation section, lead to either mRNA degradation or translational inhibition (9,10). In addition, previous studies have demonstrated that microRNAs regulate the process of osteogenic differentiation of BMSCs. For example, miR-26a conversely regulates osteogenic differentiation of BMSCs depending on distinct activation and roles of the Wnt and BMP signaling pathways (11), and miR-30e regulates osteogenic differentiation of BMSCs by directly targeting insulin-like growth factor II (12). miR-124 negatively regulates osteogenic differentiation of BMSCs (13). Therefore, miRNAs have vital roles in the process of osteogenic differentiation in BMSCs.

Previous studies have demonstrated that miR-23a is upregulated in dexamethasone-induced human (h)BMSCs during osteogenic differentiation (14,15). In addition, in our previous study, it was revealed miR-23a-5p was upregulated in dexamethasone-induced hBMSCs during osteogenic differentiation, and target prediction analysis also suggested that MAPK13 may be a target gene of miR-23a-5p, which is involved in the p38 MAPK signaling pathway. However, whether MAPK13 may be regulated by miR-23a-5p, and its involvement in osteoblast differentiation of hBMSCs remains unclear. Therefore, the present study aimed to investigate the role of miR-23a-5p and MAPK13 in osteogenic differentiation of hBMSCs, and to identify whether MAPK13 is a direct target of miR-23a-5p. The results indicated that miR-23a-5p serves a vital role in osteogenic differentiation of hBMSCs, which may act by targeting MAPK13.

Materials and methods

Tissue acquisition and cell culture

The present study was approved by the Ethics Committee of Tianjin First Central Hospital (Tianjin, China), and written consent was obtained from the donor. Bone marrow tissue was obtained from the iliac crest of three disease-free control donors (male, n=2; female, n=1; age, 29.4±5.9 years) who were recruited from Tianjin First Central Hospital (Tianjin, China), and hBMSCs were isolated from the human bone marrow tissue according to a previously described protocol (16). hBMSCs were resuspended (2×106 cells) in growth medium [high glucose Dulbecco's modified Eagle's medium (DMEM), 0.29 mg/ml Glutamax, 10% inactivated fetal bovine serum (FBS), 100 mg/ml streptomycin and 100 U/ml penicillin] (all from Invitrogen; Thermo Fisher Scientific, Inc., Waltham, MA, USA), cultured in a 75 cm2 flask and maintained at 3°C in 5% CO2. Passage 3 cells were used for following experiments.

Osteogenic differentiation and staining in vitro

Following RNA and protein isolation and staining, cells at 70–80% confluence had regular growth medium replaced with osteogenic differentiation medium (high glucose DMEM supplemented with 10% FBS, 10 mM β-glycerophosphate, 0.2 mM l-ascorbic acid and 1 nM dexamethasone; all Guangzhou Saiguo Biotech Co., Ltd., Guangzhou, China). The medium was replaced every 3 days for 15 days. The osteoblast phenotype was evaluated by determining alkaline phosphatase (ALP) activity. An alkaline phosphatase detection kit (Jiancheng Bioengineering, Nanjing, China) and an ALP staining kit (Blood Institute, Chinese Academy of Medical Sciences, Shanghai, China) were used for ALP activity and ALP staining, according to the manufacturer's protocol. 2% Alizarin Red S (ARS; 2%; Sigma-Aldrich; Merck KGaA, Darmstadt, Germany) was used to detect matrix mineralization using an inverted microscope (Olympus IX73; Olympus Corporation, Tokyo, Japan). Individual experiments were repeated at least three times.

RNA extraction and reverse transcription-quantitative polymerase chain reaction

Total RNA was extracted using the RNeasy Plus Mini kit (Qiagen China Co., Ltd., Shanghai, China). Total RNA concentration was determined using a NanoVue Plus spectrophotometer (GE Healthcare, Chicago, IL, USA). cDNA was synthesized with a PrimeScript RT Reagent kit (Takara Biotechnology Co., Ltd., Dalian, China). miR-23a-5p was detected with TaqMan miRNA assays (Applied Biosystems; Thermo Fisher Scientific, Inc.), and U6 served as an internal control. The human osteogenic gene ALP, osteopontin (OPN), runt-related transcription factor 2 (RUNX2) and MAPK13 mRNA expression levels were detected by qPCR with a SYBR Premix Ex Taq II kit (Takara Biotechnology Co., Ltd.) and the Applied Biosystems ABI Prism 7500 HT sequence detection system, with β-actin as an internal control. Primer sequences were as follows: Forward, 5′-ACGTGGCTAAGAATGTCATC-3′ and reverse, 5′-CTGGTAGGCGATGTCCTTA-3′ for ALP; forward, 5′-ACTCGAACGACTCTGATGA-TGT-3′ and reverse, 5′-GTCAGGTCTGCGAAACTTCTTA-3′ for OPN; forward, 5′-TCTTCACAAATCCTCCCC-3′ and reverse, 5′-TGGATTAAAAGGACTTGG-3′ for RUNX2; forward, 5′-AGGTCTCTGGGGGTTGAGT-TGGG-3′ and reverse, 5′-AGGGGCAGCAACGTCTCATTGC-3′ for MAPK13; forward, 5′-CCACCATGTACCCAGGCATT-3′ and reverse, 5′-CAGCTCAGTAACAGTCCGCC-3′ for β-actin. The thermocycling conditions were as follows: 95°C for 2 min, followed by 40 cycles of denaturation at 95°C for 20 sec, annealing at 60°C for 30 sec and an extension at 72°C for 45 sec. The expression of mRNA or microRNA was evaluated based on the quantitation cycle (Cq) as n = 2−ΔΔCq (17), where ΔCq = Cq related mRNA-Cq β-actin and ΔΔCq = ΔCq experimental-ΔCq control. Individual experiments were repeated at least three times.

Transfection of relative miRNAs

Synthetic miR-23a-5p mimics, an miR-23a-5p inhibitor and the relative controls were purchased from BioVectra (Charlottetown, PE, Canada). Synthetic microRNAs were transfected into hBMSCs (at a final concentration of 200 nM) with Lipofectamine 2000™ (Invitrogen; Thermo Fisher Scientific, Inc.), according to the manufacturer's protocol. This process was performed with the non-serum medium Opti-Minimum Essential medium (Opti-MEM; Gibco; Thermo Fisher Scientific, Inc.) at 37°C in 5% CO2. After 6 h, Opti-MEM was replaced with induction medium of differentiation (high glucose DMEM supplemented with 10% FBS, 10 mM β-glycerophosphate, 0.2 mM l-ascorbic acid and 1 nM dexamethasone) (all from Guangzhou Saiguo Biotech Co., Ltd.). Cells were collected 72 h after transfection.

Western blot analysis

Cells were lysed with radioimmunoprecipitation lysis buffer (Beyotime Institute of Biotechnology, Nanjing, China) for 15 min on ice, and then centrifuged at 14,000 × g and 4°C for 10 min. Protein concentrations were determined using the Bicinchoninic Acid assay (Wuhan Booute Biotechnology Co., Ltd., Wuhan, China). A total of 50 µg protein/lane was loaded and separated by 10% SDS-PAGE and subsequently transferred onto polyvinylidene difluoride membranes. Membranes were blocked with 5% non-fat milk in TBST buffer (TBS containing 0.5% Tween-20) at room temperature for 1 h, washed with TBST, then incubated with the following primary antibodies: Anti-ALP (1:1,000; cat no. sc-365765; Santa Cruz Biotechnology, Inc., Dallas, TX, USA), anti-OPN (1:1,000; cat no. ab128284; Abcam, Cambridge, MA, USA), anti-RUNX2 (1:500; cat no. 12556S; Cell Signaling Technology, Inc., Danvers, MA, USA), anti-MAPK13 (1:200; cat no. ab188324; Abcam) and anti-β-actin (1:1,000; cat no. 4970S; Cell Signaling Technology, Inc.) at 4°C overnight. Membranes were then incubated with anti-rabbit or anti-mouse horseradish peroxidase-conjugated secondary antibodies (1:5,000; cat no. TA140003; OriGene Technologies, Inc., Beijing, China) at room temperature for 1 h following washing with triple TBST buffer (TBS containing 0.5% Tween-20). Antibody and antigen complexes were detected using an Enhanced Chemiluminescence reagent (EMD Millipore, Billerica, MA, USA). For relative quantification, the integrated optical density (IOD) was estimated using ImageJ (version 2.1.4.7; National Institutes of Health, Bethesda, MD, USA). The relative protein expression level was calculated as IODExperimental/IODControl.

miRNA target prediction

Prediction of hsa-miR-23a-5p target genes was performed using the TargetScan (version 7.1; www.targetscan.org/), PicTar (2007 release; www.pictar.org) and miRanda (2010 release; www.microrna.org/) databases.

Dual-luciferase reporter assay

To detect MAPK13 3′-untranslated region (UTR) luciferase reporter activity, stable miR-23a-5p-overexpressing HEK293T and hBMSCs were cultured and transfected with 100 ng luciferase reporter plasmid and 5 ng pRL-TK vector expressing Renilla luciferase (Promega Corporation, Madison, WI, USA) using Lipofectamine 2000. To detect T-cell factor/lymphoid enhancer factor transcriptional activity, miR-23a-5p-overexpressing hBMSCs were transfected with 5 ng pRL-TK and 200 ng TOPflash or FOPflash (EMD Millipore) using Lipofectamine 2000. After 48 h, cells were harvested and lysed, and luciferase activity was measured using the Dual-Luciferase Reporter Assay system (Promega Corporation). Individual experiments were repeated at least three times.

Construction of the MAPK13 short hairpin (sh)RNA expression vector

Lentiviral plasmids were used to construct the MAPK13 shRNA expression vector. Three pairs of shRNA coding sequences were used to direct against different sites of MAPK13 mRNA, and then ligated into the lentiviral vector plasmid pLB to construct pLB-MAPK13/shRNA1, pLB-MAPK13/shRNA2, pLB-MAPK13/shRNA3 and pLB-null/shRNA-negative control (NC) constructs. Recombinant lentiviruses were obtained from Shanghai Genepharma Co., Ltd. (Shanghai, China).

Statistical analysis

Data are presented as the mean ± standard deviation. Independent-samples t-test or one-way analysis of variance followed by the Tukey post hoc test were used to identify differences between groups. SPSS v19.0 software (IBM Corp., Armonk, NY, USA) was used for data analysis. P<0.05 was considered to indicate a statistically significant difference.

Results

Expression level of miR-23a-5p and MAPK13 during osteogenic differentiation of hBMSCs

After hBMSCs were cultured with osteogenic differentiation medium, the expression of osteoblastic marker genes including RUNX2, ALP and OPN was detected by RT-qPCR. The results indicated that RUNX2, ALP and OPN were significantly increased after induction of differentiation (Fig. 1A). The results of the ALP and Alizarin Red S staining experiments revealed that the osteogenic differentiation of hBMSCs, ALP activity and calcium deposition were all markedly increased when compared with the NC group (indicated by white arrows; Fig. 1B). Following this, the expression levels of miR-23a-5p and MAPK13 were detected by RT-qPCR and western blotting at different time points. The results demonstrated that the expression of miR-23a-5p was significantly decreased during osteogenic differentiation of hBMSCs (Fig. 1C), the mRNA (Fig. 1D) and protein (Fig. 1E) expression levels of MAPK13 were significantly increased during osteogenic differentiation of hBMSCs.

Figure 1.

Expression of osteoblastic marker genes in hBMSCs. (A) mRNA expression levels of RUNX2, ALP and OPN, as detected by RT-qPCR. (B) ALP staining and Alizarin Red S staining were performed at days 1 and 10, respectively (magnification, ×100). White arrows indicate areas of ALP activity and calcium deposition. Expression levels of (C) miR-23a-5p and (D) MAPK13, as detected by RT-qPCR. (D) Quantification and (E) representative western blot images of MAPK13 protein expression levels during osteogenic differentiation of hBMSCs, as assessed by western blotting. Data are presented as the mean ± standard deviation. **P<0.01 vs. D1. RT-qPCR, reverse transcription-quantitative polymerase chain reaction; D, day; MAPK13, mitogen-activated protein kinase-13; RUNX2, runt-related transcription factor 2; ALP, alkaline phosphatase; OPN, osteopontin; hBMSCs, human bone marrow-derived mesenchymal stem cells; miR, microRNA.

miR-23a-5p inhibits osteogenic differentiation of hBMSCs

To further investigate whether miR-23a-5p is involved in osteogenic differentiation, synthetic mimics and inhibitors of miR-23a-5p were transfected into hBMSCs. The expression of miR-23a-5p and osteoblast markers were detected by RT-qPCR and western blotting. The results demonstrated that the expression of intracellular miR-23a-5p was significantly increased by miR-23a-5p mimics, and substantially decreased by miR-23a-5p inhibitors (Fig. 2A). In addition, upregulation of miR-23a-5p inhibited osteogenic differentiation, and the mRNA (Fig. 2B) and protein (Fig. 2C) expression levels of the osteoblastic marker genes RUNX2, ALP and OPN were decreased. Furthermore, downregulation expression of miR-23a-5p promoted osteogenic differentiation; the protein (Fig. 2C) and mRNA (Fig. 2D) expression levels of RUNX2, ALP and OPN were increased. Osteogenic differentiation levels were confirmed by ALP and Alizarin Red S staining experiments. When compared with the NC, ALP activity and calcium deposition were not markedly increased in miR-23a-5p mimics, however, a marked increase was observed in the miR-23a-5p inhibitors (Fig. 2E).

Figure 2.

Expression of osteoblastic marker genes in bone marrow-derived mesenchymal stem cells following transfection with mimics and inhibitors of miR-23a-5p. (A) miR-23a-5p expression levels 72 h after transfection. (B) mRNA expression levels of RUNX2, ALP and OPN following transfection with miR-23a-5p mimics. (C) Protein expression levels of RUNX2, ALP and OPN after transfection with miR-23a-5p mimics and inhibitors, as assessed by western blotting. (D) mRNA expression levels of RUNX2, ALP and OPN following transfection with miR-23a-5p inhibitors. (E) Representative images of ALP and Alizarin Red S staining (magnification, ×100). White arrows indicate areas of ALP activity and calcium deposition. Data are presented as the mean ± standard deviation. **P<0.01 vs. NC. RUNX2, runt-related transcription factor 2; ALP, alkaline phosphatase; OPN, osteopontin; miR, microRNA; NC, negative control.

miR-23a-5p directly targets MAPK13

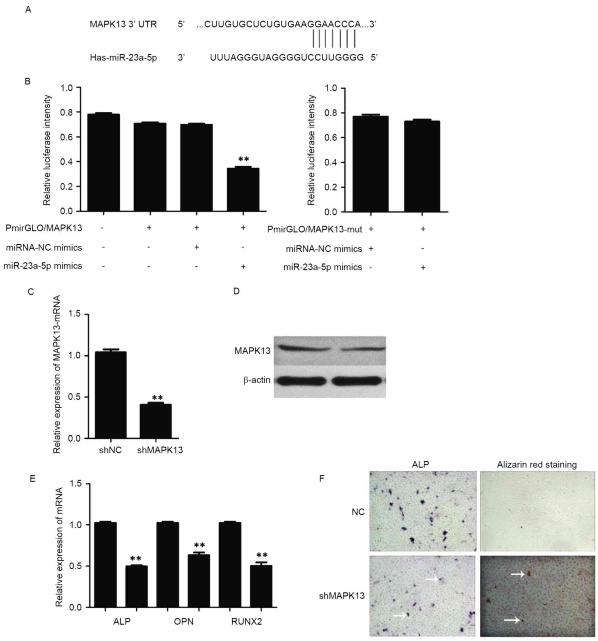
According to TargetScan, PicTar and miRanda prediction analyses, MAPK13 has a putative miR-23a-5p-binding site mapped to the 3′-UTR, and was identified as one of the high-scoring candidate genes for miR-152 targeting (Fig. 3A). To further investigate whether miR-23a-5p directly targets MAPK13, luciferase reporters that contained either a wild-type MAPK13 3′-UTR or a mutant MAPK13 3′-UTR containing mutant sequences of the miR-23a-5p binding site were used (Fig. 3A). The results showed that miR-23a-5p inhibited luciferase activity through the 3′-UTR of MAPK13 compared with the control group (Fig. 3B). In addition, the relative luciferase activity of miR-23a-5p containing the mutated 3′-UTR site or the control group lacking an MAPK13 3′-UTR sequence had no statistically significant difference (Fig. 3B).

Figure 3.

Assessment of miR-23a-5p activity. (A) Putative miR-23a-5p binding sequence in the MAPK13 3′-UTR. (B) Wild-type or mut reporter plasmids and miRNA-NC or miR-23a-5p mimics were co-transfected into hBMSCs. **P<0.01 vs. pmirGLO/MAPK13+miRNA-NC mimics. (C) mRNA and (D) protein expression levels of MAPK13 following transfection with shRNA-NC or shRNA against MAPK13, as assessed by RT-qPCR and western blotting, respectively. (E) mRNA expression levels of RUNX2, ALP and OPN were detected by RT-qPCR, following transfection of hBMSCs with shRNA against MAPK13. **P<0.01 vs. shNC. (F) Representative images of ALP and Alizarin Red S staining (magnification, ×100). White arrows indicate areas of ALP activity and calcium deposition. Data are presented as the mean ± standard deviation. RUNX2, runt-related transcription factor 2; ALP, alkaline phosphatase; OPN, osteopontin; miR, microRNA; NC, negative control; mut, mutant; MAPK13, mitogen activated protein kinase 13; UTR, untranslated region; shRNA, short hairpin RNA; hBMSCs, human bone marrow-derived mesenchymal stem cells; RT-qPCR, reverse transcription-quantitative polymerase chain reaction.

Knockdown of MAPK13 inhibits osteogenic differentiation of hBMSCs

To further investigate the role of MAPK13 on osteogenic differentiation, the expression of MAPK13 was inhibited by transfecting hBMSCs with shRNA against MAPK13. The results demonstrated that the mRNA (Fig. 3C) and protein (Fig. 3D) expression levels of MAPK13 were significantly decreased by the shRNA. The results also indicated that knockdown of MAPK13 inhibited osteogenic differentiation of hBMSCs, as was confirmed by the reduced mRNA expression levels of RUNX2, ALP, OPN (Fig. 3E) and ALP and Alizarin Red S staining experiments. ALP activity and calcium deposition was not markedly altered in the knockdown MAPK13 group when compared with the NC (Fig. 3F).

MAPK13 knockdown inhibits the effect of miR-23a-5p in osteogenic differentiation of hBMSCs

To further investigate whether MAPK13 knockdown inhibits the effect of miR-23a-5p in osteogenic differentiation of hBMSCs, after MAPK13 knockdown, an miR-23a-5p inhibitor was transfected into hBMSCs. Osteoblast markers were detected by RT-qPCR and western blotting. The results demonstrated that miR-23a-5p inhibitors could promote osteogenic differentiation in the NC-MAPK13 knockdown group, which was confirmed by expression of RUNX2, ALP, OPN (Fig. 4A and B). However, osteogenic differentiation levels of hBMSCs in the presence of miR-23a-5p inhibitors were blocked following MAPK13 knockdown (Fig. 4A and B). ALP and Alizarin Red S staining experiments confirmed these results. ALP activity and calcium deposition were not altered in miR-23a-5p inhibitors with MAPK13 knockdown when compared with NCs, however, ALP activity and calcium deposition were markedly increased in miR-23a-5p inhibitors without MAPK13 knockdown (Fig. 4C).

Figure 4.

Investigating MAPK13 knockdown. hBMSCs were transfected with NC+shNC, miR-23a-5p inhibitors+shNC or miR-23a-5p inhibitors+shMAPK13. (A) mRNA and (B) protein expression levels of RUNX2, ALP and OPN, as detected by reverse transcription-quantitative polymerase chain reaction and western blotting, respectively. (C) Representative images of ALP and Alizarin Red S staining (magnification, ×100). White arrows indicate areas of ALP activity and calcium deposition. Data are presented as the mean ± standard deviation. **P<0.01 vs. NC+shNC. RUNX2, runt-related transcription factor 2; ALP, alkaline phosphatase; OPN, osteopontin; miR, microRNA; NC, negative control; sh, short hairpin; MAPK13, mitogen-activated protein kinase-13.

Discussion

The present study identified that miR-23a-5p has a potentially regulative role in the osteogenic differentiation of hBMSCs. The results demonstrated that miR-23a-5p was significantly decreased during the process of osteogenic differentiation. Downregulation of miR-23a-5p in hBMSCs enhanced osteogenic differentiation; however, upregulation of miR-23a-5p in hBMSCs inhibited their osteogenic potential, which was associated with downstream regulation of MAPK13.

miRNAs are a type of small non-coding RNA, as serve as post-transcriptional regulators of target gene expression. Previous studies have demonstrated that microRNAs serve vital roles in regulation of stem cell differentiation into osteoblasts. For example, miR-138 is reduced during the process of osteoblast differentiation of hBMSCs, which targets focal adhesion kinase (FAK) and subsequently suppresses the FAK-extracellular signal-regulated kinase 1/2 signaling pathway (18). miR-20a enhances the osteogenesis level of hBMSCs, which targets peroxisome proliferator-activated receptor-γ, BMP and activing membrane-bound inhibitor homolog and cysteine-rich motor neuron 1 protein, and then suppresses BMP signaling (19). For miR-23a-5p, a study revealed that miR-23a is increased in the bone tissue of osteoporotic patients compared with healthy controls (20). In addition, another study demonstrated that overexpression of miR-23a inhibits osteogenic differentiation of hBMSCs at the cellular, mRNA and protein levels (14), and acts by targeting low-density lipoprotein receptor-related protein 5 (15). These findings support the hypothesis that miR-23a-5p may inhibit osteogenesis.

To further investigate the downstream molecular mechanism of miR-23a-5p during osteogenic differentiation of hBMSCs, the prediction analysis method was used, and the results demonstrated that MAPK13 had a putative miR-23a-5p-binding site mapped to the 3′-UTR. Furthermore, a dual luciferase reporter assay identified MAPK13 as a direct target of miR-23a-5p. In addition, knockdown of MAPK13 blocked the effect of miR-23a-5p in osteogenic differentiation of hBMSCs. Therefore, it was hypothesized that MAPK13 is regulated by miR-23a-5p during osteogenic differentiation.

MAPK13 can encode a member of the MAPK family. MAPKs serve as an integration point of multiple biochemical signals, and are involved in a wide variety of cellular processes such as proliferation, differentiation, transcription regulation and development (21,22). The encoded protein is a p38 MAPK, and has the ability of activating the p38 MAPK signaling pathway (23). Notably, previous studies have reported that altering phosphorylation of the p38 MAPK signaling pathway is involved in osteogenic differentiation of hBMSCs (8,24). The present study demonstrated that MAPK13 is increased in the process of osteogenic differentiation, and knockdown of hBMSCs inhibits osteogenic differentiation of hBMSCs. Therefore, MAPK13 may be promote osteogenic differentiation of hBMSCs.

In conclusion, the present study demonstrated that downregulation of endogenous MAPK13 inhibits the osteogenesis level of hBMSCs, which was similar to the effect of upregulation of miR-23a-5p. In addition, the effects of miR-23a-5p on osteogenic differentiation of hBMSCs could be blocked by MAPK13 shRNA. These results provide evidence that miR-23a-5p inhibits osteogenic differentiation of hBMSCs directly by negatively regulating MAPK13. Therefore, miR-23a-5p serves an important role in the osteogenic differentiation of hBMSCs by targeting MAPK13, which may provide a basis for the treatment of bone injuries, however, further studies are required.

Acknowledgements

The present study was supported by the Health Bureau of Science and Technology Fund Project of Tianjin (grant no. 2013 KZ 032).

References

1 

Pittenger MF, Mackay AM, Beck SC, Jaiswal RK, Douglas R, Mosca JD, Moorman MA, Simonetti DW, Craig S and Marshak DR: Multilineage potential of adult human mesenchymal stem cells. Science. 284:143–147. 1999. View Article : Google Scholar : PubMed/NCBI

2 

Zhao D, Cui D, Wang B, Tian F, Guo L, Yang L, Liu B and Yu X: Treatment of early stage osteonecrosis of the femoral head with autologous implantation of bone marrow-derived and cultured mesenchymal stem cells. Bone. 50:325–330. 2012. View Article : Google Scholar : PubMed/NCBI

3 

Hare JM, Fishman JE, Gerstenblith G, DiFede Velazquez DL, Zambrano JP, Suncion VY, Tracy M, Ghersin E, Johnston PV, Brinker JA, et al: Comparison of allogeneic vs. autologous bone marrow-derived mesenchymal stem cells delivered by transendocardial injection in patients with ischemic cardiomyopathy: The POSEIDON randomized trial. JAMA. 308:2369–2379. 2012. View Article : Google Scholar : PubMed/NCBI

4 

Rodrigues MT, Lee SJ, Gomes ME, Reis RL, Atala A and Yoo JJ: Amniotic fluid-derived stem cells as a cell source for bone tissue engineering. Tissue Eng Part A. 18:2518–2527. 2012. View Article : Google Scholar : PubMed/NCBI

5 

Bandyopadhyay A, Tsuji K, Cox K, Harfe BD, Rosen V and Tabin CJ: Genetic analysis of the roles of BMP2, BMP4, and BMP7 in limb patterning and skeletogenesis. PLoS Genet. 2:e2162006. View Article : Google Scholar : PubMed/NCBI

6 

Hilton MJ, Tu X, Wu X, Bai S, Zhao H, Kobayashi T, Kronenberg HM, Teitelbaum SL, Ross FP, Kopan R and Long F: Notch signaling maintains bone marrow mesenchymal progenitors by suppressing osteoblast differentiation. Nat Med. 14:306–314. 2008. View Article : Google Scholar : PubMed/NCBI

7 

Long F, Chung UI, Ohba S, McMahon J, Kronenberg HM and McMahon AP: Ihh signaling is directly required for the osteoblast lineage in the endochondral skeleton. Development. 131:1309–1318. 2004. View Article : Google Scholar : PubMed/NCBI

8 

Zhou Y, Wu Y, Jiang X, Zhang X, Xia L, Lin K and Xu Y: The effect of quercetin on the osteogenesic differentiation and angiogenic factor expression of bone marrow-derived mesenchymal stem cells. PLoS One. 10:e01296052015. View Article : Google Scholar : PubMed/NCBI

9 

Bartel DP: MicroRNAs: Genomics, biogenesis, mechanism, and function. Cell. 116:281–297. 2004. View Article : Google Scholar : PubMed/NCBI

10 

Thomas M, Lieberman J and Lal A: Desperately seeking microRNA targets. Nat Struct Mol Biol. 17:1169–1174. 2010. View Article : Google Scholar : PubMed/NCBI

11 

Su X, Liao L, Shuai Y, Jing H, Liu S, Zhou H, Liu Y and Jin Y: MiR-26a functions oppositely in osteogenic differentiation of BMSCs and ADSCs depending on distinct activation and roles of Wnt and BMP signaling pathway. Cell Death Dis. 6:e18512015. View Article : Google Scholar : PubMed/NCBI

12 

Ding W, Li J, Singh J, Alif R, Vazquez-Padron RI, Gomes SA, Hare JM and Shehadeh LA: miR-30e targets IGF2-regulated osteogenesis in bone marrow-derived mesenchymal stem cells, aortic smooth muscle cells, and ApoE−/−mice. Cardiovasc Res. 106:131–142. 2015. View Article : Google Scholar : PubMed/NCBI

13 

Qadir AS, Um S, Lee H, Baek K, Seo BM, Lee G, Kim GS, Woo KM, Ryoo HM and Baek JH: miR-124 negatively regulates osteogenic differentiation and in vivo bone formation of mesenchymal stem cells. J Cell Biochem. 116:730–742. 2015. View Article : Google Scholar : PubMed/NCBI

14 

Li T, Li H, Li T, Fan J, Zhao RC and Weng X: MicroRNA expression profile of dexamethasone-induced human bone marrow-derived mesenchymal stem cells during osteogenic differentiation. J Cell Biochem. 115:1683–1691. 2014. View Article : Google Scholar : PubMed/NCBI

15 

Li T, Li H, Wang Y, Li T, Fan J, Xiao K, Zhao RC and Weng X: microRNA-23a inhibits osteogenic differentiation of human bone marrow-derived mesenchymal stem cells by targeting LRP5. Int J Biochem Cell Biol. 72:55–62. 2016. View Article : Google Scholar : PubMed/NCBI

16 

Oskowitz AZ, Lu J, Penfornis P, Ylostalo J, McBride J, Flemington EK, Prockop DJ and Pochampally R: Human multipotent stromal cells from bone marrow and microRNA: Regulation of differentiation and leukemia inhibitory factor expression. Proc Natl Acad Sci USA. 105:pp. 18372–18377. 2008; View Article : Google Scholar : PubMed/NCBI

17 

Livak KJ and Schmittgen TD: Analysis of relative gene expression data using real-time quantitative PCR and the 2(-Delta Delta C(T)) method. Methods. 25:402–408. 2001. View Article : Google Scholar : PubMed/NCBI

18 

Qu B, Xia X, Wu HH, Tu CQ and Pan XM: PDGF-regulated miRNA-138 inhibits the osteogenic differentiation of mesenchymal stem cells. Biochem Biophys Res Commun. 448:241–247. 2014. View Article : Google Scholar : PubMed/NCBI

19 

Zhang JF, Fu WM, He ML, Xie WD, Lv Q, Wan G, Li G, Wang H, Lu G, Hu X, et al: MiRNA-20a promotes osteogenic differentiation of human mesenchymal stem cells by co-regulating BMP signaling. RNA Biol. 8:829–838. 2011. View Article : Google Scholar : PubMed/NCBI

20 

Seeliger C, Karpinski K, Haug AT, Vester H, Schmitt A, Bauer JS and van Griensven M: Five freely circulating miRNAs and bone tissue miRNAs are associated with osteoporotic fractures. J Bone Miner Res. 29:1718–1728. 2014. View Article : Google Scholar : PubMed/NCBI

21 

Wei C, Ren H, Xu L, Li L, Liu R, Zhang L, Zhao F, Lu J, Zhang X and Du L: Signals of Ezh2, Src, and Akt involve in myostatin-Pax7 pathways regulating the myogenic fate determination during the sheep myoblast proliferation and differentiation. PLoS One. 10:e01209562015. View Article : Google Scholar : PubMed/NCBI

22 

Tan FE and Elowitz MB: Brf1 posttranscriptionally regulates pluripotency and differentiation responses downstream of Erk MAP kinase. Proc Natl Acad Sci USA. 111:pp. E1740–E1748. 2014; View Article : Google Scholar : PubMed/NCBI

23 

Yurtsever Z, Scheaffer SM, Romero AG, Holtzman MJ and Brett TJ: The crystal structure of phosphorylated MAPK13 reveals common structural features and differences in p38 MAPK family activation. Acta Crystallogr D Biol Crystallogr. 71:790–799. 2015. View Article : Google Scholar : PubMed/NCBI

24 

Hu N, Feng C, Jiang Y, Miao Q and Liu H: Regulative Effect of Mir-205 on Osteogenic Differentiation of Bone Mesenchymal Stem Cells (BMSCs): Possible role of SATB2/Runx2 and ERK/MAPK pathway. Int J Mol Sci. 16:10491–10506. 2015. View Article : Google Scholar : PubMed/NCBI

Related Articles

  • Abstract
  • View
  • Download
  • Twitter
Copy and paste a formatted citation
Spandidos Publications style
Ren G, Sun J, Li MM, Zhang YD, Li RH and Li YM: MicroRNA-23a-5p regulates osteogenic differentiation of human bone marrow-derived mesenchymal stem cells by targeting mitogen-activated protein kinase-13. Mol Med Rep 17: 4554-4560, 2018.
APA
Ren, G., Sun, J., Li, M., Zhang, Y., Li, R., & Li, Y. (2018). MicroRNA-23a-5p regulates osteogenic differentiation of human bone marrow-derived mesenchymal stem cells by targeting mitogen-activated protein kinase-13. Molecular Medicine Reports, 17, 4554-4560. https://doi.org/10.3892/mmr.2018.8452
MLA
Ren, G., Sun, J., Li, M., Zhang, Y., Li, R., Li, Y."MicroRNA-23a-5p regulates osteogenic differentiation of human bone marrow-derived mesenchymal stem cells by targeting mitogen-activated protein kinase-13". Molecular Medicine Reports 17.3 (2018): 4554-4560.
Chicago
Ren, G., Sun, J., Li, M., Zhang, Y., Li, R., Li, Y."MicroRNA-23a-5p regulates osteogenic differentiation of human bone marrow-derived mesenchymal stem cells by targeting mitogen-activated protein kinase-13". Molecular Medicine Reports 17, no. 3 (2018): 4554-4560. https://doi.org/10.3892/mmr.2018.8452
Copy and paste a formatted citation
x
Spandidos Publications style
Ren G, Sun J, Li MM, Zhang YD, Li RH and Li YM: MicroRNA-23a-5p regulates osteogenic differentiation of human bone marrow-derived mesenchymal stem cells by targeting mitogen-activated protein kinase-13. Mol Med Rep 17: 4554-4560, 2018.
APA
Ren, G., Sun, J., Li, M., Zhang, Y., Li, R., & Li, Y. (2018). MicroRNA-23a-5p regulates osteogenic differentiation of human bone marrow-derived mesenchymal stem cells by targeting mitogen-activated protein kinase-13. Molecular Medicine Reports, 17, 4554-4560. https://doi.org/10.3892/mmr.2018.8452
MLA
Ren, G., Sun, J., Li, M., Zhang, Y., Li, R., Li, Y."MicroRNA-23a-5p regulates osteogenic differentiation of human bone marrow-derived mesenchymal stem cells by targeting mitogen-activated protein kinase-13". Molecular Medicine Reports 17.3 (2018): 4554-4560.
Chicago
Ren, G., Sun, J., Li, M., Zhang, Y., Li, R., Li, Y."MicroRNA-23a-5p regulates osteogenic differentiation of human bone marrow-derived mesenchymal stem cells by targeting mitogen-activated protein kinase-13". Molecular Medicine Reports 17, no. 3 (2018): 4554-4560. https://doi.org/10.3892/mmr.2018.8452
Follow us
  • Twitter
  • LinkedIn
  • Facebook
About
  • Spandidos Publications
  • Careers
  • Cookie Policy
  • Privacy Policy
How can we help?
  • Help
  • Live Chat
  • Contact
  • Email to our Support Team