International Journal of Molecular Medicine is an international journal devoted to molecular mechanisms of human disease.
International Journal of Oncology is an international journal devoted to oncology research and cancer treatment.
Covers molecular medicine topics such as pharmacology, pathology, genetics, neuroscience, infectious diseases, molecular cardiology, and molecular surgery.
Oncology Reports is an international journal devoted to fundamental and applied research in Oncology.
Experimental and Therapeutic Medicine is an international journal devoted to laboratory and clinical medicine.
Oncology Letters is an international journal devoted to Experimental and Clinical Oncology.
Explores a wide range of biological and medical fields, including pharmacology, genetics, microbiology, neuroscience, and molecular cardiology.
International journal addressing all aspects of oncology research, from tumorigenesis and oncogenes to chemotherapy and metastasis.
Multidisciplinary open-access journal spanning biochemistry, genetics, neuroscience, environmental health, and synthetic biology.
Open-access journal combining biochemistry, pharmacology, immunology, and genetics to advance health through functional nutrition.
Publishes open-access research on using epigenetics to advance understanding and treatment of human disease.
An International Open Access Journal Devoted to General Medicine.
Myocardial infarction (MI) can lead to ventricular arrhythmias, heart dysfunction and sudden death (1). Sympathetic neural remodeling, characterized by cardiac nerve sprouting and sympathetic hyperinnervation, serves an important role in these outcomes (2–4). The inflammatory response is a critical aspect of sympathetic neural remodeling post-MI (5), and anti-inflammatory treatments can attenuate sympathetic neural remodeling post-MI (6–8). Thus, attenuating the post-MI inflammatory response may provide an important strategy to delay sympathetic neural remodeling post-MI.
Activin A, a transforming growth factor-β superfamily member, is important in inflammation, by exerting its function through type II (ActR IIA or ActR II–IIB) and type I (ActR IB, ALK4) activin receptors (9). In patients and animals exhibiting heart failure post-MI, activin A levels are increased and correlate with the degree of cardiac dysfunction, and its actions are thought to be inflammatory-mediated (10). In addition, activin A receptor inhibition impairs expression of pro-inflammatory factors and increases expression of anti-inflammatory factors during monocyte differentiation (11). Activin A activates the nuclear factor (NF)-κB pathway in osteoclast precursors (12), and NF-κB also promotes activin A production in bone marrow stromal cells (13). Moreover, inhibition of NF-κB reverses inflammatory-mediated left ventricular remodeling and cardiac dysfunction post-MI (14). Therefore, the authors hypothesized that activin A inhibition can attenuate the inflammatory response post-MI via NF-κB pathway inactivation.
Nerve growth factor (NGF) is a neurotrophin that serves an important role in growth, differentiation and survival of sympathetic adrenergic neurons (15,16). It is synthesized by inflammatory cells (macrophage and myofibroblasts) found within the cardiac peri-infarct zone post-MI, and its synthesis and release are thought to initiate sympathetic nerve sprouting (5). Transgenic overexpression of NGF in mice causes cardiac sympathetic hyperinnervation (17). Activin A regulates macrophage function in vitro and in vivo (18,19). Moreover, activin A stimulates the production of inflammatory mediators [e.g., interleukin (IL)-1β, tumor necrosis factor (TNF)-α, IL-6, nitric oxide and prostanoids] in cultured monocyte/macrophage cell lines (20) and promotes differentiation of fibroblasts into myofibroblasts in human lung fibroblasts, primary renal interstitial fibroblasts and NRK-49F cells (21,22). Therefore, the authors also hypothesized that activin A inhibition could attenuate NGF upregulation post-MI via suppression of the inflammatory response. The paper investigated whether inhibition of activin A could reduce post-MI sympathetic neural remodeling via inhibition of the inflammatory response.
The study was approved by the Ethics Committee of Wuhan University (Wuhan, China). All animal procedures followed the Guidelines for the Care and Use of Laboratory Animals of the Institutional Animal Care and Use Committee of Wuhan University (Wuhan, China), which conform to Guidelines for the Care and Use of Laboratory Animals published by the US National Institutes of Health (NIH Publication no. 85-23, revised 1996; Bethesda, MD, USA). Healthy male Sprague-Dawley rats (weight 200–250 g; 12 h light/dark cycle) were housed under standard conditions with chow and water available ad libitum. Animals were acclimated for 1 week prior to the start of experiments.
Animals were anesthetized by intraperitoneal injection of sodium pentobarbital (40 mg/kg, Sigma-Aldrich; Merck KGaA, Darmstadt, Germany) and subsequently intubated and ventilated using a small animal ventilator. Left thoracotomy was performed, and the left anterior descending artery was ligated as previously described (23). Sham-operated rats underwent the same protocol, but the coronary arteries were not tied. Rats surviving 24 h post-operation were divided into sham, MI, and MI+follistatin-300 (FS) groups (n=6 per group) and subsequently underwent treatment. FS, a natural activin A inhibitor (R&D Systems, Inc., Minneapolis, MN, USA), was dissolved in phosphate-buffered saline (PBS). Rats in the sham and MI groups were given PBS, whereas rats in the MI+FS group were given FS (1 µg) by intraperitoneal injection once a day for 28 days, as previously described (24).
Cardiac function was estimated using transthoracic echocardiography at 28 days post-MI and treatment. Images of the left ventricle were acquired at the level of the papillary muscle (Vevo 770; VisualSonics, Toronto, ON, Canada). Parameters measured included: Left ventricle ejection fraction (LVEF), left ventricle fractional shortening (LVFS), left ventricle end-diastolic dimension (LVEDD), left ventricle end-systolic dimension (LVESD) and heart rate.
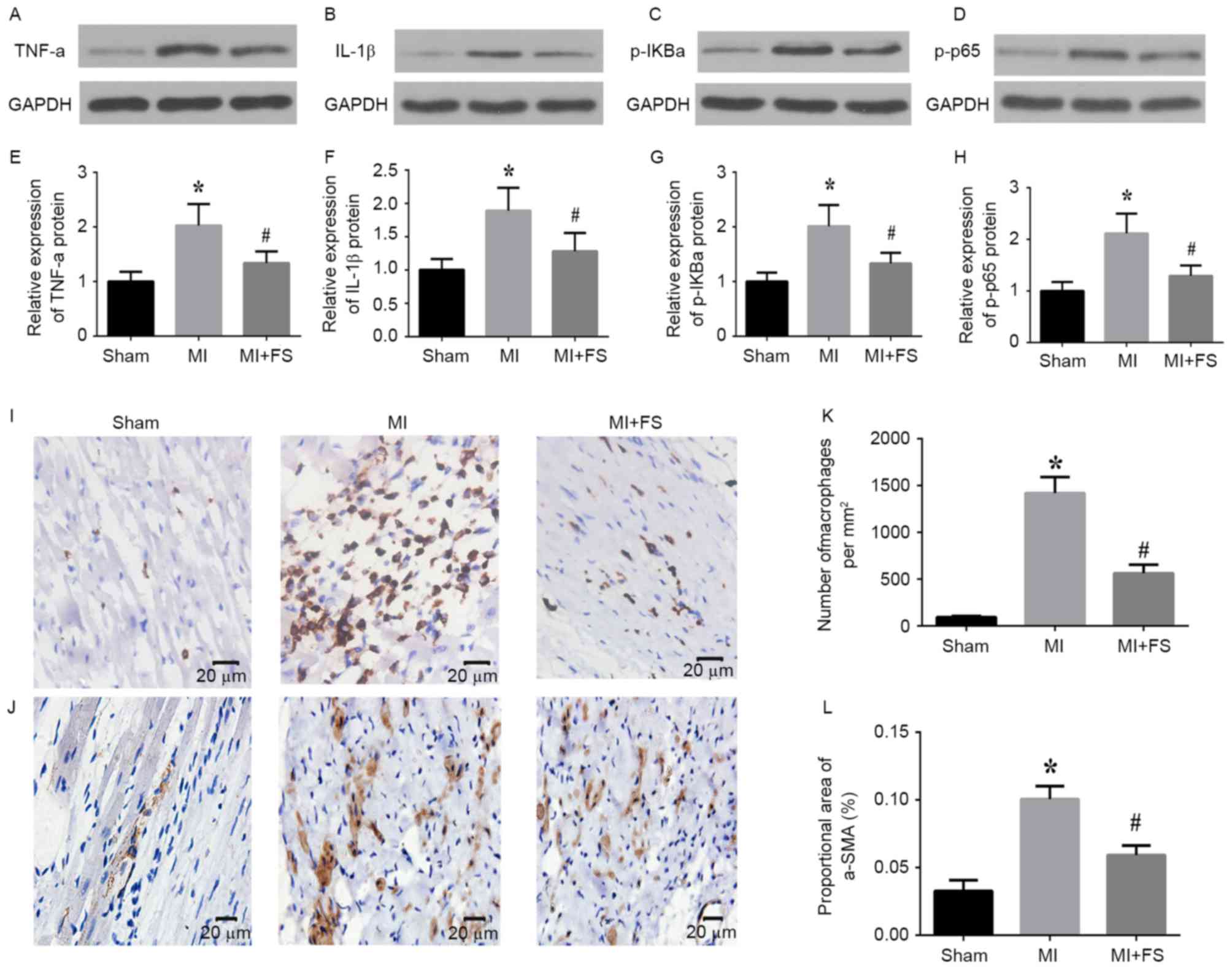
Protein was extracted using radioimmunoprecipitation assay lysate (Beyotime Institute of Biotechnology, Haimen, China) and phenylmethanesulfonyl fluoride (Abcam, Cambridge, MA, USA) from the peri-infarct zone of rat hearts at four weeks post-MI in the MI and MI+FS groups or from the same zone in the sham group. Protein concentrations were determined using bicinchoninic acid method. Briefly, 30 µg protein was loaded on a 5 and 10% SDS-PAGE prior to transfer to polyvinylidene difluoride membranes. Blots were blocked with 3% bovine serum albumin (Beyotime Institute of Biotechnology) for detection with phosphoprotein-specific antibodies) or 5% non-fat milk (for all other antibodies) in Tris-buffered saline containing 0.1% Tween-20 for 1 h at room temperature, and incubated with primary antibodies against activin A (cat. no. AF338; 1:10,000; R&D Systems, Inc.), NGF (cat. no. ab52918; 1:400; Abcam), growth associated protein 43 (GAP43; cat. no. ab75810; 1:100,000; Abcam), tyrosine hydroxylase (TH; cat. no. ab112; 1:200; Abcam), IL-1β (cat. no. ab9722; 1:1,000, Abcam), TNF-α (cat. no. ab6671; 1:500; Abcam), phosphorylated IκBα (cat. no. 2859; p-IκBα; 1:1,000; Cell Signaling Technology, Danvers, MA, USA), and phosphorylated p65 (cat. no. ab86299; p-p65; 1:2,000; Abcam). Anti-rabbit and rabbit anti-goat horseradish peroxidase (HRP)-coupled secondary antibodies were used to detect proteins of interest (cat. no. 7074; 1:2,000; Cell Signaling Technology; and cat. no. BA1060; 1:1,000; Wuhan Boster Biological Technology, Ltd., Wuhan, China; respectively). Blots were developed using an chemiluminescence reagent (Thermo Fisher Scientific, Inc., Waltham, MA, USA) and imaged on a Bio-Rad imaging system (Bio-Rad Laboratories, Inc., Hercules, CA, USA). Relative intensities of the protein of interest were normalized to those in the sham group, which were designated as 100%.
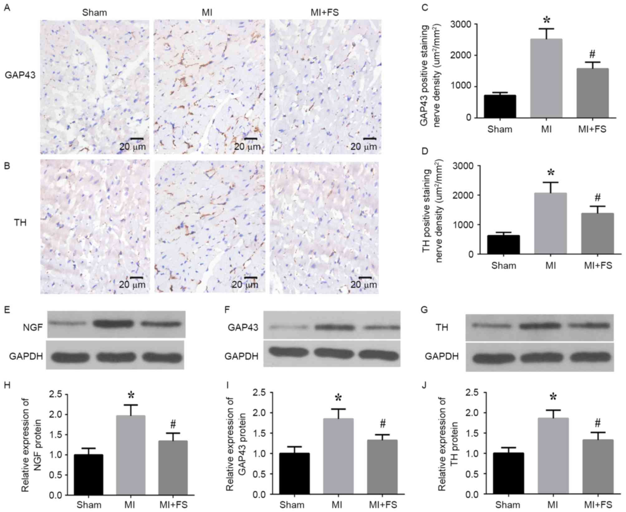
Rats were euthanized and hearts were collected and embedded in paraffin. Peri-infarct zones were analyzed in cardiac tissues from the MI and MI+FS groups or the same zone in the sham group, as previously described (25). Sections were incubated with primary antibodies to: Activin A; (cat. no. AF338; 1:100; R&D Systems, Inc.), ED-1 (macrophage-specific marker; cat. no. ab201340; 1:200; Abcam), α-smooth muscle actin (α-SMA; cat. no. ab5694; 1:100; Abcam), TH (cat. no. ab112; 1:750; Abcam), and GAP43 (cat. no. ab75810; 1:500; Abcam). Anti-rabbit/mouse HRP-conjugated secondary antibodies (cat. nos. 8114 and 8125, respectively; both 1:1,000; Cell Signaling Technology) were used for immunohistochemical staining. Imaging was conducted using an Olympus BX51 microscope (Olympus Corporation, Tokyo, Japan). The number of ED-1-positive cells per field was measured and expressed as an average number of cells per mm2. Nerve density (µm2/mm2) was assessed by calculating TH- and GAP43-positive nerve areas divided by the total area. All imaging analysis was done using Image-Pro Plus 6.0 software (Media Cybernetics, Inc., Rockville, MD, USA).
Blood was collected and serum was analyzed for activin A using the rat activin A ELISA kit (R&D Systems, Inc.).
All data are presented as mean ± standard deviation. Differences in mean values between treatment groups were assessed via one-way analysis of variance using SPSS software (version, 20.0; IBM SPSS, Armonk, NY, USA). P<0.05 was considered to indicate a statistically significant difference.
To assess the effect of FS, activin A expression was assessed in cardiac tissues of rats at four weeks post-MI. Immunohistochemical analyses demonstrated that activin A expression was higher in the MI when compared with the sham group (Fig. 1A). However, activin A expression was lower in the MI+FS compared to the MI group (Fig. 1A). Western blotting and ELISA analyses further validated these findings and showed that activin A protein expression and serum concentrations were significantly greater in rats of the MI group compared to the sham group, but these levels were significantly decreased in rats of the MI+FS vs. MI group (Fig. 1B-D).
To determine the effect of activin A inhibition on the expression of inflammatory cytokines and NF-kB pathway activation, the authors assessed protein levels of TNF-α, IL-1β, p-IκBα and p-p65 in the peri-infarct zone of cardiac tissues of rats at four weeks post-MI. Western blot analyses revealed that TNF-α, IL1-β1, p-IκBα and p-p65 protein levels were significantly increased in the MI compared with sham group, and that this upregulation was significantly attenuated by activin A inhibition (Fig. 1A-H). Immunohistochemical analyses demonstrated that the number of infiltrating macrophages and the proportional area of α-SMA-expressing cells were significantly increased in the peri-infarct zone in the MI vs. sham group, and that this upregulation was significantly decreased in the MI+FS vs. MI group (Fig. 2A-D).
To determine the effect of activin A inhibition on sympathetic neural remodeling, the authors assessed GAP43 and TH expression in the peri-infarct zone of rat cardiac tissues at four weeks post-MI by immunohistochemical staining. It was observed that the density of nerve fibers positive for GAP43 and TH was significantly higher in the MI group than in the sham group, whereas this increase was reversed via activin A inhibition in the MI+FS group (Fig. 3A-D). Western blot analyses validated these findings, indicating that NGF, GAP43 and TH protein levels were considerably increased in the MI group than in the sham group and that this increase was significantly decreased in the MI+FS vs. MI group (Fig. 3E-J).
Echocardiography was performed to evaluate cardiac function in rats four weeks post-MI. The resulting data revealed that LVEDD and LVESD were significantly increased in the MI group compared with that sham group, whereas LVEF and LVFS were significantly decreased in the MI group, when compared with the sham group. However, inhibition of activin A specifically ameliorated the changes in these parameters in rats post-MI (Table I). Notably, heart rate did not differ among the groups at four weeks post-MI (Table I).
Myocardial necrosis due to MI triggers the recruitment of inflammatory cells to the site of myocyte loss, and subsequently promotes secretion and expression of a cascade of cytokines and chemokines (26). This inflammation serves an important role in sympathetic neural remodeling post-MI (5,8). Therefore, blocking the inflammatory response post-MI may provide a strategy to inhibit sympathetic neural remodeling. Activin A is a dimeric protein that is upregulated and associated with inflammation in post-MI heart failure models (10). FS binds activin A with high affinity and can regulate endogenous activin A signaling by inhibiting its interaction with the type II receptor (27). The authors exploited the actions of FS as an activin A inhibitor to assess the effect of activin A inhibition on sympathetic neural remodeling post-MI. The results revealed that FS can be used as a chemical tool to inhibit activin A in vivo and inhibition of activin A can effectively reverse sympathetic neural remodeling by targeting the inflammatory response in order to improve cardiac function post-MI.
Activin A is upregulated in the lipopolysaccharide-induced model of sepsis, and inhibition of activin A downregulates TNF-α and IL-1β expression as well as reduces mortality (28). Activin A also stimulates the production of IL-1β and TNF-α in bone marrow-derived macrophages (20). However, whether activin A can impact IL-1β and TNF-α levels post-MI remains unknown. The present study reported that activin A inhibition can reduce IL-1β and TNF-α protein expression post-MI, demonstrating a key role for activin A in targeting inflammatory mediators during MI. Previous studies have demonstrated that NF-kB is an important target of inflammatory cytokines induced post-MI and contributes to the deleterious cardiac remodeling post-MI (14,29). NF-kB pathways are also direct regulators of inflammation post-MI (30). Increasing evidence suggests a link between activin A production and NF-kB activation (12,13,31). However, whether activin A can impact NF-kB pathway activation post-MI remains unclear. It was demonstrated that activin A inhibition can effectively attenuate the activation of NF-kB targets (p-IκBα and p-p65) in rat hearts post-MI, further demonstrating a key role for activin A in targeting the inflammatory response post-MI.
Aberrant sympathetic sprouting is accompanied by increased NGF expression, which occurs in regions enriched in inflammatory cells (macrophages and myofibroblasts) within the peri-infarct zone of the post-MI heart (5). NGF binds to its receptor P75NTR and activates NF-κB to promote nerve regeneration in Schwan cells (32), and IL-1 induced by macrophages also stimulates local NGF production in nerve injury models (33). Thus, attenuating inflammatory cell or factors in the peri-infarct zone post-MI may reduce NGF production, to attenuate aberrant sympathetic nerve sprouting. Activin A is primarily expressed in monocytes/macrophages during inflammatory responses (34). It regulates macrophage activation and function in inflammatory environments (18,19) and induces inflammatory factors production in monocyte/macrophage cell lines (20). Additionally, activin A promotes differentiation of fibroblasts into myofibroblasts in human lung fibroblasts, primary renal interstitial fibroblasts and NRK-49F cells (21,22). The present results indicated that activin A inhibition can reduce the number of infiltrating macrophages and myofibroblasts as well as NGF production in the peri-infarct zone. It may be deduced that activin A inhibition attenuates infiltration of inflammatory cells and factors post-MI, which may lead to NGF downregulation.
TH- and GAP43-positive nerve fibers are increased post-MI (35), and upregulation of both is thought to represent sympathetic nerve remodeling (36). Activin A may directly impact neuronal cells by inducing neuronal differentiation and survival of human neuroblastomas (37). The present study demonstrated that activin A inhibition attenuated the upregulation of GAP43 and TH expression in rat hearts post-MI. Possible mechanisms for this reduction may be that inhibition of activin A suppresses neuronal sprouting, differentiation and survival to consequently downregulate NGF expression by blocking the inflammatory response. TH expression can be stimulated by activin A in combination with basic fibroblast growth factor in primary neuronal cells and cell lines (38). Activin A can also induce dopamine beta-hydroxylase gene transcription to promote norepinephrine secretion (37), suggesting a direct impact of activin A on sympathetic nerve activity. However, the specific mechanisms underlying the effects of activin A on sympathetic neural remodeling remain to be further explored. Sympathetic neural remodeling plays an important role in heart dysfunction post-MI, and increased activin A levels correlate with the degree of heart dysfunction (10). In the current study, activin A inhibition improved heart function post-MI. The mechanisms for this improved function may relate to the attenuated sympathetic neural remodeling response post-MI.
In conclusion, activin A inhibition can attenuate sympathetic neural remodeling and consequently improve cardiac function post-MI via inhibition of the inflammatory response. These findings suggested that activin A is a potential therapeutic target for sympathetic neural remodeling post-MI.
The authors would like to thanks their colleague Rui Zhao (Wuhan University) for help with data analysis. This work was funded by the: National Key Basic Research Development Program of China (The 973 Program, grant no. 2012CB518604), Natural Science Foundation of China (grant no. 81200139), Fundamental Research Funds for the Central Universities, China (grant no. 2014302020201) and Natural Science Foundation of Hubei Province, China (grant no. 2013CFA117). Funders had no role in the study design, data collection and analysis, decision to publish or preparation of the manuscript.
|
Solomon SD, Zelenkofske S, McMurray JJ, Finn PV, Velazquez E, Ertl G, Harsanyi A, Rouleau JL, Maggioni A, Kober L, et al: Sudden death in patients with myocardial infarction and left ventricular dysfunction, heart failure, or both. N Engl J Med. 352:2581–2588. 2005. View Article : Google Scholar : PubMed/NCBI | |
|
Miyauchi Y, Zhou S, Okuyama Y, Miyauchi M, Hayashi H, Hamabe A, Fishbein MC, Mandel WJ, Chen LS, Chen PS and Karagueuzian HS: Altered atrial electrical restitution and heterogeneous sympathetic hyperinnervation in hearts with chronic left ventricular myocardial infarction: Implications for atrial fibrillation. Circulation. 108:360–366. 2003. View Article : Google Scholar : PubMed/NCBI | |
|
Cao JM, Fishbein MC, Han JB, Lai WW, Lai AC, Wu TJ, Czer L, Wolf PL, Denton TA, Shintaku IP, et al: Relationship between regional cardiac hyperinnervation and ventricular arrhythmia. Circulation. 101:1960–1969. 2000. View Article : Google Scholar : PubMed/NCBI | |
|
Cao JM, Chen LS, KenKnight BH, Ohara T, Lee MH, Tsai J, Lai WW, Karagueuzian HS, Wolf PL, Fishbein MC and Chen PS: Nerve sprouting and sudden cardiac death. Circ Res. 86:816–821. 2000. View Article : Google Scholar : PubMed/NCBI | |
|
Hasan W, Jama A, Donohue T, Wernli G, Onyszchuk G, Al-Hafez B, Bilgen M and Smith PG: Sympathetic hyperinnervation and inflammatory cell NGF synthesis following myocardial infarction in rats. Brain Res. 1124:142–154. 2006. View Article : Google Scholar : PubMed/NCBI | |
|
Yu T, Zhu W, Gu B, Li S, Wang F, Liu M, Wei M and Li J: Simvastatin attenuates sympathetic hyperinnervation to prevent atrial fibrillation during the postmyocardial infarction remodeling process. J Appl Physiol (1985). 113:1937–1944. 2012. View Article : Google Scholar : PubMed/NCBI | |
|
El-Helou V, Proulx C, Gosselin H, Clement R, Mimee A, Villeneuve L and Calderone A: Dexamethasone treatment of post-MI rats attenuates sympathetic innervation of the infarct region. J Appl Physiol (1985). 104:150–156. 2008. View Article : Google Scholar : PubMed/NCBI | |
|
Wernli G, Hasan W, Bhattacherjee A, van Rooijen N and Smith PG: Macrophage depletion suppresses sympathetic hyperinnervation following myocardial infarction. Basic Res Cardiol. 104:681–693. 2009. View Article : Google Scholar : PubMed/NCBI | |
|
Hedger MP and de Kretser DM: The activins and their binding protein, follistatin-diagnostic and therapeutic targets in inflammatory disease and fibrosis. Cytokine Growth Factor Rev. 24:285–295. 2013. View Article : Google Scholar : PubMed/NCBI | |
|
Yndestad A, Ueland T, Øie E, Florholmen G, Halvorsen B, Attramadal H, Simonsen S, Frøland SS, Gullestad L, Christensen G, et al: Elevated levels of activin A in heart failure: Potential role in myocardial remodeling. Circulation. 109:1379–1385. 2004. View Article : Google Scholar : PubMed/NCBI | |
|
González-Domínguez É, Domínguez-Soto Á, Nieto C, Flores-Sevilla JL, Pacheco-Blanco M, Campos-Peña V, Meraz-Ríos MA, Vega MA, Corbí ÁL and Sánchez-Torres C: Atypical activin A and IL-10 production impairs human CD16+ monocyte differentiation into anti-inflammatory macrophages. J Immunol. 196:1327–1337. 2016. View Article : Google Scholar : PubMed/NCBI | |
|
Sugatani T, Alvarez UM and Hruska KA: Activin A stimulates IkappaB-alpha/NFkappaB and RANK expression for osteoclast differentiation, but not AKT survival pathway in osteoclast precursors. J Cell Biochem. 90:59–67. 2003. View Article : Google Scholar : PubMed/NCBI | |
|
Scicchitano MS, McFarland DC, Tierney LA, Boyce RW, Frazier KS, Schwartz LW and Thomas HC: Role of p38 in regulation of hematopoiesis: Effect of p38 inhibition on cytokine production and transcription factor activity in human bone marrow stromal cells. Blood Cells Mol Dis. 40:370–380. 2008. View Article : Google Scholar : PubMed/NCBI | |
|
Onai Y, Suzuki J, Maejima Y, Haraguchi G, Muto S, Itai A and Isobe M: Inhibition of NF-{kappa}B improves left ventricular remodeling and cardiac dysfunction after myocardial infarction. Am J Physiol Heart Circ Physiol. 292:H530–H538. 2007. View Article : Google Scholar : PubMed/NCBI | |
|
Levi-Montalcini R: The nerve growth factor: Its role in growth, differentiation and function of the sympathetic adrenergic neuron. Prog Brain Res. 45:235–258. 1976. View Article : Google Scholar : PubMed/NCBI | |
|
Glebova NO and Ginty DD: Heterogeneous requirement of NGF for sympathetic target innervation in vivo. J Neurosci. 24:743–751. 2004. View Article : Google Scholar : PubMed/NCBI | |
|
Hassankhani A, Steinhelper ME, Soonpaa MH, Katz EB, Taylor DA, Andrade-Rozental A, Factor SM, Steinberg JJ, Field LJ and Federoff HJ: Overexpression of NGF within the heart of transgenic mice causes hyperinnervation, cardiac enlargement, and hyperplasia of ectopic cells. Dev Biol. 169:309–321. 1995. View Article : Google Scholar : PubMed/NCBI | |
|
Soler Palacios B, Estrada-Capetillo L, Izquierdo E, Criado G, Nieto C, Municio C, González-Alvaro I, Sánchez-Mateos P, Pablos JL, Corbí AL and Puig-Kröger A: Macrophages from the synovium of active rheumatoid arthritis exhibit an activin A-dependent pro-inflammatory profile. J Pathol. 235:515–526. 2015. View Article : Google Scholar : PubMed/NCBI | |
|
Samaniego R, Palacios BS, Domiguez-Soto Á, Vidal C, Salas A, Matsuyama T, Sánchez-Torres C, de la Torre I, Miranda-Carús ME, Sánchez-Mateos P and Puig-Kröger A: Macrophage uptake and accumulation of folates are polarization-dependent in vitro and in vivo and are regulated by activin A. J Leukoc Biol. 95:797–808. 2014. View Article : Google Scholar : PubMed/NCBI | |
|
Nüsing RM and Barsig J: Induction of prostanoid, nitric oxide, and cytokine formation in rat bone marrow derived macrophages by activin A. Br J Pharmacol. 127:919–926. 1999. View Article : Google Scholar : PubMed/NCBI | |
|
Yamashita S, Maeshima A, Kojima I and Nojima Y: Activin A is a potent activator of renal interstitial fibroblasts. J Am Soc Nephrol. 15:91–101. 2004. View Article : Google Scholar : PubMed/NCBI | |
|
Ohga E, Matsuse T, Teramoto S, Katayama H, Nagase T, Fukuchi Y and Ouchi Y: Effects of activin A on proliferation and differentiation of human lung fibroblasts. Biochem Biophys Res Commun. 228:391–396. 1996. View Article : Google Scholar : PubMed/NCBI | |
|
Wang Y, Wang S, Wier WG, Zhang Q, Jiang H, Li Q, Chen S, Tian Z, Li Y, Yu X, et al: Exercise improves the dilatation function of mesenteric arteries in postmyocardial infarction rats via a PI3K/Akt/eNOS pathway-mediated mechanism. Am J Physiol Heart Circ Physiol. 299:H2097–H2106. 2010. View Article : Google Scholar : PubMed/NCBI | |
|
Maeshima A, Mishima K, Yamashita S, Nakasatomi M, Miya M, Sakurai N, Sakairi T, Ikeuchi H, Hiromura K, Hasegawa Y, et al: Follistatin, an activin antagonist, ameliorates renal interstitial fibrosis in a rat model of unilateral ureteral obstruction. Biomed Res Int. 2014:3761912014. View Article : Google Scholar : PubMed/NCBI | |
|
Mabe AM, Hoard JL, Duffourc MM and Hoover DB: Localization of cholinergic innervation and neurturin receptors in adult mouse heart and expression of the neurturin gene. Cell Tissue Res. 326:57–67. 2006. View Article : Google Scholar : PubMed/NCBI | |
|
Frangogiannis NG: Regulation of the inflammatory response in cardiac repair. Circ Res. 110:159–173. 2012. View Article : Google Scholar : PubMed/NCBI | |
|
Harrison CA, Gray PC, Vale WW and Robertson DM: Antagonists of activin signaling: Mechanisms and potential biological applications. Trends Endocrinol Metab. 16:73–78. 2005. View Article : Google Scholar : PubMed/NCBI | |
|
Jones KL, Mansell A, Patella S, Scott BJ, Hedger MP, de Kretser DM and Phillips DJ: Activin A is a critical component of the inflammatory response, and its binding protein, follistatin, reduces mortality in endotoxemia. Proc Natl Acad Sci USA. 104:pp. 16239–16244. 2007; View Article : Google Scholar : PubMed/NCBI | |
|
Kumar R, Yong QC and Thomas CM: Do multiple nuclear factor kappa B activation mechanisms explain its varied effects in the heart? Ochsner J. 13:157–165. 2013.PubMed/NCBI | |
|
Brown MA and Jones WK: NF-kappaB action in sepsis: The innate immune system and the heart. Front Biosci. 9:1201–1217. 2004. View Article : Google Scholar : PubMed/NCBI | |
|
Fukushima N, Matsuura K, Akazawa H, Honda A, Nagai T, Takahashi T, Seki A, Murasaki KM, Shimizu T, Okano T, et al: A crucial role of activin A-mediated growth hormone suppression in mouse and human heart failure. PLoS One. 6:e279012011. View Article : Google Scholar : PubMed/NCBI | |
|
Carter BD, Kaltschmidt C, Kaltschmidt B, Offenhäuser N, Böhm-Matthaei R, Baeuerle PA and Barde YA: Selective activation of NF-kappa B by nerve growth factor through the neurotrophin receptor p75. Science. 272:542–545. 1996. View Article : Google Scholar : PubMed/NCBI | |
|
Lindholm D, Heumann R, Meyer M and Thoenen H: Interleukin-1 regulates synthesis of nerve growth factor in non-neuronal cells of rat sciatic nerve. Nature. 330:658–659. 1987. View Article : Google Scholar : PubMed/NCBI | |
|
Phillips DJ, Jones KL, Scheerlinck JY, Hedger MP and de Kretser DM: Evidence for activin A and follistatin involvement in the systemic inflammatory response. Mol Cell Endocrinol. 180:155–162. 2001. View Article : Google Scholar : PubMed/NCBI | |
|
Zhou S, Chen LS, Miyauchi Y, Miyauchi M, Kar S, Kangavari S, Fishbein MC, Sharifi B and Chen PS: Mechanisms of cardiac nerve sprouting after myocardial infarction in dogs. Circ Res. 95:76–83. 2004. View Article : Google Scholar : PubMed/NCBI | |
|
Wu X, Jiang H, Yu L, Hu X and Liu W: Desipramine pretreatment improves sympathetic remodeling and ventricular fibrillation threshold after myocardial ischemia. J Biomed Biotechnol. 2012:7329092012. View Article : Google Scholar : PubMed/NCBI | |
|
Suzuki K, Kobayashi T, Funatsu O, Morita A and Ikekita M: Activin A induces neuronal differentiation and survival via ALK4 in a SMAD-independent manner in a subpopulation of human neuroblastomas. Biochem Biophys Res Commun. 394:639–645. 2010. View Article : Google Scholar : PubMed/NCBI | |
|
Bao YL, Tsuchida K, Liu B, Kurisaki A, Matsuzaki T and Sugino H: Synergistic activity of activin A and basic fibroblast growth factor on tyrosine hydroxylase expression through Smad3 and ERK1/ERK2 MAPK signaling pathways. J Endocrinol. 184:493–504. 2005. View Article : Google Scholar : PubMed/NCBI |