Spandidos Publications Logo
  • About
    • About Spandidos
    • Aims and Scopes
    • Abstracting and Indexing
    • Editorial Policies
    • Reprints and Permissions
    • Job Opportunities
    • Terms and Conditions
    • Contact
  • Journals
    • All Journals
    • Oncology Letters
      • Oncology Letters
      • Information for Authors
      • Editorial Policies
      • Editorial Board
      • Aims and Scope
      • Abstracting and Indexing
      • Bibliographic Information
      • Archive
    • International Journal of Oncology
      • International Journal of Oncology
      • Information for Authors
      • Editorial Policies
      • Editorial Board
      • Aims and Scope
      • Abstracting and Indexing
      • Bibliographic Information
      • Archive
    • Molecular and Clinical Oncology
      • Molecular and Clinical Oncology
      • Information for Authors
      • Editorial Policies
      • Editorial Board
      • Aims and Scope
      • Abstracting and Indexing
      • Bibliographic Information
      • Archive
    • Experimental and Therapeutic Medicine
      • Experimental and Therapeutic Medicine
      • Information for Authors
      • Editorial Policies
      • Editorial Board
      • Aims and Scope
      • Abstracting and Indexing
      • Bibliographic Information
      • Archive
    • International Journal of Molecular Medicine
      • International Journal of Molecular Medicine
      • Information for Authors
      • Editorial Policies
      • Editorial Board
      • Aims and Scope
      • Abstracting and Indexing
      • Bibliographic Information
      • Archive
    • Biomedical Reports
      • Biomedical Reports
      • Information for Authors
      • Editorial Policies
      • Editorial Board
      • Aims and Scope
      • Abstracting and Indexing
      • Bibliographic Information
      • Archive
    • Oncology Reports
      • Oncology Reports
      • Information for Authors
      • Editorial Policies
      • Editorial Board
      • Aims and Scope
      • Abstracting and Indexing
      • Bibliographic Information
      • Archive
    • Molecular Medicine Reports
      • Molecular Medicine Reports
      • Information for Authors
      • Editorial Policies
      • Editorial Board
      • Aims and Scope
      • Abstracting and Indexing
      • Bibliographic Information
      • Archive
    • World Academy of Sciences Journal
      • World Academy of Sciences Journal
      • Information for Authors
      • Editorial Policies
      • Editorial Board
      • Aims and Scope
      • Abstracting and Indexing
      • Bibliographic Information
      • Archive
    • International Journal of Functional Nutrition
      • International Journal of Functional Nutrition
      • Information for Authors
      • Editorial Policies
      • Editorial Board
      • Aims and Scope
      • Abstracting and Indexing
      • Bibliographic Information
      • Archive
    • International Journal of Epigenetics
      • International Journal of Epigenetics
      • Information for Authors
      • Editorial Policies
      • Editorial Board
      • Aims and Scope
      • Abstracting and Indexing
      • Bibliographic Information
      • Archive
    • Medicine International
      • Medicine International
      • Information for Authors
      • Editorial Policies
      • Editorial Board
      • Aims and Scope
      • Abstracting and Indexing
      • Bibliographic Information
      • Archive
  • Articles
  • Information
    • Information for Authors
    • Information for Reviewers
    • Information for Librarians
    • Information for Advertisers
    • Conferences
  • Language Editing
Spandidos Publications Logo
  • About
    • About Spandidos
    • Aims and Scopes
    • Abstracting and Indexing
    • Editorial Policies
    • Reprints and Permissions
    • Job Opportunities
    • Terms and Conditions
    • Contact
  • Journals
    • All Journals
    • Biomedical Reports
      • Information for Authors
      • Editorial Policies
      • Editorial Board
      • Aims and Scope
      • Abstracting and Indexing
      • Bibliographic Information
      • Archive
    • Experimental and Therapeutic Medicine
      • Information for Authors
      • Editorial Policies
      • Editorial Board
      • Aims and Scope
      • Abstracting and Indexing
      • Bibliographic Information
      • Archive
    • International Journal of Epigenetics
      • Information for Authors
      • Editorial Policies
      • Editorial Board
      • Aims and Scope
      • Abstracting and Indexing
      • Bibliographic Information
      • Archive
    • International Journal of Functional Nutrition
      • Information for Authors
      • Editorial Policies
      • Editorial Board
      • Aims and Scope
      • Abstracting and Indexing
      • Bibliographic Information
      • Archive
    • International Journal of Molecular Medicine
      • Information for Authors
      • Editorial Policies
      • Editorial Board
      • Aims and Scope
      • Abstracting and Indexing
      • Bibliographic Information
      • Archive
    • International Journal of Oncology
      • Information for Authors
      • Editorial Policies
      • Editorial Board
      • Aims and Scope
      • Abstracting and Indexing
      • Bibliographic Information
      • Archive
    • Medicine International
      • Information for Authors
      • Editorial Policies
      • Editorial Board
      • Aims and Scope
      • Abstracting and Indexing
      • Bibliographic Information
      • Archive
    • Molecular and Clinical Oncology
      • Information for Authors
      • Editorial Policies
      • Editorial Board
      • Aims and Scope
      • Abstracting and Indexing
      • Bibliographic Information
      • Archive
    • Molecular Medicine Reports
      • Information for Authors
      • Editorial Policies
      • Editorial Board
      • Aims and Scope
      • Abstracting and Indexing
      • Bibliographic Information
      • Archive
    • Oncology Letters
      • Information for Authors
      • Editorial Policies
      • Editorial Board
      • Aims and Scope
      • Abstracting and Indexing
      • Bibliographic Information
      • Archive
    • Oncology Reports
      • Information for Authors
      • Editorial Policies
      • Editorial Board
      • Aims and Scope
      • Abstracting and Indexing
      • Bibliographic Information
      • Archive
    • World Academy of Sciences Journal
      • Information for Authors
      • Editorial Policies
      • Editorial Board
      • Aims and Scope
      • Abstracting and Indexing
      • Bibliographic Information
      • Archive
  • Articles
  • Information
    • For Authors
    • For Reviewers
    • For Librarians
    • For Advertisers
    • Conferences
  • Language Editing
Login Register Submit
  • This site uses cookies
  • You can change your cookie settings at any time by following the instructions in our Cookie Policy. To find out more, you may read our Privacy Policy.

    I agree
Search articles by DOI, keyword, author or affiliation
Search
Advanced Search
presentation
Molecular Medicine Reports
Join Editorial Board Propose a Special Issue
Print ISSN: 1791-2997 Online ISSN: 1791-3004
Journal Cover
April-2019 Volume 19 Issue 4

Full Size Image

Sign up for eToc alerts
Recommend to Library

Journals

International Journal of Molecular Medicine

International Journal of Molecular Medicine

International Journal of Molecular Medicine is an international journal devoted to molecular mechanisms of human disease.

International Journal of Oncology

International Journal of Oncology

International Journal of Oncology is an international journal devoted to oncology research and cancer treatment.

Molecular Medicine Reports

Molecular Medicine Reports

Covers molecular medicine topics such as pharmacology, pathology, genetics, neuroscience, infectious diseases, molecular cardiology, and molecular surgery.

Oncology Reports

Oncology Reports

Oncology Reports is an international journal devoted to fundamental and applied research in Oncology.

Experimental and Therapeutic Medicine

Experimental and Therapeutic Medicine

Experimental and Therapeutic Medicine is an international journal devoted to laboratory and clinical medicine.

Oncology Letters

Oncology Letters

Oncology Letters is an international journal devoted to Experimental and Clinical Oncology.

Biomedical Reports

Biomedical Reports

Explores a wide range of biological and medical fields, including pharmacology, genetics, microbiology, neuroscience, and molecular cardiology.

Molecular and Clinical Oncology

Molecular and Clinical Oncology

International journal addressing all aspects of oncology research, from tumorigenesis and oncogenes to chemotherapy and metastasis.

World Academy of Sciences Journal

World Academy of Sciences Journal

Multidisciplinary open-access journal spanning biochemistry, genetics, neuroscience, environmental health, and synthetic biology.

International Journal of Functional Nutrition

International Journal of Functional Nutrition

Open-access journal combining biochemistry, pharmacology, immunology, and genetics to advance health through functional nutrition.

International Journal of Epigenetics

International Journal of Epigenetics

Publishes open-access research on using epigenetics to advance understanding and treatment of human disease.

Medicine International

Medicine International

An International Open Access Journal Devoted to General Medicine.

Journal Cover
April-2019 Volume 19 Issue 4

Full Size Image

Sign up for eToc alerts
Recommend to Library

  • Article
  • Citations
    • Cite This Article
    • Download Citation
    • Create Citation Alert
    • Remove Citation Alert
    • Cited By
  • Similar Articles
    • Related Articles (in Spandidos Publications)
    • Similar Articles (Google Scholar)
    • Similar Articles (PubMed)
  • Download PDF
  • Download XML
  • View XML
Article

Preliminary study on the role of miR‑148a and DNMT1 in the pathogenesis of acute myeloid leukemia

  • Authors:
    • Xiao‑Xue Wang
    • Heyang Zhang
    • Yan Li
  • View Affiliations / Copyright

    Affiliations: Department of Hematology, The First Hospital, China Medical University, Shenyang, Liaoning 110001, P.R. China
  • Pages: 2943-2952
    |
    Published online on: January 30, 2019
       https://doi.org/10.3892/mmr.2019.9913
  • Expand metrics +
Metrics: Total Views: 0 (Spandidos Publications: | PMC Statistics: )
Metrics: Total PDF Downloads: 0 (Spandidos Publications: | PMC Statistics: )
Cited By (CrossRef): 0 citations Loading Articles...

This article is mentioned in:



Abstract

MicroRNA (miR)‑148a is differentially expressed in numerous malignant tumors and it was identified to regulate tumor growth, cell proliferation, apoptosis, angiogenesis and drug resistance via the regulation of the expression levels of its target genes. However, the biological function of miR‑148a in acute myeloid leukemia (AML) and its molecular mechanisms of action remain unclear. In the present study, the expression levels of miR‑148a and DNA methyltransferase 1 (DNMT1) were detected using reverse transcription‑quantitative polymerase chain reaction (PCR) and western blotting. Methylation‑specific PCR was used to detect the methylation levels in the miR‑148a promoter. The effects of miR‑148a on cell proliferation and apoptosis were assessed by Cell Counting kit‑8 or flow cytometry assays, respectively. A dual‑luciferase reporter assay was performed to investigate the association between miR‑148a and DNMT1. Patients with AML exhibited an increased expression level of miR‑148a, whereas the expression level of DNMT1 was identified to be decreased compared with healthy control subjects. In AML cell lines, the methylation state of miR‑148 promoter was significantly increased compared with normal cells. Following knockdown of DNMT1 in U937 cells, the expression level of miR‑148a increased significantly, whereas the methylation level of the miR‑148a promoter decreased. The mRNA and protein expression levels of DNMT1 decreased following transfection with miR‑148a mimics in U937 cells. Conversely, transfection with miR‑148a inhibitor in Kasumi‑1 cells led to an increase in the expression level of DNMT. Dual‑luciferase reporter assays suggested that DNMT1 was one of the direct target genes of miR‑148a. Overexpression of miR‑148a inhibited cell proliferation and promoted apoptosis. Inhibition of DNMT1 led to a decreased methylation level of the 5'‑cytosine‑phosphate‑guanine‑3' islands in the miR‑148a promoter, thus increasing the expression level of miR‑148a. DNMT1 was identified to be a downstream target of miR‑148a, and was negatively regulated by miR‑148a in AML cell lines, suggesting that miR‑148a and DNMT1 form a mutual negative feedback loop.

Introduction

Acute myeloid leukemia (AML) is a clonal malignant proliferative disease affecting the hematopoietic system (1). The etiology of AML is unclear and the prognosis for AML remains poor (2). Novel therapeutic targets and markers for the pathogenesis of AML are therefore required to improve the effectiveness of novel strategies to treat AML.

A previous study demonstrated that microRNA (miRNA)-148a is dysregulated in numerous neoplastic diseases, and serves important roles in various biological processes (3). In our previous study, it was identified that the expression of miRNA (miR)-148a was decreased in patients with AML compared with healthy control subjects, and the decrease in the expression level of miR-148a was associated with genetic mutations and aberrant karyotypes (4). Although an increased expression level of miR-148a was identified to be associated with a decreased risk of relapse, the biological function of miR-148a in AML and the mechanism of action of miR-148a remain unclear.

Epigenetic abnormalities are present in various malignant tumors of the hematopoietic system (5,6). Therefore, reversing the methylation state represents a promising approach for the treatment of malignant hematological diseases (7). DNA methyltransferase 1 (DNMT1) is one of the most important DNA methyltransferases and serves a role in the progression of numerous types of cancer, by maintaining the hypermethylation of the promoters of tumor suppressor genes (8,9). Previous studies demonstrated that the expression level of miR-148a was regulated by the methylation state of the 5′-cytosine-phosphate-guanine-3′ (CpG) islands in its promoter (10). Furthermore, DNMT1 may be involved in the regulation of the methylation state of CpG islands and may promote the downregulation of miR-148a expression (11). In addition, previous studies identified that DNMT1 was a potential target gene of miR-148a, thus DNMT1 may be directly regulated by miR-148a (12,13). Based on these previous studies, it was hypothesized that miR-148a and DNMT1 may form a mutual negative feedback loop.

The present study aimed to investigate the expression levels of miR-148a and DNMT1 in AML, in order to identify the mechanism underlying the decreased expression of miR-148a in AML cell lines, and to examine the association between DNMT1 and miR-148a. Additionally, a preliminary study investigating the biological function of miR-148a in AML was conducted.

Patients and methods

Study population

The present study was performed between June 2014 and March 2015. In total, 80 patients with newly diagnosed AML were enrolled. The patients had a median age of 45 years (range, 18–68 years), and the female to male ratio was 2:3. Additionally, 20 healthy subjects were enrolled as the control group. The median age of the healthy group was 47 years (range, 21–69 years) with a female to male ratio of 2:3. All subjects were enrolled at The First Hospital of China Medical University (Shenyang, China). Healthy subjects in the present study exhibited no history of tumor diseases and no antitumor drugs had been administered to them. Only adults between 18 and 68 years of age were been included in the study, and patients with history of other malignancies were excluded. The diagnosis and classification of patients with AML were based on the French-American-British (13) and the World Health Organization criteria (14,15).

Sampling of bone marrow

The bone marrow samples used in the study were collected from the patients and the healthy individuals for clinical diagnostic tests. No additional samples were collected from the enrolled patients. The Ethics Committee of The First Hospital of China Medical University approved the present study. All participants signed a written informed consent form prior to the bone marrow aspiration. Bone marrow mononuclear cells were isolated using Ficoll-Hypaque density gradient centrifugation (2,000 × g for 10 min at room temperature).

Cell culture

The human leukemia cell lines U937, THP1 and Kasumi-1 were obtained from the Hematological Laboratory of China Medical University (Shenyang, China), and maintained at 37°C in an atmosphere containing 5% CO2 in RPMI-1640 medium (Gibco; Thermo Fisher Scientific, Inc., Waltham, MA, USA) containing 10% fetal bovine serum (Gibco; Thermo Fisher Scientific, Inc.).

Transient transfection of DNMT1 shRNA, miR-148a mimics and miR-148a inhibitor

U937 and Kasumi-1 cells were cultured in RPMI-1640 medium at a density of 1×106 cells/ml and were transfected with miR-148a mimics (50 nM), miR-148a inhibitor (50 nM), short hairpin RNA targeting DNMT1 (DNMT-shRNA; 25 ng/µl) or the negative control (NC)-miR (50 nM) for 24 h using the HiGene transfection reagent (Applygen Technologies, Inc., Beijing, China), according to the manufacturer's protocol. The culture medium was changed 4 h following transfection. The sequences of a subset of the oligonucleotides used in the present study were previously published (10).

The oligonucleotide sequences used were as follows: DNMT1-shRNA-1, 5′-GAGCCACAGATGCTGACAA-3′; DNMT1-shRNA-2, 5′-GCCTGAGTGTGGGAAATGT-3′; DNMT1-shRNA-3, 5′-GCCTTCACGTTCAACATCA-3′; miR-148a mimics, 5′-UCAGUGCACUACAGAACUUUGU-3′ and 5′-AAAGUUCUGUAGUGCACUGAUU-3′; miR-NC, 5′-UUCUCCGAACGUGUCACGUTT-3′ and 5′-ACGUGACACGUUCGGAGAATT-3′; and miR-148a inhibitor, 5′-AAAGUUCUGUAGUGCACUGAUU-3′.

Extraction of total RNA and reverse transcription (RT)

Total RNA was extracted from bone marrow samples and AML cell lines using RNAiso Plus (Takara Bio, Inc., Otsu, Japan), according to the manufacturer's protocol. The RNA concentration and the ratio of absorbance at 260 and 280 nm were measured using a spectrophotometer. A portion of the total RNA (2 µl) was used as a template for the synthesis of cDNA using 1 µl Moloney Murine Leukemia Virus (M-MLV) Reverse Transcriptase (Promega Corporation, Madison, WI, USA) mixed with 5 µl M-MLV 5X Reaction Buffer (Promega Corporation), 1 µl recombinant RNasin® ribonuclease inhibitor (Takara Bio, Inc.), 1.25 µl of each nucleotide (10 mM; Thermo Fisher Scientific, Inc.) and 1.5 µl random hexamers (50 µM; Thermo Fisher Scientific, Inc.), in a total volume of 20 µl. The RT reaction was performed using three sequential incubations at 75°C for 10 min, at 37°C for 50 min and at 70°C for 15 min. The cDNA was subsequently stored at −20°C. Part of the total RNA was polyadenylated using the Poly(A) Tailing kit (Thermo Fisher Scientific, Inc.); the reaction was performed at 37°C for 30 min, according to the manufacturer's protocol. The miRNA was extracted using phenol-chloroform (Thermo Fisher Scientific, Inc.) and ethanol precipitation. Subsequently, 5 µg total miRNA was used as a template for the synthesis of cDNA according to the aforementioned RT protocol.

RT-quantitative polymerase chain reaction (RT-qPCR)

RT-qPCR was performed using an ABI 7500 real-time PCR system (Applied Biosystems; Thermo Fisher Scientific, Inc.) with a SYBR Green PCR reaction mix (Takara Bio, Inc.). The reaction was incubated in a 96-well optical plate and performed as follows: Initial denaturation at 95°C for 30 sec, followed by 40 amplification cycles of 95°C for 35 sec and 60°C for 34 sec. The sequences of the primers used for qPCR analysis were as follows: miR-148a-forward (F), 5′-TCAGTGCACTACAGAACTTTGT-3′ and miR-148a-reverse (R), 5′-GCTGTCAACGATACGCTACGT-3′; RNA, U6 small nuclear 1 (U6)-F, 5′-CGCTTCGGCAGCACATATAC-3′ and U6-R, 5′-TTCACGAATTTGCGTGTCAT-3′; DNMT1-F, 5′-AGACTACGCGAGATTCGAGTC-3′ and DNMT1-R, 5′-TTGGTGGCTGAGTAGTAGAGG-3′; β-actin-F 5′-CTTAGTTGCGTTACACCCTTTCTTG-3′ and β-actin-R, 5′-CTGTCACCTTCACCGTTCCAGTTT-3′. The relative expression levels of miR-148a and DNMT1 were calculated using the 2−ΔΔCq method (16). U6 and β-actin were used as reference genes. Cells from healthy patients presenting a median level of expression of miR-148a were used as the control group to investigate the relative expression level of DNMT1 and miR-148a in AML cell lines.

Methylation-specific PCR (MSP)

The methylation status of the miR-148a promoter region was determined by performing MSP using bisulfite-modified DNA. Genomic DNA was extracted using a DNA Extraction kit (Axygen; Corning Inc., Corning, NY, USA). Bisulfite treatment was performed using the EZ DNA methylation kit (Zymo Research Corp., Irvine, CA, USA). In total, two primer sets were used to amplify the promoter region of the miR-148a gene that contained a number of CpG islands; one primer set specifically amplified the methylated sequence [miR-148a-methylated (M)-F, 5′-TGATTCGTTTTATTATCGGTC-3′ and miR-148a-M-R, 5′-AACACTAACGACATCGACG-3′], and a second primer set was used to specifically amplify the unmethylated sequence [miR-148a-unmethylated (U)-F, 5′-TATGATTTGTTTTATTATTGGTT-3′ and miR-148a-U-R, 5′-AACACTAACAACATCAACAACC-3′]. The PCRs for miR-148a-M and miR-148a-U were performed using DNA from bone marrow and AML cell line in a volume of 20 µl containing 10 µl 2X Taq PCR master-mix (Qiagen, Inc., Valencia, CA, USA), 2 µl modified DNA, 1 µl F primer, 1 µl R primer and 6 µl double-distilled water. Amplification was performed in a thermocycler, and the thermocycling conditions were as follows: Initial denaturation at 95°C for 5 min, followed by 40 cycles of 95°C for 30 sec, 52°C for 30 sec, 72°C for 45 sec and a final extension at 72°C for 10 min. DNA was separated by electrophoresis on a 1.5% agarose gel and visualized using ethidium bromide. Densitometry was performed using ImageJ software (version 1.8.0; National Institutes of Health, Bethesda, MD, USA). DNA extracted from U937 cells treated with 5-Azacytidine (Sigma-Aldrich; Merck KGaA, Darmstadt, Germany) was used as the negative control. The methyltransferase inhibitor 5-Azacytidine was freshly resuspended in DMSO according to the manufacturer's protocol. The suspension was further diluted to the working concentration of 10 µM. Cells were treated with media containing 5-Azacytidine for 72 h at 37°C, and media was replaced every 24 h. DNA extracted from U937 cells and treated with a CpG methyltransferase kit (New England BioLabs, Inc., Ipswich, MA, USA) was used as the methylated positive control. cDNA (1 µl) was mixed with 1 µl methyltransferase, 5 µl S-Adenosyl methionine (1,600 µM; New England BioLabs, Inc.), 5 µl 10X methyltransferase reaction buffer provided in the kit and nuclease-free water up to 50 µl. The reaction was incubated at 37°C for 1 h and was stopped by incubation at 65°C for 20 min.

Bisulfite-based DNA methylation sequencing

To determine the methylation status of the CpG islands in the promoter region of miR-148a, the DNA sequence upstream of miR-148a locus, consisting of 399 nucleotides (nt), was sequenced. The bisulfite sequencing of miR-148a promoter was performed using the following primers: F, 5′-ATAAGTTAGAGTGAGTTAGTTGTTGGT-3′ and R, 5′-TCCTACAAATATATTCCCCCAC-3′ (11). The bisulfite sequencing analysis included a bisulfite treatment followed by PCR using DNA extracted from bone marrow and AML cell lines as template and Taq DNA polymerase (Beijing Solarbio Science & Technology Co., Ltd.). The reaction was performed using the following thermocycling conditions: Initial denaturation at 98°C for 4 min, followed by 40 cycles at 94°C for 45 sec, 66°C for 45 sec and a final extension at 72°C for 1 min. Subsequently, electrophoresis, ligation of the amplicon into a plasmid, transformation, extraction of plasmids and sequencing were performed. In total, five plasmids were sequenced for each sample. The sequencing was performed by Sangon Biotech Co., Ltd. (Shanghai, China) to identify the methylation status of the CpG islands in the promoter of miR-148a.

Western blotting

Total protein was extracted from leukemia cell lines using radioimmunoprecipitation lysis buffer containing a protease inhibitor. The protein concentration in the lysates was measured using a bicinchoninic acid assay kit (Beijing Solarbio Science & Technology Co., Ltd., Beijing, China), and a total of 20 µg protein mixed with 1X SDS loading buffer was loaded in each lane. The proteins in the lysates were subsequently separated by 8% SDS-PAGE and transferred onto polyvinylidene fluoride membranes (EMD Millipore, Billerica, MA, USA). To inhibit nonspecific binding, the membranes were blocked at room temperature for 2 h in 5% skim milk. The membranes were subsequently incubated for 12 h at 4°C with an antibody recognizing DNMT1 (1:1,000; cat. no. sc-2,71,729; Santa Cruz Biotechnology, Inc., Dallas, TX, USA), BCL2, apoptosis regulator (BCL2; 1:2,000; cat. no. 2872), BCL2 associated X, apoptosis regulator (BAX; 1:1,000; cat. no. 2774; both Cell Signaling Technology, Inc., Danvers, MA, USA) and active caspase 3 (CASP3; 1:2,000; cat. no. 1476-1; Abcam, Cambridge, UK). Peroxidase-conjugated goat anti-mouse (1:5,000; cat. no. 610-1302), anti-rabbit (1:5,000; cat. no. 611-1302; both Rockland Immunochemicals, Inc., Limerick, PA, USA) secondary antibodies were incubated at room temperature for 1 h, and electrochemiluminescence western blotting detection reagents were used to visualize the target proteins (New England BioLabs, Inc.). The signals were quantified with a Bio Image Intelligent Quantifier (Berthold Technologies GmbH & Co. KG, Bad Wildbad, Germany). An anti-β-actin antibody (1:1,000; cat. no. sc-4,7778; Santa Cruz Biotechnology, Inc.) was used to detect β-actin, used as the protein loading control.

Dual-luciferase reporter assay

The plasmids pmirGLO-DNMT1-3′-untranslated region (UTR) and pmirGLO-DNMT1-mutant (Mut)-3′-UTR (Wanleibio Co., Ltd., Shanghai, China) were constructed to perform a dual-luciferase reporter assay. U937 cells (5×105cells/well) were cultured in six-well plates. The cells were subsequently transfected with pmirGLO-DNMT1-3′-UTR or pmirGLO-DNMT1-Mut-3′-UTR plasmids using the HiGene transfection reagent, according to the manufacturer's protocol. Following a 24-h incubation, the luciferase activity was measured using the Dual-Luciferase Reporter Assay System (Promega Corporation). Renilla luciferase activity was used to normalize the firefly luciferase activity. All experiments were performed in triplicate.

Cell proliferation assay

Cell proliferation was determined using the Cell Counting kit-8 (CCK-8; Sigma-Aldrich; Merck KGaA). The cells were seeded at a density of 5×105 cells/well in 96-well culture plates and transfected with miR-148a mimics, miR-148a inhibitor or the negative control. Cell proliferation was assessed at 0, 24, 48 and 72 h. The CCK-8 reagent was added and incubated at 37°C for 1 h. The absorbance was determined using a microplate reader (Thermo Fisher Scientific, Inc.) at 450 nm. All experiments were performed using three biological replicates and were repeated at least three times.

Apoptosis assay

The number of apoptotic cells was quantified using the Annexin V-Fluorescein Isothiocyanate Apoptosis Detection kit (Wanleibio Co., Ltd.), according to the manufacturer's protocol. Early apoptotic cells were defined as Annexin V-positive and propidium iodide (PI)-negative cells. Late apoptotic cells were defined as Annexin V-positive and PI-positive cells. Flow cytometric analyses were performed using a flow cytometer (Becton, Dickinson and Company, Franklin Lakes, NJ, USA) and the FlowJo software (version 10.5.3; FlowJo LLC, Ashland, OR, USA). The experiments were repeated three times.

Cell cycle analysis

To perform cell cycle analyses, a Cell Cycle Detection kit (Wanleibio Co., Ltd.) was used. The cells were washed twice with PBS and subsequently fixed in 70% ethanol at 4°C for 4 h. Following fixation, the cells were washed with PBS and incubated with 100 µl RNase A at 37°C for 30 min in the dark. The cells were subsequently stained with 500 µl PI at 4°C for 30 min in the dark. Cell cycle analyses were performed using a flow cytometer (Becton, Dickinson and Company). The experiments were repeated three times. FlowJo software (version 10.5.3; FlowJo LLC) was used for cell cycle analyses.

Bioinformatics analyses

TargetScan (version 5.1; http://www.targetscan.org/) and the miRbase software (version 21; http://www.microrna.org/) were used to predict the targets of miR-148a.

Statistical analysis

Comparisons between two groups were performed using the Mann-Whitney U test. Multiple comparisons were analyzed using one-way analysis of variance followed by Tukey's post hoc test. Correlation analysis was performed using Spearman's correlation test. All statistical analyses were performed using SPSS statistical software for Windows (version 17; SPSS, Inc., Chicago, IL, USA) or GraphPad Prism software (version 5; GraphPad Software, Inc., La Jolla, CA, USA). P<0.05 was considered to indicate a statistically significant difference. The data are presented as the mean ± standard deviation.

Results

miR-148a expression level is decreased in patients with AML and AML cell lines

In our previous study, the expression level of miR-148a was identified to be significantly downregulated in patients with AML (4). Notably, the expression level of miR-148a was additionally downregulated in AML cell lines compared with cells collected from healthy patients presenting a median expression level of miR-148a. The relative expression level of miR-148a was identified to be decreased to 0.35±0.02 in U937 cells, to 0.39±0.01 in THP-1 cells and to 0.77±0.01 in Kasumi-1 cells (Fig. 1A).

Figure 1.

Expression levels of miR-148a and DNMT1 in patients with AML and AML cell lines. (A) Expression level of miR-148a in AML cell lines and healthy control cells. (B) Expression level of DNMT1 in patients with AML and healthy subjects. (C) Correlation analysis between the expression levels of miR-148a and DNMT1. (D) Expression level of DNMT1 in AML cell lines and healthy control cells. (E) Protein expression level of DNMT1 in AML cell lines and healthy control cells. Cells from healthy patients presenting a median level of expression of miR-148a were used as the control group. *P<0.05 vs. respective control. DNMT1, DNA methyltransferase 1; miR-148a, microRNA-148a; AML, acute myeloid leukemia.

DNMT1 expression level is increased in patients with AML and AML cell lines

The relative expression levels of DNMT1 were 1.52±0.85 and 1.01±0.64 for patients with AML and healthy subjects, respectively (Fig. 1B). By analyzing the expression level of DNMT1 and miR-148a in healthy patients and in patients with AML, a significant negative correlation was identified between the expression levels of miR-148a and DNMT1 (r=−0.852; Fig. 1C). The expression levels of DNMT1 were significantly upregulated to 2.43±0.05 in U937 cells, to 1.89±0.05 in THP-1 cells and to 1.42±0.03 in Kasumi-1 cells compared with cells collected from healthy patients presenting a median expression level of miR-148a (Fig. 1D). Furthermore, the protein expression levels of DNMT1 in AML cell lines were increased compared with cells collected from healthy patients (Fig. 1E).

Methylation levels of the miR-148a promoter are significantly increased in AML cell lines with decreased expression of miR-148a compared with the healthy controls

The methylation levels of miR-148a promoter in AML cell lines and healthy controls were detected by MSP. The U937 and THP-1 cell lines exhibited increased methylation in the miR-148a promoter compared with the healthy controls. The levels of methylated and unmethylated miR-148a promoter in Kasumi-1 cells exhibited no notable differences, whereas the level of methylated miR-148a promoter was increased compared with unmethylated miR-148a promoter in healthy controls (Fig. 2A).

Figure 2.

Methylation levels of miR-148a promoter in AML cell lines and the healthy control group. (A) Methylation levels of the miR-148a promoter in AML cell lines and healthy control cells were detected by methylation-specific polymerase chain reaction. (B) Following shRNA transfection, the expression level of DNMT1 was decreased compared with U937 untransfected cells. (C) The methylation levels of the 5′-cytosine-phosphate-guanine-3′ islands in the promoter region of miR-148a decreased following transfection with DNMT1-shRNA3. (D) The expression level of miR-148a was significantly increased following knockdown of DNMT1. *P<0.05 vs. untransfected U937 cells. Cells from healthy patients presenting a median level of expression of miR-148a were used as the normal control group. DNA extracted from U937 cells treated with 5-Azacytidine was used as the NC. DNA extracted from U937 cells and treated with methyltransferase was used as the methylated PC. PC, positive control; NC, negative control; DNMT1, DNA methyltransferase 1; miR, microRNA; shRNA, short hairpin RNA; AML, acute myeloid leukemia.

DNMT1 inhibition leads to a decrease in the methylation level of the miR-148a promoter and an increase in the expression level of miR-148a

A total of three shRNAs targeting DNMT1 were designed to knock down the expression level of DNMT1. The DNMT1-shRNAs were transfected into U937 cell lines, since U937 cells exhibited a significant increase in the expression level of DNMT1. Following transfection, the expression level of DNMT1 was detected using RT-qPCR. Knockdown of DNMT1 significantly decreased the expression levels of DNMT1. The relative expression levels of DNMT1 compared with untransfected cells were the following: sh-RNA-1, 0.61±0.05; sh-RNA-2, 0.81±0.05 times; and sh-RNA-3, 0.31±0.02 (Fig. 2B). Due to the increased effectiveness of DNMT1-shRNA-3 compared with the other shRNAs, DNMT1-shRNA-3 was used for further experiments. The methylation level of the miR-148a promoter decreased following transfection with DNMT1-shRNA-3 (Fig. 2C). The expression level of miR-148a was significantly increased following inhibition of DNMT1, and the relative expression of miR-148a increased to 2.43±0.05 compared with untransfected cells (Fig. 2D).

Bisulfite-based DNA methylation sequencing

miR-148a promoter exhibits 12 CpG islands within 399 nt upstream of the miR-148a sequence. The miR-148a promoters of three samples, untransfected U937 cells, U937 cells transfected with DNMT1-shRNA-3 and healthy control cells, were sequenced. The sequencing results suggested that 88.30% (53/60) of the CpG islands in untransfected U937 cells were methylated. In U937 cells transfected with DNMT1-shRNA-3, the methylated CpG islands were 51.60% (31/60), and in the healthy control group 45% (27/60) of the total CpG islands were methylated (Table I).

Table I.

Bisulfite-based DNA methylation sequencing confirms the methylation-specific polymerase chain reaction analysis.

Table I.

Bisulfite-based DNA methylation sequencing confirms the methylation-specific polymerase chain reaction analysis.

CpG island methylation

Cell type and treatmentSample123456789101112
U937 untransfected1-1+−++++++++++
1-2++++++++++++
1-3++−++++++++−
1-4+++−++++++++
1-5−−−+++++++++
U937 transfected with DNMT1-shRNA-32-1−−−−+−+++−+−
2-2++−++−−+−−−−
2-3+++−++−+−+++
2-4+−−−+−−+−+−+
2-5+−−+++−++−+−
Healthy control3-1−+−+−+−++−+−
3-2−−+−+−−−−++−
3-3+−−+−−++++−−
3-4+−−−−−−++−−+
3-5−+−+−−++++−+

[i] Methylated CpG islands are indicated with the symbol +. Unmethylated CpG islands are indicated with the symbol -. Cells from healthy patients presenting a median level of expression of miR-148a were used as the control group. DNMT1, DNA methyltransferase 1; CpG, 5′-cytosine-phosphate-guanine-3′; shRNA, short hairpin RNA.

Bioinformatics analyses suggest that DNMT1 is one of the targets of miR-148a

In total, two online tools were used to predict the targets of miR-148a. TargetScan (version 5.1; http://www.targetscan.org/) and the miRbase (version 21; http://www.microrna.org/) were used to predict the genes associated with miR-148a. miR-148a binding sites were identified in the 3′-UTR of DNMT1, suggesting that DNMT1 may be a direct target of miR-148a.

RT-qPCR and western blotting suggest that miR-148a targets DNMT1

U937 cells were transfected with miR-148a mimics. Following transfection, the expression levels of miR-148a increased to 112.8±1.886 (Fig. 3A). Kasumi-1 cells were transfected with miR-148a inhibitor. Following transfection, the expression level of miR-148a was significantly decreased to 0.283±0.01 (Fig. 3B). Following transfection with miR-148a mimics, the mRNA and protein expression levels of DNMT1 in U937 cells were significantly decreased. Conversely, the mRNA and protein expression levels of DNMT1 were increased following transfection with the miR-148a inhibitor in Kasumi-1 cells (Fig. 3C-E).

Figure 3.

DNMT1 is a target of miR-148a. (A) miR-148a levels were significantly increased following transfection with miR-148a mimics in U937 cell lines. (B) miR-148a expression was significantly decreased following transfection with miR-148a inhibitor in the Kasumi-1 cell line. (C) The expression level of DNMT1 was significantly decreased following transfection with miR-148a mimics in U937 cells. (D) The expression level of DNMT1 was significantly increased following transfection with miR-148a inhibitor in Kasumi-1 cells. (E) The protein expression level of DNMT1 following transfection with miR-148a mimics or with miR-148a inhibitor. (F) The experimental groups were examined in the dual-luciferase reporter assay experiment. (G) The dual-luciferase reporter assay experiment suggested that miR-148a may be able to bind to the 3′-UTR of DNMT1. Luciferase activity of pmiroGLO-DNMT1-3′-UTR + miR-148a mimics group was significantly decreased compared with the compared with the pmirGLO-DNMT1-3′-UTR + miR-NC group or the pmirGLO-DNMT1-Mut-3′-UTR + miR-148a mimics group. *P<0.05 vs. respective control. DNMT1, DNA methyltransferase 1; miR, microRNA; NC, negative control; UTR, untranslated region; Mut, mutant.

Dual-luciferase reporter assay suggests that DNMT1 is a target gene of miR-148a

Bioinformatics analysis predicted the binding site between miR-148a and DNMT1. Therefore, a mutated UTR was designed to construct the DNMT1-Mut-3′-UTR plasmid. The reporter plasmids pmirGLO-DNMT1-3′-UTR or pmirGLO-DNMT1-Mut-3′-UTR and miR-148a mimics or miR-NC were cotransfected into U937 cells. The dual-luciferase reporter assay results suggested that the luciferase activity of pmirGLO-DNMT1-3′-UTR in cells transfected with miR-148a mimics was significantly decreased compared with the pmirGLO-DNMT1-3′-UTR + miR-NC group or the pmirGLO-DNMT1-Mut-3′-UTR + miR-148a mimics group, suggesting that miR-148a may directly bind to the 3′-UTR of DNMT1 (Fig. 3F and G). The dual-luciferase assay results suggested that DNMT1 was directly targeted by miR-148a.

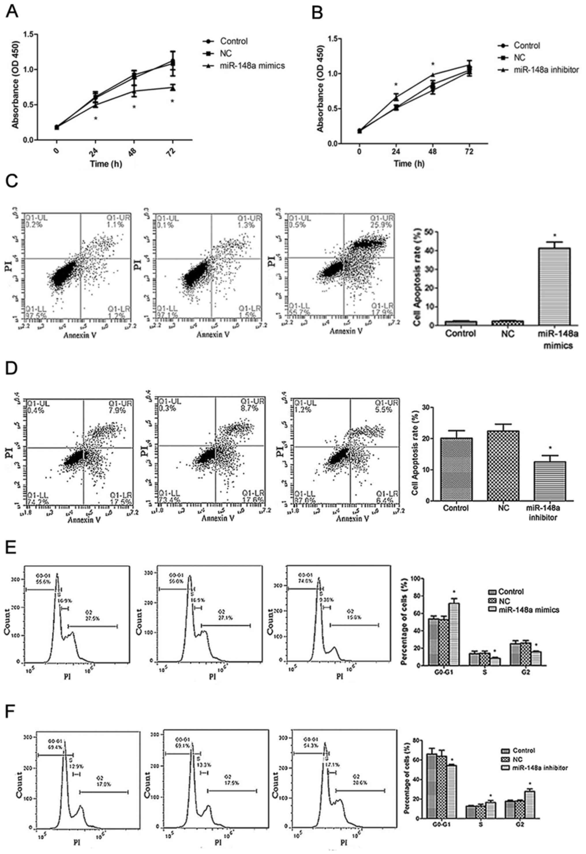
Cell proliferation assay by CCK-8

Following transfection of U937 and Kasumi-1 cells with miR-148a mimics and miR-148a inhibitor, respectively, cell proliferation was investigated in the experimental groups, miR-NC group and untransfected controls. Cell proliferation was detected by CCK-8 at 0, 24, 48 and 72 h, and the results suggested that the proliferation of U937 cells was significantly inhibited following transfection with miR-148a mimics at 24, 48 and 72 h (Fig. 4A). Kasumi-1 cells transfected with miR-148a inhibitor exhibited significantly increased proliferation at 24 and 48 h following transfection with miR-148a inhibitor (Fig. 4B).

Figure 4.

Biological function of miR-148a in AML. (A) Proliferation rate was significantly decreased following transfection of U937 cells with miR-148a mimics, as detected by CCK-8 at 24, 48 and 72 h. (B) Proliferation rate was significantly increased following transfection of Kasumi-1 cells with miR-148a inhibitor, as detected by CCK-8 at 24 and 48 h. (C) Cell apoptosis following transfection of U937 cells with miR-148a mimics. (D) Cell apoptosis following transfection of Kasumi-1 cells with miR-148a inhibitor. (E) Cell cycle analysis following transfection of U937 cells with miR-148a mimics. (F) Cell cycle analysis following transfection of Kasumi-1 cells with miR-148a inhibitor. *P<0.05 vs. respective control. miR, microRNA; NC, negative control; OD, optical density; PI, propidium iodide.

Analysis of apoptosis by flow cytometry

Flow cytometry analysis of U937 cells transfected with miR-148a mimics and cultured for 48 h identified a significant increase in apoptosis (41.3±5.71%) compared with the untransfected control (2.1±0.73%) and miR-NC group (2.3±0.62%; Fig. 4C). Furthermore, following a 48-h incubation, Kasumi-1 cells transfected with miR-148a inhibitor exhibited a significant decrease in apoptosis (12.5±3.58%) compared with the untransfected control (20.1±4.21%) and miR-NC group (22.4±3.87%; Fig. 4D). All experiments were repeated three times.

Analysis of cell cycle by flow cytometry

Following a 48-h incubation, U937 cells transfected with miR-148a mimics were identified to be arrested at the G0 or G1 phase of the cell cycle. The percentages of cells in G0, compared with the number of cells in G1, for the untransfected control, miR-NC group and U937 cells transfected with miR-148a mimics were 53.6±3.56%, 52.8±4.02% and 71.3±5.66%; the percentages of cells in the S phase were 13.7±2.89%, 14.1±2.56% and 8.33±1.24%; and the percentages of cells in the G2 phase were 25.1±3.41%, 25.9±2.94% and 15.7±1.03%, respectively (Fig. 4E). Following a 48-h incubation, Kasumi-1 cells transfected with miR-148a inhibitor exhibited an increase in cell proliferation with a reduced G0 to G1 ratio. The percentages of cells in G0, compared with the number of cells in G1, for the untransfected control, miR-NC group and Kasumi-1 cells transfected with miR-148a inhibitor were 66.13±5.77%, 63.69±6.18% and 54.3±1.34%; the percentages of cells in the S phase were 12.6±0.85%, 12.7±1.87% and 16.5±2.04%; and the percentages of cells in the G2 phase were 17.6±1.29%, 17.9±1.13% and 27.8±2.59%, respectively (Fig. 4F).

Detection of apoptotis-associated factors

Following transfection of miR-148a mimics into U937 cells, western blot analysis identified an increase in the protein expression level of apoptosis-associated factors, including CASP3 and BAX, and a decrease in the BCL2 protein expression level (Fig. 5).

Figure 5.

Protein expression levels of apoptosis-associated factors following transfection with miR-148a mimics in the U937 cell line. miR, microRNA; CASP3, caspase 3; BCL2, BCL2, apoptosis regulator; BAX, BCL2 associated X, apoptosis regulator; NC, negative control.

Discussion

miRNAs are noncoding RNA containing 18–22 nt, which are able to regulate the expression levels of multiple target genes by binding to their 3′-UTRs. In AML, a number of previous studies observed that miRNAs may serve as oncogenes or as tumor suppressor genes, and certain miRNAs may be used for the diagnosis and prognosis of cancer (17,18). The expression level of miR-148a was identified to be decreased in numerous types of cancer, including non-small cell lung cancer, pancreatic cancer, liver cancer, skin cancer, breast cancer and nasopharyngeal carcinoma (10,19–24). However, in glioblastoma and hepatitis B virus-associated liver cell tumors, the expression level of miR-148a is increased and this miRNA serves as an oncogene (25,26). Although the present study identified that the expression level of miR-148a in patients with AML and cell lines was significantly decreased, further studies are required to investigate its mechanism of action and its biological functions.

The promoter regions of miRNAs contain CpG islands, and the expression levels of certain miRNAs have been identified to be influenced by DNA methylation (27). Aprelikova et al (28) identified that the miR-148a expression level was downregulated in fibroblasts of endometrial carcinomas; following treatment with demethylating drugs, the expression level of miR-148a increased, suggesting that DNA methylation served a role in the regulation of miR-148a expression. Zhu et al (13) and Sun et al (11) observed that the decreased expression level of miR-148a was associated with CpG island methylation in gastric carcinoma. Numerous studies have demonstrated that in various types of tumor cells, the expression levels of DNMTs are increased, and DNMTs have been identified to be associated with the methylation and the regulation of certain tumor suppressor genes (29,30). In the present study, it was hypothesized that the mechanism of action of miR-148a downregulation in AML was due to the hypermethylation of the CpG islands in the promoter region of miR-148a, and that DNMT1 may be involved in regulating the methylation levels of the miR-148a promoter.

The present results suggested that AML cell lines exhibiting a decrease in the expression levels of miR-148a presented increased methylation in the promoter region of miR-148a. Furthermore, the expression level of DNMT1 was identified to be increased in patients with AML and in AML cell lines. Following inhibition of DNMT1, the methylation levels of the miR-148a promoter were significantly decreased, and the expression level of miR-148a was significantly increased. The present results suggested that the increased expression level of DNMT1 in AML cells may be involved in the methylation state of the miR-148a promoter, causing a decrease in the expression level of miR-148a.

miRNAs are involved in multiple biological processes by regulating the expression of numerous target genes. Xu et al (31) identified that the methylation levels in the miR-148 promoter were significantly increased in breast cancer tissues, leading to a decrease in the expression level of miR-148a and causing an increase in the expression level of DNMT1, which was able to promote methylation. In addition, a study on lupus suggested that miR-148a interacted with the encoding portion of DNMT1 mRNA, and not with the 3′-UTR of DNMT1 (32). The present bioinformatics analyses predicted that the 3′-UTR of DNMT1 contained a miR-148a binding site, suggesting that DNMT1 may be a downstream target of miR-148a.

The present results suggested that the mRNA and protein expression levels of DNMT1 were decreased following transfection with miR-148a mimics in U937 cells and increased following transfection with miR-148a inhibitor in Kasumi-1 cells. The dual-luciferase reporter assays suggested that miR-148a was able to bind to the 3′-UTR of DNMT1. However, the present results diverged from previous studies investigating the mechanisms of miR-148a and DNMT1 (32). These discrepancies may be due to tissue-specific effects or alternative experimental methods used to investigate the mechanism underlying the regulation of miR-148a.

Previous studies investigating ovarian cancer, gastric cancer and pancreatic cancer demonstrated that the overexpression of miR-148a inhibited the proliferation of tumor cells (12,13,33). In previous studies examining colorectal cancer and bladder cancer, overexpression of miR-148a promoted apoptosis in tumor cells (34,35), and in studies analyzing prostate and esophageal cancer, miR-148a was identified to be associated with the sensitivity of tumor cells to certain chemotherapy drugs (36,37).

The present results were consistent with previous studies; miR-148a significantly promoted the apoptosis of AML cells, inhibited the growth and proliferation of AML cells, and served as a tumor suppressor gene.

In AML cell lines, the decreased expression of miR-148a was associated with high methylation of its promoter region. The increased expression level of DNMT1 may result in the hypermethylation of the CpG islands in the promoter of miR-148a, leading to downregulation of miR-148a. DNMT1 was identified to be a direct target of miR-148a, which is negatively regulated by DNMT1. miR-148a served as a tumor suppressor gene in AML, and further studies are required to investigate the biological functions and mechanisms of action of miR-148a in AML cells that may contribute to the development of novel targeted therapies to treat AML.

Acknowledgements

Not applicable.

Funding

The present study was supported by Science and Technology Project of Liaoning Province (grant no. 2013021031; China).

Availability of data and materials

The datasets used and/or analyzed during the current study are available from the corresponding author on reasonable request.

Authors' contributions

YL designed the present study. X–XW and HZ performed the experiments, and collected and analyzed the data. YL and X–XW analyzed the data and revised the manuscript critically for important intellectual content. All authors interpreted the results and drafted the manuscript. All authors read and approved the final manuscript.

Ethics approval and consent to participate

The Ethics Committee of The First Hospital of China Medical University approved the present study. All participants signed a written informed consent form prior to the bone marrow aspiration.

Patient consent for publication

Written informed consent was obtained from all patients for the use of their clinical tissues.

Competing interests

The authors declare that they have no competing interests.

References

1 

Dombret H and Gardin C: An update of current treatments for adult acute myeloid leukemia. Blood. 127:53–61. 2016. View Article : Google Scholar : PubMed/NCBI

2 

Estey EH: Acute myeloid leukemia: 2014 update on risk-stratification and management. Am J Hematol. 89:1063–1081. 2014. View Article : Google Scholar : PubMed/NCBI

3 

Chen Y, Song YX and Wang ZN: The microRNA-148/152 family: Multi-faceted players. Mol Cancer. 12:432013. View Article : Google Scholar : PubMed/NCBI

4 

Wang XX, Zhang R and Li Y: Expression of the miR-148/152 family in acute myeloid leukemia and its clinical significance. Med Sci Monit. 23:4768–4778. 2017. View Article : Google Scholar : PubMed/NCBI

5 

Islam M, Mohamed Z and Assenov Y: Differential analysis of genetic, epigenetic, and cytogenetic abnormalities in AML. Int J Genomics. 2017:29136482017. View Article : Google Scholar : PubMed/NCBI

6 

Kameda T, Shide K and Shimoda K: Genetic and epigenetic abnormalities in myeloproliferative neoplasms. Rinsho Ketsueki. 56:614–622. 2015.(In Japanese). PubMed/NCBI

7 

Tamamyan G, Kadia T, Ravandi F, Borthakur G, Cortes J, Jabbour E, Daver N, Ohanian M, Kantarjian H and Konopleva M: Frontline treatment of acute myeloid leukemia in adults. Crit Rev Oncol Hematol. 110:20–34. 2017. View Article : Google Scholar : PubMed/NCBI

8 

Furukawa Y, Sutheesophon K, Wada T, Nishimura M, Saito Y, Ishii H and Furukawa Y: Methylation silencing of the Apaf-1 gene in acute leukemia. Mol Cancer Res. 3:325–334. 2005. View Article : Google Scholar : PubMed/NCBI

9 

Wu SH, Zheng CP, Xu J, Cai XP and Shi YJ: Expression of DNMT gene in bone marrow of patients with acute myelogenous leukemia and its significance. Zhongguo Shi Yan Xue Ye Xue Za Zhi. 20:1063–1065. 2012.(In Chinese). PubMed/NCBI

10 

Long XR, He Y, Huang C and Li J: MicroRNA-148a is silenced by hypermethylation and interacts with DNA methyltransferase 1 in hepatocellular carcinogenesis. Int J Oncol. 44:1915–1922. 2014. View Article : Google Scholar : PubMed/NCBI

11 

Sun J, Song Y, Wang Z, Wang G, Gao P, Chen X, Gao Z and Xu H: Clinical significance of promoter region hypermethylation of microRNA-148a in gastrointestinal cancers. Onco Targets Ther. 7:853–863. 2014.PubMed/NCBI

12 

Zhan Q, Fang Y, Deng X, Chen H, Jin J, Lu X, Peng C, Li H and Shen B: The interplay between miR-148a and DNMT1 might be exploited for pancreatic cancer therapy. Cancer Invest. 33:267–275. 2015. View Article : Google Scholar : PubMed/NCBI

13 

Zhu A, Xia J, Zuo J, Jin S, Zhou H, Yao L, Huang H and Han Z: MicroRNA-148a is silenced by hypermethylation and interacts with DNA methyltransferase 1 in gastric cancer. Med Oncol. 29:2701–2709. 2012. View Article : Google Scholar : PubMed/NCBI

14 

Bennett JM, Catovsky D, Daniel MT, Flandrin G, Galton DA, Gralnick HR and Sultan C: Proposed revised criteria for the classification of acute myeloid leukemia. A report of the French-American-British Cooperative Group. Ann Intern Med. 103:620–635. 1985. View Article : Google Scholar : PubMed/NCBI

15 

Wandt H, Haferlach T, Thiede C and Ehninger G: WHO classification of myeloid neoplasms and leukemia. Blood. 115:748–750. 2010. View Article : Google Scholar : PubMed/NCBI

16 

Livak KJ and Schmittgen TD: Schmittgen, Analysis of relative gene expression data using real-time quantitative PCR and the 2(-Delta Delta C(T)) method. Methods. 25:402–408. 2001. View Article : Google Scholar : PubMed/NCBI

17 

Butrym A, Rybka J, Baczyńska D, Tukiendorf A, Kuliczkowski K and Mazur G: Low expression of microRNA-204 (miR-204) is associated with poor clinical outcome of acute myeloid leukemia (AML) patients. J Exp Clin Cancer Res. 34:682015. View Article : Google Scholar : PubMed/NCBI

18 

Shibayama Y, Kondo T, Ohya H, Fujisawa S, Teshima T and Iseki K: Upregulation of microRNA-126-5p is associated with drug resistance to cytarabine and poor prognosis in AML patients. Oncol Rep. 33:2176–2182. 2015. View Article : Google Scholar : PubMed/NCBI

19 

Ajdarkosh H, Dadpay M, Yahaghi E, Pirzaman ER, Fayyaz AF, Darian EK and Mokarizadeh A: Decrease expression and clinicopathological significance of miR-148a with poor survival in hepatocellular carcinoma tissues. Diagn Pathol. 10:1352015. View Article : Google Scholar : PubMed/NCBI

20 

Hibino Y, Sakamoto N, Naito Y, Goto K, Oo HZ, Sentani K, Hinoi T, Ohdan H, Oue N and Yasui W: Significance of miR-148a in Colorectal Neoplasia: Downregulation of miR-148a contributes to the carcinogenesis and cell invasion of colorectal cancer. Pathobiology. 82:233–241. 2015. View Article : Google Scholar : PubMed/NCBI

21 

Li HP, Huang HY, Lai YR, Huang JX, Chang KP, Hsueh C and Chang YS: Silencing of miRNA-148a by hypermethylation activates the integrin-mediated signaling pathway in nasopharyngeal carcinoma. Oncotarget. 5:7610–7624. 2014. View Article : Google Scholar : PubMed/NCBI

22 

Li L, Chen YY, Li SQ, Huang C and Qin YZ: Expression of miR-148/152 family as potential biomarkers in non-small-cell lung cancer. Med Sci Monit. 21:1155–1161. 2015. View Article : Google Scholar : PubMed/NCBI

23 

Sakamoto N, Naito Y, Oue N, Sentani K, Uraoka N, Zarni Oo H, Yanagihara K, Aoyagi K, Sasaki H and Yasui W: MicroRNA-148a is downregulated in gastric cancer, targets MMP7, and indicates tumor invasiveness and poor prognosis. Cancer Sci. 105:236–243. 2014. View Article : Google Scholar : PubMed/NCBI

24 

Tian Y, Wei W, Li L and Yang R: Down-regulation of miR-148a promotes metastasis by DNA methylation and is associated with prognosis of skin cancer by targeting TGIF2. Med Sci Monit. 21:3798–3805. 2015. View Article : Google Scholar : PubMed/NCBI

25 

Kim J, Zhang Y, Skalski M, Hayes J, Kefas B, Schiff D, Purow B, Parsons S, Lawler S and Abounader R: microRNA-148a is a prognostic oncomiR that targets MIG6 and BIM to regulate EGFR and apoptosis in glioblastoma. Cancer Res. 74:1541–1553. 2014. View Article : Google Scholar : PubMed/NCBI

26 

Yuan K, Lian Z, Sun B, Clayton MM, Ng IO and Feitelson MA: Role of miR-148a in hepatitis B associated hepatocellular carcinoma. PLoS One. 7:e353312012. View Article : Google Scholar : PubMed/NCBI

27 

Ferreira HJ, Heyn H, Moutinho C and Esteller M: CpG island hypermethylation-associated silencing of small nucleolar RNAs in human cancer. RNA Biol. 9:881–890. 2012. View Article : Google Scholar : PubMed/NCBI

28 

Aprelikova O, Palla J, Hibler B, Yu X, Greer YE, Yi M, Stephens R, Maxwell GL, Jazaeri A, Risinger JI, et al: Silencing of miR-148a in cancer-associated fibroblasts results in WNT10B-mediated stimulation of tumor cell motility. Oncogene. 32:3246–3253. 2013. View Article : Google Scholar : PubMed/NCBI

29 

Girault I, Tozlu S, Lidereau R and Bièche I: Expression analysis of DNA methyltransferases 1, 3A, and 3B in sporadic breast carcinomas. Clin Cancer Res. 9:4415–4422. 2003.PubMed/NCBI

30 

Jin F, Dowdy SC, Xiong Y, Eberhardt NL, Podratz KC and Jiang SW: Up-regulation of DNA methyltransferase 3B expression in endometrial cancers. Gynecol Oncol. 96:531–538. 2005. View Article : Google Scholar : PubMed/NCBI

31 

Xu Q, Jiang Y, Yin Y, Li Q, He J, Jing Y, Qi YT, Xu Q, Li W, Lu B, et al: A regulatory circuit of miR-148a/152 and DNMT1 in modulating cell transformation and tumor angiogenesis through IGF-IR and IRS1. J Mol Cell Biol. 5:3–13. 2013. View Article : Google Scholar : PubMed/NCBI

32 

Pan W, Zhu S, Yuan M, Cui H, Wang L, Luo X, Li J, Zhou H, Tang Y and Shen N: MicroRNA-21 and microRNA-148a contribute to DNA hypomethylation in lupus CD4+ T cells by directly and indirectly targeting DNA methyltransferase 1. J Immunol. 184:6773–6781. 2010. View Article : Google Scholar : PubMed/NCBI

33 

Zhou X, Zhao F, Wang ZN, Song YX, Chang H, Chiang Y and Xu HM: Altered expression of miR-152 and miR-148a in ovarian cancer is related to cell proliferation. Oncol Rep. 27:447–454. 2012.PubMed/NCBI

34 

Lombard AP, Mooso BA, Libertini SJ, Lim RM, Nakagawa RM, Vidallo KD, Costanzo NC, Ghosh PM and Mudryj M: miR-148a dependent apoptosis of bladder cancer cells is mediated in part by the epigenetic modifier DNMT1. Mol Carcinog. 55:757–767. 2015. View Article : Google Scholar : PubMed/NCBI

35 

Zhang H, Li Y, Huang Q, Ren X, Hu H, Sheng H and Lai M: MiR-148a promotes apoptosis by targeting Bcl-2 in colorectal cancer. Cell Death Differ. 18:1702–1710. 2011. View Article : Google Scholar : PubMed/NCBI

36 

Fujita Y, Kojima K, Ohhashi R, Hamada N, Nozawa Y, Kitamoto A, Sato A, Kondo S, Kojima T, Deguchi T and Ito M: MiR-148a attenuates paclitaxel resistance of hormone-refractory, drug-resistant prostate cancer PC3 cells by regulating MSK1 expression. J Biol Chem. 285:19076–8417. 2010. View Article : Google Scholar : PubMed/NCBI

37 

Hummel R, Watson DI, Smith C, Kist J, Michael MZ, Haier J and Hussey DJ: Mir-148a improves response to chemotherapy in sensitive and resistant oesophageal adenocarcinoma and squamous cell carcinoma cells. J Gastrointest Surg. 15:429–438. 2011. View Article : Google Scholar : PubMed/NCBI

Related Articles

  • Abstract
  • View
  • Download
  • Twitter
Copy and paste a formatted citation
Spandidos Publications style
Wang XX, Zhang H and Li Y: Preliminary study on the role of miR‑148a and DNMT1 in the pathogenesis of acute myeloid leukemia. Mol Med Rep 19: 2943-2952, 2019.
APA
Wang, X., Zhang, H., & Li, Y. (2019). Preliminary study on the role of miR‑148a and DNMT1 in the pathogenesis of acute myeloid leukemia. Molecular Medicine Reports, 19, 2943-2952. https://doi.org/10.3892/mmr.2019.9913
MLA
Wang, X., Zhang, H., Li, Y."Preliminary study on the role of miR‑148a and DNMT1 in the pathogenesis of acute myeloid leukemia". Molecular Medicine Reports 19.4 (2019): 2943-2952.
Chicago
Wang, X., Zhang, H., Li, Y."Preliminary study on the role of miR‑148a and DNMT1 in the pathogenesis of acute myeloid leukemia". Molecular Medicine Reports 19, no. 4 (2019): 2943-2952. https://doi.org/10.3892/mmr.2019.9913
Copy and paste a formatted citation
x
Spandidos Publications style
Wang XX, Zhang H and Li Y: Preliminary study on the role of miR‑148a and DNMT1 in the pathogenesis of acute myeloid leukemia. Mol Med Rep 19: 2943-2952, 2019.
APA
Wang, X., Zhang, H., & Li, Y. (2019). Preliminary study on the role of miR‑148a and DNMT1 in the pathogenesis of acute myeloid leukemia. Molecular Medicine Reports, 19, 2943-2952. https://doi.org/10.3892/mmr.2019.9913
MLA
Wang, X., Zhang, H., Li, Y."Preliminary study on the role of miR‑148a and DNMT1 in the pathogenesis of acute myeloid leukemia". Molecular Medicine Reports 19.4 (2019): 2943-2952.
Chicago
Wang, X., Zhang, H., Li, Y."Preliminary study on the role of miR‑148a and DNMT1 in the pathogenesis of acute myeloid leukemia". Molecular Medicine Reports 19, no. 4 (2019): 2943-2952. https://doi.org/10.3892/mmr.2019.9913
Follow us
  • Twitter
  • LinkedIn
  • Facebook
About
  • Spandidos Publications
  • Careers
  • Cookie Policy
  • Privacy Policy
How can we help?
  • Help
  • Live Chat
  • Contact
  • Email to our Support Team