Spandidos Publications Logo
  • About
    • About Spandidos
    • Aims and Scopes
    • Abstracting and Indexing
    • Editorial Policies
    • Reprints and Permissions
    • Job Opportunities
    • Terms and Conditions
    • Contact
  • Journals
    • All Journals
    • Oncology Letters
      • Oncology Letters
      • Information for Authors
      • Editorial Policies
      • Editorial Board
      • Aims and Scope
      • Abstracting and Indexing
      • Bibliographic Information
      • Archive
    • International Journal of Oncology
      • International Journal of Oncology
      • Information for Authors
      • Editorial Policies
      • Editorial Board
      • Aims and Scope
      • Abstracting and Indexing
      • Bibliographic Information
      • Archive
    • Molecular and Clinical Oncology
      • Molecular and Clinical Oncology
      • Information for Authors
      • Editorial Policies
      • Editorial Board
      • Aims and Scope
      • Abstracting and Indexing
      • Bibliographic Information
      • Archive
    • Experimental and Therapeutic Medicine
      • Experimental and Therapeutic Medicine
      • Information for Authors
      • Editorial Policies
      • Editorial Board
      • Aims and Scope
      • Abstracting and Indexing
      • Bibliographic Information
      • Archive
    • International Journal of Molecular Medicine
      • International Journal of Molecular Medicine
      • Information for Authors
      • Editorial Policies
      • Editorial Board
      • Aims and Scope
      • Abstracting and Indexing
      • Bibliographic Information
      • Archive
    • Biomedical Reports
      • Biomedical Reports
      • Information for Authors
      • Editorial Policies
      • Editorial Board
      • Aims and Scope
      • Abstracting and Indexing
      • Bibliographic Information
      • Archive
    • Oncology Reports
      • Oncology Reports
      • Information for Authors
      • Editorial Policies
      • Editorial Board
      • Aims and Scope
      • Abstracting and Indexing
      • Bibliographic Information
      • Archive
    • Molecular Medicine Reports
      • Molecular Medicine Reports
      • Information for Authors
      • Editorial Policies
      • Editorial Board
      • Aims and Scope
      • Abstracting and Indexing
      • Bibliographic Information
      • Archive
    • World Academy of Sciences Journal
      • World Academy of Sciences Journal
      • Information for Authors
      • Editorial Policies
      • Editorial Board
      • Aims and Scope
      • Abstracting and Indexing
      • Bibliographic Information
      • Archive
    • International Journal of Functional Nutrition
      • International Journal of Functional Nutrition
      • Information for Authors
      • Editorial Policies
      • Editorial Board
      • Aims and Scope
      • Abstracting and Indexing
      • Bibliographic Information
      • Archive
    • International Journal of Epigenetics
      • International Journal of Epigenetics
      • Information for Authors
      • Editorial Policies
      • Editorial Board
      • Aims and Scope
      • Abstracting and Indexing
      • Bibliographic Information
      • Archive
    • Medicine International
      • Medicine International
      • Information for Authors
      • Editorial Policies
      • Editorial Board
      • Aims and Scope
      • Abstracting and Indexing
      • Bibliographic Information
      • Archive
  • Articles
  • Information
    • Information for Authors
    • Information for Reviewers
    • Information for Librarians
    • Information for Advertisers
    • Conferences
  • Language Editing
Spandidos Publications Logo
  • About
    • About Spandidos
    • Aims and Scopes
    • Abstracting and Indexing
    • Editorial Policies
    • Reprints and Permissions
    • Job Opportunities
    • Terms and Conditions
    • Contact
  • Journals
    • All Journals
    • Biomedical Reports
      • Information for Authors
      • Editorial Policies
      • Editorial Board
      • Aims and Scope
      • Abstracting and Indexing
      • Bibliographic Information
      • Archive
    • Experimental and Therapeutic Medicine
      • Information for Authors
      • Editorial Policies
      • Editorial Board
      • Aims and Scope
      • Abstracting and Indexing
      • Bibliographic Information
      • Archive
    • International Journal of Epigenetics
      • Information for Authors
      • Editorial Policies
      • Editorial Board
      • Aims and Scope
      • Abstracting and Indexing
      • Bibliographic Information
      • Archive
    • International Journal of Functional Nutrition
      • Information for Authors
      • Editorial Policies
      • Editorial Board
      • Aims and Scope
      • Abstracting and Indexing
      • Bibliographic Information
      • Archive
    • International Journal of Molecular Medicine
      • Information for Authors
      • Editorial Policies
      • Editorial Board
      • Aims and Scope
      • Abstracting and Indexing
      • Bibliographic Information
      • Archive
    • International Journal of Oncology
      • Information for Authors
      • Editorial Policies
      • Editorial Board
      • Aims and Scope
      • Abstracting and Indexing
      • Bibliographic Information
      • Archive
    • Medicine International
      • Information for Authors
      • Editorial Policies
      • Editorial Board
      • Aims and Scope
      • Abstracting and Indexing
      • Bibliographic Information
      • Archive
    • Molecular and Clinical Oncology
      • Information for Authors
      • Editorial Policies
      • Editorial Board
      • Aims and Scope
      • Abstracting and Indexing
      • Bibliographic Information
      • Archive
    • Molecular Medicine Reports
      • Information for Authors
      • Editorial Policies
      • Editorial Board
      • Aims and Scope
      • Abstracting and Indexing
      • Bibliographic Information
      • Archive
    • Oncology Letters
      • Information for Authors
      • Editorial Policies
      • Editorial Board
      • Aims and Scope
      • Abstracting and Indexing
      • Bibliographic Information
      • Archive
    • Oncology Reports
      • Information for Authors
      • Editorial Policies
      • Editorial Board
      • Aims and Scope
      • Abstracting and Indexing
      • Bibliographic Information
      • Archive
    • World Academy of Sciences Journal
      • Information for Authors
      • Editorial Policies
      • Editorial Board
      • Aims and Scope
      • Abstracting and Indexing
      • Bibliographic Information
      • Archive
  • Articles
  • Information
    • For Authors
    • For Reviewers
    • For Librarians
    • For Advertisers
    • Conferences
  • Language Editing
Login Register Submit
  • This site uses cookies
  • You can change your cookie settings at any time by following the instructions in our Cookie Policy. To find out more, you may read our Privacy Policy.

    I agree
Search articles by DOI, keyword, author or affiliation
Search
Advanced Search
presentation
Molecular Medicine Reports
Join Editorial Board Propose a Special Issue
Print ISSN: 1791-2997 Online ISSN: 1791-3004
Journal Cover
April-2019 Volume 19 Issue 4

Full Size Image

Sign up for eToc alerts
Recommend to Library

Journals

International Journal of Molecular Medicine

International Journal of Molecular Medicine

International Journal of Molecular Medicine is an international journal devoted to molecular mechanisms of human disease.

International Journal of Oncology

International Journal of Oncology

International Journal of Oncology is an international journal devoted to oncology research and cancer treatment.

Molecular Medicine Reports

Molecular Medicine Reports

Covers molecular medicine topics such as pharmacology, pathology, genetics, neuroscience, infectious diseases, molecular cardiology, and molecular surgery.

Oncology Reports

Oncology Reports

Oncology Reports is an international journal devoted to fundamental and applied research in Oncology.

Experimental and Therapeutic Medicine

Experimental and Therapeutic Medicine

Experimental and Therapeutic Medicine is an international journal devoted to laboratory and clinical medicine.

Oncology Letters

Oncology Letters

Oncology Letters is an international journal devoted to Experimental and Clinical Oncology.

Biomedical Reports

Biomedical Reports

Explores a wide range of biological and medical fields, including pharmacology, genetics, microbiology, neuroscience, and molecular cardiology.

Molecular and Clinical Oncology

Molecular and Clinical Oncology

International journal addressing all aspects of oncology research, from tumorigenesis and oncogenes to chemotherapy and metastasis.

World Academy of Sciences Journal

World Academy of Sciences Journal

Multidisciplinary open-access journal spanning biochemistry, genetics, neuroscience, environmental health, and synthetic biology.

International Journal of Functional Nutrition

International Journal of Functional Nutrition

Open-access journal combining biochemistry, pharmacology, immunology, and genetics to advance health through functional nutrition.

International Journal of Epigenetics

International Journal of Epigenetics

Publishes open-access research on using epigenetics to advance understanding and treatment of human disease.

Medicine International

Medicine International

An International Open Access Journal Devoted to General Medicine.

Journal Cover
April-2019 Volume 19 Issue 4

Full Size Image

Sign up for eToc alerts
Recommend to Library

  • Article
  • Citations
    • Cite This Article
    • Download Citation
    • Create Citation Alert
    • Remove Citation Alert
    • Cited By
  • Similar Articles
    • Related Articles (in Spandidos Publications)
    • Similar Articles (Google Scholar)
    • Similar Articles (PubMed)
  • Download PDF
  • Download XML
  • View XML
Article

Liraglutide protects renal mesangial cells against hyperglycemia‑mediated mitochondrial apoptosis by activating the ERK‑Yap signaling pathway and upregulating Sirt3 expression

Retraction in: /10.3892/mmr.2024.13310
  • Authors:
    • Jian Li
    • Nan Li
    • Shuangtong Yan
    • Yanhui Lu
    • Xinyu Miao
    • Zhaoyan Gu
    • Yinghong Shao
  • View Affiliations / Copyright

    Affiliations: Department of Geriatric Endocrinology, Chinese People's Liberation Army General Hospital, Beijing 100853, P.R. China, Department of Outpatients, Chinese People's Liberation Army General Hospital, Beijing 100853, P.R. China
  • Pages: 2849-2860
    |
    Published online on: February 8, 2019
       https://doi.org/10.3892/mmr.2019.9946
  • Expand metrics +
Metrics: Total Views: 0 (Spandidos Publications: | PMC Statistics: )
Metrics: Total PDF Downloads: 0 (Spandidos Publications: | PMC Statistics: )
Cited By (CrossRef): 0 citations Loading Articles...

This article is mentioned in:



Abstract

Diabetic nephropathy results from hyperglycemia‑mediated renal glomerular cell death via mitochondrial apoptosis. There is an emerging requirement for novel approaches with mitochondrial protective effects that alleviate the hyperglycemia‑induced loss of functional cells during diabetic renal damage. Liraglutide, a type of glucagon‑like peptide‑1 agonist, has been suggested to inhibit the progression of obesity and hyperglycemia. However, the contributions and mechanism of action of liraglutide on hyperglycemia‑mediated cell mitochondrial apoptosis in diabetic kidneys have not been illustrated. The present study demonstrated that liraglutide may protect human renal mesangial cells (HRMCs) against hyperglycemia‑induced cell death by inhibiting mitochondrial apoptosis. Liraglutide administration also maintained HRMC viability and promoted HRMC proliferation within a high glucose stress environment. Functional studies demonstrated that hyperglycemia triggered mitochondrial dysfunction, including mitochondrial potential reduction, mitochondrial permeability transition pore opening, reactive oxygen species overproduction and the activation of the mitochondrial apoptotic pathway. However, liraglutide treatment preserved mitochondrial function and prevented activation of mitochondrial apoptosis by upregulating sirtuin 3 (Sirt3) expression. Deletion of Sirt3 abrogated the protective effects of liraglutide on mitochondrial homeostasis following high glucose challenge. In addition, molecular analysis confirmed that liraglutide upregulated Sirt3 via activating the extracellular signal‑regulated kinase‑Yes‑associated protein (ERK‑Yap) signaling pathway. Inhibition of the ERK‑Yap axis negated the action of liraglutide on Sirt3 activation, leading to mitochondrial injury and HRMC apoptosis. Taken together, the present study illustrated that liraglutide protected renal mesangial cells from hyperglycemia‑mediated mitochondrial apoptosis by upregulating Sirt3 expression and activation of the ERK‑Yap signaling pathway.

Introduction

Diabetic nephropathy (DN) is a common complication of diabetes and is closely associated with increased macrovascular mortality (1). Notably, the annual prevalence of DN in adults in the United States of America (USA) with diabetes is 34.5%. The estimated number of persons with DN in the USA was 6.9 million during 2005–2008 (2). With the increasing prevalence of DN in the general population, the risk of DN has become a major burden on socioeconomic resources (3). Accordingly, identification of useful tools and approaches to decrease the rate of development of DN is vital to address this clinical and public health challenge.

Liraglutide, a type of glucagon-like peptide-1 agonist, has been examined in several global multi-center clinical trials (Clinical Trials. gov NCT01179048) (4–6). Liraglutide treatment significantly improved blood glucose parameters in patients with diabetes. Furthermore, liraglutide supplementation decreased the hyperglycemia-mediated macrovascular and microvascular complications exerted by chronic hyperglycemic stress (7,8). According to the data from the Liraglutide Effect and Action in Diabetes: Evaluation of Cardiovascular Outcome Results study (9), liraglutide treatment decreased the rate of mortality from any cause and attenuated the rates of chronic kidney disease over time. This information suggests that liraglutide may be a novel drug to control DN in patients with diabetes. At the molecular level, a number of studies have attempted to explain the protective action of liraglutide on DN: Liraglutide has been identified to regulate cellular oxidative stress, handle calcium overload, modulate endoplasmic reticulum stress, inhibit inflammation injury and alleviate kidney fibrosis (10–12). However, the contributory effect of liraglutide on mitochondrial homeostasis has not been adequately explored.

In response to chronic hyperglycemic stress, mitochondrial dysfunction is the core pathophysiological event of DN development and progression (13). Firstly, hyperglycemia promotes mitochondrial production of ROS, initiating oxidative stress in cells (14). In addition, damaged mitochondria are not able to produce sufficient adenosine 5′-triphosphate (ATP) to sustain cell metabolism (15). Finally, aberrant mitochondria release pro-apoptotic proteins into the nucleus, a critical step in the initiation of the cell apoptosis (16). These data indicates that mitochondrial dysfunction accounts for hyperglycemia-mediated cell damage in the kidney. Based on this information, the present study aimed to determine whether liraglutide protected mitochondrial function in the kidney under high glucose stress.

Sirtuin3 (Sirt3), an NAD+-dependent deacetylase, was initially suggested to have anti-aging and antioxidative effects (17). Subsequent studies have additionally demonstrated that Sirt3 localizes to the mitochondria and regulates fatty acid oxidation and ketone body production (18). These effects maintain energetic metabolism in brown adipose tissue and skeletal muscle (19). At the molecular level, high Sirt3 levels promote glycolytic metabolism in a manner dependent on the extracellular signal-regulated kinase (ERK) pathway (20), and this signaling pathway also participates in cardiac hypertrophy (21) and heart ischemia-reperfusion injury (22). However, whether the ERK pathway and Sirt3 are activated by liraglutide and propagate a protective signal for mitochondria in hyperglycemia remains unknown. The aim of the present study was to explore the protective mechanism by which liraglutide decreases hyperglycemia-mediated renal damage in human renal mesangial cells and to determine whether liraglutide maintains mitochondrial homeostasis by activating the ERK-Yes-associated protein (Yap) signaling pathway and upregulating Sirt3 expression.

Materials and methods

Cell culture and high glucose treatment

Human renal mesangial cells (HRMCs) were purchased from the Cell Bank of Type Culture Collection, Shanghai Institutes for Biological Sciences, Chinese Academy of Sciences (Shanghai, China). The human podocyte cells (HPCs) were obtained from Celprogen Inc., (Torrance, CA, USA; cat. no. 36036-08). HPCs and HRMCs were treated with standard glucose medium (5.5 mmol/l, Gibco; Thermo Fisher Scientific, Inc., Waltham, MA, USA) and high glucose medium (25 mmol/l, Gibco; Thermo Fisher Scientific, Inc.) to generate the control and hyperglycemic groups, respectively, for 12 h to induce hyperglycemic damage, as described previously (23). In the present study, SCH772984 (Selleck Chemicals, Houston, TX, USA; cat. no. S7101) was added into HRMC to inhibit the activity of ERK for 2 h. Liraglutide (0–20 nM, Sigma-Aldrich; Merck KGaA, Darmstadt, Germany) was used to treat HRMC and HPC for 12 h at 37°C in an atmosphere containing 5% CO2.

Cellular reactive oxygen species (ROS) detection

The cellular ROS production was measured via immunofluorescence using Dihydrorhodamine 123 (Molecular Probes, USA, Cat. no. D23806). Briefly, cells were incubated with Dihydrorhodamine 123 for 30 min in the dark at 37°C in an atmosphere containing 5% CO2. Subsequently, PBS was used to wash the cells, to remove the free probe. Finally, cells were observed using a fluorescent microscope (BX51; Olympus Corporation, Tokyo, Japan; magnification, ×200). The fluorescence intensity was recorded as the ROS production and analyzed using Image-Pro Plus version 6.0 (Media Cybernetics, Rockville, MD, USA), as described previously (24).

Mitochondrial potential measurement and ATP production

The mitochondrial potential was measured via an immunofluorescence assay using JC-1 staining. First, cells were washed with PBS three times, and then the culture medium was replaced with PBS. Subsequently, the JC-1 probe Mitochondrial membrane potential assay kit with JC-1 (Beyotime Institute of Biotechnology, Haimen, China; cat. no., C2006) was added into the medium for 30 min in the dark. Then, samples were centrifuged at 10,000 × g for 20 min at 4°C to acquire pellets and the cell supernatant was discarded, and PBS was used to wash the cells at least three times at room temperature. Finally, the cell nuclei were stained using DAPI for 3 min in the dark. Then, the samples were observed using a fluorescence microscope (BX51; Olympus Corporation, magnification, ×200). The fluorescence intensity was recorded and analyzed using Image-Pro Plus 6.0 (Media Cybernetics, Rockville, MD, USA). To examine ATP production, an ATP Production Assay Kit Enhanced ATP Assay kit (Beyotime Institute of Biotechnology; cat. no., S0027) was used according to the manufacturer's protocol, as described previously (25).

Mitochondrial permeability transition pore (mPTP) opening and EdU assay

Mitochondrial function was measured via mPTP opening analysis using a calcein-AM/cobalt method, as previously described (26). Cells were cultured in 96-well plates (1×106) and 5 µM Calcein-AM was added to the medium for 30 min at 37°C in the dark. Following washing 3 times with PBS, the samples were observed using a Varioskan® Flash microplate reader (Thermo Fisher Scientific, Inc., Waltham, MA, USA) with an excitation wavelength of 488 nm and an emission wavelength of 525 nm. In the EdU assay, cells (1×104) were cultured in 24-well plates. Then, the EdU Proliferation kit (Abcam, Cambridge, MA, USA; cat. no., ab219801) was used to observe the cellular proliferation. Cell nuclei were labelled by DAPI (Guangzhou RiboBio Co., Ltd., Guangzhou, China), and the EdU-positive cells were observed by laser scanning microscope (magnification, ×200). The fluorescence intensity was recorded and analyzed using Image-Pro Plus version 6.0 (Media Cybernetics, Rockville, MD, USA) (27).

Lactate dehydrogenase (LDH) release assay and antioxidant measurement

LDH release is a hallmark of cell death. Accordingly, the LDH concentration, as an indicator of the level of cell death, was measured in the medium. The LDH content in the cell medium was measured via an LDH Release Commercial kit (Beyotime Institute of Biotechnology). The concentration of antioxidants was measured via ELISA. The ELISA kits for glutathione (GSH; Thermo Fisher Scientific, Inc.; cat no., T10095), GSH peroxidase (GPx; Beyotime Institute of Biotechnology; cat no., S0056) and superoxide dismutase (SOD; Thermo Fisher Scientific, Inc.; cat. no., BMS222TEN) were used according to the manufacturer's instructions as described previously (28).

Terminal deoxynucleotidyl-transferase-mediated dUTP nick end labelling (TUNEL) assay (TUNEL) staining, MTT assay and caspase-3/9 activity evaluation

Cellular apoptosis was measured via TUNEL staining and MTT assays. For TUNEL staining, cells were fixed with 3.7% paraformaldehyde at 4°C for 30 min. Then, a TUNEL staining kit (Roche Applied Science, Indianapolis, IN, USA) was used to tag apoptotic cells. Following staining of the cells with DAPI (5 mg/ml) for 30 min in the dark at 37°C in an atmosphere containing 5% CO2, cells were observed using a fluorescent microscope (BX51; Olympus Corporation; magnification, ×200). In addition, cellular viability was also measured via MTT assays. Cells (1×104) were seeded onto a 96-well plate. Then, MTT solution (2 mg/ml; Beyotime Institute of Biotechnology) was added to the medium for 4 h in the dark. Subsequently, dimethyl sulfoxide was used to dissolve the MTT solution, and the OD of the cells was recorded at an absorbance of 490 nm using a spectrophotometer (Epoch 2; BioTek Instruments, Inc., Winooski, VT, USA). Caspase-3 and caspase-9 activity levels were measured using the Caspase 3 Activity Assay kit (Beyotime Institute of Biotechnology; cat. no., C1115) and Caspase 9 Activity Assay kit (Beyotime Institute of Biotechnology; cat. no, C1158) were measured according to the manufacturer's instructions (29).

Immunofluorescence assay

For the immunofluorescence assay, cells were fixed with 3.7% paraformaldehyde at 4°C for 30 min, followed by permeabilization using 0.1% Triton X-100 for 30 min at room temperature. Subsequently, samples were washed with PBS and then blocked with 15% non-fat dried milk in TBS containing 0.05% Tween-20 for 45 min at room temperature. Subsequently, samples were treated with primary antibodies overnight at 4°C. Following extensive washing with PBS, samples were treated with secondary antibodies (Alexa Fluor® 488 donkey anti-rabbit antibody; 1:1,000; cat. no. A-21206 and Alexa Fluor® Plus 647 goat anti-rabbit antibody; 1:1,000; cat. no. A-32733; Invitrogen; Thermo Fisher Scientific, Inc.) for 45 min at room temperature. Following loading with DAPI (5 mg/ml) for 30 min in the dark at 37°C in an atmosphere containing 5% CO2, cells were observed using an inverted fluorescence microscope (BX51; Olympus Corporation; magnification, ×200). The primary antibodies used in the present study were as follows: Phosphorylated (p)-ERK (1:1,000; Abcam; cat. no., ab176660), Sirt3 (1:1,000; Abcam; cat. no., ab86671) and cytochrome-c (Cyt-c; 1:1,000; Abcam; cat. no., ab90529). The fluorescence intensity was recorded and analyzed using Image-Pro Plus 6.0 (Media Cybernetics, Rockville, MD, USA).

Western blot analysis

In the present study, cells were lysed in radioimmunoprecipitation assay lysis buffer (Beyotime Institute of Biotechnology). Total protein was analyzed using the bicinchoninic acid assay (Beyotime Institute of Biotechnology) and 60 µg of protein was loaded onto a 10% SDS-PAGE gel and then transferred onto a polyvinylidene fluoride membrane (Roche Applied Science, Penzberg, Germany). The membranes were subsequently blocked with 5% non-fat milk for 1 h at room temperature prior to incubation with the primary antibodies at 4°C overnight. Bands were detected via enhanced chemiluminescence reagents (Applygen Technologies, Inc., Beijing, China). The primary antibodies used in the present study were as follows: p-ERK (1:1;000; Abcam; cat. no., ab65142), total-ERK (t-ERK, 1:1,000; Abcam; cat. no., ab54230), B-cell lymphoma 2 (Bcl-2; 1:1,000; Cell Signaling Technology, Inc., Danvers, MA, USA; cat. no., 3498), Bcl-2-assocaited X protein (Bax; 1:1,000; Abcam; cat. no., ab32503), Cyclin D1 (1:1,000; Abcam; cat. no., ab134175), Cyclin E (1:1,000; Abcam; cat. no., ab171535), cellular inhibitor of apoptosis protein 1 (c-IAP; 1:1,000; Cell Signaling Technology, Inc.; cat. no., 4952), Bcl-2-associated death promotor (Bad; 1:1,000; Abcam; cat. no., ab90435), caspase-9 (1:1,000; Cell Signaling Technology, Inc.; cat. no., 9504), tumor necrosis factor α (TNF-α; 1:1,000; Abcam; cat. no., ab6671), matrix metalloproteinase 9 (MMP-9; 1:1,000; Abcam; cat. no., ab38898), interleukin-8 (IL-8; 1:1,000; Abcam; cat. no., ab7747), Yap (1:1,000; Cell Signaling Technology, Inc.; cat. no., 14074), Sirt3 (1:1,000; Abcam; cat. no., ab86671), pro-caspase-3 (1:1,000; Cell Signaling Technology, Inc.; cat. no., 9662) and cleaved caspase-3 (1:1,000; Cell Signaling Technology, Inc.; cat. no., 9664). The secondary antibodies used in the present study were: Horseradish peroxidase (HRP)-coupled secondary antibodies (1:2,000; cat. nos. 7074 and 7076; Cell Signaling Technology, Inc.). Bands were detected using an enhanced chemiluminescence substrate (Applygen Technologies, Inc., Beijing, China). GAPDH (1:1,000; cat. no. 5174; Cell Signaling Technology, Inc.) and β-actin (1:1,000; cat. no. 4970; Cell Signaling Technology, Inc.) were used as internal controls. The blots were analyzed using Quantity One 4.6 software (Bio-Rad Laboratories, Inc., Hercules, CA, USA).

Small interfering (si)RNA knockdown assay

To inhibit Sirt3 expression, siRNA was used to knock down its expression as described previously (30). The siRNA against Sirt3 was obtained from Yangzhou Ruibo Biotech Co., Ltd. (Yangzhou, China). The siRNA (70 nM/well) was transfected into cells using Lipofectamine® 2000 transfection reagent (Invitrogen; Thermo Fisher Scientific, Inc.). After 72 h of transfection, cells were collected, and the expression of Sirt3 was determined via western blot analysis. The Sirt3 siRNA sequence was: 5′-ACUCCCAUUCUUCUUUCAC-3′.

Statistical analysis

In the present study, at least 3 independent experiments were performed and all data are presented as the mean ± standard error. The data were analyzed by one-way analysis of variance followed by a Tukey's Honestly Significant Difference post-hoc test. P<0.05 was considered to indicate a statistically significant difference.

Results

Liraglutide dose-dependently decreases hyperglycemia-mediated HRMC damage

To determine the protective role of liraglutide in hyperglycemia-mediated HRMC damage, different doses of liraglutide were added into the medium of HRMCs. Then, the cellular viability was measured via MTT assay. As demonstrated in Fig. 1A, compared with the control group, hyperglycemia significantly decreased HRMC viability, and this effect was reversed by liraglutide in a dose-dependent manner. Similarly, TUNEL assays also indicated that hyperglycemia increased the number of TUNEL-positive cells compared with the control group (Fig. 1B and C). However, liraglutide treatment dose-dependently decreased the ratio of TUNEL-positive cells (Fig. 1B and C). This information suggested that liraglutide protected the renal mesangial cells against hyperglycemia-mediated damage. Similar results were also observed using HPCs (Fig. 1D and E). These results indicated that liraglutide protected HRMC and HPC viability in the presence of hyperglycemia stress. Notably, as the minimal effective concentration of liraglutide on HRMC and HPC viability in a hyperglycemic state was 5 nM (Fig. 1A-E), liraglutide was used at 5 nM in subsequent experiments.

Figure 1.

Liraglutide attenuates high glucose-mediated damage in HRMCs. HRMCs were treated with normal glucose medium (5.5 mmol/l; cont group) and high glucose medium (25 mmol/l, HG group) for 12 h. Then, different doses of liraglutide were added into the medium for 12 h. (A) Cellular viability was measured via MTT assays. Hyperglycemia decreased HRMC viability, and this effect was reversed by liraglutide treatment. (B) Cellular apoptosis was observed via TUNEL assays in HRMCs. Hyperglycemia-mediated HRMC apoptosis was inhibited by liraglutide. (C) Microscopic visualization of TUNEL assays. (D) Cellular apoptosis was observed via TUNEL assays in HPCs. The number of TUNEL-positive cells was recorded. (E) Microscopic visualization of TUNEL assays. (F) Cellular proliferation was measured via EdU assays. The red cells represent replicating HRMCs. (G) Quantification of EdU assay. (H) Cellular proliferation was measured via EdU assays in HPCs. The red cells represent replicating HPCs. (I) Quantification of EdU assay. (J) Proteins were isolated from HRMCs treated with liraglutide in the presence of hyperglycemia treatment, and western blot analysis was performed to analyze the expression of proteins. (K) Quantification of cyclin D1 protein expression levels. (L) Quantification of cyclin E protein expression levels. *P<0.05 vs. cont group; #P<0.05 vs. HG group. Cont, control group; HG, high glucose; Lir, liraglutide; HRMC, human renal mesangial cells; HPCs, human podocyte cells; TUNEL, Terminal deoxynucleotidyl-transferase-mediated dUTP nick end labelling (TUNEL) assay.

Subsequently, EdU assays were used to observe the proliferative capacity of the renal mesangial cells with liraglutide treatment. The number of EdU-positive cells was decreased during hyperglycemic stress and was reversed to almost normal levels with liraglutide treatment (Fig. 1F and G). Similar results were also observed using HPCs (Fig. 1H and I). Cellular proliferation is primarily regulated by Cyclin proteins, in particular Cyclin D1 and Cyclin E. Notably, hyperglycemia-inhibited Cyclin D1 and Cyclin E expression levels were markedly upregulated by liraglutide (Fig. 1J and L). Altogether, these data demonstrated that liraglutide decreased renal mesangial cell damage and promoted cell proliferation in the context of the hyperglycemic challenge.

Hyperglycemia induces HRMC oxidative stress and inflammatory damage

Oxidative stress and the inflammatory response have been acknowledged as the primary pathophysiological events involved in diabetic renal damage. Therefore, cellular ROS were measured via immunofluorescence in HRMCs. As demonstrated in Fig. 2A and B, hyperglycemia treatment elevated ROS production, and this effect was reversed by liraglutide. As a consequence of ROS overproduction, the contents of antioxidants, including SOD, GPX and GSH, were correspondingly decreased in the hyperglycemia-treated cells (Fig. 2C-E). However, liraglutide treatment reversed the concentrations of antioxidants. These data indicated that hyperglycemia-mediated oxidative stress was repressed by liraglutide. In addition, the effect on the inflammatory response with liraglutide treatment was also observed. Compared with the control group, hyperglycemia increased the expression of MMP-9, IL-8 and TNF-α (Fig. 2F-I); these effects were abrogated by liraglutide treatment. Altogether, this information suggested that hyperglycemia promoted oxidative stress and inflammatory damage in HRMC and that this effect was alleviated by liraglutide.

Figure 2.

Liraglutide alleviates hyperglycemia-triggered oxidative stress and inflammation. (A) Cellular oxidative stress was monitored by analyzing ROS production. (B) The fluorescence intensity of ROS was quantified. The concentration levels of cellular antioxidants (C) GSH, (D) SOD and (E) GPX were measured via ELISAs. (F) Proteins were isolated in liraglutide-treated cells, and then western blot analysis was used to analyze the protein expression levels of inflammatory factors. Quantification of (G) MMP-9, (H) IL-8 and (I) TNF-α protein expression. *P<0.05 vs. cont group; #P<0.05 vs. HG group. Cont, control group; HG, high glucose; Lir, liraglutide; ROS, reactive oxygen species; GSH, glutathione; SOD, superoxide dismutase; GPX, GSH peroxidase; MMP-9, matrix metalloproteinase 9; IL-8, interleukin 8; TNF-α, tumor necrosis factor-α.

Mitochondrial apoptosis is activated by high glucose stress

To explain the beneficial action of liraglutide on diabetic renal damage, its anti-apoptotic effect was examined, in particular mitochondrial apoptosis. The early molecular characterization of mitochondrial apoptosis involves decreased mitochondrial potential (31). The present study identified that hyperglycemia decreased the mitochondrial potential and that this effect was reversed by liraglutide (Fig. 3A and B). As a consequence of decreases in mitochondrial potential, the permeability of the mitochondria is increased, leading to mPTP opening (32). By analyzing the rate of mPTP opening, it was demonstrated that hyperglycemia-mediated mPTP opening was inhibited by liraglutide (Fig. 3C). Excessive mPTP opening may irreversibly facilitate mitochondrial pro-apoptotic factor release into the nucleus (33). As indicated in Fig. 3D, hyperglycemia promoted more Cyt-c leakage from mitochondria into the nucleus; this effect was inhibited by liraglutide treatment. Upon release from mitochondria into the cytoplasm/nucleus, Cyt-c interacts with caspase-9 to activate the apoptosome, which then additionally activates the caspase-3-mediated cellular apoptotic system (34). In the present study, it was identified that hyperglycemia increased the expression of caspase-3, caspase-9, Bax, and Bad (Fig. 3E-K). However, the anti-apoptotic proteins Bcl-2 and c-IAP were downregulated by hyperglycemia. These data indicated that hyperglycemia triggered mitochondrial apoptosis in HRMCs. Notably, liraglutide administration markedly inhibited the activation of pro-apoptotic proteins and reversed the expression of anti-apoptotic factors (Fig. 3E-K), effectively correcting hyperglycemia-mediated mitochondrial apoptosis.

Figure 3.

Liraglutide protects mitochondria against high glucose damage. (A) Mitochondrial potential was observed via JC-1 staining. Red fluorescence indicates normal mitochondrial potential, whereas green fluorescence suggests impaired mitochondrial potential. (B) Quantification of JC-1 staining data. (C) The mitochondrial permeability transition pore opening rate was measured in liraglutide-treated cells in the presence of high glucose stress. (D) Immunofluorescence assay for Cyt-c. Hyperglycemia-mediated Cyt-c release was reversed by liraglutide. (E-K) Proteins were isolated from liraglutide-treated cells in the presence of high glucose stress and western blot analysis was performed to analyze the expression of proteins associated with mitochondrial apoptosis. Quantification of (F) caspase-3, (G) caspase-9, (H) Bax, (I) Bad, (J) Bcl-2 and (K) c-IAP protein expression. *P<0.05 vs. cont group; #P<0.05 vs. HG group. Cont, control group; HG, high glucose; Lir, liraglutide; Cyt-c, cytochrome c; Bax, B-cell lymphoma 2 (Bcl-2)-associated X protein; Bad, Bcl-2-associated death promotor; c-IAP, cellular inhibitor of apoptosis protein 1.

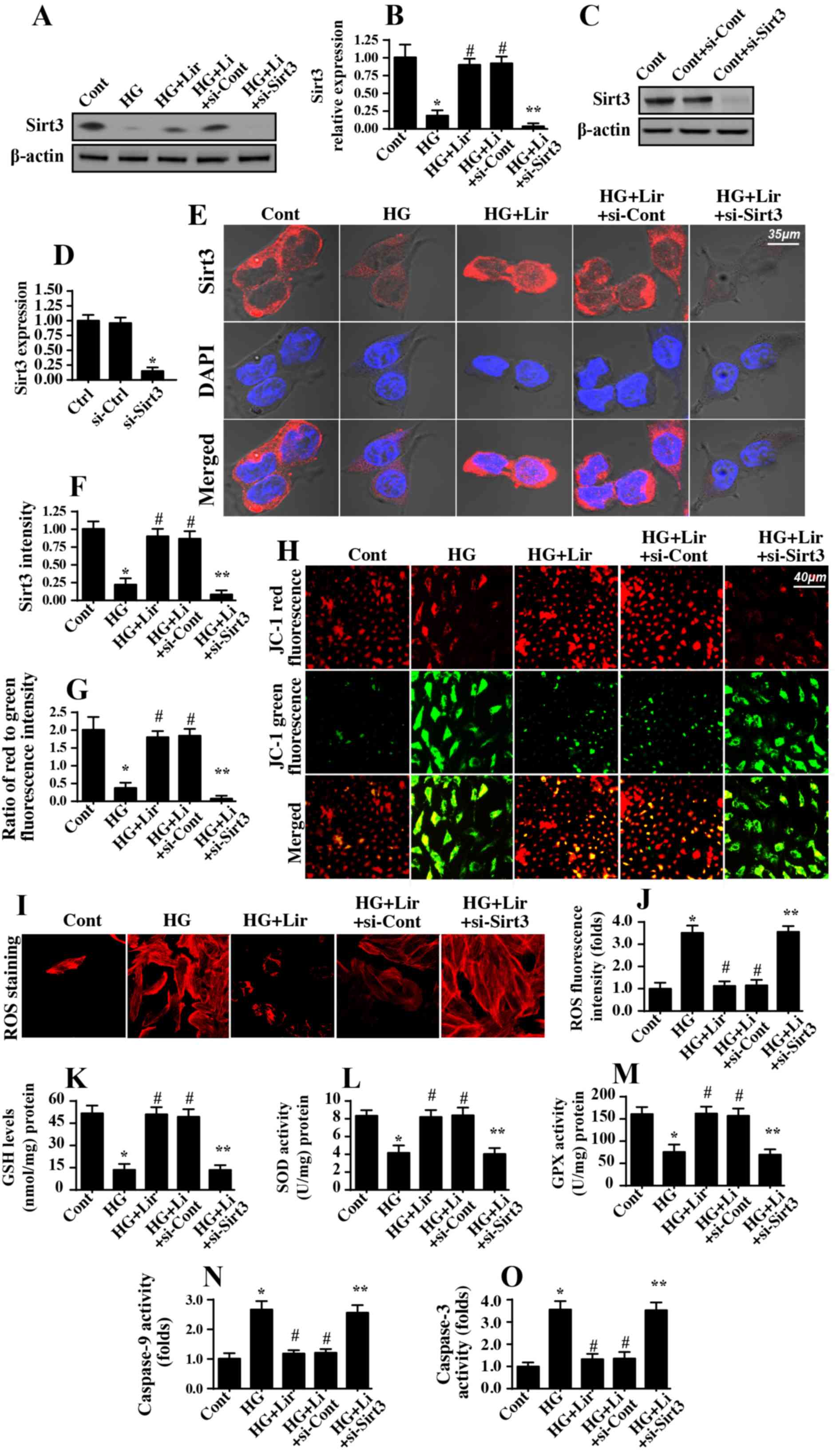
Liraglutide protects mitochondrial function by upregulating Sirt3 expression

The following experiments were performed to determine the mechanism by which liraglutide protected mitochondrial function within a high glucose stress environment. A previous study suggested that Sirt3 was vital for mitochondrial homeostasis (35). Accordingly, the present study assessed whether liraglutide modulated diabetic renal damage via Sirt3. Western blot analysis data in Fig. 4A and B demonstrated that Sirt3 expression was downregulated in response to hyperglycemia and was upregulated with liraglutide treatment. Subsequently, to verify whether Sirt3 was necessary for the anti-apoptotic properties of liraglutide on mitochondrial homeostasis, siRNA was used to knock down Sirt3 expression. The knockdown efficiency was confirmed via western blot analysis (Fig. 4C and D) and immunofluorescence (Fig. 4E and F). Subsequently, mitochondrial function was examined again in the Sirt3-silenced cells. Mitochondrial membrane potential was decreased with hyperglycemia stress and was reversed to almost normal levels following liraglutide treatment (Fig. 4G and H). However, deletion of Sirt3 abrogated the protective action of liraglutide on mitochondrial membrane potential (Fig. 4G and H). In addition, hyperglycemia-mediated ROS overproduction (Fig. 4I-J) and antioxidant downregulation (Fig. 4K and M) were also reversed by liraglutide in a Sirt3-dependent manner. With regard to mitochondrial apoptosis, caspase-9 (Fig. 4N) and caspase-3 activities (Fig. 4O) were increased in response to hyperglycemia stress and was decreased in liraglutide-treated cells. However, Sirt3 deficiency abrogated the inhibitory effect of liraglutide on caspase-9 and caspase-3 activation. Altogether, these data demonstrated that liraglutide maintained mitochondrial homeostasis in HRMC via Sirt3.

Figure 4.

Sirt3 is activated by liraglutide and contributes to mitochondrial protection during high glucose stress. (A) Western blot analysis was performed to detect the expression of Sirt3 in the liraglutide-treated cells in the presence of high glucose stress. (B) Quantification of Sirt3 protein expression. (C) siRNA against Sirt3 were transfected into human renal mesangial cells, and then knockdown efficiency was confirmed via western blot analysis. (D) Quantification of western blot analysis data from the Sirt3 knockout assay. (E) Immunofluorescence assay for Sirt3 in response to siRNA transfection. (F) Quantification of immunofluorescence assay data. (G) Mitochondrial function was evaluated by measuring the mitochondrial potential. The liraglutide-stabilized mitochondrial potential was decreased in response to Sirt3 deletion. (H) Microscopic visualization of the mitochondrial potential JC-1 staining. (I and J) ROS production was measured using immunofluorescence assay. (J) The fluorescence intensity of ROS was quantified. The concentration of (K) GSH, (L) SOD and (M) GPX antioxidant factors was measured via ELISA. (N) Caspase-9 activity was evaluated to establish the protective role of Sirt3 in mitochondrial apoptosis. (O) Caspase-3 activity was determined using ELISA. *P<0.05 vs. cont group; #P<0.05 vs. HG group; **P<0.05 vs. HG+Lir group. Cont, control group; HG, high glucose; Lir, liraglutide; Sirt3, sirtuin 3; siRNA, small interfering RNA; ROS, reactive oxygen species; GSH, glutathione; SOD, superoxide dismutase; GPX, GSH peroxidase.

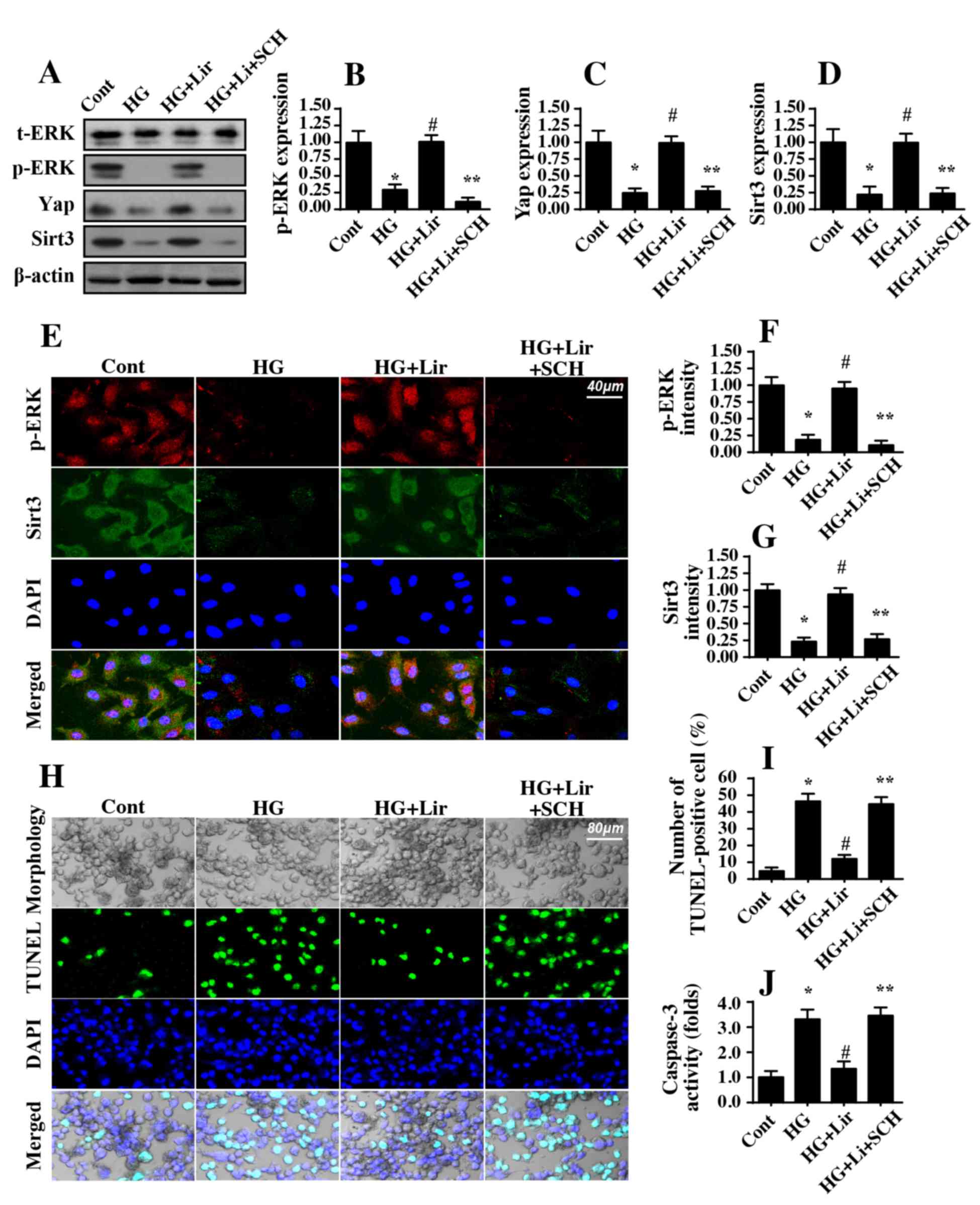
Liraglutide sustains Sirt3 expression via the ERK-Yap signaling pathway

Experiments were then performed to determine the upstream regulatory factors for Sirt3 upregulation in response to liraglutide treatment. Previous studies have identified the ERK-Yap axis as a novel signaling pathway that modifies mitochondrial function (36–38). Therefore, the present study investigated whether the ERK-Yap signaling pathway was involved in liraglutide-mediated Sirt3 activation. Western blot analysis data in Fig. 5A-D suggested that p-ERK was downregulated in the hyperglycemia-treated cells, which was also accompanied with a decreased Yap expression. Notably, liraglutide treatment reversed the expression of p-ERK and Yap. Subsequently, to confirm whether the ERK-Yap signaling pathway was the upstream mediator of Sirt3, a pathway blocker was used. Following inhibition of ERK activity using SCH77298, p-ERK and Yap expression levels were downregulated in liraglutide-treated cells (Fig. 5A-D). In addition, the positive effect of liraglutide on Sirt3 activation was also nullified by SCH772984 (Fig. 5A-D). These data suggested that liraglutide modulated Sirt3 expression via the ERK-Yap signaling pathway. This conclusion was additionally verified with immunofluorescence via p-ERK and Sirt3 co-staining (Fig. 5E-G). Activated p-ERK expression was positively associated with increased Sirt3 expression in liraglutide-treated cells compared with the control group (Fig. 5E-G). In comparison, ERK inhibition promoted Sirt3 downregulation despite treatment with liraglutide (Fig. 5E-G).

Figure 5.

Liraglutide sustains Sirt3 expression by activating the ERK-Yap signaling pathway. Western blot analysis was performed to analyze the expression of ERK and Yap expression in liraglutide-treated cells in the presence of high glucose stress. To block the activation of ERK in liraglutide-treated cells, SCH, an inhibitor of ERK, was applied. Following inhibition of the ERK signaling pathway, liraglutide-mediated ERK and Yap activation was abrogated. In addition, liraglutide-reversed Sirt3 expression was markedly decreased in response to ERK inhibition. (A) Representative western blot analysis gel. Quantification of (B) p-ERK, (C) Yap and (D) Sirt3 protein expression levels. (E) Immunofluorescence assay for p-ERK and Sirt3. Hyperglycemia decreased p-ERK and Sirt3 expression; this effect was reversed by liraglutide through the activation of ERK. (F) Quantification of p-ERK fluorescence intensity. (G) Quantification of Sirt3 fluorescence intensity. (H) TUNEL assays were used to confirm the protective action of the ERK-Yap signaling pathway on hyperglycemia-mediated cell apoptosis. (I) Quantification of the TUNEL assay. (J) Caspase-3 activity was assessed. Hyperglycemia-triggered Caspase-3 activation was inhibited by liraglutide, and this effect was abrogated by ERK inactivation. *P<0.05 vs. cont group; #P<0.05 vs. HG group; **P<0.05 vs. HG+Lir group. Cont, control group; HG, high glucose; Lir, liraglutide; SCH, SCH772984; p, phosphorylated; t, total; ERK, extracellular signal-regulated kinase; Sirt3, sirtuin 3; TUNEL, Terminal deoxynucleotidyl-transferase-mediated dUTP nick end labelling (TUNEL) assay.

Finally, TUNEL assays were performed to investigate whether the ERK-Yap signaling pathway was involved in hyperglycemia-mediated HRMC apoptosis. Similar to the aforementioned data, hyperglycemia-triggered apoptosis was markedly inhibited by liraglutide (Fig. 5H-I). However, inhibition of ERK negated the anti-apoptotic effect of liraglutide on HRMCs (Fig. 5H-I). Furthermore, caspase-3 activity was increased in response to hyperglycemic stress and was decreased to almost normal levels with liraglutide treatment (Fig. 5J). However, inhibition of ERK abrogated the beneficial effects of liraglutide on HRMCs survival (Fig. 5J). Taken together, these results confirmed that ERK-Yap axis was activated by liraglutide and protected HRMCs against hyperglycemia-mediated damage by sustaining Sirt3 (Fig. 6).

Figure 6.

Liraglutide alleviates high glucose-mediated mitochondrial damage in human renal mesangial cells. Mechanistically, liraglutide supplementation augments Sirt3 expression via the ERK-Yap signaling pathway and protects mitochondria against hyperglycemic injury. From a therapeutic perspective, the preservation of mitochondrial integrity is of utmost importance in patients with diabetes with kidney malfunction receiving liraglutide treatment. ERK, extracellular signal-regulated kinase; Yap, Yes associated protein; Sirt3, sirtuin 3.

Discussion

DN is a common complication of diabetes. Hyperglycemia is the primary risk factor for DN development (39). At the molecular level, chronic hyperglycemic stress induces glomerular apoptosis. Subsequently, the self-repair system of the extracellular matrix, including collagen, progressively accumulates leading to glomerular basement membrane thickening and glomerular sclerosis (40). The loss of functional cells and the augmentation of the extracellular matrix function together to decrease renal function, as evidenced by elevated urine albumin excretion, decreased glomerular filtration rate and retained urotoxins. DN occurs in a third to half of all diabetic patients (2). With the increase in rates of obesity and type 2 diabetes over previous decades, the prevalence of DN has also increased. Accordingly, it is urgent to determine a novel approach to control the incidence of DN.

In clinical settings, liraglutide has been acknowledged as a novel hypoglycemic agent to control blood sugar and treat diabetic kidney disease (41). Compelling evidence has emerged to support the use of liraglutide as an effective drug to inhibit the progression of DN (42). Accordingly, a number of key studies have been conducted to investigate the molecular mechanism by which liraglutide prevents high glucose-mediated renal damage (43–46). Liraglutide has been demonstrated to attenuate obesity-mediated renal damage by modifying renal metabolism through the activation of the Sirt1/adenosine 5′-monophosphate (AMP)-activated protein kinase/peroxisome proliferator-activated gamma coactivator 1 α pathways (47). In addition, liraglutide also alleviates renal fibrosis by decreasing transforming growth factor β activity and augmenting ERK activation in renal tubular epithelial cells (48). In the early stage of diabetic kidney disease, liraglutide treatment also decreases the levels of serum creatinine and blood urea nitrogen by reversing manganese SOD and Forkhead box protein O1 expression (49). In addition, liraglutide treatment regulates the local renal pro-inflammatory factors and modifies the activity and invasion of mast cells and/or macrophages (50). These results comprehensively describe the protective role of liraglutide in ameliorating hyperglycemia-mediated HRMC apoptosis. In the present study, the data suggested that liraglutide treatment repressed hyperglycemia-mediated HRMC apoptosis. Furthermore, the data also confirmed that hyperglycemia-induced inflammatory and oxidative stresses were also reversed by liraglutide treatment. These results are similar to previous conclusions (51–53), which provides the foundation for a detailed study on the molecular mechanisms of renal protection exerted by liraglutide in the context of chronic hyperglycemic stress.

Notably, the present study focused on the beneficial role of liraglutide in mitochondrial homeostasis. It was demonstrated that mitochondrial function, energy metabolism and mitochondrial apoptosis were highly regulated by liraglutide. In agreement with these results, previous studies have also verified the mitochondria-protective action of liraglutide: In cardiac post-infarction injury, liraglutide was demonstrated to modulate mitophagy to sustain mitochondrial metabolism and alleviate mitochondrial apoptosis (54–56). In obesity-induced chronic kidney injury, liraglutide treatment improves mitochondrial metabolites, as evidenced by increased levels of succinate, citrate, taurine and nicotinamide adenine dinucleotide (41). In addition, in hydrogen peroxide-induced retinal ganglion cell injury, liraglutide decreased mitochondrial ROS production and reversed mitochondrial biogenesis (57). In hypoxia-treated endothelial cells, liraglutide administration maintains mitochondrial calcium homeostasis and sends pro-survival signals to endothelial cells. In diabetic nephropathy, liraglutide protected against increased renal oxidative stress under chronic hyperglycemia by inhibiting NADPH oxidase and cyclic AMP-protein kinase A pathway activation (58). These results, consistent with the data from the present study, confirm that mitochondrial homeostasis is stabilized by liraglutide. To the best of our knowledge, this is the first investigation to validate the regulatory role of liraglutide in mitochondrial apoptosis in hyperglycemia.

Subsequently, the present study provided evidence for the mechanism of how liraglutide controlled mitochondrial function via Sirt3. Deletion of Sirt3 caused mitochondrial potential collapse, redox imbalance and caspase-9 activation despite treatment with liraglutide. In agreement with the results of the present study, previous studies have also described the beneficial effect of Sirt3 on mitochondrial homeostasis: Overexpression of Sirt3 in skeletal muscle altered the fatty acid composition (59); in Alzheimer's disease, activation of Sirt3 alleviated mitochondrial dysfunction (60); and Sirt3 was demonstrated to protect hepatocytes from oxidative stress by modulating mitochondrial function (61). This information highlights the role of Sirt3 in sustaining mitochondrial integrity and the key role of Sirt3 in the regulation of the cellular stress response. Furthermore, the present study identified that liraglutide enhanced Sirt3 expression via the EKR-Yap axis, a novel signaling pathway that governs mitochondrial homeostasis. Recent studies have demonstrated that Yap, a primary downstream effector of the Hippo pathway, is effectively activated by ERK in several types of cells (62,63). Increased Yap activity promotes mitophagy (42), decreases mitochondrial fission (64), alleviates mitochondrial genomic damage (65) and represses mitochondrial apoptosis (66). Consistent with these data, the results from the present study suggested that the ERK-Yap pathway, which was activated by liraglutide, sustained mitochondrial homeostasis in a manner mediated by the amplification of Sirt3. These data firmly establish a central role for the ERK-Yap-Sirt3 signaling pathway in mitochondrial protection and also elucidate a potential candidate target for novel therapies against DN.

In summary, the data within the present study suggest that liraglutide alleviates high glucose-mediated mitochondrial damage in HRMCs. Mechanistically, liraglutide supplementation augments Sirt3 expression via the ERK-Yap signaling pathway and protects mitochondria against hyperglycemic injury. From a therapeutic perspective, the preservation of mitochondrial integrity is of utmost importance in patients with diabetes with kidney malfunction receiving liraglutide treatment.

Acknowledgements

Not applicable.

Funding

No funding was received.

Availability of data and materials

All data generated or analyzed during this study are included in this published article.

Authors' contribution

JL, YS and NL conceived the study. SY, XM, ZG and YL performed the experiments; all authors participated in writing and revising the manuscript.

Ethics approval and consent to participate

Not applicable.

Patient approval for publication

Not applicable.

Competing interests

The authors declare that they have no competing interests.

References

1 

Bikfalvi A: History and conceptual developments in vascular biology and angiogenesis research: A personal view. Angiogenesis. 20:463–478. 2017. View Article : Google Scholar : PubMed/NCBI

2 

Zhou H, Li D, Zhu P, Hu S, Hu N, Ma S, Zhang Y, Han T, Ren J, Cao F and Chen Y: Melatonin suppresses platelet activation and function against cardiac ischemia/reperfusion injury via PPARγ/FUNDC1/mitophagy pathways. J Pineal Res. 63:2017. View Article : Google Scholar :

3 

Casadonte L, Verhoeff BJ, Piek JJ, VanBavel E, Spaan JAE and Siebes M: Influence of increased heart rate and aortic pressure on resting indices of functional coronary stenosis severity. Basic Res Cardiol. 112:612017. View Article : Google Scholar : PubMed/NCBI

4 

Buijs N, Oosterink JE, Jessup M, Schierbeek H, Stolz DB, Houdijk AP, Geller DA and van Leeuwen PA: A new key player in VEGF-dependent angiogenesis in human hepatocellular carcinoma: Dimethylarginine dimethylaminohydrolase 1. Angiogenesis. 20:557–565. 2017. View Article : Google Scholar : PubMed/NCBI

5 

Zhang Y, Zhou H, Wu W, Shi C, Hu S, Yin T, Ma Q, Han T, Zhang Y, Tian F and Chen Y: Liraglutide protects cardiac microvascular endothelial cells against hypoxia/reoxygenation injury through the suppression of the SR-Ca(2+)-XO-ROS axis via activation of the GLP-1R/PI3K/Akt/survivin pathways. Free Radic Biol Med. 95:278–292. 2016. View Article : Google Scholar : PubMed/NCBI

6 

Hu SY, Zhang Y, Zhu PJ, Zhou H and Chen YD: Liraglutide directly protects cardiomyocytes against reperfusion injury possibly via modulation of intracellular calcium homeostasis. J Geriatr Cardiol. 14:57–66. 2017.PubMed/NCBI

7 

Zhou H, Wang J, Zhu P, Zhu H, Toan S, Hu S, Ren J and Chen Y: NR4A1 aggravates the cardiac microvascular ischemia reperfusion injury through suppressing FUNDC1-mediated mitophagy and promoting Mff-required mitochondrial fission by CK2α. Basic Res Cardiol. 113:232018. View Article : Google Scholar : PubMed/NCBI

8 

Abeysuriya RG, Lockley SW, Robinson PA and Postnova S: A unified model of melatonin, 6-sulfatoxymelatonin, and sleep dynamics. J Pineal Res. 64:e124742018. View Article : Google Scholar : PubMed/NCBI

9 

Zhou H, Wang J, Hu S, Zhu H, Toanc S and Ren J: BI1 alleviates cardiac microvascular ischemia-reperfusion injury via modifying mitochondrial fission and inhibiting XO/ROS/F-actin pathways. J Cell Physiol. 234:5056–5069. 2019. View Article : Google Scholar : PubMed/NCBI

10 

Chang SH, Yeh YH, Lee JL, Hsu YJ, Kuo CT and Chen WJ: Transforming growth factor-β-mediated CD44/STAT3 signaling contributes to the development of atrial fibrosis and fibrillation. Basic Res Cardiol. 112:582017. View Article : Google Scholar : PubMed/NCBI

11 

Angelova PR, Barilani M, Lovejoy C, Dossena M, Viganò M, Seresini A, Piga D, Gandhi S, Pezzoli G, Abramov AY and Lazzari L: Mitochondrial dysfunction in Parkinsonian mesenchymal stem cells impairs differentiation. Redox Biol. 14:474–484. 2018. View Article : Google Scholar : PubMed/NCBI

12 

Álvarez-Sánchez N, Cruz-Chamorro I, Díaz-Sánchez M, Sarmiento-Soto H, Medrano-Campillo P, Martínez-López A, Lardone PJ, Guerrero JM and Carrillo-Vico A: Melatonin reduces inflammatory response in peripheral T helper lymphocytes from relapsing-remitting multiple sclerosis patients. J Pineal Res. 63:2017. View Article : Google Scholar

13 

Antunes F and Brito PM: Quantitative biology of hydrogen peroxide signaling. Redox Biol. 13:1–7. 2017. View Article : Google Scholar : PubMed/NCBI

14 

Zhou H, Zhu P, Wang J, Zhu H, Ren J and Chen Y: Pathogenesis of cardiac ischemia reperfusion injury is associated with CK2α-disturbed mitochondrial homeostasis via suppression of FUNDC1-related mitophagy. Cell Death Differ. 25:1080–1093. 2018. View Article : Google Scholar : PubMed/NCBI

15 

Fan D, Yang Z, Liu FY, Jin YG, Zhang N, Ni J, Yuan Y, Liao HH, Wu QQ, Xu M, et al: Sesamin protects against cardiac remodeling via Sirt3/ROS pathway. Cell Physiol Biochem. 44:2212–2227. 2017. View Article : Google Scholar : PubMed/NCBI

16 

Zhou H, Hu S, Jin Q, Shi C, Zhang Y, Zhu P, Ma Q, Tian F and Chen Y: Mff-dependent mitochondrial fission contributes to the pathogenesis of cardiac microvasculature ischemia/reperfusion injury via induction of mROS-mediated cardiolipin oxidation and HK2/VDAC1 disassociation-involved mPTP opening. J Am Heart Assoc. 6(pii): e0053282017.PubMed/NCBI

17 

Cuervo H, Pereira B, Nadeem T, Lin M, Lee F, Kitajewski J and Lin CS: PDGFRβ-P2A-CreERT2 mice: A genetic tool to target pericytes in angiogenesis angiogenesis. Angiogenesis. 20:655–662. 2017. View Article : Google Scholar : PubMed/NCBI

18 

Wang G, Fu XL, Wang JJ, Guan R, Sun Y and Tony To SS: Inhibition of glycolytic metabolism in glioblastoma cells by Pt3glc combinated with PI3K inhibitor via SIRT3-mediated mitochondrial and PI3K/Akt-MAPK pathway. J Cell Physiol. Jan 16–2018.(Epub ahead of print).

19 

Cohen MV and Downey JM: The impact of irreproducibility and competing protection from P2Y12 antagonists on the discovery of cardioprotective interventions. Basic Res Cardiol. 112:642017. View Article : Google Scholar : PubMed/NCBI

20 

Lochner A, Marais E and Huisamen B: Melatonin and cardioprotection against ischaemia/reperfusion injury: What's new? A review. J Pineal Res. 65:e124902018. View Article : Google Scholar : PubMed/NCBI

21 

Areti A, Komirishetty P, Akuthota M, Malik RA and Kumar A: Melatonin prevents mitochondrial dysfunction and promotes neuroprotection by inducing autophagy during oxaliplatin-evoked peripheral neuropathy. J Pineal Res. 62:2017. View Article : Google Scholar : PubMed/NCBI

22 

Ackermann M, Kim YO, Wagner WL, Schuppan D, Valenzuela CD, Mentzer SJ, Kreuz S, Stiller D, Wollin L and Konerding MA: Effects of nintedanib on the microvascular architecture in a lung fibrosis model. Angiogenesis. 20:359–372. 2017. View Article : Google Scholar : PubMed/NCBI

23 

Brasacchio D, Alsop AE, Noori T, Lufti M, Iyer S, Simpson KJ, Bird PI, Kluck RM, Johnstone RW and Trapani JA: Epigenetic control of mitochondrial cell death through PACS1-mediated regulation of BAX/BAK oligomerization. Cell Death Differ. 24:961–970. 2017. View Article : Google Scholar : PubMed/NCBI

24 

Zhang M, Lin J, Wang S, Cheng Z, Hu J, Wang T, Man W, Yin T, Guo W, Gao E, et al: Melatonin protects against diabetic cardiomyopathy through Mst1/Sirt3 signaling. J Pineal Res. 63:2017. View Article : Google Scholar :

25 

Li Z, Li X, Chen C, Chan MTV, Wu WKK and Shen J: Melatonin inhibits nucleus pulposus (NP) cell proliferation and extracellular matrix (ECM) remodeling via the melatonin membrane receptors mediated PI3K-Akt pathway. J Pineal Res. 63:2017. View Article : Google Scholar :

26 

Zhou H, Li D, Zhu P, Ma Q, Toan S, Wang J, Hu S, Chen Y and Zhang Y: Inhibitory effect of melatonin on necroptosis via repressing the Ripk3-PGAM5-CypD-mPTP pathway attenuates cardiac microvascular ischemia-reperfusion injury. J Pineal Res. 65:e125032018. View Article : Google Scholar : PubMed/NCBI

27 

Shi C, Cai Y, Li Y, Li Y, Hu N, Ma S, Hu S, Zhu P, Wang W and Zhou H: Yap promotes hepatocellular carcinoma metastasis and mobilization via governing cofilin/F-actin/lamellipodium axis by regulation of JNK/Bnip3/SERCA/CaMKII pathways. Redox Biol. 14:59–71. 2018. View Article : Google Scholar : PubMed/NCBI

28 

Zhou H, Wang J, Zhu P, Hu S and Ren J: Ripk3 regulates cardiac microvascular reperfusion injury: The role of IP3R-dependent calcium overload, XO-mediated oxidative stress and F-action/filopodia-based cellular migration. Cell Signal. 45:12–22. 2018. View Article : Google Scholar : PubMed/NCBI

29 

Li H, He F, Zhao X, Zhang Y, Chu X, Hua C, Qu Y, Duan Y and Ming L: YAP inhibits the apoptosis and migration of human rectal cancer cells via suppression of JNK-Drp1-mitochondrial fission-HtrA2/Omi pathways. Cell Physiol Biochem. 44:2073–2089. 2017. View Article : Google Scholar : PubMed/NCBI

30 

Armartmuntree N, Murata M, Techasen A, Yongvanit P, Loilome W, Namwat N, Pairojkul C, Sakonsinsiri C, Pinlaor S and Thanan R: Prolonged oxidative stress down-regulates early B cell factor 1 with inhibition of its tumor suppressive function against cholangiocarcinoma genesis. Redox Biol. 14:637–644. 2018. View Article : Google Scholar : PubMed/NCBI

31 

Fukumoto M, Kondo K, Uni K, Ishiguro T, Hayashi M, Ueda S, Mori I, Niimi K, Tashiro F, Miyazaki S, et al: Tip-cell behavior is regulated by transcription factor FoxO1 under hypoxic conditions in developing mouse retinas. Angiogenesis. 21:203–214. 2018. View Article : Google Scholar : PubMed/NCBI

32 

Ghiroldi A, Piccoli M, Ciconte G, Pappone C and Anastasia L: Regenerating the human heart: Direct reprogramming strategies and their current limitations. Basic Res Cardiol. 112:682017. View Article : Google Scholar : PubMed/NCBI

33 

Boga JA, Caballero B, Potes Y, Perez-Martinez Z, Reiter RJ, Vega-Naredo I and Coto-Montes A: Therapeutic potential of melatonin related to its role as an autophagy regulator: A review. J Pineal Res. 66:e125342019. View Article : Google Scholar : PubMed/NCBI

34 

Ba X and Boldogh I: 8-Oxoguanine DNA glycosylase 1: Beyond repair of the oxidatively modified base lesions. Redox Biol. 14:669–678. 2018. View Article : Google Scholar : PubMed/NCBI

35 

Brazão V, Colato RP, Santello FH, Vale GTD, Gonzaga NA, Tirapelli CR and Prado JCD Jr: Effects of melatonin on thymic and oxidative stress dysfunctions during Trypanosoma cruzi infection. J Pineal Res. 65:e125102018. View Article : Google Scholar : PubMed/NCBI

36 

Giatsidis G, Cheng L, Haddad A, Ji K, Succar J, Lancerotto L, Lujan-Hernandez J, Fiorina P, Matsumine H and Orgill DP: Noninvasive induction of angiogenesis in tissues by external suction: Sequential optimization for use in reconstructive surgery. Angiogenesis. 21:61–78. 2018. View Article : Google Scholar : PubMed/NCBI

37 

Al Mamun Bhuyan A and Lang F: Stimulation of eryptosis by afatinib. Cell Physiol Biochem. 47:1259–1273. 2018. View Article : Google Scholar : PubMed/NCBI

38 

Cai SY, Zhang Y, Xu YP, Qi ZY, Li MQ, Ahammed GJ, Xia XJ, Shi K, Zhou YH, Reiter RJ, et al: HsfA1a upregulates melatonin biosynthesis to confer cadmium tolerance in tomato plants. J Pineal Res. 62:2017. View Article : Google Scholar : PubMed/NCBI

39 

Blazquez-Castro A: Direct 1O2 optical excitation: A tool for redox biology. Redox Biol. 13:39–59. 2017. View Article : Google Scholar : PubMed/NCBI

40 

Gonzalez NR, Liou R, Kurth F, Jiang H and Saver J: Antiangiogenesis and medical therapy failure in intracranial atherosclerosis. Angiogenesis. 21:23–35. 2018. View Article : Google Scholar : PubMed/NCBI

41 

Hooshdaran B, Kolpakov MA, Guo X, Miller SA, Wang T, Tilley DG, Rafiq K and Sabri A: Dual inhibition of cathepsin G and chymase reduces myocyte death and improves cardiac remodeling after myocardial ischemia reperfusion injury. Basic Res Cardiol. 112:622017. View Article : Google Scholar : PubMed/NCBI

42 

Cao Z, Fang Y, Lu Y, Tan D, Du C, Li Y, Ma Q, Yu J, Chen M, Zhou C, et al: Melatonin alleviates cadmium-induced liver injury by inhibiting the TXNIP-NLRP3 inflammasome. J Pineal Res. 62:2017. View Article : Google Scholar : PubMed/NCBI

43 

Camaré C, Pucelle M, Nègre-Salvayre A and Salvayre R: Angiogenesis in the atherosclerotic plaque. Redox Biol. 12:18–34. 2017. View Article : Google Scholar : PubMed/NCBI

44 

Zhou H, Zhang Y, Hu S, Shi C, Zhu P, Ma Q, Jin Q, Cao F, Tian F and Chen Y: Melatonin protects cardiac microvasculature against ischemia/reperfusion injury via suppression of mitochondrial fission-VDAC1-HK2-mPTP-mitophagy axis. J Pineal Res. 63:2017. View Article : Google Scholar :

45 

Kiel AM, Goodwill AG, Noblet JN, Barnard AL, Sassoon DJ and Tune JD: Regulation of myocardial oxygen delivery in response to graded reductions in hematocrit: Role of K+ channels. Basic Res Cardiol. 112:652017. View Article : Google Scholar : PubMed/NCBI

46 

Carloni S, Riparini G, Buonocore G and Balduini W: Rapid modulation of the silent information regulator 1 by melatonin after hypoxia-ischemia in the neonatal rat brain. J Pineal Res. 63:2017. View Article : Google Scholar : PubMed/NCBI

47 

Chandra M, Escalante-Alcalde D, Bhuiyan MS, Orr AW, Kevil C, Morris AJ, Nam H, Dominic P, McCarthy KJ, Miriyala S and Panchatcharam M: Cardiac-specific inactivation of LPP3 in mice leads to myocardial dysfunction and heart failure. Redox Biol. 14:261–271. 2018. View Article : Google Scholar : PubMed/NCBI

48 

Zhou H, Zhu P, Guo J, Hu N, Wang S, Li D, Hu S, Ren J, Cao F and Chen Y: Ripk3 induces mitochondrial apoptosis via inhibition of FUNDC1 mitophagy in cardiac IR injury. Redox Biol. 13:498–507. 2017. View Article : Google Scholar : PubMed/NCBI

49 

Kleinbongard P, Skyschally A, Gent S, Pesch M and Heusch G: STAT3 as a common signal of ischemic conditioning: A lesson on ‘rigor and reproducibility’ in preclinical studies on cardioprotection. Basic Res Cardiol. 113:32017. View Article : Google Scholar : PubMed/NCBI

50 

Chen LY, Renn TY, Liao WC, Mai FD, Ho YJ, Hsiao G, Lee AW and Chang HM: Melatonin successfully rescues hippocampal bioenergetics and improves cognitive function following drug intoxication by promoting Nrf2-ARE signaling activity. J Pineal Res. 63:2017. View Article : Google Scholar

51 

Zhou H, Shi C, Hu S, Zhu H, Ren J and Chen Y: BI1 is associated with microvascular protection in cardiac ischemia reperfusion injury via repressing Syk-Nox2-Drp1-mitochondrial fission pathways. Angiogenesis. 21:599–615. 2018. View Article : Google Scholar : PubMed/NCBI

52 

Abdulmahdi W, Patel D, Rabadi MM, Azar T, Jules E, Lipphardt M, Hashemiyoon R and Ratliff BB: HMGB1 redox during sepsis. Redox Biol. 13:600–607. 2017. View Article : Google Scholar : PubMed/NCBI

53 

Jin Q, Li R, Hu N, Xin T, Zhu P, Hu S, Ma S, Zhu H, Ren J and Zhou H: DUSP1 alleviates cardiac ischemia/reperfusion injury by suppressing the Mff-required mitochondrial fission and Bnip3-related mitophagy via the JNK pathways. Redox Biol. 14:576–587. 2018. View Article : Google Scholar : PubMed/NCBI

54 

Zhou H, Yue Y, Wang J, Ma Q and Chen Y: Melatonin therapy for diabetic cardiomyopathy: A mechanism involving Syk-mitochondrial complex I-SERCA pathway. Cell Signal. 47:88–100. 2018. View Article : Google Scholar : PubMed/NCBI

55 

Zhu H, Jin Q, Li Y, Ma Q, Wang J, Li D, Zhou H and Chen Y: Melatonin protected cardiac microvascular endothelial cells against oxidative stress injury via suppression of IP3R-[Ca2+]c/VDAC-[Ca2+]m axis by activation of MAPK/ERK signaling pathway. Cell Stress Chaperones. 23:101–113. 2018. View Article : Google Scholar : PubMed/NCBI

56 

Zhou H, Wang S, Hu S, Chen Y and Ren J: ER-mitochondria microdomains in cardiac ischemia-reperfusion injury: A fresh perspective. Front Physiol. 9:7552018. View Article : Google Scholar : PubMed/NCBI

57 

Chen ML, Zhu XH, Ran L, Lang HD, Yi L and Mi MT: Trimethylamine-N-oxide induces vascular inflammation by activating the NLRP3 inflammasome through the SIRT3-SOD2-mtROS signaling pathway. J Am Heart Assoc. 6(pii): e0063472017.PubMed/NCBI

58 

Conradi LC, Brajic A, Cantelmo AR, Bouché A, Kalucka J, Pircher A, Brüning U, Teuwen LA, Vinckier S, Ghesquière B, et al: Tumor vessel disintegration by maximum tolerable PFKFB3 blockade. Angiogenesis. 20:599–613. 2017. View Article : Google Scholar : PubMed/NCBI

59 

Zhou H, Du W, Li Y, Shi C, Hu N, Ma S, Wang W and Ren J: Effects of melatonin on fatty liver disease: The role of NR4A1/DNA-PKcs/p53 pathway, mitochondrial fission, and mitophagy. J Pineal Res. 64:2018. View Article : Google Scholar

60 

Blackburn NJR, Vulesevic B, McNeill B, Cimenci CE, Ahmadi A, Gonzalez-Gomez M, Ostojic A, Zhong Z, Brownlee M, Beisswenger PJ, et al: Methylglyoxal-derived advanced glycation end products contribute to negative cardiac remodeling and dysfunction post-myocardial infarction. Basic Res Cardiol. 112:572017. View Article : Google Scholar : PubMed/NCBI

61 

Zhou H, Ma Q, Zhu P, Ren J, Reiter RJ and Chen Y: Protective role of melatonin in cardiac ischemia-reperfusion injury: From pathogenesis to targeted therapy. J Pineal Res. 64:2018. View Article : Google Scholar

62 

Kelly P, Denver P, Satchell SC, Ackermann M, Konerding MA and Mitchell CA: Microvascular ultrastructural changes precede cognitive impairment in the murine APPswe/PS1dE9 model of Alzheimer's disease. Angiogenesis. 20:567–580. 2017. View Article : Google Scholar : PubMed/NCBI

63 

Li R, Xin T, Li D, Wang C, Zhu H and Zhou H: Therapeutic effect of Sirtuin 3 on ameliorating nonalcoholic fatty liver disease: The role of the ERK-CREB pathway and Bnip3-mediated mitophagy. Redox Biol. 18:229–243. 2018. View Article : Google Scholar : PubMed/NCBI

64 

Zhou H, Wang S, Zhu P, Hu S, Chen Y and Ren J: Empagliflozin rescues diabetic myocardial microvascular injury via AMPK-mediated inhibition of mitochondrial fission. Redox Biol. 15:335–346. 2018. View Article : Google Scholar : PubMed/NCBI

65 

Körbel C, Gerstner MD, Menger MD and Laschke MW: Notch signaling controls sprouting angiogenesis of endometriotic lesions. Angiogenesis. 21:37–46. 2018. View Article : Google Scholar : PubMed/NCBI

66 

Zhu P, Hu S, Jin Q, Li D, Tian F, Toan S, Li Y, Zhou H and Chen Y: Ripk3 promotes ER stress-induced necroptosis in cardiac IR injury: A mechanism involving calcium overload/XO/ROS/mPTP pathway. Redox Biol. 16:157–168. 2018. View Article : Google Scholar : PubMed/NCBI

Related Articles

  • Abstract
  • View
  • Download
  • Twitter
Copy and paste a formatted citation
Spandidos Publications style
Li J, Li N, Yan S, Lu Y, Miao X, Gu Z and Shao Y: Liraglutide protects renal mesangial cells against hyperglycemia‑mediated mitochondrial apoptosis by activating the ERK‑Yap signaling pathway and upregulating Sirt3 expression Retraction in /10.3892/mmr.2024.13310. Mol Med Rep 19: 2849-2860, 2019.
APA
Li, J., Li, N., Yan, S., Lu, Y., Miao, X., Gu, Z., & Shao, Y. (2019). Liraglutide protects renal mesangial cells against hyperglycemia‑mediated mitochondrial apoptosis by activating the ERK‑Yap signaling pathway and upregulating Sirt3 expression Retraction in /10.3892/mmr.2024.13310. Molecular Medicine Reports, 19, 2849-2860. https://doi.org/10.3892/mmr.2019.9946
MLA
Li, J., Li, N., Yan, S., Lu, Y., Miao, X., Gu, Z., Shao, Y."Liraglutide protects renal mesangial cells against hyperglycemia‑mediated mitochondrial apoptosis by activating the ERK‑Yap signaling pathway and upregulating Sirt3 expression Retraction in /10.3892/mmr.2024.13310". Molecular Medicine Reports 19.4 (2019): 2849-2860.
Chicago
Li, J., Li, N., Yan, S., Lu, Y., Miao, X., Gu, Z., Shao, Y."Liraglutide protects renal mesangial cells against hyperglycemia‑mediated mitochondrial apoptosis by activating the ERK‑Yap signaling pathway and upregulating Sirt3 expression Retraction in /10.3892/mmr.2024.13310". Molecular Medicine Reports 19, no. 4 (2019): 2849-2860. https://doi.org/10.3892/mmr.2019.9946
Copy and paste a formatted citation
x
Spandidos Publications style
Li J, Li N, Yan S, Lu Y, Miao X, Gu Z and Shao Y: Liraglutide protects renal mesangial cells against hyperglycemia‑mediated mitochondrial apoptosis by activating the ERK‑Yap signaling pathway and upregulating Sirt3 expression Retraction in /10.3892/mmr.2024.13310. Mol Med Rep 19: 2849-2860, 2019.
APA
Li, J., Li, N., Yan, S., Lu, Y., Miao, X., Gu, Z., & Shao, Y. (2019). Liraglutide protects renal mesangial cells against hyperglycemia‑mediated mitochondrial apoptosis by activating the ERK‑Yap signaling pathway and upregulating Sirt3 expression Retraction in /10.3892/mmr.2024.13310. Molecular Medicine Reports, 19, 2849-2860. https://doi.org/10.3892/mmr.2019.9946
MLA
Li, J., Li, N., Yan, S., Lu, Y., Miao, X., Gu, Z., Shao, Y."Liraglutide protects renal mesangial cells against hyperglycemia‑mediated mitochondrial apoptosis by activating the ERK‑Yap signaling pathway and upregulating Sirt3 expression Retraction in /10.3892/mmr.2024.13310". Molecular Medicine Reports 19.4 (2019): 2849-2860.
Chicago
Li, J., Li, N., Yan, S., Lu, Y., Miao, X., Gu, Z., Shao, Y."Liraglutide protects renal mesangial cells against hyperglycemia‑mediated mitochondrial apoptosis by activating the ERK‑Yap signaling pathway and upregulating Sirt3 expression Retraction in /10.3892/mmr.2024.13310". Molecular Medicine Reports 19, no. 4 (2019): 2849-2860. https://doi.org/10.3892/mmr.2019.9946
Follow us
  • Twitter
  • LinkedIn
  • Facebook
About
  • Spandidos Publications
  • Careers
  • Cookie Policy
  • Privacy Policy
How can we help?
  • Help
  • Live Chat
  • Contact
  • Email to our Support Team