Spandidos Publications Logo
  • About
    • About Spandidos
    • Aims and Scopes
    • Abstracting and Indexing
    • Editorial Policies
    • Reprints and Permissions
    • Job Opportunities
    • Terms and Conditions
    • Contact
  • Journals
    • All Journals
    • Oncology Letters
      • Oncology Letters
      • Information for Authors
      • Editorial Policies
      • Editorial Board
      • Aims and Scope
      • Abstracting and Indexing
      • Bibliographic Information
      • Archive
    • International Journal of Oncology
      • International Journal of Oncology
      • Information for Authors
      • Editorial Policies
      • Editorial Board
      • Aims and Scope
      • Abstracting and Indexing
      • Bibliographic Information
      • Archive
    • Molecular and Clinical Oncology
      • Molecular and Clinical Oncology
      • Information for Authors
      • Editorial Policies
      • Editorial Board
      • Aims and Scope
      • Abstracting and Indexing
      • Bibliographic Information
      • Archive
    • Experimental and Therapeutic Medicine
      • Experimental and Therapeutic Medicine
      • Information for Authors
      • Editorial Policies
      • Editorial Board
      • Aims and Scope
      • Abstracting and Indexing
      • Bibliographic Information
      • Archive
    • International Journal of Molecular Medicine
      • International Journal of Molecular Medicine
      • Information for Authors
      • Editorial Policies
      • Editorial Board
      • Aims and Scope
      • Abstracting and Indexing
      • Bibliographic Information
      • Archive
    • Biomedical Reports
      • Biomedical Reports
      • Information for Authors
      • Editorial Policies
      • Editorial Board
      • Aims and Scope
      • Abstracting and Indexing
      • Bibliographic Information
      • Archive
    • Oncology Reports
      • Oncology Reports
      • Information for Authors
      • Editorial Policies
      • Editorial Board
      • Aims and Scope
      • Abstracting and Indexing
      • Bibliographic Information
      • Archive
    • Molecular Medicine Reports
      • Molecular Medicine Reports
      • Information for Authors
      • Editorial Policies
      • Editorial Board
      • Aims and Scope
      • Abstracting and Indexing
      • Bibliographic Information
      • Archive
    • World Academy of Sciences Journal
      • World Academy of Sciences Journal
      • Information for Authors
      • Editorial Policies
      • Editorial Board
      • Aims and Scope
      • Abstracting and Indexing
      • Bibliographic Information
      • Archive
    • International Journal of Functional Nutrition
      • International Journal of Functional Nutrition
      • Information for Authors
      • Editorial Policies
      • Editorial Board
      • Aims and Scope
      • Abstracting and Indexing
      • Bibliographic Information
      • Archive
    • International Journal of Epigenetics
      • International Journal of Epigenetics
      • Information for Authors
      • Editorial Policies
      • Editorial Board
      • Aims and Scope
      • Abstracting and Indexing
      • Bibliographic Information
      • Archive
    • Medicine International
      • Medicine International
      • Information for Authors
      • Editorial Policies
      • Editorial Board
      • Aims and Scope
      • Abstracting and Indexing
      • Bibliographic Information
      • Archive
  • Articles
  • Information
    • Information for Authors
    • Information for Reviewers
    • Information for Librarians
    • Information for Advertisers
    • Conferences
  • Language Editing
Spandidos Publications Logo
  • About
    • About Spandidos
    • Aims and Scopes
    • Abstracting and Indexing
    • Editorial Policies
    • Reprints and Permissions
    • Job Opportunities
    • Terms and Conditions
    • Contact
  • Journals
    • All Journals
    • Biomedical Reports
      • Information for Authors
      • Editorial Policies
      • Editorial Board
      • Aims and Scope
      • Abstracting and Indexing
      • Bibliographic Information
      • Archive
    • Experimental and Therapeutic Medicine
      • Information for Authors
      • Editorial Policies
      • Editorial Board
      • Aims and Scope
      • Abstracting and Indexing
      • Bibliographic Information
      • Archive
    • International Journal of Epigenetics
      • Information for Authors
      • Editorial Policies
      • Editorial Board
      • Aims and Scope
      • Abstracting and Indexing
      • Bibliographic Information
      • Archive
    • International Journal of Functional Nutrition
      • Information for Authors
      • Editorial Policies
      • Editorial Board
      • Aims and Scope
      • Abstracting and Indexing
      • Bibliographic Information
      • Archive
    • International Journal of Molecular Medicine
      • Information for Authors
      • Editorial Policies
      • Editorial Board
      • Aims and Scope
      • Abstracting and Indexing
      • Bibliographic Information
      • Archive
    • International Journal of Oncology
      • Information for Authors
      • Editorial Policies
      • Editorial Board
      • Aims and Scope
      • Abstracting and Indexing
      • Bibliographic Information
      • Archive
    • Medicine International
      • Information for Authors
      • Editorial Policies
      • Editorial Board
      • Aims and Scope
      • Abstracting and Indexing
      • Bibliographic Information
      • Archive
    • Molecular and Clinical Oncology
      • Information for Authors
      • Editorial Policies
      • Editorial Board
      • Aims and Scope
      • Abstracting and Indexing
      • Bibliographic Information
      • Archive
    • Molecular Medicine Reports
      • Information for Authors
      • Editorial Policies
      • Editorial Board
      • Aims and Scope
      • Abstracting and Indexing
      • Bibliographic Information
      • Archive
    • Oncology Letters
      • Information for Authors
      • Editorial Policies
      • Editorial Board
      • Aims and Scope
      • Abstracting and Indexing
      • Bibliographic Information
      • Archive
    • Oncology Reports
      • Information for Authors
      • Editorial Policies
      • Editorial Board
      • Aims and Scope
      • Abstracting and Indexing
      • Bibliographic Information
      • Archive
    • World Academy of Sciences Journal
      • Information for Authors
      • Editorial Policies
      • Editorial Board
      • Aims and Scope
      • Abstracting and Indexing
      • Bibliographic Information
      • Archive
  • Articles
  • Information
    • For Authors
    • For Reviewers
    • For Librarians
    • For Advertisers
    • Conferences
  • Language Editing
Login Register Submit
  • This site uses cookies
  • You can change your cookie settings at any time by following the instructions in our Cookie Policy. To find out more, you may read our Privacy Policy.

    I agree
Search articles by DOI, keyword, author or affiliation
Search
Advanced Search
presentation
Molecular Medicine Reports
Join Editorial Board Propose a Special Issue
Print ISSN: 1791-2997 Online ISSN: 1791-3004
Journal Cover
July-2022 Volume 26 Issue 1

Full Size Image

Sign up for eToc alerts
Recommend to Library

Journals

International Journal of Molecular Medicine

International Journal of Molecular Medicine

International Journal of Molecular Medicine is an international journal devoted to molecular mechanisms of human disease.

International Journal of Oncology

International Journal of Oncology

International Journal of Oncology is an international journal devoted to oncology research and cancer treatment.

Molecular Medicine Reports

Molecular Medicine Reports

Covers molecular medicine topics such as pharmacology, pathology, genetics, neuroscience, infectious diseases, molecular cardiology, and molecular surgery.

Oncology Reports

Oncology Reports

Oncology Reports is an international journal devoted to fundamental and applied research in Oncology.

Experimental and Therapeutic Medicine

Experimental and Therapeutic Medicine

Experimental and Therapeutic Medicine is an international journal devoted to laboratory and clinical medicine.

Oncology Letters

Oncology Letters

Oncology Letters is an international journal devoted to Experimental and Clinical Oncology.

Biomedical Reports

Biomedical Reports

Explores a wide range of biological and medical fields, including pharmacology, genetics, microbiology, neuroscience, and molecular cardiology.

Molecular and Clinical Oncology

Molecular and Clinical Oncology

International journal addressing all aspects of oncology research, from tumorigenesis and oncogenes to chemotherapy and metastasis.

World Academy of Sciences Journal

World Academy of Sciences Journal

Multidisciplinary open-access journal spanning biochemistry, genetics, neuroscience, environmental health, and synthetic biology.

International Journal of Functional Nutrition

International Journal of Functional Nutrition

Open-access journal combining biochemistry, pharmacology, immunology, and genetics to advance health through functional nutrition.

International Journal of Epigenetics

International Journal of Epigenetics

Publishes open-access research on using epigenetics to advance understanding and treatment of human disease.

Medicine International

Medicine International

An International Open Access Journal Devoted to General Medicine.

Journal Cover
July-2022 Volume 26 Issue 1

Full Size Image

Sign up for eToc alerts
Recommend to Library

  • Article
  • Citations
    • Cite This Article
    • Download Citation
    • Create Citation Alert
    • Remove Citation Alert
    • Cited By
  • Similar Articles
    • Related Articles (in Spandidos Publications)
    • Similar Articles (Google Scholar)
    • Similar Articles (PubMed)
  • Download PDF
  • Download XML
  • View XML
Article

Essential oil of Foeniculum vulgare subsp. piperitum fruits exerts an anti‑tumor effect in triple‑negative breast cancer cells

  • Authors:
    • Marianna Lauricella
    • Antonella Maggio
    • Natale Badalamenti
    • Maurizio Bruno
    • Giovanni Danilo D'Angelo
    • Antonella D'Anneo
  • View Affiliations / Copyright

    Affiliations: Department of Biomedicine, Neurosciences and Advanced Diagnostics, Institute of Biochemistry, University of Palermo, I‑90127 Palermo, Italy, Department of Biological, Chemical and Pharmaceutical Sciences and Technologies, Section of Chemistry, University of Palermo, I‑90128 Palermo, Italy, Department of Biological, Chemical and Pharmaceutical Sciences and Technologies, Laboratory of Biochemistry, University of Palermo, I‑90127 Palermo, Italy
  • Article Number: 243
    |
    Published online on: May 31, 2022
       https://doi.org/10.3892/mmr.2022.12759
  • Expand metrics +
Metrics: Total Views: 0 (Spandidos Publications: | PMC Statistics: )
Metrics: Total PDF Downloads: 0 (Spandidos Publications: | PMC Statistics: )
Cited By (CrossRef): 0 citations Loading Articles...

This article is mentioned in:



Abstract

At present, the growing spread of tumor cases worldwide renders the research of new promising and selective anticancer drugs urgent. The biological action of extracts of medicinal plants or their essential oils (EOs) is an emerging field of interest, since they could comprise a rich source of phytochemicals that can prove promising. In the present study, the biological activity and mechanism of action of the EO of Foeniculum vulgare subsp. piperitum fruits (FVPEO) were investigated using MTT assays, morphological analyses and western blotting in MDA‑MB231 cells, a triple‑negative breast cancer cell line. The findings revealed that FVPEO could exert strong anticancer effects, causing a dose‑dependent inhibition of breast cancer MDA‑MB231 cell growth, accompanied with DNA condensation and fragmentation. The cytotoxic effect of FVPEO was counteracted by the addition of the antioxidant N‑acetylcysteine and was associated with a marked increase in reactive oxygen species and stress‑related proteins; such as manganese superoxide dismutase, c‑Jun, phospho‑c‑Jun N‑terminal kinase and nuclear factor E2‑related factor 2, and the latter's transcriptional targets, Heme oxygenase‑1 and NAD(P)H quinone oxidoreductase 1 (NQO1). As evidenced by the activation of caspase‑3 and fragmentation of poly(ADP‑ribose) polymerase‑1, which are typical apoptosis markers, FVPEO promoted apoptotic cell death accompanied with an increase in phosphorylated H2A histone family member X and the activation of the NQO1/p53 axis. In combination, the present experiments provided evidence that FVPEO could represent a reservoir of biologically active compounds suitable for both cancer prevention and treatment.

Introduction

Foeniculum vulgare Mill. (F. vulgare), commonly referred to as fennel, is one of the most widespread aromatic plants. This species belongs to the Apiaceae family and it is widely cultivated in different parts of world, including Asia, North and South America, and the Southern regions of Europe (1).

Several parts of the plant are edible, including its leaves, stalks and seeds (fruits), which are a source of a wide range of phytochemicals such as fatty acids, phenolic compounds and flavonoids, as well as volatile compounds such as anethole, estragole and fenchone, which are major phytoconstituents found in F. vulgare (2,3). Most of these phytochemicals are found in essential oils (EOs), which can be found in almost any part of the plant, including the root, stem, seeds and fruits (4).

F. vulgare fruits are commonly used as a culinary spice. The EOs from fennel are often used as flavoring agents, but also as constituents of cosmetic and pharmaceutical products (5). F. vulgare is widely used in traditional medicine for its diuretic, antispasmodic, analgesic, mucolytic and anti-inflammatory functions (1). The whole plant, as well as its stems, fruits, leaves and seeds are used to treat a wide range of ailments of the digestive, reproductive and respiratory systems, including abdominal pains, constipation, diarrhea, amenorrhea, fever, flatulence, arthritis, insomnia, irritable colon, liver pain, mouth ulcer and stomachache (1,6–8). In ancient China, it was used as remedy for snake bite; in addition, the infusion of its fruits was used as a carminative, while its roots have been found to possess efficient purgative properties. In certain parts of Southern Italy, the decoction of the fruits of F. vulgare subsp. piperitum was used for digestive reasons, and chewing its leaves was considered a cure for mouth ulcers (9). Furthermore, it has been prescribed as a muscle relaxant, a weak diuretic, a carminative and a mild stimulant (10).

The genus Foeniculum is found in Italy, with only one species identified that has been divided into two subspecies, Foeniculum vulgare subsp. vulgare Miller and Foeniculum vulgare subsp. piperitum (Ucria) Coutinho. This distinction is still a subject of debate among botanists. In fact, based on the difference in distribution, some botanists believe that they represent two distinct species. The presence of F. vulgare subsp. piperitum has been reported in the Central-Southern Mediterranean, but outside this area, the species is quite rare. Furthermore, this subspecies does not contain anethole (11) and it is often confused with a chemotype of F. vulgare var. vulgare, which presents a bitter, but different taste.

Recently, the chemical compositions of the EOs of different parts of F. vulgare subsp. piperitum collected in Sicily were evaluated by gas chromatography (GC) and GC-mass spectrometry (12). The results were compared with those of the EOs from the same parts of F. vulgare subsp. vulgare, collected in the same region and with those reported in the literature for other accessions of F. vulgare subsp. piperitum. The EOs of F. vulgare subsp. vulgare exhibited completely different compositions, clearly indicating the differences between the two subspecies.

A number of in vitro and in vivo studies highlighted how various extracts of F. vulgare possess antioxidant, anti-inflammatory, anti-mutagenic and anticancer properties. F. vulgare EOs exhibited anti-mutagenic effects in mice, as they reduced chromosomal aberrations induced in mouse bone marrow cells by cyclophosphamide. This effect was mediated by a reduction of oxidative stress (13). The anti-tumor activity of F. vulgare has been reported in different cancer cells, such as melanoma (14), prostate (15), lung cancer (16) and hepatocarcinoma cells (17). Ke et al (16) demonstrated that ethanol extract of F. vulgare seeds induced apoptosis in HCI-H446 and NCI-H661 lung cancer cell lines and inhibited the growth of NCI-446-derived xenografts by reducing Bcl-2 protein expression. Extracts of F. vulgare seeds also induced apoptosis and inhibited cell migration of hepatocarcinoma cells in vitro and significantly constrained the growth of HCC xenografts in nude mice by targeting survivin (17). In addition, extracts of F. vulgare seeds also exerted anticancer effects on Elrich ascites carcinoma-bearing mice by modulating lipid peroxidation and potentiating antioxidant defense (18).

Thus, based on the promising previous results regarding the anti-cancer potential of F. vulgare, the aim of the present study was to examine the possible anti-cancer action of the EOs of F. vulgare subsp. piperitum (FVPEO) in MDA-MB231 triple-negative breast cancer (TNBC) cells, demonstrating that FVPEO induces an apoptotic cell death process through the activation of the NAD(P)H quinone oxidoreductase 1 (NQO1)/p53 axis.

Materials and methods

F. vulgare subsp. piperitum plant material and fruit EO preparation

Fruits of F. vulgare subsp. piperitum were collected on the southern slopes of the limestone massif of Rocca Busambra (Corleone, Palermo, Italy). Typical specimens (PAL 109709), identified by Prof. Vincenzo Ilardi, have been deposited in Herbarium Mediterraneum Panormitanum of the ‘Orto Botanico’ (Palermo, Italy). A total of 136 g F. vulgare subsp. piperitum fruits were hydro-distillated for 3 h using Clevenger's apparatus. The oil (yield 1.36%) was dried with Na2SO4, filtered and stored in the freezer at −20°C, until the time of analysis. The chemical composition of FVPEO was performed as previously reported (12).

Cell cultures, reagents and chemicals

MDA-MB231 TNBC and estrogen-positive MCF7 cells were obtained from ‘Istituto Scientifico Tumori’ (Genoa, Italy) and cultured as monolayers in DMEM medium (cat. no. ECM0749L, Euroclone SpA) supplemented with 10% (v/v) heat-inactivated FCS (cat. no. ECS0180L; Euroclone SpA), 1% non-essential amino acids (cat. no. ECB3054D; Euroclone SpA), 2 mM glutamine (cat. no. ECB3000D, Euroclone SpA) and 1% penicillin/streptomycin solution (cat. no. ECB3001D; Euroclone SpA). Cells were plated on 96-well microplates or on 6-well cell culture plates and allowed to adhere overnight in culture medium at 37°C in a humidified atmosphere containing 5% CO2, followed by treatment with FVPEO or vehicle only. Media and cell culture reagents were purchased from Euroclone SpA. All other chemicals and reagents were provided by Millipore Sigma.

Cell viability assessment and morphological detection of apoptosis

In order to assess the viability of FVPEO-treated breast cancer cells, an MTT assay was performed, as previously described (19). Briefly, 8×103 cells/well were plated in 200 µl DMEM in a 96-well plate and treated. At the end, 4 µl MTT solution (5 mg/ml in PBS) were added to the cell medium and the incubation was protracted for 2 h at 37°C in the dark. Mitochondria dehydrogenase activity of viable cells converts MTT to formazan, which is soluble in tissue culture medium. Cells were then lysed in lysis buffer and absorbance was read at 570 and 690 nm using an automatic ELISA plate reader (OPSYS MR; Dynex Technologies).

In order to determine either changes in nuclear morphology or plasma membrane damage, the cells were stained with Hoechst 33342 (cat. no. H3570; Invitrogen; Thermo Fisher Scientific, Inc.), a cell permeant fluorochrome emitting blue fluorescence when bound to dsDNA and excited by ultraviolet light. For these assays, cells (8×103) were incubated with Hoechst 33342 (2.5 µg/ml medium) for 30 min, washed with PBS and suspended in culture medium prior to FVPEO treatment. Morphological changes in apoptotic cells, manifesting as chromatin condensation and fragmentation, were detected by fluorescence microscopy using an excitation wavelength of 372 nm and emission wavelength of 456 nm. All images were captured by Leica Q Fluoro Software (Leica Microsystems, Inc.). For this analysis, at least 10 fields were considered for each sample and apoptotic cells were counted in random fields at a magnification of ×100.

The apoptotic cell morphology was also studied by acridine orange and ethidium bromide double staining, as reported by Liu et al (20).

Analysis of reactive oxygen species generation

The detection of intracellular reactive oxygen species production was carried out using 2′,7′-dichlorodihydrofluorescein diacetate (H2-DCFDA) staining, as previously described (21). H2-DCFDA (cat. no. D399; Molecular Probe; Thermo Fisher Scientific, Inc.) is a non-polar dye that can easily cross the cell membrane and can be oxidized to DCFDA in the presence of reactive oxygen species (ROS) emitting green fluorescence.

After incubating the cells with FVPEO, the medium was removed and cells were incubated with 10 µM H2-DCFDA for 30 min at 37°C. Next, positive cells were analyzed under a Leica fluorescence microscope (Leica Microsystems, Inc.) with excitation at 485 nm and emission at 530 nm, as previously described (22).

Western blot analysis

For western blot analysis, cells were lysed in RIPA lysis buffer containing 50 mM Tris-HCl, pH 7.5, 150 mM NaCl, 0.1% sodium dodecyl sulfate, 0.5% sodium deoxycholate, and 1 mM EDTA supplemented with phosphatase inhibitor mix (Sigma-Aldrich; Merck KGaA). Extracts were sonicated thrice and protein content was determined using the Bradford assay (Bio-Rad Laboratories, Inc.) using a BSA (Sigma-Aldrich; Merck KGaA) standard curve. Next, 30 µg/lane of protein sample were subjected to SDS polyacrylamide gel electrophoresis and transferred onto a nitrocellulose membrane. Manganese superoxide dismutase (MnSOD; cat. no. sc-133254; 1:200), c-Jun (cat. no. sc-1694; 1:200), phospho-c-Jun N-terminal kinases (pJNK; cat. no. sc-6254; 1:200), γ-H2A histone family member X (H2AX; cat. no. sc-517348; 1:200), p53 (cat. no. sc-126; 1:200), pro-caspase-3 (cat. no. sc-65497; 1:200) and PARP-1 (cat. no. sc-53643; 1:200) were detected using specific antibodies produced by Santa Cruz Biotechnology, Inc. The antibody for Heme oxygenase (HO-1; cat. no. orb5455; 1:1,000) was provided by Biorbyt Ltd., and that for NQO1 (cat. no. 3187S; 1:1,000) by Cell Signaling Technology, while the nuclear factor E2-related factor-2 (Nrf-2) antibody (cat. no. NBP1-32822, 1:1,000) was purchased from Novus Biologicals. Next, the nitrocellulose filters were incubated with anti-rabbit IgG (H+L) HRP conjugate (cat. no. W4011; 1:5,000; Promega) or Anti-Mouse IgG (H+L) HRP conjugate (cat. no. W4021; 1:5,000; Promega) secondary antibody for 1 h. Protein bands were detected using ECL™ Prime Western Blotting System (cat. no. GERPN2232; Cytiva), and quantified using Quantity One software 4.6.6 (Bio-Rad Laboratories, Inc.). The correct protein loading was examined using immunoblotting for γ-tubulin (cat. no. T3559; 1:2,000, Sigma-Aldrich; Merck KGaA). All blots shown are representative of at least three separate experiments.

Statistical analysis

Statistical analysis of data was performed using GraphPad Prism 5.0. software (GraphPad Software Inc.). A Student's t-test was applied to evaluate significant differences between untreated and treated samples. For the analysis of multiple groups a one-way ANOVA test was used. Data are expressed as the mean ± SD. The statistical significance threshold was set at P<0.05.

Results

Chemical profiling of EO of F. vulgare subsp. piperitum

Hydro distillation of the fruits of F. vulgare subsp. piperitum gave a pale-yellow oil. The EO composition was previously reported (12). As shown in the pie chart of Fig. 1, FVFEO was particularly enriched in monoterpene hydrocarbons (71.01%), with terpinolene (20.10%), limonene (17.84%), α-phellandrene (10.53%) and γ-terpinene (10.43%) as the main components of EO. The second most abundant class was phenylpropanoids (14.36%), typical metabolites of F. vulgare subsp. vulgare (12), with estragole (10.96%) and myristicin (3.09%) as the main products of this class of compounds. Oxygenated monoterpenes were present at a lower amount (10.78%) with fenchone (8.83%) as the principal metabolite of this class. Based on these observations, the anti-tumor potential of FVFEO was explored.

Figure 1.

Chemical composition of FVPEO. The chemical profiling of the main constituents of the essential oils of F. vulgare subsp. piperitum fruits was performed as reported in the Materials and methods section.

Effects of FVPEO on the viability of breast cancer cells

To demonstrate a possible anti-proliferative effect of the EO of the fruits of F. vulgare subsp. piperitum (FVPEO), the present study focused on MDA-MB231, a very aggressive and poorly differentiated breast cancer cell line, which does not express estrogen, progesterone and human epidermal growth factor receptor 2 (HER2)/receptors (23). MDA-MB231 cells were treated with increasing concentrations of FVPEO (125–2,000 µg/ml) for various periods of time, and the viability was assessed using MTT assay, as reported in the Materials and methods. As shown in Fig. 2A, the cell survival rate displayed a marked dose- and time-dependent decrease following FVPEO treatment, as compared to the untreated control. Following 24 h of treatment the viability of MDA-MB231 cells was reduced by 20% of the control with 125 µg/ml FVPEO. Increasing the treatment dose, the viability diminished progressively and a consistent cytotoxic effect was reached at the highest concentration examined (only ~5% of viable cells with 2,000 µg/ml). The cytotoxic effect of FVPEO was further increased as treatment time increased to up to 48 h, while the viability was decreased to 15% with 500 µg/ml FVPEO.

Figure 2.

FVPEO induces cytotoxic effects and morphological changes in breast cancer cells. (A) Dose and time dependence of FVPEO effect on cell viability. MDA-MB231 and MCF7 cells (8×103) were incubated with various doses of FVPEO (125–2,000 µg/ml) at the indicated times. Cell viability was assessed using MTT assay and expressed as the percentage of the viable control cells. Values are presented as the mean ± SE. *P<0.05, **P<0.01, ***P<0.001 and ****P<0.0001 vs. the control. (B) Morphological changes of MDA-MB231 and MCF7 cells treated for 24 and 48 h with different concentrations of FVPEO observed under light microscopy. The results are representative of three independent experiments. FVPEO, essential oil of Foeniculum vulgare subsp. piperitum fruits; CTR, control.

Light microscopy findings showed that, following exposure to FVPEO, MDA-MB231 cells underwent morphological changes. As shown in Fig. 2B, cells treated with lower doses (125–250 µg/ml) of FVPEO appeared elongated, as compared with untreated cells. As the dose of FVPEO increased, typical morphological changes of apoptotic cells (i.e. cell shrinkage and roundness) appeared and a marked reduction in cell number was observed.

A growth inhibition effect was also observed when FVPEO was tested on MCF7 cells, an estrogen- and progesterone-positive breast cancer cell line (Fig. 2). Following incubation with FVPEO, the cell viability declined in a dose- and time-dependent manner, and cells showed clear signs of death, supporting the anti-cancer potential of FVPEO.

FVPEO-induced cytotoxic effect is counteracted by the antioxidant N-acetylcysteine (NAC) and is accompanied by ROS generation

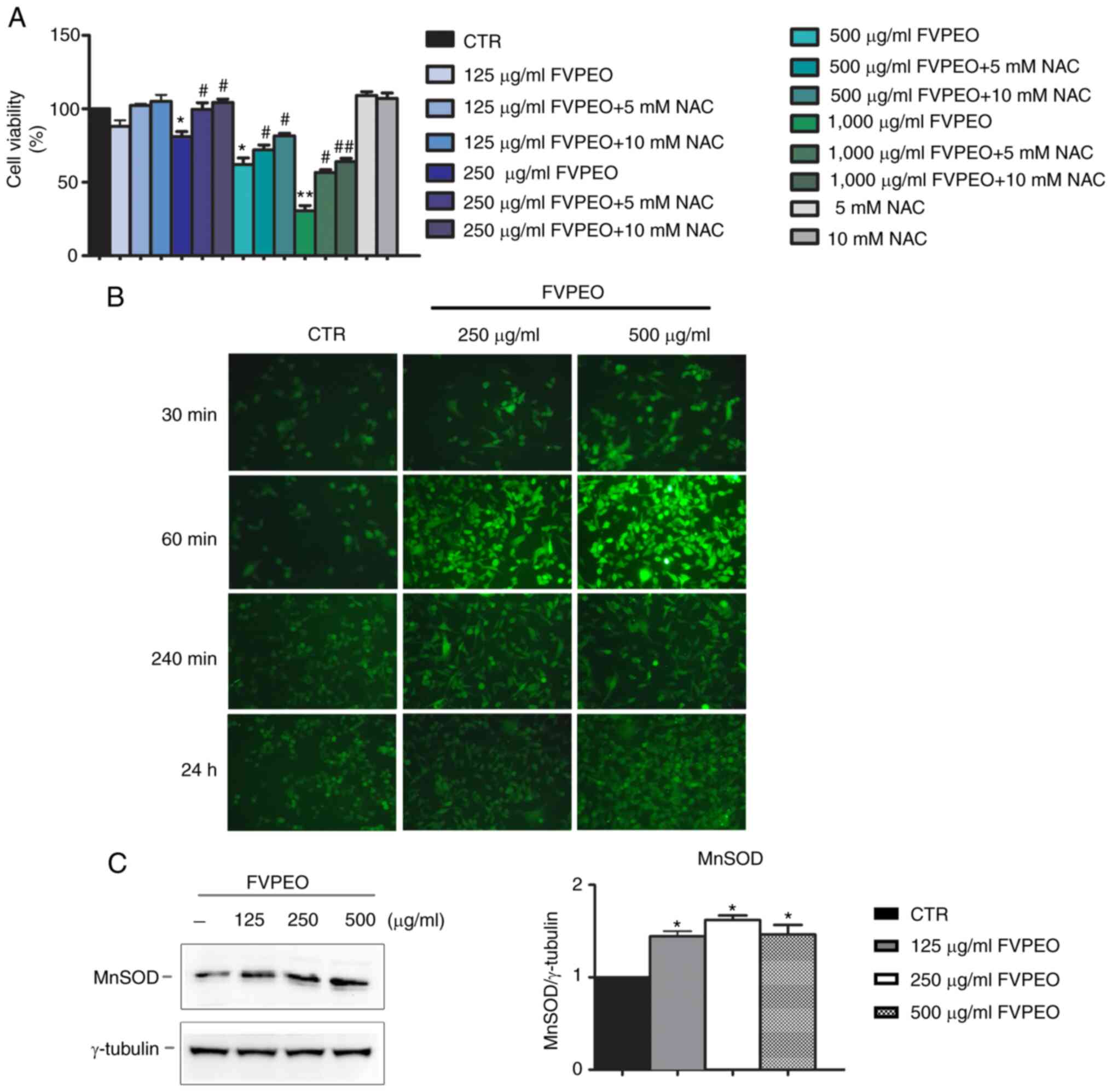
Next, it was explored whether the cytotoxic effect of FVPEO was dependent on oxidative stress. To this end, MDA-MB231 cells were pre-incubated for 2 h with NAC, a ROS scavenger; different doses of FVPEO were then added for another 24 h. Our data demonstrated that the addition of NAC counteracted the cytotoxic effect of FVPEO. In particular, as shown in Fig. 3A, 10 mM NAC prevented the cytotoxic effect induced by low concentrations (125–250 µg/ml) of FVPEO and notably reduced that exerted by high concentrations (500–1,000 µg/ml). To better explore these effects, the generation of ROS by H2-DCFDA, a fluorochrome that binds ROS and emits green fluorescence in its oxidized form, was also evaluated. Using this experimental approach, a clear rise in green fluorescence, indicative of ROS production in FVPEO-treated cells, was observed (Fig. 3B). The increase, which had already appeared at 30 min of incubation with 250 and 500 µg/ml FVPEO, peaked at 60 min after application. Western blot analysis was also performed to evaluate whether FVPEO treatment modified the level of MnSOD, one of the main cellular antioxidant enzymes (24). As shown in Fig. 3C, an increased level of MnSOD was observed following FVPEO incubation.

Figure 3.

Protective effects of NAC against FVPEO-induced cytotoxic effects. (A) Antioxidant NAC counteracts the cytotoxic effects of FVPEO on MDA-MB231 cells. Cells (8×103) were incubated with different concentrations of FVPEO alone or in the presence of NAC. After 24 h of treatment the viability was assessed by MTT assay and expressed as a percentage of the control cells. Values are the means of three independent experiments ± SE. *P<0.05 and **P<0.01 vs. the control; #P<0.05 and ##P<0.01 vs. sample treated with the corresponding FVPEO dose. (B) FVPEO treatment increased intracellular ROS, which was detected using the redox-sensitive fluorochrome H2-DCFDA. The oxidation of the fluorochrome generates green fluorescence, which was visualized using a Leica microscope equipped with a DC300F camera with a FITC filter. Representative micrographs of fluorescence microscopy were taken at a magnification of ×200. (C) FVPEO treatment increased the level of the anti-oxidant enzyme MnSOD. MDA-MB231 cells (2×105) were treated for 24 h in the presence of different concentrations of FVPEO. Cell lysates were analyzed using western blotting with a specific antibody against MnSOD. The data are representative blots from three independent experiments. Densitometry analysis histogram normalized to γ-tubulin is reported. *P<0.05 vs. control. NAC, N-acetylcysteine; FVPEO, essential oil of Foeniculum vulgare subsp. piperitum fruits; ROS, reactive oxygen species; MnSOD, manganese superoxide dismutase; CTR, control.

FVPEO cytotoxic effect is mediated by oxidative stress and the upregulation of stress-associated proteins

In light of the observed data demonstrating ROS production in MDA-MB231-treated cells, it was explored whether the cytotoxic effect induced by FVPEO can be accompanied by the activation of stress-related proteins (Fig. 4).

Figure 4.

FVPEO upregulates the level of stress proteins and antioxidant factors. Cell lysates of MDA-MB231 cells were prepared following incubation with FVPEO for 24 and 48 h respectively. The expression of stress proteins (c-Jun and pJNK), as well as that of antioxidant factors (Nrf2, HO-1 and NQO1), were analyzed using western blotting using specific antibodies, as reported in the Materials and methods section. *P<0.05, **P<0.01, ***P<0.001 vs. control. NS, not significant; FVPEO, essential oil of Foeniculum vulgare subsp. piperitum fruits; CTR, control; Nrf-2, nuclear factor erythroid 2-related factor 2; HO-1, heme oxygenase; NQO1, NAD(P)H quinone oxidoreductase 1.

First, the level of c-Jun and pJNK was analysed. c-Jun is a member of the activating protein transcription factor that can be activated in response to different extracellular stimuli, such as pro-inflammatory cytokines, ultraviolet radiation and several different forms of cellular stress (25). Its activation has been correlated to the signalling of JNKs, a family of stress-mediated kinases capable of integrating many different cellular stimuli, including mitogenic signals, environmental stresses and different apoptotic insults (26).

The present data provided evidence that FVPEO treatment caused a modest increase in pJNK, but a consistent increase in the c-Jun level that was already visible at 24 h at a dose of 250 µg/ml and further increased with longer periods of incubation.

The involvement of stress in FVPEO-treated cells was also confirmed by the upregulation of NF-E2 p45-related factor 2 (Nrf2), a transcription factor that has been considered one of the main regulatory factors of redox homeostasis that controls a battery of detoxification and cytoprotective genes (27). In our experimental conditions, an increase in Nrf-2 content that was associated to an upregulation of its target genes HO-1 and NQO1 was observed in FVPEO-treated cells.

FVPEO induces apoptosis in MDA-MB231 cells

To investigate whether the loss of viability of MDA-MB231 cells under FVPEO treatment was due to the induction of apoptosis, cells were stained with Hoechst 33342, a fluorescent dye that binds to DNA and can identify nuclear apoptotic changes. According to fluorescence microscopy images, MDA-MB231 cells treated with FVPEO exhibited a clear nuclear fragmentation and condensation, as compared with untreated control cells (Fig. 5A). The proportion of cells with condensed and fragmented nuclei increased as the FVPEO dose increased (Fig. 5B). Such an effect was also confirmed by acridine orange/ethidium bromide dual staining showing the presence of typical morphological features of apoptosis in MDA-MB231-treated cells (Fig. 5C). Indeed, some FVPEO-treated cells were positive for a yellow-green acridine orange nuclear staining (early apoptotic cells), with a considerable proportion of them (~45%) showing a concentrated orange nuclear ethidium bromide staining (late apoptotic cells).

Figure 5.

FVPEO induces apoptosis in MDA-MB231 cells. (A) MDA-MB231 cells (8×103) were stained with Hoechst 33342 (2.5 µg/ml medium; blue fluorescence) and then treated with different concentrations of FVPEO for 24 h. Cell morphology was visualized using a Leica DC 300F microscope with fluorescent filter for DAPI. The image shows that FVPEO treatment induced the appearance of cells with condensed and fragmented chromatin. (B) Cells with condensed and fragmented chromatin were counted in three different microscopic fields in each well (three wells for each treatment) and expressed as a percentage of the total number of cells counted in the field. Data in the figure are presented as percentage of apoptotic cells per total number of cells per field (mean of three independent experiments). *P<0.05 and **P<0.01 vs. control. (C) MDA-MB231 cells (8×103) were treated with different concentrations of FVPEO for 24 h and then stained with acridine orange/ethidium bromide dual staining as reported in the Materials and methods section. The image shows that FVPEO treatment induced the appearance of some cells that were positive for a yellow-green acridine orange nuclear staining (early apoptotic cells) and a marked percentage of cells with orange nuclear ethidium bromide staining (late apoptotic cells). FVPEO, essential oil of Foeniculum vulgare subsp. piperitum fruits; CTR, control.

FVPEO induces a p53-dependent intrinsic apoptotic pathway in MDA-MB231 cells

To further explore the underlying mechanism of FVPEO-induced apoptosis, it was examined whether the observed effects and association with DNA injury can be linked to the recruitment of DNA damage markers. When a double-strand break occurs in DNA, alteration in chromatin structure promotes the phosphorylation of the histone variant H2AX at the Ser-139 residue, a form known as γH2AX (28). This event is induced by the kinases ataxia-telangiectasia mutated, ataxia-telangiectasia mutated and Rad3-related protein and DNA-dependent protein kinase, allowing the formation of H2AX phosphorylated on serine 139, which is considered a marker of DNA damage (29). The present data showed that the treatment of MDA-MB231 cells with FVPEO induced a strong phosphorylation of H2AX at Ser139 in a dose-dependent manner (Fig. 6).

Figure 6.

FVPEO effects on DNA damage markers, caspase activation and PARP-1 fragmentation. MDA-MB231 cells (2×105) were treated for 24 h in the presence of different concentrations of FVPEO. Cell lysates were then analyzed using western blotting with specific antibodies against pH2AX (γH2AX), p53, pro-caspase-3 and PARP-1, as reported in the Materials and methods section. The data are representative blots from three independent experiments. Densitometry histograms normalized to γ-tubulin are reported in the bottom panel. *P<0.05 vs. control. FVPEO, essential oil of Foeniculum vulgare subsp. piperitum fruits; CTR, control; PARP-1, Poly(ADP-ribose) polymerase-1; H2AX, γ-H2A histone family member X; pH2AX, phosphorylated H2AX.

Next, possible changes in the level of p53 protein, a key factor involved in the induction of apoptosis in response to DNA damage, was examined (30). As shown in Fig. 6, the level of p53 markedly increased in MDA-MB231-treated cells compared with the untreated control.

In the present study, the effect of FVPEO on caspase-3, a key mediator of apoptosis of mammalian cells, whose activation by the cleavage of procaspase-3 is responsible for chromatin condensation, was also analysed (31). These results indicated that FVPEO treatment induced a dose-dependent decrease in the inactive procaspase-3, indicating the activation of caspase-3 (Fig. 6). This suggestion was confirmed by the cleavage of PARP-1, a well-known target of caspase-3 (32), which was observed following FVPEO treatment. In combination, these data indicated that FVPEO induced caspase-dependent apoptosis triggered by DNA damage.

Discussion

Nowadays, the global increase in the number of cancer cases renders the research on specific and targeted medical therapies urgent. Particular attention has been paid on the plant kingdom as a possible bio-resource for new phytochemicals that can be used as preventative or protective compounds in cancer therapies, either alone or in combination (33–35). Indeed, since their discovery, a vast array of plant-derived phytochemicals, such as etoposide, taxol, doxorubicin, topotecan, irinotecan and camptotecin, have been identified as valuable and highly effective chemotherapeutics routinely used in clinical practice (36). Over three quarters of anti-cancer chemotherapeutics currently used in medicine are natural products or their analogues, chemically modified with active pharmacophores to enhance their anti-tumor potential (37).

In light of this, the present study was conducted to evaluate the possible anti-cancer properties of EOs of F. vulgare subsp. piperitum fruits (FVPEO) grown on the Sicilian rural areas. Our previous studies highlighted the composition of the most abundant secondary metabolites present in FVPEO (12) and since no data are available on the biological activity of the FVPEO grown in Sicily thus far, the aim of the present study was to investigate whether it can exert anti-proliferative effects in TNBC cells.

Breast cancer is one of the most common tumors affecting women; its incidence tends to rise with age (median age at diagnosis is 63 for breast cancer patients in United States) and it is the second leading cause of death (38,39). Based on the presence or absence of estrogen, progesterone and HER2 receptor, this tumor has been classified into three distinct subtypes with different incidence rates among women. In particular, the hormone receptor positive/Erb-B2 receptor tyrosine kinase 2 (ERBB2) negative form affects up to 70% of patients, the ERBB2 positive form affects 15–20% of cases, and the TNBC subtype, characterized by the lack of all receptors, affects ~15% of patients (40). TNBC is a particularly concerning type of breast cancer, as it is the most aggressive type with a highly invasive profile that is associated with a poor prognosis and high resistance to the most common cancer therapies, which renders its treatment challenging (41).

The present data demonstrated that FVPEO induced a marked reduction in cell viability in TBNC cells and that effect was associated with oxidative injury, as evidenced by a consistent ROS generation. As is well known, ROS are highly reactive molecules that, when produced at a physiological level in the cell, can participate in intracellular signaling functioning as redox messenger (42). However, the extensive ROS generation is dangerous for the cells, since their production gets around intracellular scavenger systems, triggering cell death (43). In accordance with these observations, the present data provided evidence that FVPEO treatment induced ROS production, upsurged stress-related proteins such as c-Jun, pJNK and antioxidant defense systems represented by Nrf-2 and its targets, MnSOD and NQO1. Of note, FVPEO induced a dose-dependent effect on pJNK upregulation at 24 h. Differently, for longer times of exposure (48 h) the maximum effect of FVPEO on the level of this stress-related factor was observed with 250 µg/ml, probably because cells underwent apoptotic cell death at the higher dose.

Nrf-2 is a transcription factor that, under stress conditions, travels from the cytosol to the nucleus, where it promotes the basal and stress-inducible expression of a plethora of cytoprotective enzymes (44) involved in glutathione metabolism (components of glutamate-cysteine ligase complex), thioredoxin antioxidant-based response (thioredoxin, sulfiredoxin), ROS and xenobiotic detoxification (NQO1, glutathione peroxidase 2 and several glutathione S-transferases) and iron metabolism (HO-1).

In our experimental conditions, Nrf-2 upregulation induced by FVPEO treatment was associated with an increased level of HO-1 and NQO1.

NQO1 has been described as a putative anti-tumor factor (45) involved in ROS removal, so that the application of phytochemicals or plant-derived compounds to promote NQO1 upregulation has been indicated as a putative chemopreventive strategy for cancer (46). These findings seem to sustain the mode of action of FVPEO in the breast cancer cells used in the present study. Indeed, it was demonstrated that FVPEO promoted a marked DNA condensation and fragmentation through caspase-3 activation and PARP-1 fragmentation. The cell death induced by FVPEO appears to be correlated with ROS increase, as suggested by the observation that the effect of FVPEO on the reduction of cell viability was counteracted by the anti-oxidant NAC. In response to FVPEO-induced DNA damage, apoptotic cell death was accompanied by p53 and γH2AX upregulation, two typical markers of DNA damage. In accordance with Patino-Morales data (47) the increase in the NQO1 and p53 level appeared to be closely linked to one another. These authors demonstrated the existence of a tight interplay between NQO1 and p53, aimed at stabilizing p53 half-life and favoring its role in the induction of apoptotic cell demise.

Mechanistic studies by El-Garawani et al (48) reported that a combination of oils of F. vulgare and P. graveolens exerts a marked cytotoxic effect in breast cancer MCF-7 cells through cell cycle arrest, while no cytotoxicity was observed in normal human peripheral blood lymphocytes in vitro. The cytotoxic effect was attributed by El-Garawani to anethole and estragole, which were identified as the main constituents of these EOs.

In conclusion, the present data suggested that FVPEO exerts a marked apoptotic effect on triple-negative breast cancer cells, which appears to be correlated with ROS increase, whose level increases the ability of antioxidant systems, such as Nrf2, HO-1 and NQO1, to counteract them. The increase in the level of the antioxidant enzyme NQO1 could also favor p53 stabilization induced by DNA damage, thus contributing to apoptotic cell death.

Acknowledgements

Not applicable.

Funding

This work was supported by a grant from MIUR-ITALY PRIN 2017 (grant no. 2017A95NCJ) and partially sustained by the Fondo Finalizzato per la Ricerca di Ateneo FFR 2018/2021 (FFR-D15-D'ANNEO, Università degli Studi di Palermo, Palermo, Italy).

Availability of data and materials

The data used and/or analyzed during the present study are available from the corresponding authors on reasonable request.

Authors' contributions

ADA, ML, AM and MB conceived and designed the experiments. ML, NB and GDDA conducted all the experiments. ML, AM and ADA acquired and analyzed the data. ML, AM and ADA wrote and revised the manuscript. ML and ADA confirm the authenticity of all the raw data. All authors read and approved the final version of manuscript.

Ethics approval and consent to participate

Not applicable.

Patient consent for publication

Not applicable.

Competing interests

The authors declare that they have no competing interests.

Glossary

Abbreviations

Abbreviations:

FVPEO

essential oil of Foeniculum vulgare subsp. piperitum fruits

EOs

essential oils

TNBC

triple-negative breast cancer

References

1 

Badgujar SB, Patel VV and Bandivdekar AH: Foeniculum vulgare Mill: A review of its botany, phytochemistry, pharmacology, contemporary application, and toxicology. Bio Med Res Int. 2014:8426742014.

2 

Garg C, Khan SA, Ansari SH, Suman A and Garg M: Chemical composition, therapeutic potential and perspectives of Foeniculum vulgare. Pharmacogn Rev. 3:346–352. 2009.

3 

He W and Huang B: A review of chemistry and bioactivities of a medicinal spice: Foeniculum vulgare. J Med Plants Res. 5:3595–3600. 2011.

4 

Díaz-Maroto MC, Pérez-Coello MS, Esteban J and Sanz J: Comparison of the volatile composition of wild fennel samples (Foeniculum vulgare Mill.) from central Spain. J Agric Food Chem. 54:6814–6818. 2006. View Article : Google Scholar

5 

Guillén MD and Manzanos MJ: A study of several parts of the plant Foeniculum vulgare as a source of compounds with industrial interest. Food Res Int. 29:85–88. 1996. View Article : Google Scholar

6 

Guarrera PM and Savo V: Perceived health properties of wild and cultivated food plants in local and popular traditions of Italy: A review. J Ethnopharmacol. 146:659–680. 2013. View Article : Google Scholar

7 

Rahimi R and Ardekani MR: Medicinal properties of Foeniculum vulgare Mill. in traditional Iranian medicine and modern phytotherapy. Chin J Integr Med. 19:73–79. 2013. View Article : Google Scholar : PubMed/NCBI

8 

Amini F, Marzban M and Salehi A: The effect of Foeniculum vulgare on dysmenorrhea; a systematic review. Planta Med. 82 (Suppl 1):S1–S381. 2016. View Article : Google Scholar

9 

Guarrera PM, Salerno G and Caneva G: Folk phytotherapeutical plants from Maratea area (Basilicata, Italy). J Ethnopharmacol. 99:367–378. 2005. View Article : Google Scholar

10 

Musa Özcan M and Claude Chalchat J: Effect of collection time on chemical composition of the essential oil of Foeniculum vulgare subsp. piperitum growing wild in Turkey. Eur Food Res Technol. 224:279–281. 2006. View Article : Google Scholar

11 

Muckensturm B, Foechterlen D, Reduron JP, Danton P and Hildenbrand M: Phytochemical and chemotaxonomic studies of Foeniculum vulgare. Biochem Syst Ecol. 25:353–358. 1997. View Article : Google Scholar

12 

Ilardi V, Badalamenti N and Bruno M: Chemical composition of the essential oil from different vegetative parts of Foeniculum vulgare subsp. piperitum (Ucria) Coutinho (Umbelliferae) growing wild in sicily. Nat Prod Res. 1–11. 2021.(Epub ahead of print). View Article : Google Scholar

13 

Tripathi P, Tripathi R, Patel RK and Pancholi SS: Investigation of antimutagenic potential of Foeniculum vulgare essential oil on cyclophosphamide induced genotoxicity and oxidative stress in mice. Drug Chem Toxicol. 36:35–41. 2013. View Article : Google Scholar

14 

Pradhan M, Sribhuwaneswari S, Karthikeyan D, Minz S, Sure P, Chandu AN, Mishra U, Kamalakannan K, Saravanankumar A and Sivakumar T: In-vitro cytoprotection activity of Foeniculum vulgare and helicteres isora in cultured human blood lymphocytes and antitumour activity against B16F10 melanoma cell line. Res J Pharm Technol. 1:450–452. 2008.

15 

Elkady AI: Anethole inhibits the proliferation of human prostate cancer cells via induction of cell cycle arrest and apoptosis. Anticancer Agents Med Chem. 18:216–236. 2018. View Article : Google Scholar : PubMed/NCBI

16 

Ke W, Zhao X and Lu Z: Foeniculum vulgare seed extract induces apoptosis in lung cancer cells partly through the down-regulation of Bcl-2. Biomed Pharmacother. 135:1112132021. View Article : Google Scholar : PubMed/NCBI

17 

Ke W, Wang H, Zhao X and Lu Z: Foeniculum vulgare seed extract exerts anti-cancer effects on hepatocellular carcinoma. Food Funct. 12:1482–1497. 2021. View Article : Google Scholar

18 

Mohamad RH, El-Bastawesy AM, Abdel-Monem MG, Noor AM, Al-Mehdar HA, Sharawy SM and El-Merzabani MM: Antioxidant and anticarcinogenic effects of methanolic extract and volatile oil of fennel seeds (Foeniculum vulgare). J Med Food. 14:986–1001. 2011. View Article : Google Scholar : PubMed/NCBI

19 

Lo Galbo V, Lauricella M, Giuliano M, Emanuele S, Carlisi D, Calvaruso G, De Blasio A, Di Liberto D and D'Anneo A: Redox imbalance and mitochondrial release of apoptogenic factors at the forefront of the antitumor action of mango peel extract. Molecules. 26:43282021. View Article : Google Scholar : PubMed/NCBI

20 

Liu K, Liu PC, Liu R and Wu X: Dual AO/EB staining to detect apoptosis in osteosarcoma cells compared with flow cytometry. Med Sci Monit Basic Res. 21:15–20. 2015. View Article : Google Scholar : PubMed/NCBI

21 

Pratelli G, Carlisi D, D'Anneo A, Maggio A, Emanuele S, Palumbo Piccionello A, Giuliano M, De Blasio A, Calvaruso G and Lauricella M: Bio-waste products of Mangifera indica L. reduce adipogenesis and exert antioxidant effects on 3T3-L1 cells. Antioxidants (Basel). 11:3632022. View Article : Google Scholar : PubMed/NCBI

22 

Lauricella M, Lo Galbo V, Cernigliaro C, Maggio A, Palumbo Piccionello A, Calvaruso G, Carlisi D, Emanuele S, Giuliano M and D'Anneo A: The anti-cancer effect of Mangifera indica L. peel extract is associated to γH2AX-mediated apoptosis in colon cancer cells. Antioxidants (Basel). 8:4222019. View Article : Google Scholar

23 

Hero T, Bühler H, Kouam PN, Priesch-Grzeszowiak B, Lateit T and Adamietz IA: The triple-negative breast cancer cell line MDA-MB 231 is specifically inhibited by the ionophore salinomycin. Anticancer Res. 39:2821–2827. 2019. View Article : Google Scholar : PubMed/NCBI

24 

Kahl R, Kampkötter A, Wätjen W and Chovolou Y: Antioxidant enzymes and apoptosis. Drug Metab Rev. 36:747–762. 2004. View Article : Google Scholar : PubMed/NCBI

25 

Meng Q and Xia Y: c-Jun, at the crossroad of the signaling network. Protein Cell. 2:889–898. 2011. View Article : Google Scholar

26 

Chen YR, Meyer CF and Tan TH: Persistent activation of c-Jun N-terminal kinase 1 (JNK1) in gamma radiation-induced apoptosis. J Biol Chem. 271:631–634. 1996. View Article : Google Scholar : PubMed/NCBI

27 

Bellezza I, Giambanco I, Minelli A and Donato R: Nrf2-Keap1 signaling in oxidative and reductive stress. Biochim Biophys Acta Mol Cell Res. 1865:721–733. 2018. View Article : Google Scholar : PubMed/NCBI

28 

Zhao H, Huang X, Halicka HD and Darzynkiewicz Z: Detection of histone H2AX phosphorylation on Ser-139 as an indicator of DNA damage. Curr Protoc Cytom. 89:e552019.PubMed/NCBI

29 

Burma S, Chen BP, Murphy M, Kurimasa A and Chen DJ: ATM phosphorylates histone H2AX in response to DNA double-strand breaks. J Biol Chem. 276:42462–42467. 2001. View Article : Google Scholar : PubMed/NCBI

30 

Chen J: The cell-cycle arrest and apoptotic functions of P53 in tumor initiation and progression. Cold Spring Harb Perspect Med. 6:a0261042016. View Article : Google Scholar : PubMed/NCBI

31 

Porter AG and Jänicke RU: Emerging roles of caspase-3 in apoptosis. Cell Death Differ. 6:99–104. 1999. View Article : Google Scholar : PubMed/NCBI

32 

Chaitanya GV, Steven AJ and Babu PP: PARP-1 cleavage fragments: Signatures of cell-death proteases in neurodegeneration. Cell Commun Signal. 8:312010. View Article : Google Scholar

33 

Lauricella M, Emanuele S, Calvaruso G, Giuliano M and D'Anneo A: Multifaceted health benefits of Mangifera indica L. (Mango): The inestimable value of orchards recently planted in sicilian rural areas. Nutrients. 9:5252017. View Article : Google Scholar

34 

Emanuele S, Notaro A, Palumbo Piccionello A, Maggio A, Lauricella M, D'Anneo A, Cernigliaro C, Calvaruso G and Giuliano M: Sicilian litchi fruit extracts induce autophagy versus apoptosis switch in human colon cancer cells. Nutrients. 10:14902018. View Article : Google Scholar

35 

Allegra M, D'Anneo A, Frazzitta A, Restivo I, Livrea MA, Attanzio A and Tesoriere L: The phytochemical indicaxanthin synergistically enhances cisplatin-induced apoptosis in HeLa cells via oxidative stress-dependent p53/p21waf1 axis. Biomolecules. 10:9942020. View Article : Google Scholar

36 

Demain AL and Vaishnav P: Natural products for cancer chemotherapy. Microb Biotechnol. 4:687–699. 2014. View Article : Google Scholar

37 

Dholwani KK, Saluja AK, Gupta AR and Shah DR: A review on plant-derived natural products and their analogs with anti-tumor activity. Indian J Pharmacol. 40:492008. View Article : Google Scholar

38 

Ataollahi MR, Sharifi J, Paknahad MR and Paknahad A: Breast cancer and associated factors: A review. J Med Life. 8:6–11. 2015.PubMed/NCBI

39 

Fahad Ullah M: Breast cancer: Current perspectives on the disease status. Ahmad A; Breast Cancer Metastasis and Drug Resistance, : Advances in Experimental Medicine and Biology. 1152. Springer; Cham: pp. 51–64. 2019, View Article : Google Scholar : PubMed/NCBI

40 

Waks AG and Winer EP: Breast cancer treatment: A review. JAMA. 321:288–300. 2019. View Article : Google Scholar : PubMed/NCBI

41 

Medina MA, Oza G, Sharma A, Arriaga LG, Hernández Hernández JM, Rotello VM and Ramirez JT: Triple-negative breast cancer: A review of conventional and advanced therapeutic strategies. Int J Environ Res Public Health. 17:20782020. View Article : Google Scholar

42 

Emanuele S, D'Anneo A, Calvaruso G, Cernigliaro C, Giuliano M and Lauricella M: The double-edged sword profile of redox signaling: Oxidative events as molecular switches in the balance between cell physiology and cancer. Chem Res Toxicol. 31:201–210. 2018. View Article : Google Scholar

43 

Ghosh N, Das A, Chaffee S, Roy S and Sen CK: Reactive oxygen species, oxidative damage and cell death. Chatterjee S, Jungraithmayr W and Bagchi D: Immunity and Inflammation in Health and Disease; Emerging Roles of Nutraceuticals and Functional Foods in Immune Support. Elsevier; pp. 45–55. 2018

44 

Tonelli C, Chio IIC and Tuveson DA: Transcriptional regulation by Nrf2. Antioxid. Redox Signal. 29:1727–1745. 2018. View Article : Google Scholar

45 

Mizumoto A, Ohashi S, Kamada M, Saito T, Nakai Y, Baba K, Hirohashi K, Mitani Y, Kikuchi O, Matsubara J, et al: Combination treatment with highly bioavailable curcumin and NQO1 inhibitor exhibits potent antitumor effects on esophageal squamous cell carcinoma. J Gastroenterol. 54:687–698. 2019. View Article : Google Scholar

46 

Braicu C, Mehterov N, Vladimirov B, Sarafian V, Nabavi SM, Atanasov AG and Berindan-Neagoe I: Nutrigenomics in cancer: Revisiting the effects of natural compounds. Semin Cancer Biol. 46:84–106. 2017. View Article : Google Scholar

47 

Patiño-Morales CC, Soto-Reyes E, Arechaga-Ocampo E, Ortiz-Sánchez E, Antonio-Véjar V, Pedraza-Chaverri J and García-Carrancá A: Curcumin stabilizes p53 by interaction with NAD(P)H:Quinone oxidoreductase 1 in tumor-derived cell lines. Redox Biol. 28:1013202020. View Article : Google Scholar

48 

El-Garawani I, El Nabi SH, Nafie E and Almeldin S: Foeniculum vulgare and pelargonium graveolens essential oil mixture triggers the cell cycle arrest and apoptosis in MCF-7 cells. Anticancer Agents Med Chem. 19:1103–1113. 2019. View Article : Google Scholar : PubMed/NCBI

Related Articles

  • Abstract
  • View
  • Download
  • Twitter
Copy and paste a formatted citation
Spandidos Publications style
Lauricella M, Maggio A, Badalamenti N, Bruno M, D'Angelo GD and D'Anneo A: Essential oil of <em>Foeniculum vulgare</em> subsp. <em>piperitum</em> fruits exerts an anti‑tumor effect in triple‑negative breast cancer cells. Mol Med Rep 26: 243, 2022.
APA
Lauricella, M., Maggio, A., Badalamenti, N., Bruno, M., D'Angelo, G.D., & D'Anneo, A. (2022). Essential oil of <em>Foeniculum vulgare</em> subsp. <em>piperitum</em> fruits exerts an anti‑tumor effect in triple‑negative breast cancer cells. Molecular Medicine Reports, 26, 243. https://doi.org/10.3892/mmr.2022.12759
MLA
Lauricella, M., Maggio, A., Badalamenti, N., Bruno, M., D'Angelo, G. D., D'Anneo, A."Essential oil of <em>Foeniculum vulgare</em> subsp. <em>piperitum</em> fruits exerts an anti‑tumor effect in triple‑negative breast cancer cells". Molecular Medicine Reports 26.1 (2022): 243.
Chicago
Lauricella, M., Maggio, A., Badalamenti, N., Bruno, M., D'Angelo, G. D., D'Anneo, A."Essential oil of <em>Foeniculum vulgare</em> subsp. <em>piperitum</em> fruits exerts an anti‑tumor effect in triple‑negative breast cancer cells". Molecular Medicine Reports 26, no. 1 (2022): 243. https://doi.org/10.3892/mmr.2022.12759
Copy and paste a formatted citation
x
Spandidos Publications style
Lauricella M, Maggio A, Badalamenti N, Bruno M, D'Angelo GD and D'Anneo A: Essential oil of <em>Foeniculum vulgare</em> subsp. <em>piperitum</em> fruits exerts an anti‑tumor effect in triple‑negative breast cancer cells. Mol Med Rep 26: 243, 2022.
APA
Lauricella, M., Maggio, A., Badalamenti, N., Bruno, M., D'Angelo, G.D., & D'Anneo, A. (2022). Essential oil of <em>Foeniculum vulgare</em> subsp. <em>piperitum</em> fruits exerts an anti‑tumor effect in triple‑negative breast cancer cells. Molecular Medicine Reports, 26, 243. https://doi.org/10.3892/mmr.2022.12759
MLA
Lauricella, M., Maggio, A., Badalamenti, N., Bruno, M., D'Angelo, G. D., D'Anneo, A."Essential oil of <em>Foeniculum vulgare</em> subsp. <em>piperitum</em> fruits exerts an anti‑tumor effect in triple‑negative breast cancer cells". Molecular Medicine Reports 26.1 (2022): 243.
Chicago
Lauricella, M., Maggio, A., Badalamenti, N., Bruno, M., D'Angelo, G. D., D'Anneo, A."Essential oil of <em>Foeniculum vulgare</em> subsp. <em>piperitum</em> fruits exerts an anti‑tumor effect in triple‑negative breast cancer cells". Molecular Medicine Reports 26, no. 1 (2022): 243. https://doi.org/10.3892/mmr.2022.12759
Follow us
  • Twitter
  • LinkedIn
  • Facebook
About
  • Spandidos Publications
  • Careers
  • Cookie Policy
  • Privacy Policy
How can we help?
  • Help
  • Live Chat
  • Contact
  • Email to our Support Team