Spandidos Publications Logo
  • About
    • About Spandidos
    • Aims and Scopes
    • Abstracting and Indexing
    • Editorial Policies
    • Reprints and Permissions
    • Job Opportunities
    • Terms and Conditions
    • Contact
  • Journals
    • All Journals
    • Oncology Letters
      • Oncology Letters
      • Information for Authors
      • Editorial Policies
      • Editorial Board
      • Aims and Scope
      • Abstracting and Indexing
      • Bibliographic Information
      • Archive
    • International Journal of Oncology
      • International Journal of Oncology
      • Information for Authors
      • Editorial Policies
      • Editorial Board
      • Aims and Scope
      • Abstracting and Indexing
      • Bibliographic Information
      • Archive
    • Molecular and Clinical Oncology
      • Molecular and Clinical Oncology
      • Information for Authors
      • Editorial Policies
      • Editorial Board
      • Aims and Scope
      • Abstracting and Indexing
      • Bibliographic Information
      • Archive
    • Experimental and Therapeutic Medicine
      • Experimental and Therapeutic Medicine
      • Information for Authors
      • Editorial Policies
      • Editorial Board
      • Aims and Scope
      • Abstracting and Indexing
      • Bibliographic Information
      • Archive
    • International Journal of Molecular Medicine
      • International Journal of Molecular Medicine
      • Information for Authors
      • Editorial Policies
      • Editorial Board
      • Aims and Scope
      • Abstracting and Indexing
      • Bibliographic Information
      • Archive
    • Biomedical Reports
      • Biomedical Reports
      • Information for Authors
      • Editorial Policies
      • Editorial Board
      • Aims and Scope
      • Abstracting and Indexing
      • Bibliographic Information
      • Archive
    • Oncology Reports
      • Oncology Reports
      • Information for Authors
      • Editorial Policies
      • Editorial Board
      • Aims and Scope
      • Abstracting and Indexing
      • Bibliographic Information
      • Archive
    • Molecular Medicine Reports
      • Molecular Medicine Reports
      • Information for Authors
      • Editorial Policies
      • Editorial Board
      • Aims and Scope
      • Abstracting and Indexing
      • Bibliographic Information
      • Archive
    • World Academy of Sciences Journal
      • World Academy of Sciences Journal
      • Information for Authors
      • Editorial Policies
      • Editorial Board
      • Aims and Scope
      • Abstracting and Indexing
      • Bibliographic Information
      • Archive
    • International Journal of Functional Nutrition
      • International Journal of Functional Nutrition
      • Information for Authors
      • Editorial Policies
      • Editorial Board
      • Aims and Scope
      • Abstracting and Indexing
      • Bibliographic Information
      • Archive
    • International Journal of Epigenetics
      • International Journal of Epigenetics
      • Information for Authors
      • Editorial Policies
      • Editorial Board
      • Aims and Scope
      • Abstracting and Indexing
      • Bibliographic Information
      • Archive
    • Medicine International
      • Medicine International
      • Information for Authors
      • Editorial Policies
      • Editorial Board
      • Aims and Scope
      • Abstracting and Indexing
      • Bibliographic Information
      • Archive
  • Articles
  • Information
    • Information for Authors
    • Information for Reviewers
    • Information for Librarians
    • Information for Advertisers
    • Conferences
  • Language Editing
Spandidos Publications Logo
  • About
    • About Spandidos
    • Aims and Scopes
    • Abstracting and Indexing
    • Editorial Policies
    • Reprints and Permissions
    • Job Opportunities
    • Terms and Conditions
    • Contact
  • Journals
    • All Journals
    • Biomedical Reports
      • Information for Authors
      • Editorial Policies
      • Editorial Board
      • Aims and Scope
      • Abstracting and Indexing
      • Bibliographic Information
      • Archive
    • Experimental and Therapeutic Medicine
      • Information for Authors
      • Editorial Policies
      • Editorial Board
      • Aims and Scope
      • Abstracting and Indexing
      • Bibliographic Information
      • Archive
    • International Journal of Epigenetics
      • Information for Authors
      • Editorial Policies
      • Editorial Board
      • Aims and Scope
      • Abstracting and Indexing
      • Bibliographic Information
      • Archive
    • International Journal of Functional Nutrition
      • Information for Authors
      • Editorial Policies
      • Editorial Board
      • Aims and Scope
      • Abstracting and Indexing
      • Bibliographic Information
      • Archive
    • International Journal of Molecular Medicine
      • Information for Authors
      • Editorial Policies
      • Editorial Board
      • Aims and Scope
      • Abstracting and Indexing
      • Bibliographic Information
      • Archive
    • International Journal of Oncology
      • Information for Authors
      • Editorial Policies
      • Editorial Board
      • Aims and Scope
      • Abstracting and Indexing
      • Bibliographic Information
      • Archive
    • Medicine International
      • Information for Authors
      • Editorial Policies
      • Editorial Board
      • Aims and Scope
      • Abstracting and Indexing
      • Bibliographic Information
      • Archive
    • Molecular and Clinical Oncology
      • Information for Authors
      • Editorial Policies
      • Editorial Board
      • Aims and Scope
      • Abstracting and Indexing
      • Bibliographic Information
      • Archive
    • Molecular Medicine Reports
      • Information for Authors
      • Editorial Policies
      • Editorial Board
      • Aims and Scope
      • Abstracting and Indexing
      • Bibliographic Information
      • Archive
    • Oncology Letters
      • Information for Authors
      • Editorial Policies
      • Editorial Board
      • Aims and Scope
      • Abstracting and Indexing
      • Bibliographic Information
      • Archive
    • Oncology Reports
      • Information for Authors
      • Editorial Policies
      • Editorial Board
      • Aims and Scope
      • Abstracting and Indexing
      • Bibliographic Information
      • Archive
    • World Academy of Sciences Journal
      • Information for Authors
      • Editorial Policies
      • Editorial Board
      • Aims and Scope
      • Abstracting and Indexing
      • Bibliographic Information
      • Archive
  • Articles
  • Information
    • For Authors
    • For Reviewers
    • For Librarians
    • For Advertisers
    • Conferences
  • Language Editing
Login Register Submit
  • This site uses cookies
  • You can change your cookie settings at any time by following the instructions in our Cookie Policy. To find out more, you may read our Privacy Policy.

    I agree
Search articles by DOI, keyword, author or affiliation
Search
Advanced Search
presentation
Molecular Medicine Reports
Join Editorial Board Propose a Special Issue
Print ISSN: 1791-2997 Online ISSN: 1791-3004
Journal Cover
January-2024 Volume 29 Issue 1

Full Size Image

Sign up for eToc alerts
Recommend to Library

Journals

International Journal of Molecular Medicine

International Journal of Molecular Medicine

International Journal of Molecular Medicine is an international journal devoted to molecular mechanisms of human disease.

International Journal of Oncology

International Journal of Oncology

International Journal of Oncology is an international journal devoted to oncology research and cancer treatment.

Molecular Medicine Reports

Molecular Medicine Reports

Covers molecular medicine topics such as pharmacology, pathology, genetics, neuroscience, infectious diseases, molecular cardiology, and molecular surgery.

Oncology Reports

Oncology Reports

Oncology Reports is an international journal devoted to fundamental and applied research in Oncology.

Experimental and Therapeutic Medicine

Experimental and Therapeutic Medicine

Experimental and Therapeutic Medicine is an international journal devoted to laboratory and clinical medicine.

Oncology Letters

Oncology Letters

Oncology Letters is an international journal devoted to Experimental and Clinical Oncology.

Biomedical Reports

Biomedical Reports

Explores a wide range of biological and medical fields, including pharmacology, genetics, microbiology, neuroscience, and molecular cardiology.

Molecular and Clinical Oncology

Molecular and Clinical Oncology

International journal addressing all aspects of oncology research, from tumorigenesis and oncogenes to chemotherapy and metastasis.

World Academy of Sciences Journal

World Academy of Sciences Journal

Multidisciplinary open-access journal spanning biochemistry, genetics, neuroscience, environmental health, and synthetic biology.

International Journal of Functional Nutrition

International Journal of Functional Nutrition

Open-access journal combining biochemistry, pharmacology, immunology, and genetics to advance health through functional nutrition.

International Journal of Epigenetics

International Journal of Epigenetics

Publishes open-access research on using epigenetics to advance understanding and treatment of human disease.

Medicine International

Medicine International

An International Open Access Journal Devoted to General Medicine.

Journal Cover
January-2024 Volume 29 Issue 1

Full Size Image

Sign up for eToc alerts
Recommend to Library

  • Article
  • Citations
    • Cite This Article
    • Download Citation
    • Create Citation Alert
    • Remove Citation Alert
    • Cited By
  • Similar Articles
    • Related Articles (in Spandidos Publications)
    • Similar Articles (Google Scholar)
    • Similar Articles (PubMed)
  • Download PDF
  • Download XML
  • View XML
Article Open Access

Cord blood stem cell‑derived Angptl7 ameliorates the severity of bronchopulmonary dysplasia via anti‑inflammatory and proangiogenic effects

  • Authors:
    • Zhuxiao Ren
    • Liling Yang
    • Jianlan Wang
    • Jiangxue Han
    • Shouheng Lin
    • Yao Yao
    • Chen Du
    • Jie Yang
  • View Affiliations / Copyright

    Affiliations: Department of Neonatology, Guangdong Women and Children Hospital, Guangzhou, Guangdong 511442, P.R. China, Key Laboratory of Regenerative Biology, South China Institute for Stem Cell Biology and Regenerative Medicine, Guangzhou Institutes of Biomedicine and Health, Chinese Academy of Sciences, Guangzhou, Guangdong 511400, P.R. China, Department of Neonatology, Nanfang Hospital, Southern Medical University, Guangzhou, Guangdong 511422, P.R. China
    Copyright: © Ren et al. This is an open access article distributed under the terms of Creative Commons Attribution License.
  • Article Number: 8
    |
    Published online on: November 20, 2023
       https://doi.org/10.3892/mmr.2023.13131
  • Expand metrics +
Metrics: Total Views: 0 (Spandidos Publications: | PMC Statistics: )
Metrics: Total PDF Downloads: 0 (Spandidos Publications: | PMC Statistics: )
Cited By (CrossRef): 0 citations Loading Articles...

This article is mentioned in:



Abstract

Perinatal exposure of the neonatal lung to inflammation leads to decreased lung angiogenesis and the development of bronchopulmonary dysplasia (BPD). Notably, autologous cord blood mononuclear cells (ACBMNCs) can substantially prevent severe BPD and decrease the inflammatory response in surviving very preterm neonates. Angiopoietin‑like protein 7 (Angptl7) is one of the main paracrine cytokines in cord blood stem cells, and is capable of stimulating human hematopoietic stem and progenitor cell expansion. The present study compared Angptl7 levels between the ACBMNCs infusion and control groups (cohort 1). Subsequently, the association between cord blood Angptl7 levels and BPD incidence in a cohort of very preterm neonates was assessed (cohort 2). The hypothesis was further verified in a lipopolysaccharide (LPS)‑induced lung injury mouse model. The mRNA expression levels and protein concentrations of inflammatory cytokines in the lung tissue and mouse serum were measured using reverse transcription‑quantitative PCR and ELISA, respectively. The number and diameter of lung vessels and macrophage infiltration were assessed using immunofluorescence staining. Compared with in the control group, Angptl7 levels were significantly higher in the ACBMNCs infusion group in cohort 1. In cohort 2, the cord blood Angptl7 levels were significantly lower in infants who later developed BPD. Multiple linear regression analysis showed that higher Angptl7 level was an independent protective factor for BPD. The concentrations of interleukin‑6 and monocyte chemoattractant protein‑1 were negatively correlated with cord blood Angptl7 level; whereas, vascular endothelial growth factor‑A levels were positively correlated with Angptl7 levels. In the LPS‑induced lung injury mouse model, the LPS group presented with a significant loss of pulmonary vessels and smaller vessel diameters, which were ameliorated in the Angptl7 treatment group. Furthermore, LPS‑induced lung inflammation and macrophage infiltration were alleviated by Angptl7 treatment (P<0.05). In conclusion, the anti‑inflammatory and proangiogenic effects of Angptl7 derived from cord blood stem cells may ameliorate BPD severity. The trial for cohort 1 was registered at ClinicalTrials.gov (trial registration no. NCT02999373; date registered, December 21, 2016).

Introduction

Bronchopulmonary dysplasia (BPD) is the most critical complication in preterm neonates and is an independent risk factor affecting long-term cognitive development (1–6). Inflammation is a common pathway leading to the BPD phenotype (7,8). Current treatments, such as mechanical ventilation, dexamethasone therapy or diuretics, have shown limited improvement in the prevalence of BPD (4–6). Notably, stem cell-based paracrine cytokine treatment, with its anti-inflammatory and immunoregulatory ability (9,10) has been regarded as a promising therapy for BPD in preclinical models and clinical studies (10–12). Our previous study demonstrated that autologous cord blood mononuclear cells (ACBMNCs), which are rich in stem cells, could substantially prevent moderate or severe BPD in surviving very preterm neonates, and that the immunomodulatory effect of MNCs contributed in mitigating the severity of BPD (13). Stem cells exert paracrine effects by secreting various bioactive substances. Angiopoietin-like protein 7 (Angptl7) is a glycoprotein that shares sequence homology with angiopoietins, important modulators of angiogenesis (13,14). Angptl7 has been shown to be one of the most abundant paracrine cytokines secreted by stem cells, which is capable of stimulating human hematopoietic stem and progenitor cell expansion (15,16). In our previous study, it was revealed that Angptl7 was capable of stimulating human hematopoietic stem and progenitor cell expansion, and increasing the repopulation activities of human hematopoietic progenitors (15,16). In addition, Angptl7-deficient mice were generated using transcription activator-like effector nuclease-mediated gene targeting, and it was demonstrated that hematopoietic stem cell compartments in Angptl7-null mice were compromised (16). Parri et al (17) reported that Angptl7 is a proangiogenic factor in human differentiated endothelial cells and can be specifically upregulated under inflammatory conditions.

Inflammation-induced impaired lung angiogenesis and alveolar growth cause BPD (6,8). As Angptl7 potentially enhances angiopoiesis and has anti-inflammatory effects (16–18), it was hypothesized that Angptl7 may ameliorate BPD severity. The present study used serum samples from the ACBMNCs intervention study cohort (cohort 1) (13) to compare Angptl7 levels between the ACBMNCs infusion and control groups. In addition, the present study investigated the association between cord blood Angptl7 levels and BPD incidence in a cohort of very preterm neonates (cohort 2). The hypothesis was further verified in a mouse model: Angptl7 was administered to mice with lipopolysaccharide (LPS)-induced lung injury, and the protective effects of Angptl7 on lung angiopoiesis and inflammation was assessed.

Materials and methods

Ethics approval

Guangdong Women and Children Hospital Ethics committee approved the present study (approval no. 202101030 for the study involving humans; approval no. 202001031 for the animal experiments; Guangzhou, China).

Cohort 1: Angptl7 level detection in very preterm neonates treated with ACBMNCs

In our previous trial (13), an ACBMNCs infusion was administered to a very preterm neonate cohort (cohort 1). A decrease in moderate or severe BPD was observed in the ACBMNCs infusion group. Angptl7 levels were measured in preserved samples of cord blood and unused blood from routine clinical blood tests using an ELISA kit (cat. no. E8974h; Wuhan EIAab Science Co., Ltd.), according to the manufacturer's protocol. Patient inclusion and exclusion criteria for cohort 1 have been described previously (13). Briefly, 29 and 33 patients were enrolled in the ACBMNCs and control groups, respectively; the details of patient enrollment are shown in our previous study (13).

Cohort 2: Association of cord blood Angptl7 levels and BPD Patient enrollment

Singleton infants (n=112) born between November 2017 and March 2020 at Guangdong Women and Children Hospital were included in the present study. The inclusion criteria were as follows: i) Born in the study hospital, ii) singleton birth, iii) <32 gestational weeks, and iv) consent was obtained from the parents. Exclusion criteria included: i) Major congenital abnormalities and ii) severe perinatal asphyxia (defined as an Apgar score of 0–3 for >5 min, cord blood gas pH <7.00, or both) (19).

Clinical data collection for cohort 2

Maternal clinical information included age, gestational diabetes mellitus, pregnancy-induced hypertension, antenatal steroids administration, preeclampsia, histological chorioamnionitis and cholestasis (20). Neonatal clinical data included the following: i) Demographic data, including sex, gestational age (GA), delivery mode, birth weight, small for GA, length, head circumference, Apgar score in 1 and 5 min; ii) clinical outcomes data, including BPD and its severity, necrotizing enterocolitis (NEC), retinopathy of preterm (ROP), late-onset sepsis, anemia, invasive mechanical ventilation and total respiratory support duration, postnatal steroids administration, red blood cells infusion and length of hospital stay.

Clinical definitions used in the present study

BPD was defined as treatment with oxygen >21% for ≥28 days using the diagnostic criteria proposed in 2001 by the Eunice Kennedy Shriver National Institute of Child Health and Human Development (21). Cranial ultrasonography was recommended between the 14 and 28th day of life, and between 34 and 36 weeks of postmenstrual age if the infant was still hospitalized in the study center at that time. NEC was diagnosed during surgery, at autopsy, or by the detection of pneumatosis intestinalis, hepatobiliary gas or free intraperitoneal air on radiography. All stages of ROP were recorded according to the international classification (19). Late-onset sepsis was defined as positive blood or cerebrospinal fluid cultures 72 h after birth. Anemia was defined as a hemoglobin level of <140 mg/ml. All clinical diagnoses were made according to standard reference (19). Respiratory support included invasive and non-invasive ventilation and oxygen therapy.

Cord blood collection and quantification of cytokine levels

Cord blood was collected after cord clamping and before the delivery of the placenta as described in a previous study (22). Cord blood was then centrifuged at 500 × g for 8 min at 4°C (Beckman Coulter, Inc.). Serum was separated from cord blood for the assessment of Angptl7 (ng/ml), vascular endothelial growth factor A (VEGF-A; ng/ml), interleukin-6 (IL-6; pg/ml), and monocyte chemoattractant protein-1 (MCP-1; pg/ml) concentrations. A minimum of 5 µl serum was used for analysis using the following ELISA kits: Angptl7, (cat. no. E8974h), VEGF-A (cat. no. E0143h), IL-6 (cat. no. E0079h) and MCP-1 (cat. no. E0087h) (all from Elabscience Biotechnology, Inc. Cytokine detection by ELISA was performed as described previously (23).

Animal model: Effect of Angptl7 on LPS-induced lung injury
Establishment of LPS-induced lung injury mouse model

All animal experiments were conducted after approval by Guangdong Women and Children Hospital Ethics committee, which conforms to the Guide for the Care and Use of Laboratory Animals (24). A total of 18 C57BL/6J wild-type (WT) mice (age, 3 days; weight, 3–4 g; n=6/group) were obtained from the Guangzhou Institute of Biomedicine and Health Laboratory. Neonatal mice were used for all experiments. The mice were fed standard mouse food and water ad libitum, and were maintained at 21–28°C, 50–60% humidity, and under 12-h light/dark cycles.

LPS was used to mediate inflammation-induced lung injury (25,26). Neonatal WT mice were injected intraperitoneally with 10 mg/kg LPS derived from Escherichia coli serotype O26:B6 (MilliporeSigma) in the LPS group, or with an equivalent volume of the vehicle control (normal saline) in the control group once on postnatal day (PND)3 in the saccular stage of lung development (24). The mice in the LPS + Angptl7 group were then injected intraperitoneally with Angptl7 (500 ng/g; R&D Systems, Inc.). Serum was separated from cardiac blood samples, which were obtained by cardiac puncture following pentobarbital sodium injection (50 mg/kg; intraperitoneal), -via centrifugation at 500 × g for 20 min at 4°C. Mice in the vehicle, LPS and LPS + Angptl7 groups were euthanized using CO2, with the volume displacement rate being ~50% CO2 on PND7 (n=6/group). The lung tissues were then collected and stored at −80°C.

Fluorescence immunohistochemical analysis

The lungs from the mice in each group (n=6/group) were washed with phosphate-buffered saline, fixed for 24 h in 4% paraformaldehyde in phosphate buffer solution (NaCl, 13.7 mM; KCl, 2.7 mM; Na2HPO4, 0.9 mM; KH2PO4, 1.8 mM; pH 7.4) at 4°C, and embedded in paraffin. For immunohistochemistry, 5-µm sections were prepared from these paraffin-embedded tissues. Paraffin-embedded lung tissues were deparaffinized in xylene, rehydrated in a descending series of alcohol and subjected to antigen retrieval at 95°C for immunohistochemical analysis. After blocking of nonspecific binding with 5% BSA (cat. no. G5001; Wuhan Servicebio Technology Co., Ltd.) in room temperature for 30 min, the lung sections were incubated overnight at 4°C with the following primary antibodies: Anti-von Willebrand factor (vWF; endothelial-specific marker; cat. no. GB11020; 1:600) and anti-F4/80 (macrophage-specific marker; cat. no. GB113373;1:1,000) (all from Wuhan Servicebio Technology Co., Ltd.). Subsequently, sections were incubated with secondary antibodies (for vWF: Cyanine 3-conjugated antibody; cat. no. GB21303; 1:300; and for F4/80: FITC-conjugated antibody, cat. no. GB22303; 1:500; both from Wuhan Servicebio Technology Co., Ltd.) at room temperature 50 min. Antigen-antibody reactions were visualized using the diaminobenzidine reaction, and image analysis was performed using Image-Pro Plus software (6.0 version; Media Cybernetics, Inc.). Three randomly selected high-power fields (magnification, ×400) of the peripheral pulmonary tissue on each slide were analyzed. The observers analyzing the slides were blinded to the experimental conditions. Fluorescence signals were detected at excitation-emission wavelengths of 590 nm (CY3, red) and 515–555 nm (FITC, green). The imaging was performed using a confocal microscope (Nikon Eclipse C1; Nikon Corporation).

Analysis of lung vessel development

Pulmonary blood vessel development was determined using immunofluorescence (IF) staining for vWF, as aforementioned. At least three counts from three random non-overlapping fields (original magnification, ×400) were performed for each animal (n=6/group). The number of vessels per field and mean vessel diameter were calculated and analyzed manually. The observers who performed the measurements were blinded to the specimen.

Inflammatory cytokine detection and mRNA expression

A minimum of 5 µl serum was used for analysis using the following ELISA kits: IL-6 (cat. no. E0079m) and MCP-1 (cat. no. E0087m) (both from Wuhan EIAab Science Co., Ltd.). The extent of lung inflammation was assessed by quantifying lung cytokine/chemokine gene expression. Total RNA was extracted from frozen lung tissues using the Direct-zol RNA MiniPrep Kit (cat. no. R2052; Zymo Research Corp.) and was reverse transcribed into cDNA using Revert Aid First Strand cDNA Synthesis Kit (cat. no. K1622; Thermo Fisher Scientific, Inc.). Reverse transcription-quantitative PCR (RT-qPCR) analysis was performed using a 7900HT Real-Time PCR System with TaqMan Gene Expression Master Mix (cat. no. 4369016) and TaqMan Gene Expression Assays (all from Applied Biosystems; Thermo Fisher Scientific, Inc.) for IL-6, MCP-1, IL-10 and GAPDH. GAPDH was used as the reference gene. The samples were denatured at 95°C for 10 min, followed by 40 cycles at 95°C for 15 sec and 60°C for 1 min. The 2−ΔΔCq method was used to calculate fold changes in mRNA expression (27).

The primers used were as follows: m-IL-6-forward (F)1, 5′-CAGAAGGAGTGGCTAAGGACC-3′; m-IL-6-reverse (R)1, 5′-GCACTAGGTTTGCCGAGTAG-3′; m-MCP-1-F1, 5′-GAGCTCTCTGGTACTCTTTG-3′; m-MCP-1-R1, 5′-GTGCATTACAGGGAACAAAC-3′; m-IL-10-F1, 5′-GCTCCAAGAvCCAAGGTGTCT-3′; m-IL-10-R1, 5′-CGGAGAGAGGTACAAACGAGG-3′; m-GAPDH-F1: 5′-GGCCTCCAAGGAGTAAGAAA-3′; m-GAPDH-R1: 5′-GCCCCTCCTGTTATTATGG-3′.

Statistical analysis

Continuous variables are presented as the mean ± SD, and numbers and percentages are presented for categorical variables. Differences in continuous variables between two groups were compared using unpaired Student's t-test. Pearson correlation coefficients were used to determine the correlation between Angptl7 levels and other variables. Multiple linear regression analysis was used to estimate the predictive contribution of neonatal/maternal factors on Angptl7 levels or the contribution of factors on BPD. A two-way mixed ANOVA and post hoc Tukey's test was used for comparisons of Angptl7 levels before and after the intervention in our previous trial. The distribution characteristics of the variables were estimated using a single-sample Kolmogorov-Smirnov test. All statistical tests were two-tailed, and P<0.05 was considered to indicate a statistically significant difference.

For animal studies, all experiments were performed at least three times in triplicate. Results are expressed as the mean ± SEM. One-way ANOVA followed by Bonferroni's multiple comparison test was used to compare groups. P<0.05 was considered to indicate a statistically significant difference. All statistical analyses were performed using SPSS 21.0 software (IBM Corp.).

Results

Angptl7 levels in very preterm neonates after ACBMNCs intervention in cohort 1

At baseline, no difference in Angptl7 levels was detected between the groups (control, 4.76±1.82 ng/ml vs. ACBMNC, 4.01±2.45 ng/ml; P=0.281; Fig. 1). In the control group, Angptl7 levels decreased after intervention (P=0.011); however, Angptl7 levels were significantly higher after intervention in the ACBMNCs infusion group compared with those in the control group (control, 2.35±1.20 ng/ml vs. ACBMNC, 6.24±3.20 ng/ml; P<0.001; n=20/group with available results). The clinical characteristics of this cohort have been described previously (13).

Figure 1.

Angptl7 levels in very preterm infants in the control and ACBMNCs infusion groups. Angptl7 levels were higher in very preterm infants treated with ACBMNCs. ACBMNCs, autologous cord blood mononuclear cells; Angptl7, angiopoietin-like protein 7.

Angptl7 levels in very preterm neonates in cohort 2
Study population

A total of 370 preterm neonates (<32 gestational weeks) were screened between November 2017 and March 2020. Among them, 120 were twins, 8 had severe asphyxia, 2 had major congenital abnormalities, and 128 did not provide consent. Ultimately, 112 patients were enrolled in the present study (Fig. 2). The maternal and neonatal clinical characteristics are shown in Table I.

Figure 2.

Flow chart of case enrollment and analysis.

Table I.

Maternal and neonatal clinical characteristics.

Table I.

Maternal and neonatal clinical characteristics.

A, Maternal characteristics

Clinical characteristicValue
Mean ± SD age, years32.01±5.64
Gestational diabetes mellitus, n (%)29 (25.89)
Pregnancy-induced hypertension, n (%)24 (21.43)
Antenatal steroids administration, n (%)49 (43.75)
Preeclampsia, n (%)22 (19.64)
Histological chorioamnionitis, n (%)7 (6.25)
Cholestasis, n (%)4 (3.57)

B, Neonatal characteristics

Clinical characteristicValue

Mean ± SD gestational age, weeks29.65±1.55
Gestational age <28 weeks, n (%)18 (16.07)
Male sex, n (%)64 (57.14)
Cesarean delivery mode, n (%)58 (51.79)
Mean ± SD birth weight, kg1.35±0.32
Small for gestational age, n (%)15 (13.39)
Mean ± SD birth length, cm38.01±3.64
Meedian (IQR), Apgar score in 1 min9.00 (1.00)
Meedian (IQR), Apgar score in 5 min10.00 (1.00)
RDS, n (%)107 (95.54)
  Grade 164 (57.14)
  Grade 227 (24.11)
  Grade 316 (14.29)
BPD, n (%)35 (31.25)
  Grade 19 (8.04)
  Grade 219 (16.96)
  Grade 37 (6.25)
NEC, n (%)19 (16.96)
ROP, n (%)31 (27.68)
Late-onset sepsis, n (%)33 (29.46)
IVH, n (%)35 (31.25)
Mean ± SD intubation duration, days3.64±8.37
Mean ± SD respiratory support duration, days16.96±18.16
Postnatal steroids administration, n (%)18 (16.07)
Mean ± SD length of hospital stay, days47.46±22.09

[i] RDS, respiratory distress syndrome; BPD, bronchopulmonary dysplasia; NEC, necrotizing enterocolitis; ROP, retinopathy of prematurity; IVH, intraventricular hemorrhage.

Effect of perinatal factors on cord blood Angptl7 levels

The present study investigated perinatal factors that may affect cord blood Angptl7 levels in very preterm neonates. Multiple regression analysis showed that perinatal factors did not affect the cord blood levels of Angptl7 (Table II). Since GA and birth weight showed a positive correlation (r=0.238, P=0.015), although this correlation was weak, only GA was included in the multiple regression analysis.

Table II.

Multiple regression analysis model for perinatal factors on the cord blood levels of Angptl7.

Table II.

Multiple regression analysis model for perinatal factors on the cord blood levels of Angptl7.

A, Neonatal variables

VariableB95% CI for BP-value
Male sex0.058(−1.196, 2.229)0.551
Gestational age0.072(−0.386, 0.793)0.495
Small for gestational age0.177(−0.374, 4.923)0.091
Birth length0.076(−0.176, 0.358)0.499
Cesarean delivery mode−0.134(−2.912, 0.566)0.184

B, Maternal variables

VariableB95% CI for BP-value

Maternal age−0.200(−0.323, 0.012)0.068
Histological chorioamnionitis−0.027(−3.836, 2.861)0.773
Cholestasis−0.141(−7.677, 1.054)0.135
Preeclampsia0.111(−5.131, 7.579)0.703
Gestational diabetes mellitus0.125(−0.678, 3.163)0.202
Pregnancy-induced hypertension0.248(−3.643, 8.927)0.406
Antenatal steroids administration−0.064(−2.267, 1.136)0.511

[i] Angptl7, angiopoietin-like protein 7; B, unstandardized regression coefficient.

Association between cord blood Angptl7 levels and outcomes in very preterm neonates

To investigate the association between Angptl7 levels and outcomes in very preterm neonates, the levels of Angptl7 were compared in the very preterm groups between those who were diagnosed with the following common complications: BPD, NEC, intraventricular hemorrhage, ROP and late-onset sepsis, and those who were not. Notably, the cord blood levels of Angptl7 were lower in neonates who later developed BPD than in those without BPD (P<0.01; Table III). Whereas, Angptl7 expression did not differ significantly in other complications (n=112).

Table III.

Cord blood levels of Angptl7 and preterm complications.

Table III.

Cord blood levels of Angptl7 and preterm complications.

Mean ± SD cord blood ANGPTL7, ng/ml (n)

ComplicationWithWithoutP-value
BPD7.54±3.88 (n=35)9.91±4.43 (n=77)<0.01
IVH9.00±4.66 (n=35)9.25±4.29 (n=77)0.78
ROP10.28±4.90 (n=31)8.75±4.13 (n=81)0.10
NEC8.82±4.73 (n=19)9.25±4.34 (n=93)0.07
Sepsis8.19±4.20 (n=33)9.58±4.43 (n=79)0.13

[i] Angptl7, angiopoietin-like protein 7; BPD, bronchopulmonary dysplasia; IVH, intraventricular hemorrhage; ROP, retinopathy of prematurity; NEC, necrotizing enterocolitis.

Cord blood Angptl7 levels and BPD in very preterm neonates

To further investigate the possible protective contribution of cord blood Angptl7 against BPD in very preterm neonates, multiple regression analysis was used, which included perinatal factors that may affect the incidence of BPD. The results showed that higher cord blood levels of Angptl7 were an independent protective factor against BPD (P=0.049, n=112; Table IV).

Table IV.

Multiple regression analysis model for perinatal factors on BPD.

Table IV.

Multiple regression analysis model for perinatal factors on BPD.

VariableB95% CI for BP-value
Male sex−0.580(−0.200, 1.571)0.271
Gestational age−0.313(0.512, 1.044)0.085
Small for gestational age−0.291(0.148, 3.782)0.725
Birth length−0.148(0.733, 1.015)0.074
Cesarean delivery mode−0.210(0.289, 2.279)0.691
Maternal age0.037(0.934, 1.153)0.489
Histological chorioamnionitis−1.035(0.061, 2.086)0.252
Cholestasis0.427(0.116, 20.291)0.746
Preeclampsia0.901(0.022, 281.497)0.710
Gestational diabetes mellitus−0.237(0.259, 2.401)0.676
Pregnancy-induced hypertension−0.622(0.005,60.261)0.796
Antenatal steroids administration−0.745(0.174, 1.292)0.145
Late-onset sepsis−0.445(0.222, 1.852)0.411
Angptl7−0.130(0.771, 0.999)0.049

[i] Angptl7, angiopoietin-like protein 7; BPD, bronchopulmonary dysplasia; B, regression coefficient.

Correlation of cord blood Angptl7 levels with inflammatory cytokines and VEGF-A

Perinatal inflammation serves a crucial role in the pathogenesis of BPD and the pro-inflammatory process affects premature lungs. Angptl7 has important roles in inflammation and angiogenesis. Therefore, the present study analyzed the correlation between cord blood Angptl7 levels and common pro-inflammatory cytokines contributing to the development of BPD, including IL-6, MCP-1 and VEGF-A. It was observed that the IL-6 levels (r=−0.284, P=0.002, n=112; Fig. 3a) and MCP-1 levels (r=−0.387, P<0.001, n=112; Fig. 3b) were inversely correlated with Angptl7 levels. However, the correlation with IL-6 was weak. By contrast, VEGF-A levels were positively correlated with Angptl7 levels (r=0.295, P=0.002, n=112; Fig. 3c), although this correlation was also weak.

Figure 3.

Correlation between cord blood Angptl7, and inflammatory cytokines (IL-6 and MCP-1) and VEGF-A. (a) IL-6 and (b) MCP-1 levels was inversely correlated with Angptl7 levels. (c) VEGF-A levels were positively correlated with Angptl7 levels. Angptl7, angiopoietin-like protein 7; IL-6, interleukin-6; MCP-1, monocyte chemoattractant protein-1; VEGF-A, vascular endothelial growth factor-A.

Effect of Angptl7 on LPS-induced lung injury in mice
Angptl7 treatment and pulmonary blood vessel development

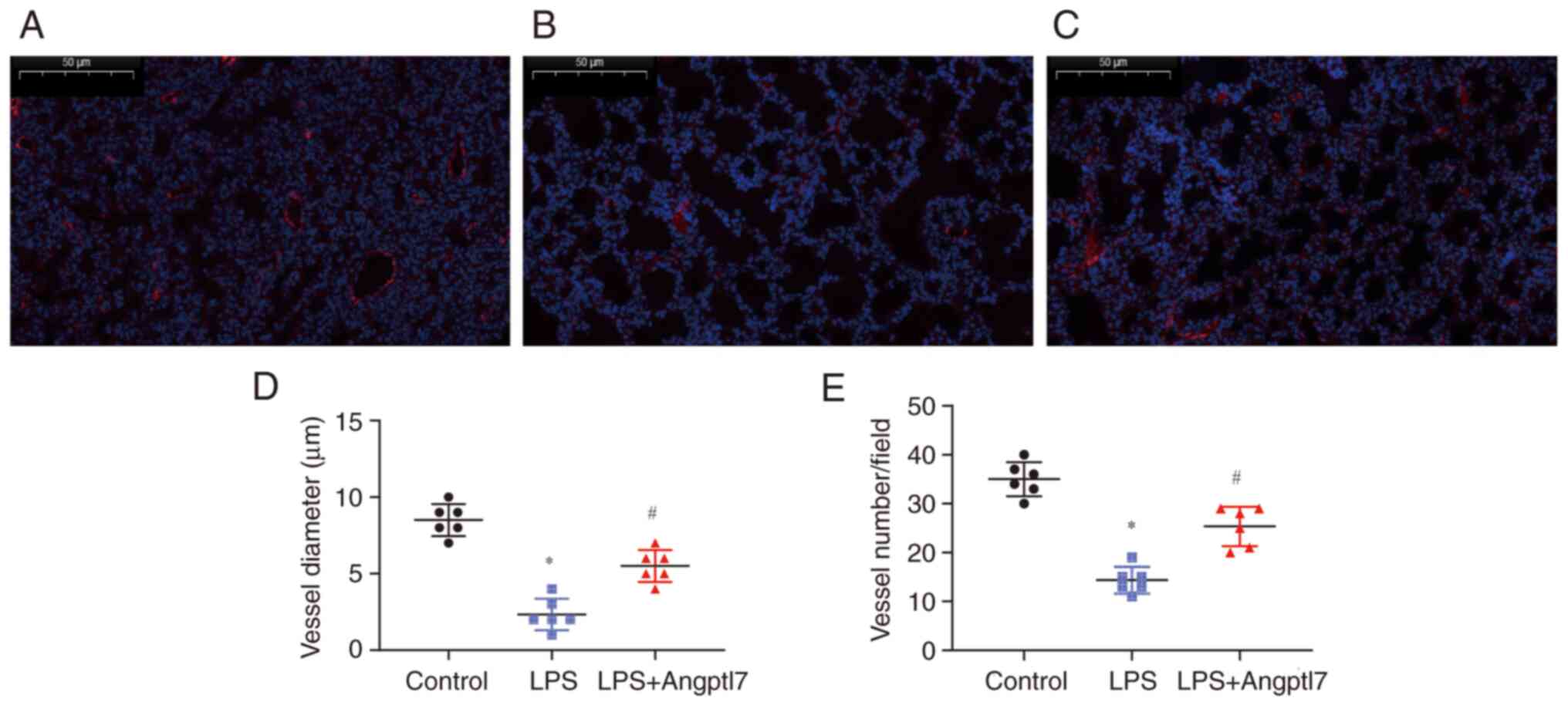
To explore the potential effect of Angptl7 on LPS-induced peripheral pulmonary vascular impairment, lung sections prepared from PND7 mice post-LPS-induced lung injury were analyzed for the expression of vWF. There was an obvious decrease in the mean vessel diameter in the LPS group (control, 35.00±1.41 µm vs. LPS, 14.33±1.12 µm; P<0.001; n=6; Fig. 4a, b and d). Angptl7 treatment ameliorated the LPS-induced vascular diameter impairment (LPS, 14.33±1.12 µm vs. LPS + Angptl7, 25.33±1.65 µm; P<0.001; Fig. 4b-d). Compared with mice in the control group, LPS exposure led to significant loss of small (peripheral) vessels <50 µm in diameter (control, 8.50±0.43 vs. LPS, 2.33±0.42; P<0.001; n=6), whereas Angptl7 treatment increased the number of these vessels (LPS, 2.33±0.42 vs. LPS + Angptl7, 5.50±0.43; P<0.001) (Fig. 4a-c and e).

Figure 4.

Angptl7 treatment ameliorates the LPS-induced reduction in lung vessel diameter and number. Representative slides are shown. (a) Control, (b) LPS and (c) LPS + Angptl7 groups (magnification, ×400; scale bar, 50 µm). (d) Vascular diameter and (e) vascular number. *P<0.05 vs. Control; #P<0.05 vs. LPS, n=6. Angptl7, angiopoietin-like protein 7; LPS, lipopolysaccharide.

Angptl7 intervention and lung inflammation

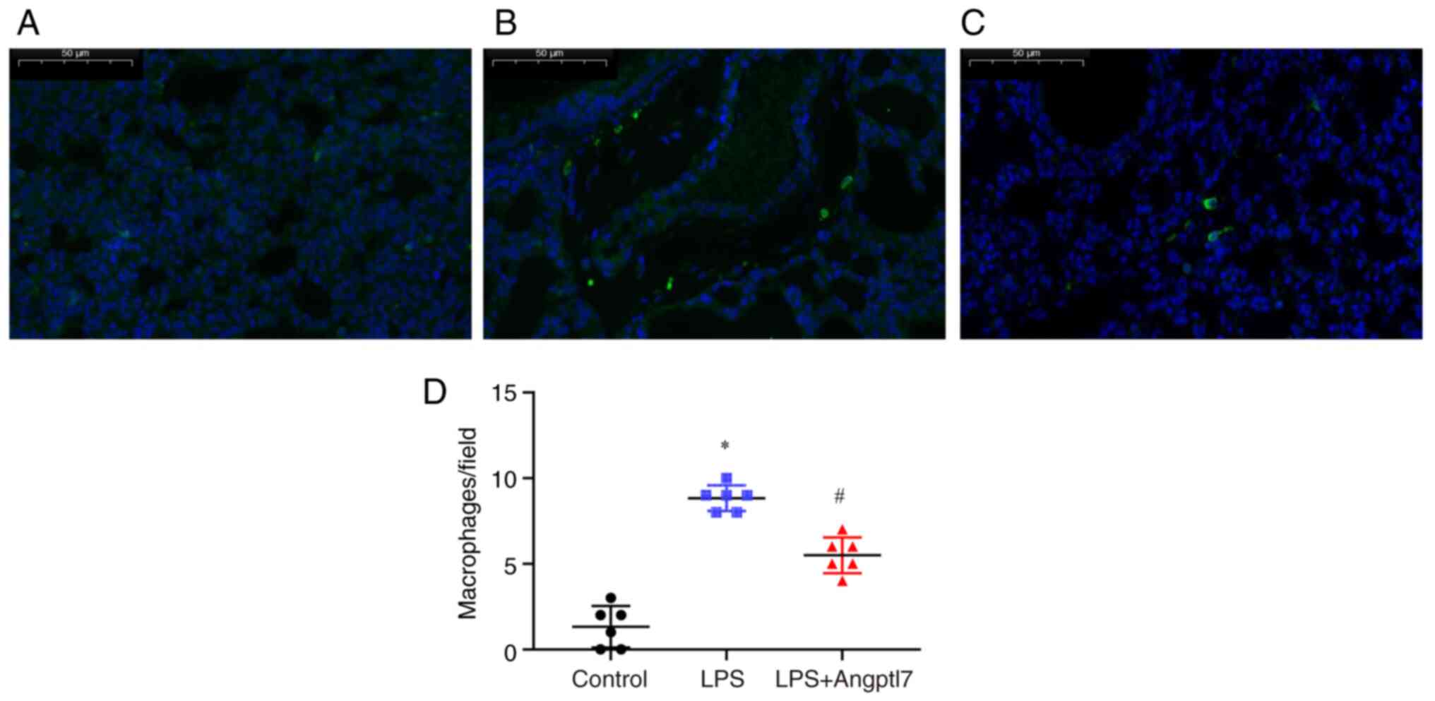
The present study also evaluated the extent of lung inflammation following treatment with LPS and Angptl7. On PND7, the number of inflammatory macrophages infiltrating the lungs were detected. To compare the number of infiltrating macrophages between the treatment groups, the lung tissues were stained with fluorescent antibodies against F4/80 and analyzed by IF microscopy. WT mice treated with LPS exhibited increased infiltration of macrophages in their lung tissues compared with vehicle-treated mice (vehicle, 1.33±0.50 vs. LPS, 8.83±0.31; P<0.001; Fig. 5a, b and d). Angptl7 significantly suppressed pulmonary macrophage infiltration compared with that in the LPS group (LPS, 8.83±0.31 vs. LPS + Angptl7, 5.50±0.43; P<0.001; Fig. 5b-d).

Figure 5.

Angptl7 treatment ameliorates the LPS-induced lung macrophage infiltration. Representative slides are shown. (a) Control, (b) LPS and (c) LPS + Angptl7 groups (magnification, ×400; scale bar, 50 µm). (d) Quantification of the lung macrophage number. *P<0.05 vs. Control; #P<0.05 vs. LPS, n=6. Angptl7, angiopoietin-like protein 7; LPS, lipopolysaccharide.

The present study also determined the extent of lung inflammation by quantifying the production of the proinflammatory cytokine genes IL-6 and MCP-1, and the anti-inflammatory cytokine gene IL-10 in lung tissues by RT-qPCR. LPS (10 mg/kg) increased the mRNA expression levels of IL-6 (control, 1.09±0.05 vs. LPS, 2.43±0.11; P<0.001), and MCP-1 (control, 1.35±0.19 vs. LPS, 3.83±0.44; P=0.0067), whereas Angptl7 lowered the mRNA expression levels of IL-6 (LPS, 2.43±0.11 vs. LPS + Angptl7, 1.46±0.03; P<0.001) and MCP-1 (LPS, 3.83±0.44 vs. LPS + Angptl7, 2.01±0.11; P=0.016) (Fig. 6a and b). Furthermore, the mRNA expression levels of the anti-inflammatory cytokine gene IL-10 were detected in the lung tissues. It was observed that exposure to 10 mg/kg LPS decreased the mRNA expression levels of lung IL-10 (control, 1.09±0.05 vs. LPS, 0.35±0.06; P<0.001), whereas Angptl7 intervention increased the mRNA expression levels of lung IL-10 compared with those in the LPS group (LPS, 0.35±0.06 vs. LPS + Angptl7, 0.67±0.06; P=0.018 (Fig. 6c). These results indicated that Angptl7 may suppress lung inflammation via IL-10 expression.

Figure 6.

mRNA expression levels of proinflammatory cytokines IL-6 and MCP-1, and the anti-inflammatory cytokine IL-10, in lung tissues as determined by reverse transcription-quantitative PCR. (a) IL-6, (b) MCP-1 and (c) IL-10. *P<0.05 vs. Control; #P<0.05 vs. LPS, n=6. Angptl7, angiopoietin-like protein 7; IL, interleukin; LPS, lipopolysaccharide; MCP-1, monocyte chemoattractant protein-1.

The concentrations of IL-6 and MCP-1 were also detected in the serum of mice post-LPS-induced lung injury. LPS stimulation increased the serum levels of IL-6 (control, 359.30±32.32 pg/ml vs. LPS, 1,338.00±83.85 pg/ml; P<0.001) and MCP-1 (control, 167.00±9.14 pg/ml vs. LPS, 1,239.00±103.00 pg/ml, P<0.001), whereas Angptl7 decreased the serum levels of IL-6 (LPS, 1,338.00±83.90 pg/ml vs. LPS + Angptl7, 520.90±113.70 pg/ml; P<0.001) and MCP-1 (LPS, 1,239.00±103.00 pg/ml vs. LPS + Angptl7, 799.90±148.60 pg/ml; P=0.036) induced by LPS stimulation (Fig. 7).

Figure 7.

Concentrations of proinflammatory cytokines IL-6 and MCP-1 in serum as determined by ELISA. (a) MCP-1 and (b) IL-6. *P<0.05 vs. Control; #P<0.05 vs. LPS, n=6. Values are presented as the mean ± SEM. Angptl7, angiopoietin-like protein 7; IL, interleukin; LPS, lipopolysaccharide; MCP-1, monocyte chemoattractant protein-1.

Discussion

Inflammatory response-induced impaired angiogenesis serves an important role in the pathogenesis of BPD (28–31). Mesenchymal stem cells (MSCs) are potent immunomodulatory cells capable of alleviating inflammation in experimental BPD (10,32–35). One important protective mechanism of stem cells is their ability to reduce lung vascular injury and promote angiogenesis by secreting and regulating angiogenic proteins (10,36). Angptl7 is a member of the angiogenin-like protein family that is abundantly expressed in cord blood stem and angiogenic progenitor cells (14,37,38). Important pathological processes involving Angptl7 include inflammation, apoptosis and angiogenesis (39,40). Our previous study reported that ACBMNCs could substantially prevent severe BPD in surviving very preterm neonates and that the immunomodulatory effect of MNCs contributed to the mitigation of BPD severity (13). The present study first investigated Angptl7 levels among patients in our previous trial, and then measured the cord blood level of Angptl7 in very preterm neonates and its association with preterm complications in a prospective cohort. The relationship between Angptl7 and inflammatory cytokines, as well as VEGF-A, were further analyzed. This clinical study showed that: i) Angptl7 levels were higher in the ACBMNCs infusion group than those in the control group post-intervention; ii) higher cord blood levels of Angptl7 were an independent protective factor for developing BPD; and iii) pro-inflammatory cytokines IL-6 and MCP-1 were inversely correlated with Angptl7 levels, whereas VEGF-A was positively correlated with Angptl7 levels. However, it was noted that some of the correlations were not very strong; therefore, further studies with larger samples are required to verify the findings.

In a murine model, the present study investigated the effects of Angptl7 intervention on systemic LPS exposure-induced lung injury during the saccular phase of lung development. The results revealed that Angptl7 treatment rescued the LPS-induced loss of peripheral pulmonary blood vessels, ameliorated lung macrophage cell infiltration and attenuated LPS-induced inflammation. An inflammation-induced mouse model in air containing 21% oxygen is a well-known model of BPD-like pulmonary phenotype (41,42). The present study provides additional evidence for the translational implementation of stem cells and the derived cytokine Angptl7 in preventing and/or treating BPD.

Previous studies have explored the relationship between Angptl7 and multiple pathological processes and diseases. Parri et al (17) demonstrated that Angptl7 is a proangiogenic factor in differentiated human endothelial cells and can be specifically upregulated by hypoxia. By contrast, Toyono et al found that Angptl7 may act as an antiangiogenic protein to maintain corneal transparency (43). Xiao et al reported that Angptl7 promoted the regenerative capacity of hematopoietic stem and progenitor cells (15,16). Angiogenesis is a complex biological process that is known to be involved in multiple preterm diseases (44,45). However, Angptl7 may have various effects in different disease conditions. Until now, to the best of our knowledge, there has been no investigation of the relationship between Angptl7 and BPD or its underlying mechanisms.

In our previous non-randomized study, 29 patients with very preterm infants were enrolled in the ACBMNCs infusion group and 33 were enrolled in the control group. The severity of BPD in survivors significantly decreased in the ACBMNCs intervention group (13). MNCs have been reported to exert immunomodulatory effects by reducing the levels of inflammatory cytokines, and the association between inflammatory responses and aberrant lung vascular development has been well established (45,46). A previous study showed that proangiogenic factors were decreased in the lungs of infants dying from BPD and in animal models of BPD induced by LPS and/or hyperoxia exposure (2,47). Angptl7 is an important paracrine bioactive factor that serves a role in inflammatory response regulation (37,38). Macrophages are critical mediators of the lung inflammatory response (31,46) and MSCs can alleviate lung inflammation by inhibiting macrophage accumulation (10). Whether Angptl7 can alleviate the excessive lung inflammatory response and repair lung vascular injury is still unclear. The present study measured the concentrations of MCP-1 and IL-6 in the cord blood of preterm neonates; the correlation analysis results showed a negative relationship between MCP-1, IL-6 and Angptl7. In addition, the mRNA expression levels of inflammatory cytokines were further assessed in the lungs of a mouse model, as were their serum concentrations. Consistent with previous findings (26), LPS exposure increased the mRNA expression and protein levels of pro-inflammatory cytokines, such as MCP-1 and IL-6, which can accumulate and activate macrophages, resulting in an augmented inflammatory cascade (47). By contrast, LPS exposure reduced the levels of the anti-inflammatory chemokine, IL-10 (26). The present study revealed that Angptl7 upregulated IL-10 expression, reduced MCP-1 and IL-6 mRNA expression and serum levels, and reduced macrophage infiltration after LPS exposure in premature lungs. This indicated that the protective effect of Angptl7 against impaired pulmonary angiogenesis may be associated with its anti-inflammatory function.

Lung hypoplasia is a result of the disruption of angiogenesis, and loss of VEGF signaling between the epithelium and endothelium (48,49). Previous studies have reported significantly reduced VEGF-A levels in the bronchoalveolar lavage fluid of patients with BPD (50,51). The present study demonstrated that VEGF-A levels were positively correlated with Angptl7. In the LPS-induced lung injury mouse model, Angptl7 restored lung microvascular number and diameter, thereby enlarging the lung perfusion area. Endothelial cell mitogens and the survival factor VEGF-A are essential for normal blood vessel development (48). Considering the role of Angptl7 in regulating angiogenesis, this finding indicated that Angptl7 may have a proangiogenic effect and could contribute to the improvement of BPD in very preterm neonates.

The present study had several limitations. First, among the 112 very preterm neonates (<32 gestational weeks), only 18 had a GA of <28 weeks at birth. Further studies should include extremely preterm infants who are at a greater risk of developing BPD and its complications. Additionally, the correlations between Angptl7 and inflammatory cytokines were not very strong, further studies with larger samples were needed to verify the findings.

Second, further in vitro studies are needed to verify the effect of Angptl7 on the co-culture system of macrophages and vascular endothelial cells. Third, while inflammation-induced models in air containing 21% oxygen can cause a BPD-like pulmonary phenotype, hyperoxia-induced lung injury models have also been well described for mimicking BPD (25,26). In future studies, development of an additional model by hyperoxia stimulation could be used to verify the effect of Angptl7 on BPD. Furthermore, an Angptl7 knock-out mouse model and an additional control + Angptl7 group may aid in demonstrating the protective effect of Angptl7 on inflammation-induced lung injury.

In conclusion, increased levels of Angptl7 in cord blood are an independent protective factor against BPD development. The anti-inflammatory and proangiogenic effects of Angptl7 may be associated with its protective effects against BPD. These results provide a clinical foundation for the translational application of Angptl7 for the prevention and treatment of BPD in very preterm neonates.

Acknowledgements

Not applicable.

Funding

This work was supported by the National Natural Science Foundation of China (grant nos. 82171714 and 82101817) and the National Key R&D Program of China (grant nos. 2021YFC2701701 and 2022A1515010427).

Availability of data and materials

The datasets used and/or analyzed during the current study are available from the corresponding author on reasonable request.

Authors' contributions

JY, LY and ZR were involved in study conception and design. All authors provided administrative support, and study materials or patients. SL, JH and YY acquired and collated data. JY, JW and CD analyzed and interpreted data. LY and JW wrote the manuscript. JY and ZR confirm the authenticity of all the raw data. All authors read and approved the final manuscript.

Ethics approval and consent to participate

Guangdong Women and Children Hospital Ethics committee approved the present study (approval no. 202101030 for the study involving humans; approval no. 202001031 for the animal experiments). Written informed consent was obtained from the parents of the infants.

Patient consent for publication

Not applicable.

Competing interests

The authors declare that they have no competing interests.

References

1 

Chawanpaiboon S, Vogel JP, Moller AB, Lumbiganon P, Petzold M, Hogan D, Landoulsi S, Jampathong N, Kongwattanakul K, Laopaiboon M, et al: 2019.Global, regional, and national estimates of levels of preterm birth in 2014: A systematic review and modelling analysis. Lancet Glob Health. 7:e37–e46. 2019. View Article : Google Scholar : PubMed/NCBI

2 

Stoll BJ, Hansen NI, Bell EF, Walsh MC, Carlo WA, Shankaran S, Laptook AR, Sánchez PJ, Van Meurs KP, Wyckoff M, et al: Trends in care practices, morbidity, and mortality of extremely preterm neonates, 1993–2012. JAMA. 314:1039–1051. 2015. View Article : Google Scholar : PubMed/NCBI

3 

Cao Y, Jiang S, Sun J, Hei M, Wang L, Zhang H, Ma X, Wu H, Li X, Sun H, et al: Assessment of Neonatal Intensive care unit practices, morbidity, and mortality among very preterm infants in China. JAMA Netw Open. 4:e21189042021. View Article : Google Scholar : PubMed/NCBI

4 

Zhu Z, Yuan L, Wang J, Li Q, Yang C, Gao X, Chen S, Han S, Liu J, Wu H, et al: Mortality and morbidity of infants born extremely preterm at tertiary medical centers in China from 2010 to 2019. JAMA Netw Open. 4:e2193822021. View Article : Google Scholar : PubMed/NCBI

5 

Gilfillan M, Bhandari A and Bhandari V: Diagnosis and management of bronchopulmonary dysplasia. BMJ. 375:n19742021. View Article : Google Scholar : PubMed/NCBI

6 

Thébaud B, Goss KN, Laughon M, Whitsett JA, Abman SH, Steinhorn RH, Aschner JL, Davis PG, McGrath-Morrow SA, Soll RF and Jobe AH: Bronchopulmonary dysplasia. Nat Rev Dis Primers. 5:782019. View Article : Google Scholar : PubMed/NCBI

7 

Papagianis PC, Pillow JJ and Moss TJ: Bronchopulmonary dysplasia: Pathophysiology and potential anti-inflammatory therapies. Paediatr Respir Rev. 30:34–41. 2019.PubMed/NCBI

8 

Savani RC: Modulators of inflammation in Bronchopulmonary Dysplasia. Semin Perinatol. 42:459–470. 2018. View Article : Google Scholar : PubMed/NCBI

9 

Surate Solaligue DE, Rodríguez-Castillo JA, Ahlbrecht K and Morty RE: Recent advances in our understanding of the mechanisms of late lung development and bronchopulmonary dysplasia. Am J Physiol Lung Cell Mol Physiol. 313:L1101–L1153. 2017. View Article : Google Scholar : PubMed/NCBI

10 

Augustine S, Avey MT, Harrison B, Locke T, Ghannad M, Moher D and Thébaud B: Mesenchymal stromal cell therapy in bronchopulmonary dysplasia: Systematic review and Meta-Analysis of preclinical studies. Stem Cells Transl Med. 6:2079–2093. 2017. View Article : Google Scholar : PubMed/NCBI

11 

Walter J, Ware LB and Matthay MA: Mesenchymal stem cells: Mechanisms of potential therapeutic benefit in ARDS and sepsis. Lancet Respir Med. 2:1016–1026. 2014. View Article : Google Scholar : PubMed/NCBI

12 

Nitkin CR, Rajasingh J, Pisano C, Besner GE, Thébaud B and Sampath V: Stem cell therapy for preventing neonatal diseases in the 21st century: Current understanding and challenges. Pediatr Res. 87:265–276. 2020. View Article : Google Scholar : PubMed/NCBI

13 

Zhuxiao R, Fang X, Wei W, Shumei Y, Jianlan W, Qiuping L, Jingjun P, Chuan N, Yongsheng L, Zhichun F and Jie Y: Prevention for moderate or severe BPD with intravenous infusion of autologous cord blood mononuclear cells in very preterm infants-a prospective non-randomized placebo-controlled trial and two-year follow up outcomes. EClinicalMedicine. 57:1018442023. View Article : Google Scholar : PubMed/NCBI

14 

Carbone C, Piro G, Merz V, Simionato F, Santoro R, Zecchetto C, Tortora G and Melisi D: Angiopoietin-Like proteins in angiogenesis, inflammation and cancer. Int J Mol Sci. 19:4312018. View Article : Google Scholar : PubMed/NCBI

15 

Xiao Y, Jiang Z, Li Y, Ye W, Jia B, Zhang M, Xu Y, Wu D, Lai L, Chen Y, et al: ANGPTL7 regulates the expansion and repopulation of human hematopoietic stem and progenitor cells. Haematologica. 100:585–594. 2015. View Article : Google Scholar : PubMed/NCBI

16 

Xiao Y, Wei X, Jiang Z, Wang X, Ye W, Liu X, Zhang M, Xu Y, Wu D, Lai L, et al: Loss of Angiopoietin-like 7 diminishes the regeneration capacity of hematopoietic stem and progenitor cells. J Hematol Oncol. 8:72015. View Article : Google Scholar : PubMed/NCBI

17 

Parri M, Pietrovito L, Grandi A, Campagnoli S, De Camilli E, Bianchini F, Marchiò S, Bussolino F, Jin B, Sarmientos P, et al: Angiopoietin-like 7, a novel pro-angiogenetic factor over-expressed in cancer. Angiogenesis. 17:881–896. 2014. View Article : Google Scholar : PubMed/NCBI

18 

Xia X, Ren Z, Yan L, Zheng X, Yang H, Kang M, Yan H, Zhong Z, Xu F, Miao J, et al: Cord blood levels of Angiopoietin-like 7 (Angptl7) in preterm infants. Biomed Res Int. 2020:18924582020. View Article : Google Scholar : PubMed/NCBI

19 

Gomella TL, Cunningham MD and Eyal F: Neonatology. 7th edition. New York: McGraw-Hill Education; 2013

20 

Gary Cunningham F, Leveno KJ and Bloom S: Williams Obstetrics. 25th edition. New York: McGraw-Hill Education; 2018

21 

Jobe AH and Bancalari E: Bronchopulmonary dysplasia. Am J Respir Crit Care. 163:1723–1729. 2001. View Article : Google Scholar : PubMed/NCBI

22 

Ren Z, Xu F, Wang J, Zhong Z, Wei W, Wen J, Wang Q, Guocheng L and Yang J: Safety and feasibility of umbilical cord blood collection from preterm neonates after delayed cord clamping for the use of improving preterm complications. Am J Transl Res. 13:4553–4560. 2021.PubMed/NCBI

23 

Ren Z, Mo W, Yang L, Wang J, Zhang Q, Zhong Z, Wei W, Liu Z, Wu Z, Yao Y and Yang J: Cord blood antimicrobial peptide LL37 levels in preterm neonates and association with preterm complications. Ital J Pediatr. 48:1112022. View Article : Google Scholar : PubMed/NCBI

24 

National Research Council (US) Committee for the Update of the Guide for the Care and Use of Laboratory Animals, . Guide for the Care and Use of Laboratory Animals. 8th edition. Washington (DC); National Academies Press (US): 2011

25 

Berger J and Bhandari V: Animal models of bronchopulmonary dysplasia. Am J Physiol Lung Cell Mol Physiol. 307:L936–L947. 2014. View Article : Google Scholar : PubMed/NCBI

26 

Shrestha AK, Bettini ML, Menon RT, Gopal VYN, Huang S, Edwards DP, Pammi M, Barrios R and Shivanna B: Consequences of early postnatal lipopolysaccharide exposure on developing lungs in mice. Am J Physiol Lung Cell Mol Physiol. 316:L229–L244. 2019. View Article : Google Scholar : PubMed/NCBI

27 

Livak KJ and Schmittgen TD: Analysis of relative gene expression data using real-time quantitative PCR and the 2(−Delta Delta C(T)) method. Methods. 25:402–408. 2001. View Article : Google Scholar : PubMed/NCBI

28 

Baker CD and Abman SH: Impaired pulmonary vascular development in bronchopulmonary dysplasia. Neonatology. 107:344–351. 2015. View Article : Google Scholar : PubMed/NCBI

29 

Chang DV, Assaf SJ, Tiller CJ, Kisling JA and Tepper RS: Membrane and capillary components of lung diffusion in infants with bronchopulmonary dysplasia. Am J Respir Crit Care Med. 193:767–771. 2016. View Article : Google Scholar : PubMed/NCBI

30 

Alvira CM: Aberrant pulmonary vascular growth and remodeling in bronchopulmonary dysplasia. Front Med (Lausanne). 3:212016.PubMed/NCBI

31 

Arora S, Dev K, Agarwal B, Das P and Syed MA: Macrophages: Their role, activation and polarization in pulmonary diseases. Immunobiology. 223:383–396. 2018. View Article : Google Scholar : PubMed/NCBI

32 

Behnke J, Kremer S, Shahzad T, Chao CM, Böttcher-Friebertshäuser E, Morty RE, Bellusci S and Ehrhardt H: MSC based therapies-new perspectives for the injured lung. J Clin Med. 9:6822020. View Article : Google Scholar : PubMed/NCBI

33 

Matthay MA, Calfee CS, Zhuo H, Thompson BT, Wilson JG, Levitt JE, Rogers AJ, Gotts JE, Wiener-Kronish JP, Bajwa EK, et al: Treatment with allogeneic mesenchymal stromal cells for moderate to severe acute respiratory distress syndrome (START study): A randomised phase 2a safety trial. Lancet Respir Med. 7:154–162. 2019. View Article : Google Scholar : PubMed/NCBI

34 

Nitkin CR, Rajasingh J, Pisano C, Besner GE, Thébaud B and Sampath V: Stem cell therapy for preventing neonatal diseases in the 21st century: Current understanding and challenges. Pediatr Res. 87:265–276. 2020. View Article : Google Scholar : PubMed/NCBI

35 

Chang YS, Ahn SY, Yoo HS, Sung SI, Choi SJ, Oh WI and Park WS: Mesenchymal stem cells for bronchopulmonary dysplasia: Phase 1 dose-escalation clinical trial. J Pediatr. 164:966–972.e6. 2014. View Article : Google Scholar : PubMed/NCBI

36 

Powell SB and Silvestri JM: Safety of intratracheal administration of human umbilical cord blood derived mesenchymal stromal cells in extremely low birth weight preterm infants. J Pediatr. 210:209–213.e2. 2019. View Article : Google Scholar : PubMed/NCBI

37 

Carbone C, Piro G, Merz V, Simionato F, Santoro R, Zecchetto C, Tortora G and Melisi D: Angiopoietin-like proteins in angiogenesis, inflammation and cancer. Int J Mol Sci. 19:4312018. View Article : Google Scholar : PubMed/NCBI

38 

Qian T, Wang K, Cui J, He Y and Yang Z: Angiopoietin-like protein 7 promotes an inflammatory phenotype in RAW264.7 macrophages through the P38 MAPK signaling pathway. Inflammation. 39:974–985. 2016.PubMed/NCBI

39 

Zhao Y, Liu K, Yin D and Lin Z: Angiopoietin-Like 7 contributes to angiotensin ii-induced proliferation, inflammation and apoptosis in vascular smooth muscle cells. Pharmacology. 104:226–234. 2019. View Article : Google Scholar : PubMed/NCBI

40 

Zepp JA and Morrisey EE: Cellular crosstalk in the development and regeneration of the respiratory system. Nat Rev Mol Cell Biol. 20:551–566. 2019. View Article : Google Scholar : PubMed/NCBI

41 

Cui TX, Brady AE, Fulton CT, Zhang YJ, Rosenbloom LM, Goldsmith AM, Moore BB and Popova AP: CCR2 mediates chronic LPS-induced pulmonary inflammation and hypoalveolarization in a murine model of bronchopulmonary dysplasia. Front Immunol. 11:5796282020. View Article : Google Scholar : PubMed/NCBI

42 

Shrestha AK, Menon RT, El-Saie A, Barrios R, Reynolds C and Shivanna B: Interactive and independent effects of early lipopolysaccharide and hyperoxia exposure on developing murine lungs. Am J Physiol Lung Cell Mol Physiol. 319:L981–L996. 2020. View Article : Google Scholar : PubMed/NCBI

43 

Toyono T, Usui T, Yokoo S, Taketani Y, Nakagawa S, Kuroda M, Yamagami S and Amano S: Angiopoietin-like 7 is an anti-angiogenic protein required to prevent vascularization of the cornea. PLoS One. 10:e01168382015. View Article : Google Scholar : PubMed/NCBI

44 

Lu X, Lu J, Zhang L and Xu Y: Effect of Angptl7 on proliferation and differentiation of MC3T3-E1 cells. Med Sci Monit. 25:9524–9530. 2019. View Article : Google Scholar : PubMed/NCBI

45 

Kandasamy J, Olave N, Ballinger SW and Ambalavanan N: Vascular endothelial mitochondrial function predicts death or pulmonary outcomes in preterm infants. Am J Respir Crit Care Med. 196:1040–1049. 2017. View Article : Google Scholar : PubMed/NCBI

46 

Speer CP: Inflammation and bronchopulmonary dysplasia: A continuing story. Semin Fetal Neonatal Med. 11:354–362. 2006. View Article : Google Scholar : PubMed/NCBI

47 

Sahni M and Bhandari V: Recent advances in understanding and management of bronchopulmonary dysplasia. F1000Res. 9:F1000Faculty Rev 703, 2020. PubMed/NCBI

48 

Lu X, Gong J, Dennery PA and Yao H: Endothelial-to-mesenchymal transition: Pathogenesis and therapeutic targets for chronic pulmonary and vascular diseases. Biochem Pharmacol. 168:100–107. 2019. View Article : Google Scholar : PubMed/NCBI

49 

Tammela T, Enholm B, Alitalo K and Paavonen K: The biology of vascular endothelial growth factors. Cardiovasc Res. 65:550–563. 2005. View Article : Google Scholar : PubMed/NCBI

50 

Mariduena J, Ramagopal M, Hiatt M, Chandra S, Laumbach R and Hegyi T: Vascular endothelial growth factor levels and bronchopulmonary dysplasia in preterm infants. J Matern Fetal Neonatal Med. 35:1517–1522. 2022. View Article : Google Scholar : PubMed/NCBI

51 

Hendricks-Muñoz KD, Xu J and Voynow JA: Tracheal aspirate VEGF and sphingolipid metabolites in the preterm infant with later development of bronchopulmonary dysplasia. Pediatr Pulmonol. 53:1046–1052. 2018. View Article : Google Scholar : PubMed/NCBI

Related Articles

  • Abstract
  • View
  • Download
  • Twitter
Copy and paste a formatted citation
Spandidos Publications style
Ren Z, Yang L, Wang J, Han J, Lin S, Yao Y, Du C and Yang J: Cord blood stem cell‑derived Angptl7 ameliorates the severity of bronchopulmonary dysplasia via anti‑inflammatory and proangiogenic effects. Mol Med Rep 29: 8, 2024.
APA
Ren, Z., Yang, L., Wang, J., Han, J., Lin, S., Yao, Y. ... Yang, J. (2024). Cord blood stem cell‑derived Angptl7 ameliorates the severity of bronchopulmonary dysplasia via anti‑inflammatory and proangiogenic effects. Molecular Medicine Reports, 29, 8. https://doi.org/10.3892/mmr.2023.13131
MLA
Ren, Z., Yang, L., Wang, J., Han, J., Lin, S., Yao, Y., Du, C., Yang, J."Cord blood stem cell‑derived Angptl7 ameliorates the severity of bronchopulmonary dysplasia via anti‑inflammatory and proangiogenic effects". Molecular Medicine Reports 29.1 (2024): 8.
Chicago
Ren, Z., Yang, L., Wang, J., Han, J., Lin, S., Yao, Y., Du, C., Yang, J."Cord blood stem cell‑derived Angptl7 ameliorates the severity of bronchopulmonary dysplasia via anti‑inflammatory and proangiogenic effects". Molecular Medicine Reports 29, no. 1 (2024): 8. https://doi.org/10.3892/mmr.2023.13131
Copy and paste a formatted citation
x
Spandidos Publications style
Ren Z, Yang L, Wang J, Han J, Lin S, Yao Y, Du C and Yang J: Cord blood stem cell‑derived Angptl7 ameliorates the severity of bronchopulmonary dysplasia via anti‑inflammatory and proangiogenic effects. Mol Med Rep 29: 8, 2024.
APA
Ren, Z., Yang, L., Wang, J., Han, J., Lin, S., Yao, Y. ... Yang, J. (2024). Cord blood stem cell‑derived Angptl7 ameliorates the severity of bronchopulmonary dysplasia via anti‑inflammatory and proangiogenic effects. Molecular Medicine Reports, 29, 8. https://doi.org/10.3892/mmr.2023.13131
MLA
Ren, Z., Yang, L., Wang, J., Han, J., Lin, S., Yao, Y., Du, C., Yang, J."Cord blood stem cell‑derived Angptl7 ameliorates the severity of bronchopulmonary dysplasia via anti‑inflammatory and proangiogenic effects". Molecular Medicine Reports 29.1 (2024): 8.
Chicago
Ren, Z., Yang, L., Wang, J., Han, J., Lin, S., Yao, Y., Du, C., Yang, J."Cord blood stem cell‑derived Angptl7 ameliorates the severity of bronchopulmonary dysplasia via anti‑inflammatory and proangiogenic effects". Molecular Medicine Reports 29, no. 1 (2024): 8. https://doi.org/10.3892/mmr.2023.13131
Follow us
  • Twitter
  • LinkedIn
  • Facebook
About
  • Spandidos Publications
  • Careers
  • Cookie Policy
  • Privacy Policy
How can we help?
  • Help
  • Live Chat
  • Contact
  • Email to our Support Team