Spandidos Publications Logo
  • About
    • About Spandidos
    • Aims and Scopes
    • Abstracting and Indexing
    • Editorial Policies
    • Reprints and Permissions
    • Job Opportunities
    • Terms and Conditions
    • Contact
  • Journals
    • All Journals
    • Oncology Letters
      • Oncology Letters
      • Information for Authors
      • Editorial Policies
      • Editorial Board
      • Aims and Scope
      • Abstracting and Indexing
      • Bibliographic Information
      • Archive
    • International Journal of Oncology
      • International Journal of Oncology
      • Information for Authors
      • Editorial Policies
      • Editorial Board
      • Aims and Scope
      • Abstracting and Indexing
      • Bibliographic Information
      • Archive
    • Molecular and Clinical Oncology
      • Molecular and Clinical Oncology
      • Information for Authors
      • Editorial Policies
      • Editorial Board
      • Aims and Scope
      • Abstracting and Indexing
      • Bibliographic Information
      • Archive
    • Experimental and Therapeutic Medicine
      • Experimental and Therapeutic Medicine
      • Information for Authors
      • Editorial Policies
      • Editorial Board
      • Aims and Scope
      • Abstracting and Indexing
      • Bibliographic Information
      • Archive
    • International Journal of Molecular Medicine
      • International Journal of Molecular Medicine
      • Information for Authors
      • Editorial Policies
      • Editorial Board
      • Aims and Scope
      • Abstracting and Indexing
      • Bibliographic Information
      • Archive
    • Biomedical Reports
      • Biomedical Reports
      • Information for Authors
      • Editorial Policies
      • Editorial Board
      • Aims and Scope
      • Abstracting and Indexing
      • Bibliographic Information
      • Archive
    • Oncology Reports
      • Oncology Reports
      • Information for Authors
      • Editorial Policies
      • Editorial Board
      • Aims and Scope
      • Abstracting and Indexing
      • Bibliographic Information
      • Archive
    • Molecular Medicine Reports
      • Molecular Medicine Reports
      • Information for Authors
      • Editorial Policies
      • Editorial Board
      • Aims and Scope
      • Abstracting and Indexing
      • Bibliographic Information
      • Archive
    • World Academy of Sciences Journal
      • World Academy of Sciences Journal
      • Information for Authors
      • Editorial Policies
      • Editorial Board
      • Aims and Scope
      • Abstracting and Indexing
      • Bibliographic Information
      • Archive
    • International Journal of Functional Nutrition
      • International Journal of Functional Nutrition
      • Information for Authors
      • Editorial Policies
      • Editorial Board
      • Aims and Scope
      • Abstracting and Indexing
      • Bibliographic Information
      • Archive
    • International Journal of Epigenetics
      • International Journal of Epigenetics
      • Information for Authors
      • Editorial Policies
      • Editorial Board
      • Aims and Scope
      • Abstracting and Indexing
      • Bibliographic Information
      • Archive
    • Medicine International
      • Medicine International
      • Information for Authors
      • Editorial Policies
      • Editorial Board
      • Aims and Scope
      • Abstracting and Indexing
      • Bibliographic Information
      • Archive
  • Articles
  • Information
    • Information for Authors
    • Information for Reviewers
    • Information for Librarians
    • Information for Advertisers
    • Conferences
  • Language Editing
Spandidos Publications Logo
  • About
    • About Spandidos
    • Aims and Scopes
    • Abstracting and Indexing
    • Editorial Policies
    • Reprints and Permissions
    • Job Opportunities
    • Terms and Conditions
    • Contact
  • Journals
    • All Journals
    • Biomedical Reports
      • Information for Authors
      • Editorial Policies
      • Editorial Board
      • Aims and Scope
      • Abstracting and Indexing
      • Bibliographic Information
      • Archive
    • Experimental and Therapeutic Medicine
      • Information for Authors
      • Editorial Policies
      • Editorial Board
      • Aims and Scope
      • Abstracting and Indexing
      • Bibliographic Information
      • Archive
    • International Journal of Epigenetics
      • Information for Authors
      • Editorial Policies
      • Editorial Board
      • Aims and Scope
      • Abstracting and Indexing
      • Bibliographic Information
      • Archive
    • International Journal of Functional Nutrition
      • Information for Authors
      • Editorial Policies
      • Editorial Board
      • Aims and Scope
      • Abstracting and Indexing
      • Bibliographic Information
      • Archive
    • International Journal of Molecular Medicine
      • Information for Authors
      • Editorial Policies
      • Editorial Board
      • Aims and Scope
      • Abstracting and Indexing
      • Bibliographic Information
      • Archive
    • International Journal of Oncology
      • Information for Authors
      • Editorial Policies
      • Editorial Board
      • Aims and Scope
      • Abstracting and Indexing
      • Bibliographic Information
      • Archive
    • Medicine International
      • Information for Authors
      • Editorial Policies
      • Editorial Board
      • Aims and Scope
      • Abstracting and Indexing
      • Bibliographic Information
      • Archive
    • Molecular and Clinical Oncology
      • Information for Authors
      • Editorial Policies
      • Editorial Board
      • Aims and Scope
      • Abstracting and Indexing
      • Bibliographic Information
      • Archive
    • Molecular Medicine Reports
      • Information for Authors
      • Editorial Policies
      • Editorial Board
      • Aims and Scope
      • Abstracting and Indexing
      • Bibliographic Information
      • Archive
    • Oncology Letters
      • Information for Authors
      • Editorial Policies
      • Editorial Board
      • Aims and Scope
      • Abstracting and Indexing
      • Bibliographic Information
      • Archive
    • Oncology Reports
      • Information for Authors
      • Editorial Policies
      • Editorial Board
      • Aims and Scope
      • Abstracting and Indexing
      • Bibliographic Information
      • Archive
    • World Academy of Sciences Journal
      • Information for Authors
      • Editorial Policies
      • Editorial Board
      • Aims and Scope
      • Abstracting and Indexing
      • Bibliographic Information
      • Archive
  • Articles
  • Information
    • For Authors
    • For Reviewers
    • For Librarians
    • For Advertisers
    • Conferences
  • Language Editing
Login Register Submit
  • This site uses cookies
  • You can change your cookie settings at any time by following the instructions in our Cookie Policy. To find out more, you may read our Privacy Policy.

    I agree
Search articles by DOI, keyword, author or affiliation
Search
Advanced Search
presentation
Molecular Medicine Reports
Join Editorial Board Propose a Special Issue
Print ISSN: 1791-2997 Online ISSN: 1791-3004
Journal Cover
May-2024 Volume 29 Issue 5

Full Size Image

Sign up for eToc alerts
Recommend to Library

Journals

International Journal of Molecular Medicine

International Journal of Molecular Medicine

International Journal of Molecular Medicine is an international journal devoted to molecular mechanisms of human disease.

International Journal of Oncology

International Journal of Oncology

International Journal of Oncology is an international journal devoted to oncology research and cancer treatment.

Molecular Medicine Reports

Molecular Medicine Reports

Covers molecular medicine topics such as pharmacology, pathology, genetics, neuroscience, infectious diseases, molecular cardiology, and molecular surgery.

Oncology Reports

Oncology Reports

Oncology Reports is an international journal devoted to fundamental and applied research in Oncology.

Experimental and Therapeutic Medicine

Experimental and Therapeutic Medicine

Experimental and Therapeutic Medicine is an international journal devoted to laboratory and clinical medicine.

Oncology Letters

Oncology Letters

Oncology Letters is an international journal devoted to Experimental and Clinical Oncology.

Biomedical Reports

Biomedical Reports

Explores a wide range of biological and medical fields, including pharmacology, genetics, microbiology, neuroscience, and molecular cardiology.

Molecular and Clinical Oncology

Molecular and Clinical Oncology

International journal addressing all aspects of oncology research, from tumorigenesis and oncogenes to chemotherapy and metastasis.

World Academy of Sciences Journal

World Academy of Sciences Journal

Multidisciplinary open-access journal spanning biochemistry, genetics, neuroscience, environmental health, and synthetic biology.

International Journal of Functional Nutrition

International Journal of Functional Nutrition

Open-access journal combining biochemistry, pharmacology, immunology, and genetics to advance health through functional nutrition.

International Journal of Epigenetics

International Journal of Epigenetics

Publishes open-access research on using epigenetics to advance understanding and treatment of human disease.

Medicine International

Medicine International

An International Open Access Journal Devoted to General Medicine.

Journal Cover
May-2024 Volume 29 Issue 5

Full Size Image

Sign up for eToc alerts
Recommend to Library

  • Article
  • Citations
    • Cite This Article
    • Download Citation
    • Create Citation Alert
    • Remove Citation Alert
    • Cited By
  • Similar Articles
    • Related Articles (in Spandidos Publications)
    • Similar Articles (Google Scholar)
    • Similar Articles (PubMed)
  • Download PDF
  • Download XML
  • View XML
Article Open Access

Norcantharidin inhibits the malignant progression of cervical cancer by inducing endoplasmic reticulum stress

  • Authors:
    • Zhongbao Zhang
    • Beibei Sun
    • Jinqiu Lu
    • Penglai Bai
    • Yu Su
    • Yanchun Li
  • View Affiliations / Copyright

    Affiliations: Department of Gynecology, Tongliao City Hospital, Tongliao, Inner Mongolia Autonomous Region, P.R. China
    Copyright: © Zhang et al. This is an open access article distributed under the terms of Creative Commons Attribution License.
  • Article Number: 71
    |
    Published online on: March 7, 2024
       https://doi.org/10.3892/mmr.2024.13195
  • Expand metrics +
Metrics: Total Views: 0 (Spandidos Publications: | PMC Statistics: )
Metrics: Total PDF Downloads: 0 (Spandidos Publications: | PMC Statistics: )
Cited By (CrossRef): 0 citations Loading Articles...

This article is mentioned in:



Abstract

The antitumor effect of norcantharidin (NCTD) has been widely reported. However, whether NCTD can inhibit cervical cancer remains unknown. In the present study, it was shown that NCTD inhibited the viability of cervical cancer cells and caused cell cycle arrest in a concentration‑dependent manner. Further analysis revealed that the NCTD‑induced reduction in cell viability could be reversed by the inhibitor of apoptosis z‑VAD‑FMK and by the inhibitor of endoplasmic reticulum (ER) stress, 4‑phenylbutyric acid (4‑PBA). Additionally, NCTD led to the accumulation of reactive oxygen species as well as a decrease in the mitochondrial membrane potential in cervical cancer cells, whereas 4‑PBA pre‑treatment attenuated these alterations. In addition, NCTD increased the expression of the apoptosis‑related proteins Bip, activating transcription factor (ATF) 4 and C/EBP homologous protein in a concentration‑dependent manner. Moreover, NCTD significantly increased the expression of the ER stress‑related signaling molecules protein kinase R‑like ER kinase, inositol‑requiring enzyme 1 and ATF6, but 4‑PBA abolished these effects. In vivo experiments showed that NCTD significantly inhibited the growth of subcutaneous tumors in mice. Additionally, the expression of ER stress‑related molecules and apoptosis‑related proteins increased significantly after NCTD treatment. In conclusion, NCTD induces apoptosis by activating ER stress and ultimately curtails the progression of cervical cancer.

Introduction

Cervical cancer is the most common gynecological malignancy and ranks second among female malignancies worldwide (1). The pathogenesis of cervical cancer is complex, and human papilloma virus (HPV) is the main cause of cervical cancer with ~95% of cervical cancer cases reported to be caused by HPV infection (2). Once HPV infects cervical epidermal cells, the expression of the oncogenes E6 and E7 inactivates p53 and pRb, which ultimately leads to malignant proliferation of cervical cells (2). In addition, factors such as family heredity, obesity and an unhealthy lifestyle are risk factors for cervical cancer (3). In recent years, the incidence of cervical cancer has been gradually increasing, with a trend towards younger women, which has seriously affected the lives of female patients and even led to death (4,5). Therefore, early detection and active prevention of cervical cancer are important research topics for gynecological malignant tumors.

The endoplasmic reticulum (ER) is an organelle in eukaryotic cells that plays an important role in the maintenance of calcium homeostasis, lipid synthesis, and protein folding and modification (6). The homeostasis of the ER is essential for ensuring that proteins are correctly folded, whereas slow-folding or unfolded proteins are retained in the ER and degraded via the proteasome pathway, which is known as the unfolded protein response (UPR) (7). As unfolded proteins accumulate in the ER, ER transmembrane proteins, whose N-termini are in the ER lumen and whose C-termini are in the cytoplasm, connect the ER to the cytoplasm (8). Normally, the N termini of these ER transmembrane proteins are regulated by the ER chaperone protein Grp78 (Bip), which organizes their aggregation (9). However, when unfolded proteins accumulate in the ER, Bip is released, allowing these transmembrane signaling proteins to aggregate and transmit UPR signals (10). Protein kinase R-like ER kinase (PERK), inositol-requiring enzyme 1 (IRE1) and activating transcription factor (ATF) 6 are important molecules in the three ER stress signaling pathways (11). PERK is a serine/threonine protein kinase with a catalytic structural domain that is highly homologous to kinases of the eukaryotic initiation factor 2α (eIF2α) family (12). Once Bip is released, PERK begins to oligomerize during ER membrane activation, inducing autophosphorylation and activating the kinase structural domain to an inactivated state, thus blocking the translation of downstream mRNAs and reducing the protein load in the ER (Fig. 1) (12). However, when eIF2α expression is restricted, several mRNAs, including ATF4, containing open reading frames at the 5′ end begin to be translated (13). ATF4 drives transcription factor C/EBP homologous protein (CHOP), which regulates the expression of apoptosis-related genes (13). It is well known that persistent activation of ER stress can directly regulate tumor cell death, including apoptosis, by initiating a variety of related signaling pathways (11).

Figure 1.

Schematic illustrating the important proteins involved in endoplasmic reticulum stress. UPR, unfolded protein response; PERK, protein kinase R-like ER kinase; IRE1α, inositol-requiring enzyme 1α; ATF, activating transcription factor; eIF2α, eukaryotic initiation factor 2α; CHOP, C/EBP homologous protein.

Cantharidin is a major anticancer component of the traditional Chinese medicine Zanthoxylum, but it is highly toxic to the urinary system (14). Norcantharidin (NCTD) is a novel compound formed by removing two methyl groups on the basis of cantharidin, and the former significantly reduces the side effects of the latter; this compound has been widely used in the clinic (14). The antitumor effects of NCTD have been widely reported (15,16). For example, in bladder cancer cells, NCTD inhibited the malignant proliferation of bladder cancer stem cell-like cells by targeting CDC6 (16). In non-small cell lung cancer types, NCTD induces cell death in a mitophagy-dependent manner (15). However, whether NCTD inhibits cervical cancer has not been reported. The aim of the present study was to investigate whether NCTD inhibits the malignant progression of cervical cancer and the underlying molecular mechanism through the discovery of new effective drugs for the early prevention and treatment of cervical cancer.

Materials and methods

Cell culture

The human cervical cancer cell lines C-33A and HeLa were purchased from Procell Life Science & Technology Co., Ltd. C-33A and HeLa cells were cultured in MEM (HyClone; Cytiva) supplemented with 10% fetal bovine serum (HyClone; Cytiva) in an incubator at 37°C with 5% CO2.

Western blotting

A total of 100 mg of tumor tissue and cervical cancer cells were collected, RIPA buffer (high; Beijing Solarbio Science & Technology Co., Ltd.) was added, and the samples were centrifuged at 10,000 × g for 15 min at room temperature to collect the supernatant. Subsequently, a BCA protein assay kit (Beijing Solarbio Science & Technology Co., Ltd.) was used to measure the protein concentration in the supernatants. In the present study, 10% SDS-PAGE was used to separate the protein samples (20 µg/lane). After electrophoresis, the proteins were transferred to a PVDF membrane (Thermo Fisher Scientific, Inc.). After which, the PVDF membrane was rinsed with PBST (PBS supplemented with 0.1% Tween-20, Beijing Solarbio Science & Technology Co., Ltd.) and blocked with 8% skim milk (Thermo Fisher Scientific, Inc.) at room temperature for 2 h. After the PVDF membranes were rinsed, they were incubated with the following primary antibodies: Anti-ATF4 (cat. no. 11815), anti-CHOP (cat. no. 2895), anti-Bip (cat. no. 3177), anti-p-IRE1α (cat. no. ab124945), anti-IRE1α (cat. no. 3294), anti-p-PERK (cat. no. ab192591), anti-PERK (cat. no. 5683) and anti-GAPDH (cat. no. 5174; all antibodies were purchased from Cell Signaling Technology, Inc.; anti-p-IRE1α and p-PERK were from Abcam; 1:1,000) at 4°C overnight. After sufficient washing with PBST, the membrane was co-incubated with goat anti-rabbit or anti-mouse IgG/HRP (cat. nos. SE134 and SE131, respectively; 1:5,000; Beijing Solarbio Science & Technology Co., Ltd.) at room temperature for 2 h. Subsequently, ECL western blotting substrate (Beijing Solarbio Science & Technology Co., Ltd.) was added to detect the protein signal and GAPDH was used as an internal reference. The relative protein intensity was determined using ImageJ (V1.8.0; NIH).

Intracellular ROS detection

After C-33A and HeLa cells were processed, the DCFH-DA fluorescent probe was diluted 1:1,000 in serum-free medium according to the manufacturer's instructions (Beijing Solarbio Science & Technology Co., Ltd.) and co-incubated with the cells at 37°C for 20 min (the final concentration of DCFH-DA was 10 µM). The cells were collected and detected via flow cytometry (BD FACS; BD Biosciences). The data were analyzed using FlowJo software (v10.10.0; FlowJo LLC).

Cell viability assay

A Cell Counting Kit-8 (CCK-8) (Beijing Solarbio Science & Technology Co., Ltd.) was used to detect the viability of the C-33A and HeLa cells. A total of 103 cells were inoculated in 96-well plates and cultured overnight, after which different concentrations (0, 10, 20, 40, 80, 160 and 320 µM) of NCTD (Selleck Chemicals) were added to each well for treatment. Next, 10 µl of CCK-8 reagent was added to each well and incubated at 37°C for 2 h. The absorbance was measured at OD450 nm using a Thermo Scientific Multiskan MK3 Enzyme Mark Instrument (Thermo Fisher Scientific, Inc.). The 50% inhibitory concentration (IC50) was calculated using GraphPad Prism 10 (Dotmatics).

To explore which type of cell death could be induced by NCTD in cervical cancer cells, the cells were preincubated with apoptosis inhibitor, z-VAD-FMK (ZVAD; 20 µM; MedChemExpress), the ER stress inhibitor 4-phenylbutyric acid (4-PBA; 10 mM; MedChemExpress), autophagy inhibitor, chloroquine (CQ; 20 µM; MedChemExpress), for 1 h at 37°C. Then, the cells were further treated with 40 µM NCTD for 37 h. After which, cell viability was determined as aforementioned.

Cell cycle assay

After C-33A and HeLa cells were processed, the cells were collected and washed well with PBS. Subsequently, a DNA Content Quantitation Assay (Cell Cycle; cat. no. CA1510; Beijing Solarbio Science & Technology Co., Ltd.) was used to detect cell cycle changes. Briefly, the prepared cell suspension was fixed with 70% pre-cooled ethanol for 2 h, and the cells were resuspended by adding 100 µl of RNase A solution to the cell pellet in a water bath at 37°C for 30 min. Subsequently, 400 µl of PI was added to each group of cells for 30 min at 4°C in the dark, after which the proteins were detected via flow cytometry (BD FACS; BD Biosciences). The data were analyzed using FlowJo software (v10.10.0; FlowJo LLC).

EdU staining

C-33A and HeLa cells were incubated with 100 µl of EdU staining solution (Wuhan Servicebio Technology Co., Ltd.) at 37°C for 2 h. After sufficient washing with PBS, the cells were fixed with 4% paraformaldehyde at room temperature for 30 min followed by addition of 100 µl of PBS containing 0.5% Triton X-100 at room temperature for 15 min. Finally, 10 µl of DAPI was added to the sections, which were incubated at room temperature for 10 min. Subsequently, the sections were blocked with an anti-fluorescence quenching sealer (Wuhan Servicebio Technology Co., Ltd.) and placed under a fluorescence microscope (Keyence Corporation) for observation.

DNA damage assay

The effect of NCTD on DNA damage in C-33A and HeLa cells in the present study was assessed via a DNA damage assay kit (cat. no. C2035S; Beyotime Institute of Biotechnology), and the specific steps were carried out according to the manufacturer's instructions. The relative fluorescence density was observed under a fluorescence microscope (Keyence Corporation).

Intracellular Ca2+ level assay

An intracellular Ca2+ Assay Kit (F04 method; cat. no. HR8229; Beijing Biolab Technology Co., Ltd.) was used to detect changes in the intracellular calcium ion concentration. Briefly, C-33A and HeLa cells were washed thoroughly with HBSS, and F04 staining working solution was subsequently added according to the manufacturer's instructions. Afterwards, the cells were incubated at 37°C for 30 min before the fluorescence intensity of Ca2+ was detected under a fluorescence microscope (Keyence Corporation).

Mitochondrial membrane potential (MMP) assay

MMP detection was performed using a Mitochondrial Membrane Potential Assay Kit with JC-1 (Beijing Solarbio Science & Technology Co., Ltd.). C-33A and HeLa cells were inoculated in six-well plates, and after treatment with 40 µM NCTD at 37°C for 24 h, the cells were washed three times with PBS. Subsequently, the cells were collected, stained according to the manufacturer's instructions and recorded under a fluorescence microscope (Keyence Corporation). When the MMP is high, JC-1 aggregates in the matrix of mitochondria and forms polymers, which can produce red fluorescence; when the mitochondrial membrane potential is low, JC-1 cannot aggregate in the matrix of mitochondria, and at this time, JC-1 is a monomer that can produce green fluorescence.

Tumor model in nude mice

The present study was approved by The Animal Ethics Committee at Tongliao City Hospital (Tongliao, China; approval no. 2023-TLAJ34). Male nude mice aged 6–7 weeks (20±4 g) used in the present study and were purchased from SPF (Beijing) Biotechnology, Co., Ltd. All mice were housed in a temperature-(20–24°C) and humidity-controlled (45–55%) environment. A 12/12 h light/dark cycle was maintained in the animal housing rooms. All mice had free access to food and water. A total of 106 HeLa cells (100 µl) were injected subcutaneously into the nude mice through the right lower abdomen to construct the nude mouse subcutaneous tumor model. Subsequently, the model mice were randomly divided into 2 groups (n=8/group) and given subcutaneous injections of PBS or 3 mg/kg NCTD every 2 days for 5 consecutive treatments, after which the body weights of the mice and the growth of the subcutaneous tumors were recorded. In order to anesthetize the mice, 4% isoflurane was used. The mice were deeply anesthetized when they breathed evenly, had no splinting pain reflex and had no corneal reflex. Subsequently, cervical dislocation was used to execute the mice, and the mice were judged to be dead when their heartbeat stopped. At the end of treatment, the subcutaneous tumor tissues of the mice in each group were removed and weighed, and the tumor tissues were subjected to pathological section analysis.

H&E staining

Tissue specimens were fixed in 4% paraformaldehyde (Beijing Solarbio Science & Technology Co., Ltd.) at room temperature for 24 h. The fixed tissues were then fully dehydrated and paraffin embedded. Sections were cut into 5 µm sections, which were then baked and deparaffinized at 70°C. Sections were stained with hematoxylin staining solution (H&E; Beijing Solarbio Science & Technology Co., Ltd.) as well as 0.5% eosin (Beijing Solarbio Science & Technology Co., Ltd.) for 2 min at room temperature, and after gradient dehydration with ethanol and treatment with xylene, the sections were oven-dried and treated with neutral gum (Beijing Solarbio Science & Technology Co., Ltd.). The pathological morphology of the tissues was observed under a light microscope (Keyence Corporation) and recorded.

Immunohistochemistry (IHC)

Tissue specimens were fixed in 4% paraformaldehyde (Beijing Solarbio Science & Technology Co., Ltd.) at room temperature for 24 h. The fixed tissues were then fully dehydrated and paraffin embedded. Sections were cut into 5 µm sections, which were then baked and deparaffinized at 70°C. After that, the sections were incubated with 10% BSA at 37°C for 1 h, anti-CHOP (cat. no. 2895; 1:50; CST Biological Reagents Co., Ltd.) or anti-Bip (cat. no. 3177; 1:50; CST Biological Reagents Co., Ltd.) were added to the sections and incubated at 4°C overnight. After rinsing with PBS for 3 h, 60 µl of biotin-labeled Goat Anti-Mouse or Anti-Rabbit IgG (H+L; cat. nos. A0286 and A0277, respectively; 1:50; Beyotime Institute of Biotechnology) were added to the sections, which were incubated at 37°C for 1 h. Then, the sections were color developed by adding an appropriate amount of DAB Horseradish Peroxidase Color Development Kit (cat. no. P0202; Beyotime Institute of Biotechnology) for 10 min at room temperature, washed with tap water three times, and immediately stained with hematoxylin stain for 5 min at room temperature. After sufficient dehydration and transparency, the sections were closed with neutral gum (Beijing Solarbio Science & Technology Co., Ltd.) and subsequently observed under a microscope (Keyence Corporation).

Hematoxylin and Eosin Staining Kit (cat. no. C0105S, Beyotime, Shanghai, China) was used for the detection of liver and kidney pathological changes. After the slides were prepared as described above, the slides were stained with hematoxylin at room temperature for 5 min, rinsed in tap water, and continued to be stained with eosin for 1 min. Sections were sealed according to the above procedure and observed under the microscope (Keyence Corporation).

Statistical analysis

All the data in the present study are expressed as the mean ± standard deviation. GraphPad Prism 10 (Dotmatics) was used for statistical analysis. Comparisons between two groups were made using unpaired Student's t-tests, while comparisons between more than three groups were made using one-way ANOVA followed by post hoc analysis (Tukey's HSD). P<0.05 was considered to indicate a statistically significant difference.

Results

NCTD inhibits the proliferation of cervical cancer cells

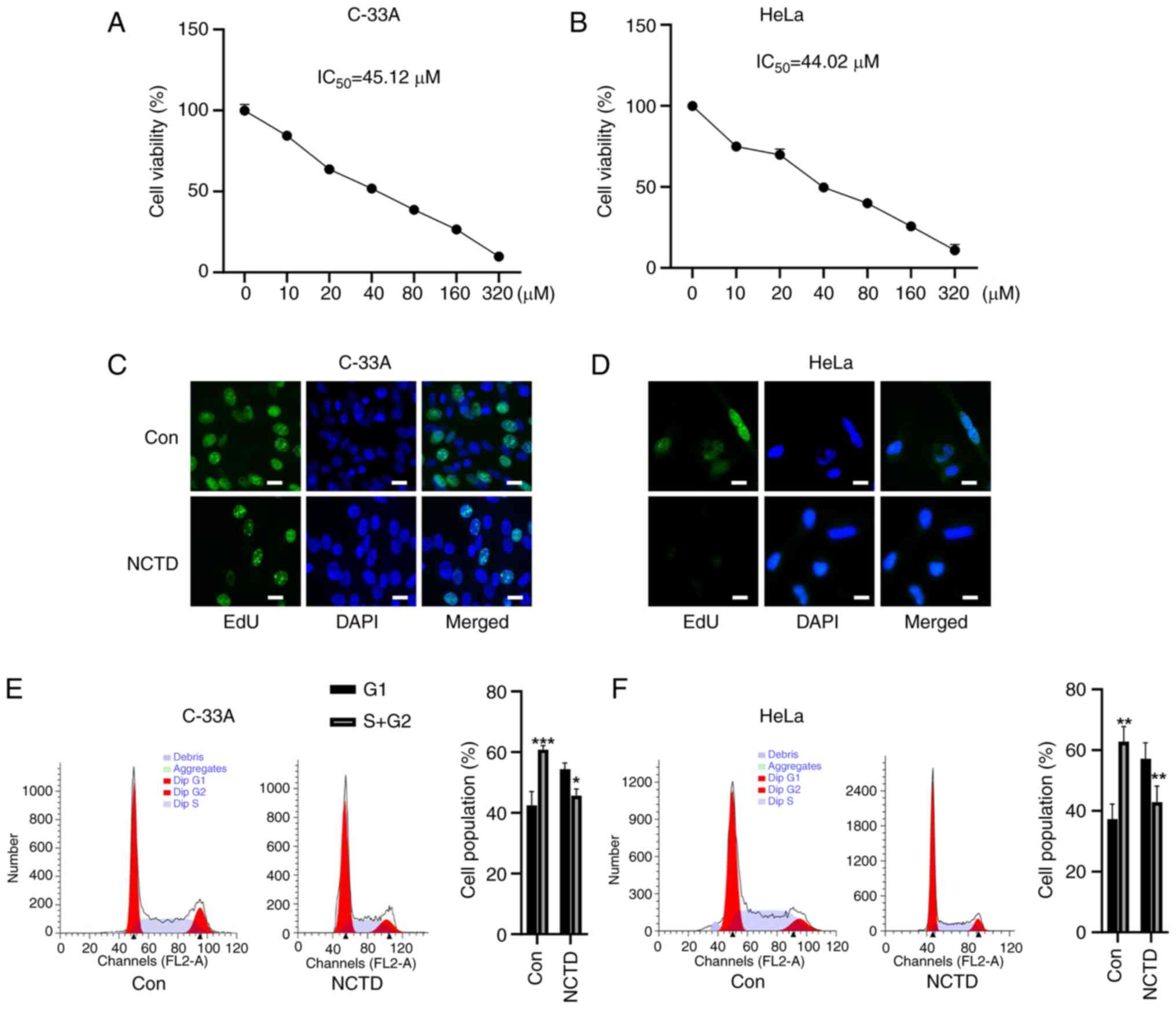
Whether NCTD inhibited the proliferation of cervical cancer cells was first tested. NCTD reduced the viability of C-33A and HeLa cells in a concentration-dependent manner (Fig. 2A and B). The IC50 values of these compounds in C-33A and HeLa cells were 45.12 and 44.02 µM, respectively. Therefore, 40 µM NCTD was selected for subsequent experiments. Next, the effect of NCTD on the proliferation of cervical cancer cells was detected by EdU staining. Compared with that in the control group, the EdU staining of C-33A and HeLa cells was attenuated after NCTD treatment (Fig. 2C and D). Flow cytometry revealed that NCTD significantly blocked the cell cycle progression of C-33A and HeLa cells, as evidenced by an increase in the cell population in G1 phase and a decrease in the cell population in S+G2 phase (Fig. 2E and F). These results suggested that NCTD can inhibit the malignant proliferation of cervical cancer cells.

Figure 2.

NCTD reduced the proliferative ability of cervical cancer cells. CCK-8 analysis showed that NCTD reduced the viability of (A) C-33A and (B) HeLa cells in a concentration-dependent manner. EdU staining confirmed that NCTD attenuated the proliferative ability of (C) C-33A and (D) HeLa cells. Flow cytometry revealed that NCTD significantly caused cell cycle arrest in (E) C-33A and (F) HeLa cells. *P<0.05, **P<0.01 and ***P<0.001 vs. Con. Con, control; NCTD, norcantharidin.

ER stress inhibitor 4-phenylbutyric acid reverses NCTD-induced cervical cancer cell death

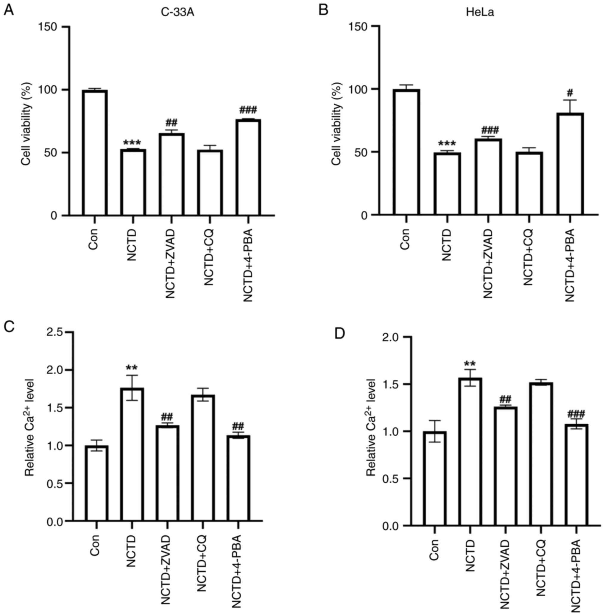
The mechanism by which NCTD actually causes cervical cancer cell death was further explored. The NCTD-induced reduction in the viability of C-33A and HeLa cells was reversed by the apoptosis inhibitor, ZVAD and the ER stress inhibitor, 4-PBA, but the autophagy inhibitor CQ had no significant effect (Fig. 3A and B). Compared with apoptosis inhibitors, 4-PBA appeared to have a more pronounced ability to reverse the decrease in NCTD-cell viability. Additionally, the intracellular Ca2+ concentration was examined. Compared with those in the controls, the Ca2+ levels in the NCTD-treated C-33A and HeLa cells were significantly elevated (Fig. 3C and D). Moreover, ZVAD and 4-PBA reversed the NCTD-induced increase in Ca2+ levels, but CQ did not have this effect (Fig. 3C and D). These results suggested that ER stress may play an important role in the NCTD-induced decrease in the proliferative capacity of cervical cancer cells.

Figure 3.

ER stress may play an important role in the NCTD-induced decrease in the proliferative capacity of cervical cancer cells. CCK-8 analysis showed that ZVAD and 4-PBA reversed the NCTD-induced decrease in the viability of (A) C-33A and (B) HeLa cells. (C) ZVAD and (D) 4-PBA partially abolished the NCTD-induced decrease in the viability of C-33A and HeLa cells. NCTD-induced an elevation of Ca2+ levels. **P<0.01, ***P<0.001 vs. Con; #P<0.05, ##P<0.01, ###P<0.001 vs. NCTD. Con, control; NCTD, norcantharidin; ZVAD, z-VAD-FMK; 4-PBA, 4-phenylbutyric acid.

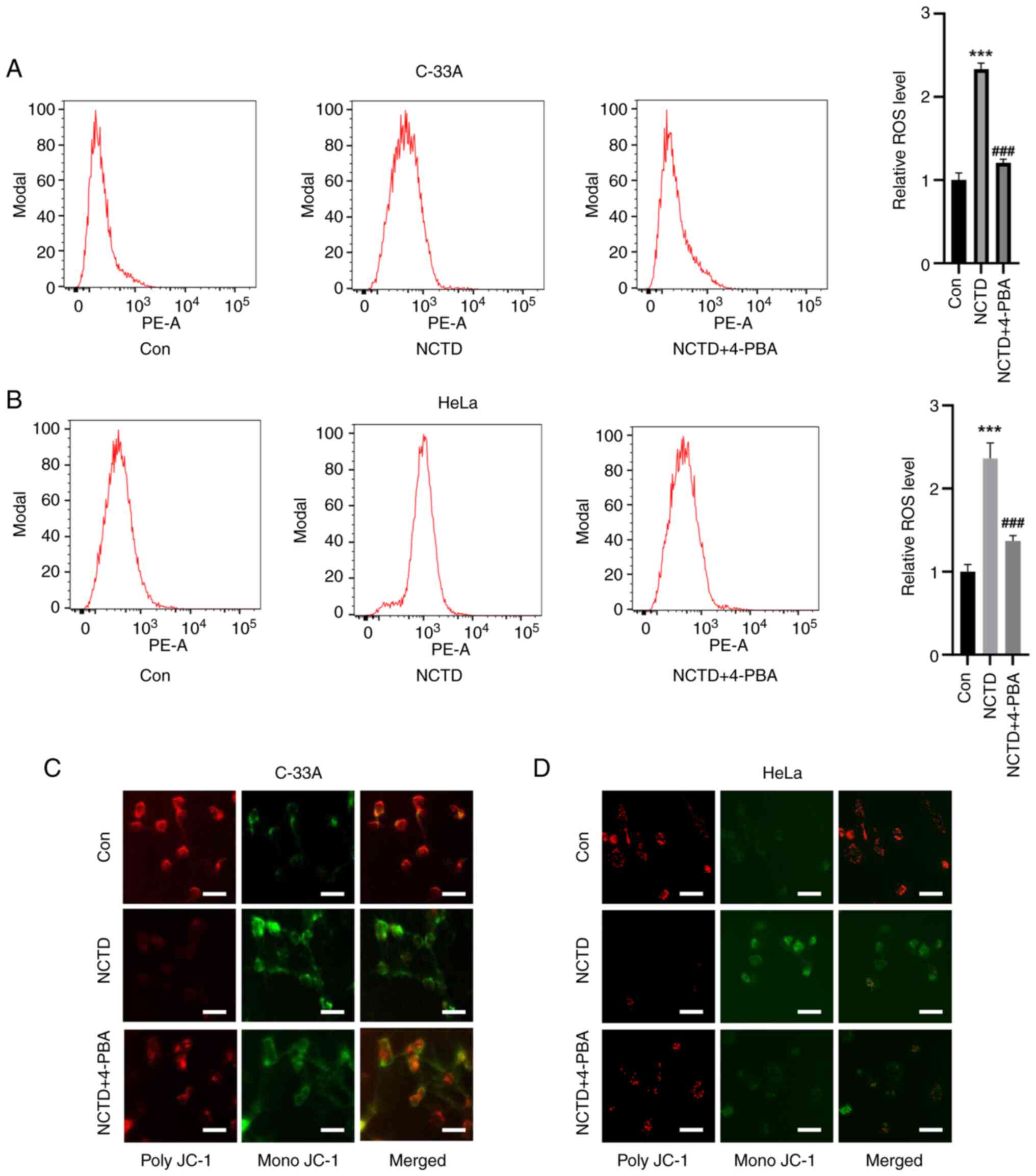
ER stress inhibitor 4-PBA attenuates NCTD-induced MMP reduction in cervical cancer cells

Mitochondrial damage is an important step in cell death. Therefore, the effect of NCTD on ROS accumulation in cervical cancer cells was also examined. Flow cytometry assays showed that, compared with the control treatment, NCTD treatment significantly increased the level of ROS in C-33A and HeLa cells, while 4-PBA pre-treatment attenuated NCTD-induced ROS accumulation (Fig. 4A and B). Unlike in the control group, in the NCTD treatment group, the MMP was significantly decreased, as evidenced by an increase in the level of mono-JC-1. The NCTD-induced decrease in the MMP was ameliorated to some extent by 4-PBA pre-treatment (Fig. 4C and D). These results suggested that the NCTD-induced decrease in mitochondrial function can be ameliorated by 4-PBA, an inhibitor of ER stress.

Figure 4.

NCTD-induced decrease in mitochondrial function can be ameliorated by 4-PBA, an inhibitor of ER stress. Flow cytometry revealed that the NCTD-induced increase in ROS could be reversed by 4-PBA pre-treatment in (A) C-33A and (B) HeLa cells. JC-1 staining showed that the NCTD-induced increase in the mono-JC-1 concentration could be mitigated by 4-BPA in (C) C-33A and (D) HeLa cells. ***P<0.001; ###P<0.001 vs. NCTD. Con, control; NCTD, norcantharidin; 4-PBA, 4-phenylbutyric acid.

NCTD induces apoptosis in cervical cancer cells via the ATF4-CHOP pathway

Next, the effect of NCTD on the ER stress-related apoptotic pathway was examined. NCTD increased the protein expression of Bip, ATF4 and CHOP in a concentration-dependent manner in C-33A and HeLa cells (Fig. 5A and B). These results suggested that NCTD could induce apoptosis in cervical cancer cells by activating ER stress.

Figure 5.

NCTD can induce apoptosis in cervical cancer cells by activating endoplasmic reticulum stress. In (A) C-33A and (B) HeLa cells, NCTD increased the protein expression of Bip, ATF4 and CHOP in a concentration-dependent manner. *P<0.05, **P<0.01, ***P<0.001 vs. Con. Con, control; NCTD, norcantharidin; ATF4, activating transcription factor 4; CHOP, C/EBP homologous protein.

ER stress inhibitor 4-PBA reverses NCTD-induced IRE1α and PERK activation

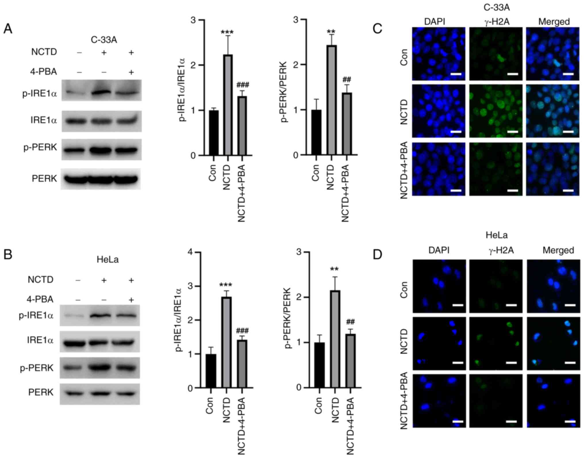
In addition to examining the effects of ATF6, the effects of NCTD on the activation of two other UPR pathways, IRE1α and PERK were examined. NCTD significantly elevated the phosphorylation levels of IRE1α and PERK in cervical cancer cells, whereas 4-PBA pre-treatment significantly reduced the NCTD-induced increase in p-IRE1α and p-PREK (Fig. 6A and B). Moreover, NCTD increased the IF intensity of γ-H2A in cervical cancer cells, while 4-PBA attenuated the IF intensity of γ-H2A (Fig. 6C and D). These results suggested that NCTD-induced ER stress and DNA damage in cervical cancer cells can be reversed by 4-PBA.

Figure 6.

Endoplasmic reticulum stress inhibitor 4-PBA reversed NCTD-induced IRE1α and PERK activation. Western blotting assays revealed that 4-PBA pre-treatment significantly reduced the NCTD-induced increase in p-IRE1α and p-PREK in (A) C-33A and (B) HeLa cells. In (C) C-33A and (D) HeLa cells, 4-PBA attenuated NCTD-induced DNA damage. **P<0.01, ***P<0.001 vs. Con; ##P<0.01, ###P<0.001 vs. NCTD. Con, control; NCTD, norcantharidin; PERK, protein kinase R-like ER kinase; IRE1α, inositol-requiring enzyme 1α; 4-PBA, 4-phenylbutyric acid; p-, phosphorylated.

NCTD attenuates tumor growth in mice in vivo

Next, whether NCTD attenuated tumor growth in vivo was tested. NCTD did not have side effects on the liver or kidney, indicating that it is safe for these organs (Fig. 7A and B). NCTD significantly reduced the weight and volume of the tumors (Fig. 7C and D). Additionally, the expression of CHOP and Bip in the tumor tissues of the mice was detected by IHC (Fig. 7E and F). Compared with those in the control group, the levels of CHOP and Bip in mouse tumor tissues were greater in the NCTD group. Moreover, three UPR-related pathways, namely, the ATF6, p-IREα/IREα and p-PERK/PERK pathways, were activated by NCTD in tumor tissues (Fig. 7G). These results suggested that NCTD can inhibit tumor growth in mice in vivo.

Figure 7.

NCTD attenuated tumor growth in mice in vivo. H&E staining showed that NCTD did not have side effects on the (A) liver or (B) kidney. NCTD significantly reduced the (C) weight (Left, tumor images; Right, tumor weight) and (D) volume of the tumors. Immunohistochemical staining showed that NCTD significantly increased the levels of (E) Bip and (F) CHOP in the tumor tissues of mice. (G) NCTD increased the levels of ATF6, p-IREα/IREα and p-PERK/PERK in tumor tissues. *P<0.05, **P<0.01, ***P<0.001 vs. Con. Con, control; NCTD, norcantharidin; PERK, protein kinase R-like ER kinase; IRE1α, inositol-requiring enzyme 1α; p-, phosphorylated; ATF6, activating transcription factor 6; CHOP, C/EBP homologous protein.

Discussion

ER stress is a double-edged sword (17). On the one hand, ER stress is important for tumor microenvironmental homeostasis and tumor growth inhibition; on the other hand, sustained ER stress can initiate multiple signaling pathways to promote tumor cell death (18). Therefore, targeting ER stress-related signals to regulate tumor cell death may constitute a potential strategy for tumor treatment and intervention (18). NCTD is a novel synthetic antitumor drug with clear antitumor and leukocyte-enhancing effects (19), but its efficacy in treating cervical cancer alone has not been reported.

In the present study, to the best of our knowledge, for the first time it was found that NCTD significantly inhibited the proliferation of cervical cancer cells in a concentration-dependent manner. Further studies revealed that the ER stress inhibitor 4-PBA and the apoptosis inhibitor ZVAD could reverse the NCTD-induced reduction in cervical cancer cell viability to some extent. Disturbed Ca2+ homeostasis is also a major manifestation of ER stress (17). Therefore, the effect of NCTD on Ca2+ levels was evaluated. NCTD increased Ca2+ levels in cervical cancer cells, whereas 4-PBA reduced NCTD-induced Ca2+ elevation, suggesting that ER stress is likely involved in the NCTD-mediated reduction in cervical cancer cell viability.

ROS can react directly with proteins and their precursors, affecting protein assembly and modification and leading to a large accumulation of misfolded proteins as well as unfolded proteins in the ER, which is an important factor in inducing ER stress (20). It was clarified that NCTD can significantly promote ROS generation in cervical cancer cells and that this ROS accumulation is positively associated with a decrease in cervical cancer cell viability. Mitochondria and the ER are structurally related, and the two can be directly connected at the outer mitochondrial membrane and form transfer channels to facilitate the transfer of Ca2+ between the ER and mitochondria to regulate mitochondrial metabolic homeostasis and apoptotic pathways (20,21). Therefore, mitochondria are also important regulatory target organelles of ER stress. In the present study, it was found that NCTD disrupted mitochondrial function, which was manifested by increased ROS generation and decreased MMP, suggesting that mitochondria are important targets through which NCTD kills cervical cancer cells. An inhibitor of ER stress, 4-PBA, reversed the disruption of mitochondrial function induced by NCTD, suggesting that NCTD affects mitochondrial function in cervical cancer cells by regulating ER stress.

ER stress refers to a series of cellular adaptive responses and regulatory pathways caused by the disruption of protein folding and modification in the ER when cells are subjected to a variety of physiological and pathological factors, as well as nutritional deficiencies (6,22). ER stress promotes cell survival by activating a series of adaptive mechanisms called the UPR, which provides an improved microenvironment for the survival of tumor cells (23). However, sustained ER stress can directly regulate cell death, providing an important strategy for selective antitumor therapy (7,24). ER stress can activate intracellular PERK, IRE1α and ATF6, which in turn promotes the transcription of the apoptosis-related protein CHOP (10,24). In the present study, it was shown that NCTD can increase the expression of the apoptosis-related proteins Bip, ATF4 and CHOP in a concentration-dependent manner. In addition, it was also found that NCTD significantly increased the phosphorylation of PERK and IRE1α and that the ER-specific inhibitor 4-PBA significantly ameliorated the effects of NCTD on ER stress-related proteins in cervical cancer cells, suggesting that NCTD regulates tumor cell apoptosis by activating ER stress in cervical cancer cells. Although HPV is the main cause of cervical cancer, there are still some cervical cancers that are not caused by HPV infection (25). To investigate whether NCTD has a generalized inhibitory effect on different types of cervical cancer, two cell lines, an HPV-negative C-33A cell line and an HPV-positive HeLa cell line, were used in the present study. The data showed that NCTD significantly induced apoptosis in cervical cancer cells through the activation of ER stress in both cell lines. Accordingly, it was hypothesized that NCTD has a therapeutic effect on different types of cervical cancer.

In vivo experiments showed that NCTD significantly inhibited the growth of subcutaneous tumors in mice. H&E staining showed that NCTD treatment reduced the malignant proliferation of cells in mouse tumor tissues. Moreover, the expression of ER stress-related molecules and apoptosis-related proteins increased significantly after NCTD treatment. Therefore, in vivo experiments demonstrated that NCTD could induce ER stress to inhibit tumor growth. It was also noted that NCTD increased the vacuolization of xenograft tumors in nude mice. It was hypothesized that NCTD induces ER stress and expansion, which leads to the emergence and fusion of ER-derived vacuoles. ER expansion is a typical feature of paraptosis (26). Thus, NCTD induced sustained ER pressure and inhibited the malignant progression of cervical cancer. However, whether NCTD is an ER stress inducer with specific therapeutic effects on cervical cancer cells remains to be explored.

The following limitations were also present in the present study. The antitumor effects of NCTD have been widely reported, but NCTD also plays a wide range of roles in other diseases. For example, NCTD ameliorates renal tubulointerstitial fibrosis by blocking TGF-β1/Smad signaling as well as the NF-κB pathway (27). In lipopolysaccharide-induced macrophages, NCTD downregulates hepcidin expression through the inhibition of IL-6/JAK2/STAT3 signaling, resulting in a reduction in iron in the mouse liver and spleen (28). In a mouse model of systemic lupus erythematosus, NCTD blockade of STAT3 signaling inhibited Th17 cell differentiation and attenuated the inflammatory response (29). Therefore, it is not known whether NCTD curbs the development of cervical cancer through other signaling pathways and thus, this requires further exploration. In future studies, whether NCTD inhibits cervical cancer through other molecular mechanisms will be investigated. Moreover, to promote the potential clinical application of NCTD, the number of samples in animal experiments will be increased to determine its efficacy and safety.

In conclusion, NCTD regulates cell death by inducing the ER stress pathway in cervical cancer cells. Therefore, NCTD could be a potential ER stress inducer and thus a potential strategy for anticancer cancer therapy. The present study revealed to the best of our knowledge for the first time that NCTD is a potential therapeutic agent for the treatment of cervical cancer, but its actual clinical application needs to be confirmed by additional experiments.

Acknowledgments

Not applicable.

Funding

This work was supported by Natural Science Foundation of Inner Mongolia Autonomous Region (grant no. 2019BS08001).

Availability of data and materials

The data generated in the present study may be requested from the corresponding author.

Authors' contributions

ZZ performed the experiments and analyzed the data. BS, JL PB, YS, YL performed the animal experiments. ZZ designed the experiment, analyzed the data and gave final approval of the version to be published. ZZ, BS, JL PB, YS and YL confirm the authenticity of all the raw data. All authors read and approved the final version of the manuscript.

Ethics approval and consent to participate

The present study was approved by The Animal Ethics Committee at Tongliao City Hospital (approval no. 2023-TLAJ34; Tongliao, China).

Patient consent for publication

Not applicable.

Competing interests

The authors declare that they have no competing interests.

References

1 

Buskwofie A, David-West G and Clare CA: A review of cervical cancer: Incidence and disparities. J Natl Med Assoc. 112:229–232. 2020.PubMed/NCBI

2 

Kusakabe M, Taguchi A, Sone K, Mori M and Osuga Y: Carcinogenesis and management of human papillomavirus- associated cervical cancer. Int J Clin Oncol. 28:965–974. 2023. View Article : Google Scholar : PubMed/NCBI

3 

Revathidevi S, Murugan AK, Nakaoka H, Inoue I and Munirajan AK: APOBEC: A molecular driver in cervical cancer pathogenesis. Cancer Lett. 496:104–116. 2021. View Article : Google Scholar : PubMed/NCBI

4 

Hill EK: Updates in cervical cancer treatment. Clin Obstet Gynecol. 63:3–11. 2020. View Article : Google Scholar : PubMed/NCBI

5 

Mayadev JS, Ke G, Mahantshetty U, Pereira MD, Tarnawski R and Toita T: Global challenges of radiotherapy for the treatment of locally advanced cervical cancer. Int J Gynecol Cancer. 32:436–445. 2022. View Article : Google Scholar : PubMed/NCBI

6 

Chen X and Cubillos-Ruiz JR: Endoplasmic reticulum stress signals in the tumor and its microenvironment. Nat Rev Cancer. 21:71–88. 2021. View Article : Google Scholar : PubMed/NCBI

7 

Marciniak SJ, Chambers JE and Ron D: Pharmacological targeting of endoplasmic reticulum stress in disease. Nat Rev Drug Discov. 21:115–140. 2022. View Article : Google Scholar : PubMed/NCBI

8 

Qi Z and Chen L: Endoplasmic Reticulum Stress and Autophagy. Adv Exp Med Biol. 1206:167–177. 2019. View Article : Google Scholar : PubMed/NCBI

9 

Ren J, Bi Y, Sowers JR, Hetz C and Zhang Y: Endoplasmic reticulum stress and unfolded protein response in cardiovascular diseases. Nat Rev Cardiol. 18:499–521. 2021. View Article : Google Scholar : PubMed/NCBI

10 

Groenendyk J, Agellon LB and Michalak M: Calcium signaling and endoplasmic reticulum stress. Int Rev Cell Mol Biol. 363:1–20. 2021. View Article : Google Scholar : PubMed/NCBI

11 

Oakes SA: Endoplasmic reticulum stress signaling in cancer cells. Am J Pathol. 190:934–946. 2020. View Article : Google Scholar : PubMed/NCBI

12 

Chen X, Shi C, He M, Xiong S and Xia X: Endoplasmic reticulum stress: Molecular mechanism and therapeutic targets. Signal Transduct Target Ther. 8:3522023. View Article : Google Scholar : PubMed/NCBI

13 

Tang Y, Zhou X, Cao T, Chen E, Li Y, Lei W, Hu Y, He B and Liu S: Endoplasmic reticulum stress and oxidative stress in inflammatory diseases. DNA Cell Biol. 41:924–934. 2022. View Article : Google Scholar : PubMed/NCBI

14 

Deng L and Tang S: Norcantharidin analogs: A patent review (2006–2010). Expert Opin Ther Pat. 21:1743–53. 2011. View Article : Google Scholar : PubMed/NCBI

15 

Liu Z, Li B, Cao M and Jiang J: Norcantharidin triggers apoptotic cell death in non-small cell lung cancer via a mitophagy-mediated autophagy pathway. Ann Transl Med. 9:9712021. View Article : Google Scholar : PubMed/NCBI

16 

Shi X, Chen S, Zhang Y, Xie W, Hu Z, Li H, Li J, Zhou Z and Tan W: Norcantharidin inhibits the DDR of bladder cancer stem-like cells through cdc6 degradation. Onco Targets Ther. 12:4403–4413. 2019. View Article : Google Scholar : PubMed/NCBI

17 

Xu D, Liu Z, Liang MX, Fei YJ, Zhang W, Wu Y and Tang JH: Endoplasmic reticulum stress targeted therapy for breast cancer. Cell Commun Signal. 20:1742022. View Article : Google Scholar : PubMed/NCBI

18 

Zhao T, Du J and Zeng H: Interplay between endoplasmic reticulum stress and noncoding RNAs in cancer. J Hematol Oncol. 13:1632020. View Article : Google Scholar : PubMed/NCBI

19 

Zhai BT, Sun J, Shi YJ, Zhang XF, Zou JB, Cheng JX, Fan Y, Guo DY and Tian H: Review targeted drug delivery systems for norcantharidin in cancer therapy. J Nanobiotechnology. 20:5092022. View Article : Google Scholar : PubMed/NCBI

20 

Wadgaonkar P and Chen F: Connections between endoplasmic reticulum stress-associated unfolded protein response, mitochondria, and autophagy in arsenic-induced carcinogenesis. Semin Cancer Biol. 76:258–266. 2021. View Article : Google Scholar : PubMed/NCBI

21 

Senft D and Ronai ZA: UPR, autophagy, and mitochondria crosstalk underlies the ER stress response. Trends Biochem Sci. 40:141–8. 2015. View Article : Google Scholar : PubMed/NCBI

22 

Wiseman RL, Mesgarzadeh JS and Hendershot LM: Reshaping endoplasmic reticulum quality control through the unfolded protein response. Mol Cell. 82:1477–1491. 2022. View Article : Google Scholar : PubMed/NCBI

23 

Hetz C, Zhang K and Kaufman RJ: Mechanisms, regulation and functions of the unfolded protein response. Nat Rev Mol Cell Biol. 21:421–438. 2020. View Article : Google Scholar : PubMed/NCBI

24 

Hetz C: The unfolded protein response: Controlling cell fate decisions under ER stress and beyond. Nat Rev Mol Cell Biol. 13:89–102. 2012. View Article : Google Scholar : PubMed/NCBI

25 

Fernandes A, Viveros-Carreño D, Hoegl J, Ávila M and Pareja R: Human papillomavirus-independent cervical cancer. Int J Gynecol Cancer. 32:1–7. 2022. View Article : Google Scholar : PubMed/NCBI

26 

Seo MJ, Lee DM, Kim IY, Lee D, Choi MK, Lee JY, Park SS, Jeong SY, Choi EK and Choi KS: Gambogic acid triggers vacuolization-associated cell death in cancer cells via disruption of thiol proteostasis. Cell Death Dis. 10:1872019. View Article : Google Scholar : PubMed/NCBI

27 

Li Y, Ge Y, Liu FY, Peng YM, Sun L, Li J, Chen Q, Sun Y and Ye K: Norcantharidin, a protective therapeutic agent in renal tubulointerstitial fibrosis. Mol Cell Biochem. 361:79–83. 2012. View Article : Google Scholar : PubMed/NCBI

28 

Zheng J, Qian ZM, Sun YX and Bao YX: Downregulation of hepcidin by norcantharidin in macrophage. Nat Prod Res. 38:673–678. 2024. View Article : Google Scholar : PubMed/NCBI

29 

Du LJ, Feng YX, He ZX, Huang L, Wang Q, Wen CP and Zhang Y: Norcantharidin ameliorates the development of murine lupus by inhibiting the generation of IL-17 producing cells. Acta Pharmacol Sin. 43:1521–1533. 2022. View Article : Google Scholar : PubMed/NCBI

Related Articles

  • Abstract
  • View
  • Download
  • Twitter
Copy and paste a formatted citation
Spandidos Publications style
Zhang Z, Sun B, Lu J, Bai P, Su Y and Li Y: Norcantharidin inhibits the malignant progression of cervical cancer by inducing endoplasmic reticulum stress. Mol Med Rep 29: 71, 2024.
APA
Zhang, Z., Sun, B., Lu, J., Bai, P., Su, Y., & Li, Y. (2024). Norcantharidin inhibits the malignant progression of cervical cancer by inducing endoplasmic reticulum stress. Molecular Medicine Reports, 29, 71. https://doi.org/10.3892/mmr.2024.13195
MLA
Zhang, Z., Sun, B., Lu, J., Bai, P., Su, Y., Li, Y."Norcantharidin inhibits the malignant progression of cervical cancer by inducing endoplasmic reticulum stress". Molecular Medicine Reports 29.5 (2024): 71.
Chicago
Zhang, Z., Sun, B., Lu, J., Bai, P., Su, Y., Li, Y."Norcantharidin inhibits the malignant progression of cervical cancer by inducing endoplasmic reticulum stress". Molecular Medicine Reports 29, no. 5 (2024): 71. https://doi.org/10.3892/mmr.2024.13195
Copy and paste a formatted citation
x
Spandidos Publications style
Zhang Z, Sun B, Lu J, Bai P, Su Y and Li Y: Norcantharidin inhibits the malignant progression of cervical cancer by inducing endoplasmic reticulum stress. Mol Med Rep 29: 71, 2024.
APA
Zhang, Z., Sun, B., Lu, J., Bai, P., Su, Y., & Li, Y. (2024). Norcantharidin inhibits the malignant progression of cervical cancer by inducing endoplasmic reticulum stress. Molecular Medicine Reports, 29, 71. https://doi.org/10.3892/mmr.2024.13195
MLA
Zhang, Z., Sun, B., Lu, J., Bai, P., Su, Y., Li, Y."Norcantharidin inhibits the malignant progression of cervical cancer by inducing endoplasmic reticulum stress". Molecular Medicine Reports 29.5 (2024): 71.
Chicago
Zhang, Z., Sun, B., Lu, J., Bai, P., Su, Y., Li, Y."Norcantharidin inhibits the malignant progression of cervical cancer by inducing endoplasmic reticulum stress". Molecular Medicine Reports 29, no. 5 (2024): 71. https://doi.org/10.3892/mmr.2024.13195
Follow us
  • Twitter
  • LinkedIn
  • Facebook
About
  • Spandidos Publications
  • Careers
  • Cookie Policy
  • Privacy Policy
How can we help?
  • Help
  • Live Chat
  • Contact
  • Email to our Support Team