Spandidos Publications Logo
  • About
    • About Spandidos
    • Aims and Scopes
    • Abstracting and Indexing
    • Editorial Policies
    • Reprints and Permissions
    • Job Opportunities
    • Terms and Conditions
    • Contact
  • Journals
    • All Journals
    • Oncology Letters
      • Oncology Letters
      • Information for Authors
      • Editorial Policies
      • Editorial Board
      • Aims and Scope
      • Abstracting and Indexing
      • Bibliographic Information
      • Archive
    • International Journal of Oncology
      • International Journal of Oncology
      • Information for Authors
      • Editorial Policies
      • Editorial Board
      • Aims and Scope
      • Abstracting and Indexing
      • Bibliographic Information
      • Archive
    • Molecular and Clinical Oncology
      • Molecular and Clinical Oncology
      • Information for Authors
      • Editorial Policies
      • Editorial Board
      • Aims and Scope
      • Abstracting and Indexing
      • Bibliographic Information
      • Archive
    • Experimental and Therapeutic Medicine
      • Experimental and Therapeutic Medicine
      • Information for Authors
      • Editorial Policies
      • Editorial Board
      • Aims and Scope
      • Abstracting and Indexing
      • Bibliographic Information
      • Archive
    • International Journal of Molecular Medicine
      • International Journal of Molecular Medicine
      • Information for Authors
      • Editorial Policies
      • Editorial Board
      • Aims and Scope
      • Abstracting and Indexing
      • Bibliographic Information
      • Archive
    • Biomedical Reports
      • Biomedical Reports
      • Information for Authors
      • Editorial Policies
      • Editorial Board
      • Aims and Scope
      • Abstracting and Indexing
      • Bibliographic Information
      • Archive
    • Oncology Reports
      • Oncology Reports
      • Information for Authors
      • Editorial Policies
      • Editorial Board
      • Aims and Scope
      • Abstracting and Indexing
      • Bibliographic Information
      • Archive
    • Molecular Medicine Reports
      • Molecular Medicine Reports
      • Information for Authors
      • Editorial Policies
      • Editorial Board
      • Aims and Scope
      • Abstracting and Indexing
      • Bibliographic Information
      • Archive
    • World Academy of Sciences Journal
      • World Academy of Sciences Journal
      • Information for Authors
      • Editorial Policies
      • Editorial Board
      • Aims and Scope
      • Abstracting and Indexing
      • Bibliographic Information
      • Archive
    • International Journal of Functional Nutrition
      • International Journal of Functional Nutrition
      • Information for Authors
      • Editorial Policies
      • Editorial Board
      • Aims and Scope
      • Abstracting and Indexing
      • Bibliographic Information
      • Archive
    • International Journal of Epigenetics
      • International Journal of Epigenetics
      • Information for Authors
      • Editorial Policies
      • Editorial Board
      • Aims and Scope
      • Abstracting and Indexing
      • Bibliographic Information
      • Archive
    • Medicine International
      • Medicine International
      • Information for Authors
      • Editorial Policies
      • Editorial Board
      • Aims and Scope
      • Abstracting and Indexing
      • Bibliographic Information
      • Archive
  • Articles
  • Information
    • Information for Authors
    • Information for Reviewers
    • Information for Librarians
    • Information for Advertisers
    • Conferences
  • Language Editing
Spandidos Publications Logo
  • About
    • About Spandidos
    • Aims and Scopes
    • Abstracting and Indexing
    • Editorial Policies
    • Reprints and Permissions
    • Job Opportunities
    • Terms and Conditions
    • Contact
  • Journals
    • All Journals
    • Biomedical Reports
      • Information for Authors
      • Editorial Policies
      • Editorial Board
      • Aims and Scope
      • Abstracting and Indexing
      • Bibliographic Information
      • Archive
    • Experimental and Therapeutic Medicine
      • Information for Authors
      • Editorial Policies
      • Editorial Board
      • Aims and Scope
      • Abstracting and Indexing
      • Bibliographic Information
      • Archive
    • International Journal of Epigenetics
      • Information for Authors
      • Editorial Policies
      • Editorial Board
      • Aims and Scope
      • Abstracting and Indexing
      • Bibliographic Information
      • Archive
    • International Journal of Functional Nutrition
      • Information for Authors
      • Editorial Policies
      • Editorial Board
      • Aims and Scope
      • Abstracting and Indexing
      • Bibliographic Information
      • Archive
    • International Journal of Molecular Medicine
      • Information for Authors
      • Editorial Policies
      • Editorial Board
      • Aims and Scope
      • Abstracting and Indexing
      • Bibliographic Information
      • Archive
    • International Journal of Oncology
      • Information for Authors
      • Editorial Policies
      • Editorial Board
      • Aims and Scope
      • Abstracting and Indexing
      • Bibliographic Information
      • Archive
    • Medicine International
      • Information for Authors
      • Editorial Policies
      • Editorial Board
      • Aims and Scope
      • Abstracting and Indexing
      • Bibliographic Information
      • Archive
    • Molecular and Clinical Oncology
      • Information for Authors
      • Editorial Policies
      • Editorial Board
      • Aims and Scope
      • Abstracting and Indexing
      • Bibliographic Information
      • Archive
    • Molecular Medicine Reports
      • Information for Authors
      • Editorial Policies
      • Editorial Board
      • Aims and Scope
      • Abstracting and Indexing
      • Bibliographic Information
      • Archive
    • Oncology Letters
      • Information for Authors
      • Editorial Policies
      • Editorial Board
      • Aims and Scope
      • Abstracting and Indexing
      • Bibliographic Information
      • Archive
    • Oncology Reports
      • Information for Authors
      • Editorial Policies
      • Editorial Board
      • Aims and Scope
      • Abstracting and Indexing
      • Bibliographic Information
      • Archive
    • World Academy of Sciences Journal
      • Information for Authors
      • Editorial Policies
      • Editorial Board
      • Aims and Scope
      • Abstracting and Indexing
      • Bibliographic Information
      • Archive
  • Articles
  • Information
    • For Authors
    • For Reviewers
    • For Librarians
    • For Advertisers
    • Conferences
  • Language Editing
Login Register Submit
  • This site uses cookies
  • You can change your cookie settings at any time by following the instructions in our Cookie Policy. To find out more, you may read our Privacy Policy.

    I agree
Search articles by DOI, keyword, author or affiliation
Search
Advanced Search
presentation
Molecular Medicine Reports
Join Editorial Board Propose a Special Issue
Print ISSN: 1791-2997 Online ISSN: 1791-3004
Journal Cover
September-2024 Volume 30 Issue 3

Full Size Image

Sign up for eToc alerts
Recommend to Library

Journals

International Journal of Molecular Medicine

International Journal of Molecular Medicine

International Journal of Molecular Medicine is an international journal devoted to molecular mechanisms of human disease.

International Journal of Oncology

International Journal of Oncology

International Journal of Oncology is an international journal devoted to oncology research and cancer treatment.

Molecular Medicine Reports

Molecular Medicine Reports

Covers molecular medicine topics such as pharmacology, pathology, genetics, neuroscience, infectious diseases, molecular cardiology, and molecular surgery.

Oncology Reports

Oncology Reports

Oncology Reports is an international journal devoted to fundamental and applied research in Oncology.

Experimental and Therapeutic Medicine

Experimental and Therapeutic Medicine

Experimental and Therapeutic Medicine is an international journal devoted to laboratory and clinical medicine.

Oncology Letters

Oncology Letters

Oncology Letters is an international journal devoted to Experimental and Clinical Oncology.

Biomedical Reports

Biomedical Reports

Explores a wide range of biological and medical fields, including pharmacology, genetics, microbiology, neuroscience, and molecular cardiology.

Molecular and Clinical Oncology

Molecular and Clinical Oncology

International journal addressing all aspects of oncology research, from tumorigenesis and oncogenes to chemotherapy and metastasis.

World Academy of Sciences Journal

World Academy of Sciences Journal

Multidisciplinary open-access journal spanning biochemistry, genetics, neuroscience, environmental health, and synthetic biology.

International Journal of Functional Nutrition

International Journal of Functional Nutrition

Open-access journal combining biochemistry, pharmacology, immunology, and genetics to advance health through functional nutrition.

International Journal of Epigenetics

International Journal of Epigenetics

Publishes open-access research on using epigenetics to advance understanding and treatment of human disease.

Medicine International

Medicine International

An International Open Access Journal Devoted to General Medicine.

Journal Cover
September-2024 Volume 30 Issue 3

Full Size Image

Sign up for eToc alerts
Recommend to Library

  • Article
  • Citations
    • Cite This Article
    • Download Citation
    • Create Citation Alert
    • Remove Citation Alert
    • Cited By
  • Similar Articles
    • Related Articles (in Spandidos Publications)
    • Similar Articles (Google Scholar)
    • Similar Articles (PubMed)
  • Download PDF
  • Download XML
  • View XML
Article Open Access

Identification and immunological characterization of genes associated with ferroptosis in Alzheimer's disease and experimental demonstration

  • Authors:
    • Zhen Xiao
    • Rui Hu
    • Wan-Lu Liu
    • Xiao-Xuan He
    • Ming-You Dong
    • Zhong-Shi Huang
  • View Affiliations / Copyright

    Affiliations: School of Basic Medical Sciences, Youjiang Medical University for Nationalities, Baise, Guangxi 533000, P.R. China, College of Pharmacy, Guangxi University of Chinese Medicine, Qingxiu, Nanning, Guangxi 530200, P.R. China, Guangxi Key Laboratory of Molecular Pathology of Hepatobiliary Diseases, Affiliated Hospital of Youjiang Medical University for Nationalities, Baise, Guangxi 533000, P.R. China
    Copyright: © Xiao et al. This is an open access article distributed under the terms of Creative Commons Attribution License.
  • Article Number: 155
    |
    Published online on: July 3, 2024
       https://doi.org/10.3892/mmr.2024.13279
  • Expand metrics +
Metrics: Total Views: 0 (Spandidos Publications: | PMC Statistics: )
Metrics: Total PDF Downloads: 0 (Spandidos Publications: | PMC Statistics: )
Cited By (CrossRef): 0 citations Loading Articles...

This article is mentioned in:



Abstract

 The incidence of Alzheimer's disease (AD) is rising globally, yet its treatment and prediction of this condition remain challenging due to the complex pathophysiological mechanisms associated with it. Consequently, the objective of the present study was to analyze and characterize the molecular mechanisms underlying ferroptosis‑related genes (FEGs) in the pathogenesis of AD, as well as to construct a prognostic model. The findings will provide new insights for the future diagnosis and treatment of AD. First, the AD dataset GSE33000 from the Gene Expression Omnibus database and the FEGs from FerrDB were obtained. Next, unsupervised cluster analysis was used to obtain the FEGs that were most relevant to AD. Subsequently, enrichment analyses were performed on the FEGs to explore biological functions. Subsequently, the role of these genes in the immune microenvironment was elucidated through CIBERSORT. Then, the optimal machine learning was selected by comparing the performance of different machine learning models. To validate the prediction efficiency, the models were validated using nomograms, calibration curves, decision curve analysis and external datasets. Furthermore, the expression of FEGs between different groups was verified using reverse transcription quantitative PCR and western blot analysis. In AD, alterations in the expression of FEGs affect the aggregation and infiltration of certain immune cells. This indicated that the occurrence of AD is strongly associated with immune infiltration. Finally, the most appropriate machine learning models were selected, and AD diagnostic models and nomograms were built. The present study provided novel insights that enhance understanding with regard to the molecular mechanism of action of FEGs in AD. Moreover, the present study provided biomarkers that may facilitate the diagnosis of AD.

Introduction

Alzheimer's disease (AD) is a neurodegenerative disease that often develops in individuals over the age of 65 (1,2). AD is closely associated with progressive brain atrophy, which causes progressive memory loss (3). Some of the recognized characteristics of the pathological attention deficit disorder include the deposition of beta-amyloid (Aβ) and tangles of neuro-progenitor fibers, which result from the phosphorylation of tau protein (4). A number of studies have demonstrated an inextricable link between ferroptosis due to neuroinflammation and AD. Aβ has been demonstrated to promote the release of cytokines from microglia, in addition to driving the aggregation of microglia and inflammatory factors in areas where Aβ deposition occurs (5,6). Under neuroinflammatory conditions, microglia can increase the production of reactive oxygen species by upregulating the gene heme oxygenase 1, thereby causing the toxic accumulation of iron, which ultimately leads to the development of memory deficits (7). Although the mechanisms involved in the pathogenesis of AD have been recognized and demonstrated through numerous experiments, there has been a paucity of attention directed towards the molecular role of AD and the derivation of related mechanisms. Therefore, further research into the relationship between AD, immunology and ferroptosis could help develop more effective AD treatments.

Ferroptosis is one of the most recently studied modes of cell death. It has been revealed that the mechanism of ferroptosis is closely related to several aspects, mainly iron metabolism disorders, GSH (glutathione) depletion and lipid peroxidation (8). The brain consumes more oxygen compared with other tissues, leading to enrichment of polyunsaturated fatty acid and iron in brain tissue, which would be more susceptible to lipid peroxidation and ferroptosis (9–11). It has been revealed that neuronal apoptosis, autophagy, necrotic apoptosis and pyroptosis can be observed in degenerated AD brains (12–15). Pathological changes such as iron deposition, lipid peroxidation damage, and reduction of glutathione peroxidase 4 and GSH are present in the hippocampus and cortex of patients with AD (16,17). In addition, a brain iron-sensitive MRI method (18), quantitative magneto-schematic mapping of the brain, combined with Aβ positron emission tomography (PET), has demonstrated an increase in brain iron load and brain iron sensitivity in patients with AD. An MRI method, brain quantitative magnetography combined with Aβ PET, revealed that patients with AD have an increased brain iron load and that brain iron load is positively correlated with cognitive decline associated with Aβ deposition, suggesting that ferroptosis plays a key role in AD. There is also a potential link between iron and oxidative stress in the pathogenesis of AD. Overall, iron alterations are considered a pathological feature of AD and are closely associated with the course and progression of the disease. Therefore, the detection of related genes as indicators of ferroptosis is important for further studies on the pathogenesis of AD.

The mechanisms of ferroptosis in AD are relatively poorly understood. Moreover, the biological biomarkers of iron regulation in AD are still poorly understood. Therefore, the aim of the present study was the analysis and investigation of the molecular mechanisms and functions of genes associated with ferroptosis in the pathogenesis of AD, as well as the construction of a model for AD prognosis. Ultimately, the present study will provide biomarkers that are related to ferroptosis in AD.

Materials and methods

Data collection

All gene expression datasets in the present study were derived from the public database Gene Expression Omnibus (GEO) (https://www.ncbi.nlm.nih.gov/geo/). Data were derived from the GSE33000 (17) and GSE28146 datasets (18). The GSE33000 data contains a sample size of n=157 for the normal control group and n=310 for the Alzheimer's group. The GSE28146 data contains a sample size of n=8 for the normal control group and n=22 for the Alzheimer's group. A total of 65 ferroptosis-related genes (FEGs) were obtained from the FerrDB public website (http://www.zhounan.org/ferrdb/current/). The experimental flow chart is demonstrated in Fig. 1.

Figure 1.

Experimental flow chart. GEO, Gene Expression Omnibus; WGCNA, weighted gene co-expression network analysis; AD, Alzheimer's disease; GO, Gene Ontology; KEGG, Kyoto Encyclopedia of Genes and Genomes; GSVA, gene set variation analysis; ROC, receiver operating characteristic; FEGs, ferroptosis-related genes; RT-qPCR, reverse transcription-quantitative PCR.

Differential expression analysis and data processing

GSE33000 data were processed using the SVA (https://www.bioconductor.org/packages/release/bioc/html/sva.html) and limma packages in R 4.2.1 (https://bioconductor.org/packages/release/bioc/html/limma.html?). All datasets were normalized using the R package preprocessCore (https://bioconductor.org/packages/release/bioc/html/preprocessCore.html?), and differential expression analysis was performed by the R package limma. The threshold for differential genes was set at |log-fold change (FC)|>0.3, P<0.05, and the screened differential genes were plotted using the R packages ggplot2 (https://ggplot2.tidyverse.org/) and pheatmap (https://cran.rstudio.com/web/packages/pheatmap/index.html), respectively.

Weighted gene co-expression network analysis (WGCNA)

Similarly expressed genes were clustered to form modules in a bid to analyze the gene expression patterns across multiple samples (17). A clustering tree diagram was first used to pull out outlier genes and samples in the dataset. The use of WGCNA was based on 65 FEGs and the gene expression data from the pre-extracted differential genes and control samples. Then, an optimal soft power was selected, and a weighted neighbor-joining matrix was constructed and transformed into a topological overlap matrix (TOM). When the minimum module size was set to 100, modules were obtained by a TOM dissimilarity measure (1-TOM), based on a hierarchical clustering tree algorithm. Then, hierarchical clustering was performed to identify the modules and feature genes were calculated as modules adopting random colors. The module feature genes represented the global gene expression profiles in each module. By filtering the appropriate set of genes in each module and intersecting them with the set of differential genes, finally, the correlation between each module of the table was assessed and the relevant modules were identified by Pearson correlation analysis.

Identification of ferroptosis-related genes

Differential analysis of genes obtained from WGCNA was performed using the limma package. A receiver operating characteristic (ROC) analysis was conducted using the pROC package (https://web.expasy.org/pROC/) to assess the accuracy of FEGs in the experimental set.

Identification and enrichment analysis of ferroptosis-related genes

To investigate the biological functions of FEGs, the Gene ontology (GO; http://geneontology.org/) and Kyoto Encyclopedia of Genes and Genomes (KEGG; http://www.genome.jp/kegg/) pathways of five FEGs were analyzed using the R package clusterProfiler. The files ‘c2.cp.kegg.v7.4.symbols’ and ‘c5.go.bp.v7.5.1.symbols’ were downloaded from the MSigDB website database (http://www.gsea-msigdb.org/gsea/index.jsp) and analyzed using the R package Gene Set Variation Analysis (GSVA; http://github.com/rcastelo/GSVA). The pathways and biological functions involved were assessed using GSVA.

Assessment of immune cell infiltration

The immune infiltration of 22 immune cell types was assessed using the R package CIBERSORT (https://cibersortx.stanford.edu/) from previously obtained gene expression data. The correlation between FEGs and immune cells was characterized, using the R package ggplot 2 to graphically visualize the results from the analysis (18).

Construction and validation of nomograms

Machine learning residual plots were created using the DALEX software package (https://modeloriented.github.io/DALEX/). Column plots were constructed using the rms R package (https://hbiostat.org/r/rms/) based on the Glial fibrillary acidic protein (GFAP), vimentin (VIM), metallothionein 2A (MT2A), family with sequence similarity 107, member A (FAM107A) and Alpha 1,4-galactosyltransferase (A4GALT) genes. The results were presented visually based on Logistic regression model and Cox regression model. Scoring criteria were developed based on the magnitude of the model regression coefficients, assigning a score to each value taken for each independent variable, and revealing the effect of each gene on the probability of occurrence by means of a transformation function between the score and the probability of occurrence of the outcome.

Validation of the accuracy and precision of the model

The constructed model was assessed using calibration curves and decision curve analysis (DCA). The area under the ROC curve (AUC) of the external dataset GSE28146 (containing 22 patients with AD and 8 normal controls) was used to evaluate the accuracy of model. The aforementioned methods were used to validate the classification performance of the diagnostic model.

Statement of authentication for SH-SY5Y cells

SH-SY5Y cells (cat. no. PC-H2022072130; Procell Life Science & Technology Co., Ltd.) were used to extract DNA using the Microread Genomic DNA Kit (cat. no. KG203; Tiangen Biotech Co., Ltd.), and 20 STR and sex identification sites were amplified using the Microread™ 21 ID System (Beijing Microread Genetics Co., Ltd.), and the ABI 3730×l was used to identify the sex of the cells. The PCR products were detected by ABI 3730×l Genetic Analyzer (Thermo Fisher Scientific, Inc.), and the results were analyzed by GeneMapper Software6 (Thermo Fisher Scientific, Inc.) and compared with American Type Culture Collection, DSMZ, JCRB, Expasy (https://www.expasy.org/) and other databases.

Cell culture and construction of AD models

SH-SY5Y cells were kindly provided by Procell Life Science & Technology Co., Ltd. (cat. no. CL-0208; cell number: PC-H2022072130). Okadaic acid (OA; cat. no. HY-N6785; MedChemExpress) was the drug that that induces phosphorylation of tau protein in SH-SY5Y cells, resulting in cellular constructs (19,20). The resuscitated cells were cultured with 85% Gibco DMEM/F-12 medium (Gibco; Thermo Fisher Scientific, Inc.), 1% penicillin mixture, and 14% fetal bovine serum (FBS) (Sigma-Aldrich; Merck KGaA). In one group of the cell experiments, a mixture of OA and medium with different drug concentrations were used, while complete medium was used for the other group. The Cell Counting Kit-8 (CCK-8) kit (cat. no. C6005M; Suzhou Youyi Landi Biotechnology Co., Ltd.) was used to determine the optimal drug concentration. SH-SY5Y cells were placed in 96-well plates (3.0×104 per well) and cultured for 24 h. Complete medium containing 0, 10, 20, 40, and 80 nM OA solution was then added to each well, with four replicates for each concentration (21,22). Incubation lasted for 48 h, and the liquid was changed every 24 h. After 24 h, in order to compare the effects of different OA concentrations on the proliferation of SH-SY5Y cells, CCK-8 reagent (20 µl) was added to each well and incubated for 3 h at 37°C and 5% CO2. Finally, the absorbance value at 450 nm was measured using a BIOBASE-EL10A enzyme labeler [Biobase Biodusty (Shandong), Co., Ltd.] (22). The experiment was repeated three times with three wells for each round. The optimal drug concentration was numerically calculated to be 25 nM. The SH-SH5Y cells were placed in 96-well plates (3.0×104 per well) again prior to incubation for 24 h. A mixture of OA and complete medium with 0 and 25 nM drug concentrations was then added, and incubation was performed for another 48 h at 37°C and 5% CO2. The liquid was replaced every 24 h. Then, 20 µl of the CCK-8 reagent were added, after which incubation was performed at 37°C for 3 h. Finally, the absorbance value at 450 nm was determined using a BIOBASE-EL10A enzyme marker. The experiment was repeated three times with five wells in each set of replicates. The cell viability index at a drug concentration of 25 nM was obtained. Therefore, it was concluded that 25 nM concentration of OA acting on SH-SY5Y cells can be constructed as an experimental model of AD and was regarded as a model group.

RNA extraction and differential expression of FEGs verified by reverse transcription quantitative (RT-q) PCR in SH-SH5Y cells

Total RNA samples were extracted with TRIzol® (Thermo Fisher Scientific, Inc.) reagent. TRIzol® reagent was added to the model and control groups, then RNA was extracted and l µg of it was reverse transcribed to cDNA using the SureScript First Strand cDNA Reverse Transcription Kit (cat. no. 22107-01; Tolo Biotech Co., Ltd.), according to the manufacturer's protocol. A total of l µg of extracted RNA was reverse transcribed to cDNA using the SYBR Green qPCR mixing kit (cat. no. 22208-01; Tolo Biotech Co., Ltd.). The SYBR Green qPCR Mix kit was used and mRNA expression of genes related to ferroptosis was determined in a Light Cycle 96 real-time fluorescent quantitative PCR instrument (Roche Diagnostics GmbH). GAPDH was used as an endogenous control. Pre-templating at 94°C for 3 min was conducted to fully denature the template DNA and then enter the amplification cycle. In each cycle, the template was first kept at 94°C for 30 sec to denature the template, and then the temperature was lowered to 50°C and kept for 30 sec to fully anneal the primer from the template; it was kept at 72°C for 1 min to complete a cycle. Such cycle was repeated 25–35 times to make a large accumulation of amplified DNA fragments. Finally, it was held at 72°C for 5 min to make the product extension complete. The results were quantified using the 2−ΔΔCq method (23). Target genes were amplified using the following sequences: GAPDH forward, 5′-CAGGAGGCATTGCTGATGAT-3′ and reverse, 5′-GAAGGCTGGGGCTCATTT-3′; A4GALT forward, 5′-TTCCCGAATGTCCAGATGCT-3′ and reverse, 5′-AGTCCGTGTCCAGGTAGATG-3′; VIM forward, 5′-CTGCTGGAAGGCGAGGAGAG-3′ and reverse, 5′-TGGGTATCAACCAGAGGGAGTG-3′; MT2A forward, 5′-CCCGACTCTAGCCGCCTCTT-3′ and reverse, 5′-CACTTGTCCGACGCCCCTTT-3′; GFAP forward, 5′-TGCAGATTCGAGGGGGCAA-3′ and reverse, 5′-GAGAGGCAGGCAGCTAACCG-3′; and FAM107A forward, 5′-ATCACGCCCCCGAGTTTATT-3′ and reverse, 5′-AGGTGGGAACATCACAGACG-3′.

Protein extraction and western blot validation of protein differential expression in SH-SY5Y cells

Protein blotting assay was performed to assess protein expression in different groups of cells, and the endogenous reference protein was GAPDH. The culture flasks were washed with pre-cooled PBS, and the cells were collected by using a cell spatula and put into 15 ml centrifuge tubes to be centrifuged at 1,200 × g for 5 min. Then, the supernatant was discarded, and 200 µl of a 100:1:1 lysate of RIPA tissue/cell lysate, a mixture of protein phosphatase inhibitors and a protease Inhibitor (both from Beijing Solarbio Science & Technology Co., Ltd.) was added to the centrifuge tube and blown to mix, and lysed on ice for 30 min. The protein concentration was determined by BCA protein assay. Separation gels were prepared according to the molecular weight of the target protein. The samples were boiled in 4X protein uploading buffer for 5 min and protein samples (20 µg/lane) were added to a 10% gel for SDS-PAGE. Electrophoresis conditions were 80 V for the upper gel and run for 2 Min; the lower gel was run at 120 V for 90 min. During the membrane transfer process, proteins were transferred to nitrocellulose membranes at 250 mA for 80 min. After the transfer was completed, the membrane was closed with protein-free rapid closure solution (1X; Shanghai Epizyme Biotech Co.) for 20 min at room temperature, washed three times with 20X TBS-1% Tween-20 (TBST) buffer (50 + 950 ml purified water) for 10 min each time, and incubated overnight at 4°C with the following primary antibodies: Anti-GAPDH (36 kDa; 1:10,000; cat. no. 10494-1-AP; Proteintech Group, Inc.), anti-FAM107A (17 kDa; 1:2,000; cat. no. bs-6381R; BIOSS), anti-GFAP (45 kDa; 1:1,500; cat. no. 53-9892-82; Thermo Fisher Scientific, Inc.), anti-VIM (54 kDa; 1:2,000; cat. no. 10366-1-AP; Proteintech Group, Inc.) and anti-A4GALT (35 kDa; 1:2,000; cat. no. bs-7588R; BIOSS). Then the membrane was washed three times with TBST for 10 min each time. The HRP-conjugated secondary antibody (cat. no. SA00001-2; Proteintech Group, Inc.) was incubated at a dilution ratio of 1:5,000 for 1 h at room temperature, and then washed three times with TBST for 10 min each time. Then, the ultrasensitive luminescence solution (A:B formulated at 1:1. cat. no. SQ201; Shanghai Epizyme Biotech Co.) was prepared, and 200 µl of the color development solution was added to each membrane, which was placed in a fully automated chemiluminescence gel imager for color development. Western blot semi-quantification was performed using Image J (v. 1.54d; National Institutes of Health).

Fe2+ fluorescence detection

The control and experimental cells inoculated in 6-well plates were received, the complete culture was discarded and the cells were washed three times with Hank's balanced salt solution (HBSS; Dojindo Laboratories, Inc.). FerroOrange working solution (cat. no. F374; Dojindo Laboratories, Inc.) was added at a concentration of 1 µmol/l, was diluted in 2 ml per well with HBSS, was incubated for 30 min at 37°C and 5% CO2, and was observed directly under the fluorescence microscope (green excitation light wavelength, 532 nm).

Statistical analysis

All data are presented as the mean ± SEM and experiments were repeated at least three times. Data processing and statistical analyses were performed using the R software version 4.2.1 (https://www.r-project.org/), Strawberry Perl version 5.30.1.1 (https://strawberryperl.com/), SPSS version 25 (IBM Corp.), and GraphPad Prism version 9.0 (Dotmatics). To determine whether there were significant differences in the mRNA levels of the five FEGs between subgroups, samples were analyzed by unpaired Student's t-test. The Kaplan-Meier and other survival analyses were validated by log-rank tests. P<0.05 was considered to indicate a statistically significant difference.

Results

Identification of SH-SY5Y cells

The genomic DNA post-amplification profile of the SH-SY5Y cell line is revealed in Fig. 2A. As it can be clearly observed from the profile, the STR typing results demonstrated no cross contamination of human cells in the cell line. The comparative results of DNA typing of SH-SY5Y cell line in cell banks are demonstrated in Fig. 2B. The DNA typing of this cell line found a 100% match with its cell typing in the cell bank, and the cell line name is SH-SY5Y.

Figure 2.

Results of STR genotyping of SH-SY5Y cells. (A) Genotyping results of cellular STR loci and Amelogenin loci. (B) SH-SY5Y database gene pairing results.

Correlation of differentially expressed genes and FEGs identified

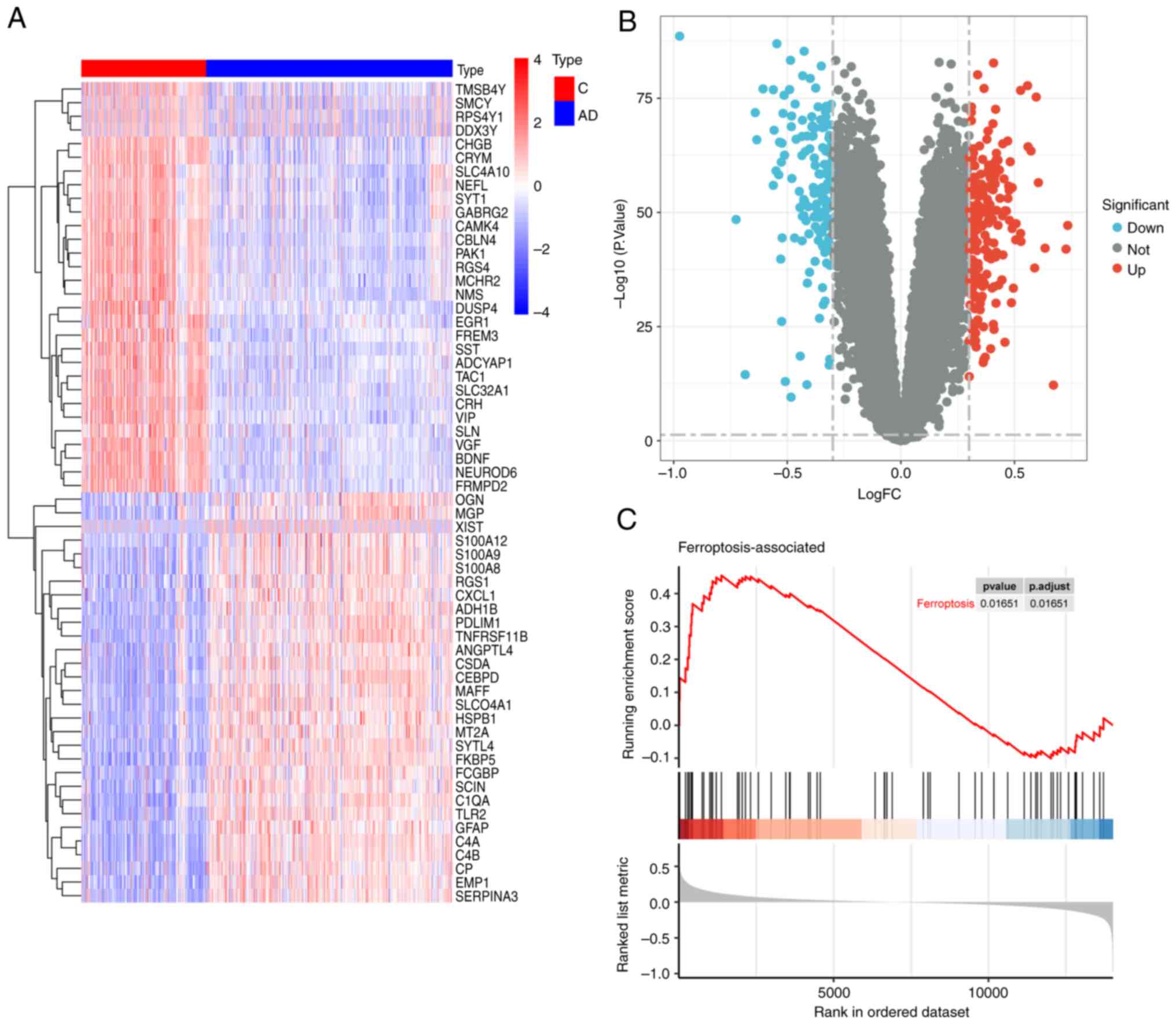
To identify genes associated with ferroptosis in AD, differential expression analysis was performed using the GSE33000 dataset, which identified a total of 148 upregulated and 152 downregulated genes (Fig. 3A and B). The expression profiles of 65 FEGs in the AD and control groups were then determined. By analyzing the correlation between the expression profiles, the degree of association between the FEGs and the dataset was determined (Fig. 3C), with P=0.01651, suggesting that the set of ferroptosis genes is particularly well correlated with the GSE33000 dataset, and that there is a strong correlation between ferroptosis and AD.

Figure 3.

Differential expression analysis and correlation analysis of ferroptosis-related genes. (A and B) Identification of differential genes. (A) Heat map. (B) Volcano plot. (C) Results of the correlation analysis of differential genes with ferroptosis-related genes in the dataset. C, control; AD, Alzheimer's disease.

Construction of co-expression networks

In order to screen the gene modules related to AD and those related to ferroptosis, co-expression networks and modules were constructed for the normal, AD and ferroptosis-related groups using the WGCNA algorithm. Neighbor-joining matrices and TOMs were established (Fig. 4A and B). Subsequently, a number of parameters were calculated representing the overall gene expression level of each module's signature genes representing the overall gene expression level of the module; these genes grouped according to its correlations were clustered and four modules were identified and marked with a unique color (Fig. 4C). The correlation of each feature gene was analyzed with clinical traits and a brown module strongly associated with AD was discovered (Fig. 4D and E). In addition, there was a strong correlation between brown module-related genes and FEGs (Fig. 4F).

Figure 4.

Co-expression network of differential genes and ferroptosis-related genes in AD. (A) Cluster tree dendrogram for co-expression modules. (B) Clustering of modular characteristic genes. (C) Correlation analysis of ferroptosis-related genes, module characterization genes and clinical status. (D-F) Scatterplot of module membership relationships in the brown module vs. the significance of genes in the control, genes in AD and ferroptosis-related genes, respectively. AD, Alzheimer's disease; TOM, topological overlap matrix.

Characterization of genes associated with ferroptosis

Through the crossover of the 340 specific DEGs and WGCNA brown modules that were identified, five FEGs (Fig. 5A) were obtained: GFAP, VIM, MT2A, FAM107A and A4GALT. Characterization of the five genes revealed that the expression of the FEGs was significantly upregulated in the AD group compared with the control group, (Fig. 5B and C).

Figure 5.

Differential expression identification of FEGs. (A) Crosswalk of ferroptosis-related module-associated genes with module-associated genes in the GSE33000 dataset. (B) Heatmap demonstrating differential expression of 5 FEGs. (C) Box plots showing the differential expression of the 5 FEGs. ***P<0.001. FEGs, ferroptosis-related genes; WGCNA, weighted gene co-expression network analysis; VIM, vimentin; A4GALT, alpha 1,4-galactosyltransferase; MT2A, metallothionein 2A; FAM107A, family with sequence similarity 107, member A; GFAP, glial fibrillary acidic protein; C, control; AD, Alzheimer's disease.

Biological functional analysis of genes associated with ferroptosis

The FEGs that were obtained were subjected to enrichment analyses. The results from the GO enrichment analysis (Fig. 6A) mainly included Bergman glial cell differentiation, astrocyte development and differentiation, long-term synaptic enhancement and negative regulation of neuronal projection development. It has been revealed that the balance between quiescence and division of radial glial-like stem cells (Bergman cells) plays a key role in the continuation of adult hippocampal neurogenesis throughout the lifespan and is strongly associated with AD (24). Astrocytes are a key immune cell type in the central nervous system, and abnormalities in astrocytes may contribute to a variety of neurodegenerative disorders when there is a chronic or uncontrolled neuroinflammatory response (25). The KEGG pathway was revealed (Fig. 6B) to be a major contributor to the development of A4GALT, mainly through the glycosphingolipid biosynthesis-spheres and isohemoglobin family pathways. GSVA analysis further explored the functional relationship between AD and FEGs. The outcomes revealed that the terpene skeleton biosynthesis, protein export, citric acid cycle TCA cycle and enhanced oxidative phosphorylation were common manifestations (Fig. 6C-G). In AD, the TCA cycle is associated with synaptic loss, and there is direct evidence that several key enzymes of the TCA cycle are associated with impaired mitochondrial energy in AD (26). It is suggested that these genes are important for the present study and can be used for further analysis.

Figure 6.

Functional enrichment of FEGs. (A) Results of GO analysis of FEGs. (B) Results of KEGG analysis of FEGs. (C-G) Differences in marker pathway activity of A4GALT, MT2A, VIM, FAM107A and GFAP genes between AD and normal controls sorted by t-value of GSVA method. FEGs, ferroptosis-related genes; GO, Gene Ontology; KEGG, Kyoto Encyclopedia of Genes and Genomes; AD, Alzheimer's disease; GFAP, glial fibrillary acidic protein; VIM, vimentin; MT2A, metallothionein 2A; FAM107A, family with sequence similarity 107, member A; A4GALT, alpha 1,4-galactosyltransferase.

Characterization of immune infiltration of ferroptosis-related genes

The differences in immune infiltration between patients with AD and normal samples were explored. These results were revealed using the CIBERSORT algorithm (Fig. 7A). The results revealed that patients with AD exhibited higher infiltration levels of T-cells CD4 naive, T-cells CD4 memory resting, natural killer (NK) cells resting, monocyte, macrophages M2 and neutrophil infiltration levels. In addition, the infiltration levels of the activated plasma cells, T-cells CD8, T-cells follicular helper and NK cells were lower than those in the normal sample group (Fig. 7B and C). This suggested that an alteration in the immune system may have an important relationship with the occurrence of AD. Correlation analyses revealed that T-cells CD4 naive significantly and positively correlated with GFAP, FAM107A and A4GALT (Fig. 7D). NK cells resting also demonstrated significant positive correlation with MT2A, GFAP, FAM107A and A4GALT, though they negatively correlated with VIM. Macrophages M1 positively correlated with VIM, GFAP, and A4GALT. Negative correlation was noted between T-cells CD8 and VIM, GFAP and A4GALT; and NK cells activated negatively correlated with MT2A, FAM107A and A4GALT. The aforementioned outcomes revealed that the changes in the immune microenvironment as a result of altered immune infiltration in patients with AD are more likely to be involved with these five FEGs.

Figure 7.

Immunological characterization of FEGs. (A) Heatmap demonstrating the relative abundance of 22 infiltrating immune cells. (B) Differences in immune infiltration between AD and controls. (C) Specific immune infiltration differences. (D) Correlation between FEGs and 22 types of immune cells. *P<0.05, **P<0.01 and ***P<0.001. FEGs, ferroptosis-related genes; C, control; AD, Alzheimer's disease; NK, natural killer; VIM, vimentin; MT2A, Metallothionein 2A; GFAP, Glial fibrillary acidic protein; FAM107A, family with sequence similarity 107, member A; A4GALT, Alpha 1,4-galactosyltransferase.

Construction of machine learning models

To evaluate the diagnostic value of the five FEGs, four machine learning models were constructed. The residual distributions of each model were interpreted using the DALEX software package. The results revealed that the residuals of all the models were not high (Fig. 8A and B). Moreover, the most suitable model was identified by evaluating the discriminative performance of the four machine learning algorithms in the test set. This was performed by calculating the Run-of-Subjects Characterization Curve based on five-fold cross-validation. The results were as follows: GLM, AUC=0.921; SVM, AUC=0.918; RF, AUC=0.915; XGB, AUC=0.938 (Fig. 8C). Based on the aforementioned results, the XGB model is more capable of further analyzing the experiment accurately for both AD and normal group samples compared with the rest of the modeling algorithms.

Figure 8.

Four machine models are constructed and evaluated to screen for the most appropriate model. (A) Remaining values for each machine learning model are displayed. (B) Cumulative residual distribution for each machine learning model. (C) Receiver operating characteristic analysis is based on four machine learning models in the test cohort.

Modeling and validating the accuracy of predictive models

To further assess the predictive power of the XGB model, nomograms were constructed (Fig. 9A) in which each FEG has a scale-based score to risk-score AD. The outcomes of the decision curve (Fig. 9B) presented a higher clinical benefit of nomograms that were established by XGB for patients with AD, through the FEGs composite score. The calibration curve of the nomogram (Fig. 9C) confirmed that the error between predicted and actual risk for the nomograms constructed using GFAP, VIM, MT2A, FAM107A and A4GALT is very low. Finally, the accuracy of the model was validated using the independent dataset GSE28146. The model was further validated by the external dataset GSE28146, which is demonstrated in Fig. 9D with AUC=0.917, proving the accuracy of our model.

Figure 9.

Identification of XGB models and construction of nomograms. (A) Creating nomograms for predicting Alzheimer' disease risk based on characterized genes in the test set. (B) Decision curve analysis estimates the clinical benefit of the column line graph. (C) Calibration curves to assess the predictive efficacy of nomograms. (D) Validation of the GSE28146 external dataset. GFAP, glial fibrillary acidic protein; VIM, vimentin; MT2A, Metallothionein 2A; FAM107A, family with sequence similarity 107, member A; A4GALT, alpha 1,4-galactosyltransferase; AUC, area under the curve; CI, confidence interval.

Identification of CCK-8 modeling basis and expression of 5 FEGs in the drug group and normal control group

Observations on SH-SY5Y cells at 0, 10, 20, 40 and 80 nM OA concentrations revealed an appreciable trend, through which the modeling drug concentration was determined to be 25 nM, based on IC50 calculations (Fig. 10A). To further confirm the trend of drug action, the 25 nM OA concentration was allowed to act on the cells, and cell viability was calculated. This drug concentration was then used to construct the AD model (Fig. 10B). Based on the results from RT-qPCR, the expression of FEGs in the cells of the experimental group was noted to be higher than that of the normal group (Fig. 10C). The calculated P-values were 0.000153 for VIM; 0.0006 for MT2A; 0.000565 for A4GALT; 0.0004 for GFAP; and 0.000448 for FAM107A.

Figure 10.

Cell Counting Kit-8 and reverse transcription-quantitative PCR. (A) Changes in cell viability after 0, 10, 20, 40 and 80 nM concentrations of OA acting on SH-SY5Y cells. (B) Comparison of the viability of SH-SY5Y cells after the action of 25 nM concentration of OA with the control. (C) Relative expression levels of the mRNA of ferroptosis-related genes after 25 nM concentration of OA acting on SH-SY5Y cells compared with control. ***P<0.001 and ****P<0.0001. OA, okadaic acid; A4GALT, alpha 1,4-galactosyltransferase; VIM, vimentin; MT2A, metallothionein 2A; GFAP, glial fibrillary acidic protein; FAM107A, family with sequence similarity 107, member A.

Western blot results of FEGs

Western blot results of the control and experimental groups revealed that the protein expression of FEGs in the experimental group was upregulated, which was consistent with the bioinformatics prediction (Fig. 11A and B).

Figure 11.

Protein expression levels of ferroptosis-related genes in control and experimental cells. *P<0.05, **P<0.01 and ***P<0.001. FAM107A, family with sequence similarity 107, member A; GFAP, glial fibrillary acidic protein; VIM, vimentin; A4GALT, alpha 1,4-galactosyltransferase; AD, Alzheimer's disease.

Fe2+ fluorescence results

The fluorescence of the control group and the experimental group is demonstrated in Fig. 12, from which it can be observed that the cell morphology of the experimental group was changed into an oval shape and shrunken; the fluorescence staining of the control group was uniform and light, while the fluorescence staining of the experimental group was aggregated and high in brightness. It was inferred from this that the cells in the experimental group were well modeled and had abundant Fe2+ aggregation.

Figure 12.

Fe2+ fluorescence staining results. The shade of yellow is the aggregation of Fe2+. AD, Alzheimer's disease.

Discussion

The aggregation and deposition of iron are strongly associated with the significant decline in memory function in patients with the attention deficit disorder (27–29). Previous studies have indicated that ferroptosis mechanisms may be a potential pathogenetic mechanism for AD (30). There is evidence that the relevant molecular patterns that are produced during iron intoxication release inflammatory factors by inducing microglia activation, ultimately leading to neuroinflammation (31,32). Based on this, the abnormal accumulation of iron causes the development of a neuroimmune response, which plays a pivotal role in the pathogenesis of AD. Therefore, it is imperative that further characterization of the molecular mechanisms and immunological features of AD that correlate with ferroptosis be performed.

In a further analysis of FEGs, a correlation analysis of FEGs and immune cells was conducted using the CIBERSORT algorithm. The development of AD is highly associated with activated neurons or peripheral immune inflammation in patients. Immune cell categories infiltrated in the AD hippocampus compared with controls demonstrated reduced plasma cells, T-cells CD8, T-cells follicular helper, activated NK cells, T-cells CD4 naïve, resting T-cells CD4 memory, resting NK cells, monocytes, macrophages M2 and neutrophils increased. It was observed that T-cells CD4 naive, resting T-cells CD4 memory, resting NK cells, monocytes, and neutrophils were abnormally infiltrated in the AD brain. Studies have revealed that CD4+ T-cells, CD8+ T-cells, resting NK cells, NK cells, monocytes-macrophages and activated dendritic cells are abnormally infiltrated in an AD brain (33). In addition, the inhibition of immune cells may result in the attenuation of AD immune dysregulation and cognitive dysfunction. Therefore, an investigation into the roles of immune cells and inflammatory cells in AD may reveal anti-inflammatory and immunomodulatory targets that can be used in AD therapy.

The present study obtained 65 FEGs through the KEGG database. The five genes that highly correlated with AD were ultimately identified through WGCNA analysis were the FEGs: GFAP, VIM, MT2A, FAM107A and A4GALT. A4GALT, GFAP and FAM107A have been studied in the development of AD, but little research has been conducted on VIM and MT2A. Apparently, only a few studies have confirmed the association of VIM and MT2A with AD (34,35). The results of the investigation suggested that polymorphisms in A4GALT modulate the abundance of the substrate di-hexosyl-ceramide d18:1/24:0, and other related variants of A4GALT that are associated with Parkinson's disease (36). Defective insulin-like growth factor 1 (IGF-1) signaling is a key factor in AD. A previous study suggested that GFAP may have an important influence in IGF-1 signaling in AD disease (37). Nevertheless, the precise nature of the relationship between AD and other factors remains unclear, and further research is required to elucidate these associations. In conjunction with algorithmic analysis, the function of FEGs was further analyzed. It was observed that almost all the genes were involved in glial cell differentiation, as well as astrocyte development and differentiation. Results from Gene Set Enrichment Analysis revealed that GFAP, VIM, MT2A, FAM107A and A4GALT are involved in regulating oxidative phosphorylation and citric acid cycle pathways through some complex mechanisms.

Finally, a diagnostic model for AD was constructed using the FEGs and its accuracy was validated in an external dataset. In addition, a nomogram was created to assess the risk of AD using FEGs scores. The calibration curve revealed excellent concordance between predicted and actual observations. The DCA revealed that nomogram will result in higher benefits for patients with AD, suggesting improved application results. FEGs by SH-SY5Y cells were validated using RT-qPCR and western blotting and the validation results were consistent with the results of difference analysis.

However, there are some limitations to the present study. First, the findings revealed a relevant link between ferroptosis and AD; however the mechanism of action of the FEGs that lead to AD still needs further investigation. Moreover, the mechanisms associated with AD treatment also require further research. For example, whether manipulating specific iron apoptosis genes can preserve neurodegeneration in patients with AD or not, remains unknown. Understanding the possible mechanisms behind AD, ferroptosis, and their interrelationships provides new insights into the prevention and treatment of AD.

In summary, the relationship between five FEGs and AD was investigated using bioinformatics techniques. Immune cells were more strongly expressed in AD, suggesting that they may be critical for the immune microenvironment. However, further studies are needed to explore their specific effects. In addition, based on regression analysis, a prognostic model was constructed that can be used to analyze the development of AD by detecting the expression of FEGs.

Acknowledgements

Not applicable.

Funding

The present study was supported (grant no. 81860709) by the National Natural Science Foundation of China Regional Fund Project ‘Intervention Mechanism of Stilbene Glycosides on Abnormal Phosphorylation of tau Proteins in Alzheimer's Disease’.

Availability of data and materials

The data generated in the present study may be requested from the corresponding author. Information on all specimens analyzed was obtained from the GEO public database (ascension nos. GSE33000 and GSE28146), and all information in this database is publicly available.

Authors' contributions

ZX and WLL contributed to the concept and design of the present study and wrote the first draft of the manuscript. ZX, RH and WLL were involved in designing the study, acquisition and analysis of the experimental data, in addition they contributed to the drafting and editorial revision process of the manuscript. ZX, RH and WLL confirm the authenticity of all the raw data. RH and XXH organized the experimental procedures and participated in the revisions. ZX, WLL and XXH performed the statistical analyses. MYD performed data acquisition, organization and supervision of all experimental procedures, participated in the preparation of the original manuscript, revised the manuscript, and ultimately approved the manuscript for publication and editing. ZSH designed the study, participated in the acquisition, organization and critical review of the data, edited and revised the intellectual content of the manuscript, provided general supervision, and ultimately approved the manuscript for publication and editing. All authors participated in the revision of the manuscript, and read and approved the final manuscript.

Ethics approval and consent to participate

Not applicable.

Patient consent for publication

Not applicable.

Competing interests

The authors declare that they have no competing interests.

Glossary

Abbreviations

Abbreviations:

AD

Alzheimer's disease

GEO

Gene Expression Omnibus

WGCNA

weighted gene co-expression network analysis

FEGs

ferroptosis-related genes

GSH

glutathione

PET

positron emission tomography

TOM

topological overlap matrix

ROC

receiver operating characteristic

GSVA

gene set variation analysis

GFAP

glial fibrillary acidic protein

VIM

vimentin

MT2A

metallothionein 2A

FAM107A

family with sequence similarity 107, member A

A4GALT

alpha 1,4-galactosyltransferase

DCA

decision curve analysis

AUC

area under the curve

OA

okadaic acid

HBSS

Hank's balanced salt solution

TCA

tricarboxylic acid

NK

natural killer

IGF-1

insulin-like growth factor 1

References

1 

Yu Q and Zhong C: Membrane aging as the real culprit of Alzheimer's disease: Modification of a hypothesis. Neurosci Bull. 34:369–381. 2018. View Article : Google Scholar : PubMed/NCBI

2 

Scheltens P, De Strooper B, Kivipelto M, Holstege H, Chételat G, Teunissen CE, Cummings J and van der Flier WM: Alzheimer's disease. Lancet. 397:1577–1590. 2021. View Article : Google Scholar : PubMed/NCBI

3 

Lane CA, Hardy J and Schott JM: Alzheimer's disease. Eur J Neurol. 25:59–70. 2018. View Article : Google Scholar : PubMed/NCBI

4 

Schneider AR and Sari Y: Therapeutic perspectives of drugs targeting toll-like receptors based on immune physiopathology theory of Alzheimer's disease. CNS Neurol Disord Drug Targets. 13:909–920. 2014. View Article : Google Scholar : PubMed/NCBI

5 

Simard AR, Soulet D, Gowing G, Julien JP and Rivest S: Bone marrow-derived microglia play a critical role in restricting senile plaque formation in Alzheimer's disease. Neuron. 49:489–502. 2006. View Article : Google Scholar : PubMed/NCBI

6 

McKhann GM, Knopman DS, Chertkow H, Hyman BT, Jack CR Jr, Kawas CH, Klunk WE, Koroshetz WJ, Manly JJ, Mayeux R, et al: The diagnosis of dementia due to Alzheimer's disease: Recommendations from the National Institute on Aging-Alzheimer's Association workgroups on diagnostic guidelines for Alzheimer's disease. Alzheimers Dement. 7:263–269. 2011. View Article : Google Scholar : PubMed/NCBI

7 

Fernández-Mendívil C, Arreola MA, Hohsfield LA, Green KN and Lopez MG: Aging and progression of beta-amyloid pathology in Alzheimer's disease correlates with microglial heme-oxygenase-1 overexpression. Antioxidants (Basel). 9:6442020. View Article : Google Scholar : PubMed/NCBI

8 

Zhang XD, Liu ZY, Wang MS, Guo YX, Wang XK, Luo K, Huang S and Li RF: Ferroptosis, iron metabolism, lipid metabolism, Alzheimer ferroptosis. Front Immunol. 14:12694512023. View Article : Google Scholar : PubMed/NCBI

9 

Stockwell BR, Friedmann Angeli JP, Bayir H, Bush AI, Conrad M, Dixon SJ, Fulda S, Gascón S, Hatzios SK, Kagan VE, et al: Ferroptosis: A regulated cell death nexus linking metabolism, redox biology, and disease. Cell. 171:273–285. 2017. View Article : Google Scholar : PubMed/NCBI

10 

Ma H, Dong Y, Chu Y, Guo Y and Li L: The mechanisms of ferroptosis and its role in alzheimer's disease. Front Mol Biosci. 9:9650642022. View Article : Google Scholar : PubMed/NCBI

11 

Smith MA, Zhu X, Tabaton M, Liu G, McKeel DW Jr, Cohen ML, Wang X, Siedlak SL, Dwyer BE, Hayashi T, et al: Increased iron and free radical generation in preclinical Alzheimer disease and mild cognitive impairment. J Alzheimers Dis. 19:363–372. 2010. View Article : Google Scholar : PubMed/NCBI

12 

Shimohama S: Apoptosis in Alzheimer's disease-an update. Apoptosis. 5:9–16. 2000. View Article : Google Scholar : PubMed/NCBI

13 

Nixon RA and Yang DS: Autophagy failure in Alzheimer's disease-locating the primary defect. Neurobiol Dis. 43:38–45. 2011. View Article : Google Scholar : PubMed/NCBI

14 

Caccamo A, Branca C, Piras IS, Ferreira E, Huentelman MJ, Liang WS, Readhead B, Dudley JT, Spangenberg EE, Green KN, et al: Necroptosis activation in Alzheimer's disease. Nat Neurosci. 20:1236–1246. 2017. View Article : Google Scholar : PubMed/NCBI

15 

Tan MS, Tan L, Jiang T, Zhu XC, Wang HF, Jia CD and Yu JT: Amyloid-β induces NLRP1-dependent neuronal pyroptosis in models of Alzheimer's disease. Cell Death Dis. 5:e13822014. View Article : Google Scholar : PubMed/NCBI

16 

Yang L and Nao J: Ferroptosis: A potential therapeutic target for Alzheimer's disease. Rev Neurosci. 34:573–598. 2022. View Article : Google Scholar : PubMed/NCBI

17 

Narayanan M, Huynh JL, Wang K, Yang X, Yoo S, McElwee J, Zhang B, Zhang C, Lamb JR, Xie T, et al: Common dysregulation network in the human prefrontal cortex underlies two neurodegenerative diseases. ol Syst Biol. 10:7432014.PubMed/NCBI

18 

Blalock EM, Buechel HM, Popovic J, Geddes JW and Landfield PW: Microarray analyses of laser-captured hippocampus reveal distinct gray and white matter signatures associated with incipient Alzheimer's disease. J Chem Neuroanat. 42:118–126. 2011. View Article : Google Scholar : PubMed/NCBI

19 

Langfelder P and Horvath S: WGCNA: An R package for weighted correlation network analysis. BMC Bioinformatics. 9:5592008. View Article : Google Scholar : PubMed/NCBI

20 

Newman AM, Liu CL, Green MR, Gentles AJ, Feng W, Xu Y, Hoang CD, Diehn M and Alizadeh AA: Robust enumeration of cell subsets from tissue expression profiles. Nat Methods. 12:453–457. 2015. View Article : Google Scholar : PubMed/NCBI

21 

Amonruttanapun P, Chongthammakun S and Chamniansawat S: The effects of okadaic acid-treated SH-SY5Y cells on microglia activation and phagocytosis. Cell Biol Int. 46:234–242. 2022. View Article : Google Scholar : PubMed/NCBI

22 

de Medeiros LM, De Bastiani MA, Rico EP, Schonhofen P, Pfaffenseller B, Wollenhaupt-Aguiar B, Grun L, Barbé-Tuana F, Zimmer ER, Castro MAA, et al: Cholinergic differentiation of human neuroblastoma SH-SY5Y cell line and its potential use as an in vitro model for Alzheimer's disease studies. Mol Neurobiol. 56:7355–7367. 2019. View Article : Google Scholar : PubMed/NCBI

23 

Livak KJ and Schmittgen TD: Analysis of relative gene expression data using real-time quantitative PCR and the 2(-Delta Delta C(T)) method. Methods. 25:402–408. 2001. View Article : Google Scholar : PubMed/NCBI

24 

Wang F, Jia Y, Liu J, Zhai J, Cao N, Yue W, He H and Pei X: Dental pulp stem cells promote regeneration of damaged neuron cells on the cellular model of Alzheimer's disease. Cell Biol Int. 41:639–650. 2017. View Article : Google Scholar : PubMed/NCBI

25 

Kamat PK, Rai S, Swarnkar S, Shukla R and Nath C: Molecular and cellular mechanism of okadaic acid (OKA)-induced neurotoxicity: A novel tool for Alzheimer's disease therapeutic application. Mol Neurobiol. 50:852–865. 2014. View Article : Google Scholar : PubMed/NCBI

26 

Maltsev DI, Aniol VA, Golden MA, Petrina AD, Belousov VV, Gulyaeva NV and Podgorny OV: Aging modulates the ability of quiescent radial glia-like stem cells in the hippocampal dentate gyrus to be recruited into division by pro-neurogenic stimuli. Mol Neurobiol. 61:3461–3476. 2024. View Article : Google Scholar : PubMed/NCBI

27 

Singh D: Astrocytic and microglial cells as the modulators of neuroinflammation in Alzheimer's disease. J Neuroinflammation. 19:2062022. View Article : Google Scholar : PubMed/NCBI

28 

Good PF, Perl DP, Bierer LM and Schmeidler J: Selective accumulation of aluminum and iron in the neurofibrillary tangles of Alzheimer's disease: A laser microprobe (LAMMA) study. Ann Neurol. 31:286–292. 1992. View Article : Google Scholar : PubMed/NCBI

29 

Ayton S, Wang Y, Diouf I, Schneider JA, Brockman J, Morris MC and Bush AI: Brain iron is associated with accelerated cognitive decline in people with Alzheimer pathology. Mol Psychiatry. 25:2932–2941. 2020. View Article : Google Scholar : PubMed/NCBI

30 

Derry PJ, Hegde ML, Jackson GR, Kayed R, Tour JM, Tsai AL and Kent TA: Revisiting the intersection of amyloid, pathologically modified tau and iron in Alzheimer's disease from a ferroptosis perspective. Prog Neurobiol. 184:1017162020. View Article : Google Scholar : PubMed/NCBI

31 

Tsatsanis A, McCorkindale AN, Wong BX, Patrick E, Ryan TM, Evans RW, Bush AI, Sutherland GT, Sivaprasadarao A, Guennewig B and Duce JA: The acute phase protein lactoferrin is a key feature of Alzheimer's disease and predictor of Aβ burden through induction of APP amyloidogenic processing. Mol Psychiatry. 26:5516–5531. 2021. View Article : Google Scholar : PubMed/NCBI

32 

Mi Y, Gao X, Xu H, Cui Y, Zhang Y and Gou X: The emerging roles of ferroptosis in Huntington's disease. Neuromolecular Med. 21:110–119. 2019. View Article : Google Scholar : PubMed/NCBI

33 

Wu J, Yang JJ, Cao Y, Li H, Zhao H, Yang S and Li K: Iron overload contributes to general anaesthesia-induced neurotoxicity and cognitive deficits. J Neuroinflammation. 17:1102020. View Article : Google Scholar : PubMed/NCBI

34 

Wu Y, Liang S, Zhu H and Zhu Y: Analysis of immune-related key genes in Alzheimer's disease. Bioengineered. 12:9610–9624. 2021. View Article : Google Scholar : PubMed/NCBI

35 

Chai JF, Raichur S, Khor IW, Torta F, Chew WS, Herr DR, Ching J, Kovalik JP, Khoo CM, Wenk MR, et al: Associations with metabolites in Chinese suggest new metabolic roles in Alzheimer's and Parkinson's diseases. Hum Mol Genet. 29:189–201. 2020.PubMed/NCBI

36 

Wang Z and Tan L, Zong Y, Ma YH, Wang ZB; Alzheimer's Disease Neuroimaging Initiative, ; Wang HF and Tan L: sTREM2 and GFAP mediated the association of IGF-1 signaling biomarkers with Alzheimer's disease pathology. J Alzheimers Dis. 92:791–797. 2023. View Article : Google Scholar : PubMed/NCBI

37 

Sun T, Zeng L, Cai Z, Liu Q, Li Z and Liu R: Comprehensive analysis of dysregulated circular RNAs and construction of a ceRNA network involved in the pathology of Alzheimer's disease in a 5 × FAD mouse model. Front Aging Neurosci. 14:10206992022. View Article : Google Scholar : PubMed/NCBI

Related Articles

  • Abstract
  • View
  • Download
  • Twitter
Copy and paste a formatted citation
Spandidos Publications style
Xiao Z, Hu R, Liu W, He X, Dong M and Huang Z: Identification and immunological characterization of genes associated with ferroptosis in Alzheimer's disease and experimental demonstration. Mol Med Rep 30: 155, 2024.
APA
Xiao, Z., Hu, R., Liu, W., He, X., Dong, M., & Huang, Z. (2024). Identification and immunological characterization of genes associated with ferroptosis in Alzheimer's disease and experimental demonstration. Molecular Medicine Reports, 30, 155. https://doi.org/10.3892/mmr.2024.13279
MLA
Xiao, Z., Hu, R., Liu, W., He, X., Dong, M., Huang, Z."Identification and immunological characterization of genes associated with ferroptosis in Alzheimer's disease and experimental demonstration". Molecular Medicine Reports 30.3 (2024): 155.
Chicago
Xiao, Z., Hu, R., Liu, W., He, X., Dong, M., Huang, Z."Identification and immunological characterization of genes associated with ferroptosis in Alzheimer's disease and experimental demonstration". Molecular Medicine Reports 30, no. 3 (2024): 155. https://doi.org/10.3892/mmr.2024.13279
Copy and paste a formatted citation
x
Spandidos Publications style
Xiao Z, Hu R, Liu W, He X, Dong M and Huang Z: Identification and immunological characterization of genes associated with ferroptosis in Alzheimer's disease and experimental demonstration. Mol Med Rep 30: 155, 2024.
APA
Xiao, Z., Hu, R., Liu, W., He, X., Dong, M., & Huang, Z. (2024). Identification and immunological characterization of genes associated with ferroptosis in Alzheimer's disease and experimental demonstration. Molecular Medicine Reports, 30, 155. https://doi.org/10.3892/mmr.2024.13279
MLA
Xiao, Z., Hu, R., Liu, W., He, X., Dong, M., Huang, Z."Identification and immunological characterization of genes associated with ferroptosis in Alzheimer's disease and experimental demonstration". Molecular Medicine Reports 30.3 (2024): 155.
Chicago
Xiao, Z., Hu, R., Liu, W., He, X., Dong, M., Huang, Z."Identification and immunological characterization of genes associated with ferroptosis in Alzheimer's disease and experimental demonstration". Molecular Medicine Reports 30, no. 3 (2024): 155. https://doi.org/10.3892/mmr.2024.13279
Follow us
  • Twitter
  • LinkedIn
  • Facebook
About
  • Spandidos Publications
  • Careers
  • Cookie Policy
  • Privacy Policy
How can we help?
  • Help
  • Live Chat
  • Contact
  • Email to our Support Team