Spandidos Publications Logo
  • About
    • About Spandidos
    • Aims and Scopes
    • Abstracting and Indexing
    • Editorial Policies
    • Reprints and Permissions
    • Job Opportunities
    • Terms and Conditions
    • Contact
  • Journals
    • All Journals
    • Oncology Letters
      • Oncology Letters
      • Information for Authors
      • Editorial Policies
      • Editorial Board
      • Aims and Scope
      • Abstracting and Indexing
      • Bibliographic Information
      • Archive
    • International Journal of Oncology
      • International Journal of Oncology
      • Information for Authors
      • Editorial Policies
      • Editorial Board
      • Aims and Scope
      • Abstracting and Indexing
      • Bibliographic Information
      • Archive
    • Molecular and Clinical Oncology
      • Molecular and Clinical Oncology
      • Information for Authors
      • Editorial Policies
      • Editorial Board
      • Aims and Scope
      • Abstracting and Indexing
      • Bibliographic Information
      • Archive
    • Experimental and Therapeutic Medicine
      • Experimental and Therapeutic Medicine
      • Information for Authors
      • Editorial Policies
      • Editorial Board
      • Aims and Scope
      • Abstracting and Indexing
      • Bibliographic Information
      • Archive
    • International Journal of Molecular Medicine
      • International Journal of Molecular Medicine
      • Information for Authors
      • Editorial Policies
      • Editorial Board
      • Aims and Scope
      • Abstracting and Indexing
      • Bibliographic Information
      • Archive
    • Biomedical Reports
      • Biomedical Reports
      • Information for Authors
      • Editorial Policies
      • Editorial Board
      • Aims and Scope
      • Abstracting and Indexing
      • Bibliographic Information
      • Archive
    • Oncology Reports
      • Oncology Reports
      • Information for Authors
      • Editorial Policies
      • Editorial Board
      • Aims and Scope
      • Abstracting and Indexing
      • Bibliographic Information
      • Archive
    • Molecular Medicine Reports
      • Molecular Medicine Reports
      • Information for Authors
      • Editorial Policies
      • Editorial Board
      • Aims and Scope
      • Abstracting and Indexing
      • Bibliographic Information
      • Archive
    • World Academy of Sciences Journal
      • World Academy of Sciences Journal
      • Information for Authors
      • Editorial Policies
      • Editorial Board
      • Aims and Scope
      • Abstracting and Indexing
      • Bibliographic Information
      • Archive
    • International Journal of Functional Nutrition
      • International Journal of Functional Nutrition
      • Information for Authors
      • Editorial Policies
      • Editorial Board
      • Aims and Scope
      • Abstracting and Indexing
      • Bibliographic Information
      • Archive
    • International Journal of Epigenetics
      • International Journal of Epigenetics
      • Information for Authors
      • Editorial Policies
      • Editorial Board
      • Aims and Scope
      • Abstracting and Indexing
      • Bibliographic Information
      • Archive
    • Medicine International
      • Medicine International
      • Information for Authors
      • Editorial Policies
      • Editorial Board
      • Aims and Scope
      • Abstracting and Indexing
      • Bibliographic Information
      • Archive
  • Articles
  • Information
    • Information for Authors
    • Information for Reviewers
    • Information for Librarians
    • Information for Advertisers
    • Conferences
  • Language Editing
Spandidos Publications Logo
  • About
    • About Spandidos
    • Aims and Scopes
    • Abstracting and Indexing
    • Editorial Policies
    • Reprints and Permissions
    • Job Opportunities
    • Terms and Conditions
    • Contact
  • Journals
    • All Journals
    • Biomedical Reports
      • Information for Authors
      • Editorial Policies
      • Editorial Board
      • Aims and Scope
      • Abstracting and Indexing
      • Bibliographic Information
      • Archive
    • Experimental and Therapeutic Medicine
      • Information for Authors
      • Editorial Policies
      • Editorial Board
      • Aims and Scope
      • Abstracting and Indexing
      • Bibliographic Information
      • Archive
    • International Journal of Epigenetics
      • Information for Authors
      • Editorial Policies
      • Editorial Board
      • Aims and Scope
      • Abstracting and Indexing
      • Bibliographic Information
      • Archive
    • International Journal of Functional Nutrition
      • Information for Authors
      • Editorial Policies
      • Editorial Board
      • Aims and Scope
      • Abstracting and Indexing
      • Bibliographic Information
      • Archive
    • International Journal of Molecular Medicine
      • Information for Authors
      • Editorial Policies
      • Editorial Board
      • Aims and Scope
      • Abstracting and Indexing
      • Bibliographic Information
      • Archive
    • International Journal of Oncology
      • Information for Authors
      • Editorial Policies
      • Editorial Board
      • Aims and Scope
      • Abstracting and Indexing
      • Bibliographic Information
      • Archive
    • Medicine International
      • Information for Authors
      • Editorial Policies
      • Editorial Board
      • Aims and Scope
      • Abstracting and Indexing
      • Bibliographic Information
      • Archive
    • Molecular and Clinical Oncology
      • Information for Authors
      • Editorial Policies
      • Editorial Board
      • Aims and Scope
      • Abstracting and Indexing
      • Bibliographic Information
      • Archive
    • Molecular Medicine Reports
      • Information for Authors
      • Editorial Policies
      • Editorial Board
      • Aims and Scope
      • Abstracting and Indexing
      • Bibliographic Information
      • Archive
    • Oncology Letters
      • Information for Authors
      • Editorial Policies
      • Editorial Board
      • Aims and Scope
      • Abstracting and Indexing
      • Bibliographic Information
      • Archive
    • Oncology Reports
      • Information for Authors
      • Editorial Policies
      • Editorial Board
      • Aims and Scope
      • Abstracting and Indexing
      • Bibliographic Information
      • Archive
    • World Academy of Sciences Journal
      • Information for Authors
      • Editorial Policies
      • Editorial Board
      • Aims and Scope
      • Abstracting and Indexing
      • Bibliographic Information
      • Archive
  • Articles
  • Information
    • For Authors
    • For Reviewers
    • For Librarians
    • For Advertisers
    • Conferences
  • Language Editing
Login Register Submit
  • This site uses cookies
  • You can change your cookie settings at any time by following the instructions in our Cookie Policy. To find out more, you may read our Privacy Policy.

    I agree
Search articles by DOI, keyword, author or affiliation
Search
Advanced Search
presentation
Molecular Medicine Reports
Join Editorial Board Propose a Special Issue
Print ISSN: 1791-2997 Online ISSN: 1791-3004
Journal Cover
January-2025 Volume 31 Issue 1

Full Size Image

Sign up for eToc alerts
Recommend to Library

Journals

International Journal of Molecular Medicine

International Journal of Molecular Medicine

International Journal of Molecular Medicine is an international journal devoted to molecular mechanisms of human disease.

International Journal of Oncology

International Journal of Oncology

International Journal of Oncology is an international journal devoted to oncology research and cancer treatment.

Molecular Medicine Reports

Molecular Medicine Reports

Covers molecular medicine topics such as pharmacology, pathology, genetics, neuroscience, infectious diseases, molecular cardiology, and molecular surgery.

Oncology Reports

Oncology Reports

Oncology Reports is an international journal devoted to fundamental and applied research in Oncology.

Experimental and Therapeutic Medicine

Experimental and Therapeutic Medicine

Experimental and Therapeutic Medicine is an international journal devoted to laboratory and clinical medicine.

Oncology Letters

Oncology Letters

Oncology Letters is an international journal devoted to Experimental and Clinical Oncology.

Biomedical Reports

Biomedical Reports

Explores a wide range of biological and medical fields, including pharmacology, genetics, microbiology, neuroscience, and molecular cardiology.

Molecular and Clinical Oncology

Molecular and Clinical Oncology

International journal addressing all aspects of oncology research, from tumorigenesis and oncogenes to chemotherapy and metastasis.

World Academy of Sciences Journal

World Academy of Sciences Journal

Multidisciplinary open-access journal spanning biochemistry, genetics, neuroscience, environmental health, and synthetic biology.

International Journal of Functional Nutrition

International Journal of Functional Nutrition

Open-access journal combining biochemistry, pharmacology, immunology, and genetics to advance health through functional nutrition.

International Journal of Epigenetics

International Journal of Epigenetics

Publishes open-access research on using epigenetics to advance understanding and treatment of human disease.

Medicine International

Medicine International

An International Open Access Journal Devoted to General Medicine.

Journal Cover
January-2025 Volume 31 Issue 1

Full Size Image

Sign up for eToc alerts
Recommend to Library

  • Article
  • Citations
    • Cite This Article
    • Download Citation
    • Create Citation Alert
    • Remove Citation Alert
    • Cited By
  • Similar Articles
    • Related Articles (in Spandidos Publications)
    • Similar Articles (Google Scholar)
    • Similar Articles (PubMed)
  • Download PDF
  • Download XML
  • View XML

  • Supplementary Files
    • Supplementary_Data.pdf
Article Open Access

Cyclophilin A knockdown inhibits the proliferation and metastatic ability of AGS gastric cancer stem cells by downregulating CD147/STAT3/AKT/ERK and epithelial‑mesenchymal transition

  • Authors:
    • Hee Jeong Cho
    • Hye Jin Jung
  • View Affiliations / Copyright

    Affiliations: Department of Life Science and Biochemical Engineering, Graduate School, Sun Moon University, Asan, Chungcheongnam 31460, Republic of Korea
    Copyright: © Cho et al. This is an open access article distributed under the terms of Creative Commons Attribution License.
  • Article Number: 14
    |
    Published online on: October 30, 2024
       https://doi.org/10.3892/mmr.2024.13379
  • Expand metrics +
Metrics: Total Views: 0 (Spandidos Publications: | PMC Statistics: )
Metrics: Total PDF Downloads: 0 (Spandidos Publications: | PMC Statistics: )
Cited By (CrossRef): 0 citations Loading Articles...

This article is mentioned in:



Abstract

Gastric cancer stem cells (GCSCs) contribute to the challenging aspects of gastric cancer, such as progression, metastasis, treatment resistance and recurrence. Inhibitors targeting cyclophilin A (CypA) have shown potential in curtailing GCSC growth. Building upon this, the current study delved deeper into understanding the functional role of CypA in controlling the proliferation and metastatic capabilities of GCSCs, employing CypA‑specific small interfering RNA. The results revealed that knockdown of CypA led to significant suppression of the growth and tumorsphere‑forming capacity of GCSCs derived from AGS cells. This effect was mediated by arresting the cell cycle at the G0/G1 and S phases, and promoting apoptosis. Furthermore, silencing of CypA exerted inhibitory effects on the migration and invasion of AGS GCSCs by modulating the process of epithelial‑mesenchymal transition. Notably, the observed antiproliferative and antimetastatic effects of CypA knockdown were associated with the downregulation of critical regulators of gastric cancer stemness, such as CD44, CD133, aldehyde dehydrogenase 1 family member A1, NANOG, OCT4 and SOX2. This regulation occurred through inactivation of the CD147/STAT3/AKT/ERK signaling pathway. Additionally, CypA knockdown effectively curbed in vivo tumor growth of AGS GCSCs in a chorioallantoic membrane assay using chick embryos. These findings underscore the critical role of CypA in promoting the proliferation and metastasis of GCSCs, highlighting its potential as an effective therapeutic target for eradicating GCSCs and improving gastric cancer treatment outcomes.

Introduction

Gastric cancer (GC) is the fifth most commonly diagnosed cancer and the third leading cause of cancer-related deaths globally (1). Recent advancements in surgical techniques, chemotherapy, adjuvant radiotherapy, and molecular targeted therapies have significantly improved the treatment of GC, achieving a survival rate of over 95% for early-stage cases (2). However, early diagnosis of GC remains challenging, and the overall survival rate for patients with recurrent or metastatic GC remains poor (2–4). Numerous studies have demonstrated that gastric cancer stem cells (GCSCs) are crucial to the aggressive nature of GC, including its progression, metastasis, recurrence, and resistance to treatment (5,6). GCSCs are known to overexpress specific stem cell markers such as CD133, CD44, aldehyde dehydrogenase 1 (ALDH1), NANOG, SOX2, and OCT4, which are linked to poor prognosis and aggressive biological behavior in GC (5). Thus, identifying and targeting upstream molecular mechanisms that regulate these GCSC markers is essential for improving current GC treatment strategies.

Cyclophilin A (CypA) stands out as the most prevalent member within the immunophilin family, which has peptidyl-prolyl cis-trans isomerase activity (7). While primarily localized in the cytoplasm, CypA can also be discharged into the extracellular environment in response to inflammatory triggers. Once outside the cell, secreted CypA engages with CD147, a transmembrane protein from the immunoglobulin superfamily, fostering intercellular connections and eliciting intracellular responses (8). CypA orchestrates a range of biological processes, including protein folding and trafficking, activation of immune cells, and modulation of cell signaling pathways (7,9). Additionally, it plays a pathological role in various human diseases, encompassing viral infections, inflammatory conditions, autoimmune disorders, and cancer (10,11). Increasing evidence underscores CypA's overexpression across diverse tumor types, where it fuels cancer cell survival, proliferation, migration, and invasion (10,12). The interplay between CypA and CD147 triggers several oncogenic signaling cascades, notably the phosphoinositide 3-kinase (PI3K)/AKT and mitogen-activated protein kinase (MAPK)/extracellular regulated kinase (ERK) pathways, ultimately fostering cancer cell growth, metastasis, drug resistance, and tumor recurrence (10). Consequently, CypA and CD147 emerge as pivotal targets for cancer therapy.

Our recent findings reveal the potential of natural CypA inhibitors, such as cyclosporin A (CsA) and 23-demethyl 8,13-deoxynargenicin (C9), to suppress the growth of GCSCs (13). Both CsA and C9 effectively halted the proliferation of GCSCs derived from MKN45 cells, both in vitro and in vivo, by arresting cell cycle at the G0/G1 phase and triggering caspase-driven apoptosis. These inhibitors also downregulated the expression of crucial GCSC markers by modulating the MAPK and AKT signaling pathways mediated by CypA/CD147. Furthermore, recent experiments demonstrated that CsA and C9 can impede the expansion of cancer stem cells in non-small cell lung cancer (NSCLC) by interfering with the interaction between the epidermal growth factor receptor (EGFR) and CypA/CD147 (14). Hence, our results indicate that CypA inhibitors like CsA and C9 show promise as anticancer agents targeting cancer stem cells, including GCSCs. However, the direct involvement of CypA in GCSCs remains unexplored. To further elucidate whether CypA could serve as a therapeutic target for eradicating GCSCs, we examined its functional impact on GCSC proliferation and metastatic potential using CypA-specific small interfering RNA (siRNA).

Materials and methods

Reagents and antibodies

Accutase (cat. no. A6964), heparin (cat. no. H3149), gelatin (cat. no. G2500), laminin (cat. no. L2020), and extracellular matrix (ECM) gel (cat. no. E1270) were sourced from Sigma-Aldrich. Basic fibroblast growth factor (bFGF, cat. no. CYT-218) and epidermal growth factor (EGF, cat. no. CYT-217) were acquired from Prospecbio. Trypsin (cat. no. SH30042.01), RPMI-1640 (cat. no. SH30027.01), DME/F-12 (cat. no. SH30023.01), and antibiotics (cat. no. SV30079.01) were obtained from HyClone. B-27 supplement (cat. no. 17504-044) and fetal bovine serum (FBS, cat. no. A56708-01) were sourced from Gibco. Antibodies for vimentin (cat. no. A11952), E-cadherin (cat. no. A11492), and N-cadherin (cat. no. A0433) were acquired from ABclonal. Antibodies for β-actin (cat. no. 4967), CD44 (cat. no. 37259), CD133 (cat. no. 64326), ALDH1A1 (cat. no. 12035), SOX2 (cat. no. 3579), NANOG (cat. no. 3580), OCT4 (cat. no. 2750), CypA (cat. no. 2175), CD147 (cat. no. 13287), STAT3 (cat. no. 9139), phospho-STAT3 (cat. no. 9145), AKT (cat. no. 9272), phospho-AKT (cat. no. 4060), ERK1/2 (cat. no. 9102), and phospho-ERK1/2 (cat. no. 9101) were all sourced from Cell Signaling Technology.

Cell culturing

The AGS human gastric cancer cell line (KCLB no. 21739), sourced from the Korean Cell Line Bank (Seoul, South Korea), was maintained under specific conditions as follows: For adherent cell growth, RPMI-1640 medium containing 10% FBS and 1% antibiotics was utilized. Subculturing of adherent cells was performed using trypsin. For tumorsphere cell propagation, DME/F-12 medium containing 20 ng/ml bFGF, 20 ng/ml EGF, B-27 supplement, 5 µg/ml heparin, and 1% antibiotics was employed. Tumorsphere cells were subcultured by dissociating them with Accutase (13,15). The cells were incubated at a constant temperature of 37°C in a humidified environment with 5% CO2.

CypA-directed RNA interference

CypA-specific siRNA (siCypA) was synthesized by Bioneer (Daejeon, South Korea). The sequences for siCypA were designed as follows: the sense sequence was 5′-GCUCGCAGUAUCCUAGAAU-3′ and the antisense sequence was 5′-AUUCUAGGAUACUGCGAGC-3′ (16). Non-targeting siRNA control was procured from Santa Cruz Biotechnology. To introduce the siRNAs into AGS GCSCs, dissociated AGS tumorsphere cells were seeded in culture plates using serum-free medium and transfected with siRNAs (100 nM) using Lipofectamine™ 2000 (Invitrogen). Confirmation of CypA knockdown was carried out through Western blotting.

Cell proliferation assay

AGS GCSCs, either non-silenced or CypA-silenced, were plated at a quantity of 3×103 cells per well in 96-well plates, using serum-free medium supplemented with bFGF and EGF, and cultured for 72 h. Tumorspheres with a diameter greater than 60 µm were detected and enumerated using an optical microscope. To assess cell proliferation, the CellTiter-Glo® 2.0 Cell Viability Assay kit (Promega) was utilized. Luminescence signals were measured with a microplate reader (13).

Limiting dilution assay

AGS GCSCs, either non-silenced or CypA-silenced, were seeded at varying densities ranging from 5 to 200 cells per well in 96-well plates with serum-free medium containing bFGF and EGF. Following a 7-day incubation period, the presence and quantity of tumorspheres exceeding 60 µm in diameter in each well were examined using light microscopy (Olympus). To determine the rate of tumorsphere formation, data analysis was conducted using Extreme Limiting Dilution Analysis (ELDA) tool, accessible at http://bioinf.wehi.edu.au/software/elda/. This analysis was performed on November 16, 2023 (14).

Cell cycle and apoptosis analysis

AGS GCSCs, with or without CypA silencing, were cultured in 60-mm culture dishes at a quantity of 2×105 cells per well in serum-free medium containing bFGF and EGF for 72 h. Following incubation, cells were collected and stained in accordance with the manufacturer's instructions, using either Muse® Cell Cycle (cat. no. MCH100106) or Annexin V & Dead Cell reagent (cat. no. MCH100105) (Luminex). Subsequently, cell cycle distribution and the proportion of apoptotic cells were assessed using the Muse® Cell Analyzer, operated with MuseSoft_V1.8.0.3 software (13).

Wound closure assay

Wounds were created using the ibidi culture insert system (ibidi GmbH). After placing a culture insert into each well of a laminin-coated 24-well plate, non-silenced or CypA-silenced AGS GCSCs (15×104 cells/70 µl) were inoculated into each insert using serum-free medium containing bFGF and EGF. After a 24-h incubation for cell attachment, the culture inserts were removed. Afterwards, cell migration was monitored by light microscopy for 0, 2, 4, and 6 h, and the gap area was measured (16).

Invasion analysis

Cell invasion was evaluated utilizing a Transwell system equipped with polycarbonate membrane inserts with an 8.0 µm pore size (SPL Life Sciences, Pocheon, South Korea). Gelatin (1 mg/ml) and ECM gel (3 mg/ml) coatings were applied to the bottom and upper surfaces of the filter, respectively. AGS GCSCs, either non-silenced or CypA-silenced, were seeded at a quantity of 5×104 cells per well in the filter chamber using serum-free culture medium containing bFGF and EGF and allowed to culture for 24 h. Following staining with hematoxylin and eosin, cells that had invaded were observed and quantified using an optical microscope (16).

Western blot

Equal quantities of cell extracts were subjected to sodium dodecyl sulfate-polyacrylamide gel electrophoresis, followed by transfer to polyvinylidene difluoride membranes. The membranes were next incubated with 5% skim milk for blocking before being immunolabeled with primary antibodies, with dilutions ranging from 1:2,000 to 1:10,000. Detection of the immunolabeling was carried out using an enhanced chemiluminescence kit (DoGenBio, Seoul, South Korea), following incubation with secondary antibodies conjugated to horseradish peroxidase at a dilution of 1:3,000. Band intensities were quantified utilizing ImageJ 1.5 tool. Levels of expression were measured by comparing the ratio of each target protein relative to β-actin (13).

CAM assay

The CAM assay serves as a widely adopted in vivo model, valued for its speed, simplicity, and inherent immunodeficiency, particularly in assessing angiogenesis, tumorigenesis, toxicology, and drug delivery (17,18). In this study, non-silenced or CypA-silenced AGS GCSCs were utilized, with a total of 2×106 cells per egg, mixed with ECM gel at a ratio of 40 µl per egg, and then transplanted into the CAM of fertilized eggs. Following transplantation, the eggs underwent incubation in a humidified environment for 7 days. At the end of this incubation period, the tumors that developed in the CAM were collected, and their weight and diameter were recorded (13).

Statistical evaluation

The data are presented as the average ± standard deviation derived from a minimum of three separate experiments. Statistical evaluation was conducted using one-way ANOVA followed by Tukey's post-hoc test, employing SPSS version 9.0 software. A P-value below 0.05 denotes statistical relevance.

Results

Genetic knockdown of CypA in AGS GCSCs by RNA interference

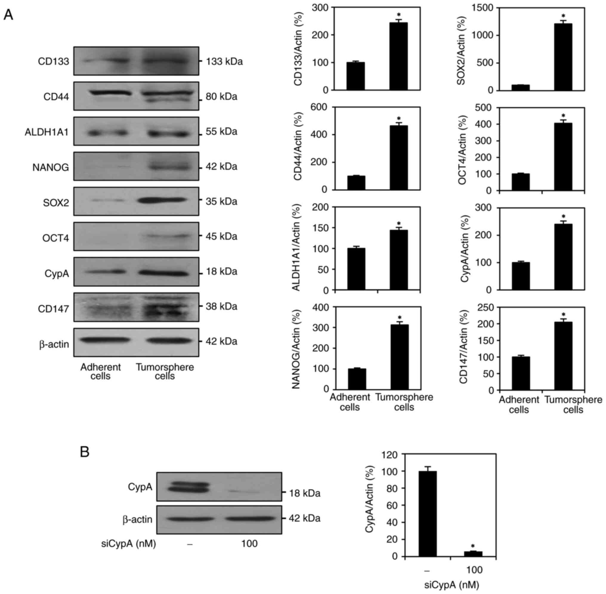
We have previously demonstrated that GCSCs can be selectively enriched from GC cell lines as tumorspheres under serum-free medium supplemented with bFGF and EGF (13,15). The stem-like characteristics of GC cells are accompanied by upregulation of stemness-related factors. AGS tumorsphere cells grown in these cancer stem cell culture conditions significantly overexpressed key GCSC markers, such as CD44, CD133, ALDH1A1, NANOG, SOX2, and OCT4, compared to AGS adherent cells cultured in 10% serum-supplemented conditions (Fig. 1A). These data indicate that AGS tumorsphere cells have stem-like properties, and the serum-free spheroid culture can enhance the expansion of the AGS-derived GCSC population. Furthermore, in AGS tumorsphere cells, the levels of CypA and CD147 expression were higher than in AGS adherent cells, indicating that the CypA/CD147 pathway might be crucial for the maintenance of GCSCs (Fig. 1A). Therefore, all experiments in this study using AGS GCSCs were performed under serum-free tumorsphere culture conditions selective for cancer stem cells.

Figure 1.

Confirmation of CypA knockdown in AGS GCSCs by RNA interference. (A) Comparison of GCSC marker expression levels in AGS adherent cells and AGS tumorsphere cells by western blotting. The ratio of each target protein relative to β-actin in adherent cells was set to 100%. *P<0.05 vs. adherent cells. (B) AGS GCSCs were transfected with siCypA or negative control siRNA. CypA expression levels were confirmed by western blotting. The ratio of CypA relative to β-actin in cells transfected with control siRNA was set to 100%. *P<0.05 vs. control. ALDH1A1, aldehyde dehydrogenase 1 family member A1; CypA, cyclophilin A; GCSC, gastric cancer stem cell; siCypA, CypA-specific small interfering RNA; siRNA, small interfering RNA.

To investigate the role of CypA in GCSCs, we performed genetic knockdown of CypA (gene name: peptidylprolyl isomerase A, PPIA) using RNA interference and then analyzed phenotypic changes. AGS-derived GCSCs were transfected with either siRNA targeting CypA (siCypA) or a non-targeting siRNA control. As depicted in Fig. 1B, the significant reduction of CypA expression by siCypA was confirmed by Western blotting.

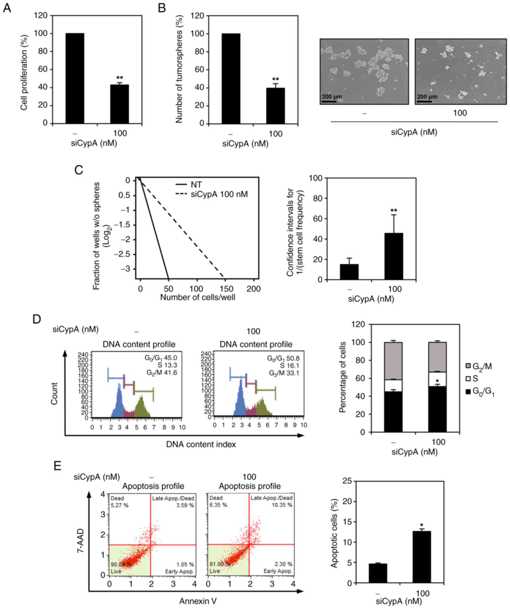
CypA knockdown inhibits proliferation and tumorsphere formation capability of AGS GCSCs

Initially, we evaluated the influence of CypA knockdown on the proliferation of GCSCs derived from AGS cells through an ATP-monitoring luminescence assay. CypA knockdown demonstrated a notable inhibitory effect on AGS GCSC proliferation, as illustrated in Fig. 2A. Tumorsphere formation capability stands as a distinctive trait of cancer stem cells (5,6). Furthermore, silencing CypA resulted in a decrease in both the quantity and size of tumorspheres generated by AGS GCSCs, as depicted in Fig. 2B. The impact of CypA knockdown on the tumorsphere-forming ability of AGS GCSCs was further evaluated by limiting dilution assay (LDA). CypA-silenced AGS GCSCs exhibited a 3-fold lower frequency of tumorsphere formation than non-silenced control cells (Fig. 2C).

Figure 2.

Effect of CypA knockdown on the proliferation and tumorsphere-forming ability of AGS gastric cancer stem cells. (A) Cell proliferation was assessed using an ATP-based luminescence assay. (B) Tumorspheres that formed were observed and quantified. Scale bar, 200 µm. (C) Tumorsphere formation frequency was measured using a limiting dilution assay. (D) Cells underwent staining with Muse® Cell Cycle reagent, and subsequent analysis of cell cycle phases was conducted using the Muse Cell Analyzer. (E) Cells were treated with Muse® Annexin V & Dead Cell reagent for staining, and the Muse Cell Analyzer was employed to quantify the percentage of apoptotic cells. *P<0.05, **P<0.001 vs. control group. 7-AAD, 7-aminoactinomycin D; Apop., apoptosis; CypA, cyclophilin A; NT, non-targeting small interfering RNA control; siCypA, CypA-specific small interfering RNA.

Next, we investigated whether inhibition of AGS GCSC proliferation by CypA knockdown was associated with regulation of cell cycle and apoptosis using flow cytometry. CypA knockdown increased G0/G1 and S phase cell populations and decreased G2/M phase cell populations in comparison to control cells (Fig. 2D). Additionally, reducing CypA levels led to an elevated percentage of apoptotic cells relative to the control group, as indicated in Fig. 2E. These findings underscore that silencing CypA not only restrains the proliferation and tumorsphere-forming capacity of GCSCs derived from AGS cells but also arrests the cell cycle at G0/G1 and S phases, along with inducing apoptosis. Consequently, these results suggest a favorable role for CypA in the proliferation and sustenance of GCSCs.

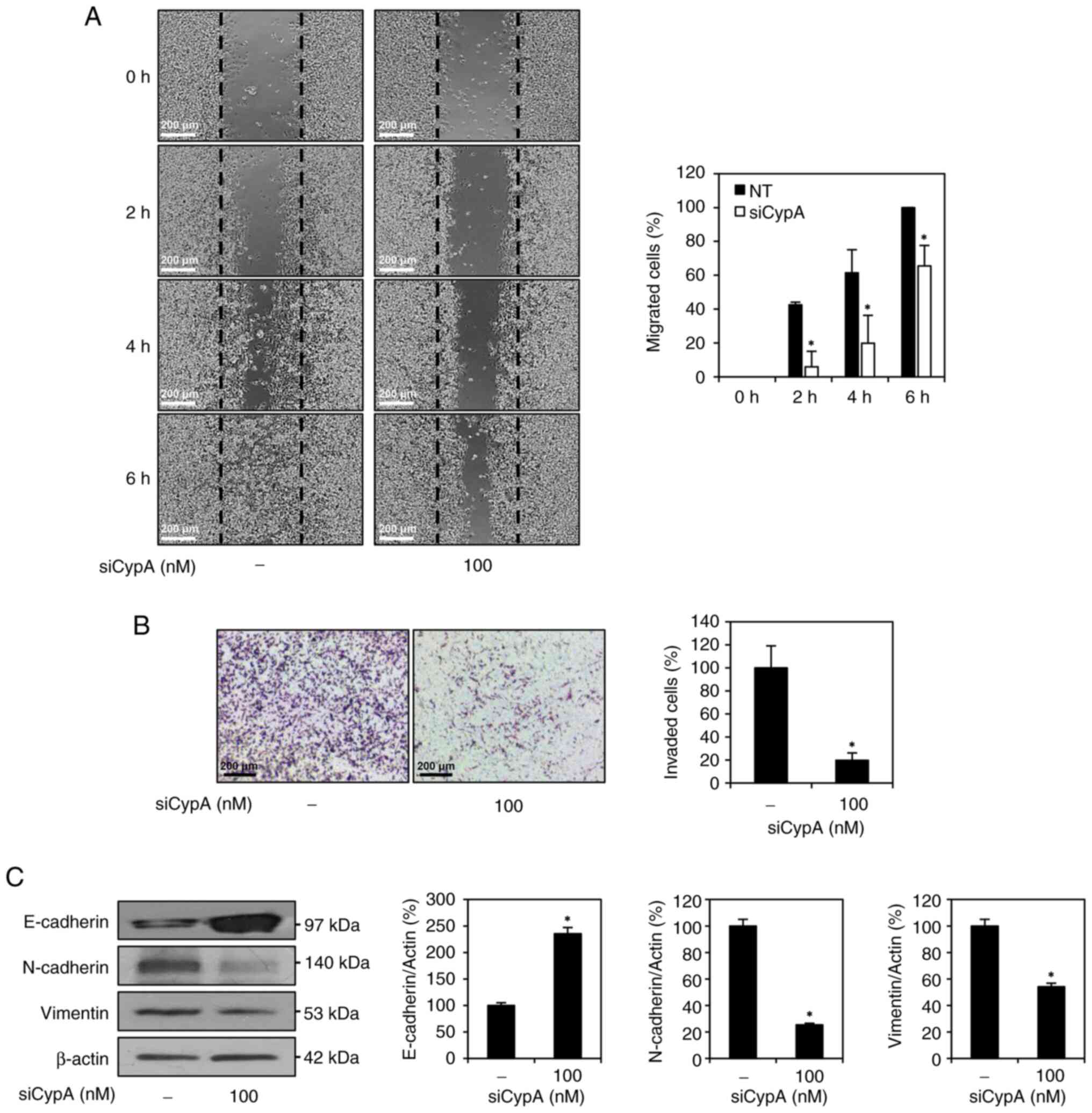
CypA knockdown inhibits migration and invasion of AGS GCSCs

We further assessed whether CypA knockdown affects key metastatic functions such as migration and invasion of AGS-derived GCSCs. As shown in the results from the wound closure assay, CypA-silenced AGS GCSCs showed reduced migratory capacity compared to non-silenced control cells (Fig. 3A). In addition, Transwell invasion assay revealed that CypA knockdown markedly inhibited the invasiveness of AGS GCSCs (Fig. 3B).

Figure 3.

Effect of CypA knockdown on the migration and invasion of AGS gastric cancer stem cells. (A) Cell migration was analyzed using a wound closure assay. Cells that moved into the gap were monitored at the specified time points using light microscopy. To quantify cell migration, the gap area was measured. Scale bar, 200 µm. (B) Cell invasion was assayed using Transwell chambers with extracellular matrix gel-coated membrane inserts (8.0-µm pores). Cells that had invaded were stained with hematoxylin and eosin and quantified under a light microscope. Scale bar, 200 µm. (C) Expression levels of epithelial-mesenchymal transition markers were confirmed by western blotting and determined as the normalized ratio of each target protein relative to β-actin. *P<0.05 vs. control. CypA, cyclophilin A; NT, non-targeting small interfering RNA control; siCypA, CypA-specific small interfering RNA.

The high metastatic capacity of GCSCs is closely associated with the promotion of epithelial-mesenchymal transition (EMT) (5,19–21). We investigated whether CypA silencing affects the expression of key EMT-related proteins in AGS GCSCs. Western blotting results showed that CypA knockdown increased the levels of the epithelial cell marker E-cadherin, while decreasing the levels of mesenchymal cell markers, including vimentin and N-cadherin (Fig. 3C). This indicates that CypA silencing downregulates EMT. Therefore, these results suggest that CypA may upregulate the metastatic ability of GCSCs by promoting EMT.

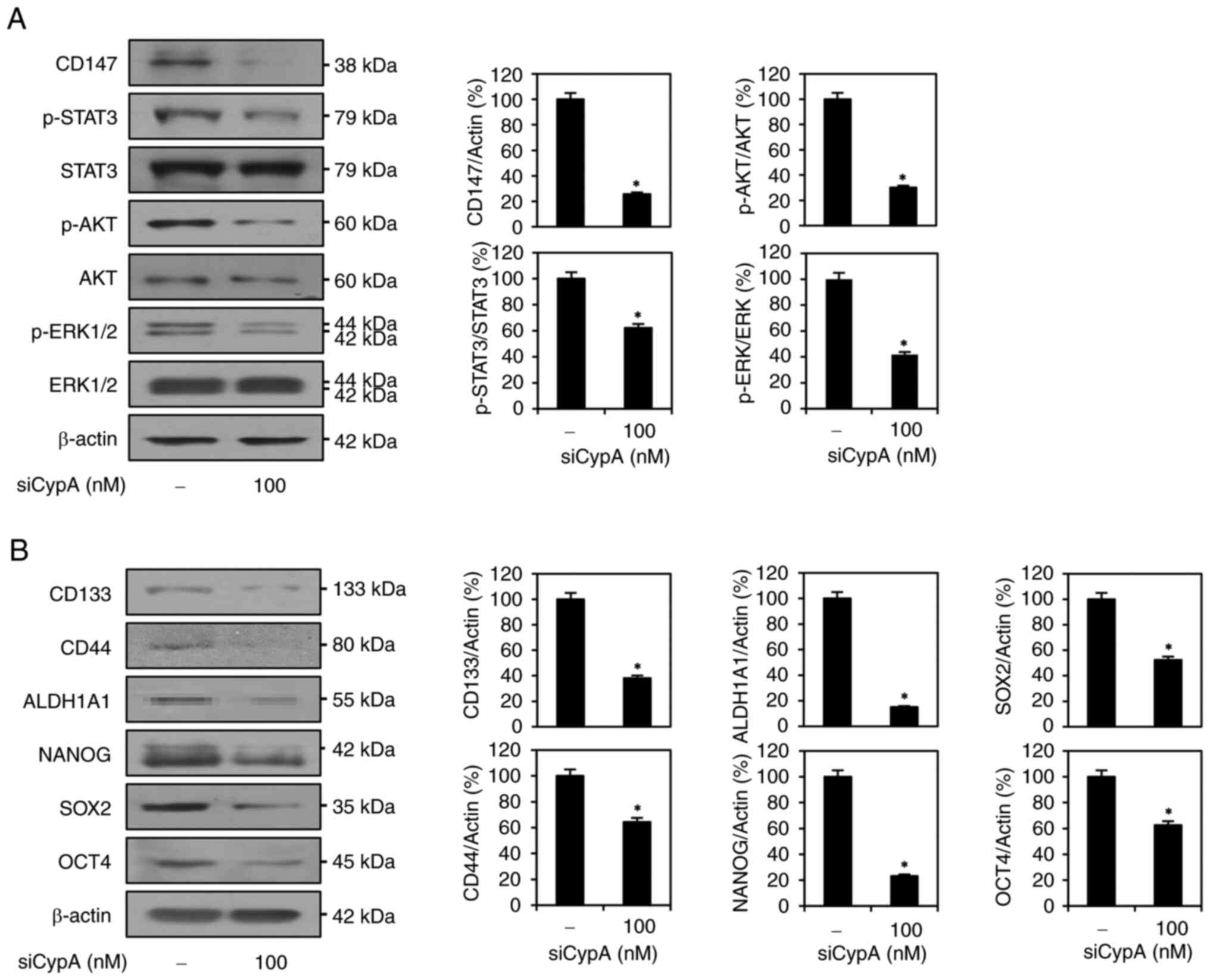
CypA knockdown attenuates the CD147/STAT3/AKT/ERK pathway in AGS GCSCs

Accumulating evidence has shown that CypA/CD147 interaction promotes cancer cell proliferation, metastasis, stemness, and resistance to therapies via the activation of key downstream oncogenic signaling pathways (10,22–24). Thus, we examined whether CypA silencing affects the expression levels of CD147 and downstream signaling effectors mediated by the CypA/CD147 axis, including ERK1/2, AKT, and signal transducer and activator of transcription 3 (STAT3), in AGS-derived GCSCs. As a result, CD147 expression was significantly suppressed by CypA knockdown (Fig. 4A). Moreover, CypA silencing markedly inhibited the levels of phosphorylated STAT3, AKT, and ERK1/2 relative to their total protein levels (Fig. 4A). These results indicate that CypA knockdown downregulates CypA/CD147-mediated downstream signaling pathways by reducing CD147 expression in AGS GCSCs.

Figure 4.

Impact of CypA knockdown on the (A) CD147/STAT3/AKT/ERK pathway and (B) stemness regulators in AGS gastric cancer stem cells. Western blotting was used to confirm the expression levels. Results are presented as the normalized ratio of each target protein (or phosphorylated protein) relative to β-actin (or total protein). *P<0.05 vs. control. ALDH1A1, aldehyde dehydrogenase 1 family member A1; CypA, cyclophilin A; p-, phosphorylated; siCypA, CypA-specific small interfering RNA.

Next, we evaluated the impact of CypA knockdown on the expression of major stem cell regulators. As shown in Fig. 4B, CypA knockdown effectively suppressed the expression of key stem cell surface markers such as CD133 and CD44, the specific cytoplasmic stem cell marker ALDH1A1, and master transcriptional regulators of stem cells such as OCT4, SOX2, and NANOG in AGS GCSCs. Taken together, these data imply that CypA may enhance the stem-like features of GC by upregulating stemness-related signaling and regulators through interaction with CD147.

CypA knockdown suppresses tumorigenic ability of AGS GCSCs

To analyze the impact of CypA knockdown on the in vivo tumor-forming potential of AGS-derived GCSCs, we performed a chick embryo chorioallantoic membrane (CAM) assay. Non-silenced control cells or CypA-silenced cells were mixed with ECM gel, implanted on the CAM surface, and cultured for 7 days. The weight and size of the developed tumor were then calculated. In the control group, tumors averaged 6.6 mg in weight and 3.2 mm in diameter, whereas tumors in the CypA knockdown group averaged 2.4 mg in weight and 2.0 mm in diameter (Fig. 5). These findings indicate that CypA silencing significantly suppressed in vivo tumor growth derived by AGS GCSCs. Therefore, CypA may play a crucial role in sustaining the tumorigenic ability of GCSCs.

Figure 5.

Impact of CypA knockdown on the tumorigenic ability of AGS gastric cancer stem cells in the CAM model. Cells were mixed with extracellular matrix gel, transplanted onto the CAM surface and cultured for 7 days. The weight and size of the tumors formed were calculated. *P<0.05, **P<0.001 vs. control. CAM, chorioallantoic membrane; CypA, cyclophilin A; siCypA, CypA-specific small interfering RNA.

Discussion

Increasing evidence indicates that CypA and its cell membrane receptor CD147 are frequently upregulated in numerous cancer types, including GC. Their interaction triggers intracellular signaling cascades that drive cancer cell proliferation, metastasis, resistance to chemotherapy, and acquisition of stem-like properties (10,13,14). Furthermore, analysis of data from The Cancer Genome Atlas (TCGA) revealed a correlation between higher cancer stages and increased expression levels of CypA and CD147, indicating a link between CypA/CD147 overexpression and unfavorable outcomes in cancer patients (6). Recent investigations have highlighted the significance of the CypA/CD147 axis in sustaining and expanding cancer stem cell populations. This axis orchestrates the activation of key signaling pathways associated with stemness, such as STAT3, PI3K/AKT, MAPK, NF-κB, Notch, and Wnt/β-catenin, in various cancer types, including breast cancer, glioma, liver cancer, pancreatic cancer, and colon cancer (10,13,14,22). Consequently, targeting the CypA/CD147 axis emerges as a promising therapeutic approach in cancer management.

More recently, we demonstrated that the natural CypA inhibitors, CsA and C9, effectively suppressed the stem-like properties of GC and NSCLC cells (13,14). Both CsA and C9 impeded the growth of GCSCs and NSCLC stem cells in vitro and in vivo through the induction of cell cycle arrest and intrinsic apoptosis. These CypA inhibitors modulated CypA/CD147-mediated MAPK and AKT signaling in GCSCs and disrupted the crosstalk between EGFR and CypA/CD147 in NSCLC stem cells, leading to a reduction in the expression of key stem cell markers. Accordingly, our findings indicate that the CypA inhibitors CsA and C9 could serve as potential anticancer agents by targeting cancer stem cells, potentially improving clinical treatment outcomes. However, despite the demonstrated antitumor effects of CypA inhibitors on GCSCs and NSCLC stem cells, the specific role of CypA in these cancer stem cells has not yet been directly investigated.

EMT is the process where cells develop invasive mesenchymal characteristics by losing epithelial cell adhesion, reorganizing cytoskeletal structures, and remodeling the ECM, thereby enhancing their ability to invade (19,25–27). Recent research has shown that abnormal activation of EMT in various tumors, including GC, plays a crucial role in tumor advancement, invasion, metastasis, and development (19,28,29). In particular, the CypA/CD147 axis has been recognized as a crucial promoter of tumor cell proliferation and metastasis by regulating the expression of EMT-related markers through the activation of essential signaling pathways, such as PI3K/AKT, MAPK, NF-κB, STAT3, Notch, Wnt/β-catenin, and transforming growth factor-β (TGF-β)/Smad3, across various cancer types (10,19,28–34). In colon cancer cells, CypA knockdown has been demonstrated to impede cell migration and invasion by suppressing EMT, characterized by increased E-cadherin and decreased N-cadherin and Snail expression (35). Similarly, in liver cancer cells, CD147 has been linked to EMT by mediating TGF-β1 signaling, thereby promoting invasion through the elevated levels of EMT transcription factors Slug and Snail (30). However, whether the CypA/CD147 axis enhances the metastatic potential of GCSCs by promoting EMT remains unclear.

In this investigation, we unveiled the functional significance of CypA in the proliferation and metastasis of GCSCs for the first time, utilizing CypA-specific siRNA. Knocking down CypA resulted in the inhibition of both proliferation and tumorsphere-forming capability of GCSCs derived from AGS cells. This inhibition was attributed to the promotion of apoptosis and the arrest of the cell cycle in the G0/G1 and S phases. Furthermore, CypA depletion resulted in an increase in the expression level of E-cadherin, coupled with a decrease in vimentin and N-cadherin. Consequently, CypA suppression hindered the migration and invasion of AGS GCSCs by downregulating the process of EMT. Moreover, CypA knockdown exerted a strong downregulation effect on key stemness markers, such as CD44, CD133, ALDH1A1, OCT4, NANOG, and SOX2, which are associated with the aggressive properties of GCSCs. This downregulation was achieved via the inactivation of the CD147/STAT3/AKT/ERK pathway. Additionally, CypA silencing attenuated the tumor-forming potential of AGS GCSCs in a CAM model. Notably, we also tested a different sequence of siCypA (siCypA_2) in AGS GCSCs to further validate CypA's role in regulating their proliferation and metastatic potential. The in vitro experiments showed consistent results between the two siRNAs (Fig. S1, Fig. S2, Fig. S3). Nevertheless, future additional in vivo animal model studies are needed to strengthen these findings. In summary, our findings suggest that CypA contributes positively to the proliferation and metastasis of GCSCs through the upregulation of CD147/STAT3/AKT/ERK signaling and facilitation of EMT. Thus, targeting the CypA/CD147 axis holds promise in improving the treatment outcomes of GC patients by suppressing the growth and metastasis of GCSCs.

Supplementary Material

Supporting Data

Acknowledgements

Not applicable.

Funding

The present study was supported by the National Research Foundation of Korea (NRF) grant funded by the Korea government (MSIT) (grant no. RS-2024-00343772).

Availability of data and materials

The data generated in the present study may be requested from the corresponding author.

Authors' contributions

HJJ and HJC designed and conceptualized the experiments. HJC performed the experiments and data analysis. HJC wrote the original draft, and HJJ revised the manuscript. HJJ was responsible for project administration and funding acquisition. HJJ and HJC confirm the authenticity of all the raw data. All authors have read and approved the final version of the manuscript.

Ethics approval and consent to participate

Not applicable.

Patient consent for publication

Not applicable.

Competing interests

The authors declare that they have no competing interests.

References

1 

Ajani JA, D'Amico TA, Bentrem DJ, Chao J, Cooke D, Corvera C, Das P, Enzinger PC, Enzler T, Fanta P, et al: Gastric cancer, version 2.2022, NCCN clinical practice guidelines in oncology. J Natl Compr Canc Netw. 20:167–192. 2022. View Article : Google Scholar : PubMed/NCBI

2 

Song Z, Wu Y, Yang J, Yang D and Fang X: Progress in the treatment of advanced gastric cancer. Tumour Biol. 39:10104283177146262017. View Article : Google Scholar : PubMed/NCBI

3 

Bilici A: Treatment options in patients with metastatic gastric cancer: Current status and future perspectives. World J Gastroenterol. 20:3905–3915. 2014. View Article : Google Scholar : PubMed/NCBI

4 

Li T, He Y, Zhong Q, Yu J and Chen X: Advances in treatment models of advanced gastric cancer. Technol Cancer Res Treat. 21:153303382210903532022. View Article : Google Scholar : PubMed/NCBI

5 

Hsieh HL, Yu MC, Cheng LC, Yeh TS and Tsai MM: Molecular mechanism of therapeutic approaches for human gastric cancer stem cells. World J Stem Cells. 14:76–91. 2022. View Article : Google Scholar : PubMed/NCBI

6 

Zhao Y, Feng F and Zhou YN: Stem cells in gastric cancer. World J Gastroenterol. 21:112–123. 2015. View Article : Google Scholar : PubMed/NCBI

7 

Xue C, Sowden MP and Berk BC: Extracellular and intracellular cyclophilin A, native and post-translationally modified, show diverse and specific pathological roles in diseases. Arterioscler Thromb Vasc Biol. 38:986–993. 2018. View Article : Google Scholar : PubMed/NCBI

8 

Yurchenko V, Constant S, Eisenmesser E and Bukrinsky M: Cyclophilin-CD147 interactions: A new target for anti-inflammatory therapeutics. Clin Exp Immunol. 160:305–317. 2010. View Article : Google Scholar : PubMed/NCBI

9 

Obchoei S, Wongkhan S, Wongkham C, Li M, Yao Q and Chen C: Cyclophilin A: Potential functions and therapeutic target for human cancer. Med Sci Monit. 15:RA221–RA232. 2009.PubMed/NCBI

10 

Han JM and Jung HJ: Cyclophilin A/CD147 interaction: A promising target for anticancer therapy. Int J Mol Sci. 23:93412022. View Article : Google Scholar : PubMed/NCBI

11 

Liao Y, Luo D, Peng K and Zeng Y: Cyclophilin A: A key player for etiological agent infection. Appl Microbiol Biotechnol. 105:1365–1377. 2021. View Article : Google Scholar : PubMed/NCBI

12 

Chu MY, Huang HC, Li EM and Xu LY: CypA: A potential target of tumor radiotherapy and/or chemotherapy. Curr Med Chem. 28:3787–3802. 2021. View Article : Google Scholar : PubMed/NCBI

13 

Cho HJ and Jung HJ: Cyclophilin A inhibitors suppress proliferation and induce apoptosis of MKN45 gastric cancer stem-like cells by regulating CypA/CD147-mediated signaling pathway. Int J Mol Sci. 24:47342023. View Article : Google Scholar : PubMed/NCBI

14 

Han JM, Kim SM, Kim HL, Cho HJ and Jung HJ: Natural cyclophilin A inhibitors suppress the growth of cancer stem cells in non-small cell lung cancer by disrupting crosstalk between CypA/CD147 and EGFR. Int J Mol Sci. 24:94372023. View Article : Google Scholar : PubMed/NCBI

15 

Choi YS, Cho HJ and Jung HJ: Atorvastatin inhibits the proliferation of MKN45-derived gastric cancer stem cells in a mevalonate pathway-independent manner. Korean J Physiol Pharmacol. 26:367–375. 2022. View Article : Google Scholar : PubMed/NCBI

16 

Han JM, Sohng JK, Lee WH, Oh TJ and Jung HJ: Identification of cyclophilin A as a potential anticancer target of novel nargenicin A1 analog in AGS gastric cancer cells. Int J Mol Sci. 22:24732021. View Article : Google Scholar : PubMed/NCBI

17 

Nawara HM, Afify SM, Hassan G, Zahra MH, Atallah MN, Seno A and Seno M: An assay for cancer stem cell-induced angiogenesis on chick chorioallantoic membrane. Cell Biol Int. 45:749–756. 2021. View Article : Google Scholar : PubMed/NCBI

18 

Palumbo C, Sisi F and Checchi M: CAM model: Intriguing natural bioreactor for sustainable research and reliable/versatile testing. Biology (Basel). 12:12192023.PubMed/NCBI

19 

Wang SS, Jiang J, Liang XH and Tang YL: Links between cancer stem cells and epithelial-mesenchymal transition. Onco Targets Ther. 8:2973–2980. 2015.PubMed/NCBI

20 

Peng Z, Wang CX, Fang EH, Wang GB and Tong Q: Role of epithelial-mesenchymal transition in gastric cancer initiation and progression. World J Gastroenterol. 20:5403–5410. 2014. View Article : Google Scholar : PubMed/NCBI

21 

Xia P and Xu XY: Epithelial-mesenchymal transition and gastric cancer stem cell. Tumour Biol. 39:10104283176983732017. View Article : Google Scholar : PubMed/NCBI

22 

Meng Y, Fan XY, Yang LJ, Xu BQ, He D, Xu Z, Wu D, Wang B, Cui HY, Wang SJ, et al: Detachment activated CyPA/CD147 induces cancer stem cell potential in non-stem breast cancer cells. Front Cell Dev Biol. 8:5438562020. View Article : Google Scholar : PubMed/NCBI

23 

Galoczova M, Coates P and Vojtesek B: STAT3, stem cells, cancer stem cells and p63. Cell Mol Biol Lett. 23:122018. View Article : Google Scholar : PubMed/NCBI

24 

Dubrovska A, Kim S, Salamone RJ, Walker JR, Maira SM, García-Echeverría C, Schultz PG and Reddy VA: The role of PTEN/Akt/PI3K signaling in the maintenance and viability of prostate cancer stem-like cell populations. Proc Natl Acad Sci USA. 106:268–273. 2009. View Article : Google Scholar : PubMed/NCBI

25 

Tanabe S, Quader S, Cabral H and Ono R: Interplay of EMT and csc in cancer and the potential therapeutic strategies. Front Pharmacol. 11:9042020. View Article : Google Scholar : PubMed/NCBI

26 

Jia M, Wang Y, Guo Y, Yu P, Sun Y, Song Y and Zhao L: Nitidine chloride suppresses epithelial-mesenchymal transition and stem cell-like properties in glioblastoma by regulating JAK2/STAT3 signaling. Cancer Med. 10:3113–3128. 2021. View Article : Google Scholar : PubMed/NCBI

27 

Xu J, Liu D, Niu H, Zhu G, Xu Y, Ye D, Li J and Zhang Q: Resveratrol reverses doxorubicin resistance by inhibiting epithelial-mesenchymal transition (EMT) through modulating PTEN/Akt signaling pathway in gastric cancer. J Exp Clin Cancer Res. 36:192017. View Article : Google Scholar : PubMed/NCBI

28 

Becerril-Rico J, Alvarado-Ortiz E, Toledo-Guzmán ME, Pelayo R and Ortiz-Sánchez E: The cross talk between gastric cancer stem cells and the immune microenvironment: A tumor-promoting factor. Stem Cell Res Ther. 12:4982021. View Article : Google Scholar : PubMed/NCBI

29 

Zhang Y and Weinberg RA: Epithelial-to-mesenchymal transition in cancer: Complexity and opportunities. Front Med. 12:361–373. 2018. View Article : Google Scholar : PubMed/NCBI

30 

Ru NY, Wu J, Chen ZN and Bian H: HAb18G/CD147 is involved in TGF-β-induced epithelial-mesenchymal transition and hepatocellular carcinoma invasion. Cell Biol Int. 39:44–51. 2015. View Article : Google Scholar : PubMed/NCBI

31 

Liu X, Tang Z, Jiang X, Wang T, Zhao L, Xu Z and Liu K: Cyclophilin A/CD147 signaling induces the epithelial-to-mesenchymal transition and renal fibrosis in chronic allograft dysfunction by regulating p38 MAPK signaling. Ren Fail. 44:1585–1594. 2022. View Article : Google Scholar : PubMed/NCBI

32 

Sadrkhanloo M, Entezari M, Orouei S, Ghollasi M, Fathi N, Rezaei S, Hejazi ES, Kakavand A, Saebfar H, Hashemi M, et al: STAT3-EMT axis in tumors: Modulation of cancer metastasis, stemness and therapy response. Pharmacol Res. 182:1063112022. View Article : Google Scholar : PubMed/NCBI

33 

Mirzaei S, Saghari S, Bassiri F, Raesi R, Zarrabi A, Hushmandi K, Sethi G and Tergaonkar V: NF-κB as a regulator of cancer metastasis and therapy response: A focus on epithelial-mesenchymal transition. J Cell Physiol. 237:2770–2795. 2022. View Article : Google Scholar : PubMed/NCBI

34 

Hu H, Ma J, Li Z, Ding Z, Chen W, Peng Y, Tao Z, Chen L, Luo M, Wang C, et al: CyPA interacts with SERPINH1 to promote extracellular matrix production and inhibit epithelial-mesenchymal transition of trophoblast via enhancing TGF-β/Smad3 pathway in preeclampsia. Mol Cell Endocrinol. 548:1116142022. View Article : Google Scholar : PubMed/NCBI

35 

Yamamoto T, Takakura H, Mitamura K and Taga A: Cyclophilin a knokdown inhibits cell migration and invasion through the suppression of epithelial-mesenchymal transition in colorectal cancer cells. Biochem Biophys Res Commun. 526:55–61. 2020. View Article : Google Scholar : PubMed/NCBI

Related Articles

  • Abstract
  • View
  • Download
  • Twitter
Copy and paste a formatted citation
Spandidos Publications style
Cho H and Jung H: Cyclophilin A knockdown inhibits the proliferation and metastatic ability of AGS gastric cancer stem cells by downregulating CD147/STAT3/AKT/ERK and epithelial‑mesenchymal transition. Mol Med Rep 31: 14, 2025.
APA
Cho, H., & Jung, H. (2025). Cyclophilin A knockdown inhibits the proliferation and metastatic ability of AGS gastric cancer stem cells by downregulating CD147/STAT3/AKT/ERK and epithelial‑mesenchymal transition. Molecular Medicine Reports, 31, 14. https://doi.org/10.3892/mmr.2024.13379
MLA
Cho, H., Jung, H."Cyclophilin A knockdown inhibits the proliferation and metastatic ability of AGS gastric cancer stem cells by downregulating CD147/STAT3/AKT/ERK and epithelial‑mesenchymal transition". Molecular Medicine Reports 31.1 (2025): 14.
Chicago
Cho, H., Jung, H."Cyclophilin A knockdown inhibits the proliferation and metastatic ability of AGS gastric cancer stem cells by downregulating CD147/STAT3/AKT/ERK and epithelial‑mesenchymal transition". Molecular Medicine Reports 31, no. 1 (2025): 14. https://doi.org/10.3892/mmr.2024.13379
Copy and paste a formatted citation
x
Spandidos Publications style
Cho H and Jung H: Cyclophilin A knockdown inhibits the proliferation and metastatic ability of AGS gastric cancer stem cells by downregulating CD147/STAT3/AKT/ERK and epithelial‑mesenchymal transition. Mol Med Rep 31: 14, 2025.
APA
Cho, H., & Jung, H. (2025). Cyclophilin A knockdown inhibits the proliferation and metastatic ability of AGS gastric cancer stem cells by downregulating CD147/STAT3/AKT/ERK and epithelial‑mesenchymal transition. Molecular Medicine Reports, 31, 14. https://doi.org/10.3892/mmr.2024.13379
MLA
Cho, H., Jung, H."Cyclophilin A knockdown inhibits the proliferation and metastatic ability of AGS gastric cancer stem cells by downregulating CD147/STAT3/AKT/ERK and epithelial‑mesenchymal transition". Molecular Medicine Reports 31.1 (2025): 14.
Chicago
Cho, H., Jung, H."Cyclophilin A knockdown inhibits the proliferation and metastatic ability of AGS gastric cancer stem cells by downregulating CD147/STAT3/AKT/ERK and epithelial‑mesenchymal transition". Molecular Medicine Reports 31, no. 1 (2025): 14. https://doi.org/10.3892/mmr.2024.13379
Follow us
  • Twitter
  • LinkedIn
  • Facebook
About
  • Spandidos Publications
  • Careers
  • Cookie Policy
  • Privacy Policy
How can we help?
  • Help
  • Live Chat
  • Contact
  • Email to our Support Team