International Journal of Molecular Medicine is an international journal devoted to molecular mechanisms of human disease.
International Journal of Oncology is an international journal devoted to oncology research and cancer treatment.
Covers molecular medicine topics such as pharmacology, pathology, genetics, neuroscience, infectious diseases, molecular cardiology, and molecular surgery.
Oncology Reports is an international journal devoted to fundamental and applied research in Oncology.
Experimental and Therapeutic Medicine is an international journal devoted to laboratory and clinical medicine.
Oncology Letters is an international journal devoted to Experimental and Clinical Oncology.
Explores a wide range of biological and medical fields, including pharmacology, genetics, microbiology, neuroscience, and molecular cardiology.
International journal addressing all aspects of oncology research, from tumorigenesis and oncogenes to chemotherapy and metastasis.
Multidisciplinary open-access journal spanning biochemistry, genetics, neuroscience, environmental health, and synthetic biology.
Open-access journal combining biochemistry, pharmacology, immunology, and genetics to advance health through functional nutrition.
Publishes open-access research on using epigenetics to advance understanding and treatment of human disease.
An International Open Access Journal Devoted to General Medicine.
The management of castration-resistant prostate cancer (CRPC) currently remains a challenge (1). Docetaxel (DTX) induces apoptotic cell death by stabilizing β-tubulin, thereby blocking mitotic cell division and inhibiting androgen receptor nuclear translocation (2). DTX is the standard first-line drug for the treatment of CRPC, however, only ~48% of patients respond to DTX, and acquired drug resistance rapidly develops in DXT chemotherapy (3). Patients with DTX-resistant or -progressive CRPC previously treated with DTX, cabazitaxel (4), abiraterone acetate (5) enzalutamide (6), sipuleucel-T (7) and radium 223-dichloride (8) have shown an improvement in overall survival time over the placebo group in phase III clinical trials. However, recent cost-effectiveness analyses for patients with CRPC have shown unfavorable results for these new drugs, since these drugs are not affordable to numerous patients, particularly in less developed countries (9). Thus, cost-effective therapeutic strategies are urgently required for the management of CRPC.
Multiple mechanisms are involved in the development of DTX resistance in CRPC. Firstly, multi-drug resistance 1 (MDR1) promotes drug efflux through a P-glycoprotein pump, and prostate cancer cells with increased MDR1 expression demonstrate markedly reduced intracellular concentrations of DTX (10,11). Secondly, the modulation and phenotype changes of microtubules (the primary target of DTX) are associated with reduced response rates in patients receiving DTX-based chemotherapy (12). The accumulation of certain β-tubulin isotypes (βIII-tubulin and βIV-tubulin) increases the dynamic activity of microtubules, thereby decreasing the efficacy of DTX (13). In addition, β-tubulin mutations (T26A, A595G and F270I) lead to alterations in the microtubule-binding site of DTX and reduce the efficacy of DTX (14). Furthermore, the overexpression of B-cell lymphoma-2 and the loss of p53 function have been shown to contribute to the resistance of CRPC to DTX (15). Finally, the high activity of drug-detoxifying proteins, including glutathione-S-transferase and cytochrome P450 3A, increases DTX metabolism (16,17). Accordingly, several inhibitors that target these mechanisms have been developed; however, clinical trials of these agents as single or combination therapies have exhibited only limited clinical efficacy (3,18). Thus, the identification of new molecular mechanisms of DTX resistance and the development of novel targeted treatment strategies are urgently required for CRPC.
Multi-drug resistance protein 4 (MRP4) is a member of the MRP family, and transports a variety of molecules that are principally organic anions, including the cyclic nucleotide cyclic adenosine monophosphate, prostaglandins, dehydroepiandrosterone, bile acids and numerous drugs such as the camptothecin-11 metabolite SN-38, topotecan, methotrexate and anti-retrovirals (19). In recent years, accumulating evidence has indicated that the overexpression of MRP4 is a possible molecular mechanism for unexplained failures of chemotherapy in certain tumors (20–22). In gastric cancer, cisplatin (DDP) resistance was revealed to be associated with MRP4 overexpression, and the decrease in MRP4 expression by RNA interference reversed DDP resistance in vitro (23). Similarly, acquired resistance to methotrexate was associated with the overexpression of MRP4 in LNCaP cells, while disruption of MRP4 expression sensitized LNCaP cells to methotrexate (24). In addition, it was reported that MRP4 expression levels increased with androgen treatment, but decreased with anti-androgen treatment, in LNCaP cells (25). Furthermore, our previous study demonstrated that DTX-resistance time in patients with low testosterone levels was significantly delayed compared with that in patients with high testosterone levels (26). These data indicated that androgen levels may be associated with DTX resistance. However, the association between MRP4 and DTX resistance, and the effect of androgen on MRP4 expression in DTX-resistant prostate cancer cells remain unknown.
In the present study, DTX-resistant prostate cancer cell lines were established from prostate cancer androgen-independent C4-2 cell lines to define the association between MRP4 and DTX resistance, and to explore the effect of androgen signaling on MRP4 expression and its efflux activity.
C4-2 cells obtained from the American Type Culture Collection (Manassas, VA, USA) were cultured in RPMI-1640 medium (Sigma-Aldrich; Merck KGaA, Darmstadt, Germany) supplemented with 10% complete fetal bovine serum (Sigma-Aldrich; Merck KGaA), 100 U/ml penicillin and 100 µg/ml streptomycin, and were maintained at 37°C in a humidified incubator with 5% CO2. DTX (cat no., 125354-16-7) was purchased from Shanghai Sanwei Pharmaceutical Co., Ltd. (Shanghai, China). Bicalutamide (BKL; cat no., 144701-48-4) and dihydrotestosterone (DHT; cat no., 521-18-6) were purchased from Sigma-Aldrich (Merck KGaA). Antibodies against MRP4 (cat no., #ab15598) and GAPDH (cat no., #ab181603) were obtained from Abcam (Cambridge, MA, USA). Plasmid pDONR223-based full-length androgen receptor constructs [human androgen receptor (AR) complementary DNA (cDNA) clone, AR (NM_000044)] and lentiviral vector-based MRP4 short hairpin RNA (shRNA) constructs were purchased from Chongqing Youbao Biotechnology Co., Ltd. (Chongqing, China).
Cells were seeded onto 6-well plates at 2×105 cells/ml and maintained at 37°C for 2 weeks. DTX-resistant cells were generated from parental C4-2 cells by gradually increasing DTX concentrations (0, 5, 10, 20 or 40 nM) in the culture medium. Cells that survived the maximum concentration of DTX (40 nM) were selected for subsequent analysis and were referred to as C4-2/D cells. Parental cells were passaged alongside DTX-treated cells and were referred to as C4-2/S cells; these cells were used as an appropriate control. DTX-resistant and -sensitive cell lines were seeded onto 6-well plates at a density of 1×103 cells/well, then maintained at 37°C for 48 h. Following treatment with or without 40 nM DTX for 21 days, total cell numbers were counted using a ViCell Coulter counter (Beckman Coulter, Inc., Brea, CA, USA).
C4-2/S and C4-2/D cells were divided into three groups according to the culture medium added with different drugs: Group A [PBS (+), DHT (−), BKL (−)]; group B [PBS (−), DHT (+), BKL (−)]; and group C [PBS (−), DHT (+), BKL (+)]. Cells in group A were cultured with PBS for 5 days at room temperature as a control. Group B cells were cultured at 37°C with 20 nM DHT for 5 days, while group C cells were treated with 20 nM DHT plus 50 nM BKL for 5 days. In addition, in order to observe the effect of different levels of androgen on the expression of MRP4, cells were maintained for 5 days under five different concentrations of DHT (0, 5, 10, 20 and 40 nM). Medium plus drugs were replenished each day. On the sixth day, the plates were placed on a bed of ice and cells were harvested by scraping.
RNA isolation was performed using TRIzol reagent (Invitrogen; Thermo Fisher Scientific, Inc., Waltham, MA, USA) and was subjected to RT using M-MLV reverse transcriptase (Fermentas; Thermo Fisher Scientific, Inc., Pittsburgh, PA, USA) following the manufacturer's protocol. The cDNA product was used for PCR (5 µl), using the PCR Master Mix (Fermentas; Thermo Fisher Scientific, Inc.) and the following thermocycler settings: Initially pre-denatured at 94°C for 6 min, then denatured at 40 cycles of 95°C for 20 sec and annealed at 44°C for 30 sec. PCR products were separated by 1.5% agarose gel electrophoresis and stained with ethidium bromide. The respective forward and reverse primers used for each gene were: MRP4 forward, 5′-CAGAGTCTTCGGTTTGGT-3′ and reverse, 5′-GCTTCTCGGTTACATTTC-3′; AR forward, 5′-CCTACGGCTACACTCGG-3′ and reverse, 5′-CTGGCAGTCTCCAAACG-3′; and GAPDH forward, 5′-AATCCCATCACCATCTTCC-3′ and reverse, 5′-AGTCCTTCCACGATACCAA-3′. GAPDH was used as control.
C4-2/S and C4-2/D cells were treated with 50 µl 0.2% dimethyl sulfoxide (DMSO) or different doses of DTX (10, 20 and 40 nM) at 37°C for 8 h, and 1×103 cells were plated on a 100-mm dish at 37°C for 21 days. Cells were fixed with 4% formaldehyde for 10 min and stained with 0.5% crystal violet for 30 min at room temperature. Colonies were counted using a ViCell Coulter counter (Beckman Coulter, Inc.).
Cell apoptosis was assayed by flow cytometry (Beckman Coulter, Inc.). Cells were harvested and re-suspended in PBS containing 2% bovine serum albumin (Sigma-Aldrich; Merck KGaA). Following centrifugation at 620 × g at 4°C for 5 min, cells were re-suspended with 500 µl binding buffer [including 50 mmol/l sodium phosphate buffer, 0.3 mol/l NaCl, 10 mmol/l imidazole (pH 8.0); Chongqing Youbao Biotechnology Co., Ltd., Chongqing, China] and mixed with 5 µl of 0.5 mg/ml Annexin V-fluorescein isothiocyanate (FITC; Oncogene Research Products, La Jolla, CA, USA). Cells were then incubated with 5 µl of 0.6 mg/ml propidium iodide (Oncogene Science; Nuclea Diagnostics Laboratories, LLC, Cambridge, MA, USA) in the dark at room temperature for 5–15 min. Apoptotic cells with positive Annexin V-FITC staining were detected by flow cytometry. All assays were performed in triplicate.
C4-2/S and C4-2/D cells were seeded onto 96-well plates at a density of 1×105 cells/well in quadruplicate, treated with DTX (40 nM) and incubated at 37°C for 24 h. Cell viability was evaluated with MTT (Promega Corporation, Madison, WI, USA). Briefly, 20 µl MTT was added to the cells, which were incubated in the dark for an additional 4 h at 37°C. The supernatant was then discarded and 100 µl DMSO (Sigma-Aldrich; Merck KGaA) was added to each well to dissolve the formazan product. The absorbance of the solution was measured at a 490-nm excitation and a 520-nm emission wavelength using a microplate reader (Bio-Rad Laboratories, Inc., Hercules, CA, USA).
C4-2/D cells were transiently transfected with shRNAs specific against MRP4 or green fluorescent protein (as a vector control) using Attractene Transfection Reagent (Qiagen GmbH, Hilden, Germany). C4-2/D shMRP4- and empty vector-trnsfected stable clones were selected with 2 µg/ml puromycin within 14 days after transfection, and then maintained in culture medium containing 2 µg/ml puromycin.
Cells were washed twice with PBS buffer and lysed in radioimunnoprecipitation assay lysis buffer (50 mM Tris-Cl pH 7.4, 150 mM NaCl, 0.5% sodium deoxycholate, 1% NP-40, 0.1% SDS, 1 mM EDTA, 100 mM NaF, 1 mM Na3VO4, 1 mM phenylmethylsulfonyl fluoride and 2 µg/ml aprotinin) on ice. Total protein (50 µg) was separated by 8% SDS-PAGE and transferred to polyvinylidene difluoride membranes. Membranes were blocked with 5% nonfat milk in TBS-Tween-20 (TBST; 10 mM Tris pH 7.4, 150 mM NaCl and 0.1% Tween-20) at room temperature for 2 h, and blots were probed with an anti-MRP4 antibody (dilution, 1:200; cat no. ab15598) or anti-GAPDH antibody (dilution, 1:200; cat no. ab181603; Abcam, Cambridge, MA, USA,) as a control for protein loading. Subsequent to washing with TBST, the membrane was incubated with a horseradish peroxidase-conjugated secondary antibody (dilution, 1:1,000; cat. no ab2116; Sigma-Aldrich; Merck KGaA,) for 2 h at room temperature. Following extensive washing with TBST, the presence of proteins was visualized by an enhanced chemiluminescence detection kit according to the manufacturer's protocol (GE Healthcare Life Sciences, Chalfont, UK).
C4-2/D and C4-2/S cells were incubated with 250 µl medium containing 40 nM DTX at 37°C for 0.5, 1, 2, 3, 4, 5, 6, 7, 8, 9 or 10 h. Following incubation, the medium at different time points was transferred into a fresh tube, diluted in 500 µl PBS and subjected to high-performance liquid chromatography (HPLC). In order to determine intracellular DTX concentrations, cells were treated with 0.25% trypsin (Invitrogen; Thermo Fisher Scientific, Inc.), washed six times with PBS and resuspended in 500 µl PBS. Cell samples were subsequently frozen in a refrigerator at −60°C for 1 h and then thawed in a water bath at 37°C for 5 min to lyze the cells. Following five repetitions of the frozen-and-thaw cycle, cell lysates were collected and subjected to HPLC. In addition, in order to observe the effect of androgen on intracellular DTX concentrations in CRPC cells, cells treated with 40 nM DTX were maintained at the aforementioned time points under one of the three following conditions: Medium with PBS; medium with 20 nM DHT; or medium with 20 nM DHT plus 50 nM BKL. Cell lysates were prepared as aforementioned.
HPLC was performed on a Waters SunFire C18 column (250×4.6 mm2; 5 µm; Waters Corporation, Milford, MA, USA). The mobile phase consisted of water: 0.043 mol/l ammonium acetate and acetonitrile (53:47). Flow rate was maintained at 1 ml/min with an injection volume of 20 µl. Effluents were monitored at a detection wavelength of 232 nm.
All data are presented as the mean ± standard deviation. Differences among multiple groups were determined using one-way analysis of variance followed by the least significant difference procedure for comparison of mean values. Student's t-tests were used to assess differences in DTX concentrations between drug-resistant and parental cells. P<0.05 was considered to indicate a statistically significant difference. All reported P-values were two-sided. Statistical analyses were performed using SPSS 19.0 software (IBM SPSS, Armonk, NY, USA).
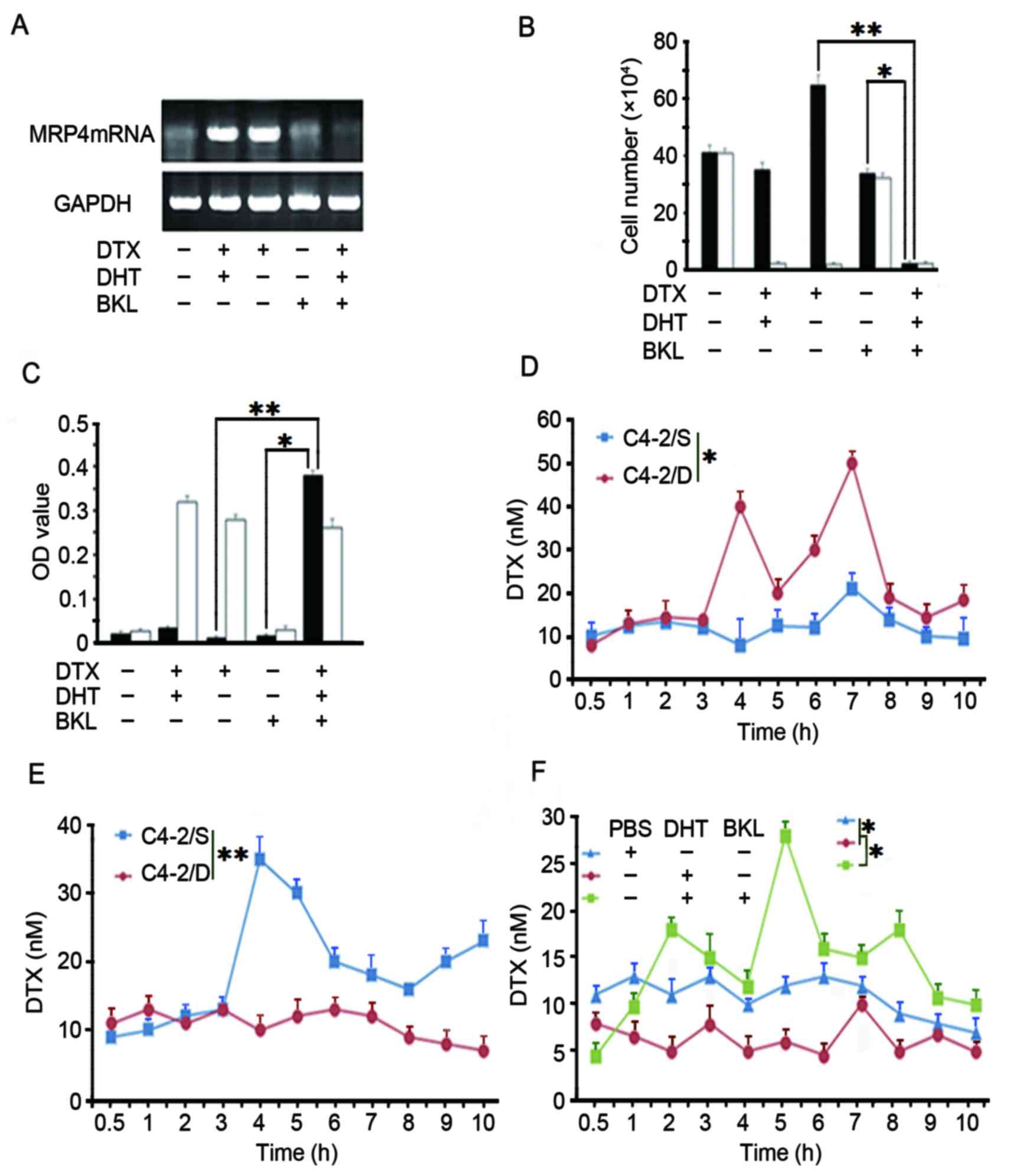
In order to determine the association between MRP4 expression and acquired DTX resistance, DTX-resistant C4-2 cells (C4-2/D) were first established from parental C4-2 (C4-2/S) cells by culturing C4-2 cells with DTX in a dose-escalation manner (3–40 nM). Following 90 days of selection, cells that survived the maximum concentration of DTX (40 nM) were used for subsequent analysis and referred to as C4-2/D cells. In order to test the effect of DTX on the proliferation of DTX-resistant and -sensitive cells, a clonogenic ability assay was performed for C4-2/D and C4-2/S cells following treatment with increasing concentrations of DTX for 8 h. The clonogenic ability of resistant cells was significantly increased compared with that of sensitive cells in response to DTX treatment (P<0.05). When DTX concentration was increased to 40 nM, there were almost no colonies formed by C4-2/S cells, while the number of colonies formed by C4-2/D cells was similar to that of the untreated cells (Fig. 1A and B). In order to test the toxicity of DTX in DTX-resistant and -sensitive cells, C4-2/D and C4-2/S cells were exposed to 40 nM DTX for 24 h, and cell apoptosis was analyzed by MTT assay. DTX at a concentration of 40 nM reduced cell viability in C4-2/S cells (P<0.05), but had little effect on C4-2/D cells (Fig. 1C).
MRP4 is a membrane pump involved in the efflux of chemotherapy drugs (22). In order to define the expression pattern of MRP4 in DTX-resistant and -sensitive prostate cancer cells, total RNA was isolated from C4-2/D and C4-2/S cells, and MRP4 mRNA levels were analyzed by semi-quantitative RT-PCR. As shown in Fig. 2A, MRP4 mRNA was highly expressed in C4-2/D cells, but was not detectable in C4-2/S cells. MRP4 protein expression was analyzed by western blotting in whole cell extracts of C4-2/D and C4-2/S cells. Similar to its mRNA expression, MRP4 protein was strongly expressed in C4-2/D cells (Fig. 2B). These results demonstrated that MRP4 was overexpressed in DTX-resistant cells at the mRNA and protein levels.
It was next tested whether overexpression of MRP4 leads to DTX resistance in C4-2/D cells. MRP4 protein expression was knocked down by MRP4 shRNA in C4-2/D cells (Fig. 2C), followed by treatment with DTX. As shown in Fig. 2D, inhibition of MRP4 expression by MRP4 shRNA re-sensitized C4-2/D cells to DTX treatment. These data indicated that MRP4 may be an important determinant of DTX resistance, and that inhibition of MRP4 expression reverses DTX resistance.
In our previous study, it was identified that the DTX-resistance time in CRPC patients with low testosterone levels was significantly delayed (19). In the present study, a test was performed to determine whether androgen leads to MRP4 overexpression in DTX-resistant cells. C4-2/D cells were treated with BKL or DHT, and the mRNA and protein levels of MRP4 were determined by semi-quantitative RT-PCR and immunoblotting, respectively. MRP4 mRNA levels were upregulated by DHT treatment, which was significantly prevented by the anti-androgen BKL in C4-2/D cells (P<0.05; Fig. 3A and B). Similarly, MRP4 protein levels were increased by DHT treatment, which was significantly abolished by BKL in C4-2/D cells (P<0.01; Fig. 3C and D). C4-2/D cells were then treated with different concentrations of DHT (0, 5, 10, 20 or 40 nM), and MRP4 mRNA expression was determined by semi-quantitative RT-PCR. The results revealed that DHT upregulated the mRNA expression of MRP4 in C4-2/D cells in a dose-dependent manner (P<0.05; Fig. 3E and F). The alteration to MRP4 mRNA expression reached a peak at 20 nM DHT; a dose of 40 nM DHT was not indicated as statistically more effective than 20 nM. To assess whether DHT-induced overexpression of MRP4 mRNA results from increased AR levels, the mRNA and protein levels of AR were examined in C4-2/D cells treated with the different DHT concentrations as mentioned previously. The results revealed that neither the mRNA (Fig. 4A) or protein (Fig. 4B) levels of AR were altered following treatment of C4-2/D cells with different DHT concentrations. These results demonstrated that MRP4 was upregulated by androgen and downregulated by anti-androgen treatment.
In order to examine whether BKL restores DTX sensitivity in C4-2/D cells, C4-2/D cells were treated with 40 nM DTX and 50 nM BKL in the presence or absence of 20 nM DHT. As shown in Fig. 5A, MRP4 protein level was significantly upregulated upon treatment of DTX alone or in combination with DHT, which was abolished by BKL. In addition, MTT assay revealed that BKL alone had little effect on the viability of C4-2/D cells in the absence of DHT and DTX, while the combination DTX and BKL reduced the viability of C4-2/D cells by ~60% in the presence of DHT (Fig. 5B). Similarly, the combination of BKL and DTX significantly induced apoptotic cell death in C4-2/D cells in the presence of DHT (Fig. 5C). Taken together, these results revealed that BKL restored DTX sensitivity in C4-2/D cells.
In order to clarify whether the BKL reversal of DTX resistance was caused by a decrease in MRP4 expression, intracellular and extracellular concentrations of DTX in C4-2/D cells following treatment with DTX in the presence or absence of DHT or in combination with BKL were determined. As shown in Fig. 5D, the cell culture supernatant concentration of DTX in C4-2/D cells was increased compared with that in C4-2/S cells. By contrast, the intracellular DTX concentration in C4-2/D cells was lower compared with that in C4-2/S cells (Fig. 5E). Notably, the intracellular DTX concentration in C4-2/D cells treated with DHT was lower than that in PBS-treated control cells. Furthermore, the intracellular DTX concentration in C4-2/D cells treated with DHT plus BKL increased compared with that in cells treated with only DHT or PBS (Fig. 5F). These data demonstrated that BKL increased the intracellular DTX concentration of DTX-resistant prostate cancer cells, indicating that BKL restores DTX sensitivity by reducing the expression of MRP4.
DTX-based therapy is the standard first-line chemotherapy in patients with metastatic CRPC. However, tumor progression eventually occurs due to the development of resistance to DTX treatment (27). In the present study, a DTX-resistant prostate cancer C4-2/D cell line was developed from parental androgen-independent C4-2 cells, and the expression level of MRP4, as well as the association between its expression and androgen, was investigated. It was revealed that MRP4 was highly expressed and regulated by androgen in C4-2/D cells. Notably, the downregulation of MRP4 by the androgen antagonist BKL re-sensitized C4-2/D cells to DTX treatment. The present findings indicated that overexpression of MRP4 contributes to acquired DTX resistance, and indicated that targeting MRP4 expression by anti-androgen treatment is a potential approach to reverse the sensitivity of DTX-resistant prostate cancer cells to DTX chemotherapy.
The present study indicated that overexpression of MRP4 is a novel mechanism of DTX resistance in CRPC. MRP4 mRNA and protein levels were significantly increased in C4-2/D cells compared with those in C4-2/S cells, and MRP4 expression levels in C4-2/D cells were positively associated with cell growth and negatively associated with cell apoptosis. Furthermore, following DTX treatment, the DTX concentration was lower in C4-2/D cells than in C4-2/S cells. By contrast, the extracellular DTX concentration increased in C4-2/D cells compared with that in C4-2/S cells. This indicated there is higher MRP4 expression in C4-2/D cells. Finally, the present results revealed that MRP4 expression levels were decreased by BKL, indicating that MRP4 is an androgen signaling-regulated gene. Accordingly, the decrease in MRP4 expression by BKL reversed the intracellular DTX concentration in C4-2/D cells and sensitized C4-2/D cells to DTX.
Another important question that arose from the present findings is how AR signaling regulates MRP4 expression. It has been reported that the binding of androgen to AR results in AR translocation into the nucleus, whereby AR indirectly binds the MRP4 promoter and promotes the transcription of the MRP4 gene (24). In addition, the non-AR signaling pathway also performs an important role in the regulation of MRP4 expression. Androgens may increase the levels of cyclic guanosine monophosphate, which has been implicated in inducing MRP4 expression (28). In addition, another study demonstrated that androgen induction of E-twenty six (ETS) translocation variant 1, which is a member of the ETS family of transcription factors, is associated with enhanced MRP4 gene expression in liver cancer cells (29). Similarly, in the present study, it was observed that androgen induced the expression of MRP4 in DTX-resistant prostate cancer cells. However, in contrast to previous studies (24,29), the present study observed that MRP4 expression exhibited a certain dose of DHT dependence under castration levels of testosterone (equivalent to ≤50 ng/dl of serum testosterone) (30). The effect of low levels of DHT on MRP4 expression indicates that androgen levels should be reduced as much as possible during DTX chemotherapy in order to reduce or delay the resistance of prostate cancer cells to DTX.
Importantly, the present observation of the re-sensitization of DTX-resistant cells to DTX treatment by anti-androgen treatment may have potential clinical implications. DTX chemotherapy in combination with anti-androgen therapy may achieve beneficial outcomes for patients with CRPC. It was considered that such increased activity of this combined treatment may result from several mechanisms. First, DTX resistance was associated with MRP4 overexpression, the mechanism of which is regulated by androgen signaling. Effective reduction of MRP4 expression and restored sensitivity towards DTX by anti-androgen therapy ultimately achieves the purpose of delaying the resistance to DTX. In addition, one of the important functions of microtubules is the transport of ARs. DTX can impair microtubule function and lead to decreased AR nuclear translocation (31). However, AR nuclear translocation is significantly enhanced following long-term DTX chemotherapy or the occurrence of resistance to DTX in prostate cancer (3,32). Therefore, DTX-induced AR signaling changes may be treated with anti-androgen therapy, and DTX combined with anti-androgen therapy may have a synergistic effect. Finally, prostaglandin E2 (PGE2) performs an important role in the angiogenesis, invasion and metastasis of tumor cells (33). However, PGE2 secretion by prostate cancer cells requires the involvement of MRP4 (34,35). Thus, the suppression of MRP4 expression by blocking androgens may reduce PGE2 secretion.
In summary, DTX may induce MRP4 expression, and DTX resistance may be associated with the abnormal expression of MRP4 in prostate cancer cells. MRP4 is an androgen responsive- protein whose expression is upregulated by androgen stimulation, but downregulated by anti-androgen treatment. To the best of our knowledge, the present study is the first to propose that DTX chemotherapy may be combined with targeting MRP4 expression to reduce androgen levels, or combined with an anti-androgen approach, which may help delaying or reversing DTX-resistant prostate cancer cells.
The present study was supported by the Hubei Province Health and Family Planning Scientific Research Project of China (grant no., WJ2015MB220). The authors would like to thank Dr Xi Zhou for his comments on the manuscript (Hubei University of Medicine, Shiyan, Hubei, China).
|
Caffo O, De Giorgi U, Fratino L, Alesini D, Zagonel V, Facchini G, Gasparro D, Ortega C, Tucci M, Verderame F, et al: Clinical outcomes of castration-resistant prostate cancer treatments administered as third or fourth line following failure of docetaxel and other second-line treatment: Results of an italian multicentre study. Eur Urol. 68:147–153. 2015. View Article : Google Scholar : PubMed/NCBI | |
|
Ramaswamy B and Puhalla S: Docetaxel: A tubulin-stabilizing agent approved for the management of several solid tumors. Drugs Today (Barc). 42:265–279. 2006. View Article : Google Scholar : PubMed/NCBI | |
|
Madan RA, Pal SK, Sartor O and Dahut WL: Overcoming chemotherapy resistance in prostate cancer. Clin Cancer Res. 17:3892–3902. 2011. View Article : Google Scholar : PubMed/NCBI | |
|
de Bono JS, Oudard S, Ozguroglu M, Hansen S, Machiels JP, Kocak I, Gravis G, Bodrogi I, Mackenzie MJ, Shen L, et al: Prednisone plus cabazitaxel or mitoxantrone for metastatic castration-resistant prostate cancer progressing after docetaxel treatment: A randomised open-label trial. Lancet. 376:1147–1154. 2010. View Article : Google Scholar : PubMed/NCBI | |
|
Ryan CJ, Smith MR, Fizazi K, Saad F, Mulders PF, Sternberg CN, Miller K, Logothetis CJ, Shore ND, Small EJ, et al: Abiraterone acetate plus prednisone versus placebo plus prednisone in chemotherapy-naive men with metastatic castration-resistant prostate cancer (COU-AA-302): Final overall survival analysis of a randomised, double-blind, placebo-controlled phase 3 study. Lancet Oncol. 16:152–160. 2015. View Article : Google Scholar : PubMed/NCBI | |
|
Loriot Y, Miller K, Sternberg CN, Fizazi K, De Bono JS, Chowdhury S, Higano CS, Noonberg S, Holmstrom S, Mansbach H, et al: Effect of enzalutamide on health-related quality of life, pain, and skeletal-related events in asymptomatic and minimally symptomatic, chemotherapy-naive patients with metastatic castration-resistant prostate cancer (PREVAIL): Results from a randomised, phase 3 trial. Lancet Oncol. 16:509–521. 2015. View Article : Google Scholar : PubMed/NCBI | |
|
Kantoff PW, Higano CS, Shore ND, Berger ER, Small EJ, Penson DF, Redfern CH, Ferrari AC, Dreicer R, Sims RB, et al: Sipuleucel-T immunotherapy for castration-resistant prostate cancer. N Engl J Med. 363:411–422. 2010. View Article : Google Scholar : PubMed/NCBI | |
|
Parker C, Nilsson S, Heinrich D, Helle SI, O'Sullivan JM, Fosså SD, Chodacki A, Wiechno P, Logue J, Seke M, et al: Alpha emitter radium-223 and survival in metastatic prostate cancer. N Engl J Med. 369:213–223. 2013. View Article : Google Scholar : PubMed/NCBI | |
|
Kunisawa S, Tange C and Shimozuma K: Realities in cost-effectiveness analyses: A study of castration-resistant prostate cancer patients using a medical claims database. Springerplus. 4:6242015. View Article : Google Scholar : PubMed/NCBI | |
|
Zhu Y, Liu C, Armstrong C, Lou W, Sandher A and Gao AC: Antiandrogens Inhibit ABCB1 Efflux and ATPase activity and reverse docetaxel resistance in advanced prostate cancer. Clin Cancer Res. 21:4133–4142. 2015. View Article : Google Scholar : PubMed/NCBI | |
|
Hour TC, Chung SD, Kang WY, Lin YC, Chuang SJ, Huang AM, Wu WJ, Huang SP, Huang CY and Pu YS: EGFR mediates docetaxel resistance in human castration-resistant prostate cancer through the Akt-dependent expression of ABCB1 (MDR1). Arch Toxicol. 89:591–605. 2015. View Article : Google Scholar : PubMed/NCBI | |
|
Zheng WE, Chen H, Yuan SF, Wu LL, Zhang W, Sun HY and Chen WJ: Overexpression of βIII-tubulin and survivin associated with drug resistance to docetaxel-based chemotherapy in advanced gastric cancer. J BUON. 17:284–290. 2012.PubMed/NCBI | |
|
Li W, Zhai B, Zhi H, Li Y, Jia L, Ding C, Zhang B and You W: Association of ABCB1, β tubulin I, and III with multidrug resistance of MCF7/DOC subline from breast cancer cell line MCF7. Tumour Biol. 35:8883–8891. 2014. View Article : Google Scholar : PubMed/NCBI | |
|
Hara T, Ushio K, Nishiwaki M, Kouno J, Araki H, Hikichi Y, Hattori M, Imai Y and Yamaoka M: A mutation in beta-tubulin and a sustained dependence on androgen receptor signalling in a newly established docetaxel-resistant prostate cancer cell line. Cell Biol Int. 34:177–184. 2010. View Article : Google Scholar : PubMed/NCBI | |
|
Tamaki H, Harashima N, Hiraki M, Arichi N, Nishimura N, Shiina H, Naora K and Harada M: Bcl-2 family inhibition sensitizes human prostate cancer cells to docetaxel and promotes unexpected apoptosis under caspase-9 inhibition. Oncotarget. 5:11399–11412. 2014. View Article : Google Scholar : PubMed/NCBI | |
|
Arai T, Miyoshi Y, Kim SJ, Akazawa K, Maruyama N, Taguchi T, Tamaki Y and Noguchi S: Association of GSTP1 expression with resistance to docetaxel and paclitaxel in human breast cancers. Eur J Surg Oncol. 34:734–738. 2008. View Article : Google Scholar : PubMed/NCBI | |
|
Hendrikx JJ, Lagas JS, Song JY, Rosing H, Schellens JH, Beijnen JH, Rottenberg S and Schinkel AH: Ritonavir inhibits intratumoral docetaxel metabolism and enhances docetaxel antitumor activity in an immunocompetent mouse breast cancer model. Int J Cancer. 138:758–769. 2016. View Article : Google Scholar : PubMed/NCBI | |
|
Kelly WK, Halabi S, Carducci M, George D, Mahoney JF, Stadler WM, Morris M, Kantoff P, Monk JP, Kaplan E, et al: Randomized, double-blind, placebo-controlled phase III trial comparing docetaxel and prednisone with or without bevacizumab in men with metastatic castration-resistant prostate cancer: CALGB 90401. J Clin Oncol. 30:1534–1540. 2012. View Article : Google Scholar : PubMed/NCBI | |
|
Keppler D: Multidrug resistance proteins (MRPs, ABCCs): Importance for pathophysiology and drug therapy. Handb Exp Pharmacol. 1–323. 2011. | |
|
Oprea-Lager DE, Bijnsdorp IV, VAN Moorselaar RJ, VAN DEN Eertwegh AJ, Hoekstra OS and Geldof AA: ABCC4 Decreases docetaxel and not cabazitaxel efficacy in prostate cancer cells in vitro. Anticancer Res. 33:387–391. 2013.PubMed/NCBI | |
|
Savaraj N, Wu C, Wangpaichitr M, Kuo MT, Lampidis T, Robles C, Furst AJ and Feun L: Overexpression of mutated MRP4 in cisplatin resistant small cell lung cancer cell line: Collateral sensitivity to azidothymidine. Int J Oncol. 23:173–179. 2003.PubMed/NCBI | |
|
Russel FG, Koenderink JB and Masereeuw R: Multidrug resistance protein 4 (MRP4/ABCC4): A versatile efflux transporter for drugs and signalling molecules. Trends Pharmacol Sci. 29:200–207. 2008. View Article : Google Scholar : PubMed/NCBI | |
|
Zhang YH, Wu Q, Xiao XY, Li DW and Wang XP: Silencing MRP4 by small interfering RNA reverses acquired DDP resistance of gastric cancer cell. Cancer Lett. 291:76–82. 2010. View Article : Google Scholar : PubMed/NCBI | |
|
Cai C, Omwancha J, Hsieh CL and Shemshedini L: Androgen induces expression of the multidrug resistance protein gene MRP4 in prostate cancer cells. Prostate Cancer Prostatic Dis. 10:39–45. 2007. View Article : Google Scholar : PubMed/NCBI | |
|
Ho LL, Kench JG, Handelsman DJ, Scheffer GL, Stricker PD, Grygiel JG, Sutherland RL, Henshall SM, Allen JD and Horvath LG: Androgen regulation of multidrug resistance-associated protein 4 (MRP4/ABCC4) in prostate cancer. Prostate. 68:1421–1429. 2008. View Article : Google Scholar : PubMed/NCBI | |
|
Li YF, Zhang SF, Zhang TT, Li L, Gan W, Jia HT, Xie S, Ji HH and He DL: Intermittent tri-weekly docetaxel plus bicalutamide in patients with castration-resistant prostate cancer: A single-arm prospective study using a historical control for comparison. Asian J Androl. 15:773–779. 2013. View Article : Google Scholar : PubMed/NCBI | |
|
Lattanzio L, Tonissi F, Monteverde M, Milano G, Merlano MC and Lo Nigro C: Differential molecular mechanism of docetaxel-octreotide combined treatment according to the docetaxel-resistance status in PC3 prostate cancer cells. Anticancer Drugs. 24:120–130. 2013. View Article : Google Scholar : PubMed/NCBI | |
|
Sampath J, Adachi M, Hatse S, Naesens L, Balzarini J, Flatley RM, Matherly LH and Schuetz JD: Role of MRP4 and MRP5 in biology and chemotherapy. AAPS PharmSci. 4:E142002. View Article : Google Scholar : PubMed/NCBI | |
|
Lasagna N, Fantappiè O, Solazzo M, Morbidelli L, Marchetti S, Cipriani G, Ziche M and Mazzanti R: Hepatocyte growth factor and inducible nitric oxide synthase are involved in multidrug resistance-induced angiogenesis in hepatocellular carcinoma cell lines. Cancer Res. 66:2673–2682. 2006. View Article : Google Scholar : PubMed/NCBI | |
|
Moul JW and Dreicer R: Focusing on testosterone. Urology. 78 5 Suppl:S476–S477. 2011. View Article : Google Scholar : PubMed/NCBI | |
|
Zhang G, Liu X, Li J, Ledet E, Alvarez X, Qi Y, Fu X, Sartor O, Dong Y and Zhang H: Androgen receptor splice variants circumvent AR blockade by microtubule-targeting agents. Oncotarget. 6:23358–23371. 2015. View Article : Google Scholar : PubMed/NCBI | |
|
Thadani-Mulero M, Portella L, Sun S, Sung M, Matov A, Vessella RL, Corey E, Nanus DM, Plymate SR and Giannakakou P: Androgen receptor splice variants determine taxane sensitivity in prostate cancer. Cancer Res. 74:2270–2282. 2014. View Article : Google Scholar : PubMed/NCBI | |
|
Jain S, Chakraborty G, Raja R, Kale S and Kundu GC: Prostaglandin E2 regulates tumor angiogenesis in prostate cancer. Cancer Res. 68:7750–7759. 2008. View Article : Google Scholar : PubMed/NCBI | |
|
Madrigal-Martinez A, Cazaña FJ and Fernández-Martínez yA: Role of intracellular prostaglandin E2 in cancer-related phenotypes in PC3 cells. Int J Biochem Cell Biol. 59:52–61. 2015. View Article : Google Scholar : PubMed/NCBI | |
|
Terada N, Inoue T, Kamba T and Ogawa O: Novel treatment for prostate cancer targeting prostaglandins. Nihon Rinsho. 72:2141–2146. 2014.(In Japanese). PubMed/NCBI |