Spandidos Publications Logo
  • About
    • About Spandidos
    • Aims and Scopes
    • Abstracting and Indexing
    • Editorial Policies
    • Reprints and Permissions
    • Job Opportunities
    • Terms and Conditions
    • Contact
  • Journals
    • All Journals
    • Oncology Letters
      • Oncology Letters
      • Information for Authors
      • Editorial Policies
      • Editorial Board
      • Aims and Scope
      • Abstracting and Indexing
      • Bibliographic Information
      • Archive
    • International Journal of Oncology
      • International Journal of Oncology
      • Information for Authors
      • Editorial Policies
      • Editorial Board
      • Aims and Scope
      • Abstracting and Indexing
      • Bibliographic Information
      • Archive
    • Molecular and Clinical Oncology
      • Molecular and Clinical Oncology
      • Information for Authors
      • Editorial Policies
      • Editorial Board
      • Aims and Scope
      • Abstracting and Indexing
      • Bibliographic Information
      • Archive
    • Experimental and Therapeutic Medicine
      • Experimental and Therapeutic Medicine
      • Information for Authors
      • Editorial Policies
      • Editorial Board
      • Aims and Scope
      • Abstracting and Indexing
      • Bibliographic Information
      • Archive
    • International Journal of Molecular Medicine
      • International Journal of Molecular Medicine
      • Information for Authors
      • Editorial Policies
      • Editorial Board
      • Aims and Scope
      • Abstracting and Indexing
      • Bibliographic Information
      • Archive
    • Biomedical Reports
      • Biomedical Reports
      • Information for Authors
      • Editorial Policies
      • Editorial Board
      • Aims and Scope
      • Abstracting and Indexing
      • Bibliographic Information
      • Archive
    • Oncology Reports
      • Oncology Reports
      • Information for Authors
      • Editorial Policies
      • Editorial Board
      • Aims and Scope
      • Abstracting and Indexing
      • Bibliographic Information
      • Archive
    • Molecular Medicine Reports
      • Molecular Medicine Reports
      • Information for Authors
      • Editorial Policies
      • Editorial Board
      • Aims and Scope
      • Abstracting and Indexing
      • Bibliographic Information
      • Archive
    • World Academy of Sciences Journal
      • World Academy of Sciences Journal
      • Information for Authors
      • Editorial Policies
      • Editorial Board
      • Aims and Scope
      • Abstracting and Indexing
      • Bibliographic Information
      • Archive
    • International Journal of Functional Nutrition
      • International Journal of Functional Nutrition
      • Information for Authors
      • Editorial Policies
      • Editorial Board
      • Aims and Scope
      • Abstracting and Indexing
      • Bibliographic Information
      • Archive
    • International Journal of Epigenetics
      • International Journal of Epigenetics
      • Information for Authors
      • Editorial Policies
      • Editorial Board
      • Aims and Scope
      • Abstracting and Indexing
      • Bibliographic Information
      • Archive
    • Medicine International
      • Medicine International
      • Information for Authors
      • Editorial Policies
      • Editorial Board
      • Aims and Scope
      • Abstracting and Indexing
      • Bibliographic Information
      • Archive
  • Articles
  • Information
    • Information for Authors
    • Information for Reviewers
    • Information for Librarians
    • Information for Advertisers
    • Conferences
  • Language Editing
Spandidos Publications Logo
  • About
    • About Spandidos
    • Aims and Scopes
    • Abstracting and Indexing
    • Editorial Policies
    • Reprints and Permissions
    • Job Opportunities
    • Terms and Conditions
    • Contact
  • Journals
    • All Journals
    • Biomedical Reports
      • Information for Authors
      • Editorial Policies
      • Editorial Board
      • Aims and Scope
      • Abstracting and Indexing
      • Bibliographic Information
      • Archive
    • Experimental and Therapeutic Medicine
      • Information for Authors
      • Editorial Policies
      • Editorial Board
      • Aims and Scope
      • Abstracting and Indexing
      • Bibliographic Information
      • Archive
    • International Journal of Epigenetics
      • Information for Authors
      • Editorial Policies
      • Editorial Board
      • Aims and Scope
      • Abstracting and Indexing
      • Bibliographic Information
      • Archive
    • International Journal of Functional Nutrition
      • Information for Authors
      • Editorial Policies
      • Editorial Board
      • Aims and Scope
      • Abstracting and Indexing
      • Bibliographic Information
      • Archive
    • International Journal of Molecular Medicine
      • Information for Authors
      • Editorial Policies
      • Editorial Board
      • Aims and Scope
      • Abstracting and Indexing
      • Bibliographic Information
      • Archive
    • International Journal of Oncology
      • Information for Authors
      • Editorial Policies
      • Editorial Board
      • Aims and Scope
      • Abstracting and Indexing
      • Bibliographic Information
      • Archive
    • Medicine International
      • Information for Authors
      • Editorial Policies
      • Editorial Board
      • Aims and Scope
      • Abstracting and Indexing
      • Bibliographic Information
      • Archive
    • Molecular and Clinical Oncology
      • Information for Authors
      • Editorial Policies
      • Editorial Board
      • Aims and Scope
      • Abstracting and Indexing
      • Bibliographic Information
      • Archive
    • Molecular Medicine Reports
      • Information for Authors
      • Editorial Policies
      • Editorial Board
      • Aims and Scope
      • Abstracting and Indexing
      • Bibliographic Information
      • Archive
    • Oncology Letters
      • Information for Authors
      • Editorial Policies
      • Editorial Board
      • Aims and Scope
      • Abstracting and Indexing
      • Bibliographic Information
      • Archive
    • Oncology Reports
      • Information for Authors
      • Editorial Policies
      • Editorial Board
      • Aims and Scope
      • Abstracting and Indexing
      • Bibliographic Information
      • Archive
    • World Academy of Sciences Journal
      • Information for Authors
      • Editorial Policies
      • Editorial Board
      • Aims and Scope
      • Abstracting and Indexing
      • Bibliographic Information
      • Archive
  • Articles
  • Information
    • For Authors
    • For Reviewers
    • For Librarians
    • For Advertisers
    • Conferences
  • Language Editing
Login Register Submit
  • This site uses cookies
  • You can change your cookie settings at any time by following the instructions in our Cookie Policy. To find out more, you may read our Privacy Policy.

    I agree
Search articles by DOI, keyword, author or affiliation
Search
Advanced Search
presentation
Oncology Letters
Join Editorial Board Propose a Special Issue
Print ISSN: 1792-1074 Online ISSN: 1792-1082
Journal Cover
December-2017 Volume 14 Issue 6

Full Size Image

Sign up for eToc alerts
Recommend to Library

Journals

International Journal of Molecular Medicine

International Journal of Molecular Medicine

International Journal of Molecular Medicine is an international journal devoted to molecular mechanisms of human disease.

International Journal of Oncology

International Journal of Oncology

International Journal of Oncology is an international journal devoted to oncology research and cancer treatment.

Molecular Medicine Reports

Molecular Medicine Reports

Covers molecular medicine topics such as pharmacology, pathology, genetics, neuroscience, infectious diseases, molecular cardiology, and molecular surgery.

Oncology Reports

Oncology Reports

Oncology Reports is an international journal devoted to fundamental and applied research in Oncology.

Experimental and Therapeutic Medicine

Experimental and Therapeutic Medicine

Experimental and Therapeutic Medicine is an international journal devoted to laboratory and clinical medicine.

Oncology Letters

Oncology Letters

Oncology Letters is an international journal devoted to Experimental and Clinical Oncology.

Biomedical Reports

Biomedical Reports

Explores a wide range of biological and medical fields, including pharmacology, genetics, microbiology, neuroscience, and molecular cardiology.

Molecular and Clinical Oncology

Molecular and Clinical Oncology

International journal addressing all aspects of oncology research, from tumorigenesis and oncogenes to chemotherapy and metastasis.

World Academy of Sciences Journal

World Academy of Sciences Journal

Multidisciplinary open-access journal spanning biochemistry, genetics, neuroscience, environmental health, and synthetic biology.

International Journal of Functional Nutrition

International Journal of Functional Nutrition

Open-access journal combining biochemistry, pharmacology, immunology, and genetics to advance health through functional nutrition.

International Journal of Epigenetics

International Journal of Epigenetics

Publishes open-access research on using epigenetics to advance understanding and treatment of human disease.

Medicine International

Medicine International

An International Open Access Journal Devoted to General Medicine.

Journal Cover
December-2017 Volume 14 Issue 6

Full Size Image

Sign up for eToc alerts
Recommend to Library

  • Article
  • Citations
    • Cite This Article
    • Download Citation
    • Create Citation Alert
    • Remove Citation Alert
    • Cited By
  • Similar Articles
    • Related Articles (in Spandidos Publications)
    • Similar Articles (Google Scholar)
    • Similar Articles (PubMed)
  • Download PDF
  • Download XML
  • View XML
Article Open Access

MicroRNA‑139 targets fibronectin 1 to inhibit papillary thyroid carcinoma progression

Retraction in: /10.3892/ol.2022.13357
  • Authors:
    • Ying Ye
    • Juhua Zhuang
    • Guoyu Wang
    • Saifei He
    • Jing Ni
    • Wei Xia
  • View Affiliations / Copyright

    Affiliations: Department of Nuclear Medicine, The Seventh People's Hospital of Shanghai University of Traditional Chinese Medicine, Shanghai 200137, P.R. China
    Copyright: © Ye et al. This is an open access article distributed under the terms of Creative Commons Attribution License.
  • Pages: 7799-7806
    |
    Published online on: October 17, 2017
       https://doi.org/10.3892/ol.2017.7201
  • Expand metrics +
Metrics: Total Views: 0 (Spandidos Publications: | PMC Statistics: )
Metrics: Total PDF Downloads: 0 (Spandidos Publications: | PMC Statistics: )
Cited By (CrossRef): 0 citations Loading Articles...

This article is mentioned in:



Abstract

Thyroid cancer is the most common tumour of the endocrine system, and its incidence rate has markedly increased over the past several decades. Aberrantly expressed microRNAs (miRNAs) are reportedly involved in the formation and progression of papillary thyroid carcinoma (PTC) by regulating their target genes. Thus, miRNAs may be potential molecular biomarkers for the prediction and prognosis of PTC, and also as novel therapeutic targets for patients with PTC. miR‑139 has recently been reported to be aberrantly expressed in several types of cancer. However, the expression levels, biological functions and the associated molecular mechanism of miR‑139 in PTC have not been clearly elucidated. The results of the present study revealed that miR‑139 expression was downregulated in PTC tissues and cell lines when compared with adjacent normal tissues and normal human thyroid cells, respectively. The restoration of miR‑139 expression suppressed cellular proliferation and invasion in PTC in vitro. In addition, fibronectin 1 (FN1) was identified as a direct target of miR‑139 in PTC. Furthermore, FN1 was highly expressed in PTC tissues and negatively associated with miR‑139 expression. Moreover, the tumour‑suppressive effects of miR‑139 overexpression on PTC cells were ameliorated by ectopic FN1 expression. To the best of our knowledge, the present study is the first to demonstrate that miR‑139 may serve as a tumour suppressor and serve important roles in inhibiting tumourigenesis by targeting FN1 in PTC cells.

Introduction

Thyroid cancer is the most common tumour of the endocrine system, and its incidence rate has dramatically increased over the past several decades (1). Roughly 300,000 new cases with a median age at diagnosis of 50 years and nearly 40,000 deaths are estimated to occur each year worldwide (2). Depending on pathological type, thyroid cancer can be classified into four types: papillary, follicular, medullary and anaplastic thyroid cancer (3). Papillary thyroid carcinoma (PTC) is the most common type of thyroid cancer, accounting for approximately 90% of all thyroid cancer cases (1). Majority of PTC patients have a good prognosis after surgical resection in combination with radioiodine and levothyroxine treatment (4). However, PTC patients with large primary tumour, extrathyroidal invasion, lymph node metastasis, advanced tumour-node-metastasis stage or recurrences typically have a poor prognosis (5). Therefore, the molecular mechanisms underlying the formation and progression of PTC must be elucidated to improve the diagnosis, therapy and prevention of this disease.

MicroRNAs (miRNAs) belong to a large family of endogenous, single-strand and short non-coding RNAs with a length of approximately 22 nucleotides (6). MiRNAs negatively regulate gene expression through imperfect base pairing with the 3′-untranslated regions (3′-UTRs) of their target messenger RNA (mRNA) and result in mRNA destabilisation and/or translational inhibition (7). MiRNAs have been implicated in various biological processes, such as cell growth, cell cycle regulation, differentiation, apoptosis, development and metastasis (8,9). Dysregulated miRNAs have been observed in various types of human cancers, such as miR-126 in thyroid cancer (10), miR-122 in gastric cancer (11), miR-660 in breast cancer (12) and miR-335 in bladder cancer (13). Thus, miRNAs may function as important regulators in tumourigenesis and tumour development (14,15). MiRNAs can function as either tumour suppressors or oncogenes in different human cancers depending on the characteristics of their target genes (16). Therefore, miRNAs may serve as therapeutic targets for cancer treatments (17).

MiR-139 has been recently reported to be aberrantly expressed in several types of cancer (18–21). However, the expression levels, biological functions and associated molecular mechanism of miR-139 in PTC have not been clearly elucidated. In the present study, we measured miR-139 expression in PTC tissues and cell lines. We also investigated the regulatory roles of miR-139 in PTC cells. Moreover, we explored the underlying molecular mechanism of its actions in PTC cells.

Materials and methods

Tissue samples and cell lines

This study was approved by the Medical Ethics Committee of The Seventh People's Hospital of Shanghai University of Traditional Chinese Medicine. All patients included in this research were required to offer written informed consent. Forty-three paired PTC tissues and adjacent normal tissues were obtained from patients (age range, 35–67 years; median age, 48; eighteen males and twenty-five females) who underwent surgical resection in The Seventh People's Hospital of Shanghai University of Traditional Chinese Medicine between February 2014 and December 2015. All tissue samples were snap-frozen in liquid nitrogen immediately after surgery and stored at −80°C until RNA extraction.

The human PTC cell lines (TPC-1, HTH83, and BCPAP) were acquired from Cell Bank of the Chinese Academy of Sciences (Shanghai, China). Normal human thyroid cell line (Nthy-ori 3–1) was obtained from European Collection of Authenticated Cell Cultures (ECACC; Salisbury, UK). All of the cell lines were grown in Dulbecco's modified Eagle's medium (DMEM; Gibco, Grand Island, NY) supplemented with 10% fetal bovine serum (FBS; Gibco, Grand Island, NY), 100 units of penicillin/ml and 100 ng of streptomycin/ml (Gibco, Grand Island, NY) at 37°C in humidified air with 5% CO2.

Transfection assay

MiR-139 mimics and corresponding miRNA negative control (miR-NC) were chemically synthesized and purified by Guangzhou RiboBio Co., Ltd (Guangzhou, China). Overexpression FN1 plasmid (pcDNA3.1-FN1) and blank vector (pcDNA3.1) were obtained from GeneCopoeia (Guangzhou, China). Cells were seeded into 6-well plates at a density of 8×105 cells per well and maintained in DMEM medium without antibiotics. When the cell density reached 60–70%, transfection was performed using Lipofectamine 2000 (Invitrogen, Carlsbad, CA, USA) according to the manufacturer's protocol. Tranfected cells were incubated at 37°C with 5% CO2 for 6 h and the medium was replaced by DMEM with 10% FBS.

RNA preparation and reverse transcription-quantitative polymerase chain reaction (RT-qPCR)

According to the manufacturer's instructions, total RNA was isolated from the tissue specimens or cells using TRIzol (Invitrogen, Carlsbad, CA, USA) and stored at −80°C. To determine miR-139 expression levels, cDNA was generated by reverse transcription using a TaqMan MicroRNA Reverse Transcription Kit (Applied Biosystems, Carlsbad, CA, USA). Quantification PCR (qPCR) was performed with TaqMan MicroRNA PCR Kit (Applied Biosystems, Carlsbad, CA, USA) on an ABI Prism 7900 Sequence Detection System (Applied Biosystems, Carlsbad, CA, USA). To quantify FN1 mRNA expression, cDNA was synthesized with PrimeScript RT Reagent kit (Takara Biotechnology Co., Ltd., Dalian, China) and qPCR was conducted with SYBR Premix Ex Taq™ (Takara Biotechnology Co., Ltd., Dalian, China). U6 and GAPDH were used to normalize the level of miR-139 and FN1 mRNA expression, respectively. The data were analyzed using the 2−ΔΔCq method (22). The primers used were as followed: miR-139: 5′-GCTCTACAGTGCACGTGTC-3′, 5′-GTGCAGGGTCCGAGGT-3′. U6: 5′-CTCGCTTCGGCAGCACA-3′, 5′-AACGCTTCACGAATTTGCGT-3′. FN1: 5′-CAGTGGGAGACCTCGAGAAG-3′, 5′-TCCCTCGGAACATCAGAAAC-3′. GAPDH: 5′-GCTGGCGCTGAGTACGTCGTGGAGT-3′, 5′-CACAGTCTTCTGGGTGGCAGTGATGG-3′.

Cell Counting kit-8 (CCK-8) assay

Cells were seeded into 96-well plates at 3×103 cells per well. After incubation overnight, cell transfection was performed and then incubated at 37°C in humidified air with 5% CO2. Cell proliferation was examined at 0, 24, 48, and 72 h after transfection. Briefly, 10 µl of CCK-8 reagent (Dojindo, Kumamoto, Japan) was added into each well and incubated at 37°C for another 2 h. Finally, the optical density (OD) was detected at a wavelength of 450 nm using the ELISA plate reader (Model 550; Bio-Rad Laboratories, Hercules, CA, USA). At least three independent experiments were performed.

Transwell invasion assay

Transwell invasion assay was performed to assess cell invasion capacity by using Matrigel-coated Transwell chambers (Millipore, Billerica, MA, USA). A total of 1×105 transfected cells in 100 µl of FBS-free DMEM medium were placed in the upper chambers. DMEM with 10% FBS was added into the lower chamber as chemoattractant. After 24 h of incubation, the upper surface of the membrane was wiped with a cotton tip. Subsequently, invasive cells were fixed with methanol, stained with 0.5% crystal violet, washed with PBS and photographed under an inverted microscope at 200× magnification (X71; Olympus, Tokyo, Japan). The number of invasive cells was counted at five randomly selected fields.

Bioinformatics analysis

To predict the potential targets of miR-139, bioinformatics analysis was performed with TargetScan (http://www.targetscan.org) and miRanda (http://www.microrna.org/microrna/getExprForm.do).

Luciferase reporter assay

The pMIR-FN1-3′-UTR-wild-type (Wt) and pMIR-FN1-3′-UTR-mutant (Mut) containing the putative binding site of miR-139 were synthesized and confirmed by GenePharma, Co., Ltd. (Shanghai, China). Cells were seeded in 24-well plates and cultured until the cell density reached 80–90% confluence. Subsequently, cells were transfected with either the pMIR-FN1-3′-UTR-Wt or the pMIR-FN1-3′-UTR-Mut reporter vector, together with miR-139 mimics or miR-NC using Lipofectamine 2000. After incubation 48 h, the activities of firefly and Renilla luciferases were determined in transfected cells using the dual-luciferase reporter assay system (Promega, Madison, WI) according to the manufacturer's recommendations. Renilla-luciferase activity was assayed for normalization.

Western blot analysis

Total protein was isolated form tissue samples or cells with RIPA lysis buffer (Beyotime Biotechnology, Jiangsu, China) containing 1% protease inhibitors (Pierce, Rockford, IL, USA). The concentration of total protein was examined by Bradford assay (Biorad Laboratories, Hercules, CA, USA). Equal amounts of protein samples (about 30 µg) were resolved by 10% sodium dodecyl sulfate-polyacrylamide gel electrophoresis and transferred to PVDF membrane (Millipore, Billerica, MA, USA). After blocking with 5% non-fat milk in Tris Buffered saline with Tween (TBST), the membranes were incubated with primary antibodies overnight at 4°C. The primary antibodies used in this study include rabbit anti-human polyclonal FN1 (15613–1-AP; 1:200 dilution; Proteintech, USA) and mouse anti-human monoclonal GAPDH antibody (sc-47724; 1:1,000 dilution; Santa Cruz Biotechnology, CA, USA). The membranes were then washed with TBST and incubated with corresponding HRP-conjugated secondary antibodies (sc-2204 and sc-2005; 1:5,000 dilution; Santa Cruz Biotechnology, Santa Cruz, CA, USA) at room temperature for 2 h. Band signals were visualized using an enhanced chemiluminescence kit (Pierce, Minneapolis, MN, USA), and analyzed with Quantity One software version 4.6.2 (Bio-Rad Laboratories, Hercules, CA, USA). GAPDH was used as an internal control.

Statistical analysis

The statistical analyses were performed using the SPSS 17.0 software (SPSS, Inc., Chicago, IL, USA). All data were presented as mean ± SEM, and differences between groups were analyzed using two-tailed student's t-test or a one-way ANOVA. P<0.05 was considered to indicate a statistically significant difference.

Results

MiR-139 is frequently down-regulated in PTC tissues and cell lines

RT-qPCR was performed in 43 pairs of PTC tissues and adjacent normal tissues to determine miR-139 expression levels in PTC. Results showed that miR-139 was down-regulated in PTC tissues compared with adjacent normal tissues (Fig. 1A, P<0.05). MiR-139 expression was further detected in PTC cell lines (TPC-1, HTH83 and BCPAP) and normal human thyroid cell line (Nthy-ori 3-1) through RT-qPCR. The expression level of miR-139 was significantly reduced in the PTC cell lines compared with Nthy-ori 3-1 (Fig. 1B, P<0.05). These results suggest that low miR-139 levels correlate with PTC development.

Figure 1.

MiR-139 expression is down-regulated in PTC tissues and cell lines. (A) The relative expression of miR-139 in 43 pairs of PTC tissues and adjacent normal tissues was measured by RT-qPCR. (B) MiR-139 expression is detected in PTC cell lines (TPC-1, HTH83 and BCPAP) and normal human thyroid cell line (Nthy-ori 3-1) by using RT-qPCR. *P<0.05 compared with respective control.

MiR-139 overexpression inhibits the proliferation and invasion of PTC cells

We up-regulated miR-139 expression in TPC-1 and HTH83 cells through miR-139 mimics transfection to determine the functional roles of miR-139 in PTC. RT-qPCR analysis demonstrated that miR-139 evidently increased in the TPC-1 and HTH83 cells transfected with the miR-139 mimics compared with that in the cells transfected with miR-NC and untreated cells (Fig. 2A, P<0.05). We then performed CCK-8 assay to examine cell proliferation. Our results revealed that miR-139 up-regulation obviously suppressed the proliferation of TPC-1 and HTH83 cells (Fig. 2B, P<0.05). Transwell invasion assays were utilized to examine the invasion capacities of TPC-1 and HTH83 cells after transfection with the miR-139 mimics, miR-NC or untreated cells. According to the CCK-8 assay, we revealed miR-139 did not significantly affected the cell proliferation at 24 h incubation time. Hence, we believed that the anti-proliferative role of miR-139 did not be responsible for part of the observed effect on PTC cell invasion. Fig. 2C shows that the number of invasive cells significantly decreased in the miR-139 overexpression group compared with the miR-NC and untreated groups in TPC-1 and HTH83 cells (P<0.05). These results suggest that miR-139 serves tumour-suppressive functions in PTC cells.

Figure 2.

Ectopic expression of miR-139 inhibits PTC cell proliferation and invasion in vitro. (A) RT-qPCR analysis confirmed significantly increased miR-139 expression in TPC-1 and HTH83 cells transfected with the miR-139 mimic or miR-NC, and untreated cells. (B) Cell proliferation was examined by CCK-8 assay in TPC-1 and HTH83 cells transfected with the miR-139 mimic or miR-NC, and untreated cells. (C) Transwell invasion assay was performed to evaluate invasion capacities on TPC-1 and HTH83 cells transfected with the miR-139 mimic or miR-NC, and untreated cells (magnification, ×200). *P<0.05 compared with respective control.

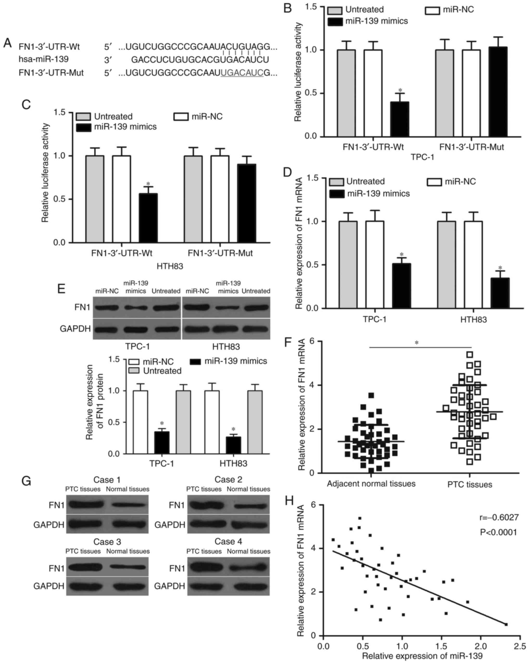
FN1 is a direct target of miR-139 in PTC

The potential targets of miR-139 were predicted through bioinformatics analysis to investigate the mechanism by which miR-139 inhibits PTC cell proliferation and invasion. FN1 plays oncogenic roles in PTC (23) and thus was selected for further confirmation (Fig. 3A). Luciferase reporter assays were carried out to explore whether miR-139 targets FN1 by binding to its 3′-UTR. TPC-1 and HTH83 cells were co-transfected with the pMIR-FN1-3′-UTR-Wt or pMIR-FN1-3′-UTR-Mut reporter vector and miR-139 mimics or miR-NC. The results showed that luciferase activities significantly decreased in the TPC-1 and HTH83 cells transfected with the wild-type FN1 reporter vector (Fig. 3B and C, P<0.05) but not in the cells with the mutant reporter vector. In addition, RT-qPCR and Western blot analyses indicated that miR-139 overexpression in TPC-1 and HTH83 cells decreased the mRNA and protein expression of FN1 (Fig. 3D and E, P<0.05). These results suggest that miR-139 directly targets FN1 by binding to its 3′-UTR region in PTC cells.

Figure 3.

FN1 is a direct target of miR-139 in PTC. (A) Complementary pairings of miR-139 with FN1 wild-type and mutant 3′ UTR reporter constructs are shown. (B, C) Luciferase activities were determined in TPC-1 and HTH83 cells 48 h after co-transfection with the miR-139 mimic or miR-NC and pMIR-FN1-3′-UTR-Wt or pMIR-FN1-3′-UTR-Mut reporter vector. (D, E) Expression levels of FN1 were detected in TPC-1 and HTH83 cells transfected with the miR-139 mimics or miR-NC and untreated cells using RT-qPCR and Western blot analyses. (F, G) mRNA and protein expression levels of FN1 increased in PTC tissues compared with adjacent normal tissues as assessed by RT-qPCR and Western blot analyses. (H) Correlation between miR-139 expression levels and FN1 mRNA levels in PTC tissues was determined using Spearman's correlation analysis. *P<0.05 compared with respective control.

We subsequently examined the mRNA and protein expression levels of FN1 in PTC tissues and adjacent normal tissues through RT-qPCR and Western blot analyses. Results showed that FN1 expression was significantly up-regulated at both mRNA (Fig. 3F, P<0.05) and protein (Fig. 3G, P<0.05) levels in PTC tissues compared with adjacent normal tissues. Moreover, Spearman's correlation analysis demonstrated that the expression levels of miR-139 were inversely correlated with FN1 mRNA in PTC tissues (Fig. 3H, r=−0.6027, P<0.001). Overall, these results indicate that FN1 is a direct target of miR-139 in PTC.

Restoration of FN1 reverses the effects of miR-139 in PTC cells

We carried out rescue experiments in TPC-1 and HTH83 cells co-transfected with the miR-139 mimics with or without pcDNA3.1-FN1 to test whether miR-139 exerts tumour-suppressive functions in PTC cells via the down-regulation of FN1. Western blot analysis determined that FN1 expression was restored in the miR-139 mimics combined with the FN1 overexpression plasmid (Fig. 4A, P<0.05). In addition, the restoration expression of FN1 can rescue the inhibitory effects of miR-139 overexpression on the proliferation (Fig. 4B, P<0.05) and invasion (Fig. 4C, P<0.05) of TPC-1 and HTH83 cells. In summary, rescue experiments suggest that miR-139 inhibits PTC cell proliferation and invasion through regulation of FN1. Luciferase reporter assay, RT-qPCR and Western blotting analysis also indicated that miR-139 could directly targeted the 3′UTR of FN1 and decreased FN1 expression at both mRNA and protein level. We think this is the mechanism underlying the tumor-suppressing roles of miR-139 in PTC.

Figure 4.

Up-regulation of FN1 rescues the tumour-suppressive effects of miR-139 on PTC cells. (A) FN1 protein was determined in TPC-1 and HTH83 cells transfected with the miR-139 mimic with or without pcDNA3.1-FN1. (B, C) CCK-8 assay and transwell invasion assays were performed in TPC-1 and HTH83 cells transfected with the miR-139 mimic with or without pcDNA3.1-FN1 (magnification, ×200). *P<0.05 compared with respective control.

Discussion

Aberrantly expressed miRNAs are involved in PTC formation and progression by regulating their target genes. Thus, miRNAs may be investigated as molecular biomarkers for the prediction and prognosis of PTC and as novel therapeutic targets for PTC patients (24,25). The present study demonstrated that miR-139 expression was significantly down-regulated in PTC tissues, and a similarly reduced expression was confirmed in PTC cell lines. Increased miR-139 expression suppressed the proliferation and invasion of PTC cells in vitro. Furthermore, FN1 was validated as a novel direct target of miR-139 in PTC. The tumour-suppressive roles of miR-139 overexpression on PTC cells were rescued by ectopic FN1 expression. Overall, the present study demonstrates that miR-139 expression is down-regulated in PTC and suggests that this reduced expression impedes PTC tumourigenesis and tumour progression by inhibiting FN1 expression.

MiR-139 has been observed to be abnormally expressed in various human cancers. For instance, miR-139 was found underexpressed in tumour tissues and cell lines in colorectal cancer (26). Low miR-139 expression was obviously correlated with disease progression and metastasis (26). Guo et al (27) found that the downregulation of miR-139 was associated with advanced stage and low overall survival of patients with colorectal cancer. Liu et al (28) reported that miR-139 was lowly expressed in esophageal squamous-cell carcinoma. Low miR-139 expression was also associated with lymph node metastases of esophageal squamous-cell carcinoma (28). Wong et al reported that the decreased expression of miR-139 in hepatocellular carcinoma was correlated with venous invasion, microsatellite formation, absence of tumour encapsulation and reduced differentiation (29). MiR-139 downregulation was also observed in breast cancer (18), glioma (19), tongue squamous-cell carcinoma (20), oral cancer (21) and non-small-cell lung cancer (30). These findings suggested that the aberrant downregulation of miR-139 might represent a prognostic marker of human cancer.

Accumulated studies reported that miR-139 functions as a regulator in various cancers through its targeting. Shen et al found that miR-139 overexpression decreased cell invasion and metastasis of colorectal cancer in vitro and in vivo by targeting IGF-1R, AMFR and NOTCH1 (26,31). In addition, upregulation of miR-139 reduced colorectal cancer cell proliferation via downregulation of PAP1B (27). MiR-139 inhibited cell invasion and enhanced cell-cycle arrest in the G0/G1 phase via blockade of NR5A2 in esophageal squamous-cell carcinoma (28). In hepatocellular carcinoma, enforced expression of miR-139 repressed tumour cell migration and invasion in vitro, as well as the incidence and severity of lung metastasis from orthotopic liver tumours in vivo by negative regulation of ROCK2 (29). Gu et al revealed that restoration of miR-139 suppressed hepatocellular carcinoma cell proliferation and invasion by directly targeting the WNT/TCF-4 pathway (32). In breast cancer, ectopic miR-139 expression suppressed proliferation, migration and invasion; induced apoptosis and cell-cycle arrest; and improved chemosensitivity to docetaxel by downregulation of Notch1 (18). In glioma, miR-139 re-expression inhibited cell proliferation and invasion both in vitro and in vivo by directly targeting IGF-1 R, AMY-1 and PGC-1β (19). These studies suggested that miR-139 may act as tumour suppressor in various human cancers and can be investigated as a therapeutic target for cancer treatments.

FN1, a member of the FN family, is up-regulated in multiple types of human cancer, including anal cancer (33), breast cancer (34), head and neck squamous cell carcinoma (35) and ovarian cancer (36). Functional experiments indicated that FN1 is involved in several biological processes, such as cell proliferation, embryogenesis, wound healing, platelet aggregation host defence, blood coagulation, EMT and metastasis (37–39). Previous studies reported that FN1 plays important roles in tumourigenesis and tumour development. For example, FN1 expression increases in cisplatin-resistant lung cancer. The down-regulation of FN1 suppresses lung cancer cell migration, induces apoptosis and increases cisplatin sensitivity (40). In PTC, FN1 is highly expressed in tumour tissues compared with non-tumour tissues. The knockdown of FN1 represses PTC cell proliferation, adhesion and metastasis in vitro (23). These findings suggest that FN1 targeting in PTC provides a novel strategy to treat PTC patients.

In conclusion, the study is the first to demonstrate that miR-139 expression is down-regulated in PTC tissues and cell lines. In addition, miR-139 inhibits the proliferation and invasion of PTC cells by directly targeting FN1. These results provide novel insights into the molecular mechanism underlying PTC progression and suggest that miR-139 can potentially serve as an anti-tumour agent in PTC treatment.

In thyroid carcinoma, the dysregulation of thyroid hormone is critical symptom and FN1 may be involved in the production of thyroid hormone. In this study, we did not explore the effect of miR-139 on thyroid hormone. In the following experiments, we will examine the effect of miR-139 on thyroid hormone. In addition, we can not analyze the association between miR-139 and clinical parameters of patients with PTC using TCGA, and this issue is a limitation of the present study. In the following experiments, we will collect more PTC tissues and explored the association between miR-139 and clinical parameters of patients with PTC.

Acknowledgements

The present study was supported by grants from the Key Disciplines Group Construction Project of Pudong Health Burea of Shanghai (grant no. PWZxq2014-12), the Natural Science Foundation of China (grant no. 81571718), the Shanghai Sailing Program (grant no. 16YF1408800) and the Shanghai Science and Technology Committee Foundation (grant no. 14DZ1940605).

References

1 

Liebner DA and Shah MH: Thyroid cancer: Pathogenesis and targeted therapy. Ther Adv Endocrinol Metab. 2:173–195. 2011. View Article : Google Scholar : PubMed/NCBI

2 

Sondermann A, Andreghetto FM, Moulatlet AC, da Silva Victor E, de Castro MG, Nunes FD, Brandão LG and Severino P: MiR-9 and miR-21 as prognostic biomarkers for recurrence in papillary thyroid cancer. Clin Exp Metastasis. 32:521–530. 2015. View Article : Google Scholar : PubMed/NCBI

3 

Gonzalez-Gonzalez R, Bologna-Molina R, Carreon-Burciaga RG, Gómezpalacio-Gastelum M, Molina-Frechero N and Salazar-Rodríguez S: Papillary thyroid carcinoma: Differential diagnosis and prognostic values of its different variants: Review of the literature. ISRN Oncol. 2011:9159252011.PubMed/NCBI

4 

Shi X, Liu R, Basolo F, Giannini R, Shen X, Teng D, Guan H, Shan Z, Teng W, Musholt TJ, et al: Differential clinicopathological risk and prognosis of major papillary thyroid cancer variants. J Clin Endocrinol Metab. 101:264–274. 2016. View Article : Google Scholar : PubMed/NCBI

5 

Voutilainen PE, Multanen MM, Leppäniemi AK, Haglund CH, Haapiainen RK and Franssila KO: Prognosis after lymph node recurrence in papillary thyroid carcinoma depends on age. Thyroid. 11:953–957. 2001. View Article : Google Scholar : PubMed/NCBI

6 

Bartel DP: MicroRNAs: Genomics, biogenesis, mechanism, and function. Cell. 116:281–297. 2004. View Article : Google Scholar : PubMed/NCBI

7 

He H, Jazdzewski K, Li W, Liyanarachchi S, Nagy R, Volinia S, Calin GA, Liu CG, Franssila K, Suster S, et al: The role of microRNA genes in papillary thyroid carcinoma. Proc Natl Acad Sci USA. 102:pp. 19075–19080. 2005, View Article : Google Scholar : PubMed/NCBI

8 

Maroney PA, Yu Y and Nilsen TW: MicroRNAs, mRNAs, and translation. Cold Spring Harb Symp Quant Biol. 71:531–535. 2006. View Article : Google Scholar : PubMed/NCBI

9 

Guo H, Ingolia NT, Weissman JS and Bartel DP: Mammalian microRNAs predominantly act to decrease target mRNA levels. Nature. 466:835–840. 2010. View Article : Google Scholar : PubMed/NCBI

10 

Qian Y and Wang X, Lv Z, Guo C, Yang Y, Zhang J and Wang X: MicroRNA-126 is downregulated in thyroid cancer cells, and regulates proliferation, migration and invasion by targeting CXCR4. Mol Med Rep. 14:453–459. 2016. View Article : Google Scholar : PubMed/NCBI

11 

Rao M, Zhu Y, Zhou Y, Cong X and Feng L: MicroRNA-122 inhibits proliferation and invasion in gastric cancer by targeting CREB1. Am J Cancer Res. 7:323–333. 2017.PubMed/NCBI

12 

Shen Y, Ye YF, Ruan LW, Bao L, Wu MW and Zhou Y: Inhibition of miR-660-5p expression suppresses tumor development and metastasis in human breast cancer. Genet Mol Res. 16:2017. View Article : Google Scholar

13 

Wu D, Niu X, Pan H, Zhou Y, Qu P and Zhou J: MicroRNA-335 is downregulated in bladder cancer and inhibits cell growth, migration and invasion via targeting ROCK1. Mol Med Rep. 13:4379–4385. 2016. View Article : Google Scholar : PubMed/NCBI

14 

Esquela-Kerscher A and Slack FJ: Oncomirs-microRNAs with a role in cancer. Nat Rev Cancer. 6:259–269. 2006. View Article : Google Scholar : PubMed/NCBI

15 

Kent OA and Mendell JT: A small piece in the cancer puzzle: microRNAs as tumor suppressors and oncogenes. Oncogene. 25:6188–6196. 2006. View Article : Google Scholar : PubMed/NCBI

16 

Jones KB, Salah Z, Del Mare S, Galasso M, Gaudio E, Nuovo GJ, Lovat F, LeBlanc K, Palatini J, Randall RL, et al: miRNA signatures associate with pathogenesis and progression of osteosarcoma. Cancer Res. 72:1865–1877. 2012. View Article : Google Scholar : PubMed/NCBI

17 

Kong YW, Ferland-McCollough D, Jackson TJ and Bushell M: microRNAs in cancer management. Lancet Oncol. 13:e249–e258. 2012. View Article : Google Scholar : PubMed/NCBI

18 

Zhang HD, Sun DW, Mao L, Zhang J, Jiang LH, Li J, Wu Y, Ji H, Chen W, Wang J, et al: MiR-139-5p inhibits the biological function of breast cancer cells by targeting Notch1 and mediates chemosensitivity to docetaxel. Biochem Biophys Res Commun. 465:702–713. 2015. View Article : Google Scholar : PubMed/NCBI

19 

Wang H, Yan X, Ji LY, Ji XT, Wang P, Guo SW and Li SZ: miR-139 functions as an antioncomir to repress glioma progression through targeting IGF-1 R, AMY-1, and PGC-1β. Technol Cancer Res Treat. 16:497–511. 2017. View Article : Google Scholar : PubMed/NCBI

20 

Duz MB, Karatas OF, Guzel E, Turgut NF, Yilmaz M, Creighton CJ and Ozen M: Identification of miR-139-5p as a saliva biomarker for tongue squamous cell carcinoma: A pilot study. Cell Oncol (Dordr). 39:187–193. 2016. View Article : Google Scholar : PubMed/NCBI

21 

Ren Y, Zhu H, Chi C, Yang F and Xu X: MiRNA-139 regulates oral cancer Tca8113 cells apoptosis through Akt signaling pathway. Int J Clin Exp Pathol. 8:4588–4594. 2015.PubMed/NCBI

22 

Livak KJ and Schmittgen TD: Analysis of relative gene expression data using real-time quantitative PCR and the 2(-Delta Delta C(T)) method. Methods. 25:402–408. 2001. View Article : Google Scholar : PubMed/NCBI

23 

Sponziello M, Rosignolo F, Celano M, Maggisano V, Pecce V, De Rose RF, Lombardo GE, Durante C, Filetti S, Damante G, et al: Fibronectin-1 expression is increased in aggressive thyroid cancer and favors the migration and invasion of cancer cells. Mol Cell Endocrinol. 431:123–132. 2016. View Article : Google Scholar : PubMed/NCBI

24 

Han Aragon P, Weng CH, Khawaja HT, Nagarajan N, Schneider EB, Umbricht CB, Witwer KW and Zeiger MA: MicroRNA expression and association with clinicopathologic features in papillary thyroid cancer: A systematic review. Thyroid. 25:1322–1329. 2015. View Article : Google Scholar : PubMed/NCBI

25 

Hua K, Jin J, Zhang H, Zhao B, Wu C, Xu H and Fang L: MicroRNA-7 inhibits proliferation, migration and invasion of thyroid papillary cancer cells via targeting CKS2. Int J Oncol. 49:1531–1540. 2016. View Article : Google Scholar : PubMed/NCBI

26 

Shen K, Liang Q, Xu K, Cui D, Jiang L, Yin P, Lu Y, Li Q and Liu J: MiR-139 inhibits invasion and metastasis of colorectal cancer by targeting the type I insulin-like growth factor receptor. Biochem Pharmacol. 84:320–330. 2012. View Article : Google Scholar : PubMed/NCBI

27 

Guo H, Hu X, Ge S, Qian G and Zhang J: Regulation of RAP1B by miR-139 suppresses human colorectal carcinoma cell proliferation. Int J Biochem Cell Biol. 44:1465–1472. 2012. View Article : Google Scholar : PubMed/NCBI

28 

Liu R, Yang M, Meng Y, Liao J, Sheng J, Pu Y, Yin L and Kim SJ: Tumor-suppressive function of miR-139-5p in esophageal squamous cell carcinoma. PLoS One. 8:e770682013. View Article : Google Scholar : PubMed/NCBI

29 

Wong CC, Wong CM, Tung EK, Au SL, Lee JM, Poon RT, Man K and Ng IO: The microRNA miR-139 suppresses metastasis and progression of hepatocellular carcinoma by down-regulating Rho-kinase 2. Gastroenterology. 140:322–331. 2011. View Article : Google Scholar : PubMed/NCBI

30 

Xu W, Hang M, Yuan CY, Wu FL, Chen SB and Xue K: MicroRNA-139-5p inhibits cell proliferation and invasion by targeting insulin-like growth factor 1 receptor in human non-small cell lung cancer. Int J Clin Exp Pathol. 8:3864–3870. 2015.PubMed/NCBI

31 

Song M, Yin Y, Zhang J, Zhang B, Bian Z, Quan C, Zhou L, Hu Y, Wang Q, Ni S, et al: MiR-139-5p inhibits migration and invasion of colorectal cancer by downregulating AMFR and NOTCH1. Protein Cell. 5:851–861. 2014. View Article : Google Scholar : PubMed/NCBI

32 

Gu W, Li X and Wang J: miR-139 regulates the proliferation and invasion of hepatocellular carcinoma through the WNT/TCF-4 pathway. Oncol Rep. 31:397–404. 2014. View Article : Google Scholar : PubMed/NCBI

33 

Waalkes S, Atschekzei F, Kramer MW, Hennenlotter J, Vetter G, Becker JU, Stenzl A, Merseburger AS, Schrader AJ, Kuczyk MA and Serth J: Fibronectin 1 mRNA expression correlates with advanced disease in renal cancer. BMC Cancer. 10:5032010. View Article : Google Scholar : PubMed/NCBI

34 

Ruiz-Garcia E, Scott V, Machavoine C, Bidart JM, Lacroix L, Delaloge S and Andre F: Gene expression profiling identifies Fibronectin 1 and CXCL9 as candidate biomarkers for breast cancer screening. Br J Cancer. 102:462–468. 2010. View Article : Google Scholar : PubMed/NCBI

35 

Jerhammar F, Ceder R, Garvin S, Grénman R, Grafström RC and Roberg K: Fibronectin 1 is a potential biomarker for radioresistance in head and neck squamous cell carcinoma. Cancer Biol Ther. 10:1244–1251. 2010. View Article : Google Scholar : PubMed/NCBI

36 

Helleman J, Jansen MP, Span PN, van Staveren IL, Massuger LF, Meijer-van Gelder ME, Sweep FC, Ewing PC, van der Burg ME, Stoter G, et al: Molecular profiling of platinum resistant ovarian cancer. Int J Cancer. 118:1963–1971. 2006. View Article : Google Scholar : PubMed/NCBI

37 

Nadamuni M, Piras R, Mazbar S, Higgins JP and Kambham N: Fibronectin glomerulopathy: An unusual cause of adult-onset nephrotic syndrome. Am J Kidney Dis. 60:839–842. 2012. View Article : Google Scholar : PubMed/NCBI

38 

Baydar Ertoy D, Kutlugun AA, Bresin E and Piras R: A case of familial glomerulopathy with fibronectin deposits caused by the Y973C mutation in fibronectin. Am J Kidney Dis. 61:514–518. 2013. View Article : Google Scholar : PubMed/NCBI

39 

Park J and Schwarzbauer JE: Mammary epithelial cell interactions with fibronectin stimulate epithelial-mesenchymal transition. Oncogene. 33:1649–1657. 2014. View Article : Google Scholar : PubMed/NCBI

40 

Gao W, Liu Y, Qin R, Liu D and Feng Q: Silence of fibronectin 1 increases cisplatin sensitivity of non-small cell lung cancer cell line. Biochem Biophys Res Commun. 476:35–41. 2016. View Article : Google Scholar : PubMed/NCBI

Related Articles

  • Abstract
  • View
  • Download
  • Twitter
Copy and paste a formatted citation
Spandidos Publications style
Ye Y, Zhuang J, Wang G, He S, Ni J and Xia W: MicroRNA‑139 targets fibronectin 1 to inhibit papillary thyroid carcinoma progression Retraction in /10.3892/ol.2022.13357. Oncol Lett 14: 7799-7806, 2017.
APA
Ye, Y., Zhuang, J., Wang, G., He, S., Ni, J., & Xia, W. (2017). MicroRNA‑139 targets fibronectin 1 to inhibit papillary thyroid carcinoma progression Retraction in /10.3892/ol.2022.13357. Oncology Letters, 14, 7799-7806. https://doi.org/10.3892/ol.2017.7201
MLA
Ye, Y., Zhuang, J., Wang, G., He, S., Ni, J., Xia, W."MicroRNA‑139 targets fibronectin 1 to inhibit papillary thyroid carcinoma progression Retraction in /10.3892/ol.2022.13357". Oncology Letters 14.6 (2017): 7799-7806.
Chicago
Ye, Y., Zhuang, J., Wang, G., He, S., Ni, J., Xia, W."MicroRNA‑139 targets fibronectin 1 to inhibit papillary thyroid carcinoma progression Retraction in /10.3892/ol.2022.13357". Oncology Letters 14, no. 6 (2017): 7799-7806. https://doi.org/10.3892/ol.2017.7201
Copy and paste a formatted citation
x
Spandidos Publications style
Ye Y, Zhuang J, Wang G, He S, Ni J and Xia W: MicroRNA‑139 targets fibronectin 1 to inhibit papillary thyroid carcinoma progression Retraction in /10.3892/ol.2022.13357. Oncol Lett 14: 7799-7806, 2017.
APA
Ye, Y., Zhuang, J., Wang, G., He, S., Ni, J., & Xia, W. (2017). MicroRNA‑139 targets fibronectin 1 to inhibit papillary thyroid carcinoma progression Retraction in /10.3892/ol.2022.13357. Oncology Letters, 14, 7799-7806. https://doi.org/10.3892/ol.2017.7201
MLA
Ye, Y., Zhuang, J., Wang, G., He, S., Ni, J., Xia, W."MicroRNA‑139 targets fibronectin 1 to inhibit papillary thyroid carcinoma progression Retraction in /10.3892/ol.2022.13357". Oncology Letters 14.6 (2017): 7799-7806.
Chicago
Ye, Y., Zhuang, J., Wang, G., He, S., Ni, J., Xia, W."MicroRNA‑139 targets fibronectin 1 to inhibit papillary thyroid carcinoma progression Retraction in /10.3892/ol.2022.13357". Oncology Letters 14, no. 6 (2017): 7799-7806. https://doi.org/10.3892/ol.2017.7201
Follow us
  • Twitter
  • LinkedIn
  • Facebook
About
  • Spandidos Publications
  • Careers
  • Cookie Policy
  • Privacy Policy
How can we help?
  • Help
  • Live Chat
  • Contact
  • Email to our Support Team