PRDX4 overexpression is associated with poor prognosis in gastric cancer
- Authors:
- Published online on: March 19, 2020 https://doi.org/10.3892/ol.2020.11468
- Pages: 3522-3530
-
Copyright: © Park et al. This is an open access article distributed under the terms of Creative Commons Attribution License.
Abstract
Introduction
Although the incidence and mortality rates of gastric cancer have gradually decreased in northeast Asia (Korea, Japan, China), gastric cancer (GC) remains the fifth most common malignancy and the third leading cause of cancer-related deaths worldwide (1,2). The treatment of stomach cancer in stage 1 cancer is surgery alone, but the treatment of stage 2–3 stomach cancer is surgery with adjuvant chemotherapy. In the case of adjuvant chemotherapy, there are few effective chemotherapeutic drugs for stomach cancer. Among the chemotherapeutic treatments used in stomach cancer, only TS-1 1-year treatment (5-FU oral product of ACT-GC study) and XELOX (5-FU oral agent with oxaliplatin) 6 months are considered to be effective (3,4). Recently, targeted therapies have been tried with conventional chemotherapeutic drugs, and trastuzumab (anti-HER2) was the first adapted targeted drug (5). This drug was an anti HER-2 antibody, and it was shown to have a therapeutic effect in breast cancer. Bang et al (5) (TOGA trial) also revealed the effectiveness of Herceptin in the stomach cancer field. Ramucirumab (anti-VEGF2) and pembrolizumab (anti-PDL1) are also approved by the FDA and are used in clinical settings (6,7).
Cancer researchers have attempted to predict patient prognosis using gene expression. Oncotype DX is a popular method to predict the prognoses of breast cancer, prostate and colon cancer patients in Western countries (8,9). In gastric cancer, Cheong JH et al reported a four-gene test with predictive value for both prognostic and chemotherapy outcomes (10). Many studies have focused on biomarkers to identify prognostic or therapeutic markers. Our group conducted a proteomic analysis in a previous study, and we identified PRDX4 as a candidate biomarker of gastric cancer (11). Peroxiredoxin (PRDX) was initially identified as a thiol-specific antioxidant in yeast in 1987 (12) and was found to control cytokine-induced peroxide levels and to mediate signal transduction in mammalian cells. In addition, PRDX can decrease oxidative stress by reducing hydrogen peroxide to water in a thiol-dependent catalytic cycle (13). PRDX4 plays key roles in several cellular functions; it is a multifunctional protein that is involved in protection against oxidative injury, regulation of cell proliferation and modulation of intracellular signaling, and it has also been associated with the pathogenesis of tumors (14). In this study, we investigated whether PRDX4 is a target prognostic biomarker in gastric cancer patients.
Materials and methods
Ethics approval
This study was designed and carried out according to the principles of the Declaration of Helsinki (1989). Written consent was obtained from all participants before inclusion in the trial. The present study was approved by The Institutional Review Board of Gyeongsang National University Hospital (approval no. GNUHIRB 2009-54).
Stomach tissue samples for tissue microarray
Surgically resected GC tissue specimens were obtained from 338 patients who underwent gastrectomy at Gyeongsang National University Hospital between January 1, 2004, and December 31, 2007. Medical charts and pathological reports were reviewed to determine clinicopathological parameters such as age, sex, histological subtype, presence of lymphatic invasion, invasion depth, presence of lymph node (LN) or distant metastasis, and pathological stage and recurrence. Adjuvant chemotherapy was administered to all patients with stage II~IV disease. Clinical outcome was evaluated from the date of surgery to the time of death or until January 31, 2011. Cases lost to follow-up and non-GC-related deaths were regarded as censored data in the survival analysis.
Immunohistochemical staining of PRDX4
Immuno histochemistry staining of PRDX4 was performed using polyclonal anti-rabbit PRDX4 antibody (1:300; Abcam). Briefly, specimens were fixed in buffered formalin and embedded in paraffin according to routine procedures and then evaluated using a Dako detection kit (Dako). For this study, 5 µm sections were prepared, dried in a drying oven at 60°C for 1 h, deparaffinized and dehydrated using OTTIX reagents. Antigen was retrieved by incubating the slides for 15 min in a pressure cooker with citrate buffer (Dako Target Retrieval Solution). The slides were incubated with anti-PRDX4 antibody (1:1,000) in humidity chambers overnight at 4°C, washed in PBS (pH 7.4), and incubated with secondary antibody (Dako Real Envision/HRP, K5007) for 15 min at room temperature. The slides were counterstained in hematoxylin, dehydrated and mounted. Signal intensity was scored as the percentage of PRDX4-positive cells in the following manner: Score 0 (<1%), score 1 (1–25%), score 2 (25–49%), and score 3 (50–74%; Fig. 1).
Cell culture
The human stomach adenocarcinoma cell lines AGS and MKN28 were obtained from and authenticated by the Korean Cell Line Bank with STR profiling. The cells were maintained in RPMI 1640 (Gibco, Thermo Fisher Scientific, Inc.) supplemented with 10% fetal bovine serum (FBS) (Gibco, Thermo Fisher Scientific, Inc.), penicillin (100 U/ml, Thermo Fisher Scientific, Inc.) and puromycin (100 µg/ml, P9620; Sigma) and cultured at 37°C in a humidified air atmosphere containing 5% CO2.
Short hairpin RNA (shRNA) and plasmid transfection
To generate AGS and MKN28 cell lines with stable PRDX4 knockdown, the cells were transduced with MISSION® shRNA Plasmid DNA targeting the human PRDX4 coding sequence. Five different PRDX4 shRNAs (pLKO.1 plasmid) were obtained from Sigma-Aldrich (SHCLND-NM_006406) and were screened for their effectiveness by transfection into MKN28 cells. Among them, the following sequences were chosen based on the strongest knockdown effect and reproducibility: shPRDX4 #1, 5′-CCGGCCACACTCTTAGAGGTCTCTTCTCGAGAAGAGACCTCTAAGAGTGTGGTTTTTG-3′ (TRCN0000064818; Sigma) and shPRDX4 #2, 5′-CCGGGCACCTAAGCAAAGCGAAGATCTCGAGATCTTCGCTTTGCTTAGGTGCTTTTTG-3′ (TRCN000064820; Sigma) (sequences obtained from the Mission shRNA Sigma-web site). Control cells were transduced with a nontargeting shRNA plasmid (Sigma; SHC001). Stable transfectants were identified by puromycin selection.
An shRNA rescue version of control plasmid (PS100001; control blank vector, mammalian vector with C-terminal Myc-DDK Tag) and PRDX4 cDNA plasmid (RC203330; Myc-DDK-tagged-Human peroxiredoxin 4) were commercially obtained respectively; Origene). The rescue version of shPRDX4 was generated through noncoding mutations of the shRNA site in the PRDX4 cDNA plasmid by Bioneer (Molecular Biology Services). DNA amounts were standardized to 2 µg using control blank and shPRDX4-expression vector. AGS and MKN28 stable cells were transfected with the indicated expression vectors using Lipofectamine 2000 (Invitrogen; Thermo Fisher Scientific, Inc.) according to the manufacturer's instructions.
Western blot analysis
Thirty micrograms of each lysate was subjected to SDS-polyacrylamide gel electrophoresis. Blotting was performed with a tank blotting apparatus (iBlot, Thermo Fisher Scientific, Inc.) onto a PVDF membrane (iBlot 2PVDF Regular Stacks, Invitrogen, Thermo Fisher Scientific, Inc.). Blots were blocked in TBS/Tween 20 (0.1% v/v) containing 5% nonfat dried milk at room temperature for 1 h. Primary antibodies [prdx4 1:1,000; Abcam; DDK antibody (TA50011) 1:1,000; Origene] detected after repeated washings with TBS/Tween 20 of the membrane using a secondary antibody (anti-IgG 1:2,000, Santa Cruz Biotech) diluted in TBS/Tween 20 and incubated overnight at 4°C and washed three times with TBS/Tween 20 buffer. Detection of antibody binding was performed employing enhanced chemiluminescence (Amersham Biosciences).
Proliferation assay (MTT assay)
The proliferation of adenocarcinoma cells was investigated by the MTT (3-(4,5-dimethylthiazol-2-yl)-2,5-dimethyltetrazolium bromide) assay. AGS and MKN28 cells were seeded onto 24-well plates (2×104/well) and transfected with the knockdown and overexpression plasmids, respectively. After incubation for 24 to 72 h, the cells in each well were incubated with 0.5 mg/ml MTT solution (Sigma) for 3 h at 37°C. Then, the media was carefully aspirated from each well, and 500 µl of dimethyl sulfoxide (DMSO) was added to each well to dissolve the formazan crystals and mixed. The absorption values were determined at 570 nm with VersaMax ELISA Microplate Reader (Molecular Devices). Each experiment was repeated three times independently.
Wound healing migration assay
Wound healing and Transwell invasion assays were performed as previously described (1). The migration of gastric cancer cell lines was investigated by wound healing migration assays. AGS cells (5×104 per well in 70 µl of media) and MKN28 cells (1×105 per well in 70 µl media) were seeded into Culture-Insert 2 wells (Ibidi) in 6-well plates. After the cells attached, the insert well was removed. A cell-free gap was created in which cell migration could be visualized. A photomicrograph was taken immediately (time, 0 h) with a microscope, and the wounded cultures were allowed to grow for 8 or 17 h at 37°C. Then, another photomicrograph was taken at the same position. Migration was quantified by counting the migrated cells. Microscope images at three locations of marked wounds were taken, and migrated cells were counted at the indicated distances from the wound edge using NIH ImageJ software. Data are presented as the mean ± SD for triplicate independent experiments (original magnification, ×40).
Transwell invasion assays
Cell culture inserts (8-µm pore size; Corning) were precoated with 10 µl of Matrigel/RPMI 1640 solution (2.2 mg/ml, cat. no. 356234; BD Bioscience) and incubated at 37°C for 3 h. AGS cells (2×104 cells per well) and MKN28 cells (1×105 cells per well) were seeded in 250 µl of serum-free medium in the upper chamber of the inserts, and the lower chamber was filled with 700 µl of RPMI 1640 containing 10% FBS. After 24 or 48 h of incubation, the Matrigel and any cells remaining in the upper chamber were removed by cotton swabs. Cells that had invaded to the other side of the membrane were fixed with 4% paraformaldehyde, stained with 4′,6-diamidino-2-phenylindole solution (DAPI; Sigma) for visualization, and counted. Values for cell invasion are expressed as the mean number of cells per microscopic field over five fields per filter for triplicate experiments. The experiments were performed in triplicate at least three times independently (original magnification, ×100).
Epithelial-mesenchymal transition markers
EMT is a process by which epithelial cells lose their cell polarity and cell-to-cell adhesion and gain migratory and invasive properties to become mesenchymal stem cells; this process has been described for wound healing and for the initiation of metastasis during cancer progression (15). To investigate whether PRDX4 regulates the EMT transition in stomach cancer cells, the key EMT markers E-cadherin, snail and slug were measured in PRDX4-knockdown cells (transfected with the PRDX4 shRNA plasmid or control shRNA) and PRDX4-overexpression MKN28 cells (transfected with the PRDX4 plasmid in shPRDX4 cells).
Statistical analysis
Statistical analysis was performed using IBM® SPSS® Statistics version 20 software (IBM Corp.). Data are presented as the mean ± SD. The significance of the differences was determined using the χ2 test. Student's t-test and Kaplan-Meier's method were used to analyze patient outcomes and overall survival. Statistical tests were two-sided or one-sided. P<0.05 was considered to indicate a statistically significant difference. GraphPad Prism 7.0 software (GraphPad Software, Inc.) was used for in-vitro analysis. To compare the mean values Student's t-test was used for comparison between the two groups, and comparisons between three groups were made using one-way ANOVA with Tukey's post hoc test.
Results
PRDX4 was highly expressed in stomach cancer, and PRDX4 overexpression predicted poor prognosis
PRDX4 expression was determined by immunohistochemistry in all 338 GC tissue specimens. The average age of the patients was 62.7±11.1 years. The male-to-female ratio was 1.8 to 1. The mean tumor size was 4.4±2.7 cm, and the mean number of LN metastases was 2.7±5.6. The number of tumors for each TNM stage was as follows: Stage I, 55%; stage II, 17.8%; stage III, 22.6%; and stage IV, 0.5%. The mean follow-up period was 55.5±25.1 months. Recurrence occurred in 24% (n=81) of patients. The intensity of PRDX4 expression in the cytoplasm of cancer cells varied across the tissue specimens. Of the 338 cases, 4.1% scored 0, 45% scored 1+, 42.3% scored 2+, and 8.6% scored 3+. Samples with scores of 0 and 1+ were considered PRDX4 negative, and those with scores of 2+ and 3+ were considered PRDX4 positive (Table SI) (Fig. 1).
The results of the immunohistochemical analyses of TMAs from the PRDX4 overexpression (PRDX4-OE, score 2+ and 3+) and PRDX4 underexpression (PRDX4-UE, score 0 and 1+) groups of patients were then compared. The PRDX4 overexpression group showed a significantly higher rate of undifferentiated type cancer (poorly differentiated and signet ring cell type), advanced gastric cancer (T2-T4), metastatic LNs (N≥1), and higher TNM stage (stage II~IV) than the PRDX4 underexpression group, and patients in this group were more likely to receive adjuvant chemotherapy treatment (P≤0.01). The rates of cancer-related death (51/67, 76.1%) vs. (16/67, 23.9%) and recurrence (58/81, 71.6%) vs. (23/81, 28.4%) were higher in the PRDX4-OE group than in the PRDX4-UE group (P<0.01; Table I).
Table I.Based on immunohistochemistry the clinicopathological characteristics between the PRDX4 under-expression group and the over-expression group were compared. |
According to Cox proportional hazard analysis, TNM stage and PRDX4 were independent factors. Regarding the TNM stage category, stage II patients showed a 3-fold (95% CI, 0.486–19.662) higher risk of cancer-related death than stage I patients, and stage III–IV patientsshowed a 10.1-fold (95% CI, 1.257–82.657) higher risk than stage I patients (P<0.01). The PRDX4-OE group also showed a 1.8-fold (95% CI, 1.044–3.392) higher risk than the PRDX4-UE group (P=0.03; Table II).
Table II.In the Cox Proportional hazard model, TNM stage and peroxiredoxin 4 were independent prognostic factors (P<0.05). |
Patients with low PRDX4 expression exhibited prolonged survival
Kaplan-Meier survival analysis was performed to compare the outcomes of patients in the PRDX4-OE and PRDX4-UE groups. The PRDX4-UE group (102.9±2.0 months, 95% CI=98.9–106.9) had longer cumulative survival times than the PRDX4-OE group (79.2±3.1 months, 95% CI=73.1–85.4). The difference between the 2 groups was statistically significant (log-rank test, P<0.01; Fig. 2).
PRDX4 knockdown by shRNA induction decreased proliferation, invasion and migration
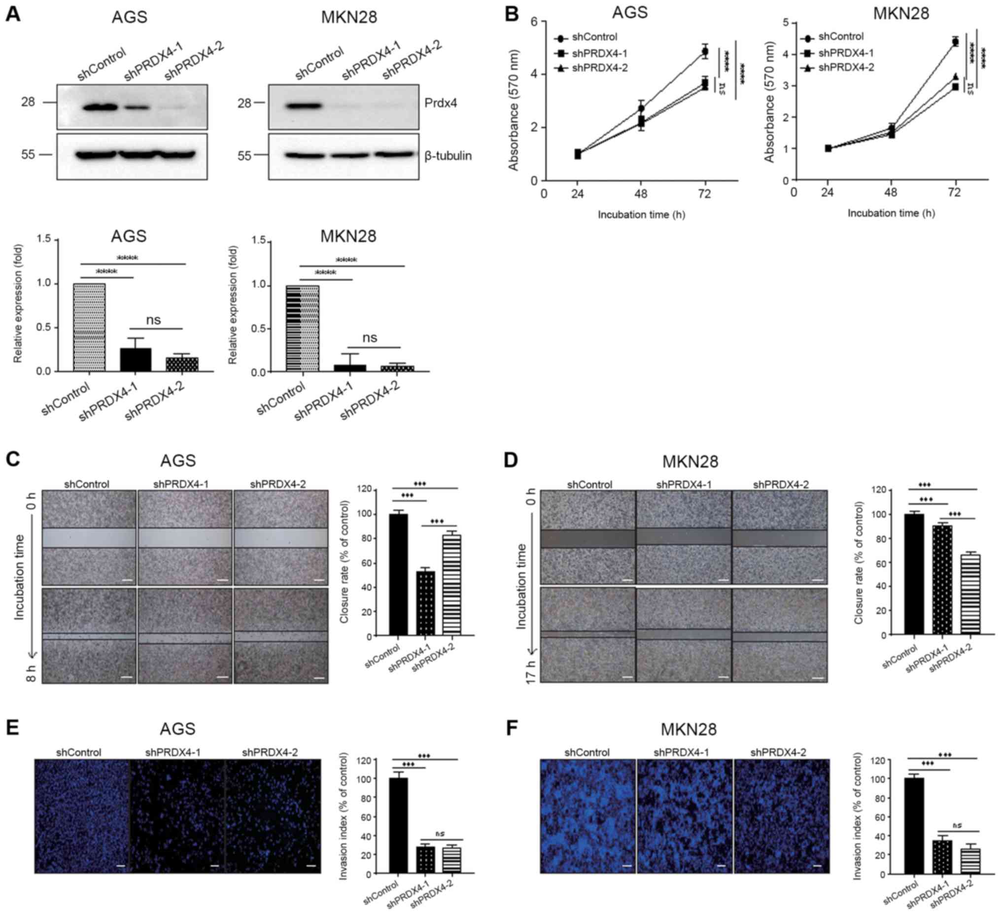
To explore the role of PRDX4 in stomach cancer, we utilized two human cell lines established from adenocarcinoma (AGS and MKN28 cells). We established stable stomach cancer cell lines to determine the potential mechanisms by which PRDX4 might promote metastasis in stomach cancer. To further investigate the effect of PRDX4 on cell proliferation, migration and invasion, we knocked down the expression of PRDX4 using PRDX4 shRNA in AGS and MKN28 cell lines. Western blot analysis of AGS and MKN28 control (denoted as sh-control) and PRDX4 knockdown (denoted as shPRDX4) cells demonstrated PRDX4 silencing in shPRDX4 cells. In the case of AGS, after knockdown of PRDX4, the expression levels of PRDX4-1 and PRDX4-2 were 25 and 15%, respectively. Additionally, in MKN28 cells, the expression levels of PRDX4-1 and PRDX4-2 were 8 and 7%, respectively, compared with the level (100%) of the control (P<0.0001, Fig. 3A). To study the role of PRDX4 on proliferation, the cells were examined via MTT assay. PRDX4 depletion induced a decrease in AGS proliferation compared to sh-control cells (76%, 72% vs. 100% of the control; P<0.0001, Fig. 3B). Additionally, PRDX4 depletion induced a decrease in MKN28 cell proliferation compared to sh-control cells (67%, 74% vs. 100% of control; P<0.0001, Fig. 3B). In the wound healing assay, the PRDX4-knockdown cells exhibited slower healing than the control cells at 8 h in the AGS cells (52.7%, 82.4% vs. 100% of control; P<0.001, Fig. 3C) and at 17 h in the MKN28 cells (90.7%, 66% vs. control 100%; P<0.001, Fig. 3D). The Transwell invasion assay showed that the number of invaded cells was lower in the PRDX4 knockdown group than the control group in both AGS cells (27.3%, 26.9% vs. 100% of control; P<0.001, Fig. 3E) and MKN28 cells (34.7%, 26.4% vs. 100% of control; P<0.001, Fig. 3F). The results of not only the Transwell invasion assay but also the wound healing assay indicated that the migration and invasion capabilities of stomach cancer cells were inhibited. Altogether, these results suggest that depletion of PRDX4 decreases the proliferation, migration and invasion of stomach cancer cells.
Overexpression of PRDX4 rescued proliferation, invasion and migration
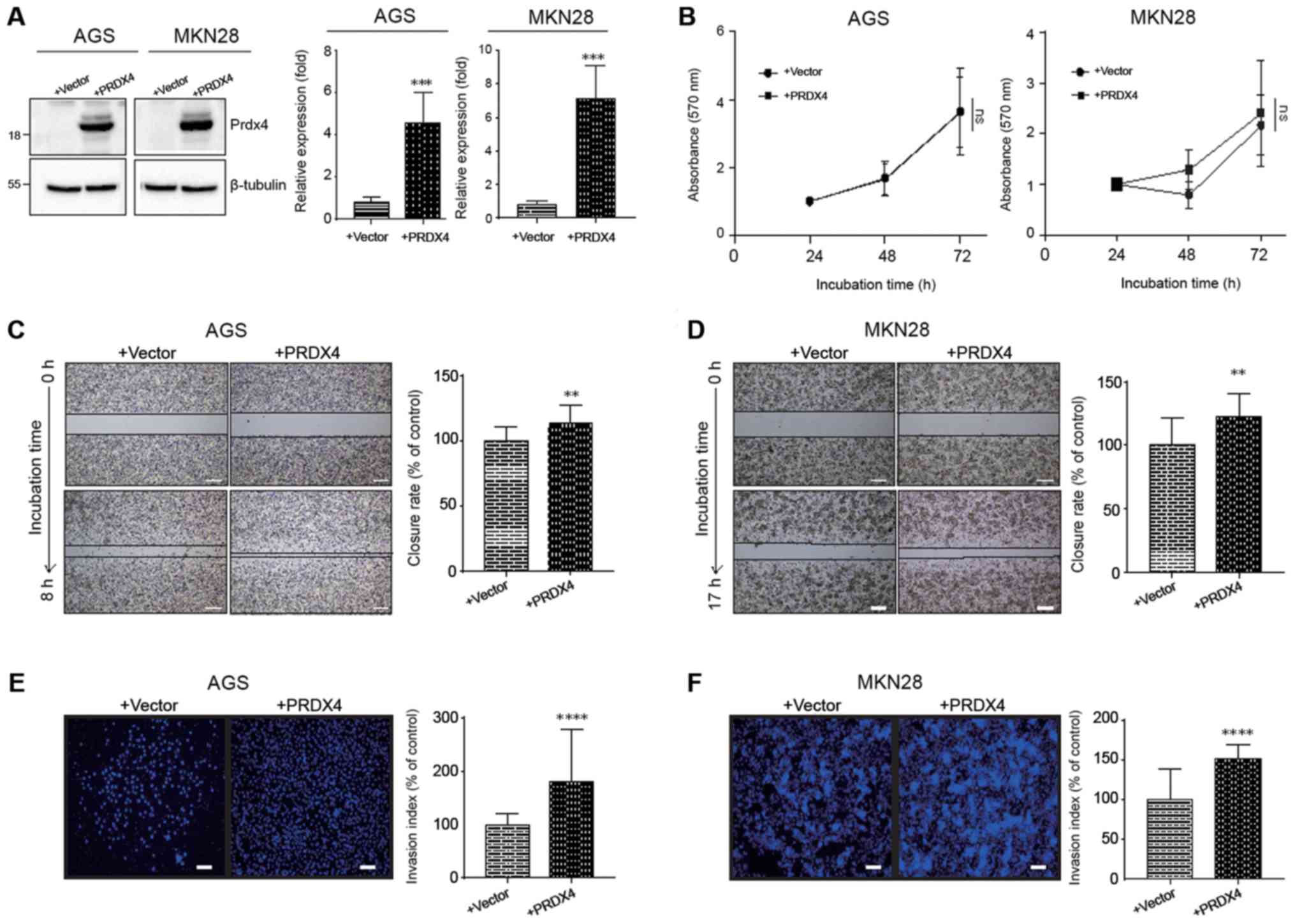
To confirm that the effects on proliferation, migration and invasion were specifically due to the knockdown of PRDX4, we performed rescue experiments in shPRDX4 cells using a PRDX4 cDNA construct.
The PRDX4-rescue group (denoted as +PRDX4) showed significantly increased levels of protein expression (5.87 and 8.67-fold) in both AGS cells and MKN28 cells, respectively, compared with the PRDX4-depleted AGS and MKN28 control groups (denoted as +vector) (P<0.001, Fig. 4A). The MTT assay revealed that the proliferation of the PRDX4-rescue group recovered in both AGS (3.63±1.03 vs. 3.65±1.28 of control, p=ns) and in MKN28 cells (2.409±1.04 vs. 2.172±1.04 of control, p=ns) compared with the sh-control cells (Fig. 4B). The wound healing assay showed that the PRDX4-rescue AGS cells exhibited faster healing than the sh-control cells (113% vs. 100% of control; P=0.002, Fig. 4C) at 8 h and that the PRDX4-rescue MKN28 cells exhibited faster healing than the sh-control cells (122.5% vs. 100% of control; P=0.01, Fig. 4D) at 17 h.
Transwell invasion assays showed that compared to the sh-control group, the number of invaded cells was increased by PRDX4 rescue in both AGS cells (by 179% vs. 100% of control; P<0.0001, Fig. 4E) and MKN28 cells (151% vs. 100% of control; P<0.0001, Fig. 4F). Thus, the results of not only the wound healing assay but also the Transwell invasion assay confirm that the migration and invasion capabilities of stomach cancer cells can be rescued via PRDX4. Altogether, these results suggest that the rescue of PRDX4 increases the migration and invasion of stomach cancer cells, but its function in proliferation remains controversial.
PRDX4 promoted GC cell invasion and metastasis through EMT in MKN28 cells
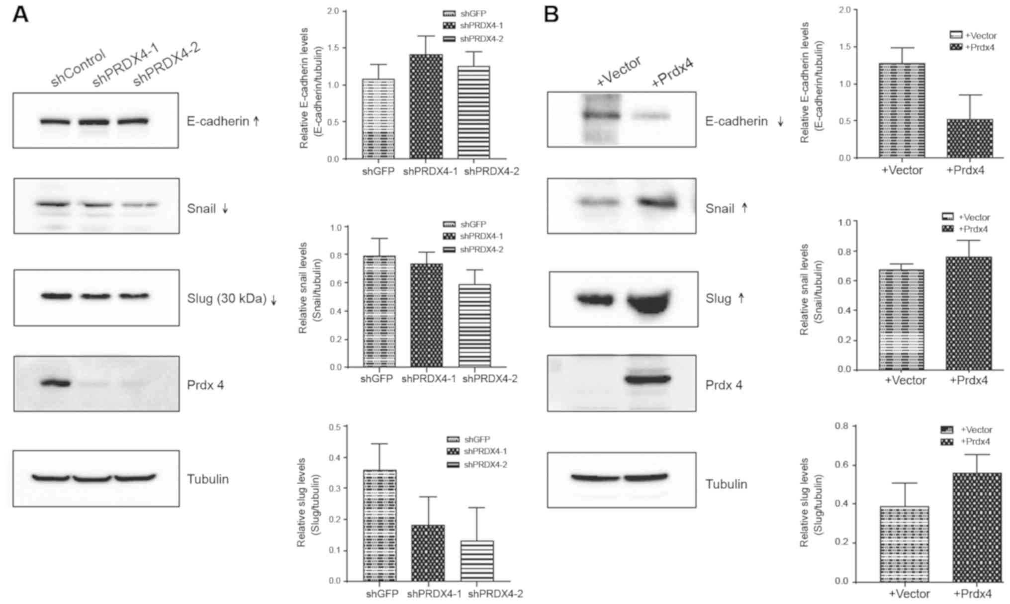
To investigate whether PRDX4 regulates EMT in stomach cancer cells, we measured the expression of key EMT markers. The effects induced by the alteration of PRDX4 activity on E-cadherin, snail and slug expression were examined in MKN28 cells only, as the expression of these markers in AGS cells was found to be unaffected (data not shown). PRDX4 knockdown led to increases in E-cadherin expression and decreases in snail and slug expression. Meanwhile, E-cadherin expression was found to decrease and snail and slug expression was found to increase in PRDX4-overexpression cells, indicating that PRDX4 expression might be correlated with EMT, as shown in Fig. 5.
Discussion
The aim of this study was to investigate whether PRDX4 could be a marker of poor prognosis in gastric cancer patients. We found that PRDX4 overexpression was associated with poor survival in gastric cancer patients by IHC using a tissue microarray. We also found that the poor prognosis associated with PRDX4 may be due to increases in cell migration and invasion capabilities, but its function in proliferation remains controversial.
Recently, cancer researchers have attempted to predict patient prognosis using gene expression. Oncotype DX is a popular method to predict the prognoses of breast cancer, prostate and colon cancer patients in Western countries (8,9). In gastric cancer, Cheong et al (10) reported a four-gene test with predictive value for both prognostic and chemotherapy outcomes.
In carcinogenesis models, inflammation has been implicated in most sporadic cancers; in addition, it induces hyperplasia and ROS generation (16). Hyperplastic epithelial growth is one of the defense mechanisms of the human body, but hypoxia leads to genomic instability through multiple mechanisms, such as ROS-induced DNA damage, mismatch repair and methylation (17). The cellular response to reactive oxygen species is known to involve immediate damage to biomolecules and sustained disruption of redox homeostasis leading to cell death. PRDX is expressed at various cellular locations in humans. PRDX4 is detected mainly in the endoplasmic reticulum or is secreted, whereas PRDX1, PRDX2, PRDX3, PRDX5, and PRDX6 are present in the nucleus, cytosol, mitochondria and peroxisomes (12). Among the six PRDX proteins, PRDX6 is a 1-Cys enzyme, which may be reduced by ascorbic acid, and PRDX1 to PRDX5 are 2-Cys enzymes, which are reduced by thiols such as thioredoxin (18,19). It has been reported that PRDX functions not only in antioxidative processes but also in inflammation, cancer and innate immunity (20). In the pulmonary system, bronchial and alveolar epithelial cells express PRDX1-3, 5, and 6, and alveolar macrophages express PRDX1, 3, 4, 5, and 6 at relatively high levels (21). Elevated serum levels of PRDX4 have been reported in critical care and emergency settings and in type 2 DM patients (13).
In cancer, PRDX1 enhances the growth of prostate cancer, PRDX2,6 upregulates ovarian cancer, and PRDX3 upregulates cervical cancer. PRDX6 is upregulated in lung and breast cancer and promotes metastasis in cancer cells (22–25). Overexpression of PRDX4 has also been reported in several human cancers. PRDX4 is increased in pancreatic cancer, prostate cancer, lung cancer, colorectal cancer, breast cancer, ovarian cancer and oral cavity squamous cell carcinoma and decreased in pancreatic cancer and acute promyelocytic leukemia (26). Overexpression of PRDX4 correlates with an enhanced rate of cell proliferation and metastatic potential (27).
Recently, an association between PRDX and gastric cancer was reported. High PRDX1 expression is associated with lymph node invasion and poor prognosis, and the mechanism of action is through EMT (28). Epithelial-mesenchymal transition was first described in chick embryos (29). During EMT, epithelial cells lose their cell-to-cell junctions and apical-basal polarity, and cytoskeletal reorganization occurs, increasing the motility of individual cells and facilitating the development of an invasive phenotype. This process has been described in wound healing, fibrosis and cancer progression (30). PRDX5 overexpression has also been reported to promote EMT, enhance tumourigenicity and correlate with poor prognosis in gastric cancer (31). In this study, we also found that PRDX4 overexpression is associated with advanced cancer and high TNM stage. We measured the expression of EMT-related genes and found that E-cadherin was increased, while snail and slug were decreased. In rescue experiments, the protein expression of E-cadherin, snail and slug was found to be recovered, but we did not find changes in the expression of EMT genes in the AGS cell line. Therefore, we concluded that the mechanism of PRDX4 may be diverse across different cancer cell types.
One of the limitations of the present study was its smaller sample size for advanced stage cancer, which was used for IHC, compared to the sample size of early stage cancer. However, to the best of our knowledge, this is the largest immunohistochemical study to evaluate PRDX4 expression in human tissues of gastric cancer.
In conclusion, patients with PRDX4 overexpression in gastric cancer tissues show poor prognostic outcomes. The results of the present study suggest that PRDX4 is a marker of poor prognosis in gastric cancer and that PRDX4 is associated with cancer cell migration and invasion via EMT.
Supplementary Material
Supporting Data
Acknowledgements
Not applicable.
Funding
The present study was supported by a National Research Foundation of Korea (NRF) grant funded by the Korean government (grant no. 2017R1D1A1B03034344). The present study was also supported by The Center for Women In Science, Engineering and Technology (WISET) grant funded by The Ministry of Science, ICT & Future Planning of Korea (MSIP) under the Program for Returners into R&D.
Availability of data and materials
The datasets used and/or analyzed during the present study are available from the corresponding author upon reasonable request.
Authors' contributions
SYP, YJL and SHJ designed and performed the experiments. SCH, EJJ, YTJ and CYJ analyzed the data, wrote the manuscript, interpreted the experiments, analyzed the data, and supervised and planned the experiments. DHS, JHP, THK, HJP and GHK contributed to the conception and design of the study. SHJ, MYP and JYY contributed to the design of the study, analyzed data, modified the paper and approved the final version of the manuscript submitted for publication. All authors read and approved the final version of manuscript.
Ethics approval and consent to participate
This study was designed and carried out according to the principles of the Declaration of Helsinki (1989). Written consent was obtained from all participants before inclusion in the trial. The present study was approved by The Institutional Review Board of Gyeongsang National University Hospital (approval no. GNUHIRB 2009-54).
Patient consent for publication
Not applicable.
Competing interests
The authors declare that they have no competing interests.
References
|
Kamangar F, Dores GM and Anderson WF: Patterns of cancer incidence, mortality, and prevalence across five continents: Defining priorities to reduce cancer disparities in different geographic regions of the world. J Clin Oncol. 24:2137–2150. 2006. View Article : Google Scholar : PubMed/NCBI | |
|
Ferlay J, Soerjomataram I, Dikshit R, Eser S, Mathers C, Rebelo M, Parkin DM, Forman D and Bray F: Cancer incidence and mortality worldwide: Sources, methods and major patterns in GLOBOCAN 2012. Int J Cancer. 136:E359–E386. 2015. View Article : Google Scholar : PubMed/NCBI | |
|
Noh SH, Park SR, Yang HK, Chung HC, Chung IJ, Kim SW, Kim HH, Choi JH, Kim HK, Yu W, et al: Adjuvant capecitabine plus oxaliplatin for gastric cancer after D2 gastrectomy (CLASSIC): 5-year follow-up of an open-label, randomised phase 3 trial. Lancet Oncol. 15:1389–1396. 2014. View Article : Google Scholar : PubMed/NCBI | |
|
Sakuramoto S, Sasako M, Yamaguchi T, Kinoshita T, Fujii M, Nashimoto A, Furukawa H, Nakajima T, Ohashi Y, Imamura H, et al: Adjuvant chemotherapy for gastric cancer with S-1, an oral fluoropyrimidine. N Engl J Med. 357:1810–1820. 2007. View Article : Google Scholar : PubMed/NCBI | |
|
Bang YJ, Van Cutsem E, Feyereislova A, Chung HC, Shen L, Sawaki A, Lordick F, Ohtsu A, Omuro Y, Satoh T, et al: Trastuzumab in combination with chemotherapy versus chemotherapy alone for treatment of HER2-positive advanced gastric or gastro-oesophageal junction cancer (ToGA): A phase 3, open-label, randomised controlled trial. Lancet. 376:687–697. 2010. View Article : Google Scholar : PubMed/NCBI | |
|
Shitara K and Ohtsu A: Ramucirumab for gastric cancer. Expert Rev Gastroenterol Hepatol. 9:133–139. 2015. View Article : Google Scholar : PubMed/NCBI | |
|
Tabernero J, van Cutsem E, Bang YJ, Fuchs CS, Wyrwicz L, Lee KW, Kudaba I, Marcelo Garrido M, Chung HC, Castro Salguero HR, et al: Pembrolizumab with or without chemotherapy vs chemotherapy in advanced gastric or GEJ adenocarcinoma. Int J Clin Oncol. 37:2019. | |
|
Paik S, Tang G, Shak S, Kim C, Baker J, Kim W, Cronin M, Baehner FL, Watson D, Bryant J, et al: Gene expression and benefit of chemotherapy in women with node-negative, estrogen receptor-positive breast cancer. J Clin Oncol. 24:3726–3734. 2006. View Article : Google Scholar : PubMed/NCBI | |
|
Yamanaka T, Oki E, Yamazaki K, Yamaguchi K, Muro K, Uetake H, Sato T, Nishina T, Ikeda M, Kato T, et al: 12-Gene recurrence score assay stratifies the recurrence risk in stage II/III colon cancer with surgery alone: The SUNRISE Study. J Clin Oncol. 34:2906–2913. 2016. View Article : Google Scholar : PubMed/NCBI | |
|
Cheong JH, Yang HK, Kim H, Kim WH, Kim YW, Kook MC, Park YK, Kim HH, Lee HS, Lee KH, et al: Predictive test for chemotherapy response in resectable gastric cancer: A multi-cohort, retrospective analysis. Lancet Oncol. 19:629–638. 2018. View Article : Google Scholar : PubMed/NCBI | |
|
Lim BH, Cho BI, Kim YN, Kim JW, Park ST and Lee CW: Overexpression of nicotinamide N-methyltransferase in gastric cancer tissues and its potential post-translational modification. Exp Mol Med. 38:455–465. 2006. View Article : Google Scholar : PubMed/NCBI | |
|
Rhee SG, Chae HZ and Kim K: Peroxiredoxins: A historical overview and speculative preview of novel mechanisms and emerging concepts in cell signaling. Free Radic Biol Med. 38:1543–1552. 2005. View Article : Google Scholar : PubMed/NCBI | |
|
Schulte J: Peroxiredoxin 4: A multifunctional biomarker worthy of further exploration. BMC Med. 9:1372011. View Article : Google Scholar : PubMed/NCBI | |
|
Jia W, Chen P and Cheng Y: PRDX4 and its roles in various cancers. Technol Cancer Res Treat. 18:15330338198643132019. View Article : Google Scholar : PubMed/NCBI | |
|
Kong D, Li Y, Wang Z and Sarkar FH: Cancer stem cells and epithelial-to-mesenchymal transition (EMT)-phenotypic cells: Are they cousins or twins? Cancers (Basel). 3:716–729. 2011. View Article : Google Scholar : PubMed/NCBI | |
|
Gillies RJ, Verduzco D and Gatenby RA: Evolutionary dynamics of carcinogenesis and why targeted therapy does not work. Nat Rev Cancer. 12:487–493. 2012. View Article : Google Scholar : PubMed/NCBI | |
|
Klein TJ and Glazer PM: The tumor microenvironment and DNA repair. Semin Radiat Oncol. 20:282–287. 2010. View Article : Google Scholar : PubMed/NCBI | |
|
Monteiro G, Horta BB, Pimenta DC, Augusto O and Netto LE: Reduction of 1-Cys peroxiredoxins by ascorbate changes the thiol-specific antioxidant paradigm, revealing another function of vitamin C. Proc Natl Acad Sci USA. 104:4886–4891. 2007. View Article : Google Scholar : PubMed/NCBI | |
|
Kim SY, Jo HY, Kim MH, Cha YY, Choi SW, Shim JH, Kim TJ and Lee KY: H2O2-dependent hyperoxidation of peroxiredoxin 6 (Prdx6) plays a role in cellular toxicity via up-regulation of iPLA2 activity. J Biol Chem. 283:33563–33568. 2008. View Article : Google Scholar : PubMed/NCBI | |
|
Ishii T, Warabi E and Yanagawa T: Novel roles of peroxiredoxins in inflammation, cancer and innate immunity. J Clin Biochem Nutr. 50:91–105. 2012. View Article : Google Scholar : PubMed/NCBI | |
|
Siracusano A, Rigano R, Ortona E, Profumo E, Margutti P, Buttari B, Delunardo F and Teggi A: Immunomodulatory mechanisms during Echinococcus granulosus infection. Exp Parasitol. 119:483–489. 2008. View Article : Google Scholar : PubMed/NCBI | |
|
Kinnula VL, Lehtonen S, Sormunen R, Kaarteenaho-Wiik R, Kang SW, Rhee SG and Soini Y: Overexpression of peroxiredoxins I, II, III, V, and VI in malignant mesothelioma. J Pathol. 196:316–323. 2002. View Article : Google Scholar : PubMed/NCBI | |
|
Riddell JR, Bshara W, Moser MT, Spernyak JA, Foster BA and Gollnick SO: Peroxiredoxin 1 controls prostate cancer growth through Toll-like receptor 4-dependent regulation of tumor vasculature. Cancer Res. 71:1637–1646. 2011. View Article : Google Scholar : PubMed/NCBI | |
|
Chang XZ, Li DQ, Hou YF, Wu J, Lu JS, Di GH, Jin W, Ou ZL, Shen ZZ and Shao ZM: Identification of the functional role of peroxiredoxin 6 in the progression of breast cancer. Breast Cancer Res. 9:R762007. View Article : Google Scholar : PubMed/NCBI | |
|
Ho JN, Lee SB, Lee SS, Yoon SH, Kang GY, Hwang SG and Um HD: Phospholipase A2 activity of peroxiredoxin 6 promotes invasion and metastasis of lung cancer cells. Mol Cancer Ther. 9:825–832. 2010. View Article : Google Scholar : PubMed/NCBI | |
|
Nicolussi A, D'Inzeo S, Capalbo C, Giannini G and Coppa A: The role of peroxiredoxins in cancer. Mol Clin Oncol. 6:139–153. 2017. View Article : Google Scholar : PubMed/NCBI | |
|
Karihtala P, Mantyniemi A, Kang SW, Kinnula VL and Soini Y: Peroxiredoxins in breast carcinoma. Clin Cancer Res. 9:3418–3424. 2003.PubMed/NCBI | |
|
Yu W, Wu J, Ning ZL, Liu QY and Quan RL: High expression of peroxiredoxin 1 is associated with epithelial-mesenchymal transition marker and poor prognosis in gastric cancer. Med Sci Monit. 24:2259–2270. 2018. View Article : Google Scholar : PubMed/NCBI | |
|
Hay ED: An overview of epithelio-mesenchymal transformation. Acta Anat (Basel). 154:8–20. 1995. View Article : Google Scholar : PubMed/NCBI | |
|
Lamouille S, Xu J and Derynck R: Molecular mechanisms of epithelial-mesenchymal transition. Nat Rev Mol Cell Biol. 15:178–196. 2014. View Article : Google Scholar : PubMed/NCBI | |
|
Kim B, Kim YS, Ahn HM, Lee HJ, Jung MK, Jeong HY, Choi DK, Lee JH, Lee SR, Kim JM and Lee DS: Peroxiredoxin 5 overexpression enhances tumorigenicity and correlates with poor prognosis in gastric cancer. Int J Oncol. 51:298–306. 2017. View Article : Google Scholar : PubMed/NCBI |








